Investigating AI Adoption, Knowledge Absorptive Capacity, and Open Innovation in Chinese Apparel MSMEs: An Extended TAM-TOE Model with PLS-SEM Analysis
Abstract
1. Introduction
2. Literature Review, Conceptual Model, and Hypothesis Development
2.1. Technology Adoption
2.2. AI Enables Open Innovation
2.3. Knowledge Absorptive Capacity
2.4. Selection of Hypothetical Constructs Based on AI Adoption, KACAP, and Open Innovation
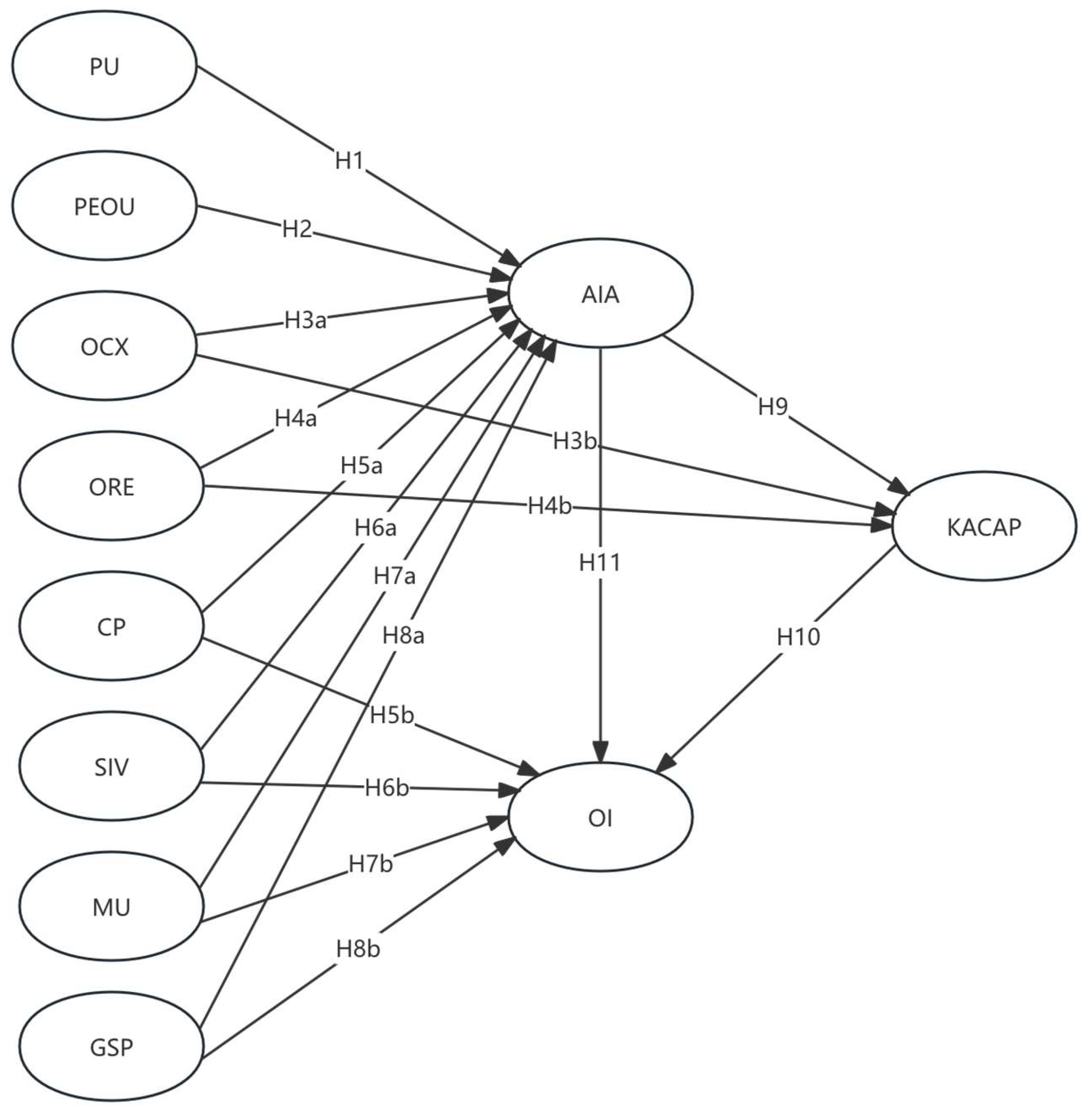
2.5. Conceptual Model and Hypothesis Development
2.5.1. Technological Antecedents from TAM
2.5.2. Organizational Antecedents
2.5.3. Environmental Antecedents
2.5.4. AI Adoption, KACAP, and Open Innovation
3. Methodology
3.1. Designing Questionnaire and Survey Instruments
3.2. Sampling Procedure
3.3. Data Collection
3.4. Statistical Data Analysis
4. Analysis and Results
4.1. Firm Demographics
4.2. Measurement Model
4.3. Structural Model
4.3.1. Significance and Relevance of Path Coefficients
4.3.2. Explanatory and Predictive Power
4.4. Measurement and Structural Model Evaluation in Mediation Analysis Structural Model
5. Discussion and Proposed Research Framework
5.1. Determinators of AI Adoption in Chinese Apparel Manufacturing MSMEs
5.1.1. Technological Determinators
5.1.2. Organizational Determinators
5.1.3. Environmental Determinators
5.2. Mediators of KACAP Between AI Adoption and Open Innovation
5.3. Limitations and Future Directions
6. Conclusions
Author Contributions
Funding
Institutional Review Board Statement
Informed Consent Statement
Data Availability Statement
Acknowledgments
Conflicts of Interest
References
- Khairul Akter, M.M.; Haq, U.N.; Islam, M.M.; Uddin, M.A. Textile-Apparel Manufacturing and Material Waste Management in the Circular Economy: A Conceptual Model to Achieve Sustainable Development Goal (SDG) 12 for Bangladesh. Clean. Environ. Syst. 2022, 4, 100070. [Google Scholar] [CrossRef]
- Banerjee, S.S.; Mohapatra, S.; Saha, G. Developing a Framework of Artificial Intelligence for Fashion Forecasting and Validating with a Case Study. Int. J. Enterp. Netw. Manag. 2021, 12, 165. [Google Scholar] [CrossRef]
- Ak, K.E.; Lim, J.H.; Tham, J.Y.; Kassim, A.A. Semantically Consistent Text to Fashion Image Synthesis with an Enhanced Attentional Generative Adversarial Network. Pattern Recognit. Lett. 2020, 135, 22–29. [Google Scholar] [CrossRef]
- Dal Forno, A.J.; Bataglini, W.V.; Steffens, F.; Ulson De Souza, A.A. Industry 4.0 in Textile and Apparel Sector: A Systematic Literature Review. Res. J. Text. Appar. 2023, 27, 95–117. [Google Scholar] [CrossRef]
- Qu, C.; Kim, E. Reviewing the Roles of AI-Integrated Technologies in Sustainable Supply Chain Management: Research Propositions and a Framework for Future Directions. Sustainability 2024, 16, 6186. [Google Scholar] [CrossRef]
- Adekunle, A. Application of Artificial Intelligence and Digital Technologies in Fashion Design and Innovation in Nigeria. Int. J. Fash. Des. 2024, 3, 37–48. [Google Scholar] [CrossRef]
- Liu, J.; Chang, H.; Forrest, J.Y.-L.; Yang, B. Influence of Artificial Intelligence on Technological Innovation: Evidence from the Panel Data of China’s Manufacturing Sectors. Technol. Forecast. Soc. Change 2020, 158, 120142. [Google Scholar] [CrossRef]
- Jin, B. Apparel Industry in East Asian Newly Industrialized Countries. J. Fash. Mark. Manag. Int. J. 2004, 8, 230–244. [Google Scholar] [CrossRef]
- Mabungela, M. Artificial Intelligence (AI) and Automation in the World of Work: A Threat to Employees? Res. Soc. Sci. Technol. 2023, 8, 135–146. [Google Scholar] [CrossRef]
- Mukherjee, A.N. Application of Artificial Intelligence: Benefits and Limitations for Human Potential and Labor-Intensive Economy—An Empirical Investigation into Pandemic Ridden Indian Industry. Manag. Matters 2022, 19, 149–166. [Google Scholar] [CrossRef]
- Wadley, D. Technology, Capital Substitution and Labor Dynamics: Global Workforce Disruption in the 21st Century? Futures 2021, 132, 102802. [Google Scholar] [CrossRef]
- Giri, C.; Jain, S.; Zeng, X.; Bruniaux, P. A Detailed Review of Artificial Intelligence Applied in the Fashion and Apparel Industry. IEEE Access 2019, 7, 95376–95396. [Google Scholar] [CrossRef]
- Guan, Z.; Xu, Y.; Jiang, H.; Jiang, G. International Competitiveness of Chinese Textile and Clothing Industry—A Diamond Model Approach. J. Chin. Econ. Foreign Trade Stud. 2019, 12, 2–19. [Google Scholar] [CrossRef]
- Davis, F.D. Perceived Usefulness, Perceived Ease of Use, and User Acceptance of Information Technology. MIS Q. 1989, 13, 319. [Google Scholar] [CrossRef]
- Tornatzky, L.G.; Fleischer, M. The Processes of Technological Innovation; Lexington Books: Lanham, MD, USA, 1990. [Google Scholar]
- Chatterjee, S.; Rana, N.P.; Dwivedi, Y.K.; Baabdullah, A.M. Understanding AI Adoption in Manufacturing and Production Firms Using an Integrated TAM-TOE Model. Technol. Forecast. Soc. Change 2021, 170, 120880. [Google Scholar] [CrossRef]
- Cao, G.; Duan, Y.; Edwards, J.S.; Dwivedi, Y.K. Understanding Managers’ Attitudes and Behavioral Intentions towards Using Artificial Intelligence for Organizational Decision-Making. Technovation 2021, 106, 102312. [Google Scholar] [CrossRef]
- Patil, K.P.; S, V.B.; Pramod, D. Adoption of IIoT-Based Smart Manufacturing Systems by MSMEs—A TOE-TAM Approach. In Proceedings of the 2023 3rd Asian Conference on Innovation in Technology (ASIANCON), Pune, India, 25–27 August 2023; IEEE: Pune, India, 2023; pp. 1–6. [Google Scholar]
- Legesse, A.; Beshah, B.; Berhan, E.; Tesfaye, E. Exploring the Influencing Factors of Blockchain Technology Adoption in National Quality Infrastructure: A Dual-Stage Structural Equation Model and Artificial Neural Network Approach Using TAM-TOE Framework. Cogent Eng. 2024, 11, 2369220. [Google Scholar] [CrossRef]
- Tasnim, Z.; Shareef, M.A.; Baabdullah, A.M.; Hamid, A.B.A.; Dwivedi, Y.K. An Empirical Study on Factors Impacting the Adoption of Digital Technologies in Supply Chain Management and What Blockchain Technology Could Do for the Manufacturing Sector of Bangladesh. Inf. Syst. Manag. 2023, 40, 371–393. [Google Scholar] [CrossRef]
- Hair, J.F.; Hult, G.T.M.; Christian, M.R.M.S.; Sarstedt, M. A Primer on Partial Least Squares Structural Equation Modeling (PLS-SEM), 3rd ed.; SAGE Publications Ltd.: Thousand Oaks, CA, USA, 2022. [Google Scholar]
- Dobre, M. An Evaluation of Technological, Organizational and Environmental Determinants of Emerging Technologies Adoption Driving SMEs’ Competitive Advantage. Doctoral Thesis, University of Bradford, Bradford, UK, 2022. [Google Scholar]
- Amini, M.; Javid, N.J. A Multi-Perspective Framework Established on Diffusion of Innovation (DOI) Theory and Technology, Organization and Environment (TOE) Framework Toward Supply Chain Management System Based on Cloud Computing Technology for Small and Medium Enterprises. Int. J. Inf. Technol. Innov. Adopt. 2023, 11, 1217–1234. [Google Scholar]
- Stenberg, L.; Nilsson, S. Factors Influencing Readiness of Adopting AI. Master of Science Thesis, School of Industrial Engineering and Management KTH Royal Institute of Technology, Stockholm, Sweden, 2020. [Google Scholar]
- Chesbrough, H. The Future of Open Innovation: The Future of Open Innovation Is More Extensive, More Collaborative, and More Engaged with a Wider Variety of Participants. Res.-Technol. Manag. 2017, 60, 35–38. [Google Scholar] [CrossRef]
- Gołąb-Andrzejak, E. AI-Powered Digital Transformation: Tools, Benefits and Challenges for Marketers—Case Study of LPP. Procedia Comput. Sci. 2023, 219, 397–404. [Google Scholar] [CrossRef]
- Huang, Z.; Shen, Y.; Li, J.; Fey, M.; Brecher, C. A Survey on AI-Driven Digital Twins in Industry 4.0: Smart Manufacturing and Advanced Robotics. Sensors 2021, 21, 6340. [Google Scholar] [CrossRef] [PubMed]
- Broekhuizen, T.; Dekker, H.; De Faria, P.; Firk, S.; Nguyen, D.K.; Sofka, W. AI for Managing Open Innovation: Opportunities, Challenges, and a Research Agenda. J. Bus. Res. 2023, 167, 114196. [Google Scholar] [CrossRef]
- Bahoo, S.; Cucculelli, M.; Qamar, D. Artificial Intelligence and Corporate Innovation: A Review and Research Agenda. Technol. Forecast. Soc. Change 2023, 188, 122264. [Google Scholar] [CrossRef]
- Sahoo, S.; Kumar, S.; Donthu, N.; Singh, A.K. Artificial Intelligence Capabilities, Open Innovation, and Business Performance—Empirical Insights from Multinational B2B Companies. Ind. Mark. Manag. 2024, 117, 28–41. [Google Scholar] [CrossRef]
- Cui, T.; Ye, J.H.; Tan, C.H. Information Technology in Open Innovation: A Resource Orchestration Perspective. Inf. Manag. 2022, 59, 103699. [Google Scholar] [CrossRef]
- Grant, R.M. Toward a Knowledge-based Theory of the Firm. Strateg. Manag. J. 1996, 17, 109–122. [Google Scholar] [CrossRef]
- Zahra, S.A.; George, G. Absorptive Capacity: A Review, Reconceptualization, and Extension. Acad. Manag. Rev. 2002, 27, 185–203. [Google Scholar] [CrossRef]
- Cohen, W.M.; Levinthal, D.A. Absorptive Capacity: A New Perspective on Learning and Innovation. Adm. Sci. Q. 1990, 35, 128–152. Available online: https://www.jstor.org/stable/2393553 (accessed on 12 June 2024). [CrossRef]
- Camisón, C.; Forés, B. Knowledge Absorptive Capacity: New Insights for Its Conceptualization and Measurement. J. Bus. Res. 2010, 63, 707–715. [Google Scholar] [CrossRef]
- Camisón, C.; Forés, B. Knowledge Creation and Absorptive Capacity: The Effect of Intra-District Shared Competences. Scand. J. Manag. 2011, 27, 66–86. [Google Scholar] [CrossRef]
- Oliveira, T.; Martins, M.F. Literature Review of Information Technology Adoption Models at Firm Level. Electron. J. Inf. Syst. Eval. 2011, 14, 110–121. [Google Scholar]
- Jöhnk, J.; Weißert, M.; Wyrtki, K. Ready or Not, AI Comes—An Interview Study of Organizational AI Readiness Factors. Bus. Inf. Syst. Eng. 2021, 63, 5–20. [Google Scholar] [CrossRef]
- Kamble, S.S.; Gunasekaran, A.; Kumar, V.; Belhadi, A.; Foropon, C. A Machine Learning Based Approach for Predicting Blockchain Adoption in Supply Chain. Technol. Forecast. Soc. Change 2021, 163, 120465. [Google Scholar] [CrossRef]
- Guan, W.; Ding, W.; Zhang, B.; Verny, J.; Hao, R. Do Supply Chain Related Factors Enhance the Prediction Accuracy of Blockchain Adoption? A Machine Learning Approach. Technol. Forecast. Soc. Change 2023, 192, 122552. [Google Scholar] [CrossRef]
- Venkatesh, V.; Morris, M.G.; Davis, G.B.; Davis, F.D. User Acceptance of Information Technology: Toward a Unified View. MIS Q. 2003, 27, 425. [Google Scholar] [CrossRef]
- Zain, M.; Rose, R.C.; Abdullah, I.; Masrom, M. The Relationship between Information Technology Acceptance and Organizational Agility in Malaysia. Inf. Manag. 2005, 42, 829–839. [Google Scholar] [CrossRef]
- Na, S.; Heo, S.; Han, S.; Shin, Y.; Roh, Y. Acceptance Model of Artificial Intelligence (AI)-Based Technologies in Construction Firms: Applying the Technology Acceptance Model (TAM) in Combination with the Technology–Organisation–Environment (TOE) Framework. Buildings 2022, 12, 90. [Google Scholar] [CrossRef]
- Rogers, E.M. Diffusion of Innovations, 5th ed.; Free Press: Florence, MA, USA, 2003; ISBN 978-0-7432-5823-4. [Google Scholar]
- Horani, O.M.; Al-Adwan, A.S.; Yaseen, H.; Hmoud, H.; Al-Rahmi, W.M.; Alkhalifah, A. The Critical Determinants Impacting Artificial Intelligence Adoption at the Organizational Level. Inf. Dev. 2023, 1, 02666669231166889. [Google Scholar] [CrossRef]
- Gangwar, H.; Date, H.; Ramaswamy, R. Understanding Determinants of Cloud Computing Adoption Using an Integrated TAM-TOE Model. J. Enterp. Inf. Manag. 2015, 28, 107–130. [Google Scholar] [CrossRef]
- Ali, M.; Ali, I.; Al-Maimani, K.A.; Park, K. The Effect of Organizational Structure on Absorptive Capacity in Single and Dual Learning Modes. J. Innov. Knowl. 2018, 3, 108–114. [Google Scholar] [CrossRef]
- Winkelbach, A.; Walter, A. Complex Technological Knowledge and Value Creation in Science-to-Industry Technology Transfer Projects: The Moderating Effect of Absorptive Capacity. Ind. Mark. Manag. 2015, 47, 98–108. [Google Scholar] [CrossRef]
- Lokuge, S.; Sedera, D.; Grover, V.; Dongming, X. Organizational Readiness for Digital Innovation: Development and Empirical Calibration of a Construct. Inf. Manag. 2019, 56, 445–461. [Google Scholar] [CrossRef]
- Hashem, G.; Aboelmaged, M. Leagile Manufacturing System Adoption in an Emerging Economy: An Examination of Technological, Organizational and Environmental Drivers. Benchmarking Int. J. 2023, 30, 4569–4600. [Google Scholar] [CrossRef]
- Vega-Jurado, J.; Gutiérrez-Gracia, A.; Fernández-de-Lucio, I. Analyzing the Determinants of Firm’s Absorptive Capacity: Beyond R&D. R D Manag. 2008, 38, 392–405. [Google Scholar] [CrossRef]
- Aboelmaged, M.G. Predicting E-Readiness at Firm-Level: An Analysis of Technological, Organizational and Environmental (TOE) Effects on e-Maintenance Readiness in Manufacturing Firms. Int. J. Inf. Manag. 2014, 34, 639–651. [Google Scholar] [CrossRef]
- Yang, Z.; Sun, J.; Zhang, Y.; Wang, Y. Understanding SaaS Adoption from the Perspective of Organizational Users: A Tripod Readiness Model. Comput. Hum. Behav. 2015, 45, 254–264. [Google Scholar] [CrossRef]
- Ghobakhloo, M. Adoption of Digital Technologies of Smart Manufacturing in SMEs. J. Ind. Inf. Integr. 2019, 16, 100107. [Google Scholar] [CrossRef]
- Rahman, H.; D’Cruze, R.S.; Ahmed, M.U.; Sohlberg, R.; Sakao, T.; Funk, P. Artificial Intelligence-Based Life Cycle Engineering in Industrial Production: A Systematic Literature Review. IEEE Access 2022, 10, 133001–133015. [Google Scholar] [CrossRef]
- Oliveira, T.; Martins, M.F. Understanding E-business Adoption across Industries in European Countries. Ind. Manag. Data Syst. 2010, 110, 1337–1354. [Google Scholar] [CrossRef]
- Hamdan, R.K.; Hamdan, A.; Alareeni, B.; Khoury, R.E. Information and Communication Technology in Technical and Vocational Education and Training for Sustainable and Equal Opportunity: Business Governance and Digitalization of Business Education; Springer: Berlin/Heidelberg, Germany, 2024. [Google Scholar]
- Sanders, N.R.; Wood, J.D. The Humachine: Humankind, Machines, and the Future of Enterprise; Routledge: New York, NY, USA, 2019; ISBN 978-0-429-00117-8. [Google Scholar]
- López-Gamero, M.D.; Molina-Azorín, J.F.; Claver-Cortés, E. Environmental Uncertainty and Environmental Management Perception: A Multiple Case Study. J. Bus. Res. 2011, 64, 427–435. [Google Scholar] [CrossRef]
- Lu, X.; Wijayaratna, K.; Huang, Y.; Qiu, A. AI-Enabled Opportunities and Transformation Challenges for SMEs in the Post-Pandemic Era: A Review and Research Agenda. Front. Public Health 2022, 10, 885067. [Google Scholar] [CrossRef]
- Brau, R.I.; Sanders, N.R.; Aloysius, J.; Williams, D. Utilizing People, Analytics, and AI for Decision Making in the Digitalized Retail Supply Chain. J. Bus. Logist. 2023, 45, e12355. [Google Scholar] [CrossRef]
- Cannas, V.G.; Ciano, M.P.; Saltalamacchia, M.; Secchi, R. Artificial Intelligence in Supply Chain and Operations Management: A Multiple Case Study Research. Int. J. Prod. Res. 2023, 62, 3333–3360. [Google Scholar] [CrossRef]
- Dey, P.K.; Chowdhury, S.; Abadie, A.; Vann Yaroson, E.; Sarkar, S. Artificial Intelligence-Driven Supply Chain Resilience in Vietnamese Manufacturing Small- and Medium-Sized Enterprises. Int. J. Prod. Res. 2023, 62, 5417–5456. [Google Scholar] [CrossRef]
- Lima-Junior, F.R.; Carpinetti, L.C.R. Predicting Supply Chain Performance Based on SCOR® Metrics and Multilayer Perceptron Neural Networks. Int. J. Prod. Econ. 2019, 212, 19–38. [Google Scholar] [CrossRef]
- Perano, M.; Cammarano, A.; Varriale, V.; Del Regno, C.; Michelino, F.; Caputo, M. Embracing Supply Chain Digitalization and Unphysicalization to Enhance Supply Chain Performance: A Conceptual Framework. Int. J. Phys. Distrib. Logist. Manag. 2023, 53, 628–659. [Google Scholar] [CrossRef]
- Badghish, S.; Soomro, Y.A. Artificial Intelligence Adoption by SMEs to Achieve Sustainable Business Performance: Application of Technology–Organization–Environment Framework. Sustainability 2024, 16, 1864. [Google Scholar] [CrossRef]
- Jun, W.; Ali, W.; Bhutto, M.Y.; Hussain, H.; Khan, N.A. Examining the Determinants of Green Innovation Adoption in SMEs: A PLS-SEM Approach. Eur. J. Innov. Manag. 2019, 24, 67–87. [Google Scholar] [CrossRef]
- Cordeiro, M.; Puig, F.; Ruiz-Fernández, L. Realizing Dynamic Capabilities and Organizational Knowledge in Effective Innovations: The Capabilities Typological Map. J. Knowl. Manag. 2023, 27, 2581–2603. [Google Scholar] [CrossRef]
- Akbari, M.; Hopkins, J.L. Digital Technologies as Enablers of Supply Chain Sustainability in an Emerging Economy. Oper. Manag. Res. 2022, 15, 689–710. [Google Scholar] [CrossRef]
- Dadi, V.; Nikhil, S.R.; Mor, R.S.; Agarwal, T.; Arora, S. Agri-Food 4.0 and Innovations: Revamping the Supply Chain Operations. Prod. Eng. Arch. 2021, 27, 75–89. [Google Scholar] [CrossRef]
- Javaid, M.; Haleem, A.; Singh, R.P.; Suman, R.; Gonzalez, E.S. Understanding the Adoption of Industry 4.0 Technologies in Improving Environmental Sustainability. Sustain. Oper. Comput. 2022, 3, 203–217. [Google Scholar] [CrossRef]
- Kumar, S.; Barua, M.K. Sustainability of Operations through Disruptive Technologies in the Petroleum Supply Chain. Benchmarking 2022, 29, 1640–1676. [Google Scholar] [CrossRef]
- Sharma, S.; Gahlawat, V.K.; Rahul, K.; Mor, R.S.; Malik, M. Sustainable Innovations in the Food Industry through Artificial Intelligence and Big Data Analytics. Logistics 2021, 5, 66. [Google Scholar] [CrossRef]
- Tang, Y.M.; Chau, K.Y.; Lau, Y.-Y.; Zheng, Z. Data-Intensive Inventory Forecasting with Artificial Intelligence Models for Cross-Border E-Commerce Service Automation. Appl. Sci. 2023, 13, 3051. [Google Scholar] [CrossRef]
- Vernier, C.; Loeillet, D.; Thomopoulos, R.; Macombe, C. Adoption of Icts in Agri-Food Logistics: Potential and Limitations for Supply Chain Sustainability. Sustainability 2021, 13, 6702. [Google Scholar] [CrossRef]
- Bag, S.; Pretorius, J.H.C. Relationships between Industry 4.0, Sustainable Manufacturing and Circular Economy: Proposal of a Research Framework. Int. J. Organ. Anal. 2022, 30, 864–898. [Google Scholar] [CrossRef]
- Bodendorf, F.; Xie, Q.; Merkl, P.; Franke, J. A Multi-Perspective Approach to Support Collaborative Cost Management in Supplier-Buyer Dyads. Int. J. Prod. Econ. 2022, 245, 108380. [Google Scholar] [CrossRef]
- Lechner, G.; Reimann, M. Integrated Decision-Making in Reverse Logistics: An Optimisation of Interacting Acquisition, Grading and Disposition Processes. Int. J. Prod. Res. 2020, 58, 5786–5805. [Google Scholar] [CrossRef]
- Wang, Z.-J.; Chen, Z.-S.; Su, Q.; Chin, K.-S.; Pedrycz, W.; Skibniewski, M.J. Enhancing the Sustainability and Robustness of Critical Material Supply in Electrical Vehicle Market: An AI-Powered Supplier Selection Approach. Ann. Oper. Res. 2023, 342, 921–958. [Google Scholar] [CrossRef]
- Gupta, B.; Dasgupta, S.; Gupta, A. Adoption of ICT in a Government Organization in a Developing Country: An Empirical Study. J. Strateg. Inf. Syst. 2008, 17, 140–154. [Google Scholar] [CrossRef]
- Gupta, S.; Rikhtehgar Berenji, H.; Shukla, M.; Murthy, N.N. Opportunities in Farming Research from an Operations Management Perspective. Prod. Oper. Manag. 2023, 32, 1577–1596. [Google Scholar] [CrossRef]
- Jararweh, Y.; Fatima, S.; Jarrah, M.; AlZu’bi, S. Smart and Sustainable Agriculture: Fundamentals, Enabling Technologies, and Future Directions. Comput. Electr. Eng. 2023, 110, 108799. [Google Scholar] [CrossRef]
- Moilanen, M.; Østbye, S.; Woll, K. Non-R&D SMEs: External Knowledge, Absorptive Capacity and Product Innovation. Small Bus. Econ. 2014, 43, 447–462. [Google Scholar] [CrossRef]
- Arias-Pérez, J.; Huynh, T. Flipping the Odds of AI-Driven Open Innovation: The Effectiveness of Partner Trustworthiness in Counteracting Interorganizational Knowledge Hiding. Ind. Mark. Manag. 2023, 111, 30–40. [Google Scholar] [CrossRef]
- Kastelli, I.; Dimas, P.; Stamopoulos, D.; Tsakanikas, A. Linking Digital Capacity to Innovation Performance: The Mediating Role of Absorptive Capacity. J. Knowl. Econ. 2024, 15, 238–272. [Google Scholar] [CrossRef]
- Mariani, M.M.; Machado, I.; Nambisan, S. Types of Innovation and Artificial Intelligence: A Systematic Quantitative Literature Review and Research Agenda. J. Bus. Res. 2023, 155, 113364. [Google Scholar] [CrossRef]
- Adamides, E.; Karacapilidis, N. Information Technology for Supporting the Development and Maintenance of Open Innovation Capabilities. J. Innov. Knowl. 2020, 5, 29–38. [Google Scholar] [CrossRef]
- Tallarico, S.; Pellegrini, L.; Lazzarotti, V.; Lazzini, S. Boosting Firms’ Absorptive Capacity: The Digital Technologies Edge. Eur. J. Innov. Manag. 2024. ahead-of-print. [Google Scholar] [CrossRef]
- Saunders, M.N.K.; Lewis, P.; Thornhill, A. Research Methods for Business Students, 7th ed.; Pearson Education: New York, NY, USA, 2016; ISBN 978-1-292-01662-7. [Google Scholar]
- Bhattacherjee, A. Social Science Research: Principles, Methods, and Practices, 2nd ed.; Anol Bhattacherjee: Tampa, FL, USA, 2012; ISBN 978-1-4751-4612-7. [Google Scholar]
- Bell, E.; Bryman, A.; Harley, B. Business Research Methods, 6th ed.; Oxford University Press: Oxford, UK; New York, NY, USA, 2022; ISBN 978-0-19-886944-3. [Google Scholar]
- Venkatesh, V.; Davis, F.D. A Theoretical Extension of the Technology Acceptance Model: Four Longitudinal Field Studies. Manag. Sci. 2000, 46, 186–204. [Google Scholar] [CrossRef]
- Moore, G.C.; Benbasat, I. Development of an Instrument to Measure the Perceptions of Adopting an Information Technology Innovation. Inf. Syst. Res. 1991, 2, 192–222. [Google Scholar] [CrossRef]
- Iacovou, C.L.; Benbasat, I.; Dexter, A.S. Electronic Data Interchange and Small Organizations: Adoption and Impact of Technology. MIS Q. 1995, 19, 465. [Google Scholar] [CrossRef]
- Chatterjee, S.; Rana, N.P.; Khorana, S.; Mikalef, P.; Sharma, A. Assessing Organizational Users’ Intentions and Behavior to AI Integrated CRM Systems: A Meta-UTAUT Approach. Inf. Syst. Front. 2023, 25, 1299–1313. [Google Scholar] [CrossRef]
- Gutierrez, A.; Boukrami, E.; Lumsden, R. Technological, Organisational and Environmental Factors Influencing Managers’ Decision to Adopt Cloud Computing in the UK. J. Enterp. Inf. Manag. 2015, 28, 788–807. [Google Scholar] [CrossRef]
- Islami, X. Lean Manufacturing and Firms’ Financial Performance: The Role of Strategic Supplier Partnership and Information Sharing. Benchmarking Int. J. 2023, 30, 2809–2831. [Google Scholar] [CrossRef]
- Lemke, F.; Goffin, K.; Szwejczewski, M. Investigating the Meaning of Supplier-manufacturer Partnerships: An Exploratory Study. Int. J. Phys. Distrib. Logist. Manag. 2003, 33, 12–35. [Google Scholar] [CrossRef]
- Chau, P.Y.K.; Tam, K.Y. Factors Affecting the Adoption of Open Systems: An Exploratory Study. MIS Q. 1997, 21, 1–24. [Google Scholar] [CrossRef]
- Edquist, C.; Hommen, L. Public Technology Procurement and Innovation Theory. In Public Technology Procurement and Innovation; Edquist, C., Hommen, L., Tsipouri, L., Eds.; Economics of Science, Technology and Innovation; Springer: Boston, MA, USA, 2000; Volume 16, pp. 5–70. ISBN 978-1-4613-7084-0. [Google Scholar]
- Akhtar, Z. Digital Technology, Internet Research and Benefits of a Virtual Library. Int. J. Leg. Inf. 2020, 48, 110–121. [Google Scholar] [CrossRef]
- Yang, M.; Fu, M.; Zhang, Z. The Adoption of Digital Technologies in Supply Chains: Drivers, Process and Impact. Technol. Forecast. Soc. Change 2021, 169, 120795. [Google Scholar] [CrossRef]
- Denford, J.S. Building Knowledge: Developing a Knowledge-based Dynamic Capabilities Typology. J. Knowl. Manag. 2013, 17, 175–194. [Google Scholar] [CrossRef]
- Jiménez-Barrionuevo, M.M.; García-Morales, V.J.; Molina, L.M. Validation of an Instrument to Measure Absorptive Capacity. Technovation 2011, 31, 190–202. [Google Scholar] [CrossRef]
- Verona, G.; Ravasi, D. Unbundling Dynamic Capabilities: An Exploratory Study of Continuous Product Innovation. Ind. Corp. Change 2003, 12, 577–606. [Google Scholar] [CrossRef]
- Nonaka, I.; Takeuchi, H. The Knowledge-Creating Company; Oxford University Press: Oxford, UK, 1995; pp. 175–187. ISBN 978-0-7506-7009-8. [Google Scholar]
- Laursen, K.; Salter, A. Open for Innovation: The Role of Openness in Explaining Innovation Performance among U.K. Manufacturing Firms. Strateg. Manag. J. 2006, 27, 131–150. [Google Scholar] [CrossRef]
- Lichtenthaler, U.; Lichtenthaler, E. A Capability-Based Framework for Open Innovation: Complementing Absorptive Capacity. J Manag. Stud. 2009, 46, 1315–1338. [Google Scholar] [CrossRef]
- Enkel, E.; Gassmann, O.; Chesbrough, H. Open R&D and Open Innovation: Exploring the Phenomenon. R D Manag. 2009, 39, 311–316. [Google Scholar] [CrossRef]
- China National Garment Association Database; China National Garment Association (CNGA). CNGA Database Mini App. Available online: https://www.cnga.org.cn/ (accessed on 3 May 2024).
- Alibaba Group’s Business Directory. Available online: https://www.alibaba.com/trade/search?spm=a2700.factory_home.home_login_first_screen_fy23_pc_search_bar.bottomItem_pos_1&tab=verifiedManufactory&SearchText=%E5%A5%B3%E8%A3%85 (accessed on 10 May 2024).
- Simmering, M.J.; Fuller, C.M.; Richardson, H.A.; Ocal, Y.; Atinc, G.M. Marker Variable Choice, Reporting, and Interpretation in the Detection of Common Method Variance: A Review and Demonstration. Organ. Res. Methods 2015, 18, 473–511. [Google Scholar] [CrossRef]
- Lindell, M.K.; Whitney, D.J. Accounting for Common Method Variance in Cross-Sectional Research Designs. J. Appl. Psychol. 2001, 86, 114–121. [Google Scholar] [CrossRef]
- Henseler, J.; Ringle, C.M.; Sarstedt, M. A New Criterion for Assessing Discriminant Validity in Variance-Based Structural Equation Modeling. J. Acad. Mark. Sci. 2015, 43, 115–135. [Google Scholar] [CrossRef]
- Min, J.; Iqbal, S.; Khan, M.A.S.; Akhtar, S.; Anwar, F.; Qalati, S.A. Impact of Supervisory Behavior on Sustainable Employee Performance: Mediation of Conflict Management Strategies Using PLS-SEM. PLoS ONE 2020, 15, e0236650. [Google Scholar] [CrossRef] [PubMed]
- Hossain, M.K.; Srivastava, A.; Oliver, G.C.; Islam, M.E.; Jahan, N.A.; Karim, R.; Kanij, T.; Mahdi, T.H. Adoption of artificial intelligence and big data analytics: An organizational readiness perspective of the textile and garment industry in Bangladesh. Bus. Process Manag. J. 2024, 30, 2665–2683. [Google Scholar] [CrossRef]
- Dickson, P.H.; Weaver, K.M.; Hoy, F. Opportunism in the R&D Alliances of SMES: The Roles of the Institutional Environment and SME Size. J. Bus. Ventur. 2006, 21, 487–513. [Google Scholar] [CrossRef]
- Sayginer, C.; Ercan, T. Understanding Determinants of Cloud Computing Adoption Using an Integrated Diffusion of Innovation (DOI)-Technological, Organizational, and Environmental (TOE) Model. Humanit. Soc. Sci. Rev. 2020, 8, 91–102. [Google Scholar] [CrossRef]
- Schubert, G.; Alpermann, B. Studying the Chinese Policy Process in the Era of ‘Top-Level Design’: The Contribution of ‘Political Steering’ Theory. J. Chin. Political Sci. 2019, 24, 199–224. [Google Scholar] [CrossRef]
- Made in China 2025. The State Council of China. 2015. Available online: https://www.gov.cn/zhengce/content/2015-05/19/content_9784.htm (accessed on 20 April 2024).
- Craiut, L.; Bungau, C.; Bungau, T.; Grava, C.; Otrisal, P.; Radu, A.-F. Technology Transfer, Sustainability, and Development, Worldwide and in Romania. Sustainability 2022, 14, 15728. [Google Scholar] [CrossRef]
- Craiut, L.; Bungau, C.; Negru, P.A.; Bungau, T.; Radu, A.-F. Technology Transfer in the Context of Sustainable Development—A Bibliometric Analysis of Publications in the Field. Sustainability 2022, 14, 11973. [Google Scholar] [CrossRef]
- Gassmann, O.; Enkel, E. Towards a Theory of Open Innovation: Three Core Process Archetypes. In Proceedings of the R&D Management Conference, Lisbon, Portugal, 6–9 July 2004; Volume 6. [Google Scholar]
- Kinkel, S.; Baumgartner, M.; Cherubini, E. Prerequisites for the Adoption of AI Technologies in Manufacturing—Evidence from a Worldwide Sample of Manufacturing Companies. Technovation 2022, 110, 102375. [Google Scholar] [CrossRef]
- Chesbrough, H.; Kim, S.; Agogino, A. Chez Panisse: Building an Open Innovation Ecosystem. Calif. Manag. Rev. 2014, 56, 144–171. [Google Scholar] [CrossRef]
- Oliveira, F.; Costa, D.G.; Assis, F.; Silva, I. Internet of Intelligent Things: A Convergence of Embedded Systems, Edge Computing and Machine Learning. Internet Things 2024, 26, 101153. [Google Scholar] [CrossRef]
- Dziembowska-Kowalska, J.; Funck, R.H. Cultural Activities as a Location Factor in European Competition between Regions: Concepts and Some Evidence. Ann. Reg. Sci. 2000, 34, 1–12. [Google Scholar] [CrossRef]
- Tomczak, P.; Stachowiak, K. Location Patterns and Location Factors in Cultural and Creative Industries 1. Quaest. Geogr. 2015, 34, 7–27. [Google Scholar] [CrossRef]



| Construct | No. | Indicator | Indicator Description | References |
|---|---|---|---|---|
| Perceived Usefulness (PU) | 1 | pu_1 | Using AI-based manufacturing and production systems can enhance work efficiency. | [14,92] |
| 2 | pu_2 | Using AI-based manufacturing and production systems can improve the quality of task completion. | ||
| 3 | pu_3 | Using AI-based manufacturing and production systems can increase productivity. | ||
| 4 | pu_4 | Using AI-based manufacturing and production systems can save a significant amount of time. | ||
| 5 | pu_5 | AI can provide valuable decision support for our organization. | ||
| Perceived Ease of Use (PEOU) | 6 | peou_1 | An AI operation process is easy to understand. | [14,93] |
| 7 | peou_2 | The time required to learn AI is reasonable. | ||
| 8 | peou_3 | Our employees can easily operate an AI-based manufacturing and production system. | ||
| 9 | peou_4 | Our employees can quickly learn about the usage of AI in their work processes. | ||
| Organizational Complexity (OCX) | 10 | ocx_1 | Integrating AI technology with the existing legacy system is difficult for our organization. | [16,44,94] |
| 11 | ocx_2 | Resistance to change is high regarding migrating from the legacy system to an AI-based manufacturing and production system. | ||
| Competitive Pressure (CP) | 15 | cp_1 | Using an AI-based manufacturing and production system will bring a competitive advantage to our organization. | [95,96] |
| 16 | cp_2 | The apparel industry has increasingly applied an AI-based manufacturing and production system. | ||
| 17 | cp_3 | I am aware that many firms are moving towards AI-based manufacturing and production. | ||
| Supplier Involvement (SIV) | 18 | siv_1 | SP2-Our suppliers provide satisfying products and services. | [97,98] |
| 19 | siv_2 | SP3- Our suppliers respond quickly to our demands. | ||
| 20 | siv_3 | SP4- We have close relationships with our suppliers. | ||
| Market Uncertainty (MU) | 21 | mu_1 | Our market demand frequently experiences significant changes. | [99] |
| 22 | mu_2 | Our customers’ needs are variable and unpredictable. | ||
| 23 | mu_3 | The pace of technological development in our industry is very fast. | ||
| 24 | mu_4 | The emergence of new technologies has a significant and unpredictable impact on our industry. | ||
| Government Support and Policy (GSP) | 25 | gsp_1 | The AI-related policies and regulations is important for apparel manufacturing transformation. | [100] |
| 26 | gsp_2 | The government provides adequate financial support for developing and applying AI-integrated technology to my company. | ||
| 27 | gsp_3 | The government’s support and help are very important when applying AI technologies. | ||
| AI Adoption (AIA) | 28 | aia_1 | We plan to adopt AI technology for manufacturing and production. | [14,44,101,102] |
| 29 | aia_2 | We plan to adopt AI technology to solve problems in SCM. | ||
| 30 | aia_3 | We plan to adopt AI technology to reduce risks in our manufacturing and production processes. | ||
| 31 | aia_4 | We plan to adopt AI technology to be agile in an uncertain environment. | ||
| Knowledge Absorptive Capacity (KACAP) | 32 | kacap_1 | Our company can effectively identify and acquire important new knowledge and information within and outside the industry to support the application of AI technology. | [34,103,104,105,106]; [32,105] |
| 33 | kacap_2 | We actively acquire knowledge from external sources and integrate it with internal knowledge. | ||
| 34 | kacap_3 | Our company can understand and analyze the acquired knowledge and information within and outside the industry, ensuring compatibility with existing knowledge. | ||
| 35 | kacap_4 | We provide sufficient technical training for our employees to help them absorb and apply AI technology. | ||
| Open Innovation (OI) | 36 | oi_1 | Our company culture encourages knowledge sharing. | [107,108,109] |
| 37 | oi_2 | Our company extends sources with our customers. | ||
| 38 | oi_3 | Our company extends sources with our suppliers. | ||
| 39 | oi_4 | Our company extends sources with institutions or universities. | ||
| 40 | oi_5 | Our collaboration with external partners facilitates the adoption of new technologies. |
| Constructs | Abb. | Cronbach’s Alpha | Composite Reliability (Rho_a) | Average Variance Extracted (AVE) |
|---|---|---|---|---|
| Perceived Usefulness | PU | 0.867 | 0.935 | 0.709 |
| Perceived Ease of Use | PEOU | 0.876 | 0.901 | 0.729 |
| Organizational Complexity | OCX | 0.848 | 0.945 | 0.758 |
| Organizational Readiness | ORE | 0.885 | 0.885 | 0.814 |
| Competitive Pressure | CP | 0.872 | 0.885 | 0.725 |
| Supplier Involvement | SIV | 0.877 | 0.912 | 0.803 |
| Market Uncertainty | MU | 0.758 | 0.774 | 0.582 |
| Government Support and Policy | GSP | 0.816 | 0.817 | 0.731 |
| AI Adoption | AIA | 0.909 | 0.909 | 0.787 |
| Knowledge Absorptive Capability | KACAP | 0.832 | 0.852 | 0.678 |
| Open Innovation | OI | 0.829 | 0.863 | 0.600 |
| Variable | Group | Frequency | % |
|---|---|---|---|
| Firm size | Micro | 27 | 10% |
| Small | 42 | 16% | |
| Medium | 200 | 74% | |
| Firm age | <6 year | 52 | 19% |
| 6–10 year | 72 | 27% | |
| 11–15 year | 63 | 23% | |
| >15 year | 82 | 31% | |
| Business type | Single | 187 | 70% |
| OEM | 49 | 26% | |
| ODM | 76 | 41% | |
| OBM | 62 | 33% | |
| Multiple | 82 | 30% | |
| OEM and ODM | 19 | 23% | |
| OEM and OBM | 7 | 9% | |
| ODM and OBM | 35 | 43% | |
| OEM, ODM, and OBM | 21 | 25% | |
| Industry clusters | Northern | 61 | 23% |
| Western | 52 | 19% | |
| Yangtze River Delta | 87 | 32% | |
| Pearl River Delta | 69 | 26% |
| Construct | Indicators | Outer Loadings | Indicator Reliability | AVE |
|---|---|---|---|---|
| PU | pu_1 | 0.796 | 0.634 | 0.543 |
| pu_2 | 0.729 | 0.531 | ||
| pu_3 | 0.769 | 0.591 | ||
| pu_4 | 0.713 | 0.508 | ||
| pu_5 | 0.670 | 0.449 | ||
| PEOU | peou_1 | 0.804 | 0.646 | 0.578 |
| peou_2 | 0.729 | 0.531 | ||
| peou_3 | 0.734 | 0.539 | ||
| peou_4 | 0.771 | 0.594 | ||
| OCX | ocx_1 | 0.834 | 0.696 | 0.771 |
| ocx_2 | 0.919 | 0.845 | ||
| ORE | ore_1 | 0.810 | 0.656 | 0.67 |
| ore_2 | 0.798 | 0.637 | ||
| ore_3 | 0.845 | 0.714 | ||
| CP | cp_1 | 0.762 | 0.581 | 0.63 |
| cp_2 | 0.816 | 0.666 | ||
| cp_3 | 0.802 | 0.643 | ||
| SIV | siv_1 | 0.807 | 0.651 | 0.64 |
| siv_2 | 0.795 | 0.632 | ||
| siv_3 | 0.799 | 0.638 | ||
| MU | mu_1 | 0.750 | 0.563 | 0.536 |
| mu_2 | 0.666 | 0.444 | ||
| mu_3 | 0.781 | 0.610 | ||
| mu_4 | 0.726 | 0.527 | ||
| GSP | gsp_1 | 0.809 | 0.654 | 0.635 |
| gsp_2 | 0.750 | 0.563 | ||
| gsp_3 | 0.829 | 0.687 | ||
| AIA | aia_1 | 0.780 | 0.608 | 0.552 |
| aia_2 | 0.713 | 0.508 | ||
| aia_3 | 0.745 | 0.555 | ||
| aia_4 | 0.734 | 0.539 | ||
| KACAP | kacap_1 | 0.775 | 0.601 | 0.56 |
| kacap_2 | 0.727 | 0.529 | ||
| kacap_3 | 0.742 | 0.551 | ||
| kacap_4 | 0.749 | 0.561 | ||
| OI | oi_1 | 0.759 | 0.576 | 0.541 |
| oi_2 | 0.780 | 0.608 | ||
| oi_3 | 0.718 | 0.516 | ||
| oi_4 | 0.653 | 0.426 | ||
| oi_5 | 0.760 | 0.578 |
| Latent Variables | Indicators | Cronbach’s Alpha | Composite Reliability (Rho_a) | Composite Reliability (Rho_c) |
|---|---|---|---|---|
| PU | pu_1 | 0.788 | 0.793 | 0.855 |
| pu_2 | ||||
| pu_3 | ||||
| pu_4 | ||||
| pu_5 | ||||
| PEOU | peou_1 | 0.757 | 0.761 | 0.845 |
| peou_2 | ||||
| peou_3 | ||||
| peou_4 | ||||
| OCX | ocx_1 | 0.710 | 0.766 | 0.870 |
| ocx_2 | ||||
| ORE | ore_1 | 0.754 | 0.762 | 0.859 |
| ore_2 | ||||
| ore_3 | ||||
| CP | cp_1 | 0.706 | 0.708 | 0.836 |
| cp_2 | ||||
| cp_3 | ||||
| SIV | siv_1 | 0.719 | 0.719 | 0.842 |
| siv_2 | ||||
| siv_3 | ||||
| MU | mu_1 | 0.716 | 0.733 | 0.821 |
| mu_2 | ||||
| mu_3 | ||||
| mu_4 | ||||
| GSP | gsp_1 | 0.712 | 0.718 | 0.839 |
| gsp_2 | ||||
| gsp_3 | ||||
| AIA | aia_1 | 0.731 | 0.736 | 0.831 |
| aia_2 | ||||
| aia_3 | ||||
| aia_4 | ||||
| KACAP | kacap_1 | 0.739 | 0.741 | 0.836 |
| kacap_2 | ||||
| kacap_3 | ||||
| kacap_4 | ||||
| OI | oi_1 | 0.787 | 0.793 | 0.854 |
| oi_2 | ||||
| oi_3 | ||||
| oi_4 | ||||
| oi_5 |
| AIA | CP | GSP | KACAP | MU | OI | OCX | ORE | PU | PEOU | SIV | |
|---|---|---|---|---|---|---|---|---|---|---|---|
| AIA | 0.743 | ||||||||||
| CP | 0.641 | 0.794 | |||||||||
| GSP | 0.599 | 0.440 | 0.797 | ||||||||
| KACAP | 0.598 | 0.565 | 0.541 | 0.749 | |||||||
| MU | 0.590 | 0.531 | 0.515 | 0.451 | 0.732 | ||||||
| OI | 0.602 | 0.587 | 0.547 | 0.631 | 0.532 | 0.735 | |||||
| OCX | −0.152 | −0.165 | −0.119 | −0.020 | −0.182 | −0.071 | 0.878 | ||||
| ORE | 0.458 | 0.433 | 0.524 | 0.573 | 0.310 | 0.448 | −0.032 | 0.818 | |||
| PU | 0.642 | 0.587 | 0.533 | 0.508 | 0.498 | 0.560 | −0.055 | 0.509 | 0.737 | ||
| PEOU | 0.548 | 0.503 | 0.545 | 0.512 | 0.466 | 0.474 | −0.074 | 0.622 | 0.559 | 0.760 | |
| SIV | 0.532 | 0.571 | 0.473 | 0.586 | 0.459 | 0.587 | −0.147 | 0.444 | 0.520 | 0.507 | 0.800 |
| AIA | CP | GSP | KACAP | MU | OI | OCX | ORE | PU | PEOU | SIV | |
|---|---|---|---|---|---|---|---|---|---|---|---|
| AIA | |||||||||||
| CP | 0.886 | ||||||||||
| GSP | 0.827 | 0.622 | |||||||||
| KACAP | 0.807 | 0.781 | 0.747 | ||||||||
| MU | 0.795 | 0.735 | 0.707 | 0.603 | |||||||
| OI | 0.785 | 0.785 | 0.726 | 0.824 | 0.684 | ||||||
| OCX | 0.200 | 0.227 | 0.188 | 0.082 | 0.272 | 0.098 | |||||
| ORE | 0.607 | 0.582 | 0.716 | 0.758 | 0.405 | 0.584 | 0.079 | ||||
| PU | 0.837 | 0.784 | 0.706 | 0.662 | 0.642 | 0.702 | 0.097 | 0.656 | |||
| PEOU | 0.731 | 0.688 | 0.742 | 0.682 | 0.609 | 0.622 | 0.101 | 0.836 | 0.720 | ||
| SIV | 0.729 | 0.801 | 0.662 | 0.801 | 0.620 | 0.771 | 0.205 | 0.591 | 0.690 | 0.687 |
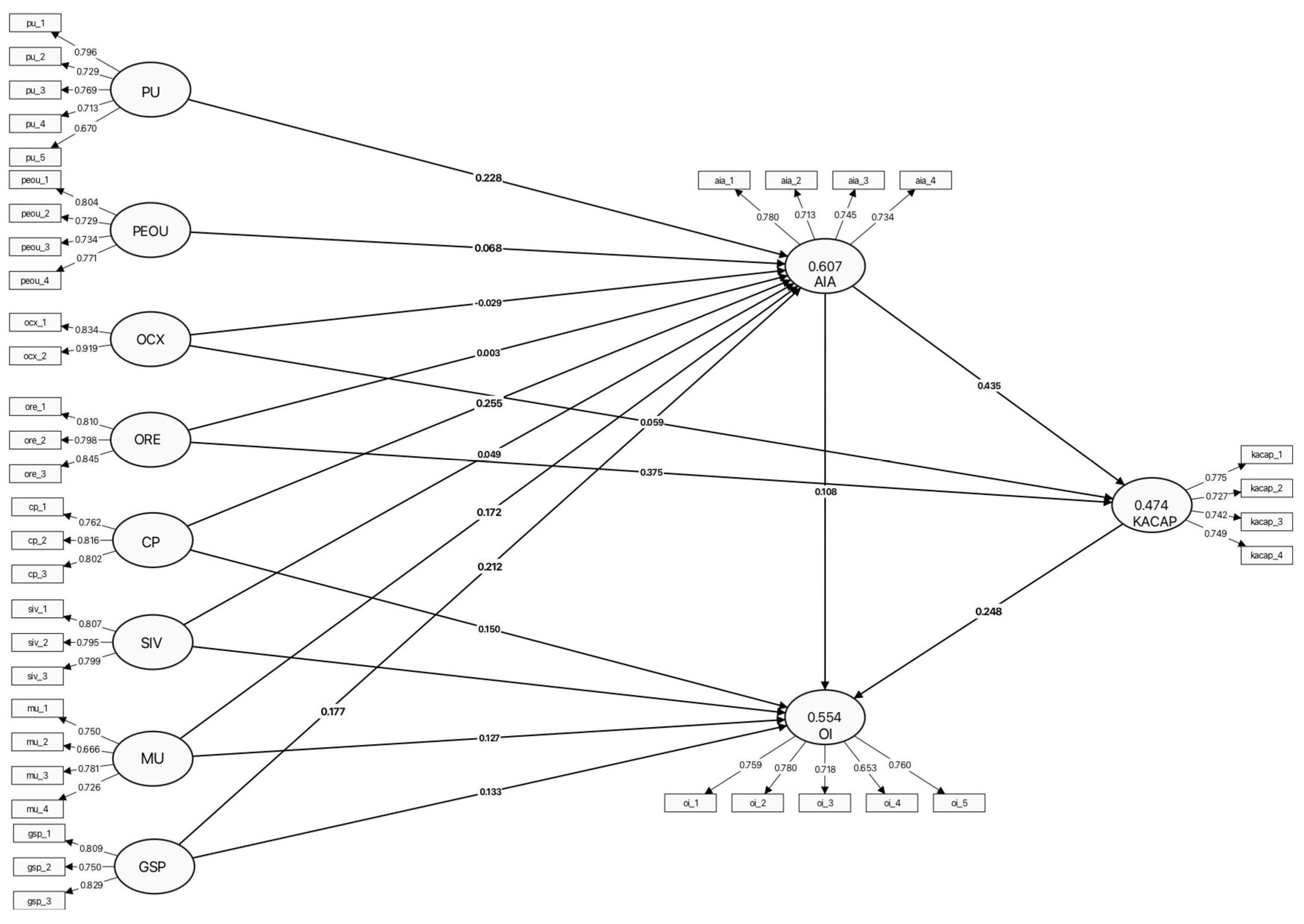
| Hypothesis | Path | Path (β) | T Statistics | p Values | Significance (p < 0.05)? |
|---|---|---|---|---|---|
| H1 | PU -> AIA | 0.228 | 3.319 *** | 0.001 | Yes |
| H2 | PEOU -> AIA | 0.068 | 1.033 ns | 0.302 | No |
| H3a | OCX -> AIA | −0.029 | 0.825 ns | 0.409 | No |
| H3b | OCX -> KACAP | 0.059 | 1.374 ns | 0.169 | No |
| H4a | ORE -> AIA | 0.003 | 0.046 ns | 0.964 | No |
| H4b | ORE -> KACAP | 0.375 | 4.610 *** | 0.000 | Yes |
| H5a | CP -> AIA | 0.255 | 4.211 *** | 0.000 | Yes |
| H5b | CP -> OI | 0.150 | 2.245 ** | 0.025 | Yes |
| H6a | SIV -> AIA | 0.049 | 0.799 ns | 0.425 | No |
| H6b | SIV -> OI | 0.177 | 2.570 *** | 0.010 | Yes |
| H7a | MU -> AIA | 0.172 | 2.897 *** | 0.004 | Yes |
| H7b | MU -> OI | 0.127 | 2.333 ** | 0.020 | Yes |
| H8a | GSP -> AIA | 0.212 | 3.257 *** | 0.001 | Yes |
| H8b | GSP -> OI | 0.133 | 1.595 ns | 0.111 | No |
| H9 | AIA -> KACAP | 0.435 | 5.443 *** | 0.000 | Yes |
| H10 | KACAP -> OI | 0.248 | 3.122 *** | 0.002 | Yes |
| H11 | AIA -> OI | 0.108 | 1.152 ns | 0.250 | No |
| R-Square | T Statistics (|O/STDEV|) | p Values | |
|---|---|---|---|
| AIA | 0.607 | 16.562 | 0.000 |
| KACAP | 0.474 | 8.894 | 0.000 |
| OI | 0.554 | 10.154 | 0.000 |
| Q2predict | RMSE | MAE | |
|---|---|---|---|
| AIA | 0.568 | 0.664 | 0.515 |
| KACAP | 0.456 | 0.745 | 0.534 |
| OI | 0.491 | 0.719 | 0.532 |
| Q2predict >0 | PLS-SEM_RMSE | LM_RMSE | Predictive Power (<0) | |
|---|---|---|---|---|
| aia_1 | 0.384 | 0.566 | 0.621 | −0.055 |
| aia_2 | 0.230 | 0.717 | 0.766 | −0.049 |
| aia_3 | 0.314 | 0.688 | 0.738 | −0.050 |
| aia_4 | 0.309 | 0.616 | 0.659 | −0.043 |
| kacap_1 | 0.307 | 0.637 | 0.660 | −0.023 |
| kacap_2 | 0.227 | 0.674 | 0.728 | −0.054 |
| kacap_3 | 0.223 | 0.688 | 0.746 | −0.058 |
| kacap_4 | 0.259 | 0.643 | 0.688 | −0.045 |
| oi_1 | 0.303 | 0.643 | 0.663 | −0.020 |
| oi_2 | 0.314 | 0.610 | 0.653 | −0.043 |
| oi_3 | 0.206 | 0.671 | 0.712 | −0.041 |
| oi_4 | 0.203 | 0.786 | 0.790 | −0.004 |
| oi_5 | 0.288 | 0.645 | 0.689 | −0.044 |
| Path | Direct Effects T Statistics | Significance (p < 0.05)? | Indirect Effects T Statistics | Significance (p < 0.05)? | Types of Mediating Effects |
|---|---|---|---|---|---|
| OCX -> KACAP | 1.374 ns | 0.169 | No-effect nonmediation | ||
| OCX -> AIA -> KACAP | 0.815 ns | 0.415 | |||
| ORE -> KACAP | 4.610 *** | 0.000 | Direct-only nonmediation | ||
| ORE -> AIA -> KACAP | 0.044 ns | 0.965 | |||
| CP -> OI | 2.245 ** | 0.025 | Direct-only nonmediation | ||
| CP -> AIA -> OI | 1.107 ns | 0.268 | |||
| CP -> AIA -> KACAP -> OI | 1.940 ns | 0.052 | |||
| SIV -> OI | 2.570 ** | 0.010 | Direct-only nonmediation | ||
| SIV -> AIA -> OI | 0.562 ns | 0.574 | |||
| SIV -> AIA -> KACAP -> OI | 0.679 ns | 0.497 | |||
| MU -> OI | 2.333 ** | 0.020 | Direct-only nonmediation | ||
| MU -> AIA -> OI | 1.009 ns | 0.313 | |||
| MU -> AIA -> KACAP -> OI | 1.727 ns | 0.084 | |||
| GSP -> OI | 1.595 ns | 0.111 | No-effect nonmediation | ||
| GSP -> AIA -> OI | 1.039 ns | 0.299 | |||
| GSP -> AIA -> KACAP -> OI | 1.705 ns | 0.088 | |||
| AIA -> OI | 1.152 ns | 0.250 | Indirectly-only mediation, i.e., Full mediation | ||
| AIA -> KACAP -> OI | 2.258 ** | 0.024 |
Disclaimer/Publisher’s Note: The statements, opinions and data contained in all publications are solely those of the individual author(s) and contributor(s) and not of MDPI and/or the editor(s). MDPI and/or the editor(s) disclaim responsibility for any injury to people or property resulting from any ideas, methods, instructions or products referred to in the content. |
© 2025 by the authors. Licensee MDPI, Basel, Switzerland. This article is an open access article distributed under the terms and conditions of the Creative Commons Attribution (CC BY) license (https://creativecommons.org/licenses/by/4.0/).
Share and Cite
Qu, C.; Kim, E. Investigating AI Adoption, Knowledge Absorptive Capacity, and Open Innovation in Chinese Apparel MSMEs: An Extended TAM-TOE Model with PLS-SEM Analysis. Sustainability 2025, 17, 1873. https://doi.org/10.3390/su17051873
Qu C, Kim E. Investigating AI Adoption, Knowledge Absorptive Capacity, and Open Innovation in Chinese Apparel MSMEs: An Extended TAM-TOE Model with PLS-SEM Analysis. Sustainability. 2025; 17(5):1873. https://doi.org/10.3390/su17051873
Chicago/Turabian StyleQu, Chen, and Eunyoung Kim. 2025. "Investigating AI Adoption, Knowledge Absorptive Capacity, and Open Innovation in Chinese Apparel MSMEs: An Extended TAM-TOE Model with PLS-SEM Analysis" Sustainability 17, no. 5: 1873. https://doi.org/10.3390/su17051873
APA StyleQu, C., & Kim, E. (2025). Investigating AI Adoption, Knowledge Absorptive Capacity, and Open Innovation in Chinese Apparel MSMEs: An Extended TAM-TOE Model with PLS-SEM Analysis. Sustainability, 17(5), 1873. https://doi.org/10.3390/su17051873

