Abstract
In recent years, increased environmental awareness has led consumers to adopt more eco-friendly lifestyles, including choosing green products to reduce their impact on the environment. With a particular focus on the green consumption behavior with regard to battery electric vehicles (BEVs) from two leading brands, Tesla (automotive) and Gogoro (scooter), in Taiwan, this study investigated the relationships among green perceived quality (GPQ), green perceived value (GPV), green brand image (GBI), green trust (GTR), and green purchase intention (GPI). After collecting 203 environmentally conscious respondents who are familiar with Tesla and Gogoro BEVs, the PLS-SEM was used to verify the research framework. The findings demonstrate that GPQ significantly impacts GBI and GPV; GBI significantly impacts GPV and GTR; and GPV significantly impacts GTR. As the key determinants of purchasing BEVs, GPQ, GBI, and GTR have significant effects on GPI, whereas the effect of GPV on GPI is not significant. In addition, this study also explored the moderation effect on green purchase behavior, revealing that the brand-specific cognition of Tesla and Gogoro moderates the relationships between green attributes (such as GPQ, GBI, and GTR) and GPI. This study contributes a more comprehensive understanding of the psychological and behavioral drivers behind green consumption behavior within the context of BEVs. This study not only sheds light on consumer behavior within dual-market dynamics in Taiwan but also offers a framework for other markets with similar environmental and infrastructural challenges. These insights can assist BEV companies to develop their sustainable marketing strategies, emphasizing the importance of developing a strong green brand image and green trust to boost BEV sales from the perspective of green perceived quality.
1. Introduction
Environmental protection has become a major topic in modern society. Environmental issues such as global warming, carbon emissions, ozone depletion, air or water pollution, and rising sea levels have become familiar terms to the general public. As people are more aware of human activities’ impact on the environment, some embrace changes in lifestyle and try to protect the environment in ways such as reusing and recycling to reduce their carbon footprint and preserve energy. Others have changed their lifestyle in alternative forms, such as choosing the consumption of eco-friendly products that could assist in protecting the environment [1]. In the past five years, 85% of consumers consider that they have been making ‘greener’ purchasing decisions, and over a third are willing to pay extra for the sustainable alternatives [2]. These environmentally friendly, eco-friendly, or nature-friendly goods or services are labeled to have reduced or minimized harm on ecosystems or natural environments [3]. While some customers may have only considered factors such as quality or price when making purchase decisions in the past, more customers are factoring in the products’ eco-friendly attributes in their selection process now, even if these products often come at higher prices than their alternatives, since customers know their choices in terms of using green products can reduce the burden on the environment [4].
Transportation-related carbon emissions can be effectively reduced if the use of public transport or battery electric vehicles (BEVs) can be enhanced [5]. Actually, the introduction of BEVs offers a significant reduction in air pollution, potentially by up to 60% [6]. Since BEVs have been viewed as environmentally friendly transportation products, the global electric vehicle market has seen a marked increase over the past decade [7,8,9]. In order to comply with this trend, Taiwan’s Ministry of Economic Affairs (MOEA) has actively supported the BEV industry by expanding supply capacities and developing BEV charging infrastructure with the aim of achieving the goal of net-zero emissions by 2050. BEV sales in Taiwan jumped from 7064 units in 2021 to 16,106 units in 2022, representing an annual growth rate of 128 percent [10]. Between January and November 2023, BEVs also comprised over a quarter of all new vehicle registrations in Taiwan, driving the annual turnover of the automobile and motorcycle retail industry to exceed $750 billion and set a new record high for the year [11]. This growing acceptance of electric vehicles is crucial as Taiwan moves towards more sustainable urban mobility. For the automotive industry, electric car sales continued to grow significantly. In 2023, sales were 3.5 million higher than in 2022, representing a 35% year-on-year increase, and bringing the total number of EVs sold to more than six times the 2018 figures [12]. Among the numerous BEV producers in the automotive industry, Tesla stands out as a leader in the BEV market with nearly a 14% global market share in 2022 [13]. Even in the Taiwan BEV market, Tesla still remains the dominant player, accounting for 75% of all BEV sales in 2023 [10]. Generally, Tesla BEVs are considered high-quality green products characterized by active innovation, environmental concerns, and fashionable esthetics compared to other similar companies [14,15,16]. Tesla BEVs have also built a strong brand image through the continuous efforts to develop various aspects of the electric vehicles, such as advanced in-car service and high-capacity batteries [17]. Many Tesla customers believe that Tesla BEVs provide numerous forms of added value to their personal lives, work, and social responsibilities [15].
In addition to cars, scooters are also a primary mode of transportation for many Taiwanese people. Scooters play a crucial role in daily commuting for a significant portion of the population and are often favored for being more maneuverable in urban environments and more efficient in traffic compared to larger vehicles [18]. Given their convenience and affordability, especially for short distances, the acceptance and popularity of BEV scooters contribute to their continued importance in the market [19]. In 2023, Taiwan’s BEV scooter market continued to grow, with a total of 94,382 units sold, representing an 11.4% increase from the previous year [20]. Gogoro maintained its dominant position in the market, achieving sales of 71,622 units, which accounted for approximately 75.9% of the total market share [20,21]. As Taiwan’s BEV scooter industry progresses, Gogoro’s continued leadership, driven by technological advancements and strategic market positioning, underscores the critical role of BEV scooters in shaping the future of urban transportation in Taiwan [21].
Taiwan’s net-zero emissions strategy by 2050 emphasizes sustainable mobility, making the focus on Tesla and Gogoro BEVs particularly relevant. This study aims to explore how people perceive their own green consumption cognition and behavior. By examining Tesla and Gogoro BEVs in Taiwan, the brand-specific effects of key green attributes influencing green purchase intention will be investigated. Previous studies have identified green perceived quality and green perceived value as essential constructs strongly linked to green brand image and green purchase intention [22,23,24]. These factors significantly influence how environmentally conscious customers view a product or service and are often associated with the future benefits customers receive and whether they will continue purchasing a particular product or service [1,3]. Additionally, green trust for a well-established green product has been found to be a predictive factor for purchase intention [25]. Therefore, analyzing sustainable consumption and the influence of green attributes as well as consumers’ technological and environmental considerations, provides insights into how these factors shape customers’ green purchase intentions for green products [3,19,24,25]. While these above constructs are widely studied, this study introduces an innovative concept by incorporating brand-specific moderation effects, comparing Tesla and Gogoro in Taiwan. This brand-focused framework advances traditional green purchase models by highlighting how brand equity shapes consumer decision-making processes, particularly in high-involvement purchases such as BEVs. Moreover, Taiwan’s BEV market serves as a unique case study, characterized by a combination of advanced infrastructure, dense urban areas, and strong government support for sustainable transportation. The compact geographical layout and high population density create ideal conditions for the adoption of BEVs, particularly in urban regions where traffic congestion and air pollution are significant concerns. Because of its dual-market structure, where premium BEVs like Tesla coexist with more affordable and practical solutions like Gogoro’s electric scooters. Tesla appeals to affluent, environmentally conscious consumers seeking high-performance vehicles with advanced technologies, while Gogoro targets urban commuters with a practical and affordable transportation alternative. This duality reflects diverse consumer needs ranging from high-performance vehicles to cost-efficient urban mobility solutions. The originality and practicality are the development of the conceptual framework based on Taiwanese consumers’ experiences, aiming to deeply understand green consumption cognition and behavior regarding Tesla and Gogoro BEVs.
Partial Least Squares Structural Equation Modeling (PLS-SEM) is adopted to demonstrate the proposed hypotheses on green perceived quality, green perceived value, green brand image, green trust, and green purchase intention, and further, to draw conclusions and implications about the overall research framework. The application of PLS-SEM in this study allows for an exploration of complex, multi-dimensional relationships among constructs in a two-stage assessment. By focusing on Tesla and Gogoro BEVs as case studies of green products, this study seeks to provide valuable insights to government agencies, enabling them to better understand public opinion and to formulate effective laws and policies that support the goal of achieving green consumption. These policies could include incentives for BEV purchases, funding for sustainable transport, and infrastructure development to support the widespread adoption of electric vehicles.
2. Literature Review
2.1. Green Perceived Quality (GPQ)
Zeithaml [26] stated that perceived quality refers to a customer’s subjective judgment about the excellence, reliability, or superiority of a product compared to others. Perceived quality has been asserted to be one of the most important components that affect customer purchase intentions towards private labels [27]. However, perceived quality could also be argued to be a psychological assessment of a customer through their perspective in regard to the product or service qualities [23]. Perceived quality has been considered to be the customers’ assessment of a product’s quality depending on their personal perceptions, which ultimately contributes to their judgment on the superiority of a product [23,28]. The concept of green perceived quality addresses the customers’ perception of the product’s excellence from environmental perspectives [29]. Green perceived quality in the context of electric vehicles such as Tesla and Gogoro includes specifics such as energy efficiency, the use of sustainable materials in manufacturing, and lower emissions compared to conventional vehicles. Technological and societal environmental considerations can affect how green quality is perceived by different demographic segments [19,30]. In particular, consumers who are typically more environmentally aware tend to perceive green qualities more favorably, which suggests that companies need to tailor their approaches based on the demographic profiles of their target markets [31]. Since green perceived quality has significant positive associations with customers’ purchase intention of green products, incorporating these insights into the conceptual framework can enhance green perceived quality, goes beyond the product attributes themselves, and involves comprehensive strategies including communication, societal engagement, and adherence to environmental standards that resonate well with evolving consumer values shifting towards sustainability [3,19,29].
2.2. Green Perceived Value (GPV)
Perceived value is defined as the overall evaluation of a product’s utility based on consumers’ perception of what they gain relative to what they lose, such as time, effort, or cost, associated with a purchase decision [25,32]. This perspective highlights that consumers engage in a mental cost–benefit analysis to determine if a product provides sufficient advantages to justify the expenditure [33]. Previous studies considered that the judgment and assessment of perceived value made by consumers were identified using numerous metrics, most commonly through functionality, novelty, social value, and reputation [25,33,34]. Chen et al. [33] studied environmental performance, referred to as “perceived greenness”, in green products. This distinction is particularly relevant in the context of green products or green services, where the environmental footprint can directly influence consumer perception and, subsequently, their purchase decisions [29]. Accordingly, green perceived value encapsulates both environmental and functional benefits relative to any additional costs associated with sustainable offerings. These dimensions are essential in understanding how consumers value green products not just for their utility or cost but also for their contribution to environmental sustainability. The green perceived value of BEVs may involve consumers weighing the environmental benefits, like reduced emissions, against factors like purchase price or convenience. The decision to buy a BEV often depends on the extent to which perceived benefits align with consumers’ environmental values and lifestyle considerations [19].
2.3. Green Brand Image (GBI)
Brand image is the customers’ impressions of a brand based on their memory of emotions and thoughts associated with the brand which may be gained from personal or others’ experiences [35]. Constituted by both positive and negative impressions, brand image is contributed by the customers’ subjective perception that may ultimately affect their evaluation of a product or service. Brand image can be distinguished into the functional and affective dimensions: the functional dimension includes concrete and tangible properties that can be accessed by customers to construct a brand image, while the affective dimension refers to the psychological emotions and thoughts which determine customers’ attitudes toward a brand [36]. The functional and affective dimensions help establish a relationship between a firm and its customers; a positive relationship indicates mutual trust or quality guarantee [37]. Unlike general brand image, green brand image emphasizes a brand’s alignment with environmental protection and eco-conscious values, focusing on how consumers interpret the brand’s identity concerning sustainability [22,38]. Since customers must have purchased or used a brand’s product in order to form a reasonable brand image [35], a favorable green brand image results in positive responses toward the brand’s green products, which helps customers identify their desires relating to the brand, and distinguishes the brand from its competitors [23,38]. Green marketing factors influence purchasing intentions, with green brand image acting as a key indicator that significantly impacts consumers’ decisions to buy green products [39,40]. By promoting a strong green brand image, companies like Tesla and Gogoro may influence consumer loyalty and purchase intention through the consumers’ favorable perception of the brand’s environmental dedication. This environmentally focused brand identity can also reinforce customer attitudes toward supporting green products, distinguishing the brand as a preferred choice in the sustainable product market.
2.4. Green Trust (GTR)
Green trust is foundational in sustainable consumer behavior, as it represents a customer’s belief in a product’s environmental benefits, credibility, and reliability. Hart and Saunders [41] conceptualized trust as the “willingness to rely on something and accept vulnerability based on performance and reliability”, while Nguyen et al. [42] specified green trust as the belief that products or services benefit the environment positively. This study refers to the definition of green trust proposed by [43]: the consumers’ readiness to rely on a product’s environmental claims due to its perceived credibility, benevolence, and reliability. Green trust connects directly to sustainable purchasing behaviors as it influences perceptions of value and quality, serving as an essential bridge between a product’s eco-friendly attributes and the consumers’ willingness to invest in green products [25]. Green trust in a product’s sustainable development reveals its eco-friendliness, reliability, and competence, which together enhance the purchase intention of the green product [42,43]. Without trust, even high-quality green products may fail to attract consumers due to skepticism about the authenticity of their environmental claims [31,37]. Thus, green trust is a pivotal factor for developing effective green marketing strategies and fostering long-term relationships with environmentally conscious consumers because it acts as a reference for consumers to make their green purchases [29,31,38,39].
2.5. Green Purchase Intention (GPI)
Measuring the likelihood of customers to buy particular goods or services in the short-term, purchase intention is used as an indicator to anticipate customers’ actual buying behavior [36]. After evaluating the product, a higher purchase intention indicates a higher chance of customers purchasing the product [28]. Meanwhile, managers can manipulate or adjust their product lineup in accordance with the purchase intentions measured to generate more profits [32]. Green purchase intention represents a consumer’s inclination to choose green products due to a heightened environmental awareness [3,40]. Integrating green purchase intention into the BEV industry highlights a consumer’s willingness to choose environmentally friendly options based on several interconnected factors [19,30]. Perceived quality, such as energy efficiency and durability, and perceived value linking to long-term savings and environmental benefits often reinforce the choice of BEVs. Green brand image helps differentiate BEVs to build consumer preference in a competitive market. Green trust, where consumers believe in the brand’s commitment to sustainability, serves as a foundation that strengthens both loyalty and purchase intention. By understanding these factors, we can develop targeted marketing strategies that emphasize sustainable innovation and build stronger trust-based relationships with green-conscious consumers [3,22,24,43].
The numerous studies shown in Table 1 have explored how these perceived green attributes impact GPI, offering valuable insights into the drivers of sustainable consumption. These findings underline the importance of aligning green attributes with consumer expectations to collectively shape consumers’ perceptions and decision-making processes for green products. In addition, the moderation effect of brand-specific cognition also provides a significant extension to existing research on green consumption. Previous studies have extensively examined the direct relationships between GPQ, GPV, GBI, GTR, and GPI. This study addresses this gap by demonstrating how a brand-specific effect, shaped by Tesla’s and Gogoro’s positioning in Taiwan’s BEV market, moderate the strength of the impacts of these green attributes on GPI.
Table 1.
Summaries of related works on perceived green attributes in green consumption.
3. Methodology
3.1. The Conceptual Framework Development
The conceptual framework illustrated in Figure 1 is proposed to develop the hypothesized relationships.
Figure 1.
The Conceptual Framework.
GPQ, defined as the customers’ perception of a product from an environmental perspective, shows a significant role in shaping consumer behavior. In the context of BEVs, this perception is often influenced by factors such as energy efficiency, sustainable materials, and lower carbon emissions [44]. Consumers view high-quality green products as reflections of a trustworthy and environmentally responsible brand. Several studies [29,39] underscored the role of perceived quality as a driver of brand image, implying that a positive GBI can be strengthened when consumers perceive the product’s quality to meet environmental standards. A high perceived quality positively affects brand image, leading customers to associate the brand with superior environmental performance [38]. Thus:
H1.
GPQ positively affects GBI.
The relationship between GPQ and GPV is particularly noteworthy. Consumers assess the value of green products by weighing the environmental benefits against the cost [29]. Consumers’ perception of a green product’s value suggests that GPQ has positive effect on GPV, as products with stronger green quality attributes are seen as offering more value [3]. In addition, GPQ positively affects GPV by enhancing the perceived value of the product, such as its sustainability, eco-friendliness, and reliability [39]. Thus:
H2.
GPQ positively affects GPV.
A well-regarded brand image can amplify the overall value consumers associate with the brand [32,45]. GBI, reflecting the environmental attributes associated with a brand, is essential in influencing GPV, meaning that a positive GBI contributes to consumers’ perception of the product’s value [3]. GBI also mediates the effect of consumers’ environmental values on brand loyalty, indirectly increasing the perceived value by associating the brand with environmental consciousness [38]. A positive GBI derived from green attributes contributes to GPV, as consumers are more likely to view green products as beneficial to themselves and the environment [19,33]. That is:
H3.
GBI positively affects GPV.
A positive brand image not only improves its perceived value but also builds trust among consumers [45]. When a green brand is perceived as trustworthy, consumers are more likely to believe its commitment to environmental sustainability, which increases their willingness to purchase its products [43]. GBI is critical in fostering trust among consumers who value environmental responsibility, as a strong green image reinforces the brand’s credibility, leading to increased trust [40]. A brand’s environmental image is especially impactful in driving trust perception in industries where sustainability is paramount [19]. This is evident in the case of Tesla and Gogoro, where brand image and trust play pivotal roles in consumer decision-making. Hence:
H4.
GBI positively affects GTR.
Perceptions of GPV suggest that when consumers recognize significant environmental benefits in green products, this strengthens their trust in the brand’s environmental commitments [3]. Green marketing factors, such as environmental knowledge and perceived value, contribute to trust in green products by reinforcing the brand’s ecological commitment [39]. This perspective indicates that the value that consumers place on the product’s environmental concerns, such as reduced emissions or sustainable production, can enhance their GT in the brand [9]. The perception of GPV in green products is fundamental to establishing GT and sustained engagement [40]. Therefore:
H5.
GPV positively affects GTR.
GPQ, GPV, GBI, and GTR each play a significant role in influencing GPI. First, GPQ’s impact on GPI is evident, as consumers’ perception of high quality in green products tends to increase their purchase intentions [3]. Consumers associate GPQ with environmental and functional reliability, reinforcing their decision to choose green products [23,29]. Second, GPV positively impacts GPI by enhancing consumers’ perception of the benefits associated with green products [3]. When consumers perceive a high ecological and functional value in a product, their likelihood of purchase increases [39]. GPV enhances GPI by increasing consumers’ perception of the benefits associated with green products, making them more likely to choose these products when they offer both environmental and personal advantages [40]. Moreover, a positive GBI rooted in environmental sustainability is also essential in fostering GPI [22,38]. This effect is especially prominent in BEVs, which are high-involvement products, where GBI plays a critical role in drawing in eco-conscious consumers [30]. Finally, GTR also strengthens consumers’ confidence in the environmental claims made by brands, making them more inclined to purchase green products [30]. GTR is a critical factor for encouraging green purchases, as it ensures consumers feel confident in the environmental credibility of the brand and its products [3,46]. These findings suggest that businesses aiming to promote green consumption should prioritize enhancing GPQ, GPV, GBI, and GTR for environmentally conscious consumers. Hence:
H6.
GPQ positively affects GPI;
H7.
GPV positively affects GPI;
H8.
GBI positively affects GPI;
H9.
GTR positively affects GPI.
Furthermore, the brand-specific cognition of Tesla and Gogoro appears to act as the moderating variable in the relationships between the green constructs, including GPQ, GPV, GBI, GTR, and GPI, due to their differing brand characteristics, market positions, and consumer perceptions. This study reveals originality regarding how brand-specific cognition moderates green purchasing with regard to BEVs in Taiwan. Compared with previous studies [29,47,48], our perspective highlights the role of brand-specific cognition in shaping consumer decision-making processes, offering a fresh approach to examining green consumption. In the context of Tesla and Gogoro, GPQ, GPV, GBI, and GTR might differ significantly due to the variance in product scope and brand positioning. Tesla is an established global automotive brand with a high-performance offering, which may attract consumers who see value in long-term environmental and personal performance benefits. Meanwhile, Gogoro, which markets itself as an accessible and sustainable option for urban commuting, might attract consumers looking for cost-effective, convenient green transportation solutions. We explore the moderation effects developed by examining the unique characteristics of Tesla and Gogoro BEVs; therefore:
H10.
The moderation effects exist for brand-specific cognition of Tesla and Gogoro BEVs in green consumption;
H10-1.
The relationship between GPQ and GPI will be moderated by brand-specific cognition of Tesla and Gogoro BEVs;
H10-2.
The relationship between GPV and GPI will be moderated by brand-specific cognition of Tesla and Gogoro BEVs;
H10-3.
The relationship between GBI and GPI will be moderated by brand-specific cognition of Tesla and Gogoro BEVs;
H10-4.
The relationship between GTR and GPI will be moderated by brand-specific cognition of Tesla and Gogoro BEVs.
3.2. Questionnaire Design
The quantitative questionnaire was designed and separated into two parts. Part I collected the basic demographic information, such as gender, age, educational level, and people’s attitudes toward environmental issues. Part II measured GPQ, GPV, GBI, GTR, and GPI, respectively. The measurement of GPQ was the 4 items referred to in the studies [3,23]. The measurement of GPV was the 3 items referred to in the studies [25,33]. The measurement of GBI was the 3 items referred to in the studies [36,38]. The measurement of GTR was the 3 items referred to in the studies [3,25]. The measurement of GPI was the 3 items referred to in the studies [3,19]. We also asked 2 experts to review the necessity and completeness of each questionnaire item before conducting the formal survey. The entire list of questionnaire items for each construct is shown in the Appendix A. All of the questions in part II were measured using a five-point Likert scale, where respondents could express the extent of their agreement with statements. This scale is particularly beneficial in studies focusing on consumer perception, as it allows for a range of responses that reflect varying degrees of “Strongly disagree” (1 point) to “Strongly agree” (5 points), helping to capture the intensity of respondents’ attitudes towards all the constructs.
3.3. Data Collection and Data Analysis
In this study, the data were collected by distributing the online questionnaire through the convenience sampling method from June to August 2024. The surveyed target audiences are people who have already known about the environmental performances and functions of Tesla and Gogoro BEVs regardless of whether they have ever driven a Tesla or Gogoro BEV in Taiwan. Familiarity with Tesla and Gogoro allows respondents to provide more accurate insights into their perceptions of the green attributes, allowing for a more reliable assessment of the GPQ, GPV, GBI, GTR, and GPI constructs. Such settings are especially important for identifying how brand-specific cognition (Tesla vs. Gogoro) can shape the GPI of environmentally conscious consumers in Taiwan, thereby increasing the generalizability of the moderation effects found. The question about people’s attitudes toward environmental issues is linked to these respondents’ assessment of the value of green products that is consistent with their own environmental perceptions. During the process of collecting questionnaire data, we provided the Informed Consent Statement to all participating respondents and informed them of their rights and obligations in order to comply with academic ethics and privacy protection.
PLS-SEM was used in this study to conduct the data analysis. Since PLS-SEM is a multivariate analysis method that is especially suitable for complex models with multiple relationships and latent variables, it is often favored in exploratory research with smaller sample sizes [49]. Unlike traditional covariance-based SEM, PLS-SEM prioritizes the prediction and variance explanation, making it particularly suited for exploring the brand-specific moderation effects of Tesla and Gogoro. PLS-SEM involves two main stages: the measurement model, which evaluates the reliability (using Cronbach’s α and construct reliability) and validity (using factor loading and average variance extracted) of each construct, and the structural model, which assesses the path coefficients to verify the significance of the relationships between all constructs [49,50]. Predictive accuracy and relevance are assessed using R2 and Q2 values, with higher values indicating the better explanatory power of the proposed model. Given its ability to handle formative constructs, PLS-SEM is a robust and flexible tool for a deeper understanding of relationships among GPQ, GPV, GBI, GTR, and GPI through the evaluation of all proposed hypotheses in this study. By integrating brand-specific moderators, the proposed model allows for a detailed examination of how Tesla’s premium, innovation-focused positioning and Gogoro’s practical, urban-focused strategy affect the relationships between perceived green attributes and GPI.
4. Results
4.1. Sample Profile
The sample size for this study consisted of 203 respondents, providing a diverse demographic spread across various age groups, genders, and educational levels. Respondents were selected based on their familiarity with Tesla and Gogoro BEVs, ensuring that the data reflected the perspectives of individuals with knowledge of the BEV products under investigation. For the age distribution, the respondents were distributed across four age categories, with more of them concentrated in the younger demographics. Out of the 203 respondents, approximately one-third (66 respondents, 32.5%) were younger than 30 years old. The age group of 31–45 years included 62 respondents, making up 30.5% of the sample. The age group of 46–60 years comprised 42 respondents (20.7%), while the 61+ age group was the smallest with 33 respondents (16.3%). The gender distribution within the sample indicated that 107 respondents (52.7%) were female, 85 respondents (41.9%) were male, while 11 respondents (5.4%) chose not to disclose their gender. In terms of educational level, a majority of 44.8% fell into the bachelor’s degree category (91 respondents), followed by high school or below (65 respondents, 32.0%) and master’s degree or above (47 respondents, 23.2%). Regarding people’s attitudes toward environmental issues, 57 respondents replied strongly agree (28.1%), 132 respondents replied agree (65.0%), and only 14 respondents said they had no opinion (6.9%). This showed that most of the respondents were environmentally conscious consumers. The demographics of the sample profiles were assessed to capture diversity across age groups, genders, and educational levels, with particular attention to urban populations where BEVs are most prevalent. This approach ensures that the findings are relevant to the target audiences of eco-conscious consumers who are most likely to consider purchasing BEVs.
4.2. Measurement Model
The reliability and validity of each construct in the measurement model was evaluated by SmartPLS software 3.0 and the results are shown in Table 2. Cronbach’s α of all constructs was over 0.60 and construct reliability (CR) of all constructs was over 0.80, indicating a good reliability and internal consistency. This results also revealed that the constructs are reliably measured. The factor loadings above 0.6 and the average variance extracted (AVE) exceeding the 0.5 threshold demonstrated a good convergent validity, confirming that items consistently measure the intended constructs. In addition, the square root of AVE for each construct, shown in Table 3, was greater than the correlation coefficients for each construct with any other. This also confirmed a good discriminant validity based on the Fornell–Larcker criterion. By following these steps and criteria, the measurement model was able to reflect what they were intended to measure since the reliability and validity of its findings were ensured under investigation.
Table 2.
Construct evaluation in the measurement model.
Table 3.
Correlation and discriminant validity.
4.3. Structural Model
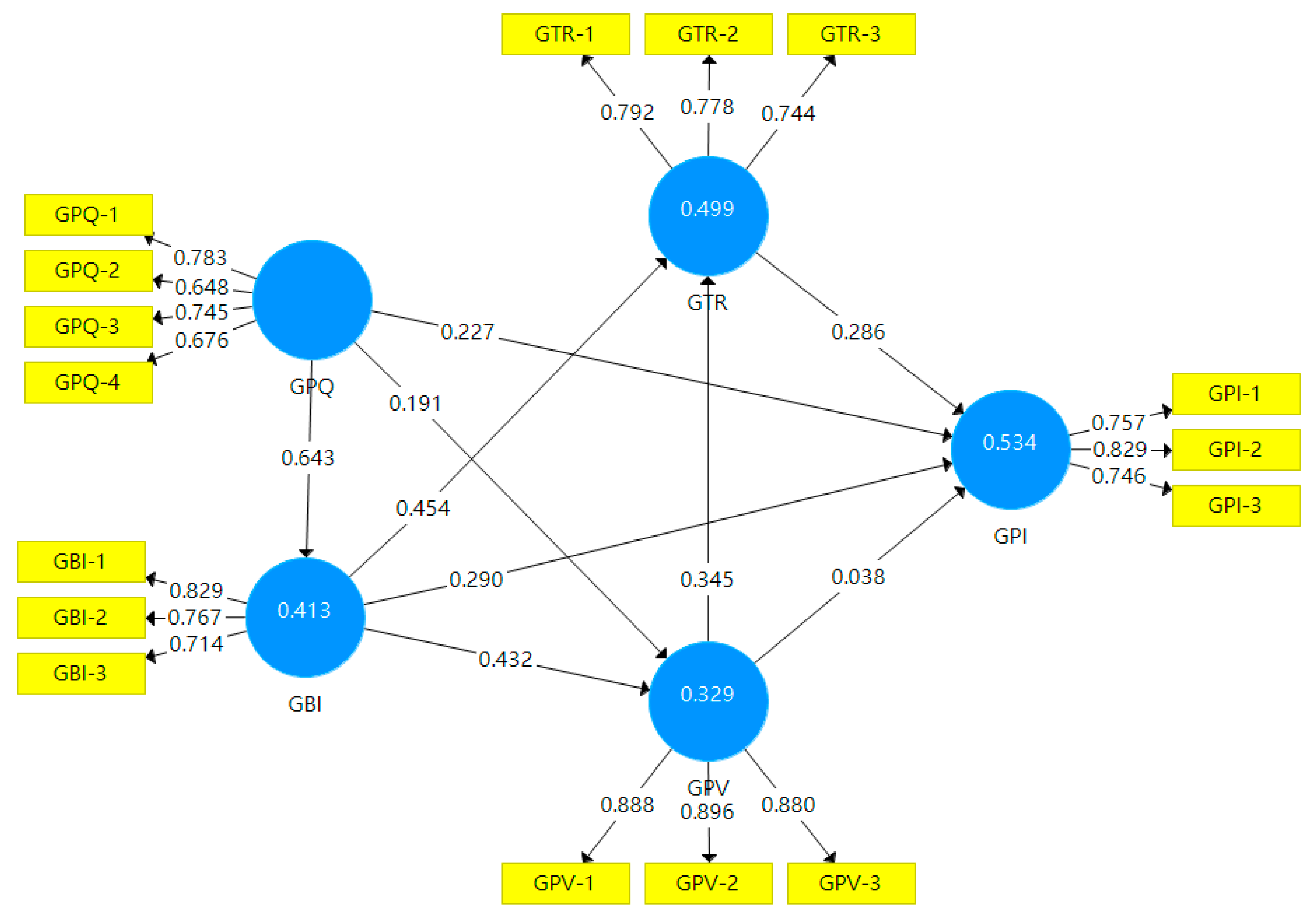
Since the obtained VIF value of each predictor was less than 3, there was no collinearity among all independent variables. Then, the structural model can be evaluated using path coefficients and R2 values to determine the relationships between the constructs and their predictive power. The results of the structural model are illustrated in Figure 2. The path coefficients, along with the associated standard errors (SEs), t value, and p value are revealed in Table 4 indicate the significance of the paths between constructs. Significant path coefficients with t values greater than 1.96 and p values less than 0.05 show the positive direction of the relationships between the constructs. The results were: GPQ positively affects GBI (β = 0.643); GPQ positively affects GPV (β = 0.191); GBI positively affects GPV (β = 0.432); GBI positively affects GTR (β = 0.454); GPV positively affects GTR (β = 0.345); GPQ positively affects GPI (β = 0.227); GPV does not affect GPI (β = 0.038); GBI positively affects GPI (β = 0.290); and GTR positively affects GPI (β = 0.286). The hypotheses H1-H6 and H8-H9 were found to be significant. However, the path from GPV to GPI has a coefficient of 0.038 (p > 0.05), indicating that hypothesis H5 is not supported.
Figure 2.
PLS-SEM results of path coefficient, R2, and standardized factor loadings.
Table 4.
PLS-SEM results of hypothesis verification.
Furthermore, R2 values represent the proportion of variance in the dependent variables explained by the independent variables in the model. Higher R2 values indicate a greater explanatory power. In Table 5, the R2 value for GPI is 0.534, meaning that 53.4% of the variance in green purchase intention is explained by the model. On the other hand, the Q2 value can also be an indicator of the model’s predictive relevance, with values greater than zero indicating that the model has predictive relevance for a particular endogenous construct. Table 5 confirms that the proposed model had adequate predictive relevance, since all endogenous variables had a Q2 value more than 0 [49].
Table 5.
PLS-SEM results of R2 and Q2 values.
4.4. Hypothesis Testing for Moderation Effects
The moderation effects for brand-specific cognition shown in Table 6 highlight how Tesla (coded as 1) and Gogoro (coded as 2) BEVs influence the relationships between GPQ, GPV, GBI, GTR, and GPI. This study proposed several hypotheses (H10-1 through H10-4) to explore these moderation effects, developed by examining the unique brand characteristics of Tesla and Gogoro BEVs. H10-1, which examines the moderation effect of Tesla and Gogoro BEVs on the relationship between GPQ and GPI, was supported, as indicated by a significant path coefficient of −0.339 (p = 0.017). Similarly, H10-3 and H10-4 also demonstrated the significant moderation effects of GBI and GTR on GPI since the path coefficients shown in Table 6 were −0.413 (p = 0.004) and −0.494 (p = 0.006), respectively. However, H10-2, which illustrates the moderation effect of GPV on GPI, was not supported, as the path coefficient of −0.290 (p = 0.064) is not significant. The results from the analysis revealed that Tesla exhibits a stronger influence on GPI compared to Gogoro. While the brand-specific cognition of Tesla and Gogoro BEVs significantly moderated the relationships involving GPQ, GBI, GTR, and GPI, their influence of GPV on GPI was still less evident. Tesla and Gogoro BEVs can leverage their strengths in product and service quality, brand image, public reputation, and trustworthiness to enhance customer green consumption with brand-specific factors, thereby achieving their own business growth and environmental sustainability goals.
Table 6.
The results of moderation effects.
4.5. Discussion of Findings
Previous studies revealed recurring findings in green product and service contexts that align with hypotheses H1 to H5. GPQ is frequently linked with GBI and GPV, proposed in H1 and H2, as consumers are increasingly attuned to perceived quality in green products as a measure of environmental integrity and product value [3,23]. The consistent relationships between GPQ, GBI, and GPV confirm that consumers view high-quality green products as reflections of an environmentally responsible and trustworthy brand, ultimately forming a favorable value perception [29,40]. Green brand positioning related to green quality can act as a source of the brand image of BEVs, emphasizing that GPQ can be directly internalized into the GPV that the consumers obtain. Interestingly, while GPQ also affects GPV, the relationship is weaker than its effect on GBI. This implies that GPQ appears to bolster the brand image of BEVs by reinforcing associations with sustainability, reliability, and ecological benefits. The weaker effect on GPV may reflect that consumers view GPQ as part of the broader brand identity of BEVs rather than a direct value enhancer on its own. This insight emphasizes the role of GBI in conveying the sustainable qualities and values of the brand, making GBI a key factor in consumer decision-making on BEV consumption.
As studies [30,38] demonstrated, GBI directly affects GPV and GTR, which aligns with H3 and H4. Consumers view GBI as a signal through the brand’s environmental reliability, reinforcing consumers’ perceived value, engagement, and loyalty [30,40]. When consumers perceive additional intangible benefits brought by BEVs, this helps to align their own values with those of the brand. Moreover, GTR, fostered by brand image, also enhances confidence in the sustainability claims of environmentally focused brands like Tesla and Gogoro, creating a psychologically secure base for the consumer to rely on. Evidence from studies [3] supports H5, showing a significant effect of GPV on GTR. The relationship between perceived value and trust in green products suggests that consumers can assess the value of a product based on a balance of inputs (product attributes) and outputs (environmental benefits and personal satisfaction) [47]. Green marketing strategies for BEVs can successfully lead to long-term brand satisfaction and loyalty by reinforcing the brand’s added value and ecological commitment.
Based on the results shown in Table 4, GPQ, GBI, and GTR are the key factors driving consumers’ intentions to purchase green products. The product attributes resulting from GPQ translate to a heightened purchase intention in eco-conscious BEV markets [19]. GPI is also amplified when GBI and GTR align with GPQ, strengthening their preference for green products [30,40]. A positive brand image rooted in environmental sustainability is highly influential [38,43]. This effect is especially prominent in high-involvement BEV products, where brand image is critical in drawing eco-conscious consumers [30]. Moreover, GTR emerges as a foundational factor in influencing GPI [3,39] since trust forms the psychological bedrock that assures consumers of the brand’s integrity, aligning with their personal values of BEVs [30]. In summary, the findings drawn in this study support the hypotheses H6, H8, and H9. However, hypothesis H7 is not supported which means that GPV has no significant effect on GPI. Since the result is inconsistent with past studies [3,19,30], such a scenario reflects the specific considerations of consumers when purchasing BEVs in Taiwan. Traditionally, GPV has been seen as a critical determinant in consumer decision-making since it reflects the tradeoff between perceived benefits and costs. For the BEV context in Taiwan, particularly with high-involvement purchases like Tesla and Gogoro, brand image and trust may overshadow the impact of GPV and tend to dominate consumers’ decision-making processes. BEVs typically have higher upfront acquisition costs in Taiwan, while GPV may emphasize long-term savings and environmental benefits. In addition, GPV also focuses primarily on the economic and functional value of the BEVs, such as fuel savings and reduced carbon emissions. For the high-involvement BEV purchases, consumers may be more persuaded by emotional aspects, such as the brand image, social status, and trust in the advanced technology. Even if the GPV is high, the concerns about perceived price, battery life, charging infrastructure, and product reliability may still deter purchase intentions. This aligns with the study [42], which suggests that the emotional resonance of a brand plays a more significant role than functional evaluations like perceived value. Additionally, contextual factors specific to Taiwan may contribute to this finding. The established BEV infrastructure in Taiwan may reduce the weight of GPV in decision-making, compared to markets where BEV infrastructure is still developing. For example, Gogoro’s battery-swapping infrastructure reduces concerns about operational costs and convenience, potentially diminishing the weight of perceived value in purchase decisions. The cultural context also plays a significant role. Tesla’s premium pricing positions it as a luxury product, where the brand’s reputation and environmental symbolism likely outweigh the perceived economic value. Therefore, GPQ, GBI, and GTR play stronger roles than GPV in influencing GPI.
The moderation effects hypothesized in H10 are partially supported. The supported hypotheses H10-1, H10-3, and H10-4 align with insights from studies [29,47,48]. The inclusion of brand-specific cognition of Tesla and Gogoro BEVs as a significant moderator may be grounded in brand equity, which indicates that high-equity brands offer added value through corporate social responsibility (CSR), brand associations, and green marketing approaches [39,48]. The highly ecological qualities of green products directly influence positive consumer intentions, strengthening choices favoring these options in the marketplace [29]. Green approaches, such as consumer knowledge of sustainability and broader environmental awareness, can foster a strong brand image centered on environmental stewardship, which can significantly cultivate green brand trust and thereby increase purchase intention among eco-conscious consumers [39,47]. According to the result shown in Table 6, Tesla dominated the moderation effects on GPQ -> GPI, GBI -> GPI, and GTR -> GPI with path coefficients of −0.339 (p = 0.017), −0.413 (p = 0.004), and −0.494 (p = 0.006), respectively. Since the path coefficients of moderation effects are negative, this implies that Tesla has a stronger moderation effect on the relationship between the green attributes (such as GPQ, GBI, and GTR) and GPI than Gogoro. Compared to Gogoro, which primarily serves the electric scooter sector and has less global brand recognition, Tesla has been widely recognized as a pioneering leader in the BEV industry with a global brand presence, which likely enhances its influence on consumer perceptions. Tesla’s brand association with innovation, quality, being a status symbol, and environmental impact has successfully positioned it as a premium brand that significantly boosts its moderation effect on GPI [14,15]. This positioning can strongly amplify the impact of GPQ, GBI, and GTR, while Tesla customers may not only seek sustainable transportation but also a brand that aligns with their social identity and values. This stronger moderation effect by Tesla reflects the power of brand influence in high-involvement BEV purchases, where brand-specific cognition can outweigh the perceived economic benefits of the green attributes. On the other hand, GPV is typically associated with more tangible evaluations, such as price, functionality, and convenience, which may be less dependent on brand-specific differentiation and more influenced by product characteristics or market competition. For the unsupported hypotheses H10-2 with path coefficient of −0.290 (p = 0.064), the plausible explanation lies in the overlap of perceived values across Tesla and Gogoro within the BEV context and with regard to the Taiwanese people. Both brands, though distinct in positioning, offer clear environmental benefits, which are related to the GPV construct. As a result, the tradeoff between perceived costs and benefits may be evaluated similarly by consumers, irrespective of the specific brand, diluting the moderation effect of brand-specific cognition on this relationship. Additionally, the unsupported relationship of H7: GPV -> GPI also provides a foundational reason for the rejection of H10-2. When the direct relationship between GPV and GPI is not significant, it inherently weakens the premise that the moderator, brand-specific cognition, could meaningfully alter this relationship. The results indicate that the premium positioning of Tesla and the urban practicality of Gogoro may lead consumers to prioritize emotional and symbolic attributes (e.g., GBI or GTR) over functional evaluations like GPV. In this context, the influence of GPV on GPI is already minimal, rendering any potential moderation effect of brand-specific cognition inconsequential.
A detailed comparative analysis of Tesla and Gogoro reveals distinct Taiwanese consumer perceptions and their varying impacts on GPI. However, the direct comparison between Tesla and Gogoro still requires careful consideration of their distinct market positions, product characteristics, and consumer expectations of cars versus scooters. Tesla offers high-involvement purchases with significant financial and emotional investment, whereas Gogoro’s scooters are relatively low-cost and accessible. Tesla’s premium positioning as a global leader reinforces its strong GPQ, GBI, and GTR. As a result, these impacts on GPI are particularly significant among Tesla’s consumers who prioritize high performance and sustainability as status symbols. Conversely, Gogoro leverages its localized strategy to address the practical needs of urban commuters in Taiwan. While Gogoro’s brand perception may not evoke the same aspirational qualities or brand images as Tesla’s, its emphasis on practicality and accessibility positions it as a leader in urban sustainability. These contrasting dynamic scenarios suggest that Tesla and Gogoro attract different consumer segments, necessitating a segmented approach to analysis. This differentiation highlights the importance of aligning brand strategies with distinct consumer segments, suggesting that GPI determinants vary significantly between the two brands. These findings suggest that the success of BEVs depends not only on the constructs of GPQ, GBI, and GTR but also on how these green attributes are identified to the unique positioning of the brand and its target audience.
5. Conclusions, Implications, Limitations, and the Future Study
5.1. Conclusions
This study aims to explore the green attributes of GPQ, GPV, GBI, and GTR influencing Taiwanese consumers’ GPI, particularly in the context of BEVs represented by Tesla and Gogoro. The contributions of this study are to highlight the necessity for brands to cultivate both financial and emotional connections with their consumers and customize their approaches to resonate with the need for sustainable transportation solutions in global and urban markets. In the broader landscape, BEVs represent not only an advancement in technology but a redefinition of consumer behavior and environmental commitment. According to the proposed conceptual framework, all hypotheses except H7 were supported, and the moderation effect of H10 was partially supported since H10-2 was not significant. This study sheds light on the interrelationships among these constructs, offering substantial insights for both academic and practical applications in the Taiwan BEV market. We confirmed that the green attributes such as GPQ, GBI, and GTR are significant determinants of GPI, with brand-specific cognition acting as a moderator on GPI. Even though more and more Taiwanese consumers actively tend to purchase BEVs, the current incentives for GPV to affect GPI are still insufficient. Therefore, multi-faceted strategies that combine GPQ, GBI, and GTR will be crucial to cultivating loyal consumers in the future.
Tesla and Gogoro illustrate two divergent yet highly effective approaches in the Taiwanese BEV market. Tesla, with its brand deeply tied to technological innovation and social status, not only appeals to consumers who prioritize cutting-edge performance and sustainable prestige, but also reinforces its brand image as synonymous with “the car of the future” [16]. This perception supports the increasing consumer readiness to purchase Tesla BEVs over other competitors, even as more automakers, such as Benz, BMW, Volkswagen, and Audi, ramp up their BEV offerings. Studies [13,15,17] show Tesla’s strong brand appeal can even mitigate customer concerns around cost or reliability, highlighting the importance of brand strength and trust in shaping BEV purchasing decisions. The high levels of trust and brand loyalty generated by Tesla play a significant role in shaping market trends and sustaining growth for BEVs globally. In contrast, Gogoro has pioneered a model tailored to densely populated urban areas, specifically in Taiwan, by emphasizing accessibility and infrastructure compatibility. Its battery-swapping stations are transformative, providing a practical solution to urban transportation challenges while fostering brand loyalty through convenient and sustainable practices [21]. As a leading electric scooter brand in Taiwan, Gogoro has benefited from an emphasis on localized branding to resonate with Taiwanese consumers who prioritize eco-friendliness and product reliability in urban transportation settings. The success story of Gogoro also demonstrates the importance of designing BEV solutions that fit specific urban and cultural contexts, confirming the important role of adaptive, localized infrastructure investment in driving widespread adoption. Moreover, the moderation effects revealed that Tesla’s brand-specific cognition shows a stronger impact on purchase intentions compared to Gogoro. This suggests that the impact of brand-specific characteristics on green consumption behavior is not only limited to perceived quality and trust but also extends to the overall brand narrative and consumer expectations shaped by global brand positioning. Unlike prior studies that treat these constructs in isolation or apply them to general green products, this study advances the field by highlighting the interplay between green marketing attributes and brand positioning. Research on moderation effects fills a critical gap in the literature by demonstrating that the effectiveness of green attributes in driving purchase intentions varies significantly based on brand identity and positioning. By incorporating the brand-specific cognition of Tesla and Gogoro, this study enhances the theoretical explanations of existing models, implying that the fitness of brand positioning and consumer expectations can maximize the impact of green attributes on purchase behaviors. This study also contributes to the growing literature on sustainable consumption by exploring these dynamics within Taiwan—a market characterized by advanced green infrastructure and supportive government policies. These contributions not only enhance theoretical understanding but also provide actionable insights for tailoring green marketing strategies across diverse market segments.
As being an environmental awareness consumer will positively enhance GPI [3], the three levels of relationships among environmental awareness, green awareness, and green behavior can be successfully conceptualized as a progression moving from knowledge and attitudes to tangible actions [51]. In the case of BEVs, environmental awareness is the foundational level where a person gains knowledge about the carbon emissions that contribute to global warming but may not yet connect this understanding to the benefits of BEVs. Green awareness is the intermediate level where a person is involved in evaluating BEVs as a green alternative to traditional cars. This stage is often influenced by information disclosure, marketing campaigns, and product labeling that highlight environmental benefits. Finally, green behavior is the action-oriented level where a person actively chooses a BEV over a traditional car. Translating knowledge and attitudes into real-world actions requires ongoing reinforcement through education, policy interventions, and community engagement. By understanding these relationships, marketers and policymakers can develop more effective strategies to guide individuals from awareness to action, ultimately achieving a more sustainable society [51].
5.2. Implications: Marketing Strategies and Policy Recommendations
There are several practical implications for both the BEV industry and government policymakers in Taiwan. Taiwan’s urban population shows a high receptivity to BEVs. BEV companies should invest in creating a brand image that underscores innovation and environmental responsibility, as these are highly valued in the BEV market. Tesla’s global appeal is a testament to the effectiveness of pairing environmental values with a luxury brand image, while Gogoro’s success illustrates the benefits of a practical, accessible approach that resonates with urban consumers. The tailoring of strategies to urban markets can also consider expanding infrastructure for BEVs. For instance, Tesla could expand urban supercharging networks, while Gogoro’s battery-swapping model could be replicated in other cities with a similar urban layout. These adaptations also reflect the success of localized strategies and highlight the necessity for global brands to consider local preferences and infrastructure needs. BEV companies can also leverage CSR initiatives to build a stronger green brand image. For example, partnerships with environmental organizations, and community engagement projects can reinforce a company’s environmental commitment. Tesla’s efforts in promoting renewable energy solutions globally and Gogoro’s innovative battery-swapping network in Taiwan are examples of how CSR activities can simultaneously enhance brand trust and contribute to sustainability goals. The insights from this study are not limited to the Taiwanese BEV market. For global applicability, Tesla can use the premium brand image to emphasize innovation, luxury, and environmental prestige to attract eco-conscious, high-income buyers in developed economies. In contrast, low-cost BEV scooters could still thrive in emerging markets like Southeast Asia. Gogoro can adopt localized strategies such as offering affordable, practical green solutions suited to urban infrastructure constraints.
Furthermore, government agencies can strengthen environmental education and provide more support incentives. By raising the perceived benefits of BEVs in reducing urban pollution and long-term cost-effectiveness, coupled with the provision of government incentives or subsidies, BEVs adoption can be further encouraged to enhance sustainable transportation, especially among consumers who value eco-consciousness but are concerned about the upfront purchasing cost. The above approaches have been proven to effectively accelerate the adoption of BEVs in advanced countries like Norway and Germany, where the tax incentives, rebates, subsidies, and reduced registration fees provided by government have significantly reduced the initial cost barriers for consumers. Additionally, investments in public charging infrastructure, especially fast-charging stations, would address concerns over range anxiety and convenience for BEV drivers. The expanding investment in R&D programs focused on battery life, energy efficiency, and alternative green technologies could position Taiwan as a leader in green innovation. The cooperation among BEV industry, government agencies, and research institutions can promote the advancement of BEV’s technology and thereby solve cost and performance issues. Thus, government policymakers can create the above synergistic strategies that promote sustainable mobility, enhance green brand equity, and foster consumer confidence in BEVs.
5.3. Limitations and the Future Study
The respondent profile in this study has two limitations that might affect the generalizability of the conclusions. First, the majority of the participants were under the age of 45 and exhibited a high level of environmental awareness, reflecting the characteristics of younger, eco-conscious consumers. While this demographic is crucial for understanding green purchase intentions [31,42], especially for BEVs, it does not fully represent the broader population, including older individuals or those with varying degrees of environmental engagement. Second, the findings, therefore, are most applicable to urban, tech-savvy, and environmentally aware segments of the market, which are significant drivers of BEV adoption in Taiwan. Expanding the scope to include respondents from rural areas or individuals with limited exposure to BEVs could offer valuable insights into barriers and motivations for adopting green technologies in less saturated markets. Future research could provide a more comprehensive understanding of the factors influencing GPI across the entire population and enhance the generalizability of the findings in order to promote BEVs nationwide. Additionally, longitudinal studies could also provide a deeper understanding of how the GPI of BEVs evolves over time and in response to changing market dynamics and government policies.
Author Contributions
Conceptualization, C.-M.T. and W.-Y.K.; Methodology, C.-M.T. and W.-C.L.; Software, W.-C.L.; Validation, W.-Y.K.; Formal analysis, W.-C.L.; Investigation, W.-Y.K. and W.-C.L.; Data curation, W.-Y.K.; Writing—original draft, W.-Y.K. and W.-C.L.; Writing—review & editing, C.-M.T.; Supervision, C.-M.T.; Project administration, C.-M.T. All authors have read and agreed to the published version of the manuscript.
Funding
This research was funded by National Chin-Yi University of Technology, NCUT 24-R-MI-029.
Institutional Review Board Statement
Not applicable.
Informed Consent Statement
Informed consent was obtained from all subjects involved in the study.
Data Availability Statement
The data presented in this study are available on request from the corresponding author.
Conflicts of Interest
The authors declare no conflict of interest.
Appendix A. The Questionnaire Items
| Construct | Items | |
| GPQ | GPQ-1 | I think that the overall quality of BEVs is high. |
| GPQ-2 | I think that the environmental performance of BEVs, including emissions reduction and energy efficiency, meets my expectations. | |
| GPQ-3 | I think that the durability and reliability of BEVs meet my expectations for green products. | |
| GPQ-4 | I am satisfied with the environmentally friendly quality and sustainability of the design, manufacturing, and marketing processes of BEVs. | |
| GPV | GPV-1 | I believe that purchasing BEVs contributes positively to environmental protection and sustainability. |
| GPV-2 | The practical benefits I receive from BEVs outweigh the higher financial costs or limited availability. | |
| GPV-3 | I believe that BEVs can offer significant long-term values compared to conventional alternatives. | |
| GBI | GBI-1 | I think that the brand image of BEVs is attractive and impressive. |
| GBI-2 | I think that the brand of BEVs is closely associated with environmental sustainability. | |
| GBI-3 | I strongly associate BEVs with green innovation in the automotive industry. | |
| GTR | GTR-1 | I think that the environmental commitments of BEVs are credible. |
| GTR-2 | I am confident in the reliability of BEVs. | |
| GTR-3 | I am confident that BEVs take effective actions to minimize their environmental footprint. | |
| GPI | GPI-1 | I am likely to consider purchasing an electric vehicle at a higher price. |
| GPI-2 | I would recommend the BEVs to my friends or family. | |
| GPI-3 | I am likely to prioritize BEVs over other diesel cars when making my next vehicle purchase due to their green credentials. | |
References
- Liang, J.; Li, J.; Cao, X.; Zhang, Z. Generational differences in sustainable consumption behavior among Chinese residents: Implications based on perceptions of sustainable consumption and lifestyle. Sustainability 2024, 16, 3976. [Google Scholar] [CrossRef]
- Business Wire. Recent Study Reveals More than a Third of Global Consumers Are Willing to Pay More for Sustainability as Demand Grows for Environmentally-Friendly Alternatives. Available online: https://www.businesswire.com/news/home/20211014005090/en/Recent-Study-Reveals-More-Than-a-Third-of-Global-Consumers-Are-Willing-to-Pay-More-for-Sustainability-as-Demand-Grows-for-Environmentally-Friendly-Alternatives (accessed on 5 March 2024).
- Thakur, M.; Madhu; Kumar, R. Analysing the aspects of sustainable consumption and impact of product quality, perceived value, and trust on the green product consumption. Int. Soc. Sci. J. 2023, 73, 499–513. [Google Scholar] [CrossRef]
- Das, S.; Mandal, G.; Manna, A.K.; Shaikh, A.A.; Bhunia, A.K. Effects of emission reduction and rework policy in a production system of green products: An interval valued optimal control theoretic approach. Comput. Industrial Eng. 2023, 179, 109212. [Google Scholar] [CrossRef]
- MOTC. Available online: https://english.cw.com.tw/article/article.action?id=3213 (accessed on 2 April 2024).
- Li, N.; Chen, J.P.; Tsai, I.C.; He, Q.; Chi, S.Y.; Lin, Y.C.; Fu, T.M. Potential impacts of electric vehicles on air quality in Taiwan. Sci. Total Environ. 2016, 566–567, 919–928. [Google Scholar] [CrossRef] [PubMed]
- Cordera, R.; Dell’Olio, L.; Ibeas, A.; Ortúzar, J.D.D. Demand for environmentally friendly vehicles: A review and new evidence. Int. J. Sustain. Transp. 2018, 13, 210–223. [Google Scholar] [CrossRef]
- The International Council on Clean Transportation. Effects of Battery Manufacturing on Electric Vehicle Life-Cycle Greenhouse Gas Emissions. Available online: https://theicct.org/sites/default/files/publications/EV-life-cycle-GHG_ICCT-Briefing_09022018_vF.pdf (accessed on 5 March 2024).
- Kim, K.; Moon, S.; Lee, J.; Kim, J. Environmental impacts of transportation policy and vehicle market share predictions. Transp. Res. Part D Transp. Environ. 2023, 114, 103550. [Google Scholar] [CrossRef]
- Taiwan Electric Vehicles. Available online: https://www.trade.gov/market-intelligence/taiwan-electric-vehicle (accessed on 5 March 2024).
- Taiwan’s EV Registrations Soar to New Heights. Available online: https://www.cens.com/cens/html/en/news/news_inner_60609.html (accessed on 1 June 2024).
- IEA. Trends in Electric Cars. Available online: https://www.iea.org/reports/global-ev-outlook-2024/trends-in-electric-cars (accessed on 5 October 2024).
- Patton, M. Competition Heats Up for Tesla in EV Market. Available online: https://www.forbes.com/sites/mikepatton/2022/03/30/competition-heats-up-for-tesla-in-ev-market/?sh=33836034238a (accessed on 5 March 2024).
- Maradin, D.; Malnar, A.; Kaštelan, A. Sustainable and clean energy: The case of tesla company. J. Econ. Financ. Manag. Stud. 2022, 5, 3531–3542. [Google Scholar] [CrossRef]
- Long, Z.; Axsen, J.; Miller, I.; Kormos, C. What does Tesla mean to car buyers? Exploring the role of automotive brand in perceptions of battery electric vehicles. Transp. Res. Part A Policy Pract. 2019, 129, 185–204. [Google Scholar] [CrossRef]
- Tesla. Available online: https://www.tesla.com/ (accessed on 30 October 2024).
- Chen, Y.; Perez, Y. Business Model Design: Lessons Learned from Tesla Motors. In Towards a Sustainable Economy. Sustainability and Innovation; Da Costa, P., Attias, D., Eds.; Springer: Cham, Switzerland, 2018. [Google Scholar] [CrossRef]
- Dias, G.; Arsenio, E.; Ribeiro, P. The role of shared e-scooter systems in urban sustainability and resilience during the Covid-19 mobility restrictions. Sustainability 2021, 13, 7084. [Google Scholar] [CrossRef]
- Dutta, B.; Hwang, H.G. Consumers purchase intentions of green electric vehicles: The influence of consumers technological and environmental considerations. Sustainability 2021, 13, 12025. [Google Scholar] [CrossRef]
- MotorcyclesData. Available online: https://www.motorcyclesdata.com/2024/08/10/gogoro/ (accessed on 30 October 2024).
- Gogoro. Available online: https://www.gogoro.com/tw/ (accessed on 30 October 2024).
- Chen, Y.S.; Huang, A.F.; Wang, T.Y.; Chen, Y.R. Greenwash and green purchase behaviour: The mediation of green brand image and green brand loyalty. Total Qual. Manag. Bus. Excell. 2018, 31, 194–209. [Google Scholar] [CrossRef]
- Saleem, A.; Ghafar, A.; Ibrahim, M.; Yousuf, M.; Ahmed, N. Product perceived quality and green purchase intention with consumer satisfaction. Glob. J. Manag. Bus. Res. 2015, 15, 20–27. Available online: https://globaljournals.org/GJMBR_Volume15/3-Product-Perceived-Quality.pdf (accessed on 30 October 2024).
- Tan, K.O.; Samsudin, S.A.; Hee, O.S.; Long, C.S.; Lim, K.Y.; Fei, G.C. Factors affecting car green purchase intention among undergraduates in Malaysia. Int. J. Acad. Res. Bus. Soc. Sci. 2018, 8, 80–88. [Google Scholar] [CrossRef]
- Amin, S.; Tarun, M.T. Effect of consumption values on customers’ green purchase intention: A mediating role of green trust. Soc. Responsib. J. 2020, 17, 1320–1336. [Google Scholar] [CrossRef]
- Zeithaml, V.A. Consumer perceptions of price, quality, and value: A means-end model and synthesis of evidence. J. Mark. 1988, 52, 2–22. [Google Scholar] [CrossRef]
- Jaafar, S.N.; Laip, P.E.; Naba, M.M. Consumers’ perception, attitudes and purchase intention toward private label product in Malaysia. Asian J. Bus. Manag. Sci. 2012, 2, 73–90. [Google Scholar]
- Vo, T.; Nguyen, C. Factors influencing customer perceived quality and purchase intention toward private labels in the Vietnam market: The moderating effects of store image. Int. J. Mark. Stud. 2015, 7, 51–63. [Google Scholar] [CrossRef]
- Riva, F.; Magrizos, S.; Rubel, M.R.B.; Rizomyliotis, I. Green consumerism, green perceived value, and restaurant revisit intention: Millennials’ sustainable consumption with moderating effect of green perceived quality. Bus. Strategy Environ. 2022, 31, 2807–2819. [Google Scholar] [CrossRef]
- Zhang, J.; Islam, M.S.; Jambulingam, M.; Lim, W.M.; Kumar, S. Leveraging environmental corporate social responsibility to promote green purchases: The case of new energy vehicles in the era of sustainable development. J. Clean. Prod. 2024, 434, 139988. [Google Scholar] [CrossRef]
- Ewe, S.Y.; Tjiptono, F. Green behavior among Gen Z consumers in an emerging market: Eco-friendly versus non-eco-friendly products. Young Consum. 2023, 24, 234–252. [Google Scholar] [CrossRef]
- Lien, C.H.; Wen, M.J.; Huang, L.C.; Wu, K.L. Online hotel booking: The effects of brand image, price, trust and value on purchase intentions. Asia Pac. Manag. Rev. 2015, 20, 210–218. [Google Scholar] [CrossRef]
- Chen, L.; Qie, K.; Memon, H.; Yesuf, H.M. The empirical analysis of green innovation for fashion brands, perceived value and green purchase intention—Mediating and moderating effects. Sustainability 2021, 13, 4238. [Google Scholar] [CrossRef]
- Singh, G.; Pandey, N. The determinants of green packaging that influence buyers’ willingness to pay a price premium. Australas. Mark. J. 2018, 26, 221–230. [Google Scholar] [CrossRef]
- Yaman, Z. The effect of word of mouth marketing on the purchase behavior vıa brand image and perceived qualıty. Montenegrin J. Econ. 2018, 14, 175–182. [Google Scholar] [CrossRef]
- Agmeka, F.; Wathoni, R.; Santoso, A. The influence of discount framing towards brand reputation and brand image on green purchase intention and actual behaviour in e-commerce. Procedia Comput. Sci. 2019, 161, 851–858. [Google Scholar] [CrossRef]
- Cardoso, A.; Gabriel, M.; Figueiredo, J.; Oliveira, I.; Rêgo, R.; Silva, R.; Oliveira, M.; Meirinhos, G. Trust and loyalty in building the brand relationship with the customer: Empirical analysis in a retail chain in northern Brazil. J. Open Innov. Technol. Mark. Complex. 2022, 8, 109. [Google Scholar] [CrossRef]
- Watson, A.; Perrigot, R.; Dada, O. The effects of green brand image on brand loyalty: The case of mainstream fast food brands. Bus. Strategy Environ. 2024, 33, 806–819. [Google Scholar] [CrossRef]
- Tan, Z.; Sadiq, B.; Bashir, T.; Mahmood, H.; Rasool, Y. Investigating the impact of green marketing components on purchase intention: The mediating role of brand image and brand trust. Sustainability 2022, 14, 5939. [Google Scholar] [CrossRef]
- Oanh, T.T.T. Factors affect green product purchase decisions: The mediating role of green brand image. Int. J. Sci. Res. Manag. 2024, 12, 6402–6418. [Google Scholar] [CrossRef]
- Hart, P.; Saunders, C. Power and trust: Critical factors in the adoption and use of electronic data interchange. Organ. Sci. 1997, 8, 23–42. [Google Scholar] [CrossRef]
- Nguyen, N.T.; Nguyen, L.H.A.; Tran, T.T. Purchase behavior of young consumers toward green packaged products in Vietnam. J. Asian Financ. Econ. Bus. 2020, 8, 985–996. [Google Scholar] [CrossRef]
- Nguyen-Viet, B.; Tran, C.T.; Ngo, H.T.K. Corporate social responsibility and behavioral intentions in an emerging market: The mediating roles of green brand image and green trust. Clean. Responsible Consum. 2024, 12, 100170. [Google Scholar] [CrossRef]
- Limpasirisuwan, N.; Champahom, T.; Jomnonkwao, S.; Ratanavaraha, V. Promoting sustainable transportation: Factors influencing battery electric vehicle adoption across age groups in Thailand. Sustainability 2024, 16, 9273. [Google Scholar] [CrossRef]
- Alhaddad, A. A structural model of the relationships between brand image, brand trust and brand loyalty. Int. J. Manag. Res. Rev. 2015, 5, 137–144. [Google Scholar]
- Lee, Y.K. The relationship between green country image, green trust, and purchase intention of Korean products: Focusing on Vietnamese gen z consumers. Sustainability 2020, 12, 5098. [Google Scholar] [CrossRef]
- Wang, Y.M.; Zaman, H.M.F.; Alvi, A.K. Linkage of green brand positioning and green customer value with green purchase intention: The mediating and moderating role of attitude toward green brand and green trust. Sage Open 2022, 12, 21582440221102441. [Google Scholar] [CrossRef]
- Gong, Y.; Xiao, J.; Tang, X.; Li, J. How sustainable marketing influences the customer engagement and sustainable purchase intention? The moderating role of brand equity. Front. Psychol. 2023, 14, 1128686. [Google Scholar] [CrossRef]
- Hair, J.F.; Risher, J.J.; Sarstedt, M.; Ringle, C.M. When to use and how to report the results of PLS-SEM. Eur. Bus. Rev. 2019, 31, 2–24. [Google Scholar] [CrossRef]
- Yang, Z.Z.; Lian, F.; Chen, D. Impacts of public bicycles on young people’s travel mode choices with consideration of chosen intentions. J. Urban Plan. Dev. 2022, 148, 05022007. [Google Scholar] [CrossRef]
- Liu, M.; Zhu, J.; Yang, X.; Chen, D.; Lin, Y. From green awareness to green behavior: The impact of information disclosure scenarios on greener shopping channel choices. Sustainability 2024, 16, 7944. [Google Scholar] [CrossRef]
Disclaimer/Publisher’s Note: The statements, opinions and data contained in all publications are solely those of the individual author(s) and contributor(s) and not of MDPI and/or the editor(s). MDPI and/or the editor(s) disclaim responsibility for any injury to people or property resulting from any ideas, methods, instructions or products referred to in the content. |
© 2025 by the authors. Licensee MDPI, Basel, Switzerland. This article is an open access article distributed under the terms and conditions of the Creative Commons Attribution (CC BY) license (https://creativecommons.org/licenses/by/4.0/).

