Abstract
A recent study by the Food and Agriculture Organization (FAO) reveals that approximately 40% of India’s food production is wasted each year due to inefficient and fragmented supply chain management. An effective supply chain is essential to ensure the efficient use of resources and to maximize profitability. A platform is required to enhance communication, facilitate contract agreements, and streamline collaboration among stakeholders to reach their target destinations. In some cases, suppliers of raw materials often struggle to find buyers, which create gaps in the system. To address these issues, we have developed a unique methodology. We designed a platform that connects all stakeholders in the supply chain through a transparent, two-way communication channel, while ensuring high levels of authenticity and trust. Additionally, we created a comprehensive framework that includes profiles for farmers, retailers, manufacturers, and distributors. This application aims to bridge communication gaps and improve the overall efficiency of the system. To ensure the application’s integrity with the database, we conducted tests with various databases for optimal performance and authentication. During our evaluation, one of our observations on databases was that the Postgres database system utilized 48.3% of the total processing time and a latency of 10,941.3 milliseconds. At the same time, PgBouncer used 5.4% of the time consumed and required 1230.75 milliseconds before data processing started. Considering the authentication as a parameter, we also considered the Firebase (NoSQL) database for our application. It optimizes database operations to enhance the platform’s speed and efficiency, which has the potential for performance improvements in the supply chain management system.
Keywords:
supply chain; food wastage; authentication; contracts; SDG-12; sustainability; Supabase; pgbouncer 1. Introduction
The main objective of this initiative is to advance Sustainable Development Goal (SDG) 12, which focuses on “responsible consumption and production” [1]. We aim to improve existing supply chain management methodologies by implementing efficient practices that reduce waste and improve communication. This will help create a supply chain that meets production demands while prioritizing environmental sustainability and social responsibility, contributing positively to the economy and the planet. In present day supply chain dynamics, India faces a tough challenge: an estimated 40% of its produced goods are wasted annually, as outlined by a recent study conducted by the Food and Agriculture Organization (FAO) of the United Nations [2]. This wastage primarily arises from fragmented supply chain systems and ineffective management practices, revealing significant inefficiencies that hinder resource optimization and economic viability. A seamless flow of resources and information among participants is crucial for any supply chain’s efficiency. However, a major issue remains, and there is a need for more effective communication channels among stakeholders. Raw material suppliers often need help to connect with appropriate traders, while traders frequently find it difficult to locate reliable suppliers.
The National Institution for Transforming India (NITI Aayog, erstwhile Planning Commission), Government of India, report highlights the policies and a reduction in food and inventory waste through logistics strategies such as enhancing refrigerated supply chains, the implementation of just-in-time inventory systems, and the centralization of distribution networks [3]. This would help in minimizing the wastage of food, the optimization of inventory management, and increasing the efficiency and reliability of logistics, thereby supporting the growth of the economy, mainly in agriculture, and also sustaining the practice.
In this scenario, it is essential for digitalization as the efficiency of supply chains through traceability is enhanced by IoT sensors for transportation and storing; meanwhile, real-time quality monitoring of food is achieved. Using data analytics results in an accurate forecast of food in demand, reducing the resultant waste of excess production and leftover stock. With blockchain technology, there is increased transparency as stakeholders trace the origin and freshness of their food. Digital platforms for surplus food connect surplus food sources with consumers or donation centers, hence minimizing waste.
It optimizes freight movement and reduces costs, reduces greenhouse gas emissions, and improves supply chain resilience for the logistics sector of India. A need for stronger infrastructure in rural areas and limited access to advanced technologies challenges this. This way, the report advocates investing in localized digital platforms that are less costly and provide timely information regarding crop status as well as forecasts, along with training for farmers and logistic workers in order to boost access and effectiveness.
Unlike existing studies that address supply chain efficiency in a general sense, this research develops a contract-specific social networking platform tailored for supply chain stakeholders. This platform is structured to promote transparent communication, collaboration, and efficient resource allocation among stakeholders. Such a contract-focused networking approach needs to be explored in the current literature and provides a unique layer of interactivity designed to optimize stakeholder engagement.
To address this systemic challenge, we propose developing a comprehensive platform that acts as a central hub, connecting all stakeholders in the supply chain. A core feature of the platform will focus on ensuring authenticity and building trust, fostering confidence among participants. By unifying the fragmented elements of the supply chain, this platform aims to improve efficiency, reduce waste, and create a more resilient and sustainable distribution network in India.
The objectives we considered for this research work are stated below, with the primary goal of enhancing supply chain efficiency in India:
- To minimize food wastage and create a sustainable framework for supply chain management;
- To develop a comprehensive platform that connects all stakeholders in the supply chain and verifies their authenticity with seamless communication;
- To predict the probability of raw material wastage, thereby assisting them in making informed decisions and improving their operations.
To achieve this, this study proposes the development of a comprehensive platform that connects all stakeholders in the supply chain, verifies their authenticity and trustworthiness, and facilitates seamless communication and collaboration. This platform is designed to empower stakeholders by providing them with a dashboard that highlights best practices for supply management and can have a capacity to predict the probability of raw material wastage, thereby assisting them in making informed decisions and improving their operations.
Our work focuses on the implementation of two modules: authentication and contracts. The authentication module ensures secure user verification through Twilio Phone Activity APIs and incorporates two-factor authentication for higher user identity validation. The contracts’ module aims to create a contract-specific social network that allows supply chain members to showcase their contracts, progress, and portfolios. This study is important for several reasons: It focuses on implementing an authentication system, creating a connections module, and utilizing advanced technologies for better inventory management and sustainable practices. Additionally, it highlights the need for proactive measures and explores the possibilities for future advancements.
By integrating Twilio Phone Activity APIs for user verification alongside Firebase and Supabase for robust data management, this study employs an advanced technology stack that enhances security and operational efficiency. This is a departure from more conventional methods of user authentication and data handling, which may not fully address the security and scalability needs of modern supply chains. Through these technologies, the research introduces secure and real-time data interactions, meeting the complex needs of supply chain coordination.
The following sections of this study explore various works and reviews on supply chain management, detailing the methodology and implementation of the proposed solution. This includes an examination of the interconnections among supply chain participants, data storage solutions, and the authentication process used to ensure secure interactions within the system.
2. Literature Review
In this section, we present the perspectives of various researchers and their contributions to supply chain optimization across different scenarios to enhance overall system performance.
The existing literature on supply chain efficiency highlights the significant issue of food wastage, which is degraded by a fragmented supply chain lacking effective communication and collaboration among stakeholders. While previous studies have explored various aspects of supply chain management, they often overlook the integration of technology-driven solutions that enhance stakeholder engagement and contract management.
The study conducted by [4] compared the effectiveness of option contracts versus the traditional wholesale price mechanism in coordinating supply chains and achieving Pareto improvement. They focused on a two-level supply chain comprising a manufacturer and a retailer, where the manufacturer’s goods are distributed through the retailer to end consumers. By analyzing the supply chain as a unified entity, the authors determined the optimal expected profit and demonstrated that any option contract within the core N could effectively coordinate the supply chain and lead to Pareto improvement. This research addressed coordination challenges inherent in manufacturer–retailer supply chains by leveraging option contracts.
The findings presented by the authors in [5] underscore that the choice and likeli-hood of adopting contracts are influenced by various factors, including the performance of firms, their supply chain focus, and the level of integration. Their recent investigations into the application of supply chain contracts (SCCs) have predominantly focused on determining the optimal design of contracts to synchronize objectives and enhance profits for supply chain members. The primary emphasis is on how supply chain coordination contracts can be utilized to bring about alignment among supply chain objectives. This involves reaching agreements on optimal order quantities, lead times, discounts, and return policies, ultimately mitigating the challenge of double marginalization.
The researchers in [6] conducted a comparative analysis between option contracts and wholesale prices to determine the optimal approach for aligning supply chains and enhancing overall profitability. The study concentrated on a scenario involving a manufacturer and a seller, where goods move from the manufacturer to the seller and then to customers. Other findings observed from [7] indicated that the utilization of any option contract within the central N proved beneficial in aligning the supply chain and positively impacting outcomes. The research effectively addressed coordination challenges within maker–seller setups by strategically employing option contracts.
The author in [8] delves into the impact of three contemporary trends—global sourcing practices, multichannel routes to market, and relationship-based innovation—on the retail sector. These trends are instrumental in reshaping the retail landscape and contributing to diverse enhancements in performance metrics such as brand image, reputation, sales, profits, innovation, and relationships. The author emphasizes the intricate nature of innovation, occurring at both the retail and vendor levels, as a complex and collaborative endeavor that spans multiple organizations and disciplines within the supply chain network. The suggestion put forth is that retailers need to reassess and adapt their supply chain structures, strategies, and management practices to effectively navigate and thrive in the evolving business environment.
The study by [9] examines how personal connections influence supplier selection in the supply chain. It finds that the presence of personal connections between executives increases the likelihood of a vendor being chosen as a supplier, especially in cases of high information asymmetry. Departures of personally connected executives often lead to more frequent termination of supply chain relationships. Additionally, personal connections are associated with less restrictive procurement contracts and improved customer performance post-relationship formation. This highlights the crucial role of personal relationships in reducing information asymmetry and enhancing operational efficiency within the supply chain.
The study conducted by [10] systematically reviews the existing literature to discern the role of artificial intelligence (AI) in advancing supply chain management (SCM). It addresses the current gap in understanding AI’s contributions to SCM by identifying prevalent and potential AI techniques for enhancing both theoretical understanding and practical applications.
The research detailed in [11] looks into how the Io, AI, and blockchain technologies come together in the wine supply chain. It showcases how these technologies can improve traceability, boost operational efficiency, and promote sustainability, ultimately transforming the way supply chains operate. In [12], Rane delves into the role of generative AI tools, particularly ChatGPT (version: GPT-4), within the construction industry. The study highlights how these tools make it easier to automate tasks, enhance project management, and streamline decision-making, resulting in greater innovation and efficiency in construction processes. Lai’s study in [13] offers an in-depth look at fresh strategies in logistics and supply chain management. It discusses major challenges like disruptions, sustainability issues, and the integration of new technologies, providing valuable perspectives for upgrading logistics practices.
The potential future applications of Industry 4.0 technologies, such as automation, AI, IoT, and data analytics, in smart manufacturing systems are outlined in [14]. Their research emphasizes how these technologies are set to revolutionize manufacturing by making systems smarter, more efficient, and better prepared for upcoming challenges. In [15], Hao and Demir explore how AI influences supply chain decision-making, particularly regarding environmental, social, and governance (ESG) considerations. Their study sheds light on how AI can assist organizations in navigating the complexities of sustainable supply chain management. The research in [16] investigates how new technologies are transforming the circular economy, promoting more sustainable practices across different industries. The paper discusses how technological advancements are crucial in fostering sustainability and guiding the shift toward a circular economic model.
In [17], the authors analyze the ongoing digital transformation in the food sector, emphasizing the use of technologies that boost efficiency, traceability, and sustainability in food production. Their study lays out a framework for understanding how digital innovation can enhance supply chain practices within the food industry. The study presented in [18] looks at the connection between demand-side and supply side management and how it impacts environmental pollution in the Indian power sector. It provides insights into how effectively balancing these aspects can help reduce environmental impacts while optimizing energy output. In [19], the authors take a closer look at how integrating demand-side and supply side management strategies can enhance energy generation planning. The research discusses how this kind of integration can lead to more efficient energy systems and better sustainability outcomes. The study in [20] explores the impact of supply chain integration, encompassing supplier, customer, and internal integration, on both supply chain performance and export performance. This research provides insights on how supply chain integration acts as a bridge between supply chain strategies and logistics performance. The results emphasize the role of integration in improving logistics efficiency and achieving overall success in supply chain operations.
The research in [21] provides a comprehensive review of consumer food waste, detailing its multifaceted causes and proposing a mix of behavioral-, societal-, and policy-driven interventions for effective reduction.
The authors outline key determinants of food waste, including poor labeling comprehension, unsustainable shopping habits, and insufficient storage practices, each exacerbated by the lack of consistent educational outreach. The literature review is thorough, emphasizing the need for informed, multi-stakeholder approaches to address waste, yet it highlights gaps in previous studies. Notably, current research often lacks longitudinal data on intervention effectiveness and fails to explore food waste behaviors in non-Western cultural contexts. To address these limitations, the authors adopt a mixed-methods approach, combining quantitative data from waste weights and qualitative insights from consumer interviews to assess the long-term impact of targeted educational campaigns. They advocate for standardizing food labeling, improving packaging, and offering actionable consumer education that is culturally relevant and accessible. The proposed framework also suggests economic incentives, such as “Pay-As-You-Throw” policies, and infrastructure improvements to facilitate responsible waste disposal. Overall, this work builds on existing research by providing a robust, actionable strategy for food waste reduction and promoting a collaborative approach that engages policymakers, retailers, and consumers alike in mitigating this pressing global issue.
The authors use a discrete event simulation (DES) approach to optimize Zimbabwe’s sweet potato supply chain, focusing on production, distribution, and climate resilience [22]. By identifying key bottlenecks, such as limited irrigation access, pest issues, and inefficient transportation, the study suggests targeted interventions to improve efficiency and reduce waste. The research highlights the value of drought-resistant sweet potato varieties and the need for community-based resource sharing to enhance resilience, offering strategic insights for stakeholders and aiming to bolster food security in climate-vulnerable regions. The authors reduce food waste in food services by targeting strategies that are effective based on client involvement, serving methods, and management types [23]. Their findings highlight the effectiveness of focusing on plate-served meals, implementing strategies in self-managed school canteens, and utilizing à la carte services over self-service options. This approach emphasizes tailored interventions across various food service environments to maximize waste reduction.
We observed that addressing food waste effectively will require greater emphasis on digital solutions that enhance transparency and foster better coordination across supply chain stakeholders. The literature on supply chain efficiency identifies food waste as a critical issue, often worsened by fragmented supply chains with limited communication and collaboration among participants. Although various aspects of supply chain management have been studied [24,25,26,27,28,29,30], many analyses lack a focus on integrating technology-based solutions that can improve stakeholder interaction and streamline contract management.
Table 1 provides an overview of current research in supply chain management, summarizing the objectives, methodologies, and findings of each study. It highlights the role of artificial intelligence, simulation techniques, and data-driven strategies in improving supply chain efficiency and coordination. Together, these studies offer valuable insights into how technological advancements are being leveraged to overcome challenges in supply chain operations.
Table 1.
Summary of the research on supply chain, integration of technology status, and its impact.
Few researchers have focused on integrating artificial intelligence techniques [31,32,33] into supply chain operations, and we observed a gap that has no such application for all activities of stakeholders in the literature. Hence, we aim to bridge that gap by proposing a comprehensive platform designed to connect supply chain stakeholders through secure authentication and streamlined contract management.
We have developed a comprehensive platform that connects all stakeholders in the supply chain, prioritizing authenticity and trust. While focusing on specific contractual mechanisms and the application of AI techniques, our approach uniquely integrates advanced technologies and methodologies like authentication and contracts. This integration is specifically designed to address the complex challenges of the Indian supply chain, which will be examined in detail in the next section.
3. Methodology
This section presents a detailed discussion of the methodology employed and the proposed framework developed in this study. We explore the specific processes and techniques utilized, explaining how they collectively enhance supply chain efficiency. By analyzing key components such as logistics, inventory management, and information flow, we aim to illustrate the benefits of our framework in optimizing overall supply chain performance.
The platform is specifically designed to connect a diverse range of stakeholders, including suppliers of raw materials, traders, manufacturers, and retailers. This design facilitates effective two-way communication and promotes collaboration among all parties involved, thereby enhancing operational efficiency throughout the supply chain.
Figure 1 illustrates a hierarchical structure within a supply chain network, depicting the flow of goods from production to the final consumer. At the top of this chain, the manufacturer initiates the process by producing goods that will eventually reach consumers. These goods are then passed through various intermediaries, including distributors and wholesalers, before arriving at different retail outlets. This structured pathway captures the journey of goods, starting from their creation and concluding with consumption. Each level within this hierarchy plays a crucial role, highlighting the coordination necessary to ensure the smooth and efficient movement of goods throughout the supply chain.
Figure 1.
A two-way connection network, from manufacturers to retailers.
The manufacturer’s role is foundational; as the primary source of production, they set the pace and standards for quality, which impacts the entire downstream process. Positioned next in the chain, distributors serve as intermediaries between manufacturers and wholesalers, acquiring goods in bulk directly from the manufacturer. Their role is essential in bridging production with the wholesale market, facilitating the smooth movement of products to either wholesalers or, in some cases, directly to retailers. Wholesalers, in turn, receive large quantities of goods from distributors or directly from manufacturers. They further break down these bulk shipments into smaller, manageable lots tailored for retailers, allowing retailers to stock their stores without the need for excessively large orders.
Retailers form the final link in this chain, procuring goods from wholesalers and delivering them directly to consumers. Their focus is on satisfying consumer demand by ensuring product availability and accessibility. This direct connection with consumers makes retailers a vital interface between the supply chain and the end market, maintaining the supply chain’s ultimate purpose—meeting consumer needs.
This two-way connection in the supply chain demonstrates how both goods and information flow in an upstream and downstream direction at each stage, which allows for continuous exchange among all participants. Upstream flows are initiated by retail demand, where retailers place orders with wholesalers to restock inventory. These orders then move from wholesalers to distributors and finally to the manufacturer. This upward flow represents the transfer of demand information from consumer needs up to production planning. The downstream flow, on the other hand, depicts the physical movement of goods, starting from the manufacturer who sends products to distributors. Distributors then supply wholesalers, who subsequently distribute to retailers, allowing retailers to deliver products to end consumers.
The network design underscores that a single manufacturer does not depend solely on one distributor or wholesaler. By supplying multiple intermediaries, the manufacturer reduces risk, ensuring that potential disruptions in one pathway can be counterbalanced by another. This diversified approach enhances stability at each level, helping to manage risk and maintain consistent product availability. The network also shows that goods can travel along multiple routes. For example, while many products might follow the traditional path, from manufacturer to distributor to wholesaler and then retailer, some manufacturers may choose to supply retailers directly. This flexibility allows supply chain participants to meet market demands effectively and choose the most efficient delivery paths.
This supply chain model operates as a carefully coordinated hierarchy of connections and flows, ensuring that goods reach consumers efficiently. Each component and connection within this system contributes to production, order processing, distribution, and risk management. Through diversified channels and flexible routing, the supply chain becomes both resilient and adaptable, addressing challenges and meeting consumer demands with smooth and timely product delivery.
Modular System Architecture
The system design in our research is methodically designed to address the complexities of supply chain operations by enhancing efficiency, security, and user engagement. Firstly, the architectural framework in Figure 2a,b highlights modularity and scalability, breaking the system into discrete modules, including member connections, contract formation, and communication channels. This modularity allows for each component to be developed, tested, and maintained independently, providing flexibility for updates and expansion over time.
Figure 2.
(a) The user interface design of the platform, showcasing authentication and contract management features. (b) Contracts creation process by the manufacture.
Figure 2a presents a framework designed to minimize wastage within a supply chain by implementing authentication and contract-based interactions among different stakeholders. This framework consists of four primary roles: farmer, manufacturer, distributor, and retailer. These roles collectively form a structured approach that emphasizes transparency and accountability in managing supply chain processes, ultimately aiming to reduce wastage and enhance efficiency.
Each stakeholder—farmer, manufacturer, distributor, and retailer—has the ability to create an account, entering details such as their email address, password, location, and phone number. Once registered, users can log into their accounts securely, establishing a foundation for verified, trustworthy interactions among participants. This authentication process fosters a secure and accountable environment in which all parties can confidently engage in supply chain transactions.
As in Figure 2b, the contract creation process plays a central role in this framework, with the manufacturer initiating a contract that outlines the terms of the transaction. This contract includes essential details such as product specifications, quantities, pricing, and delivery timelines, serving as a mutual agreement that clarifies expectations and responsibilities. By formalizing these aspects, the framework reduces misunderstandings, increases transparency, and minimizes the risk of disputes, enhancing efficiency across the supply chain.
Social media integration is another key feature of the framework, providing a dedicated, contract-specific platform for all involved stakeholders. This platform allows farmers, manufacturers, distributors, and retailers to share updates, images, and important information relevant to each contract. The real-time communication enabled by this platform enhances collaboration and allows stakeholders to quickly address issues, share insights, and make informed decisions. The constant flow of information among parties ensures that everyone remains aligned, promoting swift action to resolve potential challenges.
The framework also incorporates a section for tracking import and export data, enabling participants to monitor the flow of goods across the supply chain. This feature supports efficient supply chain management by providing accurate information on product movement and facilitating strategic adjustments to meet demand while minimizing overproduction and wastage.
Customer satisfaction and feedback hold significant importance within the framework. By emphasizing the need for businesses to prioritize customer needs and actively seek feedback, the framework encourages continuous improvement. When companies listen to customer feedback, they can identify areas for improvement, enhance the quality of their products and services, and ultimately reduce wastage. This customer-centered approach not only improves customer loyalty but also drives sustainability by minimizing excess production and aligning output with market demand.
This framework offers a comprehensive approach to minimizing wastage in the supply chain. By fostering transparency, accountability, and effective communication among stakeholders, it creates an interconnected system in which resources are utilized efficiently, quality is prioritized, and customer satisfaction is continually addressed. Through these efforts, the framework supports sustainable, streamlined supply chain operations that reduce waste and increase value for both businesses and consumers.
The platform offers numerous benefits that collectively enhance the efficiency and sustainability of the supply chain:
- By connecting all stakeholders and providing real-time data, the platform helps in reducing wastage at various stages of the supply chain. For example, manufacturers can better manage their inventory levels based on real-time demand data from retailers, thereby minimizing overproduction and wastage;
- The platform fosters seamless communication and collaboration among supply chain participants. This is particularly beneficial in scenarios where quick decision-making is crucial. For instance, if a raw material supplier faces a sudden shortage, they can quickly notify all affected manufacturers, who can then adjust their production schedules accordingly;
- By optimizing various aspects of the supply chain, the platform helps in reducing costs. For example, geolocation services can help in identifying the nearest suppliers, thereby reducing transportation costs. Similarly, real-time data can help improve inventory management, reducing storage costs;
- The platform’s profile-viewing feature enhances transparency by providing detailed information about each participant. This transparency builds trust and facilitates better decision-making. For instance, a retailer can choose a supplier based on their past performance and customer reviews;
- The platform is designed to be scalable, accommodating the growth of businesses. As the number of users and transactions increases, the platform can seamlessly handle the additional load without compromising its performance.
Firstly, we incorporate secure user verification through Twilio Phone Activity APIs and a robust two-factor authentication system. This ensures that all users accessing the platform are thoroughly authenticated, significantly enhancing the trust and security within the supply chain. This is a critical step that has not been extensively addressed in earlier research. It is important to note that rigorous user authentication is a key factor in preventing fraud and ensuring reliability, a point that is often overlooked.
Secondly, our platform features a contract-specific social network module as described in Figure 3. This innovative module allows stakeholders to create, manage, and showcase their contracts, progress, and portfolios in a transparent manner. This social network-like environment facilitates seamless communication and collaboration among all supply chain participants, enabling them to form meaningful connections and partnerships. This aspect of our solution directly addresses the communication gaps and the lack of visibility highlighted in previous studies, fostering a more cooperative and interconnected supply chain ecosystem.
Figure 3.
Social network and market analysis module for supply chain management.
Our framework integrates social network analysis and market analysis modules to enhance collaboration, decision-making, and risk management. The framework involves key stakeholders—farmers, manufacturers, distributors, retailers, and consumers—who work together within a structured system to ensure efficient, data-driven supply chain processes. By combining social network analysis with market analysis, the framework provides a holistic view of the supply chain that improves both operational efficiency and adaptability.
In the social network analysis component, each stakeholder, such as farmers, manufacturers, distributors, and retailers, is represented as a node within the network. The connections between these nodes illustrate the relationships and interactions among them.
The decision algorithm illustrated in Figure 3 acts as the brain of the supply chain network, managing the flow of information and decision-making among a variety of players, including farmers, manufacturers, distributors, retailers, and consumers. It analyzes the network’s layout and identifies potential collaboration opportunities, helping stakeholders grasp their roles better, form strategic partnerships, and create a more interconnected supply chain. The algorithm pulls together different data sources, like stock market trends, public market demand, and feedback from supply chain participants.
One of the algorithm’s key features is the ML market analyzer, which forecasts market trends by examining historical data alongside real-time information. This tool aids stakeholders in balancing supply with demand, promoting greater operational efficiency. Moreover, the algorithm uses predictive analytics to spot possible risks, such as shortages of raw materials or delays in distribution, and simulates “what-if” scenarios to proactively handle potential disruptions.
When challenges arise, the decision algorithm serves as a decision-support resource, offering stakeholders practical insights. For example, it can recommend optimal inventory levels for retailers or suggest alternative raw materials if primary sources are out of reach, minimizing supply chain disruptions. It also facilitates connections between small-scale farmers and local retailers based on demand trends and keeps an eye on the entire network, alerting users to anomalies and providing immediate solutions. Ultimately, this decision algorithm enhances not just operational efficiency but also bolsters resilience, inclusivity, and sustainability within the supply chain ecosystem. Ongoing research could further refine the algorithm by concentrating on advanced optimization methods, flexible role identification, and robust frameworks for maintaining supply chain stability during disruptions.
The market analysis component of the framework supports decision-making by collecting and analyzing various types of data, including stock market data, public market demand, imported and available raw materials, and acknowledgments from supply chain members. These data are processed by a machine learning (ML) market analyzer, which detects patterns, trends, and potential risks. By predicting challenges that could impact the supply chain, the ML analyzer provides timely insights for stakeholders. These insights allow the framework to advise decision-makers, such as manufacturers and distributors, on how to address emerging problems and avoid potential disruptions. In addition, the framework suggests alternative strategies and solutions, giving stakeholders more options to maintain smooth operations.
This builds trust and cohesion within the supply chain, ensuring that all parties are aligned with shared goals. The market analysis component enables data-driven decision-making by offering insights and predictive capabilities that inform strategic choices. In terms of risk management, the framework helps mitigate risks by identifying potential issues and suggesting alternative solutions, thus reducing the likelihood of disruptions. This proactive approach strengthens the supply chain’s resilience and reliability.
By promoting efficient resource allocation, timely deliveries, and reduced costs, the framework optimizes overall supply chain processes and improves operational efficiency. Combining these data-driven tools ultimately provides a comprehensive and structured approach to supply chain management that supports informed decision-making and fosters a resilient, collaborative network for stakeholders.
4. Application Design and Implementation
This design allows users to facilitate effective connectivity, efficient workflows, and enhanced productivity, eventually transforming supply chain collaboration into a seamless, optimized process.
The platform features a user-friendly interface built with Flutter, a UI toolkit developed by Google. This interface allows users to explore the profiles of other supply chain members easily. Each profile contains detailed information about the member, including their role in the supply chain, contact information, and transaction history. This transparency fosters trust among participants and facilitates better decision-making. For example, a manufacturer looking for a reliable raw material supplier can review profiles and select a partner based on their credentials and past performance as shown in Figure 4a.
Figure 4.
Application framework user interface design and functionalities. (a) Profiles, (b) contract creation, and (c) lane work data.
The designed platform provides all stakeholder with profiles, updates on contracts, and details about lane work, improving coordination within the supply chain. These features facilitate the management of agreements and transportation routes, leading to more efficient operations. A clear visual representation of how contracts created engage with the platform and retrieve important information regarding contracts is shown in Figure 4b. The user interface designs for lane work management functionalities are shown in Figure 4c.
The integration of Geopy and Google Maps’ premium APIs enables the platform to offer advanced geolocation services. Geopy is a Python 3.11.4 library that simplifies the process of locating the coordinates of addresses, cities, countries, and landmarks. Google Maps’ premium APIs provide high-quality mapping, routing, and location data. These services allow users to find supply chain partners based on their geographical proximity. For example, a retailer can locate nearby manufacturers or suppliers, which can significantly reduce transportation costs and delivery times. Additionally, the real-time tracking of shipments becomes possible, enhancing the overall efficiency of the supply chain.
Authentication Secure user verification is a cornerstone of the platform, ensuring that all participants are legitimate and trustworthy. This is achieved through the integration of Twilio Phone Activity APIs and Firebase Authentication. Twilio’s APIs provide robust phone verification services, which help confirm the identity of users through their phone numbers. Firebase Authentication, on the other hand, offers a comprehensive authentication system that supports various methods such as email and password, phone numbers, and even third-party providers like Google and Facebook. By combining these technologies, the platform ensures that only verified users can access and interact within the system, thereby reducing the risk of fraud and enhancing overall security.
Efficient and secure data management is critical for the platform’s success. This is achieved through the utilization of Firebase Cloud Storage and Realtime Database. Firebase Cloud Storage offers scalable and secure storage solutions for user-generated content such as images, videos, and documents. The Realtime Database, on the other hand, provides a cloud-hosted NoSQL database that allows data to be stored and synchronized in real time across all clients. These technologies ensure that all data are readily accessible and up to date, enabling seamless collaboration among supply chain participants. For example, a trader can upload a new product catalog, which is instantly available to all potential buyers.
A brief discussion is provided in the coming sections on how interconnections of supply chain participants are performed; authentication is provided to the application (module 1), and contract-specific social networks are built (module 2) along with the databases geoservice integration.
4.1. Facilitating Interconnections Among Supply Chain Participants
We present the main functional components and technologies that we have integrated into our platform in Table 2.
Table 2.
Key functional components and technologies of the platform.
It outlines how each segment contributes to improving security, usability, and efficiency in supply chain management.
The brief functionality of each component is described below.
The platform with Twilio Phone Activity APIs provides a safe authentication process. It applies a multifaceted strategy to user validation, comprising phone-based authentication mechanisms. It improves the overall security of the connection establishment process, mitigating the risk of unauthorized access. Twilio Phone Activity APIs offer a robust framework for implementing two-factor authentication, ensuring a higher level of user identity validation.
We created the profile-viewing feature with a user-centric approach, implementing it using Flutter to guarantee an intuitive and user-friendly interface. This framework enables seamless navigation through supply chain member profiles, providing users with valuable insights into their capabilities and offerings. We designed the interface to prioritize a straightforward user experience, allowing users to effortlessly explore profiles and gain a comprehensive understanding of potential collaborators within the supply chain.
The platform facilitates proximity-based connections by integrating Geopy and Google Maps’ premium APIs. These tools work together to accurately pinpoint the locations of supply chain members, helping users connect with those nearby. By using location data, the platform simplifies the connection process, improving logistics and coordination across the supply chain network.
To ensure secure and efficient data management, the platform uses Firebase Authentication for user verification and authorization. Firebase Cloud Storage is utilized to securely store multimedia assets associated with user profiles, enabling seamless integration of rich media. The Firebase Realtime Database handles structured data, ensuring reliable storage for member profiles and connection details. This comprehensive data storage solution strengthens the platform’s overall stability and resilience.
Postgres, short for PostgreSQL, is an open-source relational database management system. In Supabase, Postgres serves as the database engine for storing and managing data. It offers key features such as ACID (atomicity, consistency, integrity, and durability) compliance, strong SQL support, extensibility, and scalability.
The Authenticator in Supabase is a service that manages user authentication and authorization. It enables users to sign up, sign in, and securely manage their authentication credentials. The Authenticator integrates with multiple authentication providers, including email/password, OAuth services like Google and GitHub, and third-party identity providers.
This likely refers to the status of a user or session after successful authentication. Once the Authenticator service verifies a user, they are considered “authenticated” and granted access to protected resources or the ability to perform authorized actions within the application.
PgBouncer is a lightweight connection pooler for PostgreSQL databases. In Supabase, PgBouncer efficiently manages database connections by sitting between the application and the database. It pools and reuses connections, reducing the overhead of establishing new connections. This approach enhances database performance and scalability by minimizing the number of connections and lowering resource consumption on the database server.
4.2. Authentication (Module 1)
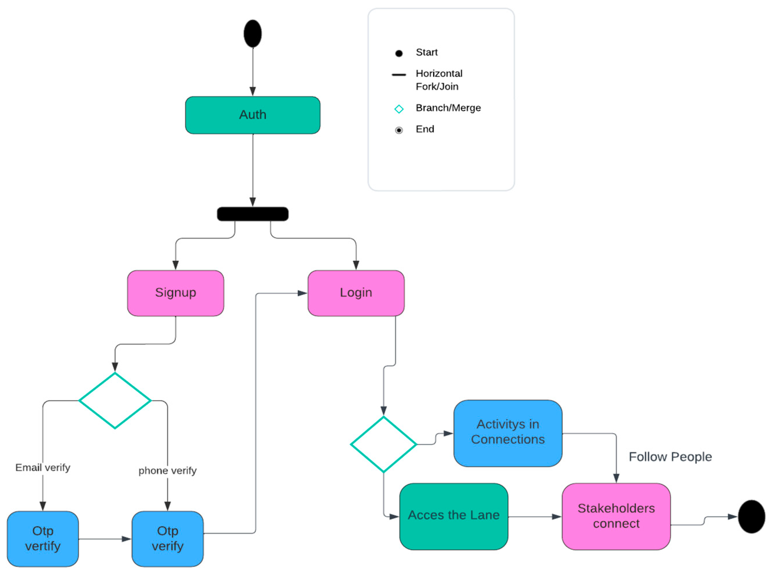
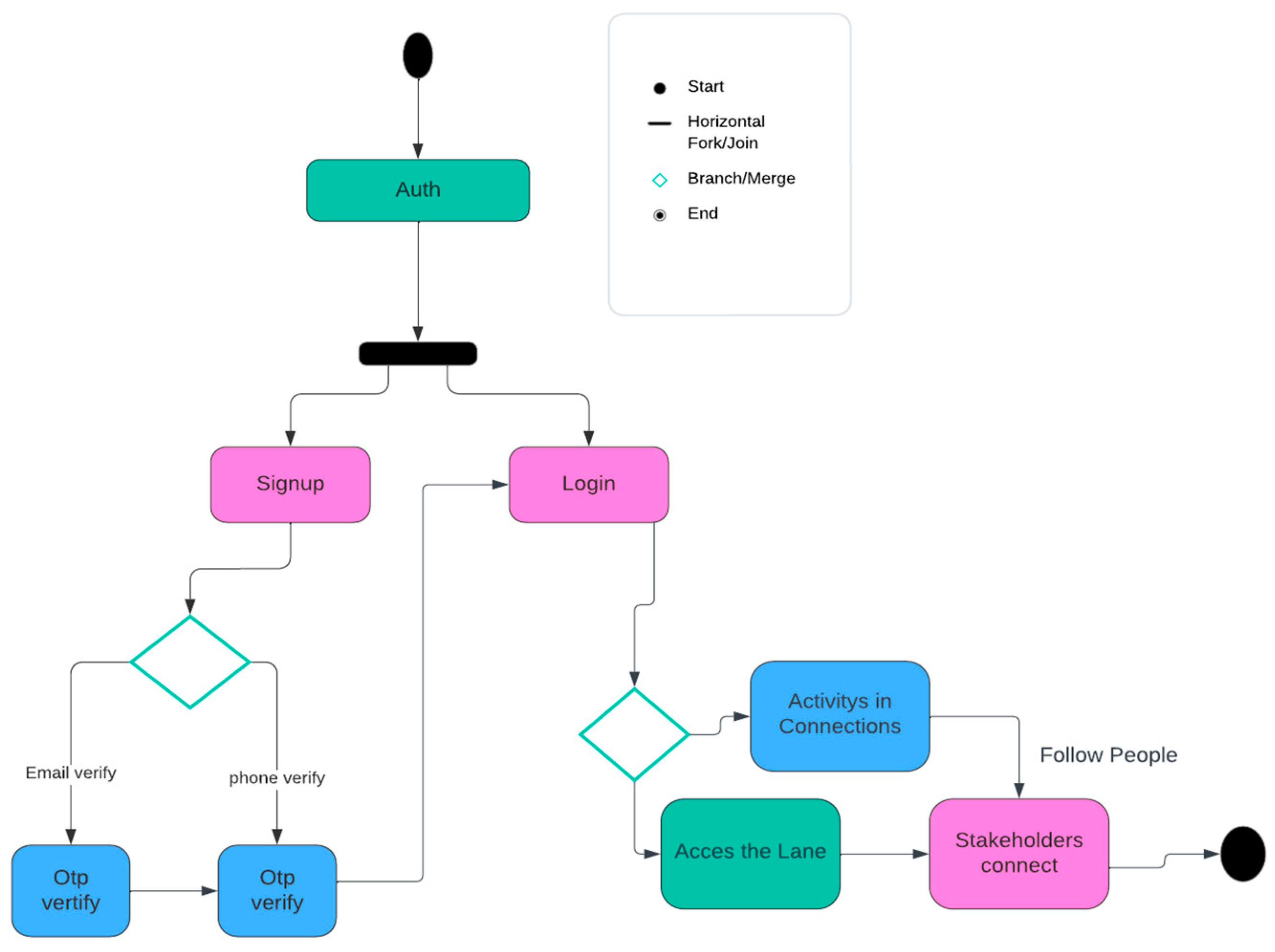
The first module was implemented in Flutter, and the complete structure of the workflow model is shown in Figure 5. It provides an overview of the user journey within a supply chain platform, starting from authentication and proceeding through key user interactions. The connections begin with an authentication system using email, phone, Google, and Apple signups. This authentication is the identification of a user (SCM member) along with his/her role in supply chain management. Email verification and phone verification are performed at the time of signup. The signup component includes three steps to be performed by the user. In the first step, it asks the user to enter his/her name, email, email verification OTP, password, and confirm password. For new users, the signup process involves a robust verification system where they must complete email and phone OTP verification to ensure their identity.
Figure 5.
User authentication and proceedings through key user interactions.
The second step includes address, city, PIN, nationality, phone number, and phone number verification. Finally, the third step involves the selection of their designation, which includes the selection of one option among farmer, retailer, manufacturer, and distributor. Also, in subsequent steps, there is a validation of designation. For instance, in the case of manufacturers, we would ask for the company’s basic details to check their identity. This information is used to track the information corresponding to the particular user. The address information is also used to connect different people with geographical references. Apart from this signup, there is also a forgotten password option which will be verified by either mail or phone. Here, a user can sign up an ample number of times, but he/she cannot do so with the same number. The creation of an account is linked with a phone number, so he/she can register with only one email.
Using Firebase Authentication, the email (📧) password as well as Google and Apple Authentication providers are created. Also, phone (📞) verification is performed using Twilio. Initially, we begin with Supabase (which is a database API provider that internally uses Postgres), but while implementing the complex logic and storing, it is not feasible with RDBMS. So, we continued with Firestore (which is a NOSQL). We tested using Supabase with four users and Firebase with fourteen users; the details are presented in Table 3 and Table 4, respectively (user IDs were made anonymous to protect the security and privacy of the database users). We initially utilized Supabase to test the interface with a limited set of four user types. However, we encountered challenges in storing and retrieving media-related data. To address this, we transitioned to Firebase and expanded the number of users. These users have various designations, such as farmers and manufacturers, enabling us to analyze interactions both within the same domain and across different domains. These users can choose their domain at the time of their registration/signup.
Table 3.
Authentication in Supabase database with masked user IDs.
Table 4.
Authentication in Firebase database with masked user IDs.
As we already discussed, there is some user information that is obtained in the signup page. We maintain this information in the Supabase table (as it was RDBMS). The Supabase Postgres tables, structured like a traditional SQL database, store data for web and mobile applications. Developers can define tables with columns, data types, and relationships, providing a scalable and relational data solution. With Supabase, we can easily create, read, update, and delete data, making it a powerful tool for application development.
The table named as AllUserDetails contains the schema AllUserDetails:
Auth_id(PrimaryKey);
Email(string);
Phone(num);
Location(int8);
Domain(text).
While implementing Supabase, the address is not used to store the geolocation of the user; instead, we just tried with their PIN code. We also assumed that we could obtain the relative address of a 50 km radius using Geopy, which outputs a string (address) and a geopoint by just taking a PIN code with respect to the region. Later, after shifting to Firebase, we wanted to obtain the exact geolocation with nearby references in the address. So, we obtained the address of the user city, state, pin code, and address line, as shown in Table 5.
Table 5.
Supabase AllUserDetails table with masked email IDs and phone numbers.
With Firebase, we obtained fourteen users of which we had three farmers, four manufacturers, two retailers, and four distributors. It was also assumed that there might be several middlemen like inventory managers, suppliers, etc., in the supply chain. Preliminary evaluations with 14 users indicate that the system offers robust authentication services with rapid implementation, facilitating secure user access across web and mobile platforms. Leveraging real-time database capabilities, the system ensures instantaneous data updates, thereby enhancing application responsiveness. Firebase’s global availability with servers in multiple regions ensures low latency access for users worldwide.
Firestore employs a collection-document data model, organizing data into collec-tions and documents similar to JSON objects. This NoSQL structure ensures scalability and flexibility for evolving data needs. Real-time updates via WebSockets enable instant synchronization across devices, ideal for live data applications. Robust querying capabilities allow for the efficient retrieval of data based on specific criteria, optimizing application performance. Firestore’s seamless integration with Firebase Authentication and Cloud Functions enhances its appeal for dynamic web and mobile applications.
The user’s other information, including username, phone, address, PIN, designation, and designation verification details, is stored in the first collection instance named ‘user details’. In that collection instance, each user has their own document with their user ID and name. The document stores the user details that they entered while signing in.
4.3. Connections: Contract-Specific Social Network (Module 2)
Upon completing the signup and login process, the important thing in supply chain management is to have contracts and consistent communications with stakeholders. Also, the stakeholders should know among themselves to ensure a better understanding of their products, raw materials, and operations that let them know to whom they should have to connect with. The connection module likely uses LinkedIn, Facebook, or CN structures, but here, supply chain members will communicate and scroll through other users’ posts, progress indications, and short portfolios to make connections with other members. For instance, today’s farmers are lacking crops, and they have insufficient contracts directly with manufacturers. Most of the farmers are disappointed with middlemen who are actually suppliers to specific manufacturer companies. Manufacturers are also trying to obtain their raw materials’ specifications from fixed suppliers. They can even find new suppliers or raw material source providers throughout India. Similarly, distributors, retailers, and middlemen inventory managers have their own expectations of visibility throughout India, particularly their surroundings in order to cover a maximum radius. The literature review presented in Section 2 shows that some fishery companies might want the raw material requirement that varies seasonally and also more uniquely. The buyer requirement may vary based on the demand and competence of products. So, all these demands, requirements, and coordination are important, and they can be made possible with regular communication among stakeholders. This is where the origin of the new social media requirement is needed, where they can showcase their contracts and progress regarding how they managed to satisfy the end customers. Of course, anybody can log in and can post anything unwantedly. However, the software developer is able to easily manage the content of post-like descriptions to check whether they are following the purpose of this social media.
Initially, the connection module started with the normal designing of social media like posts, comments, likes, and share options. It was particular in some things like reporting specific members’ posts to particular people, suggesting the farmer’s posts about his/her current cultivation to manufacturers, and the manufacturer’s last customer satisfaction report, his/her current requirements, etc., to farmers and distributors to expand his/her retail locations worldwide.
Let us view how it was managed in order to display the posts and the architecture, where it was defined to store the information using Supabase.
4.4. Supabase
Beginning with Supabase, the posts are currently image types that can be uploaded with standard functions from Flutter packages (version: 3.24.0). In the future, it may include a portfolio of their progress by displaying graphical user interface with bar charts/graphs and customer satisfaction reports. This can be made possible by introducing interactive tools to build these folios along with uploading images. Supabase contains the storage where it contains the folders.
The folders are created only when we specify the destination path to where we want to store the file. Every folder mentioned in the path will be automatically created.
So, after completing the front end, we begin with PostExtraction, the PostBuild class, and the PostItem class.
The postExtraction class is a dart class containing the listOfPostsForCurrentUser. It has some methods where it periodically updates the further posts to display after viewing all the current posts upon scrolling. The current user is recommended to see the posts of the users who are geographically close, designated to be nationally related (subsequent members in the supply chain), and of interest to the current user.
In the PostExtraction class, posts are recommended based on geographic proximity, national relationships or roles in the supply chain, and user interests. These recommendations can be calculated using different scoring functions and ranking methods. Let us represent these mathematically:
To calculate the geographic proximity score, we can use the Haversine formula to calculate the distance between two users based on their latitude (lat) and longitude (lon) coordinates. If the current user’s location is (lat1, lon1) and a nearby user’s location is (lat2, lon2), the geographic distance d between them is shown in Equation (1).
where is the Earth’s radius (approximately 6371 km), and is defined in Equation (2)
Based on this distance, we can create a proximity score, (to avoid division by zero), with higher scores indicating closer users.
Users within the same national context (e.g., manufacturers and retailers within the same country) may be prioritized. Let us denote a binary variable, , as shown in Equation (3), where
To find the interest score, we can assume each user has an interest vector for the current user and for the other users; we can then calculate the interest similarity score using cosine similarity, as shown in Equation (4):
A final recommendation score, , can combine these factors with respective weights , , and , as shown in Equation (5):
Posts with the highest values are prioritized for display.
Now, we used the LPostBuild, which is a state class in Flutter, where it contains the following:
- Posthead(ProfilePic,UserName,Designation,ConnetButtom);PostBody(Description, Post);PostBottom(Likes, Comments, Share, Report).
The PostItem class contains CurrentPost and PostUserdetails. This is a base class instance in listOfPostsForCurrentUser. This simple low-level design in the backend is able to render the posts to the user.
The storage architecture for this module is initially started with connections. The architecture is displayed in Figure 6. But the problem is how can we store the description of the post, which was taken while the user was uploading his/her post. Since we cannot create tables dynamically in Postgres, we have to write commands to create tables. To store the contents, we can create a table for each user and reference the path of the post in one record corresponding to the description, the time the post was created, and other attribute values. However, it is infeasible to perform that manually for each user. We can automate the creation of tables by performing scripts that brute-forcingly use the SQL commands to create a post table for each user whenever he/she wants to post. It is observed that it takes time to asynchronously access the description, posted user from the table, and posts from storage because we are calling two asynchronous methods: one for the table and another for storage. Alternatively, we created a JSON file to store the post details at the location where the post file is saved in the Supabase storage. Here, while accessing the post’s URL, we also access the contents of the JSON file using its public URL by passing it to the HTTP requests securely. There are also some results about the speed of the retrieval from the database.
Figure 6.
File architecture in Supabase to store posts and profiles.
4.5. Firebase
In Firebase, these connections are implemented using a Firestore and Firebase storage. The Firebase storage is simple compared to the architecture used in the Supabase storage. Firebase storage offers secure file uploads and downloads for Firebase applications, and it integrates seamlessly with other Firebase services like Firebase Authentication to provide secure access to files. It also provides a simple API for uploading, downloading, and managing files, making it easy to integrate into applications. The posts and videos stored in Firebase are very simple. The architecture is shown below in Figure 7. Initially, the AllUsers are created followed by the posts’ folder along with the profile picture. The posts’ folder contains the post1, post2, and postx folders, each representing the i-th post folder. Inside those folders, the corresponding pictures and videos are uploaded, but there is also the need to store the text and the description of that post. These contents are already stored in Supabase using JSON and user tables. In Firebase, we can use the Firestore and its key–value pair architecture to make a reference with the storage post URL, and that is exactly how it was made.
Figure 7.
Firebase storage architecture to store posts.
Firestore contains the user_Auth_id(d) document within the AllUsers(C) collection. The posts’ (C) collection is created followed by the post1(d) document where the posturl is stored (path to the post in Firebase storage). The way it is referenced is performed using the key–value pairs and collections in Firebase as shown in Figure 8.
Figure 8.
Firestore posturl contains the post path in Firebase storage.
4.6. GeoServices in Connections
Figure 9 shows the integration of Geopy and Google Maps’ premium APIs within the platform, which marks a significant step towards enhancing collaboration and fostering proximity-based connections within supply chain networks.
Figure 9.
Built-in geolocation services in the application.
Utilizing geolocation data, this integration empowers users to accurately identify and engage with other members of the supply chain located nearby. Additionally, in the map application, whenever users click on a location pin, the details of the corresponding stakeholder will appear, making it easier to locate stakeholders for transactions. This functionality not only simplifies the process of establishing connections but also serves to optimize logistics and coordination efforts across the network.
At the core of this integration lies Geopy, a Python module that facilitates geocoding and reverses geocoding operations. By utilizing Geopy within a Flask application, users can submit requests to retrieve location coordinates based on input data such as postal codes or addresses. Upon receiving a request, the Flask application invokes Geopy to interact with a geocoding service, such as Nominatim, which is provided by OpenStreetMap. Through this interaction, Geopy translates the input data into latitude and longitude coordinates, providing accurate geolocations for supply chain members.
However, it is crucial to acknowledge certain limitations and considerations associated with utilizing Geopy within a Flask application. For instance, the geocoding service employed by Geopy may occasionally return null or negative coordinates, necessitating error handling mechanisms within the application. Moreover, API usage constraints, such as rate limiting based on user–agent identifiers, must be considered to ensure smooth and uninterrupted functionality. These considerations underscore the importance of robust error handling and proactive management of API usage to maintain the reliability and efficiency of the integration.
In addition to Geopy, the integration also incorporates Google Maps’ premium APIs, which complement Geopy’s functionality by providing advanced mapping and visualization capabilities. By combining the strengths of both Geopy and Google Maps’ APIs, the platform offers users a comprehensive toolkit for location-based collaboration and decision-making within the supply chain ecosystem. This synergistic approach not only facilitates proximity-based connections but also enables users to visualize supply chain networks, identify optimization opportunities, and drive efficiency improvements through informed decision-making. In essence, the integration of Geopy and Google Maps’ premium APIs represents a pivotal advancement in harnessing geolocation data to enhance collaboration and streamline operations within supply chain networks, ultimately driving value and competitive advantage for all stakeholders involved.
This implementation strategy simplifies the workflow of the application, making it super user-friendly and efficient for everyone involved. It boosts the supply chain by encouraging transparency, ensuring secure interactions, and promoting effective collaboration among all participants. In the next section, we will take a closer look at the system’s performance through real-time database interactions and connections. Our analysis will dive into the queries that take the most time, detailing their execution calls and the latency we see during Supabase querying. We will also highlight the most frequently used queries, their characteristics, and which ones have the longest execution times. Finally, we will provide a summarized overview of the experimentation process, highlighting the key trends and metrics crucial for understanding system performance and how it is being used.
5. Evaluation and Discussion
In this section, we provide a comprehensive analysis of Supabase query performance, focusing on several critical aspects that influence system efficiency. We begin by identifying the most time-consuming queries, detailing their specific call patterns and how often they are executed within the Supabase environment. This analysis helps to pinpoint potential bottlenecks that could be impacting its overall performance.
By measuring the time taken for queries to execute, we gain insights into any delays that may occur during the querying process. This information is essential for diagnosing performance issues and optimizing query execution times. We examine the most frequent queries and their attributes, such as the types of data they access and the complexity of their operations. By understanding which queries are ran most often, we can better optimize those for efficiency, thereby improving user experience. We analyze the data related to the slowest execution times for Supabase queries. By identifying these sluggish queries, we can focus on strategies for improvement, whether through query optimization or re-evaluating database indexing. We provide an overview of the entire experimentation process, highlighting key trends and metrics that are essential for gaining a thorough understanding of system performance and usage patterns. This detailed examination aims to equip stakeholders with the necessary insights to make informed decisions regarding performance enhancements and resource allocation.
5.1. Supabase Query Performance
Our application supports various user types, including manufacturers, suppliers, farmers, and retailers. Depending on the user role, the interface will be tailored to facilitate seamless contract management. To identify and retrieve domain-specific data from the user database, users must perform search operations or queries that align with their specific requirements. Table 6 shows different query performances when users use Supabase. We observed that the Authenticator received 39 calls, which accounted for 19.0% of the total calls. The total time consumed by the Authenticator was 4298.73 milliseconds, with an average latency of 110.22 milliseconds per call. There were 1492 calls made to the authenticated, which accounted for 7.7% of the total calls. The total time consumed by the authenticated component was 1752.46 milliseconds, with an average latency of 1.17 milliseconds per call. Also, PgBouncer received 1620 calls, accounting for 5.4% of the total calls. The total time consumed by PgBouncer was 1230.75 milliseconds, with an average latency of 0.76 milliseconds per call.
Table 6.
Most time-consuming queries and their calls, with latency while Supabase querying.
Table 7 presents the most frequent queries and the slowest execution time. Here, the longer call times was observed for the “authenticator” role as indicated by both the maximum and mean time metrics, implying that authentication operations are relatively more resource-intensive or complex compared to the other roles.
Table 7.
Most frequent queries and its attributes while Supabase querying and also data on the slowest execution time while executing Supabase queries.
These data are visualized in Figure 10, Figure 11 and Figure 12. This could be due to factors such as authentication token validation, user role checks, or database queries associated with user authentication. Despite the longer call times, it is crucial to ensure that the authentication processes remain efficient and responsive to maintain a seamless user experience.
Figure 10.
Comparison of calls, time consumed, total time of Table 6.
Figure 11.
Graph that shows the number of calls and total time to send data corresponding to particular roles.
Figure 12.
Comparison of maximum time, minimum time, and mean time standardized values of Table 7.
Conversely, roles like authenticated and Postgres exhibit lower average call rates and shorter call times, suggesting less frequent interactions or less complex operations within the system. Initially, we focused to operate with storage for regular one user, and here, it implies that these roles are involved in tasks that are less resource-intensive or require fewer interactions.
In the plots (Figure 10, Figure 11 and Figure 12), postgres 1, 2, 3, 4, and 5; Authenticator; authenticated; PgBouncers 1; and PgBouncers 2 are queries related to the postgres, Authenticator, authenticated, PgBouncer roles that are maintained confidential in this paper. However, they provide the comparison plots between the columns in the table. All the values are standardized using MinMaxScaler.
The implementation of the first module, focusing on connections and contracts within the supply chain, has yielded promising results. The authentication system, utilizing Twilio Phone Activity APIs, ensures secure user verification, enhancing the overall trustworthiness of the platform. The profile viewing and contact establishment feature, implemented in Flutter, provides an intuitive interface for users to connect with potential collaborators, fostering a sense of community within the supply chain. Geolocation services, powered by Geopy and Google Maps’ premium APIs, facilitate proximity-based connections, allowing members to identify and collaborate with others in their locality. The data storage system, employing Firebase, Firestore, Supabase Authenticator, Supabase storage, and Supabase PostgreSQL tables, ensures the secure and efficient management of user data, enhancing the overall reliability of the platform.
The figures (Figure 13, Figure 14, Figure 15, Figure 16 and Figure 17) provide a comprehensive view of the daily activities conducted during experimentation, with focus on various aspects of system usage, bandwidth speed, transaction volumes, rule metrics, data storage, and more. Figure 15 highlights the predominance of read operations over writes within the implementation of module-1, particularly emphasizing the extensive interaction with Firestore. Meanwhile, Figure 16 showcases the utilization of snapshot listeners, peaking at eight, and they are crucial for maintaining connections between storage and Firestore to effectively manage post references.
Figure 13.
Daily snapshot of listeners and active connections.
Figure 14.
Total reads and writes with module 1(Authentication) and module 2 (contracts) of total experimentation.
Figure 15.
Rule metrics.
Figure 16.
Bandwidth usage.
Figure 17.
ByteStorage usage.
In Figure 15, the rule metrics demonstrate an absence of denials or errors, indicating seamless data processing within the established rule framework. Figure 16 provides insights into bandwidth fluctuations, with a notable peak coinciding with the implementation of posts, suggesting heightened data transfer activities during this phase. Lastly, Figure 17 depicts a steady increase in storage metrics over time, reflecting the growth in both user numbers and posting transactions per user. Collectively, these images offer a neatly summarized overview of the experimentation process, highlighting key trends and metrics essential for understanding system performance and usage patterns.
5.2. Discussion: Regulatory Challenges in Implementing Advanced Technologies in Supply Chain Management
When considering the implementation of advanced technologies such as AI, blockchain, and IoT in supply chain management, it is important to recognize the various regulatory challenges that come into play. These challenges can significantly influence how these technologies are adopted and their overall effectiveness across different industries. This section helps to understand various key issues to be considered.
One of the key issues is data privacy. Regulations like the General Data Protection Regulation (GDPR) and the California Consumer Privacy Act (CCPA) impose stringent requirements for data management, which can conflict with the unalterable nature of blockchain and the extensive data collection that AI and IoT are involved in [34,35].
In India, the Personal Data Protection Bill (PDPB) 2019 is set to be a major regulatory framework aimed at ensuring personal data are managed securely and transparently [36]. Yet, blockchain’s decentralized nature brings about compliance challenges, especially concerning individuals’ rights to correct or delete their data. India is also progressing with the National Digital Communications Policy (NDCP) to strengthen the security of digital infrastructure, further influencing IoT applications [37].
Another significant hurdle relates to the legal recognition of blockchain transactions and smart contracts. There is a growing interest in utilizing blockchain within various sectors in India, such as finance, healthcare, and supply chains [38]. However, clear regulations are still in the works. The blockchain strategy by NITI Aayog from the Government of India marks progress in its adoption [39]. However, without a robust legal framework to recognize blockchain transactions or smart contracts, there is still some uncertainty about their potential to improve transparency and traceability within supply chains.
The governance of AI technologies is also a crucial factor to consider. Regulations like the EU AI Act aim to ensure AI algorithms are transparent, fair, and accountable. In India, the National Strategy for Artificial Intelligence, created by NITI Aayog, outlines the government’s approach to AI, with a focus on ethical practices and addressing issues like algorithmic bias. Although this strategy highlights AI’s significance across various sectors, India still lacks specific legislation regarding AI, which might hinder the comprehensive implementation of AI systems in supply chains.
In industries with stringent product safety regulations, such as food, healthcare, and pharmaceuticals, new technologies must not compromise product safety. Regulatory bodies like the Food Safety and Standards Authority of India (FSSAI) and the Central Drugs Standard Control Organization (CDSCO) ensure compliance with safety standards [40,41]. Therefore, when introducing AI, blockchain, and IoT in these areas, adhering to product safety standards, traceability, and certification protocols is essential to maintain consumer trust and safety.
Cross-border compliance is yet another significant challenge. India’s laws regarding data privacy, taxation, and technology use often differ from those in other countries, especially regarding data storage and cross-border transactions. The Digital Personal Data Protection Bill (PDPB)’s data localization requirements state that certain data must remain within India’s borders [42]. For companies operating on a global scale, navigating these varying legal frameworks to comply with both domestic and international regulations become particularly complex, especially for multinational supply chains.
Environmental sustainability is also gaining increasing attention in regulatory discussions. India’s National Action Plan on Climate Change (NAPCC) and the Environment Protection Act (EPA) mandate companies to implement sustainable practices [43,44]. New technologies like AI and blockchain need to align with these sustainability objectives to minimize carbon emissions and improve energy efficiency. Regulations concerning carbon footprints, sustainable supply chains, and green technologies will be critical in shaping how these technologies are integrated into Indian supply chains.
6. Conclusions
The proposed sustainable solution for enhancing supply chain efficiency in India addresses a critical need highlighted by the significant wastage of goods annually. By integrating advanced technologies and strategic methodologies, the platform aims to revolutionize the fragmented supply chain landscape, fostering collaboration and streamlining communication among stakeholders.
The authentication system implemented using innovative techniques such as Twilio Phone Activity APIs and Firebase Authentication, ensures secure user access and identity verification. This robust authentication process lays the foundation for trust and reliability within the platform, essential for fostering widespread adoption among supply chain participants. The connections module, akin to a contract-specific social network, provides a dynamic platform for stakeholders to engage, share progress, and establish meaningful connections. By facilitating transparent communication and visibility throughout the supply chain network, the platform empowers users to optimize resource utilization, minimize wastage, and enhance overall operational efficiency.
While challenges such as resistance to adoption and data security concerns exist, proactive measures and ongoing efforts are important to address these obstacles and ensure the platform’s success. Additionally, future iterations of the platform hold potential for further advancements, including the integration of AI-driven inventory management and sustainable practices. These advancements reinforce the platform’s commitment to driving positive change within the supply chain ecosystem, ensuring a more sustainable and efficient future.
The proposed solution is a significant step forward in creating a more resilient, sustainable, and efficient supply chain network in India. By promoting collaboration, transparency, and innovation, the platform has the potential to transform stakeholder interactions and usher in a new era of supply chain management. This transformation will help reduce waste, boost profitability, and create a more sustainable future for all parties involved. Moreover, the platform’s efficiency and ability to save costs make it a valuable and affordable investment for every participant in the supply chain.
To validate the effectiveness of our proposed solution, we are eager to collaborate with industry partners on pilot studies. These studies will allow us to collect real-world data on the integration of AI and blockchain in supply chain management. We will examine how these technologies enhance efficiency, sustainability, and cost savings, thereby overcoming potential regulatory challenges.
The platform’s future direction includes advanced inventory management with AI-driven shelf-life optimization to reduce product wastage, supporting SDG 12: responsible consumption and production. By automating routine tasks, AI enhances efficiency and frees up human workers for more strategic roles, aligning with SDG 9: industry, innovation, and infrastructure. Additionally, integrating sustainable practices like eco-friendly packaging and greener transportation will contribute to SDG 13: climate action, thereby reducing the carbon footprint of the supply chain and promoting environmental sustainability.
The application will be enhanced with important and necessary technical updates, including the introduction of offline notifications. These notifications will help users when there is poor network connectivity and when they are unable to access the internet, which is currently required for the application to work. They will inform users about their pending actions, such as contract updates, that may be delayed due to poor connectivity in rural areas. These improvements aim to create a more efficient, sustainable, and cost-effective supply chain.
Author Contributions
Methodology, N.M. and M.J.C.S.R.; Software, S.M.H.; Validation, K.T.N.N. and P.P.; Formal analysis, A.B. and N.M.; Investigation, S.M.H. and A.B.; Resources, K.T.N.N. and P.P.; Data curation, N.M.; Writing—original draft, S.M.H., A.B. and K.T.N.N.; Writing—review & editing, P.P., N.M. and M.J.C.S.R.; Supervision, P.P. and M.J.C.S.R. All authors have read and agreed to the published version of the manuscript.
Funding
This research received no external funding.
Institutional Review Board Statement
Not applicable.
Informed Consent Statement
Not applicable.
Data Availability Statement
The data presented in this study are available on request from the corresponding author.
Conflicts of Interest
The authors declare no conflict of interest.
References
- Gasper, D.; Shah, A.; Tankha, S. The framing of sustainable consumption and production in SDG 12. Glob. Policy 2019, 10, 83–95. [Google Scholar] [CrossRef]
- Sahoo, A.; Dwivedi, A.; Madheshiya, P.; Kumar, U.; Sharma, R.K.; Tiwari, S. Insights into the management of food waste in developing countries: With special reference to India. Environ. Sci. Pollut. Res. 2024, 31, 17887–17913. [Google Scholar] [CrossRef] [PubMed]
- NITI Aayog; Rocky Mountain Institute. Goods on the Move: Efficiency & Sustainability in Indian Logistics. 2018. Available online: https://www.readkong.com/page/goods-on-the-move-efficiency-and-sustainability-in-indian-9166617 (accessed on 19 November 2024).
- Zhao, Y.; Wang, S.; Cheng, T.E.; Yang, X.; Huang, Z. Coordination of supply chains by option contracts: A cooperative game theory approach. Eur. J. Oper. Res. 2010, 207, 668–675. [Google Scholar] [CrossRef]
- Guo, S.; Shen, B.; Choi, T.M.; Jung, S. A review on supply chain contracts in reverse logistics: Supply chain structures and channel leaderships. J. Clean. Prod. 2017, 144, 387–402. [Google Scholar] [CrossRef]
- Sluis, S.; De Giovanni, P. The selection of contracts in supply chains: An empirical analysis. J. Oper. Manag. 2016, 41, 1–11. [Google Scholar] [CrossRef]
- Cachon, G.P. Supply chain coordination with contracts. Handb. Oper. Res. Manag. Sci. 2003, 11, 227–339. [Google Scholar]
- Ganesan, S.; George, M.; Jap, S.; Palmatier, R.W.; Weitz, B. Supply chain management and retailer performance: Emerging trends, issues, and implications for research and practice. J. Retail. 2009, 85, 84–94. [Google Scholar] [CrossRef]
- Chen, T.; Levy, H.; Martin, X.; Shalev, R. Buying products from whom you know: Personal connections and information asymmetry in supply chain relationships. Rev. Account. Stud. 2021, 26, 1492–1531. [Google Scholar] [CrossRef]
- Toorajipour, R.; Sohrabpour, V.; Nazarpour, A.; Oghazi, P.; Fischl, M. Artificial intelligence in supply chain management: A systematic literature review. J. Bus. Res. 2021, 122, 502–517. [Google Scholar] [CrossRef]
- Adamashvili, N.; Zhizhilashvili, N.; Tricase, C. The Integration of the Internet of Things, Artificial Intelligence, and Blockchain Technology for Advancing the Wine Supply Chain. Computers 2024, 13, 72. [Google Scholar] [CrossRef]
- Rane, N. Role of ChatGPT and Similar Generative Artificial Intelligence (AI) in Construction Industry. SSRN Electron. J. 2023. [Google Scholar] [CrossRef]
- Lai, Y. Innovative Strategies in Logistics and Supply Chain Management: Navigating Modern Challenges. SHS Web Conf. 2024, 183, 02020. [Google Scholar] [CrossRef]
- Singh, A.; Madaan, G.; Hr, S.; Kumar, A. Smart manufacturing systems: A futuristics roadmap towards application of industry 4.0 technologies. Int. J. Comput. Integr. Manuf. 2023, 36, 411–428. [Google Scholar] [CrossRef]
- Hao, X.; Demir, E. Artificial intelligence in supply chain decision-making: An environmental, social, and governance triggering and technological inhibiting protocol. J. Model. Manag. 2024, 19, 605–629. [Google Scholar] [CrossRef]
- Sánchez-García, E.; Martínez-Falcó, J.; Marco-Lajara, B.; Manresa-Marhuenda, E. Revolutionizing the circular economy through new technologies: A new era of sustainable progress. Environ. Technol. Innov. 2024, 33, 103509. [Google Scholar] [CrossRef]
- Nugroho, G.; Tedjakusuma, F.; Lo, D.; Romulo, A.; Pamungkas, D.H.; Kinardi, S.A. Review of The Application of Digital Transformation in Food Industry. J. Curr. Sci. Technol. 2023, 13, 774–790. [Google Scholar] [CrossRef]
- Karunanithi, K.; Saravanan, S.; Rajesh, K. Analysis of Effect of Demand and Supply Side Management on Environmental Pollution for an Indian Power Sector. Int. J. Sci. Technol. Res. 2019, 8, 1416–1420. [Google Scholar]
- Karunanithi, K.; Saravanan, S.; Prabakar, B.R.; Kannan, S.; Thangaraj, C. Integration of demand and supply side management strategies in generation expansion planning. Renew. Sustain. Energy Rev. 2017, 73, 966–982. [Google Scholar] [CrossRef]
- Abdallah, A.B.; Rawadiah, O.M.; Al-Byati, W.; Alhyari, S. Supply chain integration and export performance: The mediating role of supply chain performance. Int. J. Product. Perform. Manag. 2021, 70, 1907–1929. [Google Scholar] [CrossRef]
- Wakefield, A.; Axon, S. Scaling the Food Mountain: Implications for Addressing the Determinants of Consumer Food Waste Practices. Sustainability 2024, 16, 9409. [Google Scholar] [CrossRef]
- Munyaka, J.-C.B.; Gallay, O.; Hlal, M.; Mutandwa, E.; Chenal, J. Optimizing the Sweet Potato Supply Chain in Zimbabwe Using Discrete Event Simulation: A Focus on Production, Distribution, and Market Dynamics. Sustainability 2024, 16, 9166. [Google Scholar] [CrossRef]
- Guimarães, N.S.; Reis, M.G.; Júnior, F.E.d.M.; Fontes, L.d.A.; Raposo, A.; Saraiva, A.; Zandonadi, R.P.; Alturki, H.A.; Albaridi, N.A.; de Carvalho, I.M.M. From Plate to Planet: A Systematic Review and Meta-Analysis on Strategies to Reduce Plate Food Waste at Food Services. Sustainability 2024, 16, 9099. [Google Scholar] [CrossRef]
- Gupta, M.; Kaur, H.; Singh, S.P. Multi-echelon agri-food supply chain network design integrating operational and strategic objectives: A case of public distribution system in India. Ann. Oper. Res. 2021, 1–58. [Google Scholar] [CrossRef] [PubMed]
- Yigezu, Y.A.; Moustafa, M.A.; Mohiy, M.M.; Ibrahim, S.E.; Ghanem, W.M.; Niane, A.-A.; Abbas, E.; Sabry, S.R.S.; Halila, H. Food losses and wastage along the wheat value chain in Egypt and their implications on food and energy security, natural resources, and the environment. Sustainability 2021, 13, 10011. [Google Scholar] [CrossRef]
- Baralla, G.; Pinna, A.; Tonelli, R.; Marchesi, M. Waste management: A comprehensive state of the art about the rise of blockchain technology. Comput. Ind. 2023, 145, 103812. [Google Scholar] [CrossRef]
- Nair, S.M.; Lau, C.; Gu, M. Does cold chain collaboration reduce food wastage? An Australian case study of a fruit and vegetables cold chain. In Proceedings of the 19th ISL International Symposium on Logistics, Ho Chi Minh, Vietnam, 6–9 July 2014; pp. 461–468. [Google Scholar]
- Luo, N.; Olsen, T.; Ganguly, S.; Liu, Y. Food supply chain waste reduction for a circular economy in the COVID-19 pandemic: A longitudinal study of New Zealand consumers. Int. J. Logist. Manag. 2023, 34, 800–817. [Google Scholar] [CrossRef]
- Nilsson, H. Integrating Sustainability in the Food Supply Chain: Two Measures to Reduce the Food Wastage in a Swedish Retail Store. Master’s Thesis, Uppsala University, Uppsala, Sweden, 2013. [Google Scholar]
- Premarathna, D. Reduce food crop wastage with hyperledger fabric-based food supply chain. In Proceedings of the 2021 International Research Conference on Smart Computing and Systems Engineering (SCSE), Colombo, Sri Lanka, 16 September 2021; pp. 168–176. [Google Scholar]
- Hussain, S.M.; Prasanthi, B.V.; Kandula, N.; Uppalapati, P.J.; Dasika, S. Enhancing Melanoma Skin Cancer Detection with Machine Learning and Image Processing Techniques. In Advanced Computing, Machine Learning, Robotics and Internet Technologies; International Conference on Advanced Computing, Machine Learning, Robotics and Internet Technologies; Springer: Cham, Switzerland, 2023. [Google Scholar]
- Boddapati MS, D.; Desamsetti, S.A.; Hussain, S.M.; Rao, V.M. Exploring Public Perception and Opinion Trends on Agnipath Scheme Through Sentiment Analysis and Topic Modeling of Tweets. In Accelerating Discoveries in Data Science and Artificial Intelligence I, Proceedings of the XVIII International Conference on Data Science and Intelligent Analysis of Information, Vizianagaram, India, 24–25 April 2023; Springer: Cham, Switzerland, 2023. [Google Scholar]
- Ahmed, S.S.; Uppalapati, P.J.; Ayesha, S.; Hussain, S.M.; Narasimharao, K.; Silpa, N. Assessing public sentiment towards digital India through Twitter sentiment analysis: A comparative study. In Proceedings of the 2023 7th International Conference on Intelligent Computing and Control Systems (ICICCS), Madurai, India, 17–19 May 2023. [Google Scholar]
- Protection, F.D. General Data Protection Regulation (GDPR). Intersoft Consulting. Available online: https://www.wep-portal.com/GDPR%20Policy.pdf (accessed on 19 November 2024).
- Bonta, R. California Consumer Privacy Act (CCPA). Retrieved from State of California Department of Justice. 2022. Available online: https://oag.ca.gov/privacy/ccpa (accessed on 19 November 2024).
- Kaushal, D. The Digital Personal Data Protection Bill, 2022. Jus Corpus LJ 2022, 3, 747. [Google Scholar]
- Zhang, L.; Hu, D. National digital development strategy and its practice in India. In Countries and Regions: Dynamic Interconnectivity; Springer: Berlin/Heidelberg, Germany, 2024; pp. 137–181. [Google Scholar]
- Hussain, S.M.; Akula, B.; Reis, M.J.C.S. Blockchain’s Impact in Clinical Trials: A Revolution for Transparency, Efficiency, and Ethical Conduct in Drug Development. In Blockchain-Enabled Solutions for the Pharmaceutical Industry; John Wiley & Sons: Hoboken, NJ, USA, 2025; pp. 393–411. [Google Scholar]
- Pandey, S.; Sen, C. Blockchain Technology in Real-Time Governance: An Indian Scenario. Indian J. Public Adm. 2022, 68, 397–413. [Google Scholar] [CrossRef]
- Food Safety and Standards Authority of India. First Amendment Regulation Related to Limit of Metal Contaminant, Aflatoxin and Mycotoxin; Food Safety and Standards Authority of India: New Delhi, India, 2020. [Google Scholar]
- Agarwal, D.S.P.; Chairman, D. Central Drugs Standard Control Oorganization. 2017. Available online: https://vmgmc.edu.in/pdfs/Guidelines_For_Good_Clinical_Practices.pdf (accessed on 19 November 2024).
- Prasad M, D.; Menon C, S. The Personal Data Protection Bill, 2018: India’s regulatory journey towards a comprehensive data protection law. Int. J. Law Inf. Technol. 2020, 28, 1–19. [Google Scholar] [CrossRef]
- Nayak, N. India and Climate Change: A Special Reference to National Action Plan on Climate Change. AD VALOREM-J. Law 2017, 4, 105–114. [Google Scholar]
- Saheb, S.U.; Seshaiah, S.; Viswanath, B. Environment and their legal issues in India. Int. Res. J. Environ. Sci. 2012, 1, 44–51. [Google Scholar]
Disclaimer/Publisher’s Note: The statements, opinions and data contained in all publications are solely those of the individual author(s) and contributor(s) and not of MDPI and/or the editor(s). MDPI and/or the editor(s) disclaim responsibility for any injury to people or property resulting from any ideas, methods, instructions or products referred to in the content. |
© 2025 by the authors. Licensee MDPI, Basel, Switzerland. This article is an open access article distributed under the terms and conditions of the Creative Commons Attribution (CC BY) license (https://creativecommons.org/licenses/by/4.0/).








































