Next Article in Journal
Antecedents of Consumers’ Green Beauty Product Brand Purchase Intentions: An Extended Theory of Planned Behavior Approach
Next Article in Special Issue
Leadership and Entrepreneurship in Education and Their Impact on the Management of Sustainable Educational Environments
Previous Article in Journal
PCF-RWKV: Large Language Model for Product Carbon Footprint Estimation
Previous Article in Special Issue
Entrepreneurial Orientation in Social Entrepreneurship: A Systematic Literature Review and Research Agenda
 
 
Font Type:
Arial Georgia Verdana
Font Size:
Aa Aa Aa
Line Spacing:
Column Width:
Background:
Article

Sustainability Pressures Unveiled: Navigating the Role of Organizational Sustainable Culture in Promoting Sustainability Performance

by
Farman Ullah Khan
1 and
Daniel Badulescu
2,*
1
Department of Management, Xi’an Jiaotong University City College, Xi’an 710018, China
2
Department of Economics and Business, University of Oradea, 410087 Oradea, Romania
*
Author to whom correspondence should be addressed.
Sustainability 2025, 17(3), 1322; https://doi.org/10.3390/su17031322
Submission received: 21 November 2024 / Revised: 10 January 2025 / Accepted: 5 February 2025 / Published: 6 February 2025
(This article belongs to the Special Issue Sustainable Organization Management and Entrepreneurial Leadership)

Abstract

In today’s dynamic world, environmental issues are increasing alarmingly. Consequently, improving sustainability performance has become a critical priority. This study fills a significant research gap by examining the relationships between external environmental factors, organizational sustainable culture, and sustainable performance. Importantly, this study investigates the mediating role of organizational culture between external environmental factors (customer pressure, regulatory pressure, government support, environmental uncertainty) and green performance. Questionnaire data from 214 personnel from manufacturing organizations in China were collected, and Smart PLS 4.0 was used for analysis. The results reveal that all external environmental factors significantly influence organizational culture. In addition, the organizational culture significantly mediates the relationships between external environmental factors and green performance. This study contributes to understanding how external factors shape organizational culture, subsequently influencing sustainable performance. This study offers a new perspective on the indirect role corporate culture plays in environmental outcomes. Policymakers and managers should foster a sustainable work culture to address external demands for green performance.

1. Introduction

Corporations are under increasing pressure from various stakeholders to consider how their decisions might affect society and the environment [1,2]. Ecologists work tirelessly to educate the public regarding the depletion of natural reserves [3]. Due to the diversity in the natural environment and the massive increase in air, land, and water pollution, organizations are compelled to lessen their dependency on fossil fuels. According to Ji and Zhang [4], this transition is driven by environmental concerns and the desire to utilize renewable resources. Furthermore, to make the general public aware, firms are required by provincial and international environmental laws and rules to examine the influence of their actions on the environment and use environmentally friendly or sustainable manufacturing practices [5]. Masocha [6] contends that this situation has also changed stakeholders’ tastes and needs, causing them to choose the company’s goods or services that do the least harm to the environment. Companies must assure customers that their services, goods, and organizational culture will uphold high standards and that their actions will not harm the environment.
Scholars have underlined the significance of organizational culture when considering green business performance [7]. Organizational culture is “shared beliefs and values within the organization that help shape employee behavior patterns” [8]. In emphasizing the significance of organizational culture, Jackson et al. [9] argued that a strong organizational culture that promotes sustainability and environmental stewardship fosters employee involvement and willingness to undertake environmentally friendly behaviors. Nahm et al. [10] contended that organizational culture is an essential factor within manufacturing practices for firms’ survival and success in the marketplace. Despite the understood contribution of organizational culture to the creation of green performance, probing the drivers of organizational culture is important for business firms’ success. However, little attention has been devoted to examining the factors contributing to organizational culture in green business performance. To fill this gap, this study explores the drivers of organizational culture formation in green business performance.
In the present era of tough competition, businesses strive to adapt to new practices such as green practices in all sections of the company, including HRM, financing, marketing, and production. Incorporating green practices and initiatives not only protects the environment from pollution but also boosts firms’ competitive advantage and economic performance by reducing operational costs. Firms may discriminate against themselves in the market through environmentally friendly practices [11]. Customers who are more environmentally concerned are more likely to be drawn to firms that are committed to the environment, which, in turn, results in enhanced consumer loyalty, better brand reputation, and higher market share. Similarly, green practices may increase operational efficiency and cost savings through resource optimization, waste reduction, and energy conservation [12]. Businesses do not solely incorporate green practices to obtain a competitive edge over rivals or to show good economic performance. However, other factors, such as external environmental factors, may pressure organizations to adopt environmentally friendly practices [13]. Little is known about the external environmental factors that promote organizational culture within firms for green performance.
Given the magnitude of the environmental concerns facing the world today, it is critical to identify the factors that support an environmentally conscious culture in industrial organizations. Determining these elements is critical because it gives legislators the tools to push industrial companies to adopt eco-friendly organizational cultures. This understanding may be a basis for successful policies and strategies to encourage sustainability and conscientious environmental practices in the manufacturing industry. According to stakeholder theory, organizations should consider the interests and concerns of all stakeholders, not only shareholders or owners [14]. It underlines that companies, in addition to shareholders, need to balance the requirements and expectations of several groups, including suppliers, consumers, workers, the community, and the environment [15]. Stakeholder theory asserts that undertaking the interests of all groups of companies company groups benefits society, encourages behavior, and produces long-term products instead of concentrating just on increasing profits for shareholders [16].
This study contributes significantly. It adds to the existing research by developing and evaluating a comprehensive model incorporating external environmental drivers with organizational sustainable culture to enhance sustainable business performance. By examining the interplay between external pressures, such as regulatory frameworks, market demands, customer expectations, and the internal cultural attributes promoting sustainability, our model provides a nuanced understanding of how organizations can align external influences with their internal capabilities. This approach extends the theoretical framework of green business performance. It offers practical insights for organizations aiming to strengthen their sustainable culture as a strategic response to external environmental drivers, thereby achieving long-term competitive and environmental advantages. This study highlights the critical importance of internal organizational culture in promoting environmentally friendly practices and results by illuminating the mediating role of organizational culture. Practically, the results educate customers and government regulators that they can pressure business firms for environmentally friendly practices. In addition, the results also enable businesses to understand the vital role of their internal culture in their economic and green performance.

2. Literature Review and Hypotheses

2.1. Green Performance

Green performance refers to an organization’s capacity to accomplish its primary business goals while conducting its operations with a strong emphasis on sustainability and environmental responsibility [17]. It is a complex idea that goes beyond just lessening the effects on the environment. A true commitment to green performance is minimizing the organization’s ecological footprint, preserving natural resources, and making a beneficial impact on the planet’s health [18]. This means making an attempt to lower carbon emissions, maximize energy use, cut down on waste production, and incorporate environmentally friendly practices and technology into regular business operations.
An organization’s green performance is considerably influenced by a number of elements. The first and most important requirement is a strong commitment to environmental stewardship. From senior management to all levels of employees, this dedication need to be embedded in the organization’s culture and span the whole hierarchy [19]. Furthermore, a crucial component is the success of sustainability initiatives, whether they are implemented through the establishment and accomplishment of precise environmental goals or through continuous performance monitoring and improvement. In order to move the company towards greener practices and improve performance overall, it is equally important to include stakeholders and workers in environmentally conscious activities and to cultivate a sustainable culture [20]. Another important aspect influencing green success in today’s dynamic climate is an organization’s capacity to adjust to new environmental requirements and consumer demands [21]. Companies who can keep up with the latest green trends and laws will be in a better position to lead the way in environmental responsibility and yet be competitive in the market.

2.2. Organizational Culture

Organizational culture denotes the common set of beliefs and values that influences a company’s personnel’s behaviors and activities [8]. Another view of organizational culture, given by [22], is that it is a set of fundamental beliefs that are shared by everyone in the organization and it develops through time as employees learn how to deal with issues relating to internal integration and external adaption. Within an organization, a proper culture can encourage employees to generate and share knowledge. Early research demonstrates that organizational culture, particularly innovation culture, improves organizational performance because inventive culture includes values and characteristics that are open to new ideas [23].
The phrase “culture of innovation” is as multifaceted as the concept of culture, which has many levels and facets. An environment that fosters the development of innovative ideas into products, procedures, items, and services is known as an innovation culture [24]. The literature shows leadership, dedication, trust, strategy, training and assessment, organization structure, supportive systems within the organization, compensation methods, interaction, and distributed networks, etc., as being crucial to fostering innovation [25]. Leadership that encourages creativity improves the culture of innovation. It is nimble, adaptable, always learning, curious about new ideas, and receptive to many viewpoints. A company’s willingness to adopt the novel concepts, tools, and procedures that innovation necessitates is a sign of an innovative culture. To foster an innovative environment, it is also critical to set clear, attainable goals for innovation, promote internal and external collaboration, and make changes to incentive and assessment structures. An innovative culture must be based on trust. Distributed networks can encourage the creation of new ideas, their testing, and their sharing in cultures that value innovation.
In a review paper by Tan [26] investigating the connection between organizational culture and performance, remarkable and insightful conclusions were drawn. The paper argues that consistency in the sub-cultures within an organization results in a strong culture, which, in turn, significantly improves the organization’s performance. The study further contends that a strong culture positively affects organizational performance by enhancing delegation, which refers to the act of assigning authority to subordinates within the organization. Other factors identified in his study are cooperation and teamwork. A strong culture fosters a collaborative atmosphere within teams in the organization, ultimately enhancing organizational performance.
Many studies have investigated and reported remarkable effects of organizational culture on firm performance. However, only a few studies are available on the sources of organizational culture. Muscalu [27] posited that both internal and external forces may cause cultural changes inside the organization. The strategies and tools employed to uphold organizational culture can also act as agents of change. A company’s organizational culture may change as a result of changes in its external environment. A change in organizational culture may also be required because of an organization’s internal dynamics. Virgiawan et al. [28] assert that motivation and transformational leadership enhance organizational culture within firms, which in turn affects performance. Hilman et al. [29] identified total quality management as a factor that contributes significantly to enhancing organizational culture. However, there is little understanding of the variables that have an incremental influence on organizational culture in the context of green performance.
Organizational culture significantly shaped the way that businesses behave and operate as it embodies the common values, attitudes, standards, and practices that define the workplace and influence employee relationships. Therefore, it is crucial to understand the role of organizational culture in green performance specially, in industrial firms because Carbon Disclosure Project (CDP) reports held industrial firms responsible for a huge share of about 71% of global pollution [30]. In addition, early research highlighted the role of organizational culture as it affects worker productivity, organizational effectiveness, and ultimately, the attainment of strategic objectives. For example, Cherian et al. [31] disclosed significant and valid effects of organizational culture in shaping employees’ behaviors, attitudes, productivity, and performance in United Arab Emirates (UAE). Sharma and Aparicio [32] contended that a strong organizational culture keeps employees motivated and committed toward the objectives of the organization. Strong organizational culture as a significant predictor of green and sustainable environment is determined by [6]. These evidences emphasized that to attain sustainability, an organizational culture prioritizing green practices is crucial. Hardcopf et al. [33] state that organizational culture leads to operational efficiency; therefore, business firms struggle for a strong organizational culture to reduce resource consumption. We argued that along with their own struggle, external environmental factors may pressurize business firms to adopt a strong environmentally friendly organizational culture. To fill the gap, this study investigates pressure from four environmental factors on organizational culture towards green performance.

2.3. Development of Hypotheses

2.3.1. External Environmental Factors and Organizational Culture

Customer pressure refers to the influence and expectations imposed by customers on business firms. This demonstrates the aggregate ability of customers to influence corporate behavior and decision-making [21]. Customer pressure can take many forms, including complaints, criticism, ideas, requests for specific products or services, boycotts, and unfavorable publicity. Green performance can be improved by consumers imposing environmental management practices or norms [34]. Owing to such demands from customers, firms may feel obligated to consider it in the organizational culture and implement ecologically friendly practices and technologies. Sarkis, Gonzalez-Torre, and Adenso-Diaz [34] stated that stakeholders pursue businesses’ plans and practices, and a firm’s plans and actions are affected by the stresses it receives from its stakeholders. As social knowledge of environmental concerns increases, stakeholders become more worried about environmental issues. As a result, they are putting increasing pressure on businesses to consider in their culture and to adopt environmentally friendly or sustainable practices. Therefore, we argue that customer pressure induces an organizational culture.
Hypothesis (H1):
Customer pressure is positively related to organizational culture.
Government pressure refers to the influence and expectations placed on corporations, organizations, or individuals by governmental entities or authorities. It symbolizes the government’s ability to mold behavior, control activities, and enforce adherence to laws, rules, and policies [35]. Chen [36] indicated that environmental pressures from various sources, such as government regulations and consumer environmentalism, have been taken into account in organizational cultures and implemented in recent decades to address significant environmental pollution caused by escalating industrial activities worldwide. Emphasizing the issue, Chen [36] further argued that managers must not ignore their obligations in the contemporary climate of rigorous environmental legislation and increased customer environmental awareness. They should instead recognize that these environmental concerns may be turned into commercial opportunities. Managers may improve their green competitive advantages and drive additional business success by embracing an organizational culture centered on environmental activities. The study suggests that business firms who perceive governmental environmental rules and law in their organizational culture are likely to experience green performance.
Hypothesis (H2):
Governmental pressure is positively related to organizational culture.
Government support refers to different types of help, resources, and initiatives offered by the government to people, businesses, organizations, or communities to boost economic growth, meet societal problems, or promote certain industries or sectors. It comprises a variety of policies and programs aimed at promoting development, increasing competitiveness, and attaining particular policy goals [37]. Government support plays a vital role in shaping individual and business behavior, and without government support, certain objectives such as environmental pollution are difficult to achieve [35]. The vigorous function of government support in achieving a certain goal in different contexts—for example, government support plays a significant role in the adoption of electric vehicles, in the context of education, online banking adoption, and SMEs’ performance—was validated by [38]. Therefore, this study argues that government support enhances the organizational culture within manufacturing organizations.
Hypothesis (H3):
Government support is positively related to organizational culture.
The dearth of predictability or information about the future condition of the natural environment and its influence on numerous systems and activities is referred to as environmental uncertainty [39]. Climate change, natural catastrophes, ecological disturbances, resource availability, legislative changes, and technological breakthroughs can contribute to environmental uncertainty. Environmental uncertainty in business and organizational contexts refers to the ambiguity surrounding external elements that might impact an organization’s operations, performance, and decision-making [40]. To maintain long-term success and sustainability, organizations must successfully manage and respond to environmental uncertainty in order to adapt to changing conditions, recognize risks and opportunities, and make informed decisions [41]. Kuei et al. [35] validated environmental uncertainty as a significant predictor of green and economic performance. Therefore, based on previous research, this study argues that environmental uncertainty positively affects organizational culture towards green performance.
Hypothesis (H4):
Environmental uncertainty is positively related to organizational culture.

2.3.2. Organizational Culture and Green Performance

Organizational culture is a vital variable that determines a company’s overall success. It not only influences the firm’s strategy and approaches but also has an impact on the outcomes of new product development activities. A review paper by [42] reported a noteworthy relationship between organizational culture and performance. However, there is still much confusion regarding the interaction between organizational culture and green performance, especially in developing countries [43]. Therefore, the fundamental purpose of this study is to obtain a better sense of organizational cultural values and their relationship to green performance.
Multiple studies have provided empirical evidence demonstrating the predictive role of organizational culture on firm performance. Abu-Jarad, Yusof, and Nikbin [42] performed a meta-analysis and found association between organizational culture and employee attitudes, operational performance, and financial performance. Their research found a statistically significant and favorable relationship between organizational culture and both operational and financial performance. Building on prior research that implied a positive relationship of organizational culture to green performance, we contend that organizational culture positively influences green performance, as presented in Figure 1.
Given the importance of a good environmental management system [44], it is critical to include organizational culture in this type of research. This is especially important for profit-driven businesses and those wanting to embrace “green” or environmentally friendly practices for legitimacy purposes. In such cases, management seeking to enhance green performance must build a learning environment inside the organization that can successfully react to changing conditions and information [44]. Thus, we propose the following hypothesis:
Hypothesis (H5):
Organizational culture is positively related to green performance.

2.3.3. Mediating Effect of Organizational Culture

The current study aims to test the indirect effects of organizational culture. Since the industrial revolution, manufacturing industry has extensively utilized natural resources to earn maximum profits and produce commodities. Ji and Zhang [4] point out that such massive use reduces natural resources particularly for future generations. It has also resulted in significant environmental changes, such as global warming. The United Nations Global Compact (UNGC) has given a worldwide mandate for all organizations to undertake ecologically sustainable plans and green practices [45]. Following Raimi’s recommendations [46], environmental promoters have been advocating for businesses to incorporate corporate social responsibility (CSR) programs in their cultures and foster environmentally concerned mindsets across their operations. The organizations are committed to changing their operations into environmentally sustainable practices by making major changes to their product or service operating processes, with the goal of becoming an ecologically conscious organization [47]. This shows that pressure from such environmental promoters enhance green performance through the organizational cultures. In line with this, Sarkis, Gonzalez-Torre, and Adenso-Diaz [34] state that green performance can be improved by consumers imposing environmental management practices or norms on business firms. Thus, we propose the following hypotheses:
Hypothesis (H6a):
Organizational culture mediates between customer pressure and green performance.
Hypothesis (H6b):
Organizational culture mediates between regulatory pressure and green performance.
Hypothesis (H6c):
Organizational culture mediates between government support and green performance.
Hypothesis (H6d):
Organizational culture mediates between environmental uncertainty and green performance.

3. Methodology

3.1. Data Collection

For this study, we acquired data from the Chinese manufacturing sector. All the manufacturing firms in Beijing, Shenzhen, and Guangzhou in China were included in the population of the study. Random sampling was used as a simple data collection method. This guarantees that each organization has an equal chance of being chosen as a sample for the study. Furthermore, systematic random sampling improved generalizability and decreased bias in the study. We distributed a total of 500 questionnaires among the companies’ managers, and after deleting incomplete replies from the 249 responses received, we obtained a final sample of 214 questionnaires for this study. Questionnaires are mentioned in Appendix A.
The sample size was determined using Hair et al. [48]’s criteria. Their guidelines called for a sample size of 5–8 times the total number of indicators. Based on this logic, a sample size of 214 valid replies was determined to be sufficient for the final analysis. The data collection period lasted from March 2023 to May 2023 and we followed all ethical standards to reduce social desirability bias (SDB). SDB occurs in survey research when respondents show their views/answers different than their actual behaviors, attitude, or values which in turn change the survey results. Early research has shown various methods for lessening SDB issues such as self-administered and anonymous surveys, which are less prone to SDB issues [49], and boosting honesty among respondents by providing assurance of their confidentiality [50]. In addition, various scales have been developed for reducing SDB issues; however, concerns regarding the lengthiness of surveys with scales and outdated questions in the scales were found among some researchers [51]. Our survey was self-administered and we informed respondents about the study’s objective and obtained their permission. The privacy of the respondents was assured and their participation in the survey was voluntary. The questionnaire used in this study was simple, with no leading or sensitive questions. In addition, we prioritized data protection and research ethics, ensuring that the respondents’ privacy and data were protected throughout the data processing procedure. Respondents volunteered to participate in their spare time.

3.2. Measures

The survey had two sections. The first section collected demographic information from the respondents as presented in Table 1, while the second assessed the key items of the latent variables. We assessed the variables using previously validated measures. To assess customer pressure which generally signifies to the impact and demands that customers place on a company or institution, we used four questions from [52]. Furthermore, the questions for regulatory pressure (two items), government support (three items) which can be defined as the obligations and influence that governmental entities, regulatory agencies, or legislative mandates place on enterprises or organizations, and environmental uncertainty defined as the unpredictability and instability of the external environment in which a firm operates, were adopted from [35,53], while organizational culture which covers ideas, behaviors, values, and ethics at all organizational levels (six items) was derived from [54]. Additionally, green performance which refers to an organization’s capacity to accomplish its primary business goals while conducting its operations with a strong emphasis on sustainability and environmental responsibility (three items) was obtained from [35]. The survey used a seven-point Likert scale, ranging from “strongly disagree” to “strongly agree”, to rate all items.

3.3. Data Analysis

The Smart PLS 4.0 was used to analyze the research model using structural equation modelling (SEM). PLS-SEM is frequently used in business studies to investigate sophisticated statistical analyses (Hair, Black, Babin, Anderson, and Tatham [48]). The PLS technique was used as it can efficiently examine complex cause–effect interactions. The empirical data received from the survey were analyzed in two steps. The first phase included verification of the measurement model, while the second entailed investigating the proposed relationships among the variables. Implementing this two-step technique is critical for proving the reliability and validity of the measures before examining the structural relationships of the study model [55].

4. Results

4.1. Common Method Bias

Cross-sectional studies may be prone to common method bias (CMB). CMB is a bias that develops when data are collected from the same source or using the same assessment tool, and it results in exaggerated associations between the constructs [56]. CMB must be addressed for the results are to be credible and valid. Harmon’s one-factor test was utilized to determine CMB, which is the test that is frequently employed for CMB. The first element of the result has a variance of 41.91%, which is lower than the 50% standard advised by [56]. This implies that CMB was not an issue in the current study.

4.2. Mean, Standard Deviation (S.D), and Normality

We calculated skewness and kurtosis values in SPSS to determine whether the data were normal. The findings in Table 2 show that the data were normal since the skewness and kurtosis values of each construct were within the allowed range ± 2. Additionally, the mean and standard deviation for customer pressure 4.1931, 1.588, regulatory pressure 5.011, 1.395, government support 4.867, 1.308, environmental uncertainty 5.267, 1.365, organizational culture 5.063, 1.159, and green performance are 5.088, 1.275, respectively.

4.3. Measurement Model

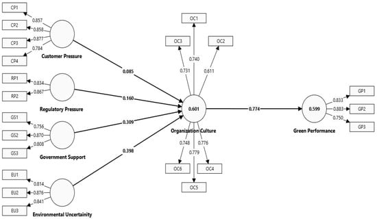
Quantifying measurement model, we examined internal reliability and convergent and discriminant validity [57]. The composite reliability (CR) confirmed strong internal consistency reliability, as all constructs yielded values of 0.915 to 0.980, surpassing the recommended value of 0.70 [57]. The average variance extracted (AVE) and factor loadings (FLs) were found to be greater than 0.70 and 0.50, thus confirming good convergent validity [57]. In addition, Table 3 and Figure 2 show the appropriate convergence as all values were within the recommended standard level.
The last step in the measurement model involves examining discriminant validity using heterotrait–monotrait (HTMT) correlation ratios [58] and Fornell and Larcker [59]. Discriminant validity refers to how well a construct can be distinguished from other constructs. The study’s findings showed that all constructs’ HTMT values were less than 0.85, as recommended by [58], exhibiting good discriminant validity. Table 4 shows the appropriate discriminant validity, as all the values were less than 0.85.
The results given in Table 5 fulfill Fornell and Larcker [59]’s criteria of acceptable discriminant validity as the square root values of AVE are higher than other correlation values.

4.4. Structure Model

After assessing the measurement model, we proceeded by analyzing the hypotheses via the structural model. Our model explained a variance (R2) of 0.60 in organizational culture and 0.559 in green performance, demonstrating that it accounted for 60% percent of the variation in organizational culture and 59.90% of variance in green performance.
The results of the bootstrapping process (5000 interactions) in Table 6 indicate that customer pressure (β = 0.081 p < 0.05), regulatory pressure (β = 0.16; p < 0.01), government support (β = 0.309; p < 0.001), and environmental uncertainty (β = 0.398; p < 0.001) are significantly related to organizational culture. Thus, H1 to H4 are accepted, which proposed that customer pressure, regulatory pressure, government support, and environmental uncertainty are related to organizational structure. Organizational culture (β = 0.774; p < 0.001) is significantly related to green performance. Thus, H5 is accepted, which supposed that organizational culture is related to green performance.

4.5. Mediation Analyses

H6a, H6b, H6c, and H6d posit that organizational culture mediates the association between external environmental factors and green performance. Table 7 shows the bootstrapping results of mediation. The mediation results of organizational culture in the relationship between customer pressure and green performance are significant, excluding zero (CI.95 = 0.2061, 0.3660). Similarly, organizational culture significantly mediates the association of regulatory uncertainty on green performance (CI.95 = 0.2714, 0.4823). The mediation result of organizational culture on the association of government support and green performance is also significant (CI.95 = 0.2946, 0.5194). Moreover, the indirect result of environmental uncertainty on green performance (CI.95 = 0.3108, 0.5330) is valid. Thus, H6a to H6d are accepted, which supposed that organizational culture mediates between external environmental factors (customer pressure, regulatory pressure, government support, and environmental uncertainty) and green performance.

5. Discussion

This study fills a noteworthy gap in the literature by testing the relationships among external environmental factors (customer pressure, regulatory pressure, government support, and environmental uncertainty), organizational culture, and green performance. The persistence that is essential for manufacturing organizations to adopt environmentally friendly practices has become progressively obvious in recent years. However, to our knowledge, no study has yet studied the impact of external pressures and support on organizational culture and its consequent influence on green performance. By exploring these relationships, we postulate a useful contribution to the mechanism through which external environmental factors affect organizational culture and how this, in turn, affects green performance. The findings of this study show that all the proposed relationships are significant. Thus, all hypotheses are accepted. The study’s noteworthy findings provide compelling evidence in favor of the fundamental idea of stakeholder theory. Our findings confirm that businesses may achieve efficiency and improved environmental sustainability by taking into account and addressing the interests and concerns of all stakeholders. This highlights the value of using stakeholder theory as a framework to guide the development of long-term company success and the promotion of a more sustainable corporate environment.
The results of this study expose significant relationships between various factors allied with organizational culture and green performance. The results indicate that customer pressure has a significant effect on organizational culture. These results may be attributed to several logical reasons. First, customers are kings of any organization, and fulfilling their expectations and demands is important for successful business survival. As environmentally conscious customers increasingly prioritize environmental sustainability [52], organizations must adapt their practices and values to align with these preferences. To retain and attract such environmentally conscious customers, business organizations may feel bound to adopt environmentally friendly policies and procedures, which can eventually shape organizational culture. Second, pressure from customers acts as a medium for change within business organizations. When customers put pressure on environmental practices, it makes sense for business organizations to respond. Such pressure from customers can spark a review of prevailing practices and boost the adoption of new behaviors inside organizations that prioritize sustainability. As organizations accept these changes, they may integrate environmental consciousness into their culture, resulting in a transformation of attitudes, behaviors, and decision-making processes across the organization.
Regulatory pressure was another predictor of organizational culture in our study. Chen [36] stated that regulatory pressure establishes a legal framework within which organizations must operate. In case of non-compliance with environmental regulations, severe penalties such as reputational damage, fines, and legal actions can result. To prevent these consequences, organizations must embrace ecologically friendly practices and incorporate them into their culture. Our results also show that government support significantly affects organizational culture. Governments can provide several financial incentives such as grants, subsidies, tax exemptions, or favorable loans to organizations that implement environmentally friendly practices. These incentives make it economically advantageous for organizations to invest in long-term initiatives. Such government incentives encourage manufacturing organizations to adopt environmentally friendly practices, which in turn become part of their organizational culture.
Environmental uncertainty was found to be a significant interpreter of organizational culture. In uncertain situations, organizations must adjust their practices to keep up with changing environmental conditions [35]. This adaptability leads to a culture that values environmentally friendly practices. In line with a previous study of Bakhsh Magsi, Ong, Ho, and Sheikh Hassan [43], we discovered that organizational culture significantly affects green performance. Employees will be more likely to implement green practices in their day-to-day operations if their organizational culture encourages environmental sustainability and responsibility [60]. This can include reducing waste, conserving energy, and implementing eco-friendly policies. When these values and practices are embedded in the organizational culture, employees are more inclined to prioritize green performance.
Furthermore, we found strong mediation results, demonstrating that organizational culture functions as a mediator between the relationships of external environmental factors (consumer pressure, regulatory pressure, government support, and environmental uncertainty), and green performance. This suggests that organizational culture is critical in turning external pressure and support into tangible green performance results. It implies that a strong organizational culture that values and practices the environment can enable the translation of external influences into actual actions that promote green performance.

6. Conclusions, Implications, and Limitations

Environmental problems are rising at an alarming rate in today’s fast-changing world, posing considerable challenges to our planet and future generations. Consequently, green performance research has become a significant concern. Organizations across all industries recognize the urgent need to address environmental problems as knowledge of the negative impacts of pollution and resource depletion. This study fills a significant gap in the literature by testing the relationships among external environmental factors (customer pressure, regulatory pressure, government support, and environmental uncertainty), organizational culture, and green performance. Specifically, we tested the mediation effects of organizational culture between external environmental factors and green performance. Data were gathered through questionnaires within manufacturing organizations in three cities in China and analyzed using Smart PLS 4. All external environmental factors significantly affected organizational culture. Organizational culture has a significant effect on green performance. The mediating results show the significant effects of organizational culture on external environmental factors and green performance.

6.1. Practical Implications

The findings of this study have extensive practical implications for all stakeholders, including customers, government agencies, and businesses. First, the findings underline the significance of customer pressure to create a green environment and persuade industries to implement environmentally friendly practices. Customers can mold organizational practices as major business drivers by expressing their expectations and demands for environmentally friendly goods, procedures, and strategies. When customers actively seek and support environmental sustainability, businesses are more likely to respond appropriately to their expectations and demands. This enables customers to drive green environmental changes through purchasing decisions and demands. Second, government support and regulatory pressure can play a significant role in promoting a green environment. Government agencies can set eco-friendly standards and compel manufacturing organizations to comply with strict regulations. Second, the results indicate that government and regulatory pressure are critical in fostering a green environment. These organizations can develop and enforce environmentally friendly standards, requiring manufacturing companies to follow them. Governments incentivize firms to follow environmental requirements by imposing fines for non-compliance. Consequently, organizations seek to follow these government requirements to avoid penalties and protect their goodwill. Third, government support through tax incentives, subsidies, and low-interest loans may facilitate establishing an environmentally friendly environment. Government support may encourage organizations to adopt and invest in sustainable practices by providing tax incentives, financial assistance, and favorable loan terms. Such government programs are critical for establishing an environmental culture and motivating firms to prioritize eco-friendly techniques, eventually leading to an overall improvement in performance. Finally, the significant findings of organizational culture offer valuable insights for the management of business organizations, emphasizing the need to build an eco-friendly organizational culture. Organizations may receive various benefits by prioritizing sustainability and the environment. For example, they may improve their market reputation by demonstrating their commitment to environmental stewardship and achieving their client expectations. This can improve customer loyalty and attract customers with environmental concerns. Similarly, organizations can avoid penalties and legal consequences associated with non-compliance with environmental legislation.

6.2. Theoretical Implications

Our study’s first theoretical contribution relies on Lin and Ho (2011) [53]. They demonstrated direct relationships between external environmental factors and green performance; however, this study further shows that these factors also have mediating effects. The mediating effects emphasize that the effect of external environmental factors on green performance is channeled mainly through the establishment and execution of an eco-friendly organizational culture. Second, we add to the existing literature on organizational culture by identifying the mediating effects between external environmental elements and green performance. It focuses on the importance of organizational values, norms, and practices in translating external pressures and uncertainties into accurate environmental results. Finally, this study fills a gap in the literature by exploring the effects of external environmental factors on green performance via organizational culture. Doing so provides a more inclusive knowledge of the underlying phenomenon.

6.3. Limitations

This study has several limitations. First, we focused on the manufacturing firms in China. As such, the findings may be affected by Chinese culture, economic conditions, and regulatory legislation. Therefore, caution should be exercised when generalizing these results to other locations. Second, we used a cross-sectional design, using data for all constructs at a single point in time. This leaves open the question of the causality or direction of these relationships. Future studies should include longitudinal and experimental designs. Third, the combined variance of the model was 59.9%, which shows that other unmeasured variables not considered in the study affect the outcomes. Therefore, future research should control for or consider additional variables to understand the relationships under examination better. Finally, regulatory pressure is a national policy variable, and in principle, such variables’ results should be based on the data from several countries. Therefore, future studies should consider data from several countries.

Author Contributions

Conceptualization, F.U.K.; Formal analysis, F.U.K. and D.B.; Methodology, F.U.K.; Funding, D.B; Supervision, D.B.; Writing—original draft, F.U.K.; Writing—review and editing, F.U.K. and D.B. All authors have read and agreed to the published version of the manuscript.

Funding

This study is financially supported by the University of Oradea and King Saud University. The project number of King Saud University supporting the research is (RSPD2025R997).

Institutional Review Board Statement

Not applicable.

Informed Consent Statement

Not applicable.

Data Availability Statement

Data are available upon reasonable request.

Conflicts of Interest

All the authors declare no conflicts of interest.

Appendix A

Survey questionnaire
Customer pressure
  • The company feels the pressure of customers’ environmental concerns;
  • The company feels the pressure of building a green reputation;
  • The company feels the pressure of environmental packaging from customers;
  • If the company does not meet the environmental requirements of customers, they will terminate the contracts.
Regulatory pressure
  • Government sets environmental regulations for logistics operations;
  • Industrial associations require us to conform to environmental regulations.
Governmental support
  • Government provides financial support for adopting green practices;
  • Government provides technical assistance for adopting green practices;
  • Government helps training manpower with green logistics skills.
Environmental uncertainty
  • Predicting customers’ preferences is difficult;
  • Predicting competitors’ behavior is difficult;
  • The advance in new logistics service modes is quick.
Organizational culture
  • Mutual respect among team members;
  • Sharing of information among team members;
  • Willingness to accept change in the organizational structure;
  • Willingness to deal with customer queries in time;
  • Involve partners of the organization in the decision making process;
  • Respect for national culture.
Green performance
  • My firm reduces energy consumption;
  • My firm reduces pollution from operations;
  • My firm reduces impacts on natural habitats.

References

  1. Abbas, J.; Sağsan, M. Impact of knowledge management practices on green innovation and corporate sustainable development: A structural analysis. J. Clean. Prod. 2019, 229, 611–620. [Google Scholar] [CrossRef]
  2. Khan, F.U.; Ullah, S.; Rauf, F.; Zhang, J.; Harangus, D. Environmental Ethics Unveiled: Navigating the Nexus Between Government Divestiture and Environmental Investment. Bus. Ethics Environ. Responsib. 2024. [Google Scholar] [CrossRef]
  3. Wijethilake, C. Proactive sustainability strategy and corporate sustainability performance: The mediating effect of sustainability control systems. J. Environ. Manag. 2017, 196, 569–582. [Google Scholar] [CrossRef]
  4. Ji, Q.; Zhang, D. How much does financial development contribute to renewable energy growth and upgrading of energy structure in China? Energy Policy 2019, 128, 114–124. [Google Scholar] [CrossRef]
  5. Fernando, Y.; Jabbour, C.J.C.; Wah, W.-X. Pursuing green growth in technology firms through the connections between environmental innovation and sustainable business performance: Does service capability matter? Resour. Conserv. Recycl. 2019, 141, 8–20. [Google Scholar] [CrossRef]
  6. Masocha, R. Does environmental sustainability impact innovation, ecological and social measures of firm performance of SMEs? Evidence from South Africa. Sustainability 2018, 10, 3855. [Google Scholar] [CrossRef]
  7. Al-Swidi, A.K.; Gelaidan, H.M.; Saleh, R.M. The joint impact of green human resource management, leadership and organizational culture on employees’ green behaviour and organisational environmental performance. J. Clean. Prod. 2021, 316, 128112. [Google Scholar] [CrossRef]
  8. Kotter, J.; Heskett, J. Corporate Culture and Performance; Free Press: New York, NY, USA, 1992. [Google Scholar]
  9. Jackson, S.E.; Renwick, D.W.; Jabbour, C.J.; Muller-Camen, M. State-of-the-art and future directions for green human resource management: Introduction to the special issue. Ger. J. Hum. Resour. Manag. 2011, 25, 99–116. [Google Scholar] [CrossRef]
  10. Nahm, A.Y.; Vonderembse, M.A.; Koufteros, X.A. The impact of organizational culture on time-based manufacturing and performance. Decis. Sci. 2004, 35, 579–607. [Google Scholar] [CrossRef]
  11. Maheswaran, M.; Muneeswaran, K.; Priya, K. A study on the awareness about green marketing among consumers. In Advances in Interdisciplinary Research and Innovation; Weser Books: Zittau, Germany, 2023; p. 156. [Google Scholar]
  12. Kazancoglu, Y.; Kazancoglu, I.; Sagnak, M. A new holistic conceptual framework for green supply chain management performance assessment based on circular economy. J. Clean. Prod. 2018, 195, 1282–1299. [Google Scholar] [CrossRef]
  13. Khan, F.U.; Zhang, J.; Saeed, I.; Ullah, S. Do institutional contingencies matter for green investment?—An institution based view of Chinese listed companies. Heliyon 2024, 10, e23456. [Google Scholar] [CrossRef]
  14. Khamisu, M.S.; Paluri, R.A.; Sonwaney, V. Stakeholders’ perspectives on critical success factors for environmental social and governance (ESG) implementation. J. Environ. Manag. 2024, 365, 121583. [Google Scholar] [CrossRef] [PubMed]
  15. Gholami, A.; Murray, P.A.; Sands, J. Environmental, social, governance & financial performance disclosure for large firms: Is this different for SME firms? Sustainability 2022, 14, 6019. [Google Scholar] [CrossRef]
  16. SagarMenghwar, P.; Freeman, R.E.; Nair, L.B. Stakeholder Theory; SAGE Publications, Inc.: Thousand Oaks, CA, USA, 2023. [Google Scholar]
  17. Li, S.; Ngniatedema, T.; Chen, F. Understanding the impact of green initiatives and green performance on financial performance in the US. Bus. Strategy Environ. 2017, 26, 776–790. [Google Scholar] [CrossRef]
  18. Martins, J.M.; Aftab, H.; Mata, M.N.; Majeed, M.U.; Aslam, S.; Correia, A.B.; Mata, P.N. Assessing the impact of green hiring on sustainable performance: Mediating role of green performance management and compensation. Int. J. Environ. Res. Public Health 2021, 18, 5654. [Google Scholar] [CrossRef]
  19. Hahn, E.R. The developmental roots of environmental stewardship: Childhood and the climate change crisis. Curr. Opin. Psychol. 2021, 42, 19–24. [Google Scholar] [CrossRef]
  20. Siegel, R.; Antony, J.; Garza-Reyes, J.A.; Cherrafi, A.; Lameijer, B. Integrated green lean approach and sustainability for SMEs: From literature review to a conceptual framework. J. Clean. Prod. 2019, 240, 118205. [Google Scholar] [CrossRef]
  21. Chiarini, A. Sustainable Operations Management: Advances in Strategy and Methodology; Springer: Berlin/Heidelberg, Germany, 2015. [Google Scholar]
  22. Schein, E. The Corporate Culture Survival Guide; Jossey-Bass: San Francisco, CA, USA, 1999. [Google Scholar]
  23. Zhu, C.; Engels, N. Organizational culture and instructional innovations in higher education: Perceptions and reactions of teachers and students. Educ. Manag. Adm. Leadersh. 2014, 42, 136–158. [Google Scholar] [CrossRef]
  24. Jassawalla, A.R.; Sashittal, H.C. Cultures that support product-innovation processes. Acad. Manag. Perspect. 2002, 16, 42–54. [Google Scholar] [CrossRef]
  25. Martins, E.-C.; Terblanche, F. Building organisational culture that stimulates creativity and innovation. Eur. J. Innov. Manag. 2003, 6, 64–74. [Google Scholar] [CrossRef]
  26. Tan, B.-S. In search of the link between organizational culture and performance: A review from the conclusion validity perspective. Leadersh. Organ. Dev. J. 2019, 40, 356–368. [Google Scholar] [CrossRef]
  27. Muscalu, E. Organizational culture change in the organization. Land Forces Acad. Rev. 2014, 19, 392. [Google Scholar]
  28. Virgiawan, A.R.; Riyanto, S.; Endri, E. Organizational culture as a mediator motivation and transformational leadership on employee performance. Acad. J. Interdiscip. Stud. 2021, 10, 67–79. [Google Scholar] [CrossRef]
  29. Hilman, H.; Ali, G.A.; Gorondutse, A.H. The relationship between TQM and SMEs’ performance: The mediating role of organizational culture. Int. J. Product. Perform. Manag. 2020, 69, 61–84. [Google Scholar] [CrossRef]
  30. Project, C.D. Carbon Disclosure Project Reports. 2017. Available online: https://www.cdp.net/en/info/about-us (accessed on 20 March 2024).
  31. Cherian, J.; Gaikar, V.; Paul, R.; Pech, R. Corporate Culture and Its Impact on Employees’ Attitude, Performance, Productivity, and Behavior: An Investigative Analysis from Selected Organizations of the United Arab Emirates (UAE). J. Open Innov. Technol. Mark. Complex. 2021, 7, 45. [Google Scholar] [CrossRef]
  32. Sharma, S.; Aparicio, E. Organizational and team culture as antecedents of protection motivation among IT employees. Comput. Secur. 2022, 120, 102774. [Google Scholar] [CrossRef]
  33. Hardcopf, R.; Liu, G.J.; Shah, R. Lean production and operational performance: The influence of organizational culture. Int. J. Prod. Econ. 2021, 235, 108060. [Google Scholar] [CrossRef]
  34. Sarkis, J.; Gonzalez-Torre, P.; Adenso-Diaz, B. Stakeholder pressure and the adoption of environmental practices: The mediating effect of training. J. Oper. Manag. 2010, 28, 163–176. [Google Scholar] [CrossRef]
  35. Kuei, C.-h.; Madu, C.N.; Chow, W.S.; Chen, Y. Determinants and associated performance improvement of green supply chain management in China. J. Clean. Prod. 2015, 95, 163–173. [Google Scholar] [CrossRef]
  36. Chen, Y.S. Green organizational identity: Sources and consequence. Manag. Decis. 2011, 49, 384–404. [Google Scholar] [CrossRef]
  37. Abate, M.; Christidis, P.; Purwanto, A.J. Government support to airlines in the aftermath of the COVID-19 pandemic. J. Air Transp. Manag. 2020, 89, 101931. [Google Scholar] [CrossRef]
  38. Doh, S.; Kim, B. Government support for SME innovations in the regional industries: The case of government financial support program in South Korea. Res. Policy 2014, 43, 1557–1569. [Google Scholar] [CrossRef]
  39. Downey, H.K.; Hellriegel, D.; Slocum, J.W., Jr. Environmental uncertainty: The construct and its application. Adm. Sci. Q. 1975, 20, 613–629. [Google Scholar] [CrossRef]
  40. Buchko, A.A. Conceptualization and measurement of environmental uncertainty: An assessment of the Miles and Snow perceived environmental uncertainty scale. Acad. Manag. J. 1994, 37, 410–425. [Google Scholar] [CrossRef]
  41. Vecchiato, R.; Roveda, C. Strategic foresight in corporate organizations: Handling the effect and response uncertainty of technology and social drivers of change. Technol. Forecast. Soc. Chang. 2010, 77, 1527–1539. [Google Scholar] [CrossRef]
  42. Abu-Jarad, I.Y.; Yusof, N.A.; Nikbin, D. A review paper on organizational culture and organizational performance. Int. J. Bus. Soc. Sci. 2010, 1, 26–46. [Google Scholar]
  43. Bakhsh Magsi, H.; Ong, T.S.; Ho, J.A.; Sheikh Hassan, A.F. Organizational culture and environmental performance. Sustainability 2018, 10, 2690. [Google Scholar] [CrossRef]
  44. Balzarova, M.A.; Castka, P.; Bamber, C.J.; Sharp, J.M. How organisational culture impacts on the implementation of ISO 14001: 1996–a UK multiple-case view. J. Manuf. Technol. Manag. 2006, 17, 89–103. [Google Scholar] [CrossRef]
  45. Compact, U.G. United Nations Global Compact Progress Report; United Nations: New York, NY, USA, 2018. [Google Scholar]
  46. Raimi, L. Understanding theories of corporate social responsibility in the Ibero-American hospitality industry. In Corporate Social Responsibility and Corporate Governance: Concepts, Perspectives and Emerging Trends in Ibero-America; Emerald Publishing Limited: Bingley, UK, 2017; pp. 65–88. [Google Scholar]
  47. Yuan, B.; Xiang, Q. Environmental regulation, industrial innovation and green development of Chinese manufacturing: Based on an extended CDM model. J. Clean. Prod. 2018, 176, 895–908. [Google Scholar] [CrossRef]
  48. Hair, J.; Black, W.C.; Babin, B.J.; Anderson, R.E.; Tatham, R.L. Pearson new international edition. In Multivariate Data Analysis, 7th ed.; Pearson Education Limited Harlow: Essex, UK, 2014. [Google Scholar]
  49. Dodou, D.; de Winter, J.C. Social desirability is the same in offline, online, and paper surveys: A meta-analysis. Comput. Hum. Behav. 2014, 36, 487–495. [Google Scholar] [CrossRef]
  50. Fernandes, M.F.; Randall, D.M. The nature of social desirability response effects in ethics research. Bus. Ethics Q. 1992, 2, 183–205. [Google Scholar] [CrossRef]
  51. Larson, R.B. Controlling social desirability bias. Int. J. Mark. Res. 2019, 61, 534–547. [Google Scholar] [CrossRef]
  52. Chu, Z.; Wang, L.; Lai, F. Customer pressure and green innovations at third party logistics providers in China: The moderation effect of organizational culture. Int. J. Logist. Manag. 2019, 30, 57–75. [Google Scholar] [CrossRef]
  53. Lin, C.-Y.; Ho, Y.-H. Determinants of green practice adoption for logistics companies in China. J. Bus. Ethics 2011, 98, 67–83. [Google Scholar] [CrossRef]
  54. Huey Yiing, L.; Zaman Bin Ahmad, K. The moderating effects of organizational culture on the relationships between leadership behaviour and organizational commitment and between organizational commitment and job satisfaction and performance. Leadersh. Organ. Dev. J. 2009, 30, 53–86. [Google Scholar] [CrossRef]
  55. Beh, P.K.; Ganesan, Y.; Iranmanesh, M.; Foroughi, B. Using smartwatches for fitness and health monitoring: The UTAUT2 combined with threat appraisal as moderators. Behav. Inf. Technol. 2021, 40, 282–299. [Google Scholar] [CrossRef]
  56. Podsakoff, P.M.; MacKenzie, S.B.; Lee, J.-Y.; Podsakoff, N.P. Common method biases in behavioral research: A critical review of the literature and recommended remedies. J. Appl. Psychol. 2003, 88, 879. [Google Scholar] [CrossRef]
  57. Hair, J., Jr.; Hair, J.F., Jr.; Hult, G.T.M.; Ringle, C.M.; Sarstedt, M. A Primer on Partial Least Squares Structural Equation Modeling (PLS-SEM); Sage Publications: Thousand Oaks, CA, USA, 2021. [Google Scholar]
  58. Henseler, J.; Ringle, C.M.; Sarstedt, M. A new criterion for assessing discriminant validity in variance-based structural equation modeling. J. Acad. Mark. Sci. 2015, 43, 115–135. [Google Scholar] [CrossRef]
  59. Fornell, C.; Larcker, D.F. Structural Equation Models with Unobservable Variables and Measurement Error: Algebra and Statistics; Sage Publications Sage CA: Los Angeles, CA, USA, 1981. [Google Scholar]
  60. Roscoe, S.; Subramanian, N.; Jabbour, C.J.; Chong, T. Green human resource management and the enablers of green organisational culture: Enhancing a firm’s environmental performance for sustainable development. Bus. Strategy Environ. 2019, 28, 737–749. [Google Scholar] [CrossRef]
Figure 1. Conceptual model.
Figure 1. Conceptual model.
Sustainability 17 01322 g001
Figure 2. Measurement model.
Figure 2. Measurement model.
Sustainability 17 01322 g002
Table 1. Demographics.
Table 1. Demographics.
Type of IndustryFrequencyPercentage
Textile6128.5
Steel146.5
Leather4621.5
Food and beverages2913.6
Chemical3516.4
Automobile62.8
Other2310.7
No. of years since establishment
<103315.4
10–206429.9
21–305827.1
>305927.6
No. of employees
<502913.6
51–2005726.6
201–4005726.6
>4007133.2
Table 2. Mean, S.D, and normality.
Table 2. Mean, S.D, and normality.
ConstructsMeanStd. DSkewnessKurtosis
Customer pressure (CP)4.1931.588−0.223−0.815
Regulatory pressure (RP)5.0111.395−0.758−0.041
Government support (GS)4.8671.308−0.446−0.279
Environmental uncertainty (EU)5.2671.365−1.0170.753
Organizational culture (OC)5.0631.159−0.564−0.045
Green performance (GP)5.0881.275−0.488−0.465
Table 3. Measurement model.
Table 3. Measurement model.
ConstructsItemsLoadingsCronbach’s AlphaComposite ReliabilityAverage Variance Extracted
Customer pressure (CP)CP10.8570.8660.9090.714
CP20.858
CP30.877
CP40.784
Regulatory pressure (RP)RP10.8340.6190.840.724
RP20.867
Government support (GS)GS10.7560.7410.8530.66
GS20.87
GS30.808
Environmental uncertainty (EU)EU10.8140.80.8810.712
EU20.876
EU30.841
Organizational culture (OC)OC10.740.8270.8740.537
OC20.611
OC30.731
OC40.776
OC50.779
OC60.748
Green performance (GP)GP10.8330.7630.8630.678
GP20.883
GP30.75
Table 4. HTMT results.
Table 4. HTMT results.
CPEUGPGSOCRP
CP
EU0.505
GP0.6080.734
GS0.6880.7260.791
OC0.5880.810.8320.825
RP0.6920.6890.5810.6560.739
Table 5. Fornell and Larcker.
Table 5. Fornell and Larcker.
ConstructCPEUGPGSOCRP
CP0.845
EU0.4310.844
GP0.5070.6140.824
GS0.5510.5560.6050.813
OC0.5090.6840.7740.6480.733
RP0.5110.4880.4140.4430.5340.851
Table 6. Path results.
Table 6. Path results.
Original SampleT Statisticsp ValuesSignificance
H1: CP → OC0.0851.9770.049*
H2: RP → OC0.162.6430.008**
H3: GS → OC0.3095.2340***
H4: EU → OC0.3986.670***
H5: OC → GP0.77423.1540***
Note: ***—p < 0.001, **—p < 0.01, *—p < 0.05.
Table 7. Mediation results.
Table 7. Mediation results.
Organizational Culture
EffectSECIsSignificance
Customer pressure0.28340.0411(0.2061, 0.3660)***
Regulatory pressure0.37100.0533(0.2714, 0.4823)***
Government support0.40290.0574(0.2946, 0.5194)***
Environmental uncertainty0.41490.0565(0.3108, 0.5330)***
Note: ***—p < 0.001.
Disclaimer/Publisher’s Note: The statements, opinions and data contained in all publications are solely those of the individual author(s) and contributor(s) and not of MDPI and/or the editor(s). MDPI and/or the editor(s) disclaim responsibility for any injury to people or property resulting from any ideas, methods, instructions or products referred to in the content.

Share and Cite

MDPI and ACS Style

Khan, F.U.; Badulescu, D. Sustainability Pressures Unveiled: Navigating the Role of Organizational Sustainable Culture in Promoting Sustainability Performance. Sustainability 2025, 17, 1322. https://doi.org/10.3390/su17031322

AMA Style

Khan FU, Badulescu D. Sustainability Pressures Unveiled: Navigating the Role of Organizational Sustainable Culture in Promoting Sustainability Performance. Sustainability. 2025; 17(3):1322. https://doi.org/10.3390/su17031322

Chicago/Turabian Style

Khan, Farman Ullah, and Daniel Badulescu. 2025. "Sustainability Pressures Unveiled: Navigating the Role of Organizational Sustainable Culture in Promoting Sustainability Performance" Sustainability 17, no. 3: 1322. https://doi.org/10.3390/su17031322

APA Style

Khan, F. U., & Badulescu, D. (2025). Sustainability Pressures Unveiled: Navigating the Role of Organizational Sustainable Culture in Promoting Sustainability Performance. Sustainability, 17(3), 1322. https://doi.org/10.3390/su17031322

Note that from the first issue of 2016, this journal uses article numbers instead of page numbers. See further details here.

Article Metrics

Back to TopTop