Simulation Research on the Optimization of Rural Tourism System Resilience Based on a Long Short-Term Memory Neural Network—Taking Well-Known Tourist Villages in Heilongjiang Province as Examples
Abstract
1. Introduction
2. Research Area and Data Sources
2.1. General Situation of the Research Area
2.2. Data Sources
3. Research Methods
3.1. Research Framework of Rural Tourism System Resilience
3.2. Index Selection
3.3. Specific Research Methods
3.3.1. GeoDetector Analysis Method
3.3.2. Selection and Processing of Driving Factors
3.3.3. BP Neural Network
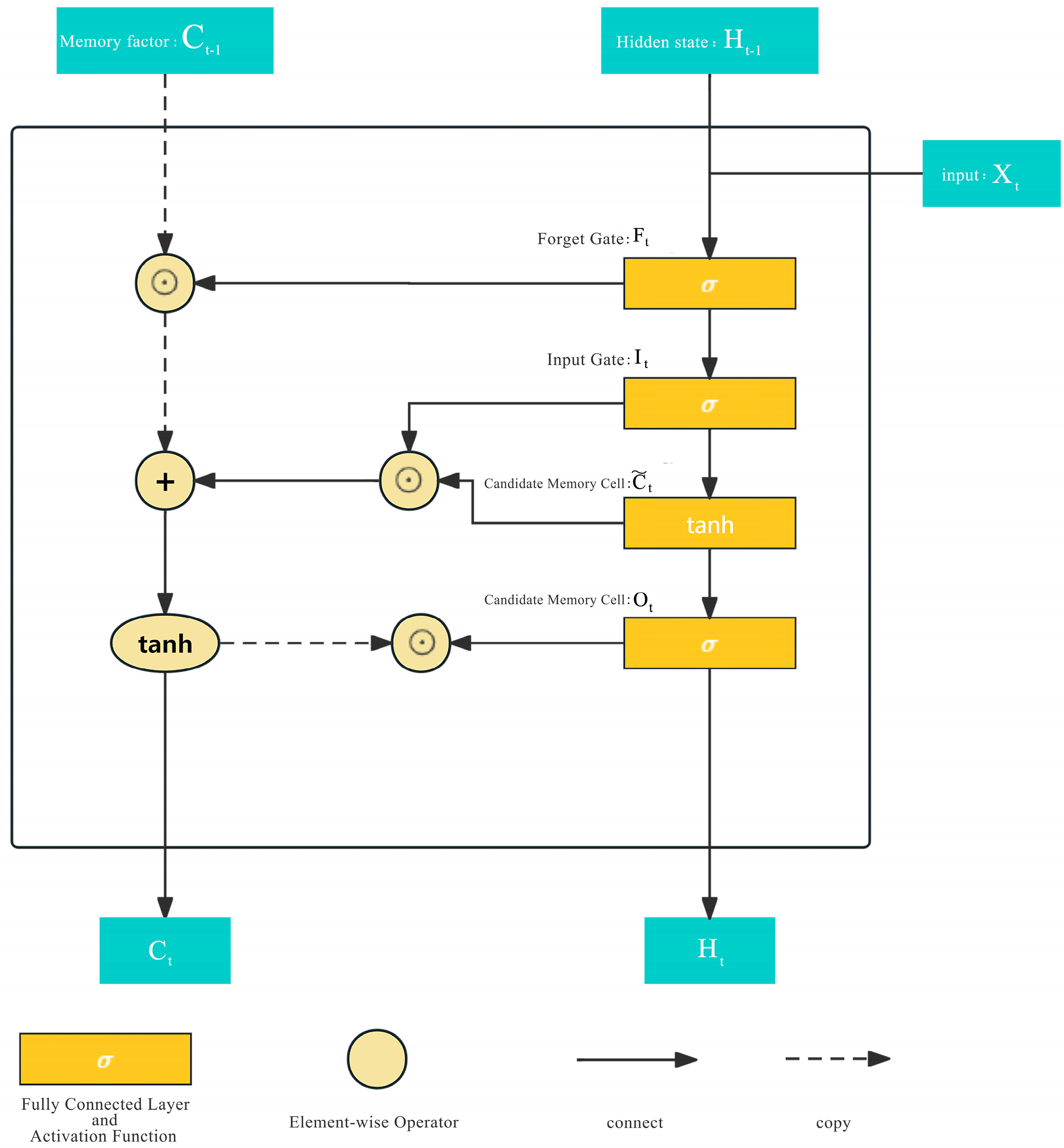
3.3.4. LSTM Neural Network
4. Results
4.1. An Evaluation of the Resilience of Rural Tourism Systems in Famous Tourism Villages in Heilongjiang Province
4.2. Analysis of Driving Factors
4.2.1. Single-Factor Detection
4.2.2. Detection of Interaction Between Factors
4.3. Simulation and Prediction of Resilience Trend of Rural Tourism Systems
4.4. Simulation, Prediction Results, and Evaluation of LSTM Neural Network
4.5. Overall Evaluation of Rural Tourism Resilience of Famous Tourist Villages in Heilongjiang Province
5. Conclusions and Discussion
5.1. Conclusions
5.2. Discussion
Supplementary Materials
Author Contributions
Funding
Institutional Review Board Statement
Informed Consent Statement
Data Availability Statement
Conflicts of Interest
References
- He, Y.; Zhou, M.; Jia, Y.; Du, Y.; Ma, Y. Tourism High-Quality Development of Traditional Villages Based on Resilience Measurement: A Case Study of Henan Province. Econ. Geogr. 2022, 42, 222–231. [Google Scholar]
- McIntosh, A.; Stayner, R.; Carrington, K.; Rolley, F.; Scott, J.; Sorensen, T. Resilience in Rural Communities: Literature Review; University of New England-Centre for Applied Research in Social Science: London, UK, 2008. [Google Scholar]
- Li, Y.; Yan, J.; Liu, Y. Research on theoretical cognition and path of rural revitalization based on rural resilience. Acta Geogr. Sin. 2019, 74, 2001–2010. [Google Scholar]
- Zhou, J.; Hou, Q. Resilience assessment and planning of suburban rural settlements based on complex network. Sustain. Prod. Consum. 2021, 28, 1645–1662. [Google Scholar] [CrossRef]
- Chaudhary, A. Impact and survival strategy for hospitality industry after COVID-19. Int. J. Innov. Sci. Res. Technol. 2020, 5, 489–492. [Google Scholar]
- Jia, Y.; Hu, J.; Liu, D.; Xu, X. Resilience Assessment and Scale Correlation of Rural Settlements in Mountainous Ethnic Tourism Destinations. Econ. Geogr. 2022, 42, 194–204. [Google Scholar]
- Li, Y.; Huang, H.; Wang, S. Path of Urban-Rural Integrated Development in Traditional Agricultural Zones Based on Rural Economic Resilience: The Study of Typical Counties of Hebei Province. Econ. Geogr. 2021, 41, 28–33+44. [Google Scholar]
- Quaranta, G.; Salvia, R. An index to measure rural diversity in the light of rural resilience and rural development debate. Eur. Countrys. 2014, 6, 161–178. [Google Scholar] [CrossRef]
- Fang, Y.-P.; Zhu, F.-B.; Qiu, X.-P.; Zhao, S. Effects of natural disasters on livelihood resilience of rural residents in Sichuan. Habitat Int. 2018, 76, 19–28. [Google Scholar] [CrossRef]
- Zhang, H.; Liang, X.; Liu, D.; Stevengen; Chen, H. Spatiotemporal evolution and scenario simulation of social-ecological landscape resilience in ecologically fragile areas. Acta Geogr. Sin. 2019, 74, 1450–1466. [Google Scholar]
- Poláková, J. Sustainability—Risk—Resilience: How does the case of the good agricultural and environmental conditions measure up? Sustainability 2018, 10, 1614. [Google Scholar] [CrossRef]
- Tonts, M.; Plummer, P.; Argent, N. Path dependence, resilience and the evolution of new rural economies: Perspectives from rural Western Australia. J. Rural Stud. 2014, 36, 362–375. [Google Scholar] [CrossRef]
- Fantechi, F.; Urso, G.; Modica, M. Can extreme events be an opportunity? Depopulation and resilience of rural communities in Central Italy after the 1997 earthquake. J. Rural Stud. 2020, 79, 311–321. [Google Scholar] [CrossRef]
- Wu, J.; Zhou, C.; Xie, W. The Influencing Factors and Evaluation of Farmer’s Adaptability Towards Rural Tourism in Traditional Village: Based on the Survey of 6 Villages in Xiangxi Prefecture, Hunan. Sci. Geogr. Sin. 2018, 38, 755–763. [Google Scholar]
- Chen, J.; Yang, X.; Wang, Z.; Zhang, L. Vulnerability and influence mechanism of rural tourism society-ecosystem: An analysis based on survey data of farmers in Qinling Scenic area. Tour. Trib. 2015, 30, 64–75. [Google Scholar]
- Hu, X.; Li, H.; Li, Z.; Zhang, X. Measurement and spatial-temporal evolution of rural resilience in Hebei Province. Geogr. Geo-Inf. Sci. 2021, 37, 89–96. [Google Scholar]
- Miao, Y.; Yin, H.; Li, L. Research on post-disaster reconstruction planning strategies of rural communities under the concept of evolutionary resilience: Reexploring post-earthquake reconstruction in Longmen Township, Lushan County. Urban Dev. Res. 2021, 28, 9–15. [Google Scholar]
- Wu, Q. Research on community construction and resilience cultivation of rural tourism communities—A case study of Mingyue Village, Pujiang County, Chengdu, Sichuan Province. Tour. Res. 2022, 14, 102849. [Google Scholar]
- Wang, Y.; Yuf, A.; Guo, R. Spatial Difference, Dynamic Evolution and Obstacle FactorAnalysis of High-quality Development of Rural Tourism in the Yellow River Basin—Based on the Perspective of Local Culture-Vitality-Resilience. For. Econ. 2022, 44, 40–57. [Google Scholar]
- Li, S.; Song, W. Research progress in land consolidation and rural Revitalization: Current status, characteristics, regional differences, and evolution laws. Land 2023, 12, 210. [Google Scholar] [CrossRef]
- Gao, N.; Zhang, X.; Wang, L. The spatial temporal patterns and formation mechanism of rural tourism public service in China. Sci. Geogr. Sin. 2021, 41, 252–260. [Google Scholar]
- Yang, B.; Lei, Y.; Li, X.; Li, N. Targeted transfer learning through distribution barycenter medium for intelligent fault diagnosis of machines with data decentralization. Expert Syst. Appl. 2024, 244, 122997. [Google Scholar] [CrossRef]
- Fan, L.; Liu, Y.; Zhang, D. Spatial Pattern of Tourism Development of Chinese Traditional Villages and Its Influencing Factors. Econ. Geogr. 2023, 43, 203–214. [Google Scholar]
- Wang, G.; Huang, H. Strategic of Rural Culture Tourism Integration Driven by Planning. Econ. Geogr. 2023, 43, 231–239. [Google Scholar] [CrossRef]
- Zhu, Y.; He, D.; Fan, Z. Influencing factors and paths of residents’ well-being in rural tourism destinations. Sci. Geogr. Sin. 2023, 43, 1598–1607. [Google Scholar]
- Guan, C.; Zhang, J. Research on the Relationship Between Economic Resilience and High Abstract quality Economic Development Taking 26 Prefecture- level Cities in Changjiang River Delta Region as an Example. Resour. Dev. Mark. 2022, 38, 194–201. [Google Scholar]
- Wang, Z.; Zhang, X. Spatial and temporal difference characteristics and influencing factors of resilience of tourism economic system in Yellow River Basin. Geogr. Geo-Inf. Sci. 2023, 39, 112–121. [Google Scholar]
- Song, Y.; Wang, J.; Ge, Y.; Xu, C. An optimal parameters-based geographical detector model enhances geographic characteristics of explanatory variables for spatial heterogeneity analysis: Cases with different types of spatial data. GISci. Remote Sens. 2020, 57, 593–610. [Google Scholar] [CrossRef]
- Ji, J.; She, D.; Alimu, A.; Pan, Y. Predicting Dissolved N2O Concentrations from Drainage Ditches in salt-affected farmlands Based on Optimized Backpropagation Neural Network. China Environ. Sci. 2024, 44, 1–10. [Google Scholar]
- Gou, Q.; Dong, W.; Li, Y. Advances in Deep Learning-Based Program Synthesis. Chin. J. Comput. 2024, 47, 1–36. [Google Scholar]
- Wang, Q.; Silver, M.; Yang, X.; Yao, Z. The vulnerability of social and ecological system of tourism area in Dabie Mountain Space-time evolution and influence mechanism. Acta Geogr. Sin. 2019, 74, 1663–1679. [Google Scholar]
- Wang, Q.; Land, F.; Yang, X. Comparative analysis of the resilience of socio-ecological subsystem of tourism destination: A case study of Chun’an County, Zhejiang Province. Tour. Trib. 2016, 31, 116–126. [Google Scholar]
- Li, R.; Magnolia, T.; Wang, C.; Tian, H.; Bai, X.; Li, Y. Measurement of resilience of social-ecological system on tourist destination and its optimizing strategies—A case study in Huaxi district, Guiyang. J. Guizhou Norm. Univ. (Nat. Sci.) 2018, 36, 103–108. [Google Scholar]
- Li, H. Rural settlements research from the perspective of resilience theory. Sci. Geogr. Sin. 2020, 40, 556–562. [Google Scholar]
- Zou, J.; Liu, Y.; Tan, F.; Liu, P. Landscape Vulnerability and Quantitative Evaluation of Traditional Villages: A Case Study of Xintian County, Hunan Province. Sci. Geogr. Sin. 2018, 38, 1292–1300. [Google Scholar] [CrossRef]
- Wu, J.; Yang, Y.; Zuo, J.; Cao, Q.; Guo, D.; Liu, S. Evaluation and influencing factors of ecological resilience in tourism villages from farmers’ perspectives: A case study of Chinese minority settlement areas. Front. Environ. Sci. 2024, 12, 1400546. [Google Scholar] [CrossRef]















| Criteria Layer | Index Layer | Index Explanation and Nature | Calculation Method | Weight |
|---|---|---|---|---|
| Economic Resilience | Tourism development increases income (X1) | It represents the improvement in tourism on household economic levels. | 1 = less than CNY 0.5 million; 2 = CNY 0.51–1 million. | 0.056 |
| Tourism income proportion (X2) | It represents the dependence of household livelihood on tourism. | 1 = very small; 2 = small; 3 = general; 4 = large; 5 = very large. | 0.037 | |
| Is there financial support? (X3) | It represents the economic assistance of tourism to the public. | 1 = strongly disagree; 2 = disagree. | 0.035 | |
| Is there diversified income? (X4) | It represents the risk-bearing capacity of household livelihood. | 1 = strongly disagree; 2 = disagree. | 0.051 | |
| Can income be increased? (X5) | It represents the public’s expectations for tourism development prospects. | 1 = strongly disagree; 2 = disagree. | 0.051 | |
| Social Resilience | Promotion degree (X6) | It represents the local government’s promotion of tourism. | 1 = unknown; 2 = yes. | 0.037 |
| Water supply guarantee (X7) | It represents the local hardware facilities. | 1 = strongly disagree; 2 = disagree. | 0.048 | |
| Road level (X8) | It represents the local traffic conditions. | 1 = strongly disagree; 2 = disagree; 3 = general; 4 = agree; 5 = strongly agree. | 0.046 | |
| Household location (X9) | It represents the location status of local residents. | 1 = far from the village’s main road and tourist routes (more than 101m); 2 = near. | 0.048 | |
| Network communication conditions (X10) | It represents the communication status outside of the household. | 1 = very poor; 2 = poor. | 0.046 | |
| Environmental Resilience | Domestic waste treatment (X11) | It represents the community’s cleanliness. | 1 = strongly disagree; 2 = disagree; 3 = general; 4 = agree; 5 = strongly agree. | 0.055 |
| Livestock manure treatment (X12) | It represents the household’s environmental cleanliness. | 1 = strongly disagree; 2 = disagree. | 0.056 | |
| Ecological project gain (X13) | It represents the gain of ecological projects for tourism. | 1 = strongly disagree; 2 = disagree. | 0.048 | |
| Institutional Resilience | Policy support (X14) | It represents the government’s support status for local tourism. | 1 = no; 2 = yes. | 0.043 |
| Government leadership (X15) | It represents the government’s leadership for local tourism. | 1 = strongly distrust; 2 = distrust. | 0.054 | |
| Government corresponding assistance (X16) | It represents the government’s specific support for local tourism. | 1 = strongly disagree; 2 = disagree. | 0.056 | |
| Tourism development satisfaction (X17) | It represents the satisfaction of local residents with tourism development. | 1 = strongly disagree; 2 = disagree. | 0.056 | |
| Cultural Resilience | Traditional eating habits (X18) | It represents the inheritance of local traditional habits. | 1 = no retention; 2 = incomplete. | 0.048 |
| Promotion tools (X19) | It represents local tourism promotion methods. | 1 = very poor; 2 = poor. | 0.049 | |
| Folk inheritance (X20) | It represents the integrity of local folk inheritance. | 1 = very poor; 2 = poor. | 0.043 | |
| Traditional architecture (X21) | It represents the integrity of local traditional architecture. | 1 = very poor; 2 = poor. | 0.037 |
| XL | YTS | DWE | CL | LS | BJ | ZL | NF | LHH | LS | |
|---|---|---|---|---|---|---|---|---|---|---|
| MAE | 0.01241 | 0.00732 | 0.02447 | 0.00777 | 0.01564 | 0.01008 | 0.04558 | 0.03697 | 0.08234 | 0.02606 |
| MSE | 0.00032 | 0.00013 | 0.00123 | 0.00017 | 0.00065 | 0.00029 | 0.00464 | 0.00239 | 0.01168 | 0.00102 |
| MAPE | 507.03639 | 223.56658 | 101.47594 | 169.42725 | 233.05278 | 217.54070 | 105.96928 | 159.65887 | 689.39106 | 171.87589 |
| XL | YTS | DWE | CL | LS | BJ | ZL | NF | LHH | LS | |
|---|---|---|---|---|---|---|---|---|---|---|
| MAE | 0.02765 | 0.02692 | 0.02148 | 0.00454 | 0.02546 | 0.02132 | 0.03007 | 0.01737 | 0.01985 | 0.03327 |
| MSE | 0.00108 | 0.00128 | 0.00062 | 0.00004 | 0.00090 | 0.00075 | 0.00140 | 0.00046 | 0.00062 | 0.00153 |
| MAPE | 3.59480 | 3.76926 | 2.76862 | 1.88423 | 3.74608 | 3.12977 | 4.82576 | 2.52667 | 2.87822 | 4.59990 |
| Training Dataset | Test Dataset | Accuracy of Tourism Resilience | |
|---|---|---|---|
| MAE | 0.010364681316808634 | 0.02510475724569973 | |
| MSE | 0.00023042341888519324 | 0.0010736078253455426 | 0.642857142857143 |
| MAPE | 3.6598271878688413 | 3.240850826540647 |
Disclaimer/Publisher’s Note: The statements, opinions and data contained in all publications are solely those of the individual author(s) and contributor(s) and not of MDPI and/or the editor(s). MDPI and/or the editor(s) disclaim responsibility for any injury to people or property resulting from any ideas, methods, instructions or products referred to in the content. |
© 2025 by the authors. Licensee MDPI, Basel, Switzerland. This article is an open access article distributed under the terms and conditions of the Creative Commons Attribution (CC BY) license (https://creativecommons.org/licenses/by/4.0/).
Share and Cite
Mou, J.; Chen, X.; Du, W.; Han, J. Simulation Research on the Optimization of Rural Tourism System Resilience Based on a Long Short-Term Memory Neural Network—Taking Well-Known Tourist Villages in Heilongjiang Province as Examples. Sustainability 2025, 17, 1305. https://doi.org/10.3390/su17031305
Mou J, Chen X, Du W, Han J. Simulation Research on the Optimization of Rural Tourism System Resilience Based on a Long Short-Term Memory Neural Network—Taking Well-Known Tourist Villages in Heilongjiang Province as Examples. Sustainability. 2025; 17(3):1305. https://doi.org/10.3390/su17031305
Chicago/Turabian StyleMou, Jinming, Xiaohong Chen, Wenhao Du, and Jiarui Han. 2025. "Simulation Research on the Optimization of Rural Tourism System Resilience Based on a Long Short-Term Memory Neural Network—Taking Well-Known Tourist Villages in Heilongjiang Province as Examples" Sustainability 17, no. 3: 1305. https://doi.org/10.3390/su17031305
APA StyleMou, J., Chen, X., Du, W., & Han, J. (2025). Simulation Research on the Optimization of Rural Tourism System Resilience Based on a Long Short-Term Memory Neural Network—Taking Well-Known Tourist Villages in Heilongjiang Province as Examples. Sustainability, 17(3), 1305. https://doi.org/10.3390/su17031305

