Smart Outdoor Furniture in Tourism-Oriented Rural Villages: Pathways Towards Becoming Inclusive and Sustainable
Abstract
1. Introduction
- RQ1: In the acceptance process of smart outdoor furniture, what distinct subjective attitude configurations emerge regarding functional requirements and value perceptions among different core stakeholders (e.g., villagers, tourists, managers) in rural settings? (Q-methodology exploration)
- RQ2: How do context-specific variables unique to rural settings (e.g., Functional Configuration, Cultural Adaptability) influence perceived usefulness (PU) and perceived ease of use (PEOU), thereby affecting behavioural intention (BI)? (Extended TAM model validation)
- RQ3: Based on findings from RQ1 exploration and RQ2 validation, how can design optimisation strategies be formulated that simultaneously achieve ‘high acceptance’ and ‘low usage barriers’ to facilitate the effective implementation of smart facilities in tourism-oriented rural areas? (Strategy Derivation)
2. Materials and Methods
2.1. Study Area
2.2. Methodological Approach
2.2.1. Q Methodology
2.2.2. Technology Acceptance Model (TAM)
2.3. Integrated Q–TAM Research Framework
3. Model Construction and Analytical Process
3.1. Exploring User Attitudes via Q Methodology
3.1.1. Q Sorting Design and Implementation
3.1.2. Factor Analysis and Configuration Interpretation
- (1)
- Pragmatic Function-Oriented
- (2)
- Cultural concern-oriented
- (3)
- Smart Enhancement-Oriented
- (4)
- Technology-Anxiety-Oriented Type
| Factor I | Factor II | Factor III | Factor IV | |
|---|---|---|---|---|
| No. of Defining Variables | 6 | 5 | 5 | 2 |
| Eigenvalues | 8.53 | 3.80 | 1.67 | 1.34 |
| % Explained Variance | 47 | 21 | 9 | 7 |
| cumulative % explained variance | 47 | 68 | 77 | 84 |
| Avg. Rel. Coef. | 0.8 | 0.8 | 0.8 | 0.8 |
| Composite reliability | 0.96 | 0.952 | 0.952 | 0.889 |
| S.E. of Factor Z-scores | 0.2 | 0.219 | 0.219 | 0.333 |

3.2. Extended TAM Model Development
3.2.1. Conceptual Mapping and Variable Translation
- From “Pragmatic function-oriented (FI)” to “Functional Configuration (FC)”
- 2.
- From “Cultural concern-oriented (FII)” to “Cultural Adaptability (CA)” and “Perceived Cost Structure (PCS)”
- 3.
- From “Smart Gain-Oriented (FIII)” to “Social Influence (SI)”
- 4.
- Composite Variable: Integrating Diverse Perspectives into “Smart Features (SF)”
3.2.2. Model Structure and Hypotheses Formulation
4. Model Validation and Results
4.1. Descriptive Statistics of the Sample
4.2. Measurement Model Assement
4.2.1. Reliability and Convergent Validity
4.2.2. Discriminant Validity
4.3. Structural Model Analysis and Hypothesis Testing
4.3.1. Model Fit and Predictive Power
4.3.2. Path Coefficients and Hypothesis Testing
5. Discussion
5.1. Comparison with Existing Studies
5.2. Implications for Inclusive Design Strategies
- (1)
- Function-Oriented Configuration: Intuitive design centred on problem-solving.
- (2)
- Cultural Adaptability Orientation: Embedding Local Culture and Rural Aesthetics.
- (3)
- Social Influence Orientation: Activating demonstration and mutual aid mechanisms within hierarchical social structures.
- (4)
- Cost Structure Orientation: Mitigate economic concerns through lifecycle optimisation and policy subsidies.
- (5)
- Smart features Orientation: Reinforcing implicit intelligence and human-centred interaction.
5.3. Limitations and Directions for Future Research
- (1)
- Limitations of the case setting.
- (2)
- Lack of dynamic and long-term perspectives.
- (3)
- Insufficient differentiation across user groups and regional contexts.
6. Conclusions
6.1. Theoretical Contributions
- Proposing the “Q-TAM” framework to extend the contextual adaptability of TAM. Previous TAM-based studies have predominantly focused on urban users or specific digital products, often overlooking the cultural and contextual diversity of users in non-standard settings. Drawing on four user attitudinal archetypes identified through Q methodology, this study introduces five context-specific antecedent variables—Function Configuration (FC), Cultural Adaptation (CA), Social Influence (SI), Perceived Cost Structure (PCS), and Smart Features (SF)—to enrich TAM’s explanatory power in rural social structures and cultural landscapes. This extension offers a pathway for evolving TAM from a general model into a context-sensitive theory.
- Achieving theoretical integration from subjective cognition to quantitative modelling. Unlike traditional TAM studies that rely on researcher-defined constructs, this study builds its model from the bottom up—transforming user attitudes distilled from Q-sorting into latent variables tested in structural equation modelling (SEM). This approach establishes a methodological chain from “user archetypes” to “construct modeling” to “path validation”, enhancing the alignment between theoretical constructs and empirical realities, while contributing to a novel cross-method modelling paradigm.
- Responding to concerns of digital equity and sustainability. By proposing a “high acceptance–low threshold” design logic for rural smart infrastructure, this study highlights mechanisms of structural inequality in technology adoption—such as cognitive barriers, cultural disconnects, and intergenerational gaps. The Q-TAM framework offers a theoretical lens to analyse and bridge these divides, contributing to a broader understanding of digital inclusion within the sustainability discourse.
6.2. Practical Implications
- Providing an inclusive design strategy for rural smart furniture. Addressing user heterogeneity in terms of functional needs, cultural sensitivities, and technology-related anxiety, the study proposes a multi-dimensional strategy framework that incorporates functional configuration, cultural embedding, social mobilisation, cost optimisation, and adaptive smart features. This framework assists design teams in anticipating and accommodating diverse user needs early in the product development process, avoiding one-size-fits-all approaches and enhancing long-term adoption.
- Informing rural governance and public policy formulation. The findings indicate that perceived ease of use among different social groups is strongly shaped by social networks and demonstration effects. Local governance actors are thus encouraged to activate soft support mechanisms, such as leadership modelling, intergenerational mentoring, and volunteer guidance, to lower adoption thresholds. Moreover, the significance of cost-related variables underscores the importance of financial subsidies and cooperative ownership models in ensuring equitable access to digital infrastructure.
- Providing a transferable model for sustainable infrastructure implementation. Using smart public furniture as an entry point, the Q-TAM framework and corresponding design strategies are applicable to other types of rural smart infrastructure (e.g., smart streetlights, digital kiosks, shared devices). By emphasising alignment between technology, culture, and social structure, this model offers a replicable framework for promoting inclusive, equitable, and sustainable digital transitions in rural and under-resourced regions.
Author Contributions
Funding
Institutional Review Board Statement
Informed Consent Statement
Data Availability Statement
Acknowledgments
Conflicts of Interest
References
- Wang, W.; Cheng, M.; Zhang, B. Ecological Enhancement Through Smart Green Village Development: Strategic Options, Key Influencing Factors, and Simulation Evidence from Hunan Province, China. Sustainability 2025, 17, 6041. [Google Scholar] [CrossRef]
- Kusumastuti, H.; Pranita, D.; Viendyasari, M.; Rasul, M.S.; Sarjana, S. Leveraging Local Value in a Post-Smart Tourism Village to Encourage Sustainable Tourism. Sustainability 2024, 16, 873. [Google Scholar] [CrossRef]
- Dorta Rodríguez, A.; Quintela, J.A.; Albuquerque, H. Sustainable Agritourism Heritage as a Response to the Abandonment of Rural Areas: The Case of Buenavista Del Norte (Tenerife). Sustainability 2025, 17, 8605. [Google Scholar] [CrossRef]
- Amrullah; Kaltum, U.; Sondari, M.C.; Pranita, D. The Influence of Capability, Business Innovation, and Competitive Advantage on a Smart Sustainable Tourism Village and Its Impact on the Management Performance of Tourism Villages on Java Island. Sustainability 2023, 15, 14149. [Google Scholar] [CrossRef]
- Liu, S.; Zhu, Z.; Gao, Y.; Wang, S. Assessing the Dynamic Vitality of Public Spaces in Tourism-Oriented Traditional Villages: A Collaborative Active Perception Method. Herit. Sci. 2024, 12, 346. [Google Scholar] [CrossRef]
- Abusaada, H.; Elshater, A. Revealing distinguishing factors between Space and Place in urban design literature. J. Urban Des. 2021, 26, 319–340. [Google Scholar] [CrossRef]
- Kuang, F.; Wu, Z. Analysis of the Connotation and Functionality of Urban Furniture. Packag. Eng. 2013, 34, 39–42, 85. [Google Scholar]
- Bayraktar, N.; Tekel, A.; Ercoskun, O.Y. An Evaluation and Classification of Urban Furniture on Ankara Ataturk Boulevard and Relation with Urban Identity. J. Fac. Eng. Archit. Gazi Univ. 2008, 23, 105–118. [Google Scholar]
- Siu, K.W.M.; Wong, K.S.L. Flexible Design Principles: Street Furniture Design for Transforming Environments, Diverse Users, Changing Needs and Dynamic Interactions. Facilities 2015, 33, 588–621. [Google Scholar] [CrossRef]
- Hassanein, H. Smart Technical Street Furniture Design: Case Study of “‘New Cairo Administrative Capital. ’” ARCHive-SR 2017, 1, 26. [Google Scholar] [CrossRef]
- Liang, H.; Wu, Z. The Role of Single Landscape Elements in Enhancing Landscape Aesthetics and the Sustainable Tourism Experience: A Case Study of Leisure Furniture. Sustainability 2024, 16, 10219. [Google Scholar] [CrossRef]
- Yang, Z.; Zhang, L.; Wu, Z. Research on Performance Evaluation of Urban Furniture Function Design Based on Internet of Things Digitization. IEEE Access 2022, 10, 72895–72906. [Google Scholar] [CrossRef]
- Zavratnik, V.; Kos, A.; Stojmenova Duh, E. Smart Villages: Comprehensive Review of Initiatives and Practices. Sustainability 2018, 10, 2559. [Google Scholar] [CrossRef]
- Zhao, W.; Liang, Z.; Li, B. Realizing a Rural Sustainable Development through a Digital Village Construction: Experiences from China. Sustainability 2022, 14, 14199. [Google Scholar] [CrossRef]
- Liu, Z.; Wu, H.; Badar, I.H. Impact of Rural Digital Economy Development on Rural Revitalisation—Evidence from China. Sustainability 2024, 16, 4573. [Google Scholar] [CrossRef]
- Zhang, Q.; Pan, C. Spatial-Temporal Evolution and Influencing Factors of Coupled Coordination Between the Digital Economy and Comprehensive Rural Revitalisation. Stat. Decis. 2025, 41, 111–115. [Google Scholar] [CrossRef]
- Duanmu, X.; Yu, J.; Yuan, X.; Zhang, X. How Does Digital Infrastructure Mitigate Urban–Rural Disparities? Sustainability 2025, 17, 1561. [Google Scholar] [CrossRef]
- Stokes, B.; Bar, F.; Baumann, K.; Caldwell, B.; Schrock, A. Urban Furniture in Digital Placemaking: Adapting a Storytelling Payphone across Los Angeles. Converg. Int. J. Res. New Media Technol. 2021, 27, 711–726. [Google Scholar] [CrossRef]
- Han, Z.; Yan, Z. Design Innovation of Rural Public Environmental Facilities under the Background of Rural Revitalization. Packag. Eng. 2025, 46, 380–383. [Google Scholar] [CrossRef]
- Li, X.; Chen, J.; Feng, H.; Brown, R.; Zhu, R. Development and Application of a Street Furniture Design Evaluation Framework: Empirical Evidence from the Yangzhou Ecological Science and Technology New Town. Buildings 2025, 15, 2973. [Google Scholar] [CrossRef]
- Fu, H.; Guan, J.; Wang, R.; Kong, L.; Dai, Q. How Does Digitalization Affect the Urban-Rural Disparity at Different Disparity Levels: A Bayesian Quantile Regression Approach. Technol. Soc. 2024, 78, 102633. [Google Scholar] [CrossRef]
- Chew, L.; Hespanhol, L.; Loke, L. To Play and To Be Played: Exploring the Design of Urban Machines for Playful Placemaking. Front. Comput. Sci. 2021, 3, 635949. [Google Scholar] [CrossRef]
- Kantaros, A.; Ganetsos, T.; Kanetaki, Z.; Stergiou, C.; Pallis, E.; Papoutsidakis, M. Design and Fabrication of Customizable Urban Furniture Through 3D Printing Processes. Processes 2025, 13, 2492. [Google Scholar] [CrossRef]
- Sipahi, S.; Sipahi, M. Raw Material Stage Assessment of Seating Elements as Urban Furniture and Eco-Model Proposals. Sustainability 2024, 16, 4163. [Google Scholar] [CrossRef]
- Singer, H.; Özşahin, Ş. Applying an Interval-Valued Pythagorean Fuzzy Analytic Hierarchy Process to Rank Factors Influencing Wooden Outdoor Furniture Selection. Wood Mater. Sci. Eng. 2023, 18, 322–333. [Google Scholar] [CrossRef]
- Köksaldı, E.; Turkan, Z. Urban Furniture in Sustainable Historical Urban Texture Landscapes: Historical Squares in the Walled City of Nicosia. Sustainability 2023, 15, 9236. [Google Scholar] [CrossRef]
- Jia, G.; Han, G.; Li, A.; Du, J. SSL: Smart Street Lamp Based on Fog Computing for Smarter Cities. IEEE Trans. Ind. Inform. 2018, 14, 4995–5004. [Google Scholar] [CrossRef]
- Mu, Y.; Vásquez, C. “Waste-Sorting Is the New Fashion”: Waste, Power, and the Semiotic Landscape. Soc. Semiot. 2025, 5, 1–22. [Google Scholar] [CrossRef]
- Premier, A.; GhaffarianHoseini, A.; GhaffarianHoseini, A. Solar-Powered Smart Urban Furniture: Preliminary Investigation on Limits and Potentials of Current Designs. Smart Sustain. Built Environ. 2022, 11, 334–345. [Google Scholar] [CrossRef]
- Alotaibi, B.S.; Khalifa, K.R.M.; Abuhussain, M.A.; Dodo, Y.A.; Alshenaifi, M.; Yahuza, M.S.; Algamadi, M.; Al-Tamimi, N.; Maghrabi, A.; Abba, S.I. Integrating Renewable-Based Solar Energy into Sustainable and Resilient Urban Furniture Coupled with a Logical Multi-Comparison Study of Cyprus and Saudi Arabia. Processes 2023, 11, 2887. [Google Scholar] [CrossRef]
- Fan, Y.; Zhu, Z.; Luan, J.; Liu, Y. Exploring the Application Method of Bamboo Powder in Promoting the Development of Sustainable Outdoor Furniture. Sustainability 2024, 16, 11282. [Google Scholar] [CrossRef]
- van Hees, M.; Oskam, I.; Bocken, N. Motives, Drivers and Barriers to Urban Upcycling: Insights from Furniture Upcycling in the Netherlands. J. Clean. Prod. 2025, 486, 144485. [Google Scholar] [CrossRef]
- Wang, Z.; Han, C.; Yu, B.; Wei, K.; Li, Y.; Jin, S.; Bai, P. The Emotional Design of Street Furniture Based on Kano Modeling. Buildings 2024, 14, 3896. [Google Scholar] [CrossRef]
- Wirdelöv, J. The Trash Bin on Stage: On the Sociomaterial Roles of Street Furniture. Urban Plan. 2020, 5, 121–131. [Google Scholar] [CrossRef]
- Grabiec, A.M.; Łacka, A.; Wiza, W. Material, Functional, and Aesthetic Solutions for Urban Furniture in Public Spaces. Sustainability 2022, 14, 16211. [Google Scholar] [CrossRef]
- Hong, M.; Zhang, W. Industrial Structure Upgrading, Urbanization and Urban-Rural Income Disparity: Evidence from China. Appl. Econ. Lett. 2021, 28, 1321–1326. [Google Scholar] [CrossRef]
- Zheng, L.; Liu, Y. Digital Economy, Agricultural Loans, and Urban–Rural Income Gap. Financ. Res. Lett. 2025, 77, 107034. [Google Scholar] [CrossRef]
- Li, M.; Yang, R. Interrogating Institutionalized Establishments: Urban–Rural Inequalities in China’s Higher Education. Asia Pac. Educ. Rev. 2013, 14, 315–323. [Google Scholar] [CrossRef]
- Kwon, S.C.; Lim, C.S.; Kim, E.J.; Oh, Y.K.; Yoon, G.E.; Choi, J.A. A Study on Methodology for Street Furniture Improvement with Space Syntax. J. Korean Soc. Rural Plan. 2015, 21, 29–39. [Google Scholar] [CrossRef]
- Cunningham, C.H.; Wakefield, J.A., Jr. An Empirical Comparison of Maslow’s and Murray’s Needs Systems. J. Personal. Assess. 1975, 39, 594–596. [Google Scholar] [CrossRef]
- Pawsey, H.; Cramer, K.M.; DeBlock, D. Life Satisfaction and Maslow’s Hierarchy of Needs: An International Analysis of the World Values Survey. Int. J. Happiness Dev. 2023, 8, 66–79. [Google Scholar] [CrossRef]
- Barbuto, J.E. Four Classification Schemes of Adult Motivation: Current Views and Measures. Percept. Mot Ski. 2006, 102, 563–575. [Google Scholar] [CrossRef] [PubMed]
- Locke, E.A.; Latham, G.P. What Should We Do about Motivation Theory? Six Recommendations for the Twenty-First Century. Acad. Manag. Rev. 2004, 29, 388–403. [Google Scholar] [CrossRef]
- Eccles, J.S.; Wigfield, A. Motivational Beliefs, Values, and Goals. Annu. Rev. Psychol. 2002, 53, 109–132. [Google Scholar] [CrossRef]
- Grindell, C.; Coates, E.; Croot, L.; O’Cathain, A. The use of co-production, co-design and co-creation to mobilise knowledge in the management of health conditions: A systematic review. BMC Health Serv. Res. 2022, 22, 877. [Google Scholar] [CrossRef]
- Xu, Q.; Jiao, R.J.; Yang, X.; Helander, M.; Khalid, H.M.; Opperud, A. An Analytical Kano Model for Customer Need Analysis. Des. Stud. 2009, 30, 87–110. [Google Scholar] [CrossRef]
- Luor, T.; Lu, H.-P.; Chien, K.-M.; Wu, T.-C. Contribution to Quality Research: A Literature Review of Kano’s Model from 1998 to 2012. Total Qual. Manag. Bus. Excell. 2015, 26, 234–247. [Google Scholar] [CrossRef]
- Connor, J.; Flenady, T.; Massey, D.; Dwyer, T. Classic Grounded Theory: Identifying the Main Concern. Res. Nurs. Health 2024, 47, 277–288. [Google Scholar] [CrossRef]
- Goldkuhl, G.; Cronholm, S. Adding Theoretical Grounding to Grounded Theory: Toward Multi-Grounded Theory. Int. J. Qual. Methods 2010, 9, 187–205. [Google Scholar] [CrossRef]
- Turner, C.; Astin, F. Grounded Theory: What Makes a Grounded Theory Study? Eur. J. Cardiovasc. Nurs. 2021, 20, 285–289. [Google Scholar] [CrossRef]
- Shih, H.-P. Extended Technology Acceptance Model of Internet Utilization Behavior. Inf. Manag. 2004, 41, 719–729. [Google Scholar] [CrossRef]
- Zhang, W.; Xu, P. Do I Have to Learn Something New? Mental Models and the Acceptance of Replacement Technologies. Behav. Inf. Technol. 2011, 30, 201–211. [Google Scholar] [CrossRef]
- Porfido, E.; Pérez, C.; Martínez, P.; Puértolas-Gracia, B.; Ribera, A.; Pérez, L.M. Assessing Older Adults’ Walkability in the Surroundings of Primary Care Centers: A Three-Case Study from Barcelona. Sustainability 2025, 17, 6658. [Google Scholar] [CrossRef]
- Bai, X.; Yang, L. Research on the Influencing Factors of Generative Artificial Intelligence Usage Intent in Post-Secondary Education: An Empirical Analysis Based on the AIDUA Extended Model. Front. Psychol. 2025, 16, 1644209. [Google Scholar] [CrossRef]
- Stephenson, W. Technique of Factor Analysis. Nature 1935, 136, 297. [Google Scholar] [CrossRef]
- Brown, S.R. Q Methodology and Qualitative Research. Qual. Health Res. 1996, 6, 561–567. [Google Scholar] [CrossRef]
- Puiu, S.; Udriștioiu, M.T. The Behavioral Intention to Use Virtual Reality in Schools: A Technology Acceptance Model. Behav. Sci. 2024, 14, 615. [Google Scholar] [CrossRef]
- Gauttier, S. Q-Method as a Tool to Facilitate Meaningful Public Engagement with Science. Qual. Res. J. 2019, 20, 86–102. [Google Scholar] [CrossRef]
- Anderson, C.; Avery, P.G.; Pederson, P.V.; Smith, E.S.; Sullivan, J.L. Divergent Perspectives on Citizenship Education: A Q-Method Study and Survey of Social Studies Teachers. Am. Educ. Res. J. 1997, 34, 333–364. [Google Scholar] [CrossRef]
- Zabala, A.; Sandbrook, C.; Mukherjee, N. When and How to Use Q Methodology to Understand Perspectives in Conservation Research. Conserv. Biol. 2018, 32, 1185–1194. [Google Scholar] [CrossRef]
- van Oortmerssen, L.A.; Peeters, E.R.; Kampermann, A.; van Montfoort, I. The Q Method as Research and Intervention Tool in Organizations: A Systematic Literature Review. J. Organ. Eff. People Perform. 2025, 12, 112–136. [Google Scholar] [CrossRef]
- Brown, S.R. A Primer on Q Methodology. Operant. Subj. 1993, 16, 91–131. [Google Scholar] [CrossRef]
- Davis, F.D.; Bagozzi, R.P.; Warshaw, P.R. User Acceptance of Computer Technology: A Comparison of Two Theoretical Models. Manag. Sci. 1989, 35, 982–1003. [Google Scholar] [CrossRef]
- Venkatesh, V.; Davis, F.D. A Theoretical Extension of the Technology Acceptance Model: Four Longitudinal Field Studies. Manag. Sci. 2000, 46, 186–204. [Google Scholar] [CrossRef]
- Marangunić, N.; Granić, A. Technology Acceptance Model: A Literature Review from 1986 to 2013. Univ. Access Inf. Soc. 2015, 14, 81–95. [Google Scholar] [CrossRef]
- Venkatesh, V.; Morris, M.G.; Davis, G.B.; Davis, F.D. User Acceptance of Information Technology: Toward a Unified View. MIS Q. 2003, 27, 425–478. [Google Scholar] [CrossRef]
- AlQudah, A.A.; Al-Emran, M.; Daim, T.U.; Shaalan, K. Toward an Integrated Model for Examining the Factors Affecting the Acceptance of Queue Management Solutions in Healthcare. IEEE Trans. Eng. Manag. 2024, 71, 6116–6132. [Google Scholar] [CrossRef]
- Okpala, I.; Nnaji, C.; Awolusi, I. Wearable Sensing Devices Acceptance Behavior in Construction Safety and Health: Assessing Existing Models and Developing a Hybrid Conceptual Model. Constr. Innov. Inf. Process Manag. 2021, 22, 57–75. [Google Scholar] [CrossRef]
- Kauer, M.; Theuerling, H.; Bruder, R. The Importance of Identification for the Acceptance of Consumer Electronics on the Example of the Wii. Behav. Inf. Technol. 2013, 32, 344–358. [Google Scholar] [CrossRef]
- Sohn, K.; Kwon, O. Technology Acceptance Theories and Factors Influencing Artificial Intelligence-Based Intelligent Products. Telemat. Inform. 2020, 47, 101324. [Google Scholar] [CrossRef]
- Hair, J.F.; Risher, J.J.; Sarstedt, M.; Ringle, C.M. When to Use and How to Report the Results of PLS-SEM. Eur. Bus. Rev. 2019, 31, 2–24. [Google Scholar] [CrossRef]
- Bamzar, S.A.; Rokneddin Eftekari, A.; Ghrban, R. Analyzing the Obstacles of Entrepreneurship Planning of Tourism Destination: A Case Study of Kohkiloyeh and Boyer Ahmed Villages. J. Rural Res. 2024, 15, 67–84. [Google Scholar] [CrossRef]
- Munce, S.E.P.; Guetterman, T.C.; Jaglal, S.B. Using the Exploratory Sequential Design for Complex Intervention Development: Example of the Development of a Self-Management Program for Spinal Cord Injury. J. Mix. Methods Res. 2020, 15, 37–60. [Google Scholar] [CrossRef]
- Yuan, L.; Cao, Z.; Mao, Y.; Mohd Isa, M.H.; Abdul Nasir, M.H. Age-Related Differences in Visual Attention to Heritage Tourism: An Eye-Tracking Study. J. Eye Mov. Res. 2025, 18, 16. [Google Scholar] [CrossRef]
- Aminuddin, A.S.M.; Rahman, R.I.S.R.A.; Rahman, J.A. Explorex: An innovative outdoor chair for enhanced comfort, safety, and portability. Des. Ideals J. 2025, 7, 59–63. [Google Scholar]
- Cao, W.; Wang, Q.; Chen, J. Auxiliary System of Fan Blade Maintenance Based on Augmented Reality Technology. In Proceedings of the 2024 4th International Signal Processing, Communications and Engineering Management Conference (ISPCEM), Montreal, QC, Canada, 28–30 November 2024; pp. 58–65. [Google Scholar]
- Yao, K.-C.; Liao, C.-C.; Li, K.-Y.; Huang, W.-L.; Ho, W.-S.; Xu, J.-R.; Yang, S.-C.; Hsiao, H.-L.; Lin, Y.-C.; Lai, C.-Y.; et al. Integrating TRIZ Methodology in Human-Centered Design: Developing a Multifunctional, Sustainable Cup Holder. Sustainability 2025, 17, 7288. [Google Scholar] [CrossRef]
- Krasil’nikova, L.N.; Khamidulin, Y.A.; Voshchikov, V.I.; Vasilieva, E.D.; Kychkin, A.K.; Nguyen, C.V.; Nikolaev, A.M.; Gorshkova, Y.E.; Shilova, O.A. Weather-Resistant Organosilicate Coatings with Improved Water Resistance. Colloid J. 2024, 86, 719–729. [Google Scholar] [CrossRef]
- Ibrahim, M.M.; Elwany, A.M.; Elansary, L.K. Sustainable Technical Design and Economic–Environmental Analysis of SMART Solar Street Lighting System in Giza City, Egypt. Int. J. Energy Environ. Eng. 2021, 12, 739–750. [Google Scholar] [CrossRef]
- Shalu, P.A. A Study on the Factors Influencing the Adoption Intentions of Electric Vehicles. NMIMS Manag. Rev. 2025, 33, 09711023251375288. [Google Scholar] [CrossRef]
- Hung, S.-H.; Chang, C.-Y. Designing for Harmony in Urban Green Space: Linking the Concepts of Biophilic Design, Environmental Qi, Restorative Environment, and Landscape Preference. J. Environ. Psychol. 2024, 96, 102294. [Google Scholar] [CrossRef]
- Alonso González, P. Heritage and Rural Gentrification in Spain: The Case of Santiago Millas. Int. J. Herit. Stud. 2017, 23, 125–140. [Google Scholar] [CrossRef]
- Costantino, C.; Mantini, N.; Benedetti, A.C.; Bartolomei, C.; Predari, G. Digital and Territorial Trails System for Developing Sustainable Tourism and Enhancing Cultural Heritage in Rural Areas: The Case of San Giovanni Lipioni, Italy. Sustainability 2022, 14, 13982. [Google Scholar] [CrossRef]
- Wylant, B. Design Thinking and the Question of Modernity. Des. J. 2010, 13, 217–231. [Google Scholar] [CrossRef]
- Luo, L.; Qiao, D.; Zhang, R.; Luo, C.; Fu, X.; Liu, Y. Research on the Influence of Education of Farmers’ Cooperatives on the Adoption of Green Prevention and Control Technologies by Members: Evidence from Rural China. Int. J. Environ. Res. Public Health 2022, 19, 6255. [Google Scholar] [CrossRef]
- Wei, W.; Gong, X.; Li, J.; Tian, K.; Xing, K. A Study on Community Older People’s Willingness to Use Smart Home—An Extended Technology Acceptance Model with Intergenerational Relationships. Front. Public Health 2023, 11, 1139667. [Google Scholar] [CrossRef] [PubMed]
- Shin, D.-H. The Effects of Trust, Security and Privacy in Social Networking: A Security-Based Approach to Understand the Pattern of Adoption. Interact Comput. 2010, 22, 428–438. [Google Scholar] [CrossRef]
- Zhang, Z.; Sun, Q. Integrated Design Methods for Sustainable Public Seating in Urban Communities—A Shanghai Case Study. Sustainability 2024, 16, 9096. [Google Scholar] [CrossRef]
- Tzou, R.-C.; Lu, H.-P. Exploring the Emotional, Aesthetic, and Ergonomic Facets of Innovative Product on Fashion Technology Acceptance Model. Behav. Inf. Technol. 2009, 28, 311–322. [Google Scholar] [CrossRef]
- Oelher, U.; Scheffler, W. The Use of Indigenous Materials for Solar Conversion. Sol. Energy Mater. Sol. Cells 1994, 33, 379–387. [Google Scholar] [CrossRef]
- Choi, Y.K.; Totten, J.W. Self-Construal’s Role in Mobile TV Acceptance: Extension of TAM across Cultures. J. Bus. Res. 2012, 65, 1525–1533. [Google Scholar] [CrossRef]
- Peng, Y.; Guo, J.; Wang, C.; Zhu, W. How Does Village Cadres’ Quality Affect Farmers’ Approach to Domestic Sewage Treatment? Evidence from Jiangxi Province, China. J. Clean. Prod. 2024, 467, 142895. [Google Scholar] [CrossRef]
- Wang, H.; Xie, B.; Zeng, Y.; Liu, A.; Liu, B.; Qin, L. Intergenerational Transmission of Collective Memory in Public Spaces: A Case Study of Menghe, a Historic and Cultural Town. Sustainability 2025, 17, 8596. [Google Scholar] [CrossRef]
- Lee, Y.-J.; Parish, W.L.; Willis, R.J. Sons, Daughters, and Intergenerational Support in Taiwan. Am. J. Sociol. 1994, 99, 1010–1041. [Google Scholar] [CrossRef]
- Yasar, D. Urban Furniture in the Framework of Economic, Social, and Environmental Sustainability. SAUC—Str. Art Urban Creat. (Repos.) 2023, 9, 74–80. [Google Scholar] [CrossRef]
- Almatar, K.M. Rehumanize the Streets and Make Them More Smart and Livable in Arab Cities: Case Study: Tahlia Street; Riyadh City, Saudi Arabia. Sustainability 2024, 16, 3376. [Google Scholar] [CrossRef]
- Rodriguez-Sanchez, M.C.; Martinez-Romo, J. GAWA—Manager for Accessibility Wayfinding Apps. Int. J. Inf. Manag. 2017, 37, 505–519. [Google Scholar] [CrossRef]
- Chen, Y.H.; Keng, C.-J.; Chen, Y.-L. How Interaction Experience Enhances Customer Engagement in Smart Speaker Devices? The Moderation of Gendered Voice and Product Smartness. J. Res. Interact. Mark. 2021, 16, 403–419. [Google Scholar] [CrossRef]
- An, B.W.; Shin, J.H.; Kim, S.-Y.; Kim, J.; Ji, S.; Park, J.; Lee, Y.; Jang, J.; Park, Y.-G.; Cho, E.; et al. Smart Sensor Systems for Wearable Electronic Devices. Polymers 2017, 9, 303. [Google Scholar] [CrossRef]
- Grisaffe, D.B.; Nguyen, H.P. Antecedents of Emotional Attachment to Brands. J. Bus. Res. 2011, 64, 1052–1059. [Google Scholar] [CrossRef]
- Wang, Y.; Lu, T.; Rong, H.; Pan, D.; Luo, W.; Gao, Y. Acceptance of Navigate on Autopilot of New Energy Vehicles in China: An Extended Technology Acceptance Model. Systems 2025, 13, 791. [Google Scholar] [CrossRef]
- Jang, H.; Reeve, J.; Deci, E.L. Engaging Students in Learning Activities: It Is Not Autonomy Support or Structure but Autonomy Support and Structure. J. Educ. Psychol. 2010, 102, 588–600. [Google Scholar] [CrossRef]
- Gecas, V. The Social Psychology of Self-Efficacy. Annu. Rev. Sociol. 1989, 15, 291–316. [Google Scholar] [CrossRef]
- Alter, S. Making Sense of Smartness in the Context of Smart Devices and Smart Systems. Inf. Syst. Front. 2020, 22, 381–393. [Google Scholar] [CrossRef]
- Rowe, J.L.; Conwell, Y.; Schulberg, H.C.; Bruce, M.L. Social Support and Suicidal Ideation in Older Adults Using Home Healthcare Services. Am. J. Geriatr. Psychiatry 2006, 14, 758–766. [Google Scholar] [CrossRef]
- Kreiman, J.; Gerratt, B.R.; Kempster, G.B.; Erman, A.; Berke, G.S. Perceptual Evaluation of Voice Quality. J. Speech Lang. Hear. Res. 1993, 36, 21–40. [Google Scholar] [CrossRef]
- Towle, A.; Cottrell, D. Self Directed Learning. Arch. Dis. Child. 1996, 74, 357–359. [Google Scholar] [CrossRef]
- Hohenberger, C.; Spörrle, M.; Welpe, I.M. How and Why Do Men and Women Differ in Their Willingness to Use Automated Cars? The Influence of Emotions across Different Age Groups. Transp. Res. Part A Policy Pract. 2016, 94, 374–385. [Google Scholar] [CrossRef]
- Chin, W.W. The Partial Least Squares Approach to Structural Equation Modeling. In Modern Methods for Business Research; Psychology Press: Hove, UK, 1998. [Google Scholar]
- Hair, J.F.; Ringle, C.M.; Sarstedt, M. Partial least squares: The better approach to structural equation modeling? Long Range Plan. 2012, 45, 312–319. [Google Scholar] [CrossRef]
- Wong, K.K.-K. Partial Least Squares Structural Equation Modeling (PLS-SEM) Techniques Using SmartPLS. Mark. Bull. 2013, 24, 32. [Google Scholar]
- Cohen, J. Statistical Power Analysis for the Behavioral Sciences, 2nd ed.; Routledge: New York, NY, USA, 2013; ISBN 978-0-203-77158-7. [Google Scholar]
- Frischer, R.; Krejcar, O.; Maresova, P.; Fadeyi, O.; Selamat, A.; Kuca, K.; Tomsone, S.; Teixeira, J.P.; Madureira, J.; Melero, F.J. Commercial ICT Smart Solutions for the Elderly: State of the Art and Future Challenges in the Smart Furniture Sector. Electronics 2020, 9, 149. [Google Scholar] [CrossRef]
- Wang, W.; Wang, K.; Du, H. Design and Optimization of Human-Machine Interaction Interface for the Intelligent Internet of Things Based on Deep Learning and Spatial Computing. Egypt. Inform. J. 2025, 30, 100685. [Google Scholar] [CrossRef]
- Sciuto, A.; Saini, A.; Forlizzi, J.; Hong, J.I. “Hey Alexa, what’s up?”: Studies of in-home conversational agent usage. In Proceedings of the DIS, Hong Kong, China, 9–13 June 2018. [Google Scholar]
- Cai, Y.; Zhang, J.; Tian, M.; Gu, Q. Research on the Theories, Methods and Problems of Urban Furniture Design. Furnit. Inter. Des. 2021, 11–15. [Google Scholar] [CrossRef]





| Categories | Keyword | Q-Set | Source |
|---|---|---|---|
| Functionality and practical value | Customer Care | Q1: The automatic seat heating in winter is particularly beneficial for the elderly and children. | Village residents’ corpus |
| Improving Quality of Life | Q2: Smart bin with automatic lid opening and sorting saves me time. | Village residents’ corpus | |
| Attraction | Q3: High-tech attractions draw young travellers. | [74] | |
| Sense of Security | Q4: The automatic emergency call function enhances the sense of security. | [75] | |
| Questioning Non-Core Functions | Q5: The display-equipped features look rather flashy but offer little practical benefit to me. | Village residents’ corpus | |
| Village Residents’ Requirements | Q6: Smart furniture is not as hassle-free as traditional furniture. | Village residents’ corpus | |
| Ease of Use and Learning | Simple Operation Requirements | Q7: Language control simplifies operation. | [76] |
| Learning Difficulties in Older Adults | Q8: At my age, I’m afraid of pressing the wrong button or breaking it. | Village residents’ corpus | |
| Training/Support Requirements | Q9: If someone in the village could provide instruction or a simple explanation, that would be rather helpful. | Village residents’ corpus | |
| Privacy and Security | Concerns Regarding Data Collection | Q10: I’m concerned it will record when I used it and for how long. | Village residents’ corpus |
| Technical Understanding | Q11: Furniture that speaks might make me feel uneasy. | Village residents’ corpus | |
| Emotional and behavioural intentions | Pleasant Experience | Q12: Being able to connect to WiFi and video call my child while out and about feels rather nice. | Village residents’ corpus |
| Emotional Detachment | Q13: Having such cold, high-tech equipment in the village is no match for the warmth of sitting on a wooden bench. | Village residents’ corpus | |
| Willingness to Use | Q14: If the village installed this sort of smart outdoor furniture, I’d be quite keen to give it a go. | [66] | |
| Refusal of Consent | Q15: Even if it’s free to install, I find it too much of a faff and wouldn’t want to bother with it. | Village residents’ corpus | |
| Reliability and Maintenance | Accessibility | Q16: Fault self-diagnosis prompts reduce the difficulty of repairs. | [77] |
| Durability concerns | Q17: Exposed to sun and rain, the smart outdoor furniture in the village becomes mere decoration once damaged. | [78] | |
| Serviceability | Q18: If damaged, repairs are difficult and time-consuming. | Village residents’ corpus | |
| Cost and Economic Efficiency | Value Perception | Q19: Solar power eliminates electricity bills, proving cost-effective in the long run. | [79] |
| Maintenance costs | Q20: Such smart home appliances are expensive to begin with, and the cost of repairs is simply unaffordable. | Village residents’ corpus | |
| Policy Benefits | Q21: Government subsidies can alleviate my cost concerns. | [80] | |
| Cultural Adaptation and Appearance | Landscape Harmony | Q22: The smart street lamps, featuring an antique-inspired design, harmonise with the village’s aesthetic. | [81] |
| Material Localisation | Q23: Local materials paired with smart features for a more approachable feel. | Village residents’ corpus | |
| Material Conflict | Q24: Modern metal materials have disrupted the village’s rustic atmosphere. | [82] | |
| Cultural Identity | Q25: Smart public facilities displaying village history information are more readily accepted by the elderly. | [83] | |
| Cultural Value | Q26: Digital patterns lack the depth of hand-carved designs. | Village residents’ corpus | |
| Traditional vs. Modern | Q27: Smart home furnishings should ideally be thoughtfully integrated with traditional village craftsmanship elements. | [84] | |
| Social Impact and Norms | Authoritative Influence | Q28: If the Village Administrator and neighbours take the lead, I’ll follow suit. | [85] |
| External Image Enhancement | Q29: The praise from visitors for our smart outdoor furniture fills me with pride. | Village residents’ corpus | |
| Intergenerational Communication | Q30: Young people teach older people to foster intergenerational exchange. | [86] | |
| Reduced Social Anxiety | Q31: Over-reliance on technology diminishes interaction among villagers. | Village residents’ corpus | |
| Future Outlook | Q32: Smart home appliances may transform our way of life. | Village residents’ corpus |
| Variable Type | Latent Variable | Codes | Observable Variables | Source |
|---|---|---|---|---|
| External variables | Functional Configuration (FC) | FC1 | Safety Assurance | FI-Q4, [87] |
| FC2 | Enhancing Quality of Life | FI-Q2, [88] | ||
| FC3 | User Care | FI-Q1, [39] | ||
| Cultural Adaptability (CA) | CA1 | Aesthetic Form Design | FII-Q22, [89] | |
| CA2 | Material Localization Level | FII-Q23, [90] | ||
| CA3 | Perceived Cultural Identity | FII-Q13, [91] | ||
| Social Impact (SI) | SI1 | Cadre Demonstration Effect | FIII-Q28, [92] | |
| SI2 | External Recognition-Driven | FIII-Q29, [93] | ||
| SI3 | Intergenerational Support-Driven | FIII-Q30, [94] | ||
| Perceived Cost Structure (PCS) | PCS1 | Perceived Acquisition Cost | FII-Q20 | |
| PCS2 | Perceived Maintenance Cost | FII-Q17, [95] | ||
| PCS3 | Perceived Value | FI-19 | ||
| Smart Features (SF) | SF1 | Low-Profile Smart Design | FII-13, [96] | |
| SF2 | Information Accessibility | FI-Q2, [97] | ||
| SF3 | Interactive Experience | FIII-Q3, [98] | ||
| SF4 | Sensing Effect | FIV-Q8, [99] | ||
| Internal variable | Perceived Usefulness (PU) | PU1 | Enhanced Daily Convenience | [66] |
| PU2 | Emotional Belonging | [100,101] | ||
| PU3 | Autonomy Support | [101,102] | ||
| PU4 | Self-Efficacy | [103] | ||
| Perceived Ease of Use (PEOU) | PEOU1 | Operational Simplicity | [66,101] | |
| PEOU2 | Learnability | [66,104] | ||
| PEOU3 | Age-Friendly Design | [105] | ||
| Attitude Toward Using (ATU) | ATU1 | Perceived Evaluation | [106] | |
| ATU2 | Affective Tendency | [66] | ||
| ATU3 | Self-Initiated Learning | [107] | ||
| Behavioural Intention (BI) | BI1 | Usage Intention | [66,101,108] | |
| BI2 | Recommendation Intention | |||
| BI3 | Continuance Intention |
| Variable | Measurement Items |
|---|---|
| FC | FC1: I believe it offers excellent safety assurances when in use. |
| FC2: I believe it can effectively enhance my daily productivity (such as saving time through automated waste sorting). | |
| FC3: I find health care features (such as heated seats in winter) extremely useful. | |
| CA | CA1: I believe its design harmonises perfectly with the traditional character of the village. |
| CA2: I consider the use of local materials (such as timber and stone) to be a commendable practice. | |
| CA3: I believe its function can effectively enhance our cultural identity. | |
| SI | SI1: If village officials lead by example in using it, I would be inclined to adopt it myself. |
| SI2: Visitors’ appreciation will enhance my vision for its use. | |
| SI3: The assistance offered by the village youngsters makes me more inclined to use it. | |
| PCS | PCS1: I consider its initial purchase price to be good value for money. |
| PCS2: I consider its subsequent maintenance and repairs to be convenient and reasonably priced. | |
| PCS3: I believe the savings it delivers over the long term (such as energy efficiency) are well worth it. | |
| SF | SF1: I consider its technology unobtrusive, possessing a degree of concealment (no intrusive screens or voice prompts). |
| SF2: I find it very convenient to obtain and comprehend information from it. | |
| SF3: I find the interaction with it to be very smooth. | |
| SF4: I consider it to be highly sensitive and accurate in its environmental perception and response. | |
| PU | PU1: Using smart outdoor furniture has helped me better fulfil my current needs (such as looking up information and recharging my mobile phone). |
| PU2: I believe it has strengthened my sense of belonging as a member of this village. | |
| PU3: I believe it enables me to experience a wider range of features independently. | |
| PU4: I believe it has given me greater confidence in how I handle my daily life. | |
| PEOU | PEOU1: I find its operational procedures straightforward and intuitive, making it easy to master. |
| PEOU2: I don’t think it’s difficult to learn how to use all its features. | |
| PEOU3: I believe its design (such as typography and buttons) has been thoroughly considered with the needs of the elderly in mind. | |
| ATU | ATU1: I think it’s a good idea to use smart outdoor furniture in the village. |
| ATU2: My impression of smart outdoor furniture is favourable. | |
| ATU3: I shall take the time to learn how to use this smart outdoor furniture. | |
| BI | BI1: If it is installed in the village, I would be happy to use it. |
| BI2: I would be happy to recommend smart outdoor furniture to my neighbours. | |
| BI3: I anticipate making frequent use of this smart outdoor furniture in the future. |
| Demographic Characteristic | N | % | |
|---|---|---|---|
| Gender | Male | 164 | 51.4 |
| Female | 155 | 48.5 | |
| Age | Under 18 | 5 | 1.6 |
| 18–25 | 28 | 8.8 | |
| 26–30 | 84 | 26.3 | |
| 31–40 | 97 | 30.4 | |
| 41–50 | 40 | 12.5 | |
| 51–60 | 43 | 13.5 | |
| Over 60 | 22 | 6.7 | |
| Academic qualifications | Junior secondary school and below | 56 | 17.6 |
| Secondary school/Vocational college | 69 | 21.6 | |
| College diploma | 92 | 28.8 | |
| Undergraduate degree | 71 | 22.3 | |
| Postgraduate level and above | 31 | 9.7 | |
| Occupation | Administrative | 22 | 6.9 |
| Solicitor/Legal Officer | 12 | 3.8 | |
| Technical Development/Engineer | 20 | 6.3 | |
| Full-time homemaker | 41 | 12.9 | |
| Retirement | 27 | 8.5 | |
| Teacher | 21 | 6.7 | |
| Sole trader | 65 | 20.4 | |
| Designer | 19 | 6.0 | |
| Workers and labourers | 41 | 12.9 | |
| Freelancer | 22 | 6.9 | |
| Student | 19 | 6.0 | |
| Others | 10 | 3.1 | |
| Identity Category | Local Residents | 214 | 67.1% |
| Tourists | 81 | 25.4% | |
| Village Administrator | 24 | 7.5% | |
| Whether you are aware of or use | Yes | 319 | 100 |
| Variable | Codes | Factor Loadings | Cronbach’s α | CR | AVE |
|---|---|---|---|---|---|
| FC | FC1 | 0.905 | 0.854 | 0.912 | 0.775 |
| FC2 | 0.854 | ||||
| FC3 | 0.880 | ||||
| CA | CA1 | 0.861 | 0.821 | 0.983 | 0.736 |
| CA2 | 0.832 | ||||
| CA3 | 0.879 | ||||
| SI | SI1 | 0.878 | 0.850 | 0.909 | 0.769 |
| SI2 | 0.868 | ||||
| SI3 | 0.885 | ||||
| PCS | PCS1 | 0.834 | 0.862 | 0.916 | 0.784 |
| PCS2 | 0.930 | ||||
| PCS3 | 0.891 | ||||
| SF | SF1 | 0.872 | 0.872 | 0.912 | 0.723 |
| SF2 | 0.825 | ||||
| SF3 | 0.844 | ||||
| SF4 | 0.859 | ||||
| PU | PU1 | 0.880 | 0.887 | 0.922 | 0.747 |
| PU2 | 0.846 | ||||
| PU3 | 0.882 | ||||
| PU4 | 0.848 | ||||
| PEOU | PEOU1 | 0.848 | 0.847 | 0.907 | 0.766 |
| PEOU2 | 0.890 | ||||
| PEOU3 | 0.887 | ||||
| ATU | ATU1 | 0.871 | 0.860 | 0.915 | 0.781 |
| ATU2 | 0.914 | ||||
| ATU3 | 0.866 | ||||
| BI | BI1 | 0.853 | 0.800 | 0.882 | 0.714 |
| BI2 | 0.848 | ||||
| BI3 | 0.835 |
| FC | CA | SI | PCS | SF | PU | PEOU | ATU | BI | |
|---|---|---|---|---|---|---|---|---|---|
| FC | 0.880 | ||||||||
| CA | 0.491 | 0.858 | |||||||
| SI | 0.470 | 0.313 | 0.877 | ||||||
| PCS | 0.280 | 0.253 | 0.378 | 0.886 | |||||
| SF | 0.386 | 0.342 | 0.345 | 0.407 | 0.850 | ||||
| PU | 0.680 | 0.594 | 0.560 | 0.486 | 0.570 | 0.864 | |||
| PEOU | 0.556 | 0.393 | 0.511 | 0.306 | 0.419 | 0.647 | 0.875 | ||
| ATU | 0.502 | 0.379 | 0.361 | 0.308 | 0.326 | 0.629 | 0.609 | 0.884 | |
| BI | 0.373 | 0.278 | 0.339 | 0.259 | 0.217 | 0.455 | 0.391 | 0.668 | 0.845 |
| FC | CA | SI | PCS | SF | PU | PEOU | ATU | BI | |
|---|---|---|---|---|---|---|---|---|---|
| FC | |||||||||
| CA | 0.579 | ||||||||
| SI | 0.544 | 0.373 | |||||||
| PCS | 0.322 | 0.299 | 0.456 | ||||||
| SF | 0.446 | 0.403 | 0.399 | 0.468 | |||||
| PU | 0.780 | 0.692 | 0.639 | 0.553 | 0.646 | ||||
| PEOU | 0.649 | 0.468 | 0.594 | 0.351 | 0.481 | 0.743 | |||
| ATU | 0.577 | 0.436 | 0.418 | 0.350 | 0.367 | 0.711 | 0.712 | ||
| BI | 0.452 | 0.341 | 0.408 | 0.311 | 0.258 | 0.541 | 0.473 | 0.800 |
| PU | PEOU | ATU | BI | |
|---|---|---|---|---|
| FC | 1.770 | 1.598 | ||
| CA | 1.395 | 1.380 | ||
| SI | 1.569 | 1.444 | ||
| PCS | 1.325 | 1.324 | ||
| SF | 1.418 | 1.371 | ||
| PU | 1.721 | |||
| PEOU | 1.736 | 1.721 | ||
| ATU | 1.000 |
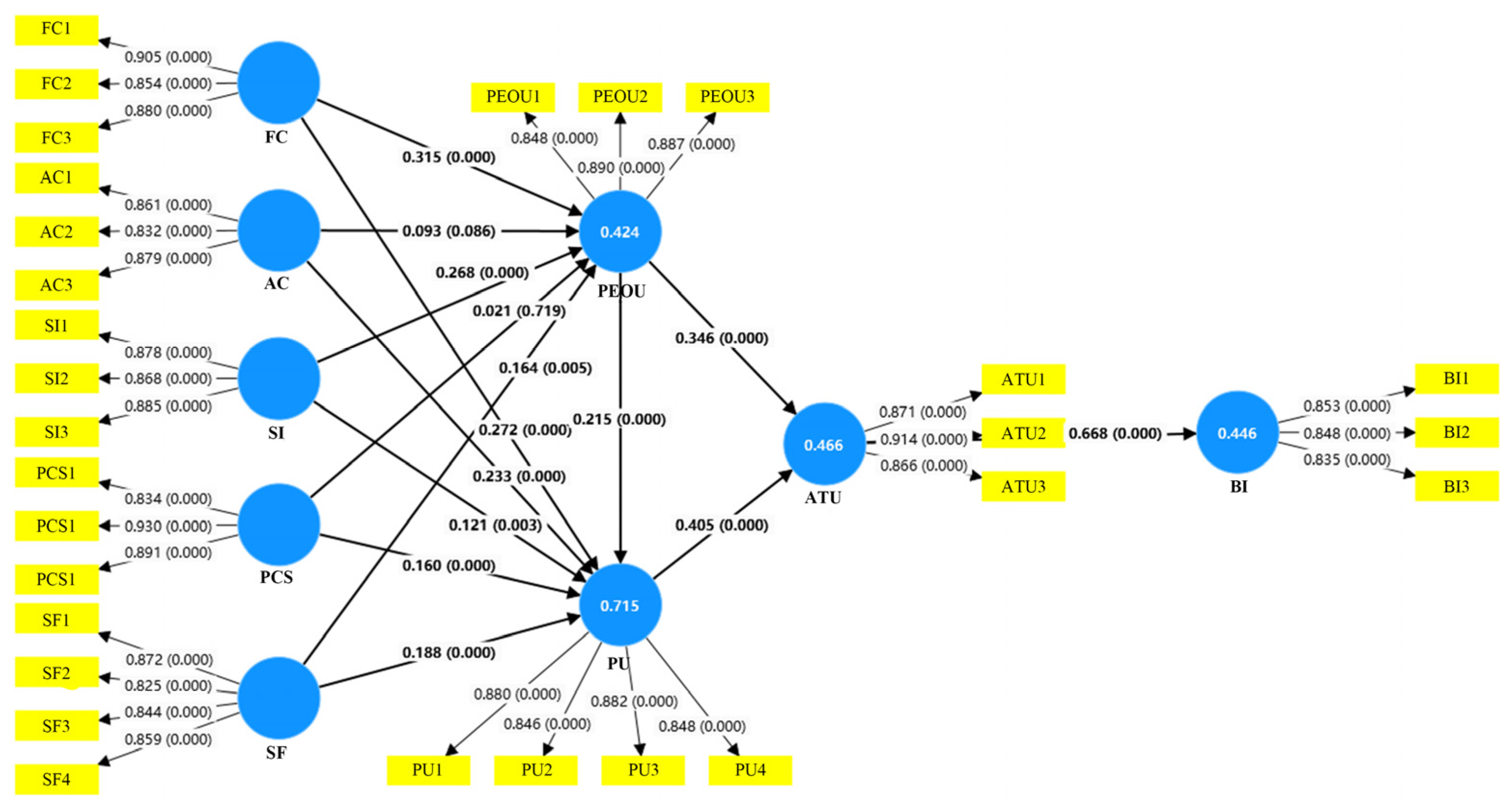
| Path | β | STDEV | T Values | p Values | Hypotheses Testing |
|---|---|---|---|---|---|
| FC → PU | 0.272 | 0.041 | 6.625 | 0.000 | H1a Valid |
| FC → PEOU | 0.315 | 0.060 | 5.249 | 0.000 | H1b Valid |
| CA → PU | 0.233 | 0.035 | 6.654 | 0.000 | H2a Valid |
| CA → PEOU | 0.093 | 0.054 | 1.718 | 0.086 | H2b Invalid |
| SI → PU | 0.121 | 0.040 | 3.000 | 0.003 | H3a Valid |
| SI → PEOU | 0.268 | 0.055 | 4.908 | 0.000 | H3b Valid |
| PCS → PU | 0.160 | 0.041 | 3.951 | 0.000 | H4a Valid |
| PCS → PEOU | 0.021 | 0.059 | 0.359 | 0.719 | H4b Invalid |
| SF → PU | 0.188 | 0.045 | 4.222 | 0.000 | H5a Valid |
| SF → PEOU | 0.164 | 0.059 | 2.787 | 0.005 | H5b Valid |
| PEOU → PU | 0.215 | 0.035 | 6.221 | 0.000 | H6 Valid |
| PU → ATU | 0.405 | 0.052 | 7.837 | 0.000 | H7a Valid |
| PEOU → ATU | 0.346 | 0.048 | 7.269 | 0.000 | H7b Valid |
| ATU → BI | 0.668 | 0.038 | 17.351 | 0.000 | H8 Valid |
Disclaimer/Publisher’s Note: The statements, opinions and data contained in all publications are solely those of the individual author(s) and contributor(s) and not of MDPI and/or the editor(s). MDPI and/or the editor(s) disclaim responsibility for any injury to people or property resulting from any ideas, methods, instructions or products referred to in the content. |
© 2025 by the authors. Licensee MDPI, Basel, Switzerland. This article is an open access article distributed under the terms and conditions of the Creative Commons Attribution (CC BY) license (https://creativecommons.org/licenses/by/4.0/).
Share and Cite
Duan, X.; Chen, J.; Li, X.; Wei, K.; Zhu, R. Smart Outdoor Furniture in Tourism-Oriented Rural Villages: Pathways Towards Becoming Inclusive and Sustainable. Sustainability 2025, 17, 9972. https://doi.org/10.3390/su17229972
Duan X, Chen J, Li X, Wei K, Zhu R. Smart Outdoor Furniture in Tourism-Oriented Rural Villages: Pathways Towards Becoming Inclusive and Sustainable. Sustainability. 2025; 17(22):9972. https://doi.org/10.3390/su17229972
Chicago/Turabian StyleDuan, Xinyu, Jizhou Chen, Xiaobin Li, Kexin Wei, and Rong Zhu. 2025. "Smart Outdoor Furniture in Tourism-Oriented Rural Villages: Pathways Towards Becoming Inclusive and Sustainable" Sustainability 17, no. 22: 9972. https://doi.org/10.3390/su17229972
APA StyleDuan, X., Chen, J., Li, X., Wei, K., & Zhu, R. (2025). Smart Outdoor Furniture in Tourism-Oriented Rural Villages: Pathways Towards Becoming Inclusive and Sustainable. Sustainability, 17(22), 9972. https://doi.org/10.3390/su17229972

