Next Article in Journal
Research on Reliability of Vehicle Line Detection and Lane Keeping Systems
Previous Article in Journal
Non-Financial Factors and Financial Returns: The Impact of Linking ESG Metrics to Executive Compensation on Corporate Financial Performance
 
 
Font Type:
Arial Georgia Verdana
Font Size:
Aa Aa Aa
Line Spacing:
Column Width:
Background:
Article

Ecosystem Disservices: Challenges and Opportunities for Sustainable Urban Tourism in the Wetlands of Bogotá (Colombia)

by
Victor Fabian Forero Ausique
1,2,*,
Diana Cristina Díaz Guevara
1,
Martha Cecilia Vinasco Guzmán
2 and
Silvana Daniela Forero
2
1
Facultad de Ciencias Naturales e Ingeniería, Universidad Jorge Tadeo Lozano, Bogotá 110821, DC, Colombia
2
Escuela de Ciencias Agrícolas Pecuarias y del Medio Ambiente (ECAPMA), Universidad Nacional Abierta y A Distancia (UNAD), Bogotá 111511, DC, Colombia
*
Author to whom correspondence should be addressed.
Sustainability 2025, 17(22), 10221; https://doi.org/10.3390/su172210221
Submission received: 2 September 2025 / Revised: 18 September 2025 / Accepted: 26 September 2025 / Published: 15 November 2025

Abstract

Urban wetlands are strategic socio-ecological systems that provide diverse cultural ecosystem services, including recreation, environmental education, and spiritual connections with nature. At the same time, they can generate ecosystem disservices, undermine human well-being, and challenge urban sustainability. This study investigates visitors’ perceptions of such disservices in three Ramsar-designated wetlands in Bogotá, Colombia (Santa María del Lago, Juan Amarillo, and Córdoba) to assess their influence on tourist experiences and their potential role in fostering urban peace. A mixed-methods approach was employed, combining structured surveys, quantitative analysis, and qualitative coding. The results reveal that pollution, insecurity, and unpleasant odors significantly reduce visitors’ willingness to return, with notable variations across gender groups and wetland sites. Visitors also emphasized the need to strengthen infrastructure, surveillance, and environmental education. These findings underscore the importance of incorporating disservice analysis into wetland governance as a strategy to advance regenerative tourism, promote environmental justice, and support peacebuilding in Latin American metropolitan contexts, with broader implications for global urban sustainability.

1. Introduction

Urban wetlands are strategic ecosystems for the sustainability of contemporary cities [1] as they provide multiple cultural ecosystem services, including recreation, environmental education, and the strengthening of spiritual ties with nature [2,3]. In Bogotá, Colombia, the Santa María del Lago, Juan Amarillo, and Córdoba wetlands were recognized as Ramsar sites [4]. These wetlands represent urban landscapes of high ecological and symbolic value, offering a wide range of ecosystem services that enhance human well-being, foster social appropriation of the territory, and contribute to peacebuilding [5].
However, the tourist experience in these spaces is not always positive. Socio-environmental factors often generate discomfort, rejection, or feelings of insecurity among visitors, limiting the restorative, educational, and cohesive functions of wetlands—this is similar to what occurs in other urban ecosystems [6,7]. Although the theoretical framework of ecosystem services has widely promoted the valuation of nature in public policy, it has predominantly adopted an optimistic perspective, focusing on the benefits ecosystems provide to society [8]. This bias has obscured the unintended negative effects that may arise from interactions between ecological and social systems [9,10], such as those linked to the recreational use of ecosystems or the implementation of strategies like Nature-based solutions (NbS), which, despite their benefits, can also produce adverse impacts [11].
In response to this omission, the concept of ecosystem disservices has emerged, defined as the adverse impacts resulting from ecological functions or anthropogenic interventions that negatively affect human well-being [12,13]. The most commonly reported disservices in urban environments include pollution, unpleasant odors, the presence of disease vectors, the use of psychoactive substances, and perceptions of insecurity or institutional neglect [14]. These problems not only degrade visitor experience but also compromise the ability of wetlands to function as spaces for urban sustainability and coexistence—a challenge that particularly affects Latin American urban wetlands due to rapid urban expansion and regulatory gaps [15,16].
The concept of disservice has gained relevance as a consolidated analytical category in urban ecology, driven by research advocating for a more critical and balanced view of urban green infrastructure—one that not only values the benefits but also identifies, monitors, and mitigates its adverse effects [17,18,19,20]. Despite advances in the valuation of ecosystem services, the empirical measurement of disservices remains limited, partly due to conceptual ambiguity and the normative tendency to portray nature as inherently positive [21].
Moreover, the Intergovernmental Science-Policy Platform on Biodiversity and Ecosystem Services (IPBES) has not yet explicitly incorporated this notion, as it has prioritized a positive framing of nature–society relations [13,22] within a context shaped by terminological and political debates that regard disservices that are risky for conservation discourses. Overlooking these effects—such as pollution, insecurity, or health risks—limits a balanced understanding of human–nature interactions and reinforces the need to integrate both services and disservices into analytical frameworks [23,24].
Similarly, the Common International Classification of Ecosystem Services (CICES V5.1), while formally emphasizing benefits, acknowledges in its technical documentation the need to also consider negative effects to support more balanced decision-making, even though disservices are not formally integrated into its hierarchical structure [25]. This perspective underscores the urgency of incorporating disservice analysis, especially in urban contexts under high anthropogenic pressure, such as wetlands.
In Colombia, and particularly regarding urban wetlands, research on ecosystem disservices remains incipient. Although disservices have been examined in agricultural, forest, and urban ecosystems, there is still a significant knowledge gap concerning continental aquatic ecosystems such as wetlands [26,27]. This gap is highly relevant given that these spaces concentrate perceptual problems such as waste accumulation, illegal dumping, and heightened feelings of risk and deterioration [28].
This study examines visitors’ perceptions of ecosystem disservices in three urban wetlands in Bogotá, assessing their influence on tourism experiences and their potential role as spaces for urban peace. Because Santa María del Lago, Juan Amarillo, and Córdoba are located in the same city, share the Salitre River sub-basin, and are recognized as Ramsar sites [29], broadly comparable climatic and sociocultural conditions can be assumed; consequently, differences observed in the perception of disservices can be attributed primarily to local factors specific to each wetland. In doing so, the study helps close a thematic gap in the environmental literature by integrating ecological, perceptual, and socio-territorial dimensions through an approach that remains largely underexplored.
Methodologically, the study adopts a mixed-methods design combining quantitative and qualitative techniques. Structured surveys were applied to visitors, including both Likert-scale and open-ended questions. Quantitative data were analyzed using nonparametric tests (Kruskal–Wallis and Chi-square tests), binary logistic regression, cluster analysis (K-means), and dimensionality reduction (PCA). In parallel, a qualitative inductive analysis was conducted using ATLAS.ti (version 23), coding open-ended responses and generating semantic maps to contextualize visitors’ perceptions of discomfort and any recommendations provided.
Integrating ecosystem disservices into the analysis alongside ecosystem services enables a more nuanced understanding of socio-ecological dynamics, highlighting the tensions that emerge at the nature–society interface [7,30]. As perceptions vary across personal experiences and urban contexts [31], this approach contributes to designing more contextualized, equitable, and sustainable public policies [13,32]. Within this framework, the article proposes rethinking urban wetlands not only as ecological assets but also as platforms for environmental justice, urban regeneration, and sustainable peacebuilding.

2. Materials and Methods

2.1. Study Area

The study area comprises three urban wetlands in Bogotá, Colombia: Santa María del Lago, Juan Amarillo, and Córdoba. All are recognized as strategic ecosystems within the District System of Protected Areas and have been designated Ramsar sites due to their ecological importance [4].
Santa María del Lago, located in the locality of Engativá, covers approximately 10 hectares and is noted for its relatively well-preserved natural environment. It primarily provides opportunities for environmental education and low-impact recreational activities [2,33]. Juan Amarillo, also known as Tibabuyes, is the largest wetland in the city, spanning more than 220 hectares across the localities of Suba and Engativá. It presents considerable socio-environmental complexity due to urban pressures, nearby settlements, and the presence of multiple informal access points [34,35]. The Córdoba wetland, covering nearly 40 hectares in Suba, stands out for its ecological connectivity with the city’s broader water system and is frequently visited for recreational, sporting, and cultural activities [36,37].
Together, these three wetlands embody urban landscapes where tensions between conservation, public use, citizen perception, and tourism converge, making them ideal case studies for examining the interactions between ecosystem services and disservices in metropolitan contexts (Figure 1).

2.2. Sample Calculation

To ensure the statistical validity of the results, stratified proportional sampling was applied using visitor records from the three urban wetlands in Bogotá: Santa María del Lago, Juan Amarillo, and Córdoba. These data were provided by the district agencies responsible for managing the ecosystems and were based on daily records of visitors aged 18 and older during 2018 and 2019—that is, prior to the onset of the COVID-19 pandemic. From this information, the population size (N) for each site was estimated.
The total sample size was calculated using the formula for finite populations [38], with a 95% confidence level (Z = 1.96), a 5% margin of error (e = 0.05), and an expected population variability of p = 0.5, which maximizes variance and yields a conservative and statistically robust estimate. Equation (1) is as follows:
n = Z 2 · p · 1 p · N e 2 · N 1 + Z 2 · p · 1 p    
where
n = Sample size;
N = Population size;
Z = Critical value at 95% confidence level (Z = 1.96);
p = Expected proportion (0.5);
e = Margin of error (0.05).
The final sample consisted of 311 surveys, allocated proportionally to the estimated number of visitors at each site: Santa María del Lago (n = 100), Juan Amarillo (n = 111), and Córdoba (n = 100). Instruments were administered to adults (≥18 years) according to a systematic schedule spanning weekdays and weekends between August and October 2022. Fieldwork was conducted directly by the authors from 09:00 to 17:00, with the aim of capturing variability in visitors’ sociodemographic profiles.

2.3. Application of the Instruments

A mixed-methods design was employed, combining quantitative and qualitative approaches to analyze visitors’ perceptions of ecosystem disservices in the Santa María del Lago, Juan Amarillo, and Córdoba urban wetlands, ensuring the inclusion of diverse user profiles and visitation patterns. In this study, visitor refers to any individual aged 18 years or older who attended the wetlands during the survey period.
The instrument was a structured questionnaire administered via Google Forms and composed of two sections. The first section included five closed-ended items on a 5-point Likert scale, designed to measure levels of dissatisfaction with various perceived disservices in the wetland environment. The second section contained three open-ended questions intended to capture qualitative insights regarding the causes of dissatisfaction, barriers to sustainability, and participants’ suggestions for improvement. The design of the instrument drew on previous methodological frameworks developed by other authors [39,40,41].
This methodological strategy provided a robust empirical basis for both statistical and qualitative analyses, enabling the identification of factors that influence visitors’ experiences and intentions to return, while also systematizing citizen recommendations relevant to the environmental management of these urban ecosystems.

2.4. Quantitative Analysis

The quantitative analysis was structured in several stages to examine visitors’ perceptions of ecosystem services in the three urban wetlands studied. First, descriptive univariate statistics (mean and standard deviation values) were calculated for each item measured on a 5-point Likert scale [41,42]. This enabled the characterization of central tendency and dispersion of perceptions, following approaches applied in other ecosystem service research [43].
Given the ordinal nature of the data and the lack of normality, nonparametric tests were employed to compare groups. In particular, the Kruskal–Wallis test was used to identify significant differences in the perception of disservices by gender and wetland, consistent with previous studies on ecosystem service perceptions [44,45]. In addition, Chi-square tests of independence were conducted to explore associations between categorical variables [44], specifically between gender and dichotomized perception intensity (high: Likert 4–5; low: 1–3).
To model visitors’ intention to return, binary logistic regression models were fitted, as commonly applied in tourism-related studies [46]. Willingness to return was specified as the dependent variable (1 = yes; 0 = no), while perceptions of specific disservices were used as predictors. Odds ratios (OR) with 95% confidence intervals were estimated to assess the strength and direction of associations. This approach has also been used in previous disservice research to predict the probability of visiting urban natural spaces based on social and environmental factors [43]. All analyses were conducted using IBM SPSS Statistics, version 2.
Furthermore, a K-means cluster analysis was implemented to segment visitor perceptual profiles, after standardizing scores using Z-scores [47,48]. Three clusters (k = 3) were retained based on interpretability and cluster stability criteria. Finally, Principal Component Analysis (PCA) was applied to reduce dimensionality and to visualize multivariate patterns of perception across clusters [49].
Statistical analyses were carried out using IBM SPSS Statistics (version 2), whereas the graphical representations were produced in Python (version 3.10), with the Seaborn (version 0.12.2) and Matplotlib (version 3.7.1) libraries. This combination of tools ensured analytical rigor, as well as reproducibility, transparency, and high-quality visualization of the results.

2.5. Qualitative Analysis

The qualitative phase complemented the statistical results through a thematic content analysis of the open-ended responses collected in the questionnaire. This process was conducted following principles of methodological rigor in mixed-methods research and implemented using ATLAS.ti software [50], with the aim of deepening the understanding of visitors’ perceptions of ecosystem disservices in the Santa María del Lago, Juan Amarillo, and Córdoba urban wetlands.
First, the textual corpus was prepared and cleaned by exporting responses to the analytical platform, spell-checking, removing redundancies, and standardizing terminology. This stage ensured the semantic and formal consistency of the material, an essential condition for the interpretive validity of the results. Subsequently, inductive open coding was conducted without predefined categories [51]. The emerging units of meaning were grouped into axial categories and then synthesized into three overarching themes: (i) factors of discomfort, (ii) barriers to environmental management, and (iii) improvement proposals formulated by visitors. This structure allowed for capturing the complexity of visitors’ experiences and evaluations of the ecosystems studied.
Based on the generated codes and categories, conceptual network maps were constructed to visually represent hierarchical and structural relationships among the identified dimensions. These visualizations enabled the identification of central nodes and relevant relational patterns linking environmental, social, and institutional factors that shape the tourist experience and environmental perceptions [52]. Additionally, a word cloud was generated to highlight the frequency of terms used in participants’ recommendations, providing a visual synthesis of the main concerns and proposals expressed by visitors.

3. Results

3.1. Identification of Ecosystem Disservices in Wetlands

The characterization of ecosystem disservices perceived by visitors constitutes a fundamental step toward understanding the factors that negatively affect the experience in Bogotá’s urban wetlands. Based on the analysis of both open- and closed-ended responses to the structured questionnaire, a typology of six recurrent categories was established: environmental pollution, psychoactive substance use, lack of surveillance, absence of boundaries, acts of violence or discrimination, and uncontrolled dogs (Table 1). This classification was derived from both frequency of mention and thematic relevance in participant responses.
The identification of these disservices offers an analytical framework for subsequent statistical and qualitative analyses and highlights the intersection of environmental, social, and institutional problems that constrain the potential of these ecosystems as public spaces for recreation, sustainability, and urban peacebuilding.

3.2. Visitors’ Assessment of Ecosystem Disservices

Descriptive statistics of central tendency and dispersion (mean and standard deviation) were calculated from the Likert scale scores (1 to 5), providing a comparative baseline across the wetlands analyzed. The results reveal variations in the assessment of disservices by site, with pollution emerging as the most negatively perceived factor across all cases. In contrast, other disservices—such as drug use, lack of surveillance, and the presence of uncontrolled dogs—exhibited differentiated patterns among wetlands, suggesting site-specific socio-environmental dynamics (Table 2).
The comparative analysis of ecosystem disservice perceptions across the three urban wetlands evaluated (Córdoba, Santa María del Lago, and Juan Amarillo) reveals distinct patterns reflecting the specific environmental and social challenges of each site. In the Córdoba wetland, the highest perception levels were concentrated in the dimensions of “Dogs” and “Drugs” (Figure 2a,b). In contrast, Santa María del Lago displayed a relatively homogeneous distribution across the five dimensions analyzed, with a slight predominance of “Pollution” and “Drugs” (Figure 2c). The wide error bars in both cases indicate considerable response variability, possibly attributable to differences in exposure time, knowledge levels, or degree of direct contact with the evaluated factors.
In the Juan Amarillo wetland, perceptions of the disservice related to “Violence” were markedly higher than those of the other categories, reflecting significant safety concerns among visitors. The presence of “illegal activities”—categorized by the consumption and sale of drugs and hallucinogens—together with the high rating of “uncontrolled dogs” (loose and without a muzzle), highlights the prevalence of multiple anthropogenic pressures at this site (Figure 2a).
Overall, these results underscore the heterogeneity of perceptions of ecosystem disservices and highlight the need for site-specific management strategies that integrate ecological considerations with the distinct socio-territorial dynamics of each urban wetland.

3.3. Gender Differences in Perceptions of Disservices

To examine potential gender-based differences in the intensity of perceptions of ecosystem disservices, the nonparametric Kruskal–Wallis test was conducted for the three wetlands studied (Table 3). This test compared the ordinal scores assigned by men and women to each disservice evaluated on the 5-point Likert scale.
The results showed no statistically significant differences (p > 0.05) in any of the wetlands. However, certain trends emerged, such as slightly higher perceptions of insecurity and drug use among women in Santa María del Lago and Córdoba. While not statistically significant, these patterns may reflect gender differences in subjective experiences of public space and environmental safety.
In addition, a Chi-square test of independence was conducted to assess potential associations between gender and high versus low levels of disservice perception, after dichotomizing the responses (high: Likert 4–5; low: 1–3). As in the previous analysis, no statistically significant associations were detected in any of the wetlands. Nevertheless, certain categories—such as “Violence” and “Dogs” in Juan Amarillo—exhibited distributions suggesting relatively greater sensitivity among women, warranting further qualitative exploration in future research (Table 4).
Taken together, the analyses indicate that, although no statistically significant differences were detected between genders, perceptual patterns may be shaped by uncontrolled variables such as visit frequency, age, socio-familial context, or prior risk experiences. The lack of statistical significance does not negate the practical or interpretative relevance of these trends, underscoring the need to incorporate gender-sensitive and differentiated approaches into the planning of environmental and ecotourism intervention strategies.

3.4. Binary Logistic Regression Modeling of the Intention to Revisit Wetlands

To identify which perceived disservices significantly influence visitors’ intention to return to urban wetlands, site-specific binary logistic regression models were applied. The dependent variable was revisit intention (1 = yes; 0 = no), while the independent variables corresponded to the Likert-scale scores for each specific disservice. Odds ratios (OR) with 95% confidence intervals and p-values were estimated to determine the strength and direction of associations.
The results indicate that, in Santa María del Lago, perceptions of pollution (OR = 0.521, p = 0.008) and drug use (OR = 0.492, p = 0.010) significantly reduced the likelihood of return. In Córdoba, pollution also significantly reduced revisit intention (OR = 0.446, p = 0.013). In Juan Amarillo, perceptions of violence (OR = 0.542, p = 0.018) and stray dogs (OR = 0.457, p = 0.003) emerged as the most influential disservices. Other variables were not statistically significant, suggesting a comparatively lower influence on revisit decisions (Table 5).

3.5. K-Means Cluster Analysis

To identify distinct profiles in the perception of ecosystem disservices, a K-Means cluster analysis was applied to standardized scores (Z-scores) obtained from the questionnaires. Three clusters (k = 3) were retained for each wetland, based on interpretability, internal stability, and intergroup heterogeneity criteria. The results revealed clear segmentation patterns among visitors.
In the Córdoba wetland, Cluster 0 displayed the highest scores across all disservices, with pollution (M = 5.00) and lack of surveillance (M = 4.55) emerging as the most salient, indicating highly negative environmental perceptions. In contrast, Cluster 2 reflected markedly more moderate perceptions, with mean values below 3, suggesting a group experiencing fewer conflicts with the wetland environment.
This heterogeneity was also evident in Juan Amarillo and Santa María del Lago, where some clusters concentrated critical perceptions around violence, drug use, or the presence of dogs. Notably, variability was observed in perceptions of stray dogs, which were only evaluated in Juan Amarillo: Cluster 0 showed higher scores (M = 3.71) compared to Cluster 2 (M = 2.16), indicating that this disservice is not perceived uniformly within the same wetland (Figure 3).

3.6. Principal Component Analysis (PCA)

To complement the cluster analysis and further explore the multivariate structure of the data, a Principal Component Analysis (PCA) was performed independently for each wetland. This technique reduced the dimensionality of the disservice variables and facilitated visualization in factorial space. In the Córdoba wetland, the first two principal components explained 62.8% of the total variance (PC1 = 41.1%; PC2 = 21.7%), while in Juan Amarillo and Santa María del Lago, the cumulative variance was 55.7% and 50.4%, respectively (Figure 4). The resulting scatter plots displayed a clear separation among the clusters generated by K-means, supporting the internal consistency of the identified profiles and their correspondence with latent perception structures.
This graphical representation enabled the identification of clustering patterns based on combinations of disservices, such as the simultaneous association of pollution, drug use, and insecurity. It also confirmed that perceptions were not randomly distributed but followed structured perceptual patterns. The combined use of PCA and K-means thus offers a robust basis for interpreting the diversity of visitors’ experiences and for guiding targeted interventions that address clearly differentiated perceptual configurations (Figure 4).

3.7. Causes of Visitor Discomfort

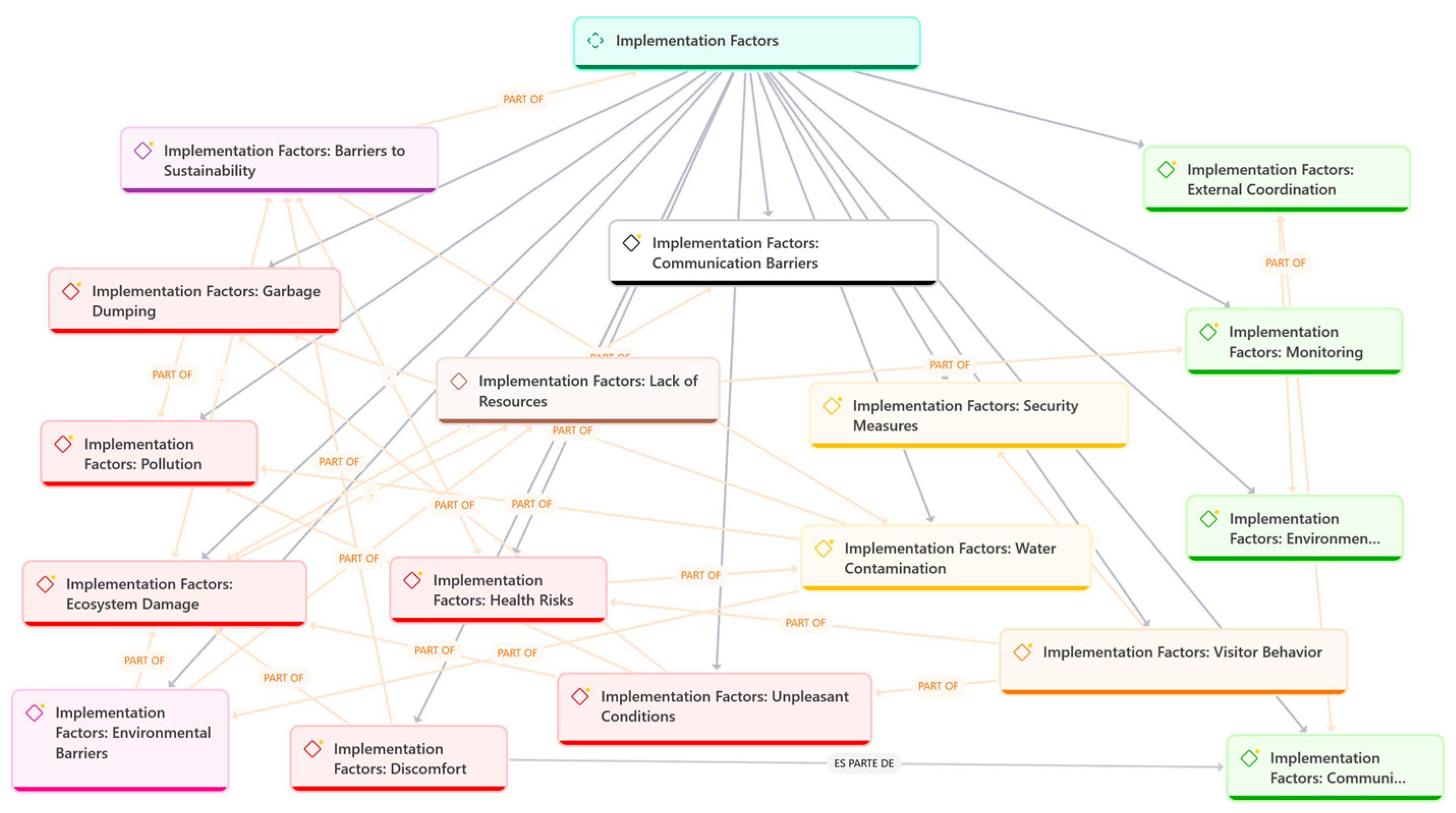
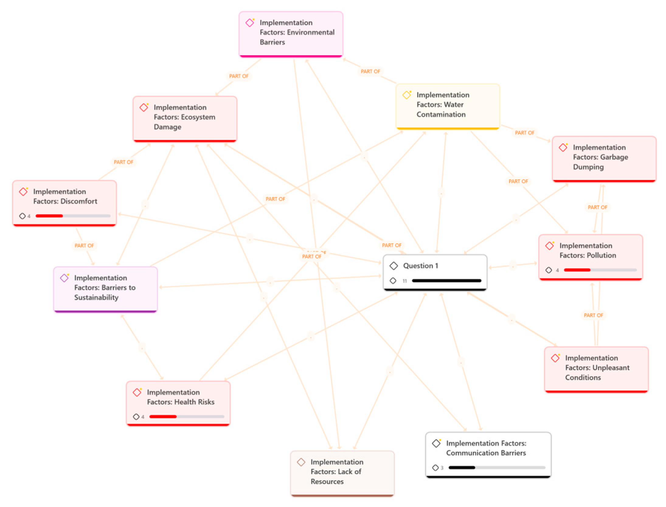
The qualitative analysis of open-ended responses, which was processed through inductive coding in ATLAS.ti, identified a complex network of factors underlying visitors’ perceptions of discomfort in Bogotá’s urban wetlands. The emerging categories encompassed environmental dimensions (water pollution, solid waste, unpleasant odors), social dimensions (substance use, antisocial behavior, uncontrolled dogs), and institutional dimensions (lack of surveillance, limited resources, weak inter-institutional coordination) (Figure 5).
These dimensions were interconnected within interdependent structures that shape scenarios of both physical and symbolic deterioration in public space. The resulting network view highlighted high-centrality nodes such as pollution, waste, insecurity, and implementation barriers, which concentrate multiple causal relationships (Figure 5).
Taken together, the qualitative findings indicate that the discomfort experienced by visitors extends beyond ecological issues and points to structural governance deficits, underscoring the need for integrated interventions that combine infrastructure, management, and citizen participation in order to restore the socio-ecological functionality of these urban ecosystems.

3.8. Factors Affecting Wetland Management

The qualitative analysis identified structural obstacles limiting the effectiveness of environmental management actions in Bogotá’s urban wetlands. Based on thematic coding and conceptual mapping conducted in ATLAS.ti, the information was organized around the core category of “implementation factors,” encompassing four interrelated dimensions: operational, institutional, environmental, and socio-community. Among the most recurrent factors were insufficient human and technical resources, weak inter-agency coordination, the absence of systematic monitoring processes, and the lack of stable mechanisms for sustained citizen participation (Figure 6).
These challenges are further exacerbated by inappropriate visitor behaviors, including improper waste disposal, unregulated space use, and noncompliance with basic rules of coexistence. The resulting network map revealed a hierarchical, multi-causal structure, with operational and institutional factors functioning as central nodes that condition the performance of the other dimensions.

3.9. Suggestions and Recommendations from Visitors

The responses to open-ended questions also enabled the collection of citizen proposals aimed at improving the use, enjoyment, and conservation conditions of urban wetlands. Through a lexical analysis conducted in ATLAS.ti, a word cloud weighted by frequency was generated, summarizing the recommendations made by visitors. The most prominent terms—‘surveillance’, ‘waste’, ‘security’, ‘community’, ‘install’, ‘campaign’, and ‘prevent’—reflect a clear demand for stronger control measures, awareness-raising strategies, and reinforcement of community cohesion (Figure 7).
These recommendations can be grouped into three main areas of action. First, infrastructure and control: requests for the installation of security cameras, reinforcement of signage, improvement of perimeter fencing, and increased institutional presence. Second, environmental education and awareness call for participatory campaigns, community workshops, and interactive activities to promote ecosystem stewardship. Third, participation and shared responsibility: emphasis on actively involving visitors and neighboring communities in the planning, monitoring, and surveillance of these spaces.

4. Discussion

This research offers a comprehensive analysis of ecosystem disservices in Bogotá’s urban wetlands, acknowledging that while these ecosystems provide valuable cultural services such as recreation, contemplation, and environmental education [1,5,39], they also generate negative externalities that constrain their use and social appropriation [41,43]. Quantitative results indicate that factors such as water pollution, perceived insecurity, and inadequate maintenance significantly reduce both visitation and revisit intentions, a pattern consistent with findings reported in previous studies on urban green spaces [10,11].

4.1. Ecosystem Disservices by Wetland and Gender Analysis Using the Likert Scale

A comparative analysis of perceptions of ecosystem disservices, evaluated using the Likert scale, identified distinct patterns across the three urban wetlands studied. In all cases, environmental pollution (associated with water, air, or soil) emerged as the disservice with the highest mean score, indicating widespread concern about ecological quality. These findings are consistent with studies conducted in artificial urban wetlands where plant waste and greenhouse gas emissions are generated [53]. Wetlands affected by water pollution may harbor pathogens and pose public health risks [54]. This concern was particularly salient in the Córdoba wetland, where more than 50% of visitors identified it as a priority issue, followed by Santa María del Lago (36%) and Juan Amarillo (30%), reflecting varying levels of perceived ecological deterioration (Figure 2).
Beyond pollution, other disservices also emerged with contextual variations. Lack of surveillance was repeatedly cited as a factor influencing perceptions of safety, while drug use was most frequently reported in Córdoba (32%), followed by Santa María del Lago (19%) and Juan Amarillo (14%). Although less frequent, disservices such as the absence of boundaries and acts of violence or discrimination should not be overlooked, as they point to symbolic vulnerabilities in the visitor–wetland relationship. Wetlands can also generate tensions over their use, monitoring, or exclusion of local actors [55]. In Juan Amarillo, the presence of unmuzzled dogs was highlighted as an additional source of discomfort, particularly among female visitors (Figure 2).
These findings align with previous research showing that perceptions of ecosystem services and disservices are subjective and mediated by urban context, social interactions, and individual characteristics of visitors [42,44]. In the wetlands analyzed, female visitors reported heightened perceptions of safety-related risks, a pattern similar to that observed in other urban ecosystems and in neighborhoods undergoing gentrification [7]. These results underscore the importance of incorporating gender-sensitive and differentiated approaches into public policies for urban wetland management.

4.2. Perceptions of Disservices and Gender: Kruskal–Wallis and Chi-Square Analyses

The analysis of gender-based differences in perceptions of ecosystem disservices, conducted using the nonparametric Kruskal–Wallis and Chi-Square tests, did not produce statistically significant results for any of the wetlands evaluated (p > 0.05). However, this apparent statistical homogeneity fails to capture the complexity of visitors’ subjective experiences (Table 3 and Table 4). When examining trends, women exhibited higher levels of perceived discomfort in relation to disservices such as lack of surveillance, drug use, and symbolic violence, particularly in the Santa María del Lago and Córdoba wetlands.
Although these differences were not conclusive from an inferential standpoint, relative frequency analysis revealed a higher proportion of women at high perception levels for certain disservices, especially those associated with personal safety (violence, drug use, and the presence of uncontrolled dogs). This finding is consistent with previous studies showing that women experience urban public space differently from men, exhibiting greater sensitivity to insecurity, perceived institutional neglect, and environmental deterioration [7,42].
These observations underscore the importance of incorporating gender perspectives into the planning, maintenance, and monitoring of urban wetlands, not only as a matter of equity but also as a strategy to ensure their safe, sustainable and appropriate use by all social groups. Moreover, differences among wetlands were also evident, associated with patterns of differentiated urbanization in the surrounding areas [15,34].

4.3. Logistic Regression Models Predicting Return Intention Based on Perceived Disservices

Logistic regression models enabled a detailed analysis of how negative perceptions influence visitors’ intention to return to urban wetlands. Overall, disservices linked to environmental pollution and insecurity—including factors such as violence, psychoactive substance use, and the presence of uncontrolled animals—significantly decreased return intention. This demonstrates that the visitor experience is shaped not only by ecological quality but also by visitors’ perceived sense of habitability, order, and safety (Table 5).
The analysis also revealed differential patterns across wetlands, indicating that disservice impacts are heterogeneous and contingent on the territorial, social, and management characteristics of each ecosystem. From a planning and management perspective, these findings offer empirical evidence highlighting the need to prioritize strategic interventions, improve environmental conditions, strengthen safety, and ensure positive visitor experiences.
Variables such as solid waste and unpleasant odors also had a direct negative effect on return intention, consistent with previous studies linking environmental quality to the tourist experience in wetlands [16,46]. These results underscore the importance of implementing comprehensive management plans integrating cleaning, maintenance, and continuous monitoring, complemented by community-based environmental education initiatives, as proposed in other research [28,56]. Beyond promoting tourism, addressing these disservices strengthens the role of wetlands as spaces for community engagement, collective well-being, and urban peacebuilding by enhancing their cultural ecosystem services.

4.4. K-Means Cluster Analysis and Principal Component Analysis (PCA)

The segmentation of perceptual profiles using K-Means cluster analysis revealed marked heterogeneity in visitors’ experiences of ecosystem disservices. Perceptions of the environment were not homogeneous but clustered into clearly differentiated groups according to sensitivity to issues such as pollution, insecurity, and institutional shortcomings. One group of visitors prioritized biodiversity and environmental tranquility, while another perceived negative impacts—such as solid waste, unpleasant odors, and lack of surveillance and control—with greater severity (Figure 3). This segmentation is consistent with previous studies demonstrating that sociocultural profiles significantly shape the valuation of ecosystem services [45]. It also underscores the importance of linking biodiversity to human well-being, considering both its benefits and associated risks [8].
Principal Component Analysis (PCA) identified the critical variables structuring wetland perceptions, with cleanliness, visible biodiversity, and perceived safety emerging as the most influential dimensions. The correspondence between clusters and factorial dispersion patterns indicates that perceptions are not driven by isolated variables but structured within integrated logics of satisfaction or discomfort with each ecosystem (Figure 4). These findings are consistent with previous research showing that the assessment of services and disservices varies with landscape characteristics, degree of human intervention, and the presence of invasive species or uncontrolled domestic fauna [19,57].
Together, K-Means and PCA emerge not only as analytical tools but also as diagnostic mechanisms, useful for designing segmented interventions that are sensitive to social context and oriented toward strengthening positive relationships between visitors and Bogotá’s Ramsar-designated urban wetlands [56].

4.5. Causes of Perceived Discomfort and Visitor Recommendations

The qualitative analysis showed that the causes of discomfort perceived by visitors extend beyond physical elements of the environment, such as waste accumulation or landscape deterioration, and are closely linked to structural governance factors. The perception of institutional neglect, lack of visible surveillance, and absence of regular maintenance processes were interpreted as indicators of state disinterest, thereby amplifying perceptions of risk and discomfort (Figure 6). Likewise, antisocial behavior by some users and the absence of clear boundaries reinforced a climate of fragility that undermines the social appropriation of wetlands as safe, educational, and recreational spaces.
The recommendations made by visitors underscore the need for comprehensive interventions that combine infrastructure, education, and community participation. Recurring proposals included the installation of security cameras, improved signage, awareness campaigns, and the promotion of shared citizen responsibility. These initiatives, collected and systematized through tools such as word clouds and network maps, constitute key inputs for user-centered urban environmental management (Figure 7).
Finally, qualitative coding confirmed that wetlands are simultaneously perceived as spaces of peace and recreation, yet also as vulnerable to insecurity and institutional neglect. This finding is consistent with previous studies highlighting the coexistence of ecosystem services and disservices in urban green spaces [31]. Moreover, the CICES classification framework allows for the differentiation of positive cultural services from perceived negative impacts, offering a robust conceptual foundation for the design of participatory governance strategies.

4.6. Contributions of Ecosystem Disservices to Public Policy

The findings of this study provide empirical evidence supporting the integration of ecosystem disservices as a key dimension in the formulation of urban and environmental policies. By highlighting how factors such as pollution, insecurity, unpleasant odors, uncontrolled domestic animals, and institutional shortcomings affect citizens’ experiences and spatial appropriation, this research broadens the traditional focus that has centered exclusively on ecological benefits.
Ignoring these aspects can lead to unbalanced public policies or ineffective interventions, as ecosystem services may be overvalued without recognizing the negative impacts that undermine well-being and social cohesion [13,23]; A concrete example would be a policy aimed solely at promoting ecotourism in urban wetlands, which could fail if it does not address problems such as insecurity, drug use, or the presence of uncontrolled dogs—factors that discourage visitation and reduce public trust in the safety of these spaces [56].
This evidence underscores the need to design integrated policies that simultaneously account for both the benefits and the negative externalities of urban ecosystems. As the Bogotá Environmental Secretariat has noted, problems related to the lack of delimitation, insecurity, and inadequate management of wetlands require more proactive and participatory planning with local communities. Incorporating disservices into ecosystem assessments allows policymakers to anticipate socio-environmental conflicts, adjust urban conservation strategies, and design participatory interventions that strengthen both social legitimacy and the provision of cultural ecosystem services [13,26].
Finally, it is essential to promote solutions co-created with local communities through adaptive and inclusive governance that fosters territorial peace. This conceptual framework contributes to the sustainable management of large urban centers such as Bogotá by incorporating citizen perceptions as a key input for territorial planning, risk mitigation, and socio-environmental regeneration.

4.7. Operational Implications for Policy and Management

Drawing on the open-ended responses and the lexical analysis (e.g., surveillance, waste, security, community, install, campaign, and prevent), we delineate operational implications for policy and management across three complementary domains, aligned with existing wetland management plans and urban conservation commitments: (i) infrastructure and control, prioritizing Crime Prevention Through Environmental Design (CPTED)–oriented measures (functional lighting, pruning to eliminate blind spots, unified wayfinding and emergency signage), selective fencing where warranted, coordinated surveillance/patrol schemes, and performance-based maintenance with anchored, lidded waste stations at high-use nodes; (ii) environmental education and awareness, through participatory campaigns, community workshops, interpretive panels, and self-guided QR trails that promote stewardship and preventive behaviors (e.g., responsible pet management, litter control, avoidance of disturbance in breeding areas); and (iii) participation and shared responsibility, via a co-management working group with service-level agreements, citizen oversight mechanisms, and citizen-science programs (e.g., standardized bird counts) supported by simple digital reporting channels (app/QR). We recommend tracking a concise set of transparent indicators—cleaning and maintenance performance, safety incidents, perceived security, visitor satisfaction, participation rates, and biodiversity observations.

4.8. Limitations and Future Research

This study presents certain limitations that must be considered when interpreting the results. First, the analysis focused exclusively on three urban wetlands in Bogotá, which restricts the generalizability of the findings to other urban contexts or ecosystems with different characteristics. In addition, the data collection relied on self-reported perceptions obtained through surveys, which, although valuable for capturing citizen experiences, may be subject to biases from uncontrolled temporal, emotional, or contextual factors. For future research, it is suggested to broaden territorial coverage, incorporate direct observation methods and longitudinal designs, and conduct comparative analyses with other urban green spaces.
Another limitation of this study is that the sample size was estimated using visitor attendance data from 2018 to 2019, while the fieldwork was conducted in 2022. In the post-COVID context, visitation patterns may have varied across wetlands; however, due to the lack of more recent records, these values were used as a reference. For future research, it is recommended to rely on updated and systematic visitor counts to better adjust sampling to current dynamics and minimize potential biases.
Despite growing interest in ecosystem disservices, conceptual and methodological ambiguities remain, which hinder their integration into environmental management and ecological accounting frameworks. A key research priority is to establish clear and operational definitions that distinguish between ecological processes—such as flooding or pest outbreaks—and their actual negative effects on human well-being [58]. Likewise, further progress is required toward standardized methodologies that enable the identification and measurement of disservices based on ecological interactions, while considering their impacts across different temporal and spatial scales [30,57].

5. Conclusions

This study showed that the ecosystem disservices perceived in the three urban wetlands of Bogotá are primarily associated with pollution, insecurity, and institutional shortcomings, and that these factors significantly shape visitor experiences, thus limiting their potential as spaces for environmental education, urban sustainability, and peacebuilding. Although differences were observed in the intensity of these perceptions between wetlands and across visitor genders, the mixed methodological approach demonstrated that such manifestations of discomfort cannot be explained solely by physical conditions but also by fragmented governance and the absence of basic conditions of comfort, order, and an institutional presence.
The results underscore the urgency of advancing toward participatory environmental governance models that recognize the diversity of citizen experiences and incorporate their proposals into planning and management processes. Rather than passive recipients, visitors emerge as key actors in identifying problems and co-creating solutions and joint strategies for the benefit of these urban ecosystems.
Finally, consolidating urban wetlands as territories of peace and ecological resilience requires effective coordination among institutional, community, and academic actors. This process must include strengthening environmental infrastructure, optimizing safety and maintenance conditions, and promoting a civic culture of care and collective co-responsibility. Only comprehensive and collaborative interventions can ensure the ecological sustainability of these wetlands, which are part of an internationally recognized network of Ramsar-designated sites.

Author Contributions

Conceptualization, V.F.F.A. and D.C.D.G.; methodology, V.F.F.A.; software, V.F.F.A.; validation, V.F.F.A. and M.C.V.G.; formal analysis, V.F.F.A. and M.C.V.G.; investigation, V.F.F.A.; writing—original draft preparation, V.F.F.A. and S.D.F.; writing—review and editing, V.F.F.A. and D.C.D.G.; visualization, S.D.F.; supervision, V.F.F.A.; funding acquisition, V.F.F.A. All authors have read and agreed to the published version of the manuscript.

Funding

This research was carried out with the author’s own resources for fieldwork and data collection. The Universidad Nacional Abierta y a Distancia (UNAD) provided institutional support by granting dedicated research time to the author for the development of the study and will cover the article processing charge (APC) for its publication in Sustainability.

Institutional Review Board Statement

The study was conducted in accordance with the Declaration of Helsinki (1975, revised in 2013) and the protocol was approved by the Ethics Committee of CEII of the Universidad Nacional Abierta y a Distancia–UNAD (Project identification code: 101.1-145).

Informed Consent Statement

The study was based on voluntary and anonymous environmental perception surveys conducted exclusively with participants (≥18 years). All participants provided their informed consent prior to participation. No identifying information or sensitive personal data were collected.

Data Availability Statement

All non-sensitive materials—including the survey questionnaire, aggregated results, dendrograms, principal component analysis results, and other derived statistical calculations—are available in the Zenodo repository at https://doi.org/10.5281/zenodo.17033300.

Acknowledgments

This manuscript benefited from the use of artificial intelligence (AI) tools: the initial translations were performed with DeepL, and the subsequent style revision and refinement were conducted using ChatGPT, under the supervision and final approval of the authors.

Conflicts of Interest

The authors declare that they do not have any conflicts of interest.

References

  1. Alikhani, S.; Nummi, P.; Ojala, A. Urban Wetlands: A Review on Ecological and Cultural Values. Water 2021, 13, 3301. [Google Scholar] [CrossRef]
  2. Gómez, K. Assessment of the Environmental Impact on Cultural Ecosystem Services in the Santa María del Lago Wetland. 2020. Available online: https://repository.unad.edu.co/handle/10596/38807 (accessed on 16 February 2022).
  3. WWF. What Are Wetlands and Why Should We Protect Them? Available online: https://www.wwf.org.co/?375310/Que-son-los-humedales-y-por-que-debemos-protegerlos (accessed on 23 February 2022).
  4. Ramsar. Urban Wetlands Complex of the Capital District of Bogotá|Ramsar Sites Information Service. Ramsar Sites Information Service. Available online: https://rsis.ramsar.org/es/ris/2404 (accessed on 26 June 2025).
  5. Díaz-Pinzón, L.; Sierra, L.; Trillas, F.; Verd, J.M. The Social-Ecological System Framework of Urban Wetlands: The Role of Collective Management at Local Level. Int. J. Commons 2024, 18, 649–669. [Google Scholar] [CrossRef]
  6. Chatterjee, K.; Bandyopadhyay, A.; Ghosh, A.; Kar, S. Assessment of environmental factors causing wetland degradation, using Fuzzy Analytic Network Process: A case study on Keoladeo National Park, India. Ecol. Model. 2015, 316, 1–13. [Google Scholar] [CrossRef]
  7. Kathryn Rodgman, M.; Anguelovski, I.; Pérez-del-Pulgar, C.; Shokry, G.; Garcia-Lamarca, M.; Connolly, J.J.T.; Baró, F.; Triguero-Mas, M. Perceived urban ecosystem services and disservices in gentrifying neighborhoods: Contrasting views between community members and state informants. Ecosyst. Serv. 2024, 65, 101571. [Google Scholar] [CrossRef]
  8. Bennett, E.M.; Cramer, W.; Begossi, A.; Cundill, G.; Díaz, S.; Egoh, B.N.; Geijzendorffer, I.R.; Krug, C.B.; Lavorel, S.; Lazos, E.; et al. Linking biodiversity, ecosystem services, and human well-being: Three challenges for designing research for sustainability. Curr. Opin. Environ. Sustain. 2015, 14, 76–85. [Google Scholar] [CrossRef]
  9. Kronenberg, J. Environmental Impacts of the Use of Ecosystem Services: Case Study of Birdwatching. Environ. Manag. 2014, 54, 617–630. [Google Scholar] [CrossRef]
  10. Paudel, S.; States, S.L. Urban green spaces and sustainability: Exploring the ecosystem services and disservices of grassy lawns versus floral meadows. Urban For. Urban Green. 2023, 84, 127932. [Google Scholar] [CrossRef]
  11. Pereira, P.; Yin, C.; Hua, T. Nature-based solutions, ecosystem services, disservices, and impacts on well-being in urban environments. Curr. Opin. Environ. Sci. Health 2023, 33, 100465. [Google Scholar] [CrossRef]
  12. Lyytimäki, J.; Sipilä, M. Hopping on one leg—The challenge of ecosystem disservices for urban green management. Urban For. Urban Green. 2009, 8, 309–315. [Google Scholar] [CrossRef]
  13. Shackleton, C.M.; Ruwanza, S.; Sinasson Sanni, G.K.; Bennett, S.; De Lacy, P.; Modipa, R.; Mtati, N.; Sachikonye, M.; Thondhlana, G. Unpacking Pandora’s Box: Understanding and Categorising Ecosystem Disservices for Environmental Management and Human Wellbeing. Ecosystems 2016, 19, 587–600. [Google Scholar] [CrossRef]
  14. Villa, F.; Bagstad, K.J.; Voigt, B.; Johnson, G.W.; Athanasiadis, I.N.; Balbi, S. The misconception of ecosystem disservices: How a catchy term may yield the wrong messages for science and society. Ecosyst. Serv. 2014, 10, 52–53. [Google Scholar] [CrossRef]
  15. Rojas, C.; Aldana-Domínguez, J.; Munizaga, J.M.; Moschella, P.; Martínez, C.; Stamm, C. Urban Wetland Trends in Three Latin American Cities. Available online: https://www.researchgate.net/publication/346023185_Urban_wetland_trends_in_three_Latin_American_cities (accessed on 30 June 2025).
  16. Das, N.; Mehrotra, S. Impact of Urban Expansion on Wetlands: A Case Study of Bhoj Wetland, India. J. Indian Soc. Remote Sens. 2023, 51, 1697–1714. [Google Scholar] [CrossRef]
  17. Helliwell, D.R. Valuation of wildlife resources. Reg. Stud. 1969, 3, 41–47. [Google Scholar] [CrossRef]
  18. Danley, B.; Widmark, C. Evaluating conceptual definitions of ecosystem services and their implications. Ecol. Econ. 2016, 126, 132–138. [Google Scholar] [CrossRef]
  19. Milanović, M.; Knapp, S.; Pyšek, P.; Kühn, I. Linking traits of invasive plants with ecosystem services and disservices. Ecosyst. Serv. 2020, 42, 101072. [Google Scholar] [CrossRef]
  20. Patton, A.J. Why mow?: A review of the resulting ecosystem services and disservices from mowing turfgrass. Crop Sci. 2025, 65, e21376. [Google Scholar] [CrossRef]
  21. Dunn, R.R. Global Mapping of Ecosystem Disservices: The Unspoken Reality that Nature Sometimes Kills us. Biotropica 2010, 42, 555–557. [Google Scholar] [CrossRef]
  22. Lyytimäki, J. Ecosystem disservices: Embrace the catchword. Ecosyst. Serv. 2015, 12, 136. [Google Scholar] [CrossRef]
  23. Escobedo, F.J.; Kroeger, T.; Wagner, J.E. Urban forests and pollution mitigation: Analyzing ecosystem services and disservices. Environ. Pollut. 2011, 159, 2078–2087. [Google Scholar] [CrossRef] [PubMed]
  24. Díaz, S.; Demissew, S.; Carabias, J.; Joly, C.; Lonsdale, M.; Ash, N.; Larigauderie, A.; Adhikari, J.R.; Arico, S.; Báldi, A.; et al. The IPBES Conceptual Framework—Connecting nature and people. Curr. Opin. Environ. Sustain. 2015, 14, 1–16. [Google Scholar] [CrossRef]
  25. CICES. Common International Classification of Ecosystem Services (CICES) V5.1 Structure of CICES. 2018. Available online: https://cices.eu/cices-structure/ (accessed on 30 June 2025).
  26. Guo, R.-Z.; Song, Y.-B.; Dong, M. Progress and Prospects of Ecosystem Disservices: An Updated Literature Review. Sustainability 2022, 14, 10396. [Google Scholar] [CrossRef]
  27. Lyytimäki, J. Bad nature: Newspaper representations of ecosystem disservices. Urban For. Urban Green. 2014, 13, 418–424. [Google Scholar] [CrossRef]
  28. Bojacá Medina, P.A. Development of a Socio-Environmental Awareness Guide for the Use, Management, and Conservation of District Wetland Ecological Parks, Bogotá D.C. 2016. Available online: http://hdl.handle.net/11349/3802 (accessed on 24 May 2025).
  29. Ordoñez, L.; González, R. Connectivity between the Santa María del Lago, Córdoba, and Juan Amarillo wetlands and the other elements of the main ecological structure in the urban basin of the Salitre River, Bogotá D.C. Rev. Topogr. AZIMUT 2016, 7, 52–59. [Google Scholar]
  30. Nápoles-Vértiz, S.; Caro-Borrero, A. Conceptual diversity and application of ecosystem services and disservices: A systematic review. Ecosyst. Serv. 2024, 67, 101627. [Google Scholar] [CrossRef]
  31. Drew-Smythe, J.J.; Davila, Y.C.; McLean, C.M.; Hingee, M.C.; Murray, M.L.; Webb, J.K.; Krix, D.W.; Murray, B.R. Community perceptions of ecosystem services and disservices linked to urban tree plantings. Urban For. Urban Green. 2023, 82, 127870. [Google Scholar] [CrossRef]
  32. Saunders, M.E. Conceptual ambiguity hinders measurement and management of ecosystem disservices. J. Appl. Ecol. 2020, 57, 1840–1846. [Google Scholar] [CrossRef]
  33. SDA. Santa María del Lago Wetland. District Secretariat of Environment of Bogotá. Available online: https://www.ambientebogota.gov.co/humedal-santa-maria-del-lago (accessed on 5 July 2025).
  34. Corredor, V.; Santiago, H. Impact of urban growth in the town of Suba on the Juan Amarillo Wetland. Novum Ambiens 2024, 2, 2–3. [Google Scholar] [CrossRef]
  35. EAAB. Environmental Management Plan—Juan Amarillo Wetland. 2010. Available online: https://www.ambientebogota.gov.co/humedal-juan-amarillo (accessed on 24 May 2025).
  36. Alcaldía Local de Suba. Local Environmental Plan 2021–2024; pp. 45–47. Available online: http://www.suba.gov.co/sites/suba.gov.co/files/planeacion/plan_ambiental_local_2021-2024_ok_v6_0.pdf (accessed on 25 September 2025).
  37. SDA. Córdoba Wetland. District Secretariat of Environment of Bogotá. Available online: https://www.ambientebogota.gov.co/humedal-cordoba (accessed on 5 July 2025).
  38. Cochran, W.G. Sampling Techniques, 3rd ed.; Wiley: Hoboken, NJ, USA, 1977. [Google Scholar]
  39. Asatryan, V.; Keryan, T.; Radinger-Peer, V.; Dallakyan, M. Assessment of Cultural Ecosystem Services Potential in River Catchments in the Caucasus: Evidence From Dilijan National Park, Armenia. Mt. Res. Dev. 2024, 44, R1–R13. [Google Scholar] [CrossRef]
  40. Juntti, M.; Lundy, L. A mixed methods approach to urban ecosystem services: Experienced environmental quality and its role in ecosystem assessment within an inner-city estate. Landsc. Urban Plan. 2017, 161, 10–21. [Google Scholar] [CrossRef]
  41. Montes-Pulido, C.; Forero, V.F. Cultural ecosystem services and disservices in an urban park in Bogota, Colombia. Ambiente Soc. 2021, 24, e00453. [Google Scholar] [CrossRef]
  42. Larson, K.; Corley, E.; Andrade, R.; Hall, S.; York, A.; Meerow, S.; Coseo, P.; Childers, D.; Hondula, D. Subjective evaluations of ecosystem services and disservices: An approach to creating and analyzing robust survey scales. Ecol. Soc. 2019, 24, 7. [Google Scholar] [CrossRef]
  43. Brown, J.A.; Larson, K.L.; Lerman, S.B.; Childers, D.L.; Andrade, R.; Bateman, H.L.; Hall, S.J.; Warren, P.S.; York, A.M. Influences of Environmental and Social Factors on Perceived Bio-Cultural Services and Disservices. Front. Ecol. Evol. 2020, 8, 569730. [Google Scholar] [CrossRef]
  44. Baykalı, B.; Şen, G. Determining Urban and Rural Perceptions of Forest Ecosystem Services. Bartın Orman Fakültesi Derg. 2024, 26, 177–195. [Google Scholar] [CrossRef]
  45. Janeczko, E.; Banaś, J.; Woźnicka, M.; Zięba, S.; Banaś, K.U.; Janeczko, K.; Fialova, J. Sociocultural Profile as a Predictor of Perceived Importance of Forest Ecosystem Services: A Case Study from Poland. Sustainability 2023, 15, 14154. [Google Scholar] [CrossRef]
  46. Morales, J.R.; Arévalo, D.X.; Padilla, C.P.; Bustamante, M.A.; Morales, J.R.; Arévalo, D.X.; Padilla, C.P.; Bustamante, M.A. Level of Satisfaction and Intention of Repeating the Touristic Visit. The Case of Canton Playas, in Ecuador. Inf. Tecnol. 2018, 29, 181–192. [Google Scholar] [CrossRef]
  47. Queiroz, C.; Meacham, M.; Richter, K.; Norström, A.V.; Andersson, E.; Norberg, J.; Peterson, G. Mapping bundles of ecosystem services reveals distinct types of multifunctionality within a Swedish landscape. AMBIO 2015, 44, 89–101. [Google Scholar] [CrossRef]
  48. Zuo, Y.; Zhang, L. Research on Local Ecosystem Cultural Services in the Jiangnan Water Network Rural Areas: A Case Study of the Ecological Green Integration Demonstration Zone in the Yangtze River Delta, China. Land 2023, 12, 1373. [Google Scholar] [CrossRef]
  49. Wang, Y.; Niemelä, J.; Kotze, D.J. The delivery of Cultural Ecosystem Services in urban forests of different landscape features and land use contexts. People Nat. 2022, 4, 1369–1386. [Google Scholar] [CrossRef]
  50. Linarez Miranda, J.R.; Ugaz Vasquez, D.J.; Arévalo Lazo, C. Narrative exploration of cultural ecosystem services in the ravines of Moyobamba. Front. Built Environ. 2025, 11, 1524483. [Google Scholar] [CrossRef]
  51. Cascio, M.A.; Lee, E.; Vaudrin, N.; Freedman, D.A. A Team-based Approach to Open Coding: Considerations for Creating Intercoder Consensus. Field Methods 2019, 31, 116–130. [Google Scholar] [CrossRef]
  52. Lewis, J. Using ATLAS.ti to Facilitate Data Analysis for a Systematic Review of Leadership Competencies in the Completion of a Doctoral Dissertation. Soc. Sci. Res. Netw. Rochester 2016, 2850726. [Google Scholar] [CrossRef]
  53. Shah, A.M.; Liu, G.; Chen, Y.; Yang, Q.; Yan, N.; Agostinho, F.; Almeida, C.M.V.B.; Giannetti, B.F. Urban constructed wetlands: Assessing ecosystem services and disservices for safe, resilient, and sustainable cities. Front. Eng. Manag. 2023, 10, 582–596. [Google Scholar] [CrossRef]
  54. Palta, M.; du Bray, M.V.; Stotts, R.; Wolf, A.; Wutich, A. Ecosystem Services and Disservices for a Vulnerable Population: Findings from Urban Waterways and Wetlands in an American Desert City. Hum. Ecol. 2016, 44, 463–478. [Google Scholar] [CrossRef]
  55. Ioja, C.; Qureshi, S. Urban Wildland—Forests, Waters and Wetlands. In Making Green Cities: Concepts, Challenges and Practice; Breuste, J., Artmann, M., Ioja, C., Qureshi, S., Eds.; Springer International Publishing: Cham, Switzerland, 2023; pp. 193–196. ISBN 978-3-030-73089-5. [Google Scholar] [CrossRef]
  56. SDA. Environmental Management Plan PMA Ramsar Site Urban Wetlands Complex of the Capital District of Bogotá. Secre-taría Distrital de Ambiente. Available online: https://www.ambientebogota.gov.co/plan-de-manejo-ambiental-pma-sitio-ramsar-complejo-de-humedales-urbanos-del-distrito-capital-de-bogota (accessed on 17 July 2025).
  57. Linden, V.M.G.; Grass, I.; Joubert, E.; Tscharntke, T.; Weier, S.M.; Taylor, P.J. Ecosystem services and disservices by birds, bats and monkeys change with macadamia landscape heterogeneity. J. Appl. Ecol. 2019, 56, 2069–2078. [Google Scholar] [CrossRef]
  58. Pejchar, L.; Clough, Y.; Ekroos, J.; Nicholas, K.A.; Olsson, O.; Ram, D.; Tschumi, M.; Smith, H.G. Net Effects of Birds in Agroecosystems. BioScience 2018, 68, 896–904. [Google Scholar] [CrossRef]
Figure 1. Study area: The three wetlands of the Salitre sub-basin (Bogotá, Colombia). Composite maps of (a) the Juan Amarillo wetland; (b) the Córdoba wetland; and (c) the Santa María del Lago wetland. Each map shows wetland boundaries (green, yellow, and orange, respectively) and associated water features (blue lines) over satellite imagery. Inset boxes indicate the location of each wetland within the urban area of Bogotá and the Salitre sub-basin. Base map: Google Earth (2023). Projection: WGS 84. Scale: 1:5000. North is at the top.
Figure 1. Study area: The three wetlands of the Salitre sub-basin (Bogotá, Colombia). Composite maps of (a) the Juan Amarillo wetland; (b) the Córdoba wetland; and (c) the Santa María del Lago wetland. Each map shows wetland boundaries (green, yellow, and orange, respectively) and associated water features (blue lines) over satellite imagery. Inset boxes indicate the location of each wetland within the urban area of Bogotá and the Salitre sub-basin. Base map: Google Earth (2023). Projection: WGS 84. Scale: 1:5000. North is at the top.
Sustainability 17 10221 g001
Figure 2. Perceptions of ecosystem disservices on a 5-point Likert scale (1 = not important; 5 = highly important) across three urban wetlands in Bogotá, Colombia: (a) Juan Amarillo, (b) Córdoba, and (c) Santa María del Lago.
Figure 2. Perceptions of ecosystem disservices on a 5-point Likert scale (1 = not important; 5 = highly important) across three urban wetlands in Bogotá, Colombia: (a) Juan Amarillo, (b) Córdoba, and (c) Santa María del Lago.
Sustainability 17 10221 g002
Figure 3. Cluster profiles according to perceptions of disservices in urban wetlands.
Figure 3. Cluster profiles according to perceptions of disservices in urban wetlands.
Sustainability 17 10221 g003
Figure 4. Principal Component Analysis (PCA) of ecosystem disservices, differentiated by clusters: (a) Santa María del Lago Wetland; (b) Juan Amarillo Wetland; and (c) Córdoba Wetland.
Figure 4. Principal Component Analysis (PCA) of ecosystem disservices, differentiated by clusters: (a) Santa María del Lago Wetland; (b) Juan Amarillo Wetland; and (c) Córdoba Wetland.
Sustainability 17 10221 g004
Figure 5. Network visualization generated in ATLAS.ti of factors underlying visitors’ perceptions of discomfort in Bogotá’s urban wetlands.
Figure 5. Network visualization generated in ATLAS.ti of factors underlying visitors’ perceptions of discomfort in Bogotá’s urban wetlands.
Sustainability 17 10221 g005
Figure 6. Conceptual network of factors influencing environmental management in Bogotá’s urban wetlands.
Figure 6. Conceptual network of factors influencing environmental management in Bogotá’s urban wetlands.
Sustainability 17 10221 g006
Figure 7. Word cloud visualization of citizen recommendations for urban wetlands.
Figure 7. Word cloud visualization of citizen recommendations for urban wetlands.
Sustainability 17 10221 g007
Table 1. Typology of Identified Ecosystem Disservices: Socio-Environmental Pressure Factors.
Table 1. Typology of Identified Ecosystem Disservices: Socio-Environmental Pressure Factors.
Disservice CategoryCodeDescription/Pressure Factor
Contamination of environmental matricesPollutionSolid waste, emissions, and discharges that degrade the natural resources of the wetland.
Social risk behaviorsDrugsUse of psychoactive substances, generating insecurity and loss of recreational value.
Lack of institutional controlSurveillanceLack of patrolling and monitoring, increasing vulnerability to anthropogenic damage.
Lack of territorial demarcationDelimitationLack of clear physical boundaries, allowing invasions and ecological deterioration.
Conflicts and social violenceViolenceSituations of physical/verbal aggression that affect the well-being of visitors.
Presence of uncontrolled domestic animalsDogsRisk to native species, transmission of diseases, and alteration of wildlife behavior.
Note: The typology comprises six categories of ecosystem disservices identified in Bogotá’s urban wetlands. Each category reflects socio-environmental pressures that influence both ecological quality and recreational experiences. The codes (Pollution, Drugs, Surveillance, Delimitation, Violence, and Dogs) were employed to standardize and facilitate comparison across statistical and qualitative analyses.
Table 2. Descriptive statistics (mean and SD) of ecosystem disservices perceived by visitors to the Santa María del Lago, Juan Amarillo, and Córdoba urban wetlands.
Table 2. Descriptive statistics (mean and SD) of ecosystem disservices perceived by visitors to the Santa María del Lago, Juan Amarillo, and Córdoba urban wetlands.
WetlandDisserviceMeanSD
Santa María del LagoPollution3.841.07
Drugs3.391.06
Surveillance3.661.09
Delimitation3.390.85
Violence2.711.14
Juan AmarilloPollution4.040.77
Drugs3.431.05
Surveillance3.940.89
Delimitation3.580.91
Violence3.021.15
Dogs3.181.04
CórdobaPollution4.380.74
Drugs3.980.89
Surveillance3.550.87
Delimitation3.280.92
Violence2.881.12
Note. Perception scores are expressed on a Likert scale from 1 to 5, where 1 = “not important” and 5 = “highly important.” Data obtained using SPSS software.
Table 3. Perception of disservices by gender (Kruskal–Wallis).
Table 3. Perception of disservices by gender (Kruskal–Wallis).
DisserviceH (Santa María)p (Santa María)H (Juan Amarillo)p (Juan Amarillo)H (Córdoba)p (Córdoba)
Pollution0.0310.8610.0480.8260.5720.449
Drugs0.9520.3293.0550.080.6690.414
Surveillance2.8840.0890.6920.4060.1650.685
Delimitation0.3260.5680.3360.5620.6360.425
Violence0.5680.4510.260.610.320.571
Dogs1.4310.232
Note: H and p values from the Kruskal–Wallis test between genders are shown. No significant differences were found (p > 0.05). (—) not identified, this result should be interpreted with caution, as it could reflect very similar perceptions between men and women or, alternatively, limited statistical power due to the relatively small size of each group.
Table 4. Association between perceptions of disservices and gender (Chi-square).
Table 4. Association between perceptions of disservices and gender (Chi-square).
Disserviceχ2 (Santa María)p (Santa María)χ2 (Juan Amarillo)p (Juan Amarillo)χ2 (Córdoba)p (Córdoba)
Pollution0.0080.9280.160.68901
Drugs0.6080.4350.7620.38300.984
Surveillance0.310.5780.0540.8160.1440.704
Delimitation0.1170.7320.0780.7810.9770.323
Violence0.0040.950.7480.3870.2580.611
Dogs0.8190.365
Note: χ2 values and significance levels (p) obtained from the Chi-square independence test. No significant associations were found (p > 0.05).
Table 5. Logistic Regression Models Predicting the Intention to Revisit Wetlands by Perceived Disservices.
Table 5. Logistic Regression Models Predicting the Intention to Revisit Wetlands by Perceived Disservices.
DisservicesOR (Santa María)95% CI (Santa María)p (Santa María)OR (Juan Amarillo)95% CI (Juan Amarillo)p (Juan Amarillo)OR (Córdoba)95% CI (Córdoba)p (Córdoba)
Pollution0.5210.320–0.8500.0080.6420.386–1.0680.0860.4460.234–0.8480.013
Drugs0.4920.288–0.8400.010.7920.484–1.2970.3540.8520.463–1.5670.606
Surveillance0.7350.446–1.2110.2290.7990.490–1.3020.370.9630.535–1.7310.903
Delimitation0.8710.538–1.4110.5760.8370.499–1.4020.4970.7950.443–1.4260.437
Violence0.7830.473–1.2960.3420.5420.325–0.9020.0180.7670.435–1.3540.359
Dogs0.4570.275–0.7600.003
Note: Odds ratios (OR), 95% confidence intervals (CI), and p-values are reported for each disservice as predictors of revisit intention. An OR < 1 indicates a reduced likelihood of return. (–) Data not available.
Disclaimer/Publisher’s Note: The statements, opinions and data contained in all publications are solely those of the individual author(s) and contributor(s) and not of MDPI and/or the editor(s). MDPI and/or the editor(s) disclaim responsibility for any injury to people or property resulting from any ideas, methods, instructions or products referred to in the content.

Share and Cite

MDPI and ACS Style

Forero Ausique, V.F.; Díaz Guevara, D.C.; Vinasco Guzmán, M.C.; Forero, S.D. Ecosystem Disservices: Challenges and Opportunities for Sustainable Urban Tourism in the Wetlands of Bogotá (Colombia). Sustainability 2025, 17, 10221. https://doi.org/10.3390/su172210221

AMA Style

Forero Ausique VF, Díaz Guevara DC, Vinasco Guzmán MC, Forero SD. Ecosystem Disservices: Challenges and Opportunities for Sustainable Urban Tourism in the Wetlands of Bogotá (Colombia). Sustainability. 2025; 17(22):10221. https://doi.org/10.3390/su172210221

Chicago/Turabian Style

Forero Ausique, Victor Fabian, Diana Cristina Díaz Guevara, Martha Cecilia Vinasco Guzmán, and Silvana Daniela Forero. 2025. "Ecosystem Disservices: Challenges and Opportunities for Sustainable Urban Tourism in the Wetlands of Bogotá (Colombia)" Sustainability 17, no. 22: 10221. https://doi.org/10.3390/su172210221

APA Style

Forero Ausique, V. F., Díaz Guevara, D. C., Vinasco Guzmán, M. C., & Forero, S. D. (2025). Ecosystem Disservices: Challenges and Opportunities for Sustainable Urban Tourism in the Wetlands of Bogotá (Colombia). Sustainability, 17(22), 10221. https://doi.org/10.3390/su172210221

Note that from the first issue of 2016, this journal uses article numbers instead of page numbers. See further details here.

Article Metrics

Back to TopTop