Energy Consumption and Export Growth Decoupling in Post-WTO China
Abstract
1. Introduction
2. Literature Review
- (1)
- Integration of Contemporary Input–Output Data. By utilizing the latest noncompetitive in-put–output tables from China’s National Bureau of Statistics and the WIOD, this study refines de-coupling analyses by distinguishing domestic from imported inputs. Spanning data from 2002 to 2018, it provides a nuanced assessment of the distinct impacts of domestic production and import-ed intermediate goods on China’s energy consumption.
- (2)
- Advanced Analytical Framework. Integrating noncompetitive input–output models, system dynamics, and LMDI decomposition, this research reveals the complex relationship between export growth and energy consumption. It also explores how transitions to energy-efficient and high-tech industries reshape energy use patterns, delivering insights that surpass conventional analyses.
- (3)
- Policy-Oriented Strategies for Multi-disciplinary Sustainability. The findings underscore the importance of targeted interventions to drive technological innovation and enhance energy efficiency in pivotal export-oriented industries. Aligning economic strategies with environmental sustainability objectives not only strengthens China’s decoupling efforts but also contributes to global environmental preservation.
3. Methodology
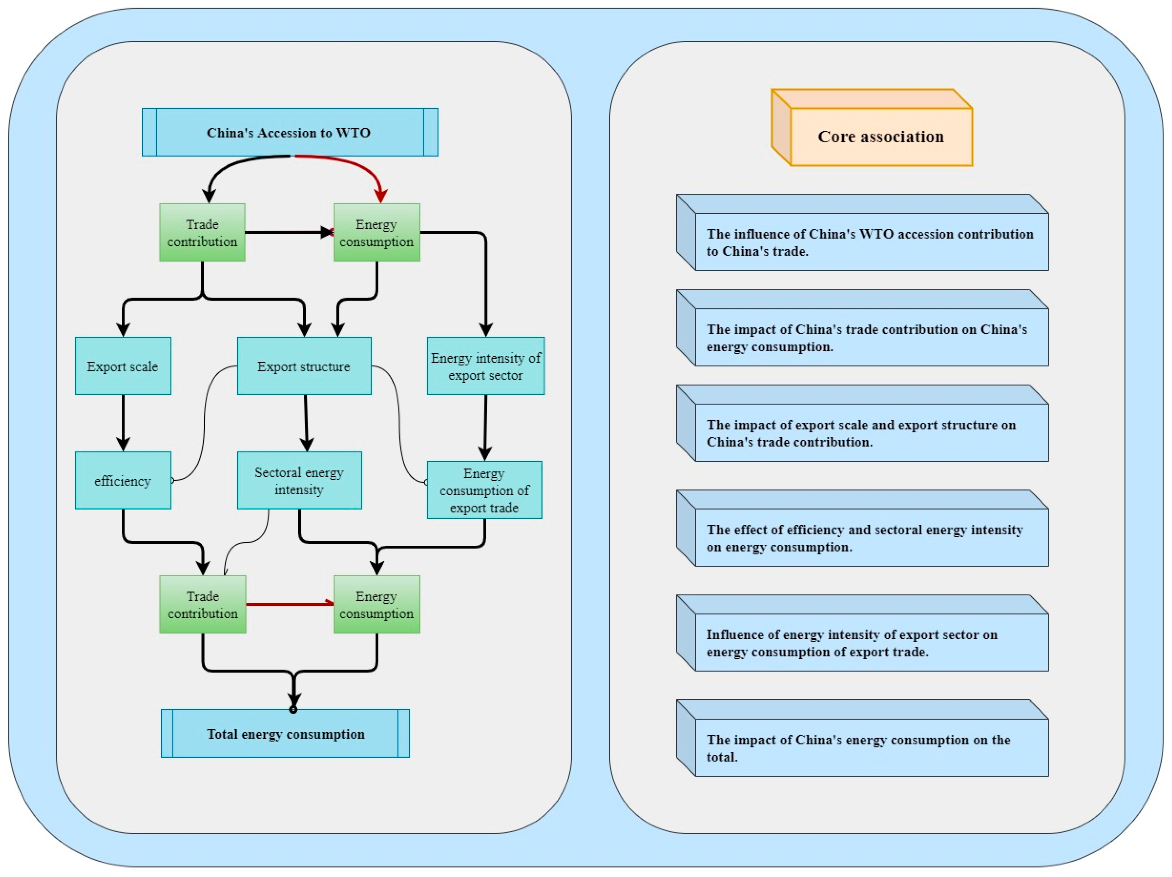
3.1. System Dynamics Diagram
3.2. Noncompetitive Input–Output Table
3.3. Constructing the Analytical Model
3.3.1. Export Trade–Energy Consumption Measurement Model
- (1)
- Measuring export trade–energy consumption intensity
- (2)
- Measuring export trade–energy consumption
3.3.2. Export Trade Growth and Energy Consumption Decoupling Evaluation Model
3.3.3. Model Construction of Factors Influencing Export Growth and Energy Consumption Decoupling
3.4. Data Sources
4. Results
4.1. Analysis of Energy Intensity and Energy Consumption of China’s Export Trade
4.1.1. China’s Export Trade–Energy Consumption Intensity and Its Changes
4.1.2. Energy Consumption in China’s Export Trade and Its Changes
4.2. Analysis of Decoupling and Influencing Factors
4.2.1. Comprehensive Analysis of Export Trade Growth and Energy Consumption Decoupling
4.2.2. Industry Heterogeneity Analysis of Export Trade Growth and Energy Consumption Decoupling
4.2.3. Quantifying Energy Consumption and Decoupling Subindices
4.2.4. Analyzing the Factors Impacting Export Growth–Energy Consumption Decoupling
4.2.5. Analysis of Factors in Various Sectors
5. Discussion
6. Conclusions and Policy Implications
6.1. Conclusions
- (1)
- The findings of this study demonstrate the substantial energy consumption associated with China’s export trade, despite its decreasing proportion compared with total domestic energy consumption. Energy consumption figures for China’s export trade have remained significant over the years, accounting for a considerable proportion of total domestic energy consumption (consistently over 20%). These results emphasize the substantial energy demand generated by China’s export trade, placing significant pressure on domestic energy conservation and emissions reduction efforts.
- (2)
- Furthermore, a clear decoupling trend between export growth and energy consumption emerged following China’s accession to the WTO. The decoupling relationship varied during different time periods, with weak decoupling observed from 2002 to 2006, strong decoupling from 2006 to 2010, weakened decoupling from 2010 to 2014, and a return to strong decoupling from 2014 to 2018. The shifting DIs indicate that the highest decoupling level was achieved from 2014 to 2018.
- (3)
- The impact of changes in export trade scale, trade structure, and energy consumption intensity on China’s export growth and energy consumption decoupling has been significant and diverse. The increasing scale of exports has generally hindered the decoupling process, while decreased energy consumption intensity was identified as the primary driver of China’s export trade–energy consumption decoupling, whereas structural changes in export trade have had a relatively minor impact on the decoupling relationship.
6.2. Policy Implications
6.2.1. Promoting Energy Efficiency Through Green Export Technologies
6.2.2. Institutionalizing Decoupling Indicators into Policy Evaluation
6.2.3. Tailoring Sector-Specific Decoupling Strategies
6.2.4. Developing Adaptive Mechanisms for Periodic Decoupling Assessment
6.3. Outlook
Author Contributions
Funding
Institutional Review Board Statement
Informed Consent Statement
Data Availability Statement
Conflicts of Interest
References
- Ocampo, J.A.; Martin, J.; United Nations. Economic Commission for Latin America. In Globalization and Development: A Latin American and Caribbean Perspective; Stanford University Press: Stanford, CA, USA, 2003. [Google Scholar]
- Liveris, A. Leading Through Disruption: A Changemaker’s Guide to Twenty-First Century Leadership; HarperCollins Leadership: Nashville, TN, USA, 2023. [Google Scholar]
- Mais, F.; Bauernhansl, T. Decarbonization Drivers and Their Impact on Business Models in the Energy-Intensive Manufacturing Industry (EIMI). Sustainability 2024, 16, 4836. [Google Scholar] [CrossRef]
- Zhang, Z.; Deng, H.; Yu, J. Decoupling between Greenhouse Gas Emissions and Economic Growth in China: Role of Urbanization, Energy Intensity and Industrialization. J. Environ. Manag. 2023, 344, 118515. [Google Scholar]
- Tan, L.; Yang, Z.; Irfan, M.; Ding, C.J.; Hu, M.; Hu, J. Toward Low-Carbon Sustainable Development: Exploring the Impact of Digital Economy Development and Industrial Restructuring. Bus. Strategy Environ. 2024, 33, 2159–2172. [Google Scholar] [CrossRef]
- Chang, L.; Taghizadeh-Hesary, F.; Mohsin, M. Role of Mineral Resources Trade in Renewable Energy Development. Renew. Sustain. Energy Rev. 2023, 181, 113321. [Google Scholar] [CrossRef]
- Nnabuife, S.G.; Hamzat, A.K.; Whidborne, J.; Kuang, B.; Jenkins, K.W. Integration of Renewable Energy Sources in Tandem with Electrolysis: A Technology Review for Green Hydrogen Production. Int. J. Hydrogen Energy 2024, 107, 218–240. [Google Scholar] [CrossRef]
- Wang, T.; Wu, F.; Dickinson, D.; Zhao, W. Energy Price Bubbles and Extreme Price Movements: Evidence from China’s Coal Market. Energy Econ. 2024, 129, 107253. [Google Scholar] [CrossRef]
- Izzeldin, M.; Muradoğlu, Y.G.; Pappas, V.; Petropoulou, A.; Sivaprasad, S. The Impact of the Russian-Ukrainian War on Global Financial Markets. Int. Rev. Financ. Anal. 2023, 87, 102598. [Google Scholar] [CrossRef]
- Chen, X.; Shuai, C.; Zhang, Y.; Wu, Y. Decomposition of Energy Consumption and Its Decoupling with Economic Growth in the Global Agricultural Industry. Environ. Impact Assess. Rev. 2020, 81, 106364. [Google Scholar] [CrossRef]
- Xian, B.; Xu, Y.; Chen, W.; Wang, Y.; Qiu, L. Co-Benefits of Policies to Reduce Air Pollution and Carbon Emissions in China. Environ. Impact Assess. Rev. 2024, 104, 107301. [Google Scholar] [CrossRef]
- Wang, Q.; Zhang, F. Does Increasing Investment in Research and Development Promote Economic Growth Decoupling from Carbon Emission Growth? An Empirical Analysis of BRICS Countries. J. Clean. Prod. 2020, 252, 119853. [Google Scholar] [CrossRef]
- Organisation for Economic Co-operation and Development (OECD). Working Together Towards Sustainable Development; OECD Publishing: Paris, France, 2002; Available online: https://www.oecd.org/en/publications/working-together-towards-sustainable-development_9789264033924-en.html (accessed on 1 July 2025).
- Albert, M.J. Navigating the Polycrisis: Mapping the Futures of Capitalism and the Earth; MIT Press: Cambridge, MA, USA, 2024. [Google Scholar]
- Claeys, G.; Le Mouel, M.; Tagliapietra, S.; Wolff, G.B.; Zachmann, G. The Macroeconomics of Decarbonisation: Implications and Policies; Cambridge University Press: Cambridge, UK, 2024. [Google Scholar]
- Tachibana, J.; Hirota, K.; Goto, N.; Fujie, K. A Method for Regional-Scale Material Flow and Decoupling Analysis: A Demonstration Case Study of Aichi Prefecture, Japan. Resour. Conserv. Recycl. 2008, 52, 1382–1390. [Google Scholar] [CrossRef]
- Wu, X.; Fu, B.; Wang, S.; Song, S.; Li, Y.; Xu, Z.; Liu, J. Decoupling of SDGs Followed by Re-Coupling as Sustainable Development Progresses. Nat. Sustain. 2022, 5, 452–459. [Google Scholar] [CrossRef]
- Bleischwitz, R.; Yang, M.; Huang, B.; Xu, X.; Zhou, J.; McDowall, W.; Yong, G. The Circular Economy in China: Achievements, Challenges and Potential Implications for Decarbonisation. Resour. Conserv. Recycl. 2022, 183, 106350. [Google Scholar] [CrossRef]
- Jiang, Y.; Tian, S.; Xu, Z.; Gao, L.; Xiao, L.; Chen, S.; Shi, Z. Decoupling Environmental Impact from Economic Growth to Achieve Sustainable Development Goals in China. J. Environ. Manag. 2022, 312, 114978. [Google Scholar] [CrossRef]
- Lardy, N.R. China: Rebalancing Economic Growth. In The China Balance Sheet; Peterson Institute for International Economics: Washington, DC, USA, 2007; pp. 1–24. [Google Scholar]
- Wei, Z.; Han, B.; Pan, X.; Shahbaz, M.; Zafar, M.W. Effects of Diversified Openness Channels on the Total-Factor Energy Efficiency in China’s Manufacturing Sub-Sectors: Evidence from Trade and FDI Spillovers. Energy Econ. 2020, 90, 104836. [Google Scholar] [CrossRef]
- Kahrl, F.; Roland-Holst, D. Energy and Exports in China. China Econ. Rev. 2008, 19, 649–658. [Google Scholar] [CrossRef]
- Chen, X.H.; Tee, K.; Elnahass, M.; Ahmed, R. Assessing the Environmental Impacts of Renewable Energy Sources: A Case Study on Air Pollution and Carbon Emissions in China. J. Environ. Manag. 2023, 345, 118525. [Google Scholar] [CrossRef]
- Sun, C.; Zhan, Y.; Gao, X. Does Environmental Regulation Increase Domestic Value-Added in Exports? An Empirical Study of Cleaner Production Standards in China. World Dev. 2023, 163, 106154. [Google Scholar] [CrossRef]
- Ullah, M.; Umair, M.; Sohag, K.; Mariev, O.; Khan, M.A.; Sohail, H.M. The Connection between Disaggregate Energy Use and Export Sophistication: New Insights from OECD with Robust Panel Estimations. Energy 2024, 306, 132282. [Google Scholar] [CrossRef]
- Jie, H.; Khan, I.; Alharthi, M.; Zafar, M.W.; Saeed, A. Sustainable Energy Policy, Socio-Economic Development, and Ecological Footprint: The Economic Significance of Natural Resources, Population Growth, and Industrial Development. Util. Policy 2023, 81, 101490. [Google Scholar] [CrossRef]
- Yu, J.; Jin, X.; Liu, W.; Chen, Y.; Chai, Y.; Sun, M.; Peng, B.; Guo, H. Two Decades of Decoupling Trends of Global Energy-Related CO2 Emissions and Economic Growth. Sustain. Prod. Consum. 2024, 41, 1071–1084. [Google Scholar]
- Balsalobre-Lorente, D.; Shahbaz, M.; Murshed, M.; Nuta, F.M. Environmental Impact of Globalization: The Case of Central and Eastern European Emerging Economies. J. Environ. Manag. 2023, 341, 118018. [Google Scholar] [CrossRef] [PubMed]
- Chong, C.H.; Zhou, X.; Zhang, Y.; Ma, L.; Bhutta, M.S.; Li, Z.; Ni, W. LMDI Decomposition of Coal Consumption in China Based on the Energy Allocation Diagram of Coal Flows: An Update for 2005–2020 with Improved Sectoral Resolutions. Energy 2023, 285, 129266. [Google Scholar] [CrossRef]
- Li, L.; Raza, M.Y.; Cucculelli, M. Electricity Generation and CO2 Emissions in China Using Index Decomposition and Decoupling Approach. Energy Strategy Rev. 2024, 51, 101304. [Google Scholar] [CrossRef]
- Liu, Y.; Gan, L.; Cai, W.; Li, R. Decomposition and Decoupling Analysis of Carbon Emissions in China’s Construction Industry Using the Generalized Divisia Index Method. Environ. Impact Assess. Rev. 2024, 104, 107321. [Google Scholar] [CrossRef]
- Song, P.; Wang, J.; Zhao, C.; Huang, B. From Static and Dynamic Perspectives: A Survey on Historical Data Benchmarks of Control Performance Monitoring. IEEE/CAA J. Autom. Sin. 2024, 12, 300–316. [Google Scholar] [CrossRef]
- Wang, T.; Liao, J.; Jin, J. Robust Decoupled Cruise Control Design of the High-Speed Train as Uncertain Large-Scale System. IEEE Trans. Intell. Transp. Syst. 2024, 25, 16096–16106. [Google Scholar] [CrossRef]
- Ullrich, L.; Buchholz, M.; Dietmayer, K.; Graichen, K. Expanding the Classical V-Model for the Development of Complex Systems Incorporating AI. IEEE Trans. Intell. Veh. 2024, 10, 1790–1804. [Google Scholar] [CrossRef]
- Alkemade, F.; de Coninck, H. Policy Mixes for Sustainability Transitions Must Embrace System Dynamics. Environ. Innov. Soc. Transit. 2021, 41, 24–26. [Google Scholar] [CrossRef]
- Jimenez, G.H.; Razmi, A. Can Asia Sustain an Export-Led Growth Strategy in the Aftermath of the Global Crisis? Exploring a Neglected Aspect. J. Asian Econ. 2013, 29, 45–61. [Google Scholar] [CrossRef]
- Shahbaz, M.; Khan, S.; Tahir, M.I. The Dynamic Links between Energy Consumption, Economic Growth, Financial Development and Trade in China: Fresh Evidence from Multivariate Framework Analysis. Energy Econ. 2013, 40, 8–21. [Google Scholar] [CrossRef]
- Ünal, E.; Lin, B.; Managi, S. CO2 Emissions Embodied in Bilateral Trade in China: An Input-Output Analysis. Environ. Impact Assess. Rev. 2023, 103, 107218. [Google Scholar] [CrossRef]
- Baccaro, L.; Benassi, C. Throwing out the Ballast: Growth Models and the Liberalization of German Industrial Relations. Socio-Econ. Rev. 2017, 15, 85–115. [Google Scholar] [CrossRef]
- Cao, Z.; He, X.; Zhang, K. Research on the Evolution Mechanism and Decoupling Effect of China’s Carbon Emissions from the Perspective of Green Credit: Based on System Dynamics Model and Tapio Model. Environ. Sci. Pollut. Res. 2023, 30, 118897–118915. [Google Scholar] [CrossRef] [PubMed]
- Du, M.; Wu, F.; Luo, L.; Liao, L. Spatial Effects of the Market-Based Energy Allocation on Energy Efficiency: A Quasi-Natural Experiment of Energy Quota Trading. Energy 2025, 318, 134902. [Google Scholar] [CrossRef]
- Tapio, P. Towards a Theory of Decoupling: Degrees of Decoupling in the EU and the Case of Road Traffic in Finland between 1970 and 2001. Transp. Policy 2005, 12, 137–151. [Google Scholar] [CrossRef]
- Sun, M.; Wu, J.; Ma, X.; Cao, T.; Ren, F. Energy-Export Decoupling in China: Evolutionary Trends, Driving Forces, and Sectoral Heterogeneity (2002–2022). Int. J. Energy Res. 2025, 1, 6216311. [Google Scholar] [CrossRef]
- Sun, M.; Song, Y. Water Peaking with a Three-Pillar Analysis in China: Exploring the Interplay of Resource Utilization and Industrial Structure. In Natural Resources Forum; Blackwell Publishing Ltd.: Oxford, UK, 2024. [Google Scholar]
- Sun, M.; Song, Y.; Yan, S.; Wang, T.; Zhou, Z.; Li, M. A “WEST” Theory in the East: Decoupling and Synergistic Evolution of Water Utilization, Economy, and Society in China. J. Am. Water Resour. Assoc. 2024, 60, 1228–1252. [Google Scholar] [CrossRef]
- Ang, B.W. The LMDI approach to decomposition analysis: A practical guide. Energy Policy 2005, 33, 867–871. [Google Scholar] [CrossRef]
- Erumban, A.A.; Gouma, R.; Los, B.; Stehrer, R.; Temurshoev, U.; Timmer, M.; de Vries, G. World Input-Output Database (WIOD): Construction, Challenges and Applications. In Proceedings of the DIME Final Conference, Maastricht, The Netherlands, 6–8 April 2011. [Google Scholar]
- GB/T 4754-2017; Industrial Classification for National Economic Activities. Standards Press of China: Beijing, China, 2017.
- Lu, Q.; Yang, H.; Huang, X.; Chuai, X.; Wu, C. Multi-Sectoral Decomposition in Decoupling Industrial Growth from Carbon Emissions in the Developed Jiangsu Province, China. Energy 2015, 82, 414–425. [Google Scholar] [CrossRef]
- Dong, F.; Li, J.; Li, K.; Sun, Z.; Yu, B.; Wang, Y.; Zhang, S. Causal Chain of Haze Decoupling Efforts and Its Action Mechanism: Evidence from 30 Provinces in China. J. Clean. Prod. 2020, 245, 118889. [Google Scholar] [CrossRef]
- Wang, X.; Chen, Y.; Dong, Y.; Zhang, T.; Shi, B. How does environmental regulation impact low-carbon transition? Evidence from China’s iron and steel industry. Ann. Oper. Res. 2025, 345, 637–663. [Google Scholar] [CrossRef]
- Wu, Y.; Zhu, Q.; Zhu, B. Comparisons of Decoupling Trends of Global Economic Growth and Energy Consumption between Developed and Developing Countries. Energy Policy 2018, 116, 30–38. [Google Scholar] [CrossRef]
- Gao, L. Forecasting and Analysis of Energy Consumption in China: Based on Grey Forecasting Model. Front. Bus. Econ. Manag. 2022, 3, 26–30. [Google Scholar] [CrossRef]
- Niu, N.; Zhang, H.; Wang, M.; Lu, Y.; Ma, J.; Zhang, B. Circular Economy Efficiency Improvements Contribute to Achieving Net-Zero: Empirical Evidence from China. Comput. Ind. Eng. 2024, 201, 110700. [Google Scholar] [CrossRef]
- Kan, S.; Chen, B.; Chen, G. Worldwide Energy Use across Global Supply Chains: Decoupled from Economic Growth? Appl. Energy 2019, 250, 1235–1245. [Google Scholar] [CrossRef]
- Hwang, H.D.; Yin, X. The Impact of China’s Accession into the WTO on the Regional Trade Agreement in Northeast Asia. J. East Asian Aff. 2003, 17, 173–192. [Google Scholar]
- Erten, B.; Leight, J. Exporting out of Agriculture: The Impact of WTO Accession on Structural Transformation in China. Rev. Econ. Stat. 2021, 103, 364–380. [Google Scholar] [CrossRef]
- Tan, Y. How the WTO Changed China: The Mixed Legacy of Economic Engagement. Foreign Aff. 2021, 100, 90. [Google Scholar]
- Gao, H.S. WTO Reform and China: Defining or Defiling the Multilateral Trading System? Harv. Int. Law. J. 2021, 62, 1. [Google Scholar]
- Khan, Z.A.; Koondhar, M.A.; Khan, I.; Ali, U.; Tianjun, L. Dynamic Linkage between Industrialization, Energy Consumption, Carbon Emission, and Agricultural Products Export of Pakistan: An ARDL Approach. Environ. Sci. Pollut. Res. 2021, 28, 43698–43710. [Google Scholar] [CrossRef]
- Chen, Y.; Wang, Z.; Zhong, Z. CO2 Emissions, Economic Growth, Renewable and Non-Renewable Energy Production and Foreign Trade in China. Renew. Energy 2019, 131, 208–216. [Google Scholar] [CrossRef]
- Nadeem, M.; Wang, Z.; Shakeel, M. Real Output, Fossil Fuels, Clean Fuels and Trade Dynamics: New Insights from Structural Break Models in China. Appl. Energy 2023, 350, 121746. [Google Scholar] [CrossRef]
- Ju, H.; Zeng, G.; Zhang, S. Inter-Provincial Flow and Influencing Factors of Agricultural Carbon Footprint in China and Its Policy Implication. Environ. Impact Assess. Rev. 2024, 105, 107419. [Google Scholar] [CrossRef]
- Lewis, J.I. The Rise of Renewable Energy Protectionism: Emerging Trade Conflicts and Implications for Low Carbon Development. Glob. Environ. Polit. 2014, 14, 10–35. [Google Scholar] [CrossRef]
- Abdelrahim, A.M.; Yahia, Z.; Li, Z.; Ebaidalla, M.E.; He, J. Exploring the Impact of Exports on Clean Energy Consumption in China: An Empirical Study. Asian Econ. Financ. Rev. 2021, 9, 44–56. [Google Scholar] [CrossRef]
- Cheng, D.; Yu, J.; Zhang, H. Exporting and Electricity Consumption: New Microeconomic Evidence from Manufacturing Firms in China. Appl. Econ. Lett. 2021, 28, 1226–1233. [Google Scholar] [CrossRef]
- Shang, M.; Peng, M.Y.P.; Anser, M.K.; Imran, M.; Nassani, A.A.; Binsaeed, R.H.; Zaman, K. Evaluating the U-Shaped Environmental Kuznets Curve in China: The Impact of High Technology Exports and Renewable Energy Consumption on Carbon Emissions. Gondwana Res. 2024, 127, 272–287. [Google Scholar] [CrossRef]
- Eweade, B.S.; Güngör, H. Climate Policy Uncertainty and Energy Impacts on Trade Openness and Foreign Direct Investment in the United States: Evidence from the RALS Co-Integration Test. In Natural Resources Forum; Blackwell Publishing Ltd.: Oxford, UK, 2024. [Google Scholar]
- Quader, M.A.; Ahmed, S.; Ghazilla, R.A.R.; Ahmed, S.; Dahari, M. A Comprehensive Review on Energy Efficient CO2 Breakthrough Technologies for Sustainable Green Iron and Steel Manufacturing. Renew. Sustain. Energy Rev. 2015, 50, 594–614. [Google Scholar] [CrossRef]
- Aydin, C.; Onay, R.D.; Şahin, İ. Does Energy Intensity Matter in the Nexus between Energy Consumption and Economic Growth Regarding Capital-Energy Substitution? Environ. Sci. Pollut. Res. 2022, 29, 88240–88255. [Google Scholar] [CrossRef] [PubMed]
- Deichmann, U.; Reuter, A.; Vollmer, S.; Zhang, F. Relationship between Energy Intensity and Economic Growth: New Evidence from a Multi-Country Multi-Sector Data Set (January 30, 2018). World Bank Policy Research Working Paper No. 8322. Available online: https://ssrn.com/abstract=3113873 (accessed on 1 July 2025).
- Stern, D.I. Energy–GDP Relationship. In The New Palgrave Dictionary of Economics; Palgrave Macmillan: London, UK, 2018; pp. 3697–3714. [Google Scholar]
- Xiao, Q. Trade Liberalization and Regional Wage Dynamics: Evidence from China’s WTO Accession. Front. Bus. Econ. Manag. 2023, 7, 34–41. [Google Scholar]
- Shahzad, U.; Doğan, B.; Sinha, A.; Fareed, Z. Does Export Product Diversification Help to Reduce Energy Demand: Exploring the Contextual Evidences from the Newly Industrialized Countries. Energy 2021, 214, 118881. [Google Scholar] [CrossRef]
- Fan, S.; Hui, L.; Nassani, A.A.; Imran, M.; Naseem, I.; Zaman, K. Illuminating the Path to Decarbonization: Nuclear Energy Consumption, Clean Energy Production, and Sustainable Fuel Production for Long-Term Development. Energy Environ. 2024. [Google Scholar] [CrossRef]
- Wang, X.; Lu, Z.; Li, T.; Zhang, P. Carbon-Neutral Power System Transition Pathways for Coal-Dominant and Renewable Resource-Abundant Regions: Inner Mongolia as a Case Study. Energy Convers. Manag. 2023, 285, 117013. [Google Scholar]











| Output | Intermediate Use | Finally Use | Import | Total Output | ||||
|---|---|---|---|---|---|---|---|---|
| Input | Sector (1, 2, …, n) | Consumption | Investment | Export | Sum-Up | |||
| Intermediate input products | Domestic | - | ||||||
| Imported | 0 | |||||||
| Value added | L&K | |||||||
| Total input | ||||||||
| No. | Sectors Breakdown Details | No. | Sectors Breakdown Details |
|---|---|---|---|
| S1 | Agriculture, forestry, animal husbandry and fisheries | S12 | General and special purpose machinery and equipment manufacturing |
| S2 | Coal, oil, gas, metal, and non-metal mining | S13 | Transport equipment manufacturing |
| S3 | Food and tobacco manufacturing | S14 | Electrical machinery and equipment manufacturing |
| S4 | Textiles, clothing and leather products | S15 | Communications equipment, computers and other electronic equipment, instruments and meters |
| S5 | Woodworking products and furniture industry | S16 | Waste utilization and other manufacturing industries |
| S6 | Paper, printing and educational and sporting goods manufacturing | S17 | Electricity, heat, gas and water production and supply |
| S7 | Petroleum, coking products and nuclear fuel processing | S18 | Building and Construction |
| S8 | Chemicals manufacturing | S19 | Transportation, storage and postal services |
| S9 | Non-metallic mineral products | S20 | Wholesale and retail trade and accommodation and catering |
| S10 | Metal smelting and rolling processing | S21 | Other services |
| S11 | Metal products industry | Avg. | Average level |
Disclaimer/Publisher’s Note: The statements, opinions and data contained in all publications are solely those of the individual author(s) and contributor(s) and not of MDPI and/or the editor(s). MDPI and/or the editor(s) disclaim responsibility for any injury to people or property resulting from any ideas, methods, instructions or products referred to in the content. |
© 2025 by the authors. Licensee MDPI, Basel, Switzerland. This article is an open access article distributed under the terms and conditions of the Creative Commons Attribution (CC BY) license (https://creativecommons.org/licenses/by/4.0/).
Share and Cite
Sun, M.; Ji, M.; Li, C.; Wang, X. Energy Consumption and Export Growth Decoupling in Post-WTO China. Sustainability 2025, 17, 9836. https://doi.org/10.3390/su17219836
Sun M, Ji M, Li C, Wang X. Energy Consumption and Export Growth Decoupling in Post-WTO China. Sustainability. 2025; 17(21):9836. https://doi.org/10.3390/su17219836
Chicago/Turabian StyleSun, Mingsong, Mengxue Ji, Chunyu Li, and Xianghui Wang. 2025. "Energy Consumption and Export Growth Decoupling in Post-WTO China" Sustainability 17, no. 21: 9836. https://doi.org/10.3390/su17219836
APA StyleSun, M., Ji, M., Li, C., & Wang, X. (2025). Energy Consumption and Export Growth Decoupling in Post-WTO China. Sustainability, 17(21), 9836. https://doi.org/10.3390/su17219836

