A Systems Thinking Approach to Address Social Acceptance Challenges in Australia’s Renewable Energy Transition
Abstract
1. Introduction
2. Literature Review
2.1. Barriers to RE Transition
2.2. Social Acceptance for RE Projects
2.3. Systems Thinking View for RE Projects in Achieving Social Acceptance
3. Materials and Methods
4. Results
4.1. Issues Related to RE Transition
4.2. Strategies for Successful Energy Transition
4.3. Causal Loop Diagrams (CLDs) for Strategies
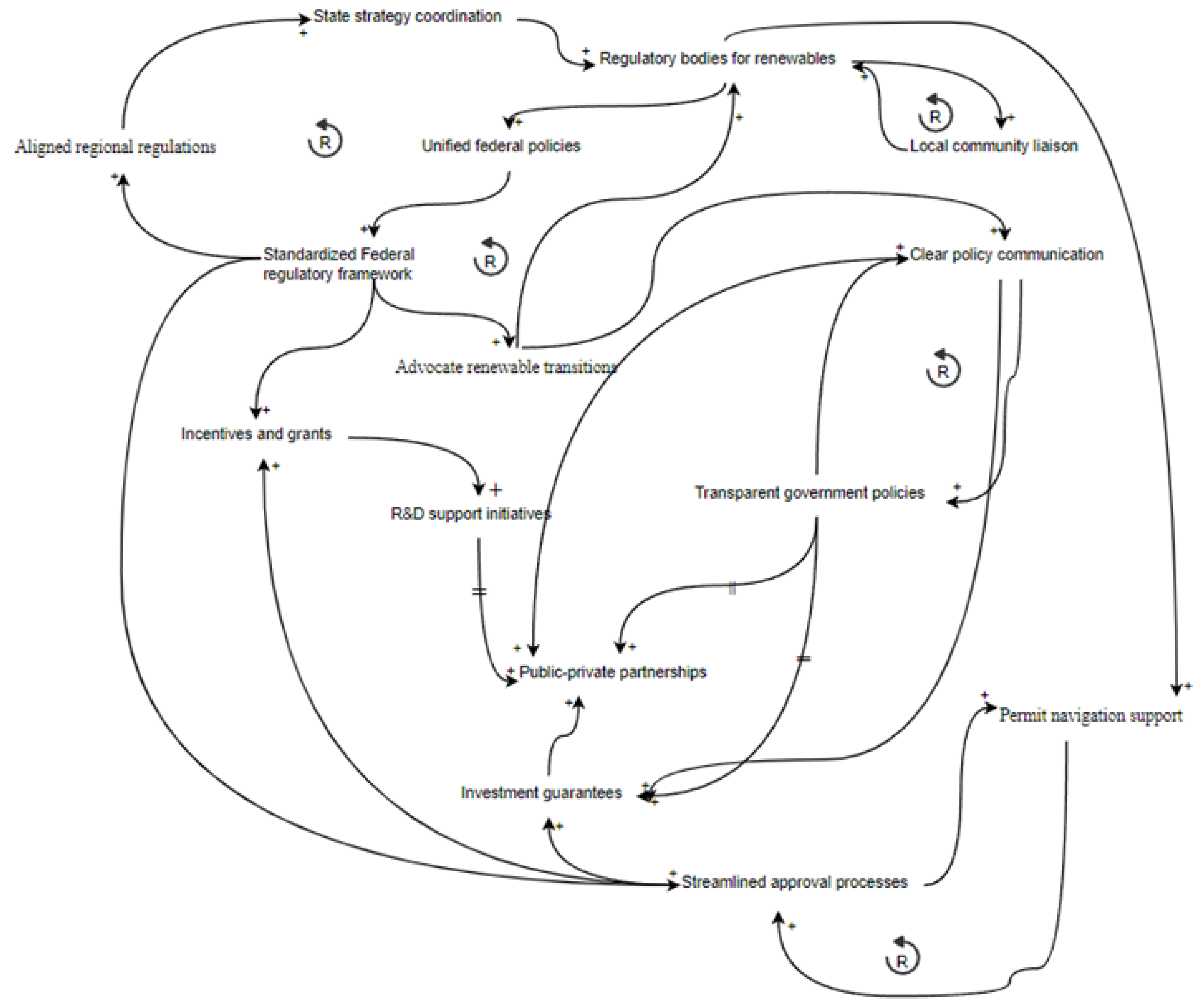
4.3.1. Socio-Political Strategies for RE Transition
4.3.2. Market Strategies for RE Transition
4.3.3. Community Strategies for RE Transition
5. Discussion
6. Conclusions
Author Contributions
Funding
Institutional Review Board Statement
Informed Consent Statement
Data Availability Statement
Conflicts of Interest
Abbreviations
| CLDs | Causal Loop Diagrams |
| FIFO | fly-in/fly-out |
| RE | RE |
| RET | RE Transition |
References
- Rabbi, M.F.; Popp, J.; Máté, D.; Kovács, S. Energy security and energy transition to achieve carbon neutrality. Energies 2022, 15, 8126. [Google Scholar] [CrossRef]
- Prasad, S.; Venkatramanan, V.; Singh, A. Renewable energy for a low-carbon future: Policy perspectives. In Sustainable Bioeconomy: Pathways to Sustainable Development Goals; Springer: Singapore, 2021; pp. 267–284. [Google Scholar]
- Adelekan, O.A.; Ilugbusi, B.S.; Adisa, O.; Obi, O.C.; Awonuga, K.F.; Asuzu, O.F.; Ndubuisi, N.L. Energy transition policies: A global review of shifts towards renewable sources. Eng. Sci. Technol. J. 2024, 5, 272–287. [Google Scholar] [CrossRef]
- Zhang, Y.; Abbas, M.; Iqbal, W. Perceptions of GHG emissions and renewable energy sources in Europe, Australia and the USA. Environ. Sci. Pollut. Res. 2022, 29, 5971–5987. [Google Scholar] [CrossRef] [PubMed]
- Klagge, B.; Nweke-Eze, C. Financing large-scale renewable energy projects in Kenya: Investor types, international connections, and financialization. Geogr. Ann. Ser. B Hum. Geogr. 2020, 102, 61–83. [Google Scholar] [CrossRef]
- Aparisi-Cerdá, I.; Ribó-Pérez, D.; García-Melón, M.; D’Este, P.; Poveda-Bautista, R. Drivers and barriers to the adoption of decentralised renewable energy technologies: A multi-criteria decision analysis. Energy 2024, 305, 132264. [Google Scholar] [CrossRef]
- Choobchian, S.; Ghorbannejad, M.; Amghani, M.S.; Azadi, H. Barriers to the Deployment of Renewable Energy Technologies. In Reclaiming Eden; Jenny Stanford Publishing: Singapore, 2024; pp. 111–144. [Google Scholar]
- Qudrat-Ullah, H. Myth: Renewable energy Is Too Disruptive to Be Feasible? In Sustainable Energy: A Myth or Reality; Springer Nature: Cham, Switzerland, 2024; pp. 71–130. [Google Scholar]
- Usman, F.O.; Ani, E.C.; Ebirim, W.; Montero, D.J.P.; Olu-lawal, K.A.; Ninduwezuor-Ehiobu, N. Integrating renewable energy solutions in the manufacturing industry: Challenges and opportunities: A review. Eng. Sci. Technol. J. 2024, 5, 674–703. [Google Scholar] [CrossRef]
- Hassan, Q.; Viktor, P.; Al-Musawi, T.J.; Ali, B.M.; Algburi, S.; Alzoubi, H.M.; Al-Jiboory, A.K.; Sameen, A.Z.; Salman, H.M.; Jaszczur, M. The renewable energy role in the global energy Transformations. Renew. Energy Focus 2024, 48, 100545. [Google Scholar] [CrossRef]
- Qin, Y.; Xu, Z.; Wang, X.; Škare, M. Green energy adoption and its determinants: A bibliometric analysis. Renew. Sustain. Energy Rev. 2022, 153, 111780. [Google Scholar] [CrossRef]
- Lennon, B.; Dunphy, N.P.; Sanvicente, E. Community acceptability and the energy transition: A citizens’ perspective. Energy Sustain. Soc. 2019, 9, 35. [Google Scholar] [CrossRef]
- Torro, S.; Rusdi, R.; Manda, D.; Saleh, S.; Akib, H.; Darmayanti, D.P.; Ardin, H. Assessing public awareness and stakeholder influence in renewable energy implementation: A case study from Sulawesi, Indonesia. J. Asian Energy Stud. 2024, 8, 95–109. [Google Scholar] [CrossRef]
- Winter, K.; Hornsey, M.J.; Pummerer, L.; Sassenberg, K. Public agreement with misinformation about wind farms. Nat. Commun. 2024, 15, 8888. [Google Scholar] [CrossRef] [PubMed]
- Basit, M.A.; Dilshad, S.; Badar, R.; Sami ur Rehman, S.M. Limitations, challenges, and solution approaches in grid-connected renewable energy systems. Int. J. Energy Res. 2020, 44, 4132–4162. [Google Scholar] [CrossRef]
- Arranz, A.M.; Askland, H.H.; Box, Y.; Scurr, I. United in criticism: The discursive politics and coalitions of Australian energy debates on social media. Energy Res. Soc. Sci. 2024, 108, 102591. [Google Scholar] [CrossRef]
- Batel, S. Research on the social acceptance of renewable energy technologies: Past, present and future. Energy Res. Soc. Sci. 2020, 68, 101544. [Google Scholar] [CrossRef]
- Pongsiri, N. Regulation and public-private partnerships. Int. J. Public Sect. Manag. 2002, 15, 487–495. [Google Scholar] [CrossRef]
- Segreto, M.; Principe, L.; Desormeaux, A.; Torre, M.; Tomassetti, L.; Tratzi, P.; Paolini, V.; Petracchini, F. Trends in social acceptance of renewable energy across Europe—A literature review. Int. J. Environ. Res. Public Health 2020, 17, 9161. [Google Scholar] [CrossRef] [PubMed]
- Susskind, L.; Chun, J.; Gant, A.; Hodgkins, C.; Cohen, J.; Lohmar, S. Sources of opposition to renewable energy projects in the United States. Energy Policy 2022, 165, 112922. [Google Scholar] [CrossRef]
- Nyumba, O.T.; Wilson, K.; Derrick, C.J.; Mukherjee, N. The use of focus group discussion methodology: Insights from two decades of application in conservation. Methods Ecol. Evol. 2018, 9, 20–32. [Google Scholar] [CrossRef]
- Proudlove, R.; Finch, S.; Thomas, S. Factors influencing intention to invest in a community owned renewable energy initiative in Queensland, Australia. Energy Policy 2020, 140, 111441. [Google Scholar] [CrossRef]
- Van der Loos, A.; Frenken, K.; Hekkert, M.; Negro, S. On the resilience of innovation systems. Ind. Innov. 2024, 31, 42–74. [Google Scholar] [CrossRef]
- Zander, K.K.; Mathur, D.; Mathew, S.; Garnett, S.T. Public views about the world’s largest proposed solar farm in remote Australia. Energy Policy 2024, 191, 114197. [Google Scholar] [CrossRef]
- O’Neill, L.; Thorburn, K.; Riley, B.; Maynard, G.; Shirlow, E.; Hunt, J. Renewable energy development on the Indigenous Estate: Free, prior and informed consent and best practice in agreement-making in Australia. Energy Res. Soc. Sci. 2021, 81, 102252. [Google Scholar] [CrossRef]
- Rezaei, M.; Akimov, A.; Gray, E.M. Economics of renewable hydrogen production using wind and solar energy: A case study for Queensland, Australia. J. Clean. Prod. 2024, 435, 140476. [Google Scholar] [CrossRef]
- Sage, V.; Patel, J.; Hazewinkel, P.; Yasin, Q.U.A.; Wang, F.; Yang, Y.; Kozielski, K.; Li, C.E. Recent progress and techno-economic analysis of liquid organic hydrogen carriers for Australian renewable energy export—A critical review. Int. J. Hydrogen Energy 2024, 56, 1419–1434. [Google Scholar] [CrossRef]
- Martin, N.; Rice, J. Power outages, climate events and renewable energy: Reviewing energy storage policy and regulatory options for Australia. Renew. Sustain. Energy Rev. 2021, 137, 110617. [Google Scholar] [CrossRef]
- Awosusi, A.A.; Rjoub, H.; Ağa, M.; Onyenegecha, I.P. An insight into the asymmetric effect of economic globalization on renewable energy in Australia: Evidence from the nonlinear ARDL approach and wavelet coherence. Energy Environ. 2024, 35, 3600–3624. [Google Scholar] [CrossRef]
- McGreevy, M.; MacDougall, C.; Fisher, M.; Henley, M.; Baum, F. Expediting a renewable energy transition in a privatised market via public policy: The case of South Australia 2004–18. Energy Policy 2021, 148, 111940. [Google Scholar] [CrossRef]
- Qadir, S.A.; Al-Motairi, H.; Tahir, F.; Al-Fagih, L. Incentives and strategies for financing the renewable energy transition: A review. Energy Rep. 2021, 7, 3590–3606. [Google Scholar] [CrossRef]
- Hussain, J.; Khan, A.; Zhou, K. The impact of natural resource depletion on energy use and CO2 emission in Belt & Road Initiative countries: A cross-country analysis. Energy 2020, 199, 117409. [Google Scholar] [CrossRef]
- Dahal, U.; Orru, K.; Orru, H.; Dijst, M. Green dreams, local realities: Complexities of the European Union’s energy transition to ensure local health and well-being in a fossil fuel-based industrial region. Environ. Impact Assess. Rev. 2024, 106, 107520. [Google Scholar] [CrossRef]
- Daniel, E.I.; Pasquire, C. Creating social value within the delivery of construction projects: The role of lean approach. Eng. Constr. Archit. Manag. 2019, 26, 1105–1128. [Google Scholar] [CrossRef]
- Breitschopf, B.; Keil, J.; Burghard, U.; Scheller, F. Forms of financial participation and acceptance of the energy transition—Are there any relations? Z. Energiewirtsch. 2024, 48, 38–57. [Google Scholar] [CrossRef]
- Barraket, J.; Loosemore, M. Co-creating social value through cross-sector collaboration between social enterprises and the construction industry. Constr. Manag. Econ. 2018, 36, 394–408. [Google Scholar] [CrossRef]
- Curran, G. Community Renewable Energy and Collaborative Governance: Social Entrepreneurialism at the Local Level in Australia. In Civic Engagement, Community-Based Initiatives and Governance Capacity; Routledge: London, UK, 2020; pp. 199–218. [Google Scholar]
- Keeley, A.R.; Komatsubara, K.; Managi, S. The value of invisibility: Factors affecting social acceptance of renewable energy. Energy Sources Part B Econ. Plan. Policy 2022, 17, 1983891. [Google Scholar] [CrossRef]
- Firestone, J.; Hoen, B.; Rand, J.; Elliott, D.; Hübner, G.; Pohl, J. Reconsidering barriers to wind power projects: Community engagement, developer transparency and place. J. Environ. Policy Plan. 2018, 20, 370–386. [Google Scholar] [CrossRef]
- González-Pozo, R. Social profiles and response patterns during the 2025 Iberian Peninsula power outage: The case of Spain. Int. J. Disaster Risk Reduct. 2025, 110, 105813. [Google Scholar] [CrossRef]
- Radtke, J. Understanding the complexity of governing energy transitions: Introducing an integrated approach of policy and transition perspectives. Environ. Policy Gov. 2025, 35, 595–614. [Google Scholar] [CrossRef]
- Shyu, C.W. Energy justice-based community acceptance of local-level energy transition to solar photovoltaic energy. Energy Rep. 2025, 13, 609–620. [Google Scholar] [CrossRef]
- Moore, P.; Alimi, O.A.; Abu-Siada, A. A review of system strength and inertia in renewable-energy-dominated grids: Challenges, sustainability, and solutions. Challenges 2025, 16, 12. [Google Scholar] [CrossRef]
- Quail, K.; Green, D.; O’Faircheallaigh, C. Large-scale renewable energy developments on the Indigenous estate: How can participation benefit Australia’s First Nations peoples? Energy Res. Soc. Sci. 2025, 123, 104044. [Google Scholar] [CrossRef]
- McMaster, R.; Noble, B.; Poelzer, G. Assessing local capacity for community-appropriate sustainable energy transitions in northern and remote Indigenous communities. Renew. Sustain. Energy Rev. 2024, 191, 114232. [Google Scholar] [CrossRef]
- Van de Grift, E.; Cuppen, E. Beyond the public in controversies: A systematic review on social opposition and renewable energy actors. Energy Res. Soc. Sci. 2022, 91, 102749. [Google Scholar] [CrossRef]
- Tseng, M.L.; Ardaniah, V.; Sujanto, R.Y.; Fujii, M.; Lim, M.K. Multicriteria assessment of renewable energy sources under uncertainty: Barriers to adoption. Technol. Forecast. Soc. Change 2021, 171, 120937. [Google Scholar] [CrossRef]
- Juszczyk, O.; Juszczyk, J.; Juszczyk, S.; Takala, J. Barriers for renewable energy technologies diffusion: Empirical evidence from Finland and Poland. Energies 2022, 15, 527. [Google Scholar] [CrossRef]
- Nikas, A.; Stavrakas, V.; Arsenopoulos, A.; Doukas, H.; Antosiewicz, M.; Witajewski-Baltvilks, J.; Flamos, A. Barriers to and consequences of a solar-based energy transition in Greece. Environ. Innov. Soc. Transit. 2020, 35, 383–399. [Google Scholar] [CrossRef]
- Pietrzak, M.B.; Igliński, B.; Kujawski, W.; Iwański, P. Energy transition in Poland—Assessment of the renewable energy sector. Energies 2021, 14, 2046. [Google Scholar] [CrossRef]
- Apolonia, M.; Fofack-Garcia, R.; Noble, D.R.; Hodges, J.; Correia da Fonseca, F.X. Legal and political barriers and enablers to the deployment of marine renewable energy. Energies 2021, 14, 4896. [Google Scholar] [CrossRef]
- Fleta-Asín, J.; Muñoz, F. Renewable energy public–private partnerships in developing countries: Determinants of private investment. Sustain. Dev. 2021, 29, 653–670. [Google Scholar] [CrossRef]
- Lottu, O.A.; Ehiaguina, V.E.; Ayodeji, S.A.; Ndiwe, T.C.; Izuka, U. Global review of solar power in education: Initiatives, challenges, and benefits. Eng. Sci. Technol. J. 2023, 4, 209–221. [Google Scholar] [CrossRef]
- Sen, S.; Ganguly, S. Opportunities, barriers and issues with renewable energy development—A discussion. Renew. Sustain. Energy Rev. 2017, 69, 1170–1181. [Google Scholar] [CrossRef]
- Foster, E.; Contestabile, M.; Blazquez, J.; Manzano, B.; Workman, M.; Shah, N. The unstudied barriers to widespread renewable energy deployment: Fossil fuel price responses. Energy Policy 2017, 103, 258–264. [Google Scholar] [CrossRef]
- Soto, E.A.; Hernandez-Guzman, A.; Vizcarrondo-Ortega, A.; McNealey, A.; Bosman, L.B. Solar energy implementation for health-care facilities in developing and underdeveloped countries: Overview, opportunities, and challenges. Energies 2022, 15, 8602. [Google Scholar] [CrossRef]
- Balcilar, M.; Roubaud, D.; Shahbaz, M. The impact of energy market uncertainty shocks on energy transition in Europe. Energy J. 2019, 40, 55–80. [Google Scholar] [CrossRef]
- Eleftheriadis, I.M.; Anagnostopoulou, E.G. Identifying barriers in the diffusion of renewable energy sources. Energy Policy 2015, 80, 153–164. [Google Scholar] [CrossRef]
- Gissey, G.C.; Dodds, P.E.; Radcliffe, J. Market and regulatory barriers to electrical energy storage innovation. Renew. Sustain. Energy Rev. 2018, 82, 781–790. [Google Scholar] [CrossRef]
- Jafarizadeh, H.; Yamini, E.; Zolfaghari, S.M.; Esmaeilion, F.; Assad, M.E.H.; Soltani, M. Navigating challenges in large-scale renewable energy storage: Barriers, solutions, and innovations. Energy Rep. 2024, 12, 2179–2192. [Google Scholar] [CrossRef]
- Johnson, O.W.; Han, J.Y.C.; Knight, A.L.; Mortensen, S.; Aung, M.T.; Boyland, M.; Resurrección, B.P. Intersectionality and energy transitions: A review of gender, social equity and low-carbon energy. Energy Res. Soc. Sci. 2020, 70, 101774. [Google Scholar] [CrossRef]
- Painuly, J.P.; Wohlgemuth, N. Renewable energy technologies: Barriers and policy implications. In Renewable-Energy-Driven Future; Academic Press: London, UK, 2021; pp. 539–562. [Google Scholar]
- Murshed, M. Are Trade Liberalization policies aligned with renewable energy Transition in low- and middle income countries? An Instrumental Variable approach . Renew. Energy 2020, 151, 1110–1123. [Google Scholar] [CrossRef]
- Hoicka, C.E.; Lowitzsch, J.; Brisbois, M.C.; Kumar, A.; Camargo, L.R. Implementing a just renewable energy transition: Policy advice for transposing the new European rules for renewable energy communities. Energy Policy 2021, 156, 112435. [Google Scholar] [CrossRef]
- Pasqualetti, M.J. Social barriers to renewable energy landscapes. Geogr. Rev. 2011, 101, 201–223. [Google Scholar] [CrossRef]
- Wüstenhagen, R.; Wolsink, M.; Bürer, M.J. Social acceptance of renewable energy innovation: An introduction to the concept. Energy Policy 2007, 35, 2683–2691. [Google Scholar] [CrossRef]
- Ellis, G.; Schneider, N.; Wüstenhagen, R. Dynamics of social acceptance of renewable energy: An introduction to the concept. Energy Policy 2023, 181, 113706. [Google Scholar] [CrossRef]
- Terrapon-Pfaff, J.; Dienst, C.; König, J.; Ortiz, W. A cross-sectional review: Impacts and sustainability of small-scale renewable energy projects in developing countries. Renew. Sustain. Energy Rev. 2014, 40, 1–10. [Google Scholar] [CrossRef]
- Vuichard, P.; Stauch, A.; Wüstenhagen, R. Keep it local and low-key: Social acceptance of alpine solar power projects. Renew. Sustain. Energy Rev. 2021, 138, 110516. [Google Scholar] [CrossRef]
- Malik, K.; Rahman, S.M.; Khondaker, A.N.; Abubakar, I.R.; Aina, Y.A.; Hasan, M.A. Renewable energy utilization to promote sustainability in GCC countries: Policies, drivers, and barriers. Environ. Sci. Pollut. Res. 2019, 26, 20798–20814. [Google Scholar] [CrossRef]
- Song, T.; Li, H.; Feng, Z. Policy and market mechanisms for promoting sustainable energy transition: Role of government and private sector. Econ. Change Restruct. 2024, 57, 153. [Google Scholar] [CrossRef]
- Leiren, M.D.; Aakre, S.; Linnerud, K.; Julsrud, T.E.; Di Nucci, M.R.; Krug, M. Community acceptance of wind energy developments: Experience from wind energy scarce regions in Europe. Sustainability 2020, 12, 1754. [Google Scholar] [CrossRef]
- Jagger, N.; Foxon, T.; Gouldson, A. Skills constraints and the low carbon transition. Clim. Policy 2013, 13, 43–57. [Google Scholar] [CrossRef]
- Willys, N.; Li, W.; Larbi-Siaw, O.; Brou, E.F. Mapping the social value creation of renewable energy enterprises in a social open innovation milieu. Kybernetes 2024, 54, 2494–2519. [Google Scholar] [CrossRef]
- Cantarero, M.M.V. Of renewable energy, energy democracy, and sustainable development: A roadmap to accelerate the energy transition in developing countries. Energy Res. Soc. Sci. 2020, 70, 101716. [Google Scholar] [CrossRef]
- Kumar, M. Social, economic, and environmental impacts of renewable energy resources. In Wind Solar Hybrid Renewable Energy System; IntechOpen: London, UK, 2020. [Google Scholar]
- Bessette, D.L.; Mills, S.B. Farmers vs. lakers: Agriculture, amenity, and community in predicting opposition to United States wind energy development. Energy Res. Soc. Sci. 2021, 72, 101873. [Google Scholar] [CrossRef]
- Ishola, N.A.O.; Odunaiya, N.O.G.; Soyombo, N.O.T. Stakeholder communication framework for successful implementation of community-based renewable energy projects. Int. J. Front. Eng. Technol. Res. 2024, 7, 25–43. [Google Scholar] [CrossRef]
- Enserink, M.; Van Etteger, R.; Van den Brink, A.; Stremke, S. To support or oppose renewable energy projects? A systematic literature review on the factors influencing landscape design and social acceptance. Energy Res. Soc. Sci. 2022, 91, 102740. [Google Scholar] [CrossRef]
- Morgan, M.J.; Stratford, E.; Harpur, S.; Rowbotham, S. A systems thinking approach for community health and wellbeing. Syst. Pract. Action Res. 2024, 37, 161–183. [Google Scholar] [CrossRef]
- Arnold, R.D.; Wade, J.P. A definition of systems thinking: A systems approach. Procedia Comput. Sci. 2015, 44, 669–678. [Google Scholar] [CrossRef]
- González, A.M.; Sandoval, H.; Acosta, P.; Henao, F. On the acceptance and sustainability of renewable energy projects—A systems thinking perspective. Sustainability 2016, 8, 1171. [Google Scholar] [CrossRef]
- Laimon, M.; Yusaf, T.; Mai, T.; Goh, S.; Alrefae, W. A systems thinking approach to address sustainability challenges to the energy sector. Int. J. Thermofluids 2022, 15, 100161. [Google Scholar] [CrossRef]
- Sovacool, B.K.; Griffiths, S. The cultural barriers to a low-carbon future: A review of six mobility and energy transitions across 28 countries. Renew. Sustain. Energy Rev. 2020, 119, 109569. [Google Scholar] [CrossRef]
- Dhirasasna, N.; Sahin, O. A multi-methodology approach to creating a causal loop diagram. Systems 2019, 7, 42. [Google Scholar] [CrossRef]
- Maxwell, J.A. Designing a qualitative study. In The SAGE Handbook of Applied Social Research Methods; SAGE Publications: Thousand Oaks, CA, USA, 2008; Volume 2, pp. 214–253. [Google Scholar]
- Gudlaugsson, B.; Ghanem, D.A.; Dawood, H.; Pillai, G.; Short, M. A qualitative based causal-loop diagram for understanding policy design challenges for a sustainable transition pathway: The case of Tees Valley region, UK. Sustainability 2022, 14, 4462. [Google Scholar] [CrossRef]
- Stroh, D.P. Systems Thinking for Social Change: A Practical Guide to Solving Complex Problems, Avoiding Unintended Consequences, and Achieving Lasting Results; Chelsea Green Publishing: White River Junction, VT, USA, 2015. [Google Scholar]
- Zobeidi, T.; Komendantova, N.; Yazdanpanah, M. Social media as a driver of the use of renewable energy: The perceptions of Instagram users in Iran. Energy Policy 2022, 161, 112721. [Google Scholar] [CrossRef]
- Mankoff, J.; Matthews, D.; Fussell, S.R.; Johnson, M. Leveraging social networks to motivate individuals to reduce their ecological footprints. In Proceedings of the 2007 40th Annual Hawaii International Conference on System Sciences (HICSS’07), Waikoloa, HI, USA, 3–6 January 2007; IEEE: New York, NY, USA, 2007; p. 87. [Google Scholar]
- Ram, M.; Osorio-Aravena, J.C.; Aghahosseini, A.; Bogdanov, D.; Breyer, C. Job creation during a climate compliant global energy transition across the power, heat, transport, and desalination sectors by 2050. Energy 2022, 238, 121690. [Google Scholar] [CrossRef]
- Ugwu, M.C.; Adewusi, A.O.; Nwokolo, N.E. The role of public-private partnerships in building clean energy infrastructure in the United States and Nigeria. Int. J. Manag. Entrep. Res. 2024, 6, 1049–1068. [Google Scholar] [CrossRef]
- Sinkovics, N.; Archie-Acheampong, J. The social value creation of MNEs—A literature review across multiple academic fields. Crit. Perspect. Int. Bus. 2020, 16, 7–46. [Google Scholar] [CrossRef]
- Wen, H.; Lee, C.C.; Zhou, F. How does fiscal policy uncertainty affect corporate innovation investment? Evidence from China’s new energy industry. Energy Econ. 2022, 105, 105767. [Google Scholar] [CrossRef]
- Qazi, A.; Hussain, F.; Rahim, N.A.; Hardaker, G.; Alghazzawi, D.; Shaban, K.; Haruna, K. Towards sustainable energy: A systematic review of renewable energy sources, technologies, and public opinions. IEEE Access 2019, 7, 63837–63851. [Google Scholar] [CrossRef]
- Poulsen, T.; Lema, R. Is the supply chain ready for the green transformation? The case of offshore wind logistics. Renew. Sustain. Energy Rev. 2017, 73, 758–771. [Google Scholar] [CrossRef]
- Khan, K.; Su, C.W.; Rehman, A.U.; Ullah, R. Is technological innovation a driver of renewable energy? Technol. Soc. 2022, 70, 102044. [Google Scholar] [CrossRef]



| # | Barriers | Sources | # | Barriers | Sources |
|---|---|---|---|---|---|
| 1 | High Initial Capital Costs | [31,49,50] | 10 | Unfavorable Tax Policies | [51,52,53] |
| 2 | Lack of Financing Options | [31,54] | 11 | Public Resistance | [49] |
| 3 | Subsidies for Fossil Fuels | [31,55] | 12 | Cultural Preferences for Traditional Energy | [56] |
| 4 | Market Uncertainty | [47,57] | 13 | Lack of Institutional Support | [31,58] |
| 5 | Energy Storage Limitations | [59,60] | 14 | Limited Collaboration | [61] |
| 6 | Grid Infrastructure Issues | [58] | 15 | Energy Security Concerns | [54] |
| 7 | Lack of Advanced Technologies | [19,60,62] | 16 | International Trade and Tariffs | [63] |
| 8 | Lack of Strong Policy Frameworks | [64] | 17 | Land Availability and Environmental Impact | [31,65] |
| 9 | Complex approval processes | [51,58] |
| Interviewee Code | Designation | Type of Organisation | Experience |
|---|---|---|---|
| E01—Expert 01 | Management Committee Member | Energy Consultant | 10 |
| E02—Expert 02 | Communication & Engagement Advisor Towards Net Zero Mission | Research (Government Agency) | 03 |
| E03—Expert 03 | Climate Champion and committee member for various | Climate Change Network | 04 |
| E04—Expert 04 | Energy modelling manager | Energy Consultant | 05 |
| E05—Expert 05 | Community Organiser for RE advocacy groups | Federation of independent local groups | 05 |
| E06—Expert 06 | Energy transition manager | Energy Supplier | 07 |
| E07—Expert 07 | Infrastructure and Energy Transition—Senior Commercial Advisor | Financial Planner | 10 |
| E08—Expert 08 | Director—Energy Transition | Business Management Consultant | 10 |
| E09—Expert 09 | Process Engineering Consultant—Energy Transition | Consultant | 07 |
| E10—Expert 10 | Principal—Energy consultant company | Energy Consultant | 20 |
| E11—Expert 11 | Chief operation officer | Energy Consultant | 03 |
| E12—Expert 12 | Senior Advisor, Energy Transition | Management Consulting | 20 |
| E13—Expert 13 | Business Unit Manager—RE | Testing, inspection, and certification | 05 |
| E14—Expert 14 | Legal Consultant—Energy Transition | Green Energy Supplier | 06 |
| E15—Expert 15 | Renewables Coordinator | Federation of independent local groups | 10 |
| # | Issue | LR | E01 | E02 | E03 | E04 | E05 | E06 | E07 | E08 | E09 | E10 | E11 | E12 | E13 | E14 | E15 |
|---|---|---|---|---|---|---|---|---|---|---|---|---|---|---|---|---|---|
| I01 | Lack of awareness within the industry | ✓ | ✓ | ✓ | ✓ | ✓ | ✓ | ✓ | ✓ | ✓ | ✓ | ||||||
| I02 | Lack of standardised government policies around RE | ✓ | ✓ | ✓ | ✓ | ||||||||||||
| I03 | Uncertainty around government decisions on renewables | ✓ | ✓ | ✓ | ✓ | ||||||||||||
| I04 | The need for high levels of investment and a lack of incentives | ✓ | ✓ | ✓ | |||||||||||||
| I05 | Lack of collaborative efforts within the industrial sectors | ✓ | ✓ | ||||||||||||||
| I06 | Lack of education providers with relevant programs | ✓ | ✓ | ✓ | |||||||||||||
| I07 | Lengthy approval process for RE projects | ✓ | |||||||||||||||
| I08 | Issues around the supply chain in RE projects | ✓ | |||||||||||||||
| I09 | Issues around the electricity grid and infrastructure | ✓ | ✓ | ||||||||||||||
| I10 | Lack of support from the local councils in early decision-making | ✓ | |||||||||||||||
| I11 | Lack of community acceptance | ✓ | ✓ | ✓ |
| Socio-Political | Issue | Community | Issue | Market | Issue |
|---|---|---|---|---|---|
| Unified federal policies Incentives and grants Align regional regulations Federal regulatory framework State strategy coordination Transparent government policies Clear policy communication Advocate renewable transitions Investment guarantees Public–private partnerships R&D support initiatives Industry-stakeholder collaboration Regulatory bodies for renewables Streamlined approval processes Permit navigation support Local community liaison | I02 I02 I02 I02 I02 I03 I03 I03 I04 I04 I04 I04 I07 I07 I07 I10 | Verified communication channels Social media engagement Educational awareness campaigns Community engagement programs Stakeholder collaboration Workshops and planning Build stakeholder trust Incremental target setting Pilot project trials Infrastructure demand planning Address community concerns Immersion in communities Honest communication Community input integration Long-term community benefits Direct landowner engagement Transparent interactions | I01 I01 I01 I05 I05 I05 I05 I05 I05 I10 I11 I11 I11 I11 I11 I11 | Infrastructure grants Financial incentives TAFE training funding Specialized energy degrees Upskill apprenticeships RE training RE degree programs Local manufacturing promotion Supply chain diversification Strategic material reserves Grid infrastructure upgrades Optimal grid research | I04 I04 I06 I06 I06 I06 I06 I08 I08 I08 I09 I09 |
Disclaimer/Publisher’s Note: The statements, opinions and data contained in all publications are solely those of the individual author(s) and contributor(s) and not of MDPI and/or the editor(s). MDPI and/or the editor(s) disclaim responsibility for any injury to people or property resulting from any ideas, methods, instructions or products referred to in the content. |
© 2025 by the authors. Licensee MDPI, Basel, Switzerland. This article is an open access article distributed under the terms and conditions of the Creative Commons Attribution (CC BY) license (https://creativecommons.org/licenses/by/4.0/).
Share and Cite
Jayasuriya, S.; Weerasooriya, D.; Yang, R.; Bond, C. A Systems Thinking Approach to Address Social Acceptance Challenges in Australia’s Renewable Energy Transition. Sustainability 2025, 17, 9812. https://doi.org/10.3390/su17219812
Jayasuriya S, Weerasooriya D, Yang R, Bond C. A Systems Thinking Approach to Address Social Acceptance Challenges in Australia’s Renewable Energy Transition. Sustainability. 2025; 17(21):9812. https://doi.org/10.3390/su17219812
Chicago/Turabian StyleJayasuriya, Sajani, Dilan Weerasooriya, Rebecca Yang, and Carol Bond. 2025. "A Systems Thinking Approach to Address Social Acceptance Challenges in Australia’s Renewable Energy Transition" Sustainability 17, no. 21: 9812. https://doi.org/10.3390/su17219812
APA StyleJayasuriya, S., Weerasooriya, D., Yang, R., & Bond, C. (2025). A Systems Thinking Approach to Address Social Acceptance Challenges in Australia’s Renewable Energy Transition. Sustainability, 17(21), 9812. https://doi.org/10.3390/su17219812

