Evaluation and Enhancement of Landscape Resilience in Mountain–Water Towns from the Perspective of Cultural and Tourism Integration: Case Study of Yinji Town, Wugang City
Abstract
1. Introduction
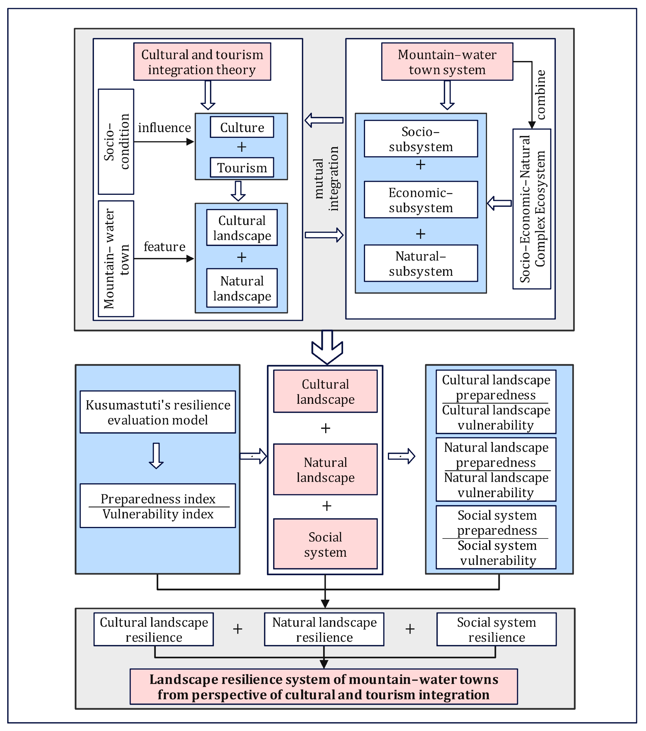
2. Theoretical Foundation
3. Study Area and Methods
3.1. Study Area
3.2. Construction of the Landscape Resilience Evaluation System for Mountain–Water Towns from the CTI Perspective
3.2.1. Selection of Evaluation Indicators
- Cultural landscape preparedness indicators: These include the number of cultural resources, attractiveness of cultural-tourism IP (intellectual property), number of cultural-tourism specialties, and number of cultural inheritors. These reflect the richness of cultural landscape resources, their attractiveness to tourists, the economic conversion capacity of the cultural-tourism industry, and cultural inheritance capacity.
- Natural landscape preparedness indicators: This includes the number of natural landscapes, scenic beauty degree, vegetation coverage rate, and environmental comfort level. These reflect the richness and beauty of natural landscapes, the abundance of forest resources and greening level, and the quality of the human living environment.
- Social system preparedness indicators: These include the road density, number of hotels and agritainments, proportion of villagers engaged in CTI work, and strength of CTI policy support. These reflect the convenience of rural transportation, cultural-tourism reception capacity, villager participation and collaboration, and the level of government support for cultural-tourism.
- Cultural landscape vulnerability indicators: These include the homogenization rate of cultural resources, unused rate of cultural resources, damage degree of historical buildings, and destruction degree of traditional rural character. These reflect the lack of cultural distinctiveness and utilization, difficulties in cultural resource regeneration, and the degree of damage to traditional rural landscapes.
- Natural landscape vulnerability indicators: These include the distance to core landscape resources, susceptibility to natural disasters, average elevation, and average slope. These reflect resource disadvantages for CTI development, ecological pressure, engineering construction pressure, and transportation limitations.
- Social system vulnerability indicators: These include the distance to the town center, distance to main roads, proportion of out-migrating population, and dependence on CTI revenue. These reflect rural locational conditions, regional accessibility, population structure, and economic pressure.
3.2.2. Determination of Indicator Weights
- Determining subjective weights using AHP
- 2.
- Determining objective weights using the Entropy Weight method
- 3.
- Calculation of combined weights for evaluation indicators
3.2.3. Indicator Grading Standardization
3.3. Data Sources and Processing
3.3.1. Spatial Data
3.3.2. Statistical Data
3.3.3. Subjective Evaluation Data
3.4. Resilience Evaluation Score Calculation
3.4.1. Landscape Preparedness and Vulnerability Score Calculation
3.4.2. Landscape Resilience Score Calculation
3.5. Obstacle Factor Analysis
4. Results
4.1. Results of Landscape Preparedness and Vulnerability
4.1.1. Landscape Preparedness
4.1.2. Landscape Vulnerability
4.2. Results of Resilience Across Different Dimensions
4.2.1. Cultural Landscape Resilience
4.2.2. Natural Landscape Resilience
4.2.3. Social System Resilience
4.3. Results of Comprehensive Landscape Resilience
4.4. Classification of Village Resilience Types
- H-H type (quadrant I): This group included key tourism villages like Jizhuang and Weiziyuan. They represent areas of high development potential coupled with high systemic risk.
- L-H type (quadrant II): This is the most challenged type, including villages such as Zhuwa and Gengshang. These villages suffer from both a weak development foundation and high exposure to disturbances.
- L-L type (quadrant III): Villages like Shigang and Lizhuang fell into this category, characterized by a state of low vitality and low risk, often due to a lack of significant development pressure or resources.
- H-L type (quadrant IV): This is the most sustainable and ideal type, exemplified by Yinji and Caizhuang villages. They possess strong intrinsic capacities while facing relatively lower risks.
4.5. Results of Primary Obstacle
4.5.1. Criterion Layer Obstacle Degree
4.5.2. Indicator Layer Obstacle Degree
5. Discussion
5.1. Discussion on Resilience in Various Dimensions
5.2. Strategies for Enhancing Landscape Resilience
5.2.1. Cultural Landscape Resilience Enhancement Strategies
5.2.2. Natural Landscape Resilience Enhancement Strategies
5.2.3. Social System Resilience Enhancement Strategies
5.2.4. Resilience Enhancement Strategies for Different Village Types
- H-H type (quadrant I): Focus on risk management and capacity transformation. Specific measures include controlling development intensity, restricting development in ecological protection areas, and reducing adverse environmental impacts from tourists. Implement disaster prevention and ecological restoration, emphasizing soil and water conservation and biodiversity protection. Promote diversification and upgrading of rural industries to reduce reliance on a single tourism sector. The goal is to transform high preparedness into the capacity to cope with high vulnerability, maintaining its role as a sustainable engine for CTI.
- L-H type (quadrant II): The core focus is on basic security and risk mitigation. The primary task is to improve infrastructure (transportation, water, electricity, and disaster prevention facilities) and provide basic public services and social security. Implement ecological protection priority projects to reduce ecological pressure. Explore suitable small-scale, low-impact CTI formats, such as ecological study tours. The goal is to prioritize vulnerability reduction, ensuring basic safety and survival conditions, and gradually enhance intrinsic motivation.
- L-L type (quadrant III): Focus on resource excavation and vitality stimulation. Specific measures include discovering and cultivating characteristic resources (traditional crafts, specialty agricultural products, and natural landscapes). Improve basic development conditions and introduce external support and cooperation. Develop small-scale, high-quality CTI projects, like farming experience or nature healing. The goal is to break the low-level equilibrium, stimulate development vitality, and enhance preparedness to address future potential risks.
- H-L type (quadrant IV): The core focus is on consolidating advantages and leading by example. Emphasis should be on maintaining the current good state through continuous ecological protection and facility maintenance. Promote high-quality development and innovation, such as upgrading cultural-tourism products and implementing smart management. Play a radiating and driving role in assisting with the development of surrounding villages. The goal is to establish these villages as model villages for regional CTI and resilience construction.
6. Conclusions
6.1. Research Overview and Main Findings
6.2. Theoretical Implications
6.3. Practical Implications
6.4. Limitations and Future Research Directions
Author Contributions
Funding
Institutional Review Board Statement
Informed Consent Statement
Data Availability Statement
Conflicts of Interest
References
- Kong, H.; Qiu, X.; Wang, K.; Bu, N.; Cheung, C.; Zhang, N. Exploring Chinese sustainable tourism: A 25-year perspective. J. Sustain. Tour. 2024, 33, 1373–1391. [Google Scholar] [CrossRef]
- Liu, H.; Tan, Z.; Xia, Z. The Coupling Coordination Relationship and Driving Factors of the Digital Economy and High-Quality Development of Rural Tourism: Insights from Chinese Experience Data. Land 2024, 13, 1734. [Google Scholar] [CrossRef]
- Xie, C.; Zhu, H.; Zhang, K. Fitting relationships and policy insights into the high-quality integrated development of culture and tourism industries in China. J. Nat. Resour. 2025, 40, 1084–1106. [Google Scholar] [CrossRef]
- Zeng, M.; Shen, S.; Gu, J. How does the integration of cultural and tourism industries impact the value added to tourism value chain: Evidences from Jiangsu Province of China. PLoS ONE 2023, 18, e0287610. [Google Scholar] [CrossRef] [PubMed]
- Xu, F.; La, L.; Yan, X.; Han, L.; He, Y.; Zhong, X. A review of researches on the integration of cultural industry and tourism industry in China. Tour. Sci. 2023, 37, 1–18. [Google Scholar] [CrossRef]
- Zhu, H.; Xie, C.; Zhang, J. Evaluation of the Development Level of Integration of Culture and Tourism in China’s Provinces under the Perspective of Spatial Interaction and Study of Influence Paths. Sustainability 2024, 16, 1756. [Google Scholar] [CrossRef]
- Shi, L.; Liao, X. From poverty to common prosperity: An evaluation of agricultural-cultural-tourism integration and its impact on economic growth. Front. Sustain. Food Syst. 2025, 9, 1600264. [Google Scholar] [CrossRef]
- Yan, Y.; Zhou, L.; Iossifova, D. Rural type classification based on resource characteristics and its relationship with local villagers’ concerns: A case study of the beautiful villages initiative in Zhejiang, China. J. Asian Archit. Build. Eng. 2025, 1–21. [Google Scholar] [CrossRef]
- Zhang, J. Water Adaptation History, Characteristics, Limitation and Vision of Traditional Mountainous Villages in Mentougou, West Beijing. Chin. Landsc. Archit. 2025, 41, 137–144. [Google Scholar] [CrossRef]
- Huang, Y.; Huang, Y.; Chen, Y.; Song, J.; Yang, S.; Huang, L.; Zheng, L.; Gao, Y. The evolution and construction of Shan-shui cities: Evidence from the ancient city of Hangzhou from the sixth to the twenty-first century via geographical information systems and space syntax. Front. Earth Sci. 2025, 13, 1551117. [Google Scholar] [CrossRef]
- Yuan, L.; Xu, Z.; Xu, N. The Chinese city in mountain and water: Shaping the urban landscape in Chengdu. Landscape Res. 2023, 49, 176–191. [Google Scholar] [CrossRef]
- Zhang, C.; Fan, Q.; He, B.; Hu, J.; Ping, X.; Li, C.; Xia, B.; Li, W. Space-time cube simulation of urban population across years using pixel-based neighborhoods. Cities 2025, 166, 106299. [Google Scholar] [CrossRef]
- Zhang, S.; Jiang, D. Ecological construction gene recognition system for location selection of mountainous villages and towns. J. Environ. Prot. Ecol. 2022, 23, 677–684. [Google Scholar]
- Huang, Y.; Ye, Z.; Zhang, Q.; Chen, Y.; Wu, W. Space Gene Quantification and Mapping of Traditional Settlements in Jiangnan Water Town: Evidence from Yubei Village in the Nanxi River Basin. Buildings 2025, 15, 2571. [Google Scholar] [CrossRef]
- Zi, M.; Zhou, Y.; Luo, J.; Zhang, C.; Gao, Z. Measurement and influencing factors of rural regionalsystem resilience in mountainous areas: A case study of Luotian County in the Dabie Mountains. Prog. Geogr. 2022, 41, 1819–1832. [Google Scholar] [CrossRef]
- Sun, J.; Zhou, M.; Wang, S. Localized practices of rural tourism makers from a resilience perspective: A comparative study in China. J. Rural Stud. 2025, 119, 103722. [Google Scholar] [CrossRef]
- Xue, E.Y. Tourism as creative destruction: Place making and resilience in rural areas. J. Tour. Cult. Change 2022, 20, 827–841. [Google Scholar] [CrossRef]
- Fan, J.; Mo, Y.; Cai, Y.; Zhao, Y.; Su, D. Evaluation of Community Resilience in Rural China—Taking Licheng Subdistrict, Guangzhou as an Example. Int. J. Environ. Res. Public Health 2021, 18, 5827. [Google Scholar] [CrossRef] [PubMed]
- Cumming, G.S.; Olsson, P.; Chapin, F.S.; Holling, C.S. Resilience, experimentation, and scale mismatches in social-ecological landscapes. Landsc. Ecol. 2013, 28, 1139–1150. [Google Scholar] [CrossRef]
- Liu, Z.; Fang, C.; Liao, X.; Fan, R.; Sun, B.; Mu, X. Adaptation and adaptability: Deciphering urban resilience from the evolutionary perspective. Environ. Impact Assess. Rev. 2023, 103, 107266. [Google Scholar] [CrossRef]
- Shi, Y.; Zhang, J.; Cui, X.; Zhang, G. Evaluating Sustainability of Tourism Projects in Rural Land Development Base on a Resilience Model. Land 2022, 11, 2245. [Google Scholar] [CrossRef]
- Liu, L.; Wu, R.; Lou, Y.; Luo, P.; Sun, Y.; He, B.; Hu, M.; Herath, S. Exploring the Comprehensive Evaluation of Sustainable Development in Rural Tourism: A Perspective and Method Based on the AVC Theory. Land 2023, 12, 1473. [Google Scholar] [CrossRef]
- Zhong, Z.; Zhang, Y.; Zhang, J.; Su, M. How information and communication technologies contribute to rural tourism resilience: Evidence from China. Electron Commer Res. 2024. [Google Scholar] [CrossRef]
- Gocer, O.; Boyacioglu, D.; Karahan, E.E.; Shrestha, P. Cultural tourism and rural community resilience: A framework and its application. J. Rural Stud. 2024, 107, 103238. [Google Scholar] [CrossRef]
- Zhang, Y.; Zheng, Q.; Tang, C.; Liu, H.; Cui, M. Spatial characteristics and restructuring model of the agro-cultural heritage site in the context of culture and tourism integration. Heliyon 2024, 10, e30227. [Google Scholar] [CrossRef] [PubMed]
- Tang, C.; Liu, Y.; Wan, Z.; Liang, W. Evaluation system and influencing paths for the integration of culture and tourism in traditional villages. J. Geogr. Sci. 2023, 33, 2489–2510. [Google Scholar] [CrossRef]
- Zhang, C.; He, B.; Li, W.; Guo, C. Spatial Distribution and Accessibility Evaluation of National Water Parks in China. Sustainability 2023, 15, 11621. [Google Scholar] [CrossRef]
- Hong, Y.; Tu, L.; Wan, M. Evaluation and Optimization Strategies for Provincial Culture and Tourism Integration from the Perspective of Landscape Narrative: A Case Study of Anhui Province, China. Land 2025, 14, 1398. [Google Scholar] [CrossRef]
- Ma, J.; Zheng, R.; Duan, S.; Wang, W.; Li, X. Exploring the path of rural ecological landscape construction from the perspective of a composite ecosystem. J. Agric. Resour. Environ. 2023, 40, 1180–1189. [Google Scholar] [CrossRef]
- Xu, R.; Deng, J.; He, Y.; Sui, G.; Li, X.; Yang, W. Research on the evaluation model of ecological environment change and its internal driving mechanisms. Nat. Hazards Risk 2024, 15, 2330514. [Google Scholar] [CrossRef]
- Zhu, J.; Yuan, X.; Yuan, X.; Liu, S.; Guan, B.; Sun, J.; Chen, H. Evaluating the sustainability of rural complex ecosystems during the development of traditional farming villages into tourism destinations: A diachronic emergy approach. J. Rural Stud. 2021, 86, 473–484. [Google Scholar] [CrossRef]
- Bruneau, M.; Chang, S.E.; Eguchi, R.T.; Lee, G.C.; O’Rourke, T.D.; Reinhorn, A.M.; Shinozuka, M.; Tierney, K.; Wallace, W.A.; Winterfeldt, D. A framework to quantitatively assess and enhance the seismic resilience of communities. J. Earthq. Spectra 2003, 19, 733–752. [Google Scholar] [CrossRef]
- Henry, D.; Emmanuel Ramirez-Marquez, J. Generic metrics and quantitative approaches for system resilience as a function of time. Reliab. Eng. Syst. Saf. 2012, 99, 114–122. [Google Scholar] [CrossRef]
- Kusumastuti, R.D.; Viverita; Husodo, Z.A.; Suardi, L.; Danarsari, D.N. Developing a resilience index towards natural disasters in Indonesia. Int. J. Disaster Risk Reduct. 2014, 10, 327–340. [Google Scholar] [CrossRef]
- Kusumastuti, R.D.; Nurmala, N.; Arviansyah, A.; Wibowo, S.S. Indicators of community preparedness for fast-onset disasters: A systematic literature review and case study. Nat. Hazards 2022, 110, 787–821. [Google Scholar] [CrossRef]
- Kusumastuti, H.; Pranita, D.; Viendyasari, M.; Rasul, M.S.; Sarjana, S. Leveraging Local Value in a Post-Smart Tourism Village to Encourage Sustainable Tourism. Sustainability 2024, 16, 873. [Google Scholar] [CrossRef]
- Gherdan, A.E.M.; Bacter, R.V.; Ciolac, R.; Iancu, T.; Maerescu, C.M.; Dodu, M.A.; Chereji, A.I.; Herman, V.G.; Ungureanu, A.; Bacter, D.P. Sustainable Agritourism Development in Romania’s North-West Mountain Region: A TOPSIS-Based Evaluation of Strategic Priorities. Agriculture 2025, 15, 601. [Google Scholar] [CrossRef]
- Li, W.; Zhou, Y.; Xun, G. Evaluation of Rural Landscape Resources Based on Cloud Model and Probabilistic Linguistic Term Set. Land 2022, 11, 60. [Google Scholar] [CrossRef]
- Zhao, Y.; Liu, J.; Zheng, Y. Preservation and Renewal: A Study on Visual Evaluation of Urban Historical and Cultural Street Landscape in Quanzhou. Sustainability 2022, 14, 8775. [Google Scholar] [CrossRef]
- Zhuang, Q.; Wang, L.; Zheng, G. An Evaluation of National Park System Pilot Area Using the AHP-Delphi Approach: A Case Study of the Qianjiangyuan National Park System Pilot Area, China. Forests 2022, 13, 1162. [Google Scholar] [CrossRef]
- Shen, Z.; Min, H.; Wang, L.; Zhang, Y. Evaluation of Carbon Neutrality Capacity of Regional Construction Industry Based on the Entropy Weight TOPSIS Model. Buildings 2024, 14, 2363. [Google Scholar] [CrossRef]
- Wang, B.; Wang, Y.; Yang, G.; He, Q.; Zhang, Y.; Lu, Y. Ecological health evaluation of an urban riverside greenway based on the AHP-EWM-TOPSIS model: A case study of Hangzhou, China. Environ. Res. Commun. 2024, 6, 105029. [Google Scholar] [CrossRef]
- DB11/T 1877-2021; Technical Specification of Ecological and Environmental Quality Evaluation. Beijing Municipal Ecology and Environment Bureau: Beijing, China, 2021.
- GB/T 17775-2024; Rating of Quality Levels of Tourist Attractions. Ministry of Culture and Tourism of the People’s Republic of China: Beijing, China, 2024.
- TD/T 1055-2019; Technical Regulation of the Third Nationwide Land and Resources Survey. Ministry of Natural Resources of the People’s Republic of China: Beijing, China, 2019.
- Li, W.; Zhou, Y.; Dai, X.; Hu, F. Evaluation of Rural Tourism Landscape Resources in Terms of Carbon Neutrality and Rural Revitalization. Sustainability 2022, 14, 2863. [Google Scholar] [CrossRef]
- Gürbüz, E.; Pirselimoğlu Batman, Z. Evaluation of Ecologically Based Activities Within the Scope of Sustainable Tourism and Recreation Planning. Sustainability 2025, 17, 2136. [Google Scholar] [CrossRef]
- Kang, L.; Luo, Z.; Hu, X.; Wei, B.; Zhou, D. Evaluation of tourism suitability and GAP analysis for rural based on GIS: A case study in Songling Village, Zhangzhou City. Ecol. Sci. 2024, 43, 123–131. [Google Scholar] [CrossRef]
- Wu, Z.; Mu, D.; Sun, M.; Xiong, Q.; Xiao, S. Evaluating rural tourism landscapes in world heritage buffer zones using PLES (Production-Living-Ecological Space) theory. npj Herit. Sci. 2025, 13, 464. [Google Scholar] [CrossRef]
- Wang, Z.; Pang, Z.; Zhang, J. Suitability Evaluation of Rural Ecological Wellness Tourism Scenic Spots. Chin. J. Agric. Resour. Reg. Plan. 2018, 39, 225–233. [Google Scholar]
- Zhao, Y.; Tao, Z.; Wang, M.; Chen, Y.; Wu, R.; Guo, L. Landscape Ecological Risk Assessment and Planning Enlightenment of Songhua River Basin Based on Multi-Source Heterogeneous Data Fusion. Water 2022, 14, 4060. [Google Scholar] [CrossRef]
- Huang, J.; Xue, D.; Huang, M. Rural Resilience Evaluation and Risk Governance in the Middle Reaches of the Heihe River, Northwest China: An Empirical Analysis from Ganzhou District, a Typical Irrigated Agricultural Area. Land 2025, 14, 926. [Google Scholar] [CrossRef]
- Wang, W.; Cheng, S.; Chen, Z.; Liu, K. Classification of rural tourism features based on hierarchical clustering analysis knowledge recognition algorithm. Math. Probl. Eng. 2022, 2022, 956020. [Google Scholar] [CrossRef]
- Muštra, V.; Perić, B.Š.; Pivčević, S. Cultural heritage sites, tourism and regional economic resilience. Pap. Reg. Sci. 2023, 102, 465–483. [Google Scholar] [CrossRef]
- Li, G.; Kang, T.; Fu, C.; Jiao, Y.; Hu, W. Spatiotemporal evolutionary characteristics of landscape carrying capacity in mountainous traditional villages during rural tourism development. npj Herit. Sci. 2025, 13, 237. [Google Scholar] [CrossRef]
- Zhong, J.; Liu, S.; Huang, M.; Cao, S.; Yu, H. Driving Forces for the Spatial Reconstruction of Rural Settlements in Mountainous Areas Based on Structural Equation Models: A Case Study in Western China. Land 2021, 10, 913. [Google Scholar] [CrossRef]
- Ancuța, C.; Jucu, I.S. Sustainable Rural Development through Local Cultural Heritage Capitalization—Analyzing the Cultural Tourism Potential in Rural Romanian Areas: A Case Study of Hărman Commune of Brașov Region in Romania. Land 2023, 12, 1297. [Google Scholar] [CrossRef]
- Peng, H.; Lou, H.; Liu, Y.; He, Q.; Zhang, M.; Yang, Y. Spatial and Temporal Evolution Assessment of Landscape Ecological Resilience Based on Adaptive Cycling in Changsha–Zhuzhou–Xiangtan Urban Agglomeration, China. Land 2025, 14, 709. [Google Scholar] [CrossRef]
- Wang, Y.; Zhao, Z.; Xu, M.; Tan, Z.; Han, J.; Zhang, L.; Chen, S. Agriculture–Tourism Integration’s Impact on Agricultural Green Productivity in China. Agriculture 2023, 13, 1941. [Google Scholar] [CrossRef]







| Target Layer | Criterion Layer | Indicator Layer | Indicator Description |
|---|---|---|---|
| Landscape Preparedness (PI) | Cultural landscape preparedness (P1) | A1—Number of cultural resources | Quantity of material and intangible cultural resources |
| A2—Attractiveness of cultural-tourism IP | Attractiveness of cultural-tourism features to tourists | ||
| A3—Number of cultural-tourism specialties | Reflects the economic conversion capacity of cultural tourism | ||
| A4—Number of cultural inheritors | Reflects cultural inheritance capacity | ||
| Natural landscape preparedness (P2) | B1—Number of natural landscapes | Quantity of natural landscapes (mountains, rivers, lakes, ancient trees, among others) | |
| B2—Scenic beauty degree | Degree of beauty of natural landscapes | ||
| B3—Vegetation coverage rate | Reflects forest coverage rate and rural greening level | ||
| B4—Environmental comfort level | Reflects environmental quality | ||
| Social system preparedness (P3) | C1—Road density | Road length per unit area, reflecting internal transportation convenience | |
| C2—Number of hotels and agritainments | Total number of hotels and agritainments, reflecting cultural-tourism reception capacity | ||
| C3—Proportion of villagers engaged in CTI work | Proportion of CTI practitioners in the local population, reflecting the participation of villagers | ||
| C4—Strength of CTI policy support | Level of government support for CTI development |
| Target Layer | Criterion Layer | Indicator Layer | Indicator Description |
|---|---|---|---|
| Landscape Vulnerability (VI) | Cultural landscape vulnerability (V1) | D1—Homogenization rate of cultural resources | Proportion of cultural resources that are similar to those in other regions |
| D2—Unused rate of cultural resources | Proportion of unused cultural resources, which reflects lack of cultural development | ||
| D3—Damage degree of historical buildings | Damage degree of historical buildings or relics, reflecting difficulty of cultural regeneration | ||
| D4—Destruction degree of traditional rural character | Degree of destruction of traditional rural landscape character by rural construction | ||
| Natural landscape vulnerability (V2) | E1—Distance to core landscape resources | Distance to core landscape resources within the town territory | |
| E2—Susceptibility to natural disasters | Risk level of natural disasters, reflecting ecological pressure | ||
| E3—Average elevation | Reflects engineering construction pressure and transportation limitations | ||
| E4—Average slope | Reflects engineering construction pressure and transportation limitations | ||
| Social system vulnerability (V3) | F1—Distance to town center | Reflects locational disadvantage; greater distance implies greater disadvantage | |
| F2—Distance to main roads | Reflects locational accessibility; greater distance implies lower accessibility | ||
| F3—Proportion of out-migrating population | Proportion of out-migrants to registered population; if too high, affects labor force base | ||
| F4—Dependence on CTI revenue | Proportion of cultural-tourism revenue in total village income |
| Target Layer | Criterion Layer | Indicator Layer | Subjective Weight | Objective Weight | Combined Weight | Rank |
|---|---|---|---|---|---|---|
| Landscape Preparedness (PI) | Cultural landscape preparedness (P1) | A1—Number of cultural resources | 0.2055 | 0.0663 | 0.1359 | 02 |
| A2—Attractiveness of cultural-tourism IP | 0.1297 | 0.0778 | 0.1038 | 03 | ||
| A3—Number of cultural-tourism specialties | 0.0686 | 0.0861 | 0.0774 | 07 | ||
| A4—Number of cultural inheritors | 0.0867 | 0.1910 | 0.1389 | 01 | ||
| Natural landscape preparedness (P2) | B1—Number of natural landscapes | 0.1544 | 0.0454 | 0.0999 | 04 | |
| B2—Scenic beauty degree | 0.0552 | 0.0810 | 0.0681 | 08 | ||
| B3—Vegetation coverage rate | 0.0756 | 0.0406 | 0.0581 | 09 | ||
| B4—Environmental comfort level | 0.0267 | 0.0810 | 0.0539 | 10 | ||
| Social system preparedness (P3) | C1—Road density | 0.0538 | 0.0295 | 0.0417 | 12 | |
| C2—Number of hotels and agritainments | 0.0182 | 0.1493 | 0.0838 | 06 | ||
| C3—Proportion of villagers engaged in CTI work | 0.0286 | 0.0776 | 0.0531 | 11 | ||
| C4—Strength of CTI policy support | 0.0971 | 0.0742 | 0.0857 | 05 |
| Target Layer | Criterion Layer | Indicator Layer | Subjective Weight | Objective Weight | Combined Weight | Rank |
|---|---|---|---|---|---|---|
| Landscape Vulnerability (VI) | Cultural landscape vulnerability (V1) | D1—Homogenization rate of cultural resources | 0.2324 | 0.0359 | 0.1342 | 01 |
| D2—Unused rate of cultural resources | 0.0566 | 0.1313 | 0.0940 | 04 | ||
| D3—Damage degree of historical buildings | 0.0759 | 0.0533 | 0.0646 | 10 | ||
| D4—Destruction degree of traditional rural character | 0.1255 | 0.0270 | 0.0762 | 07 | ||
| Natural landscape vulnerability (V2) | E1—Distance to core landscape resources | 0.1300 | 0.0720 | 0.1010 | 03 | |
| E2—Susceptibility to natural disasters | 0.0841 | 0.1523 | 0.1182 | 02 | ||
| E3—Average elevation | 0.0601 | 0.0836 | 0.0719 | 08 | ||
| E4—Average slope | 0.0377 | 0.0955 | 0.0666 | 09 | ||
| Social system vulnerability (V3) | F1—Distance to town center | 0.0543 | 0.0328 | 0.0435 | 12 | |
| F2—Distance to main roads | 0.0392 | 0.0782 | 0.0587 | 11 | ||
| F3—Proportion of out-migrating population | 0.0765 | 0.0833 | 0.0799 | 06 | ||
| F4—Dependence on CTI revenue | 0.0276 | 0.1548 | 0.0912 | 05 |
| Category | Type | Evaluation Indicator | Grading and Scoring | ||||
|---|---|---|---|---|---|---|---|
| 5 | 4 | 3 | 2 | 1 | |||
| Landscape Preparedness (PI) | Quantitative | A1—Number of Cultural Resources | >10 | 8–10 | 5–7 | 2–4 | ≤1 |
| A3—Number of cultural-tourism specialties | >10 | 8–10 | 5–7 | 2–4 | ≤1 | ||
| A4—Number of cultural inheritors | ≥4 | 3 | 2 | 1 | 0 | ||
| B1—Number of natural landscapes | >10 | 8–10 | 5–7 | 2–4 | ≤1 | ||
| B3—Vegetation coverage rate | >0.8 | (0.6, 0.8] | (0.4, 0.6] | (0.2, 0.4] | ≤0.2 | ||
| C1—Road density (km/km2) | >4.2 | (3.3, 4.2] | (2.6, 3.3] | (1.9, 2.6] | ≤1.9 | ||
| C2—Number of hotels and agritainments | >20 | 16–20 | 11–15 | 6–10 | ≤5 | ||
| C3—Proportion of villagers engaged in CTI work | >0.5 | (0.4, 0.5] | (0.3, 0.4] | (0.2, 0.3] | ≤0.2 | ||
| Qualitative | A2—Attractiveness of cultural-tourism IP | Very high | High | Average | Low | Very low | |
| B2—Scenic beauty degree | Very high | High | Average | Low | Very low | ||
| B4—Environmental comfort level | Very high | High | Average | Low | Very low | ||
| C4—Strength of CTI policy support | Very high | High | Average | Low | Very low | ||
| Landscape Vulnerability (VI) | Quantitative | D1—Homogenization rate of cultural resources | >0.5 | (0.4, 0.5] | (0.3, 0.4] | (0.2, 0.3] | ≤0.2 |
| D2—Unused rate of cultural resources | >0.5 | (0.4, 0.5] | (0.3, 0.4] | (0.2, 0.3] | ≤0.2 | ||
| E1—Distance to core landscape resources (km) | >2.7 | (1.5, 2.7] | (1.0, 1.5] | (0.6, 1.0] | ≤0.6 | ||
| E3—Average elevation (m) | >450 | (350, 450] | (250, 350] | (150, 250] | ≤150 | ||
| E4—Average slope (°) | >25° | (15°, 25°] | (6°, 15°] | (2°, 6°] | ≤2° | ||
| F1—Distance to town center (km) | >5.1 | (4.4, 5.1] | (2.7, 4.4] | (1.3, 2.7] | ≤1.3 | ||
| F2—Distance to main roads (km) | >2.0 | (1.2, 2.0] | (0.5, 1.2] | (0.2, 0.5] | ≤0.2 | ||
| F3—Proportion of out-migrating population | >0.5 | (0.4, 0.5] | (0.3, 0.4] | (0.2, 0.3] | ≤0.2 | ||
| Qualitative | D3—Damage degree of historical buildings | Very high | High | Average | Low | Very low | |
| D4—Destruction degree of traditional rural character | Very high | High | Average | Low | Very low | ||
| E2—Susceptibility to natural disasters | Very high | High | Average | Low | Very low | ||
| F4—Dependence on CTI revenue | Very high | High | Average | Low | Very low | ||
| Village | Rank 1 | Rank 2 | Rank 3 | Rank 4 | ||||
|---|---|---|---|---|---|---|---|---|
| Indicator | Obstacle Degree | Indicator | Obstacle Degree | Indicator | Obstacle Degree | Indicator | Obstacle Degree | |
| Caizhuang | A4 | 0.2054 | C2 | 0.1506 | A3 | 0.0916 | B3 | 0.0847 |
| Daliuzhuang | A4 | 0.2385 | B1 | 0.1373 | A3 | 0.1196 | A1 | 0.1000 |
| Gengshang | A4 | 0.1549 | A1 | 0.1515 | A2 | 0.1157 | C4 | 0.0955 |
| Jishan | A4 | 0.1578 | A1 | 0.1323 | A2 | 0.1179 | C4 | 0.0973 |
| Jizhuang | C2 | 0.4206 | B1 | 0.2133 | C1 | 0.1996 | A1 | 0.1036 |
| Junwang | A4 | 0.1204 | A2 | 0.1200 | A1 | 0.1122 | C4 | 0.0990 |
| Kangzhuang | A4 | 0.2245 | A1 | 0.1569 | C2 | 0.1314 | A3 | 0.1126 |
| Lizhuang | A4 | 0.1455 | A1 | 0.1423 | A2 | 0.1087 | B1 | 0.0942 |
| Lianzhuang | A4 | 0.1594 | A1 | 0.1337 | A2 | 0.1191 | B1 | 0.1032 |
| Liangzhuang | A4 | 0.1769 | A1 | 0.1236 | C2 | 0.1067 | B1 | 0.1018 |
| Loufangwan | A4 | 0.1616 | A1 | 0.1355 | A2 | 0.1208 | C4 | 0.0997 |
| Qingliangsi | A4 | 0.1683 | A1 | 0.1412 | B1 | 0.1211 | C2 | 0.1015 |
| Shigang | A4 | 0.1430 | A1 | 0.1399 | A2 | 0.1069 | B1 | 0.0926 |
| Weiziyuan | A4 | 0.5857 | C1 | 0.1757 | A3 | 0.1632 | C3 | 0.0546 |
| Xiaowangzhuang | A4 | 0.1528 | A1 | 0.1281 | A2 | 0.1142 | C2 | 0.0921 |
| Xiegudong | A4 | 0.1604 | A1 | 0.1345 | B1 | 0.1154 | C2 | 0.0967 |
| Yinji | B1 | 0.1565 | A4 | 0.1554 | C2 | 0.1488 | A3 | 0.1212 |
| Zhangzhuang | A4 | 0.3944 | B1 | 0.2270 | A3 | 0.1978 | C3 | 0.0735 |
| Zhuwa | A4 | 0.1601 | A1 | 0.1566 | B1 | 0.1037 | A3 | 0.0892 |
| Village | Rank 1 | Rank 2 | Rank 3 | Rank 4 | ||||
|---|---|---|---|---|---|---|---|---|
| Indicator | Obstacle Degree | Indicator | Obstacle Degree | Indicator | Obstacle Degree | Indicator | Obstacle Degree | |
| Caizhuang | F4 | 0.2357 | D1 | 0.2312 | D2 | 0.1069 | E1 | 0.1035 |
| Daliuzhuang | D1 | 0.2354 | F4 | 0.2000 | E2 | 0.1728 | F2 | 0.0899 |
| Gengshang | D1 | 0.2424 | E1 | 0.1824 | D4 | 0.1376 | E2 | 0.1067 |
| Jishan | D2 | 0.2005 | D4 | 0.1626 | E1 | 0.1514 | D1 | 0.1431 |
| Jizhuang | E2 | 0.1988 | F4 | 0.1534 | E1 | 0.1102 | D3 | 0.1087 |
| Junwang | D1 | 0.5289 | D4 | 0.2002 | E1 | 0.1183 | F1 | 0.0894 |
| Kangzhuang | D1 | 0.2741 | E2 | 0.2414 | F4 | 0.0931 | F3 | 0.0795 |
| Lizhuang | D1 | 0.3781 | D4 | 0.2147 | F3 | 0.1385 | F1 | 0.0710 |
| Lianzhuang | D1 | 0.2656 | D4 | 0.2011 | D2 | 0.1861 | E1 | 0.1405 |
| Liangzhuang | D2 | 0.2504 | D4 | 0.2030 | E2 | 0.1574 | D1 | 0.1180 |
| Loufangwan | E1 | 0.1858 | D4 | 0.1620 | D1 | 0.1427 | E2 | 0.1257 |
| Qingliangsi | D2 | 0.2768 | D3 | 0.1902 | D4 | 0.1496 | F1 | 0.1170 |
| Shigang | D1 | 0.3677 | D4 | 0.2088 | F3 | 0.1291 | F2 | 0.0842 |
| Weiziyuan | E2 | 0.1974 | F4 | 0.1523 | F3 | 0.1232 | E3 | 0.1201 |
| Xiaowangzhuang | D1 | 0.4264 | D4 | 0.1614 | E1 | 0.1214 | E3 | 0.0914 |
| Xiegudong | D2 | 0.2965 | F2 | 0.1764 | D4 | 0.1603 | D3 | 0.1359 |
| Yinji | D4 | 0.2590 | D1 | 0.2281 | D2 | 0.1598 | F4 | 0.1550 |
| Zhangzhuang | F4 | 0.2382 | D1 | 0.2208 | E2 | 0.1543 | F3 | 0.0909 |
| Zhuwa | D1 | 0.2279 | E2 | 0.2008 | F3 | 0.1357 | D4 | 0.1294 |
Disclaimer/Publisher’s Note: The statements, opinions and data contained in all publications are solely those of the individual author(s) and contributor(s) and not of MDPI and/or the editor(s). MDPI and/or the editor(s) disclaim responsibility for any injury to people or property resulting from any ideas, methods, instructions or products referred to in the content. |
© 2025 by the authors. Licensee MDPI, Basel, Switzerland. This article is an open access article distributed under the terms and conditions of the Creative Commons Attribution (CC BY) license (https://creativecommons.org/licenses/by/4.0/).
Share and Cite
Wu, H.; Liu, S.; Li, H.; Wang, W.; Niu, L.; Zhang, H. Evaluation and Enhancement of Landscape Resilience in Mountain–Water Towns from the Perspective of Cultural and Tourism Integration: Case Study of Yinji Town, Wugang City. Sustainability 2025, 17, 9806. https://doi.org/10.3390/su17219806
Wu H, Liu S, Li H, Wang W, Niu L, Zhang H. Evaluation and Enhancement of Landscape Resilience in Mountain–Water Towns from the Perspective of Cultural and Tourism Integration: Case Study of Yinji Town, Wugang City. Sustainability. 2025; 17(21):9806. https://doi.org/10.3390/su17219806
Chicago/Turabian StyleWu, Huaijing, Shuo Liu, Hu Li, Wenqi Wang, Lijuan Niu, and Hong Zhang. 2025. "Evaluation and Enhancement of Landscape Resilience in Mountain–Water Towns from the Perspective of Cultural and Tourism Integration: Case Study of Yinji Town, Wugang City" Sustainability 17, no. 21: 9806. https://doi.org/10.3390/su17219806
APA StyleWu, H., Liu, S., Li, H., Wang, W., Niu, L., & Zhang, H. (2025). Evaluation and Enhancement of Landscape Resilience in Mountain–Water Towns from the Perspective of Cultural and Tourism Integration: Case Study of Yinji Town, Wugang City. Sustainability, 17(21), 9806. https://doi.org/10.3390/su17219806

