RAPTURE: Resilient Agricultural Practices for Transforming Uncertain and Resource-Scarce Environments Tool
Abstract
1. Introduction
2. Materials and Methods
2.1. RAPTURE Tool Development Process
2.2. RAPTURE Database Creation
2.2.1. PRISMA Framework: Selecting Items for the Databases
2.2.2. Populating the Database
2.2.3. RAPTURE Tool Application
3. Results
3.1. RAPTURE Tool Development
- Step 1: Simple to Complex and Detailed Definitions of CSA
- Step 2: Climate-Smart Practices and Their Classification
- Step 3: Weather Condition Ranges Observed with CSPs
- Step 4: Input and Output Variable Availability for CSP Assessment
- Adoption of CSPs
- Productivity
- Adaptation and Resilience: Resource-Use Efficiency
- GHG Mitigation
- Other Variables
- Step 5: Assessment Methods of CSPs
- Selection of Mathematical Assessment Methods
- RAPTURE Tool in Different Scenarios
- Most Used Assessment Methods Documented
- Advantages of the RAPTURE Tool
3.2. Background of the RAPTURE Tool
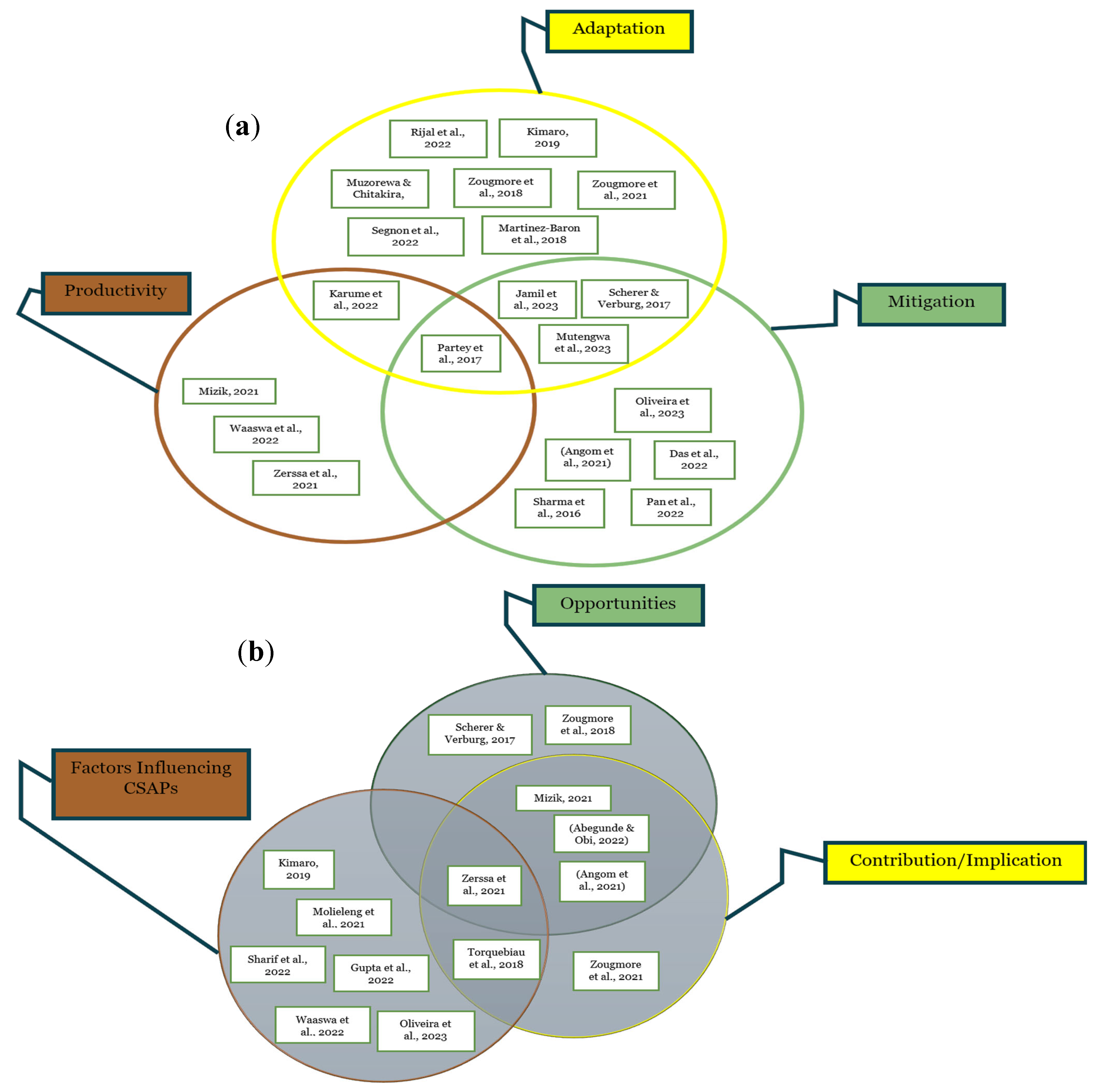
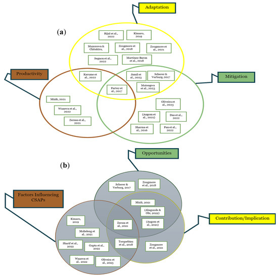
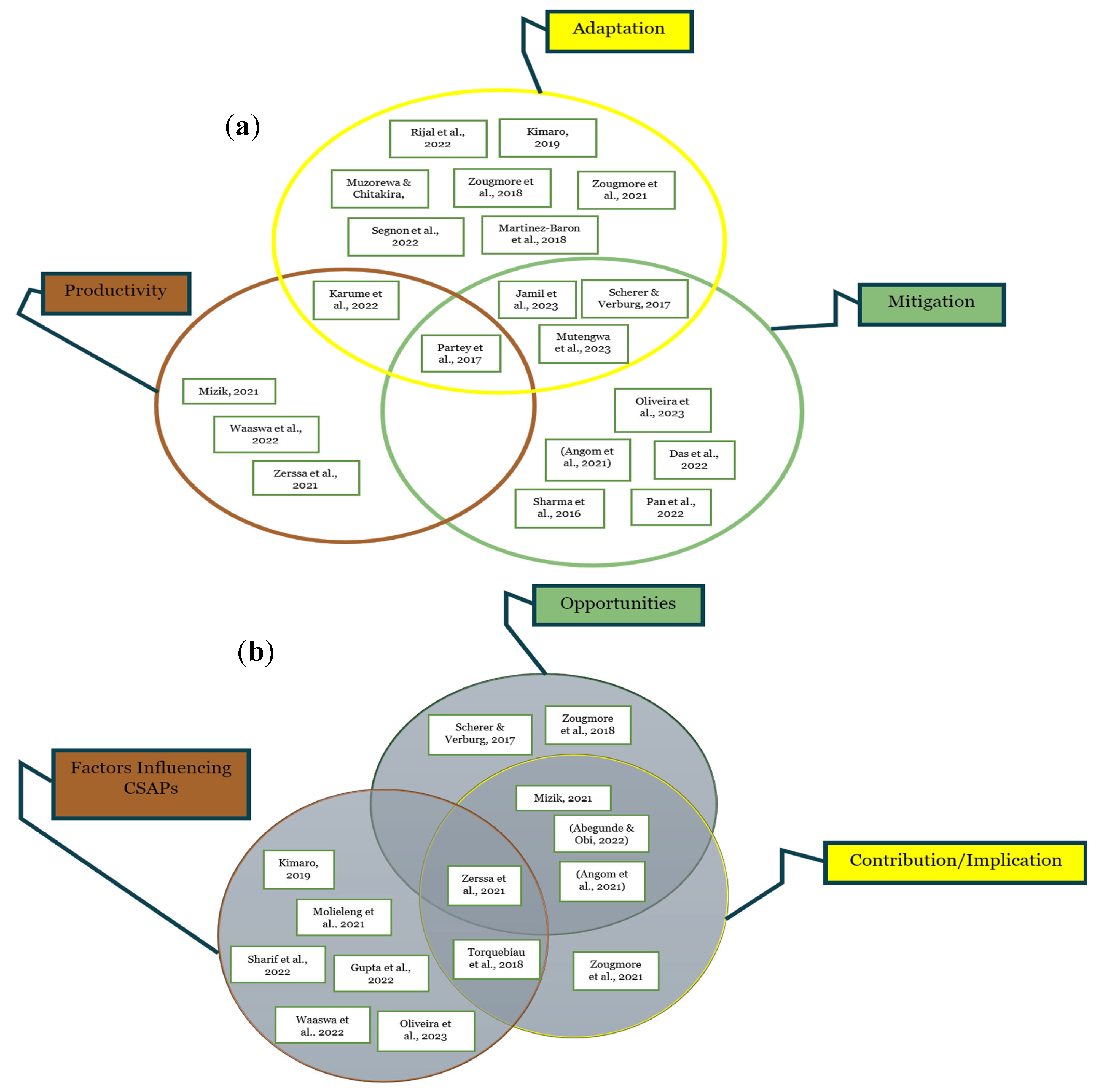
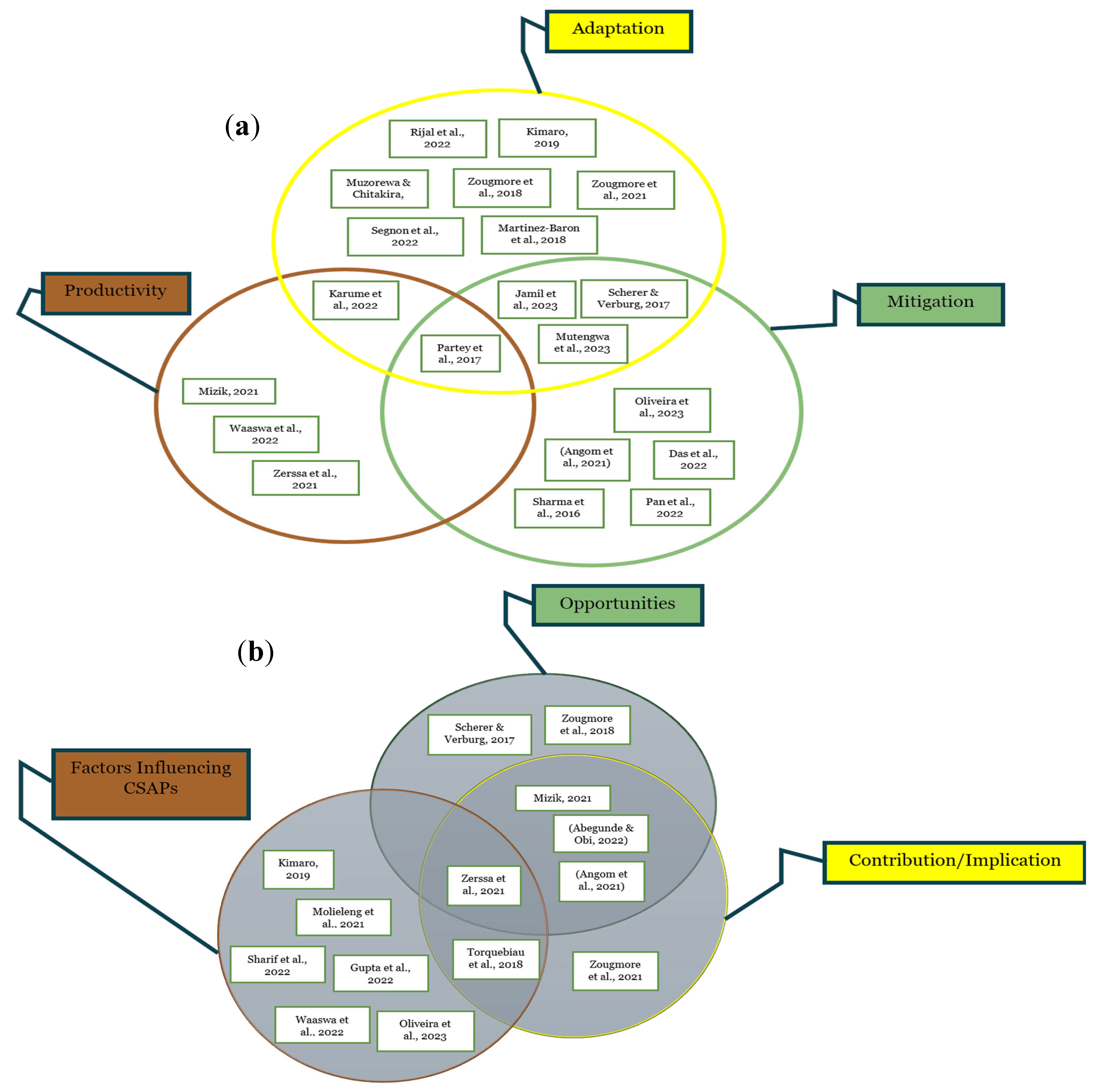
3.2.1. Spatial Distribution of the Journal Articles Documented in This Study
3.2.2. Descriptive Aspects of the Reviewed Studies
3.2.3. Factors Influencing CSP Implementation in the Agricultural System by Farmers
3.2.4. Advantages and Benefits Associated with CSP Adoption
3.3. RAPTURE Tool Applications
4. Discussion
4.1. Simplicity and Complexity in Defining CSA
4.2. Importance of an Updated Classification of CSPs
4.3. Key Indicators Necessary for CSP Assessment
4.4. RAPTURE Tool for CSP Assessment
4.5. Summary of Factors Influencing CSA Implementation
- Assumption, Limitations, and Future Work
5. Conclusions
Supplementary Materials
Author Contributions
Funding
Institutional Review Board Statement
Informed Consent Statement
Data Availability Statement
Acknowledgments
Conflicts of Interest
References
- FAO (Ed.) Climate-Smart Agriculture Sourcebook; FAO: Rome, Italy, 2013; ISBN 978-92-5-107720-7. [Google Scholar]
- FAO. Synergies and Trade-Offs in Climate-Smart Agriculture—An Approach to Systematic Assessment; FAO: Rome, Italy, 2021; ISBN 978-92-5-134592-4. [Google Scholar]
- Gerland, P.; Raftery, A.E.; Ševčíková, H.; Li, N.; Gu, D.; Spoorenberg, T.; Alkema, L.; Fosdick, B.K.; Chunn, J.; Lalic, N.; et al. World Population Stabilization Unlikely This Century. Science 2014, 346, 234–237. [Google Scholar] [CrossRef]
- Godfray, H.C.J.; Beddington, J.R.; Crute, I.R.; Haddad, L.; Lawrence, D.; Muir, J.F.; Pretty, J.; Robinson, S.; Thomas, S.M.; Toulmin, C. Food Security: The Challenge of Feeding 9 Billion People. Science 2010, 327, 812–818. [Google Scholar] [CrossRef]
- Arslan, A.; McCarthy, N.; Lipper, L.; Asfaw, S.; Cattaneo, A.; Kokwe, M. Climate Smart Agriculture? Assessing the Adaptation Implications in Zambia. J. Agric. Econ. 2015, 66, 753–780. [Google Scholar] [CrossRef]
- Tandon, A. Food Systems Responsible for ‘One Third’ of Human-Caused Emissions. Available online: https://www.carbonbrief.org/food-systems-responsible-for-one-third-of-human-caused-emissions/ (accessed on 18 September 2024).
- Morain, A.; Ilangovan, N.; Delhom, C.; Anandhi, A. Artificial Intelligence for Water Consumption Assessment: State of the Art Review. Water Resour. Manag. 2024, 38, 3113–3134. [Google Scholar] [CrossRef]
- Nedd, R.; Anandhi, A. A Synthesis on Land Degradation in the Context of Sustainable Development Goals. Land Degrad. Dev. 2024, 35, 3937–3964. [Google Scholar] [CrossRef]
- FAO. Knowledge on Climate-Smart Agriculture: What Is It? Why Is It Needed? FAO: Rome, Italy, 2013. [Google Scholar]
- Abegaz, A.; Abera, W.; Jaquet, S.; Tamene, L. Adoption of Climate-Smart Agricultural Practices (CSAPs) in Ethiopia. Clim. Risk Manag. 2024, 45, 100628. [Google Scholar] [CrossRef]
- Azadi, H.; Moghaddam, S.M.; Burkart, S.; Mahmoudi, H.; Van Passel, S.; Kurban, A.; Lopez-Carr, D. Rethinking Resilient Agriculture: From Climate-Smart Agriculture to Vulnerable-Smart Agriculture. J. Clean. Prod. 2021, 319, 128602. [Google Scholar] [CrossRef]
- Borrelli, P.; Robinson, D.A.; Panagos, P.; Lugato, E.; Yang, J.E.; Alewell, C.; Wüpper, D.; Montanarella, L.; Ballabio, C. Land Use and Climate Change Impacts on Global Soil Erosion by Water (2015–2070). Proc. Natl. Acad. Sci. USA 2020, 117, 21994–22001. [Google Scholar] [CrossRef] [PubMed]
- Chitakira, M.; Ngcobo, N.Z.P. Uptake of Climate Smart Agriculture in Peri-Urban Areas of South Africa’s Economic Hub Requires Up-Scaling. Front. Sustain. Food Syst. 2021, 5, 706738. [Google Scholar] [CrossRef]
- Dougill, A.J.; Hermans, T.D.G.; Eze, S.; Antwi-Agyei, P.; Sallu, S.M. Evaluating Climate-Smart Agriculture as Route to Building Climate Resilience in African Food Systems. Sustainability 2021, 13, 9909. [Google Scholar] [CrossRef]
- Boudalia, S.; Dawit Teweldebirhan, M.; Ariom, T.O.; Diouf, N.S.; Nambeye, E.; Mwatitha Gondwe, T.; Mbo’o-Tchouawou, M.; Okoth, S.A.; Huyer, S. Gendered Gaps in the Adoption of Climate-Smart Agriculture in Africa and How to Overcome Them. Sustainability 2024, 16, 5539. [Google Scholar] [CrossRef]
- Cramer, L.K. The Climate-Smart Agriculture Papers: Investigating the Business of a Productive, Resilient and Low Emission Future; Springer International Publishing: Cham, Switzerland, 2019; ISBN 978-3-319-92797-8. [Google Scholar]
- Hasan, M.K.; Desiere, S.; D’Haese, M.; Kumar, L. Impact of Climate-Smart Agriculture Adoption on the Food Security of Coastal Farmers in Bangladesh. Food Secur. 2018, 10, 1073–1088. [Google Scholar] [CrossRef]
- Huang, Y.; Ren, W.; Lindsey, L.E.; Wang, L.; Hui, D.; Tao, B.; Jacinthe, P.-A.; Tian, H. No-Tillage Farming Enhances Widespread Nitrate Leaching in the US Midwest. Environ. Res. Lett. 2024, 19, 104062. [Google Scholar] [CrossRef]
- Kichamu-Wachira, E.; Xu, Z.; Reardon-Smith, K.; Biggs, D.; Wachira, G.; Omidvar, N. Effects of Climate-Smart Agricultural Practices on Crop Yields, Soil Carbon, and Nitrogen Pools in Africa: A Meta-Analysis. J. Soils Sediments 2021, 21, 1587–1597. [Google Scholar] [CrossRef]
- Tilahun Getnet, G. Towards Climate-Smart Agriculture: Strategies for Sustainable Agricultural Production, Food Security, and Greenhouse Gas Reduction. Agronomy 2025, 15, 565. [Google Scholar] [CrossRef]
- Bijarniya, D.; Parihar, C.M.; Jat, R.K.; Kalvania, K.; Kakraliya, S.K.; Jat, M.L. Portfolios of Climate Smart Agriculture Practices in Smallholder Rice-Wheat System of Eastern Indo-Gangetic Plains-Crop Productivity, Resource Use Efficiency and Environmental Foot Prints. Agronomy 2020, 10, 1561. [Google Scholar] [CrossRef]
- Recha, J.W.; Ambaw, G.; Nigussie, A.; Radeny, M.; Solomon, D. Soil Nutrient Contents in East African Climate-Smart Villages: Effects of Climate-Smart Agriculture Interventions. Agriculture 2022, 12, 499. [Google Scholar] [CrossRef]
- Das, S.; Chatterjee, S.; Rajbanshi, J. Responses of Soil Organic Carbon to Conservation Practices Including Climate-Smart Agriculture in Tropical and Subtropical Regions: A Meta-Analysis. Sci. Total Environ. 2022, 805, 150428. [Google Scholar] [CrossRef]
- Parmar, B.; Vishwakarma, A.; Padbhushan, R.; Kumar, A.; Kumar, R.; Kumari, R.; Kumar Yadav, B.; Giri, S.P.; Kaviraj, M.; Kumar, U. Hedge and Alder-Based Agroforestry Systems: Potential Interventions to Carbon Sequestration and Better Crop Productivity in Indian Sub-Himalayas. Front. Environ. Sci. 2022, 10, 858948. [Google Scholar] [CrossRef]
- Abegunde, V.O.; Sibanda, M.; Obi, A. Determinants of the Adoption of Climate-Smart Agricultural Practices by Small-Scale Farming Households in King Cetshwayo District Municipality, South Africa. Sustainability 2020, 12, 195. [Google Scholar] [CrossRef]
- Akter, A.; Mwalupaso, G.E.; Wang, S.; Jahan, M.S.; Geng, X. Towards Climate Action at Farm-Level: Distinguishing Complements and Substitutes among Climate-Smart Agricultural Practices (CSAPs) in Flood Prone Areas. Clim. Risk Manag. 2023, 40, 100491. [Google Scholar] [CrossRef]
- Ikendi, S.; Pinzón, N.; Koundinya, V.; Taku-Forchu, N.; Roche, L.M.; Ostoja, S.M.; Parker, L.E.; Zaccaria, D.; Cooper, M.H.; Diaz-Ramirez, J.N. Climate Smart Agriculture: Assessing Needs and Perceptions of California’s Farmers. Front. Sustain. Food Syst. 2024, 8, 1395547. [Google Scholar] [CrossRef]
- Kassa, B.A.; Abdi, A.T. Factors Influencing the Adoption of Climate-Smart Agricultural Practice by Small-Scale Farming Households in Wondo Genet, Southern Ethiopia. Sage Open 2022, 12, 21582440221121604. [Google Scholar] [CrossRef]
- Andrieu, N.; Sogoba, B.; Zougmore, R.; Howland, F.; Samake, O.; Bonilla-Findji, O.; Lizarazo, M.; Nowak, A.; Dembele, C.; Corner-Dolloff, C. Prioritizing Investments for Climate-Smart Agriculture: Lessons Learned from Mali. Agric. Syst. 2017, 154, 13–24. [Google Scholar] [CrossRef]
- de Sousa, K.; Casanoves, F.; Sellare, J.; Ospina, A.; Suchini, J.G.; Aguilar, A.; Mercado, L. How Climate Awareness Influences Farmers’ Adaptation Decisions in Central America? J. Rural Stud. 2018, 64, 11–19. [Google Scholar] [CrossRef]
- Jamil, S.; Kanwal, S.; Kanwal, R.; Razzaq, H.; Shahzad, R.; Afza, N.; Ahmad, S.; Rahman, S.U. Climate-Smart Agriculture: A Way to Ensure Food Security. Pak. J. Bot. 2023, 55, 1157–1167. [Google Scholar] [CrossRef]
- Khatri-Chhetri, A.; Regmi, P.P.; Chanana, N.; Aggarwal, P.K. Potential of Climate-Smart Agriculture in Reducing Women Farmers’ Drudgery in High Climatic Risk Areas. Clim. Change 2020, 158, 29–42. [Google Scholar] [CrossRef]
- Memarbashi, P.; Mojarradi, G.; Keshavarz, M. Climate-Smart Agriculture in Iran: Strategies, Constraints and Drivers. Sustainability 2022, 14, 15573. [Google Scholar] [CrossRef]
- Carter, S.; Arts, B.; Giller, K.E.; Golcher, C.S.; Kok, K.; de Koning, J.; van Noordwijk, M.; Reidsma, P.; Rufino, M.C.; Salvini, G.; et al. Climate-Smart Land Use Requires Local Solutions, Transdisciplinary Research, Policy Coherence and Transparency. Carbon Manag. 2018, 9, 291–301. [Google Scholar] [CrossRef]
- Engel, S.; Muller, A. Payments for Environmental Services to Promote “Climate-Smart Agriculture”? Potential and Challenges. Agric. Econ. 2016, 47, 173–184. [Google Scholar] [CrossRef]
- Kongsager, R. Barriers to the Adoption of Alley Cropping as a Climate-Smart Agriculture Practice: Lessons from Maize Cultivation among the Maya in Southern Belize. Forests 2017, 8, 260. [Google Scholar] [CrossRef]
- Jagustovic, R.; Papachristos, G.; Zougmore, R.B.; Kotir, J.H.; Kessler, A.; Ouedraogo, M.; Ritsema, C.J.; Dittmer, K.M. Better before Worse Trajectories in Food Systems? An Investigation of Synergies and Trade-Offs through Climate-Smart Agriculture and System Dynamics. Agric. Syst. 2021, 190, 103131. [Google Scholar] [CrossRef]
- Bazzana, D.; Foltz, J.; Zhang, Y. Impact of Climate Smart Agriculture on Food Security: An Agent-Based Analysis. Food Policy 2022, 111, 102304. [Google Scholar] [CrossRef]
- 2022 Census by State—Florida|2022 Census of Agriculture|USDA/NASS. Available online: https://www.nass.usda.gov/Publications/AgCensus/2022/Full_Report/Census_by_State/Florida/index.php (accessed on 27 August 2025).
- Anandhi, A.; Sharma, A.; Sylvester, S. Can Meta-Analysis Be Used as a Decision-Making Tool for Developing Scenarios and Causal Chains in Eco-Hydrological Systems? Case Study in Florida. Ecohydrology 2018, 11, e1997. [Google Scholar] [CrossRef]
- Nyang’au, J.O.; Mohamed, J.H.; Mango, N.; Makate, C.; Wangeci, A.N. Smallholder Farmers’ Perception of Climate Change and Adoption of Climate Smart Agriculture Practices in Masaba South Sub-County, Kisii, Kenya. Heliyon 2021, 7, e06789. [Google Scholar] [CrossRef] [PubMed]
- Chanana-Nag, N.; Aggarwal, P.K. Woman in Agriculture, and Climate Risks: Hotspots for Development. Clim. Change 2020, 158, 13–27. [Google Scholar] [CrossRef]
- Muzorewa, W.; Chitakira, M. Evaluating the Role of Climate-Smart Agriculture towards Sustainable Livelihoods in Mutare District, Zimbabwe. Future Food-J. Food Agric. Soc. 2022, 10, 16–29. [Google Scholar] [CrossRef]
- Singh, P.; Choudhary, B.B.; Dwivedi, R.P.; Arunachalam, A.; Kumar, S.; Dev, I. Agroforestry Improves Food Security and Reduces Income Variability in Semi-Arid Tropics of Central India. Agrofor. Syst. 2023, 97, 509–518. [Google Scholar] [CrossRef]
- Segnon, A.C.; Zougmore, R.B.; Green, R.; Ali, Z.; Carr, T.W.; Houessionon, P.; M’boob, S.; Scheelbeek, P.F.D. Climate Change Adaptation Options to Inform Planning of Agriculture and Food Systems in The Gambia: A Systematic Approach for Stocktaking. Front. Sustain. Food Syst. 2022, 6, 834867. [Google Scholar] [CrossRef]
- Zougmore, R.B.; Laderach, P.; Campbell, B.M. Transforming Food Systems in Africa under Climate Change Pressure: Role of Climate-Smart Agriculture. Sustainability 2021, 13, 4305. [Google Scholar] [CrossRef]
- Shittu, A.M.; Kehinde, M.O.; Adeyonu, A.G.; Ojo, O.T. Willingness to Accept Incentives for a Shift to Climate-Smart Agriculture among Smallholder Farmers in Nigeria. J. Agric. Appl. Econ. 2021, 53, 531–551. [Google Scholar] [CrossRef]
- Zakaria, A.; Azumah, S.B.; Appiah-Twumasi, M.; Dagunga, G. Adoption of Climate-Smart Agricultural Practices among Farm Households in Ghana: The Role of Farmer Participation in Training Programmes. Technol. Soc. 2020, 63, 101338. [Google Scholar] [CrossRef]
- Tilahun, G.; Bantider, A.; Yayeh, D. Analyzing the Impact of Climate-Smart Agriculture on Household Welfare in Subsistence Mixed Farming System: Evidence from Geshy Watershed, Southwest Ethiopia. Glob. Soc. Welf. 2023, 10, 235–247. [Google Scholar] [CrossRef]
- Scherer, L.; Verburg, P.H. Mapping and Linking Supply- and Demand-Side Measures in Climate-Smart Agriculture. A Review. Agron. Sustain. Dev. 2017, 37, 66. [Google Scholar] [CrossRef]
- Kakraliya, S.K.; Jat, H.S.; Singh, I.; Sapkota, T.B.; Singh, L.K.; Sutaliya, J.M.; Sharma, P.C.; Jat, R.D.; Choudhary, M.; Lopez-Ridaura, S.; et al. Performance of Portfolios of Climate Smart Agriculture Practices in a Rice-Wheat System of Western Indo-Gangetic Plains. Agric. Water Manag. 2018, 202, 122–133. [Google Scholar] [CrossRef]
- Mizik, T. Climate-Smart Agriculture on Small-Scale Farms: A Systematic Literature Review. Agronomy 2021, 11, 1096. [Google Scholar] [CrossRef]
- Mashi, S.A.; Inkani, A.I.; Obaro, D.O. Determinants of Awareness Levels of Climate Smart Agricultural Technologies and Practices of Urban Farmers in Kuje, Abuja, Nigeria. Technol. Soc. 2022, 70, 102030. [Google Scholar] [CrossRef]
- Phiri, A.T.; Charimbu, M.; Edewor, S.E.; Gaveta, E. Sustainable Scaling of Climate-Smart Agricultural Technologies and Practices in Sub-Saharan Africa: The Case of Kenya, Malawi, and Nigeria. Sustainability 2022, 14, 14709. [Google Scholar] [CrossRef]
- Sain, G.; Maria Loboguerrero, A.; Corner-Dolloff, C.; Lizarazo, M.; Nowak, A.; Martinez-Baron, D.; Andrieu, N. Costs and Benefits of Climate-Smart Agriculture: The Case of the Dry Corridor in Guatemala. Agric. Syst. 2017, 151, 163–173. [Google Scholar] [CrossRef]
- Akinyi, D.P.; Nganga, S.K.; Ngigi, M.; Mathenge, M.; Girvetz, E. Cost-Benefit Analysis of Prioritized Climate-Smart Agricultural Practices among Smallholder Farmers: Evidence from Selected Value Chains across Sub-Saharan Africa. Heliyon 2022, 8, e09228. [Google Scholar] [CrossRef]
- Cavanagh, C.J.; Chemarum, A.K.; Vedeld, P.O.; Petursson, J.G. Old Wine, New Bottles? Investigating the Differential Adoption of “climate-Smart” Agricultural Practices in Western Kenya. J. Rural Stud. 2017, 56, 114–123. [Google Scholar] [CrossRef]
- Everest, B. Farmers’ Adaptation to Climate-Smart Agriculture (CSA) in NW Turkey. Environ. Dev. Sustain. 2021, 23, 4215–4235. [Google Scholar] [CrossRef]
- Zerssa, G.; Feyssa, D.; Kim, D.-G.; Eichler-Loebermann, B. Challenges of Smallholder Farming in Ethiopia and Opportunities by Adopting Climate-Smart Agriculture. Agriculture 2021, 11, 192. [Google Scholar] [CrossRef]
- Taimour, H.; Farhadian, H.; Saadvandi, M. Farmers’ Agreement to Apply and Willingness to Pay for Climate-Smart Agricultural Technologies at the Farm Level. J. Agric. Sci. Technol. 2022, 24, 779–791. [Google Scholar]
- Das, U.; Ansari, M.A.; Ghosh, S. Effectiveness and Upscaling Potential of Climate Smart Agriculture Interventions: Farmers? Participatory Prioritization and Livelihood Indicators as Its Determinants. Agric. Syst. 2022, 203, 103515. [Google Scholar] [CrossRef]
- Kassaye, A.Y.; Shao, G.; Wang, X.; Belete, M. Evaluating the Practices of Climate-Smart Agriculture Sustainability in Ethiopia Using Geocybernetic Assessment Matrix. Environ. Dev. Sustain. 2022, 24, 724–764. [Google Scholar] [CrossRef]
- Maleki, T.; Koohestani, H.; Keshavarz, M. Can Climate-Smart Agriculture Mitigate the Urmia Lake Tragedy in Its Eastern Basin? Agric. Water Manag. 2022, 260, 107256. [Google Scholar] [CrossRef]
- Qureshi, M.R.N.M.; Almuflih, A.S.; Sharma, J.; Tyagi, M.; Singh, S.; Almakayeel, N. Assessment of the Climate-Smart Agriculture Interventions towards the Avenues of Sustainable Production-Consumption. Sustainability 2022, 14, 8410. [Google Scholar] [CrossRef]
- Abegunde, V.O.; Obi, A. The Role and Perspective of Climate Smart Agriculture in Africa: A Scientific Review. Sustainability 2022, 14, 2317. [Google Scholar] [CrossRef]
- Onyeneke, R.U.; Igberi, C.O.; Uwadoka, C.O.; Aligbe, J.O. Status of Climate-Smart Agriculture in Southeast Nigeria. Geojournal 2018, 83, 333–346. [Google Scholar] [CrossRef]
- Ogola, R.J.O.; Ouko, K.O. Expert’s Opinion on Irish Potato Farmers Awareness and Preferences towards Climate Smart Agriculture Practices Attributes in Kenya; A Conjoint Analysis. Cogent Food Agric. 2021, 7, 1968163. [Google Scholar] [CrossRef]
- Jat, H.S.; Datta, A.; Choudhary, M.; Sharma, P.C.; Yadav, A.K.; Choudhary, V.; Gathala, M.K.; Jat, M.L.; McDonald, A. Climate Smart Agriculture Practices Improve Soil Organic Carbon Pools, Biological Properties and Crop Productivity in Cereal-Based Systems of North-West India. Catena 2019, 181, 104059. [Google Scholar] [CrossRef]
- Sisay, T.; Tesfaye, K.; Ketema, M.; Dechassa, N.; Getnet, M. Climate-Smart Agriculture Technologies and Determinants of Farmers’ Adoption Decisions in the Great Rift Valley of Ethiopia. Sustainability 2023, 15, 3471. [Google Scholar] [CrossRef]
- Ouedraogo, M.; Houessionon, P.; Zougmore, R.B.; Partey, S.T. Uptake of Climate-Smart Agricultural Technologies and Practices: Actual and Potential Adoption Rates in the Climate-Smart Village Site of Mali. Sustainability 2019, 11, 4710. [Google Scholar] [CrossRef]
- Smith, H.E.; Sallu, S.M.; Whitfield, S.; Gaworek-Michalczenia, M.F.; Recha, J.W.; Sayula, G.J.; Mziray, S. Innovation Systems and Affordances in Climate Smart Agriculture. J. Rural Stud. 2021, 87, 199–212. [Google Scholar] [CrossRef]
- Angom, J.; Viswanathan, P.K.; Ramesh, M.V. The Dynamics of Climate Change Adaptation in India: A Review of Climate Smart Agricultural Practices among Smallholder Farmers in Aravalli District, Gujarat, India. Curr. Res. Environ. Sustain. 2021, 3, 100039. [Google Scholar] [CrossRef]
- Wilkes, A.; Barnes, A.P.; Batkhishig, B.; Clare, A.; Namkhainyam, B.; Tserenbandi; Chuluunbaatar, N.; Namkhainyam, T. Is Cross-Breeding with Indigenous Sheep Breeds an Option for Climate-Smart Agriculture? Small Rumin. Res. 2017, 147, 83–88. [Google Scholar] [CrossRef]
- Traore, B.; Birhanu, B.Z.; Sangare, S.; Gumma, M.K.; Tabo, R.; Whitbread, A.M. Contribution of Climate-Smart Agriculture Technologies to Food Self-Sufficiency of Smallholder Households in Mali. Sustainability 2021, 13, 7757. [Google Scholar] [CrossRef]
- Zhang, H.-L.; Zhao, X.; Yin, X.-G.; Liu, S.-L.; Xue, J.-F.; Wang, M.; Pu, C.; Lal, R.; Chen, F. Challenges and Adaptations of Farming to Climate Change in the North China Plain. Clim. Change 2015, 129, 213–224. [Google Scholar] [CrossRef]
- Akrong, R.; Akorsu, A.D.; Jha, P.; Agyenim, J.B. Towards Environmental Sustainability: The Role of Certification in the Adoption of Climate-Smart Agricultural Practices among Ghanaian Mango Farmers. Cogent Food Agric. 2023, 9, 2174482. [Google Scholar] [CrossRef]
- Teklu, A.; Simane, B.; Bezabih, M. Effectiveness of Climate-Smart Agriculture Innovations in Smallholder Agriculture System in Ethiopia. Sustainability 2022, 14, 16143. [Google Scholar] [CrossRef]
- Mangaza, L.; Sonwa, D.J.; Batsi, G.; Ebuy, J.; Kahindo, J.-M. Building a Framework towards Climate-Smart Agriculture in the Yangambi Landscape, Democratic Republic of Congo (DRC). Int. J. Clim. Change Strateg. Manag. 2021, 13, 320–338. [Google Scholar] [CrossRef]
- Kpadonou, R.A.B.; Owiyo, T.; Barbier, B.; Denton, F.; Rutabingwa, F.; Kiemad, A. Advancing Climate-Smart-Agriculture in Developing Drylands: Joint Analysis of the Adoption of Multiple on-Farm Soil and Water Conservation Technologies in West African Sahel. Land Use Policy 2017, 61, 196–207. [Google Scholar] [CrossRef]
- Pangapanga-Phiri, I.; Mungatana, E.D. Adoption of Climate-Smart Agricultural Practices and Their Influence on the Technical Efficiency of Maize Production under Extreme Weather Events. Int. J. Disaster Risk Reduct. 2021, 61, 102322. [Google Scholar] [CrossRef]
- Kifle, T.; Ayal, D.Y.; Mulugeta, M. Factors Influencing Farmers Adoption of Climate Smart Agriculture to Respond Climate Variability in Siyadebrina Wayu District, Central Highland of Ethiopia. Clim. Serv. 2022, 26, 100290. [Google Scholar] [CrossRef]
- Abegunde, V.O.; Sibanda, M.; Obi, A. Effect of Climate-Smart Agriculture on Household Food Security in Small-Scale Production Systems: A Micro-Level Analysis from South Africa. Cogent Soc. Sci. 2022, 8, 2086343. [Google Scholar] [CrossRef]
- Akrofi-Atitianti, F.; Speranza, C.I.; Bockel, L.; Asare, R. Assessing Climate Smart Agriculture and Its Determinants of Practice in Ghana: A Case of the Cocoa Production System. Land 2018, 7, 30. [Google Scholar] [CrossRef]
- Aryal, J.P.; Rahut, D.B.; Maharjan, S.; Erenstein, O. Factors Affecting the Adoption of Multiple Climate-Smart Agricultural Practices in the Indo-Gangetic Plains of India. Nat. Resour. Forum 2018, 42, 141–158. [Google Scholar] [CrossRef]
- Chuang, J.-H.; Wang, J.-H.; Liou, Y.-C. Farmers’ Knowledge, Attitude, and Adoption of Smart Agriculture Technology in Taiwan. Int. J. Environ. Res. Public Health 2020, 17, 7236. [Google Scholar] [CrossRef]
- Fuchs, L.E.; Orero, L.; Namoi, N.; Neufeldt, H. How to Effectively Enhance Sustainable Livelihoods in Smallholder Systems: A Comparative Study from Western Kenya. Sustainability 2019, 11, 1564. [Google Scholar] [CrossRef]
- Gashure, S.; Wana, D.; Samimi, C. Impacts of Climate Variability and Climate-Smart Agricultural Practices on Crop Production in UNESCO Designated Cultural Landscapes of Konso, Ethiopia. Theor. Appl. Climatol. 2022, 150, 1495–1511. [Google Scholar] [CrossRef]
- Imran, M.A.; Ali, A.; Ashfaq, M.; Hassan, S.; Culas, R.; Ma, C. Impact of Climate Smart Agriculture (CSA) Practices on Cotton Production and Livelihood of Farmers in Punjab, Pakistan. Sustainability 2018, 10, 2101. [Google Scholar] [CrossRef]
- Mango, N.; Makate, C.; Tamene, L.; Mponela, P.; Ndengu, G. Adoption of Small-Scale Irrigation Farming as a Climate-Smart Agriculture Practice and Its Influence on Household Income in the Chinyanja Triangle, Southern Africa. Land 2018, 7, 49. [Google Scholar] [CrossRef]
- Musara, J.P.; Bahta, Y.T.; Musemwa, L.; Manzvera, J. Rethinking Blended High Yielding Seed Varieties and Partial-Organic Fertilizer Climate Smart Agriculture Practices for Productivity and Farm Income Gains in the Drylands of Zimbabwe. Front. Sustain. Food Syst. 2022, 6, 939595. [Google Scholar] [CrossRef]
- Mutenje, M.J.; Farnworth, C.R.; Stirling, C.; Thierfelder, C.; Mupangwa, W.; Nyagumbo, I. A Cost-Benefit Analysis of Climate-Smart Agriculture Options in Southern Africa: Balancing Gender and Technology. Ecol. Econ. 2019, 163, 126–137. [Google Scholar] [CrossRef]
- Ngoma, H. Does Minimum Tillage Improve the Livelihood Outcomes of Smallholder Farmers in Zambia? Food Secur. 2018, 10, 381–396. [Google Scholar] [CrossRef]
- Ngoma, H.; Pelletier, J.; Mulenga, B.P.; Subakanya, M. Climate-Smart Agriculture, Cropland Expansion and Deforestation in Zambia: Linkages, Processes and Drivers. Land Use Policy 2021, 107, 105482. [Google Scholar] [CrossRef]
- Oyawole, F.P.; Dipeolu, A.O.; Shittu, A.M.; Obayelu, A.E.; Fabunmi, T.O. Adoption of Agricultural Practices with Climate Smart Agriculture Potentials and Food Security among Farm Households in Northern Nigeria. Open Agric. 2020, 5, 751–760. [Google Scholar] [CrossRef]
- Pangapanga-Phiri, I.; Ngoma, H.; Thierfelder, C. Understanding Sustained Adoption of Conservation Agriculture among Smallholder Farmers: Insights from a Sentinel Site in Malawi. Renew. Agric. Food Syst. 2024, 39, e10. [Google Scholar] [CrossRef]
- Sardar, A.; Kiani, A.K.; Kuslu, Y. Does Adoption of Climate-Smart Agriculture (CSA) Practices Improve Farmers’ Crop Income? Assessing the Determinants and Its Impacts in Punjab Province, Pakistan. Environ. Dev. Sustain. 2021, 23, 10119–10140. [Google Scholar] [CrossRef]
- Scognamillo, A.; Sitko, N.J. Leveraging Social Protection to Advance Climate-Smart Agriculture: An Empirical Analysis of the Impacts of Malawi’s Social Action Fund (MASAF) on Farmers’ Adoption Decisions and Welfare Outcomes. World Dev. 2021, 146, 105618. [Google Scholar] [CrossRef]
- Thierfelder, C.; Rusinamhodzi, L.; Setimela, P.; Walker, F.; Eash, N.S. Conservation Agriculture and Drought-Tolerant Germplasm: Reaping the Benefits of Climate-Smart Agriculture Technologies in Central Mozambique. Renew. Agric. Food Syst. 2016, 31, 414–428. [Google Scholar] [CrossRef]
- Zizinga, A.; Mwanjalolo, J.-G.M.; Tietjen, B.; Bedadi, B.; Gabiri, G.; Luswata, K.C. Effect of Mulching and Permanent Planting Basin Dimensions on Maize (Zea mays L.) Production in a Sub-Humid Climate. Water 2022, 14, 79. [Google Scholar] [CrossRef]
- Choudhary, M.; Jat, H.S.S.; Jat, M.L.L.; Sharma, P.C.C. Climate-Smart Agricultural Practices Influence the Fungal Communities and Soil Properties under Major Agri-Food Systems. Front. Microbiol. 2022, 13, 986519. [Google Scholar] [CrossRef]
- Khoi, D.K.; Thu, D.M.; Lien, L.T.H.; Ninh, N.T.T.; Thinh, P.D.; Thiep, D.H.; Dat, N.S.; Ngoc, V.T.B.; Anh, N.P. Assessing the Performance of Climate Smart Rice Production Systems in the Upper Part of the Vietnamese Mekong River Delta. Asian J. Agric. Dev. 2021, 18, 15–29. [Google Scholar] [CrossRef]
- Mogaka, B.O.; Nganga, S.K.; Bett, H.K. Comparative Profitability and Relative Risk of Adopting Climate-Smart Soil Practices among Farmers. A Cost-Benefit Analysis of Six Agricultural Practices. Clim. Serv. 2022, 26, 100287. [Google Scholar] [CrossRef]
- Zizinga, A.; Mwanjalolo, J.-G.M.; Tietjen, B.; Bedadi, B.; Gabiri, G.; Luswata, K.C. Impacts of Climate Smart Agriculture Practices on Soil Water Conservation and Maize Productivity in Rainfed Cropping Systems of Uganda. Front. Sustain. Food Syst. 2022, 6, 889830. [Google Scholar] [CrossRef]
- Karume, K.; Mondo, J.M.; Chuma, G.B.; Ibanda, A.; Bagula, E.M.; Aleke, A.L.; Ndjadi, S.; Ndusha, B.; Ciza, P.A.; Cizungu, N.C.; et al. Current Practices and Prospects of Climate-Smart Agriculture in Democratic Republic of Congo: A Review. Land 2022, 11, 1850. [Google Scholar] [CrossRef]
- Kimaro, A.A.; Mpanda, M.; Rioux, J.; Aynekulu, E.; Shaba, S.; Thiong’o, M.; Mutuo, P.; Abwanda, S.; Shepherd, K.; Neufeldt, H.; et al. Is Conservation Agriculture “climate-Smart” for Maize Farmers in the Highlands of Tanzania? Nutr. Cycl. Agroecosyst. 2016, 105, 217–228. [Google Scholar] [CrossRef]
- Arenas-Calle, L.N.; Heinemann, A.B.; da Silva, M.S.A.; dos Santos, A.B.; Ramirez-Villegas, J.; Whitfield, S.; Challinor, A.J. Rice Management Decisions Using Process-Based Models with Climate-Smart Indicators. Front. Sustain. Food Syst. 2022, 6, 873957. [Google Scholar] [CrossRef]
- Rahman, M.M.; Aravindakshan, S.; Hoque, M.A.; Rahman, M.A.; Gulandaz, M.A.; Rahman, J.; Islam, M.T. Conservation Tillage (CT) for Climate-Smart Sustainable Intensification: Assessing the Impact of CT on Soil Organic Carbon Accumulation, Greenhouse Gas Emission and Water Footprint of Wheat Cultivation in Bangladesh. Environ. Sustain. Indic. 2021, 10, 100106. [Google Scholar] [CrossRef]
- Nkumulwa, H.O.; Pauline, N.M. Role of Climate-Smart Agriculture in Enhancing Farmers’ Livelihoods and Sustainable Forest Management: A Case of Villages Around Songe-Bokwa Forest, Kilindi District, Tanzania. Front. Sustain. Food Syst. 2021, 5, 671419. [Google Scholar] [CrossRef]
- Bagley, J.E.; Miller, J.; Bernacchi, C.J. Biophysical Impacts of Climate-Smart Agriculture in the Midwest United States. Plant Cell Environ. 2015, 38, 1913–1930. [Google Scholar] [CrossRef] [PubMed]
- Jat, H.S.; Kumar, V.; Kakraliya, S.K.; Abdallah, A.M.; Datta, A.; Choudhary, M.; Gathala, M.K.; McDonald, A.J.; Jat, M.L.; Sharma, P.C. Climate-Smart Agriculture Practices Influence Weed Density and Diversity in Cereal-Based Agri-Food Systems of Western Indo-Gangetic Plains. Sci. Rep. 2021, 11, 15901. [Google Scholar] [CrossRef] [PubMed]
- Shirsath, P.B.; Aggarwal, P.K.; Thornton, P.K.; Dunnett, A. Prioritizing Climate-Smart Agricultural Land Use Options at a Regional Scale. Agric. Syst. 2017, 151, 174–183. [Google Scholar] [CrossRef]
- Arenas-Calle, L.N.; Ramirez-Villegas, J.; Whitfield, S.; Challinor, A.J. Design of a Soil-Based Climate-Smartness Index (SCSI) Using the Trend and Variability of Yields and Soil Organic Carbon. Agric. Syst. 2021, 190, 103086. [Google Scholar] [CrossRef]
- Colazo, J.C.; Herrero, J.d.D.; Sager, R.; Guzman, M.L.; Zaman, M. Contribution of Integrated Crop Livestock Systems to Climate Smart Agriculture in Argentina. Land 2022, 11, 2060. [Google Scholar] [CrossRef]
- Oliveira, D.M.d.S.; Tavares, R.L.M.; Loss, A.; Madari, B.E.; Cerri, C.E.P.; Alves, B.J.R.; Pereira, M.G.; Cherubin, M.R. Climate-Smart Agriculture and Soil C Sequestration in Brazilian Cerrado: A Systematic Review. Rev. Bras. Cienc. Solo 2023, 47, e0220055. [Google Scholar] [CrossRef]
- Bai, X.; Huang, Y.; Ren, W.; Coyne, M.; Jacinthe, P.-A.; Tao, B.; Hui, D.; Yang, J.; Matocha, C. Responses of Soil Carbon Sequestration to Climate-Smart Agriculture Practices: A Meta-Analysis. Glob. Change Biol. 2019, 25, 2591–2606. [Google Scholar] [CrossRef]
- Antwi-Agyei, P.; Atta-Aidoo, J.; Asare-Nuamah, P.; Stringer, L.C.; Antwi, K. Trade-Offs, Synergies and Acceptability of Climate Smart Agricultural Practices by Smallholder Farmers in Rural Ghana. Int. J. Agric. Sustain. 2023, 21, 2193439. [Google Scholar] [CrossRef]
- Kimaro, J. A Review on Managing Agroecosystems for Improved Water Use Efficiency in the Face of Changing Climate in Tanzania. Adv. Meteorol. 2019, 2019, 9178136. [Google Scholar] [CrossRef]
- Zizinga, A.; Mwanjalolo, J.G.M.; Tietjen, B.; Bedadi, B.; Amaro de Sales, R.; Beesigamukama, D. Simulating Maize Productivity under Selected Climate Smart Agriculture Practices Using AquaCrop Model in a Sub-Humid Environment. Sustainability 2022, 14, 2036. [Google Scholar] [CrossRef]
- Ariom, T.O.; Dimon, E.; Nambeye, E.; Diouf, N.S.; Adelusi, O.O.; Boudalia, S. Climate-Smart Agriculture in African Countries: A Review of Strategies and Impacts on Smallholder Farmers. Sustainability 2022, 14, 11370. [Google Scholar] [CrossRef]
- Mutengwa, C.S.; Mnkeni, P.; Kondwakwenda, A. Climate-Smart Agriculture and Food Security in Southern Africa: A Review of the Vulnerability of Smallholder Agriculture and Food Security to Climate Change. Sustainability 2023, 15, 2882. [Google Scholar] [CrossRef]
- Muzorewa, W.; Chitakira, M. Climate-Smart Livelihood Strategies in Rural and Urban Communities in Eastern Zimbabwe: An in-Depth Literature Study. S. Afr. Geogr. J. 2021, 103, 395–410. [Google Scholar] [CrossRef]
- Sharma, R.; Chauhan, S.K.; Tripathi, A.M. Carbon Sequestration Potential in Agroforestry System in India: An Analysis for Carbon Project. Agrofor. Syst. 2016, 90, 631–644. [Google Scholar] [CrossRef]
- Waaswa, A.; Oywaya Nkurumwa, A.; Mwangi Kibe, A.; Ngeno Kipkemoi, J. Climate-Smart Agriculture and Potato Production in Kenya: Review of the Determinants of Practice. Clim. Dev. 2022, 14, 75–90. [Google Scholar] [CrossRef]
- Sharif, M.Z.; Di, N.; Liu, F. Monitoring Honeybees (Apis Spp.) (Hymenoptera: Apidae) in Climate-Smart Agriculture: A Review. Appl. Entomol. Zool. 2022, 57, 289–303. [Google Scholar] [CrossRef]
- Hussain, M.I.; Farooq, M.; Muscolo, A.; Rehman, A. Crop Diversification and Saline Water Irrigation as Potential Strategies to Save Freshwater Resources and Reclamation of Marginal Soils—A Review. Environ. Sci. Pollut. Res. 2020, 27, 28695–28729. [Google Scholar] [CrossRef]
- Gupta, D.; Gujre, N.; Singha, S.; Mitra, S. Role of Existing and Emerging Technologies in Advancing Climate-Smart Agriculture through Modeling: A Review. Ecol. Inform. 2022, 71, 101805. [Google Scholar] [CrossRef]
- Muhie, S.H. Novel Approaches and Practices to Sustainable Agriculture. J. Agric. Food Res. 2022, 10, 100446. [Google Scholar] [CrossRef]
- Pan, S.-Y.; He, K.-H.; Lin, K.-T.; Fan, C.; Chang, C.-T. Addressing Nitrogenous Gases from Croplands toward Low-Emission Agriculture. Npj Clim. Atmos. Sci. 2022, 5, 43. [Google Scholar] [CrossRef]
- Li, J.; Xia, E.; Wang, L.; Yan, K.; Zhu, L.; Huang, J. Knowledge Domain and Emerging Trends of Climate-Smart Agriculture: A Bibliometric Study. Environ. Sci. Pollut. Res. 2022, 29, 70360–70379. [Google Scholar] [CrossRef] [PubMed]
- Okolie, C.C.; Danso-Abbeam, G.; Groupson-Paul, O.; Ogundeji, A.A. Climate-Smart Agriculture Amidst Climate Change to Enhance Agricultural Production: A Bibliometric Analysis. Land 2023, 12, 50. [Google Scholar] [CrossRef]
- Molieleng, L.; Fourie, P.; Nwafor, I. Adoption of Climate Smart Agriculture by Communal Livestock Farmers in South Africa. Sustainability 2021, 13, 10468. [Google Scholar] [CrossRef]
- Torquebiau, E.; Rosenzweig, C.; Chatrchyan, A.M.; Andrieu, N.; Khosla, R. Identifying Climate-Smart Agriculture Research Needs. Cah. Agric. 2018, 27, 26001. [Google Scholar] [CrossRef]
- Rijal, S.; Gentle, P.; Khanal, U.; Wilson, C.; Rimal, B. A Systematic Review of Nepalese Farmers’ Climate Change Adaptation Strategies. Clim. Policy 2022, 22, 132–146. [Google Scholar] [CrossRef]
- Martinez-Baron, D.; Orjuela, G.; Renzoni, G.; Loboguerrero Rodriguez, A.M.; Prager, S.D. Small-Scale Farmers in a 1.5 Degrees C Future: The Importance of Local Social Dynamics as an Enabling Factor for Implementation and Scaling of Climate-Smart Agriculture. Curr. Opin. Environ. Sustain. 2018, 31, 112–119. [Google Scholar] [CrossRef]
- Ogunyiola, A.; Gardezi, M.; Vij, S. Smallholder Farmers’ Engagement with Climate Smart Agriculture in Africa: Role of Local Knowledge and Upscaling. Clim. Policy 2022, 22, 411–426. [Google Scholar] [CrossRef]
- Uddin, M.; Chowdhury, A.; Kabir, M.A. Legal and Ethical Aspects of Deploying Artificial Intelligence in Climate-Smart Agriculture. AI Soc. 2024, 39, 221–234. [Google Scholar] [CrossRef]
- Beattie, S.; Sallu, S.M. How Does Nutrition Feature in Climate-Smart Agricultural Policy in Southern Africa? A Systematic Policy Review. Sustainability 2021, 13, 2785. [Google Scholar] [CrossRef]
- Anuga, S.W.; Chirinda, N.; Nukpezah, D.; Ahenkan, A.; Andrieu, N.; Gordon, C. Towards Low Carbon Agriculture: Systematic-Narratives of Climate-Smart Agriculture Mitigation Potential in Africa. Curr. Res. Environ. Sustain. 2020, 2, 100015. [Google Scholar] [CrossRef]
- Makate, C. Effective Scaling of Climate Smart Agriculture Innovations in African Smallholder Agriculture: A Review of Approaches, Policy and Institutional Strategy Needs. Environ. Sci. Policy 2019, 96, 37–51. [Google Scholar] [CrossRef]
- Partey, S.T.; Zougmore, R.B.; Ouedraogo, M.; Thevathasan, N.V. Why Promote Improved Fallows as a Climate-Smart Agroforestry Technology in Sub-Saharan Africa? Sustainability 2017, 9, 1887. [Google Scholar] [CrossRef]
- Shilomboleni, H.; Recha, J.; Radeny, M.; Osumba, J. Scaling Climate Resilient Seed Systems through SMEs in Eastern and Southern Africa: Challenges and Opportunities. Clim. Dev. 2022, 15, 177–187. [Google Scholar] [CrossRef]
- Zougmore, R.B.; Partey, S.T.; Ouedraogo, M.; Torquebiau, E.; Campbell, B.M. Facing Climate Variability in Sub-Saharan Africa: Analysis of Climate-Smart Agriculture Opportunities to Manage Climate-Related Risks. Cah. Agric. 2018, 27, 34001. [Google Scholar] [CrossRef]
- Jellason, N.P.; Conway, J.S.; Baines, R.N. Understanding Impacts and Barriers to Adoption of Climate-Smart Agriculture (CSA) Practices in North-Western Nigerian Drylands. J. Agric. Educ. Ext. 2021, 27, 55–72. [Google Scholar] [CrossRef]
- Mathews, J.A.; Kruger, L.; Wentink, G.J. Climate-Smart Agriculture for Sustainable Agricultural Sectors: The Case of Mooifontein. Jamba-J. Disaster Risk Stud. 2018, 10, a492. [Google Scholar] [CrossRef]
- Amadu, F.O.; McNamara, P.E.; Miller, D.C. Understanding the Adoption of Climate-Smart Agriculture: A Farm-Level Typology with Empirical Evidence from Southern Malawi. World Dev. 2020, 126, 104692. [Google Scholar] [CrossRef]
- Agbenyo, W.; Jiang, Y.; Jia, X.; Wang, J.; Ntim-Amo, G.; Dunya, R.; Siaw, A.; Asare, I.; Twumasi, M.A. Does the Adoption of Climate-Smart Agricultural Practices Impact Farmers’ Income? Evidence from Ghana. Int. J. Environ. Res. Public Health 2022, 19, 3804. [Google Scholar] [CrossRef]
- Halbherr, L.; Maat, H.; Talsma, T.; Hutjes, R. Mainstreaming Climate Change Adaptation into Rural Development Plans in Vietnam-How to Build Resilience at the Interface of Policy and Practice. Agronomy 2021, 11, 1926. [Google Scholar] [CrossRef]
- Mthethwa, K.N.; Ngidi, M.S.C.; Ojo, T.O.; Hlatshwayo, S.I. The Determinants of Adoption and Intensity of Climate-Smart Agricultural Practices among Smallholder Maize Farmers. Sustainability 2022, 14, 16926. [Google Scholar] [CrossRef] [PubMed]
- Drexler, K. Climate-Smart Adaptations and Government Extension Partnerships for Sustainable Milpa Farming Systems in Mayan Communities of Southern Belize. Sustainability 2021, 13, 3040. [Google Scholar] [CrossRef]
- Aryal, J.P.; Sapkota, T.B.; Rahut, D.B.; Jat, M.L. Agricultural Sustainability under Emerging Climatic Variability: The Role of Climate-Smart Agriculture and Relevant Policies in India. Int. J. Innov. Sustain. Dev. 2020, 14, 219–245. [Google Scholar] [CrossRef]
- Awiti, H.A.; Gido, E.O.; Obare, G.A. Smallholder Farmers Climate-Smart Crop Diversification Cost Structure: Empirical Evidence from Western Kenya. Front. Sustain. Food Syst. 2022, 6, 842987. [Google Scholar] [CrossRef]
- De Pinto, A.; Cenacchi, N.; Kwon, H.-Y.; Koo, J.; Dunston, S. Climate Smart Agriculture and Global Food-Crop Production. PLoS ONE 2020, 15, e0231764. [Google Scholar] [CrossRef]
- Autio, A.; Johansson, T.; Motaroki, L.; Minoia, P.; Pellikka, P. Constraints for Adopting Climate-Smart Agricultural Practices among Smallholder Farmers in Southeast Kenya. Agric. Syst. 2021, 194, 103284. [Google Scholar] [CrossRef]













| Equations | Variable Description | Citations |
|---|---|---|
| Logit model Endogenous switching regression (ESR) Yi = Xiβ + ε Multinomial logit (MNL) model | Y: Crop production/Crop yield; Technical, economic, and water use efficiency; Productivity; Income; Area expanded into forests; Household food security status; Farmers adopting CSA/agroecology or conventional farming; Farming irrigation adoption decision; Smart agriculture adoption behavior; CSAP adoption X: Gender; Household size; Educational level; Religion; Migrant; Dependency ratio; On-farm income; Off-farm income; Farming experience; Access to farm credit; Household participation in farming; Tubewell ownership; Access to information; Farmers’ cooperative society membership; Extension officers’ contact; Family status; Arable land; Distance to market; Soil fertility, Storage; Area under CSA; Gross value of harvest capturing agricultural productivity; Adult equivalent measuring labor availability; Total landholding net of expanded area; Farm tenure; Application rates for seed and fertilizer; Prices for fertilizer and seeds; Recordkeeping of farm activities; Participation in farmer input subsidy program; Access to credit; Access to extension officers’ advice; Land ownership; Farm distance from home; Certification; Livestock ownership; Agricultural wealth index; Cellphone ownership; Distance to paved road; Rainfall; Temperature; Flood incidence; Market availability; Auction place; Irrigation scheme; Agricultural collective action; Use of inorganic fertilizers; CSA adaptation level; Farm size; Number of farms; Residence status; Climate Field School (CFS) membership; Pond size; Market difficulty; Access to farm information; Perception of climate change; Membership in project; Farm mechanization; Hours worked per week; Crop species richness; Land title deed; Contact with agricultural extension and labor; Off-farm activities; Group membership; Farmer type; Annual turnover (TWD); Distance to district headquarters; Slope; Soil quality and soil type; Drought experience; Fertilizer; Seed; Labor; Organic fertilizer; Site; CSAP treatment; Season; Access to production and marketing information; Ownership of radio; Road condition; Group membership; Institutional support; Financial conditions; Asset index; Resource constraints and market access; CSAP information; Group membership; Rainfall shocks | [17,49,54,76,80,82,83,84,85,86,87,88,89,90,91,92,93,94,95,96,97,98] |
| ΔXCSA practice = (XCSA practice − Xcontrol)/XControl | Y: Yield; Water use efficiency X: CSAPs; Control | [99] |
| REY (Mg ha−1) = [Yield of respective crop (Mg ha−1) × MSP of respective crop (INR Mg−1)]/[MSP of rice (INR Mg−1)] | Y: Rice equivalent yield (REY) X: Crop cycle; MSP: Minimum support price of crop; INR: India National Rupee | [21,51,100] |
| Productivity = Yield/ha/crop cycle Net income = gross income (from the sale of rice crops and alternative products) − total fixed and variable costs | Y: Productivity; Net income X: Yield; Gross income; Costs | [101] |
| FCS = w × f (cereals and or tubers) + w × f (pulse) + w × f (milk) + w × f (fruit) + w × f (meat and or fish) + w × f (sugar) + w × f (vegetables) + w × f (oil) + w × f (condiments) Regression model: | Y: Income and food security X: Household (age, size, education, farming experience, dependency ratio) or farm characteristics (distance to market, size), livestock unit, tree density, tree diversity, extension services, access to farm credit | [44] |
| Income (I) = Gross Output Value (GOV) − Total Production Cost (TPC) | Y: Income X: Gross output value; Production cost | [83] |
| Cost–benefit analysis (CBA) | Y: Discounted future net benefit; Relative profitability of CSPs adopted; Private profitability and relative risk indicators of CSP adoption X = CSAPs compared to the business as usual (BAU) practice BNt (net benefits per period), I0 (initial value of investment), and n (number of periods considered) Product price of the crop affected by the CSS adoption, incremental yield, change in the cost of implementing the CSS practice per year, discount rate (the cost of capital), lifecycle of the practice in consideration, maintenance cost (harvest threshing, labor for harvesting, machinery used for harvesting, storage facilities), and inputs (costs of seeds, fertilizers, pesticides, and storage bags). T: the lifecycle of the adaptation practice; r: relevant discount rate; B: benefits; C: costs; I0: initial value of investment; Pjt: product price of the crop affected by the CSS adoption; ΔYcss-bau jt: the incremental yield ΔCcss-bau jt: the change in the cost of implementing the CSS practice per year | [29,55,56,102] |
| Y: Soil moisture storage X: Soil moisture content (SMC); soil bulk density ); soil depth (d) | [99] | |
| Y: Evapotranspiration/water loss; Soil water storage (SWS) X: P = precipitation (mm); ∆SWS = difference in soil moisture storage (mm) between planting and harvesting stages; θ: volumetric available soil water content at a given depth (mm cm−1); L: the rooting depth (cm) | [103] | |
| WUE = Yield/ET (mm) | X: Water use efficiency (WUE) Y: Yield (kg ha−1); ET: Evapotranspiration (mm) | [99,103,104] |
| Rainfall use efficiency (RUE) = Yield/Precipitation | Y: Rainfall Use Efficiency (RUE) X: Yield (kg/ha): mass (kg) of grain dry matter produced per hectare; Precipitation (mm): received during the rainy season | [105] |
| Water Productivity Irrigation (WPI) (kg m−1) = Yield (kg ha−1)/Irrigation water used (m3 ha−1) or Water Productivity (WP) = Yield/TWI WPI+R (kg m−1) = Yield (kg ha−1)/Irrigation + Rainfall water used (m3 ha−1) | Y: Water productivity X: Yield; Irrigation (I) and/or rainfall (R) water; Total water input (TWI) based on rainfall and irrigation | [21,51,106,107] |
| Y: Farm plot fertility X: K: discount (degradation) rate; η: the CSA effect on soil fertility | [38] | |
| Quantitative changes = the quantities of the current land use class minus the quantities of the past land use class Percentage on change = Area of observed change/Total area × 100 | Y: CSAP effects on improved livelihoods X: Current land use; past land use | [108] |
| Problem confrontation index (PCI) PCI = (PvhX4) + (PhX3) + (PmX2) + (PlX2) + (PnX0) | Y: Constraints to adopt CSP X: Pvh = Total number of farmers who expressed the problem as very high; Ph = Total number of farmers who expressed the problem as high; Pm = Total number of farmers who expressed the problem as medium; Pl = Total number of farmers who expressed the problem as low, and Pn = Total number of farmers who expressed the problem as not at all | [44] |
| Agro-IBIS agroecosystem model Albedo for ecosystem: | Y: Ecosystem albedo (αceco) X: αcan: albedo of the crop canopy; αsoil: albedo of the soil; αsnow: albedo of the snow; f: fraction of soil covered by snow (fsnow) and canopy (fcan) | [109] |
| Total weed density (TWD) = sum of the individual density of all weeds (no. m−2) Relative weed density (RD, %) of species in the whole weed community = density of a given weed species/total weed density in each scenario Species richness (S): number of species that exist in a quadrat Species diversity: H′ =−∑ Pi × ln Pi and (Pi = Ni/N) (Shannon–Wiener index) Degree of community dominance: D′ = ∑ Pi2 (Simpson index) Community evenness: evenness index (Pielou index): J = H′/ln(S) | Y: Weed density and diversity X: Density; species richness; community dominance; community evenness | [110] |
| Energy use efficiency (MJ−1 MJ−1) = Total Energy Output (MJ ha−1)/Total Energy Input (MJ ha−1) Energy productivity (kg MJ−1) = Yield output (kg ha−1)/Total energy input (MJ ha−1) | Y: Energy use efficiency X: Yield; Energy input; Energy output | [21,51] |
| (1) CCAFS—MOT: Climate Change Agriculture and Food Security (CCAFS)-Mitigation Options Tool (MOT) Global warming potential (GWP) (kg CO2-eq. ha−1) = (CO2 (kg ha−1) + N2O (kg ha−1) ×298 + CH4 (kg ha−1) ×34) GWP = Total CO2 Emissions ×44/12 + CH4 ac×21 × 16/12+ N2O ac×310 × 44/28 | Y: GWP X: CO2; CH4; and NO2 All GHGs are transformed into CO2-equivalents (CO2eq.) using 34 and 298 GWP for CH4 and N2O, respectively | [21,51,105,111] |
| FAO Ex-Ante Carbon-Balance Tool (EX-ACT) | Y: GHG emissions and C sequestration X: Methane (CH4) and Nitrogen oxide (N2O) emissions expressed in tons per hectare of carbon dioxide equivalent (t CO2-eq/ha) | [77,83] |
| GrowAsia Counter Tool GHG emission is measured in terms of total annual emissions of carbon dioxide equivalents (CO2eq) | Y: Estimating the GHG emissions for different rice management scenarios X: Tillage and other soil management practices, nutrient management practices, liming, crop residue burning and decomposition, pesticide and herbicide use, agroforestry practices, fossil fuel use, and rice irrigation. | [101] |
| Net life cycle GHG emission: NGHG (t CO2eq ha_1) = TGHG − SOCA | Y: GHG emissions X: TGHG: Total GHG emission (t CO2eq ha−1); SOCA: Soil Organic Carbon accumulation per unit land (t CO2eq ha−1) | [107] |
| Sustainable SOC Index:
Sustainable Yield Index: | Y: SOC; Yield and : mmean of the detrended SOC and yield; and : standard deviations of SOC and yield; and : maximum SOC and yield detrended values | [112] |
| Soil Organic Carbon (SOC) stock = soil C content × BD × soil depth Soil carbon stock: C = (SOC × BD × L)/10 Soil Carbon sequestration (Mg ha−1) = SOC stocks (AFS) − SOC stocks (control) ΔC = (CCSA − CREF)/t | Y: SOC X: Soil carbon (C) content (%); BD: bulk density (g/cm3); T: Soil depth (cm); L: thickness of the soil layer (cm); ΔC: rate of soil C stock change (Mg ha−1 yr−1); CCSA: soil C stock in an area under given CSA practice (Mg ha−1); CREF: soil C stocks in the reference area (Mg ha−1); t: time since the adoption of the CSA practice (years) | [23,24,68,113,114] |
| Soil Carbon sequestration (Mg ha−1) = SOC stocks (AFS) − SOC stocks (control) | Y: C sequestration X: Soil organic carbon (SOC) stocks under agroforestry (AFS); Soil organic carbon (SOC) stocks (control) | [24] |
| Response Ratio (RR): | Y: SOC X: Xt and Xc: SOC values for the treatment and control groups, respectively | [19,115] |
| CSA effectiveness index (CSAEI) = w1 × Productivity (%) + w2 × Income (%) + w3 × Resilience (%) + w4 × Mitigation (%) Upscaling potential of CSA interventions (CSAUPI) = [(v1 × Technical feasibility + v2 × Cost of technology + v3 × Gender inclusivity + v4 × Synergy with Government plans)/maximum possible score] × 100 | Y: CSAEI X: Productivity, income, resilience, mitigation w1, w2, w3, w4: weight for respective indicator of CSA estimated based on farmers’ response Technical feasibility, cost, gender, synergy v1, v2, v3, v4: values indicating the weights estimated based on principal component analysis (PCA). | [61] |
| RAPTURE Steps | Economic Context | Geographic Context | Cultural Context |
|---|---|---|---|
| 1. CSA Definition | No economic impacts | Possibility of language constraints | Cultural concerns linked to concept acceptance |
| 2. CSP Selection | Economic constraints due to high material costs and requirements | Geographic issues related to accessibility, weather conditions, and soil type | Attachment to traditional practices |
| 3. Climatic Condition Verification | Economic difficulties related to the acquisition of devices | Absence of weather forecast services | Lack of belief in scientific weather data |
| 4. Input/Output Variable Availability Identification | No economic impacts | Data not available due to lack of database | No cultural impacts |
| 5. Assessment Method Selection | No economic impacts | No geographic impacts | No cultural impacts |
| Equations | Attributed Names | Data Types | Accuracy | Expertise Requirement | Areas of Assessment |
|---|---|---|---|---|---|
| Bivariate correlation and multiple linear regression [86,87] Double-log production model [88] Endogenous switching regression Strategy [49,90] Instrumental variables (IVs) approach [93] Regression model [17,44] Multivariate probit model/Probit regression model [54,76,84,94,97] Dynamic mixed multinomial logit model for panel data (dynamic MMNL) [91] Binary logistic regression model/Binomial logistic regression [82,83] Micro-econometric structural Ricardian model [96] Multiple ordinary least squares (OLS) regression/Ordinary least squares (OLS) regression models [85,89] Generalized Linear Mixed Models (GLMM) [98] Conditional logit (CL) and two-stage panel-based censored Tobit model [80] | Primary and secondary datasets used | Commonly used model Problem with heteroscedasticity or nonconstant variance Accounts for the selection bias Ability to split the random error term’s impact from the inefficiency effect Flexibility to estimate either a standard, uniform, or log-normal choice distribution Determine possible complementarities (positive correlation) and substitutability (negative correlation) between the CSPs Captures unobserved heterogeneity Most efficient when data contain repeated choices by the same respondents | Software expertise for: Data conversion Test the fitness of the models Validate the models Adjust continuous independent variables due to non-normality Avoid potential multicollinearity Test data for normality and homogeneity of variance Separate the means when the Fisher test was significant | Productivity Food security Income Crop Yield Adaptation Mitigation Drivers of CSPs adoption Adoption decision and intensity of CSPs | |
| Cost–benefit analysis (CBA) model [55,56,91,101,102] Economic cost–benefit analysis (CBA) [29] Economic tool/Deterministic CBA model approach [102] Probabilistic cost–benefit analysis [55] | Primary dataset used | Comparing the net economic benefits of different options to make a better choice A project or CSPs with an NPV > 0 is deemed viable Evaluate the risk associated with investing in agricultural innovation such as CSPs Help determine the worthiness of given investment activity Simple and provides reliable results for decision-makers | Based on four decision criteria also called economic indicators: net present value (NPV), internal rate of return (IRR), benefit-cost ratio (BCR), and payback period (PP) | Productivity Economic profitability Profitability of the adoption of CSPs |
| Step | Key Variables and Selection | Control (Present Data) | Treatment with CSPs (Present Data) | Treatment with CSPs (Future Prediction) |
|---|---|---|---|---|
| 1. Selection of a Definition of CSA and CSPs | Outcome: Improved yield Scales: regional (Florida) Techniques: CSPs Trade-offs: Low-cost technology Pillar: Productivity | Not applicable Reason: No CSPs adopted | Definition: increase productivity by the adoption of CSPs to meet food needs considering a low implementation cost in Florida. | Definition: increase productivity by the adoption of CSPs to meet food needs considering a low implementation cost in Florida. |
| 2. Identification of the practices to assess | CSPs Selection Residue retention and short-cycle seed varieties | Not applicable Reason: No CSPs adopted | Residue retention Subcategory: CA Category: Implementation Group: CSAPs Early maturing varieties Subcategory: Improved Seed Varieties Category: Implementation Group: CSAPs | Residue retention Subcategory: CA Category: Implementation Group: CSAPs Early maturing varieties Subcategory: Improved Seed Varieties Category: Implementation Group: CSAPs |
| 3. Climatic Condition Verification | Florida’s weather ranges for the year of assessment, 2022 (applied for the control) compared to literature data ranges of weather conditions for the assessed practices (applied for treatments with CSPs). | Florida’s registered weather conditions (2022) Temperature (°C): 14.2–28.4 Precipitation (mm): 30.226–245.364 | Weather conditions from the literature CA Temperature (°C): 4–45 Precipitation (mm): 50–3000 Stress-tolerant varieties temperature (°C): 0–45 Precipitation (mm): 50–3000 | Projected incremental changes in Florida’s weather conditions for 2050 [40] Temperature change (°C): 0–6 Precipitation change (mm): (−20)–30 |
| 4. Variables and Data Availability | Year of data: 2022 Variables: crop yield Area harvested: 27,100 acres Type of crop: Sweet Corn | Yield = 115 cwt per acre = 12,880 pounds per acre | An increase of 20% considered [21,112] Yield = 15,456 pounds per acre 2576 pounds per acre is the estimated production increase expected with CSP implementation | |
| 5. Selection of one or more assessment methods | Estimation of the difference in productivity in farming without and with CSPs ΔXCSAP = (XCSAP − Xcontrol)/XControl | Florida harvested 12,880 pounds of sweet corn in 2022 without CSP implementation. | A 20% increase in productivity was observed in previous studies following CSP implementation. | With all conditions remaining the same, the change in productivity increase in the 2050s might be 20%. |
| Step | Key Variables and Selection | Control (Present Data) | Treatment with CSPs (Present Data) | Treatment with CSPs (Future Prediction) |
|---|---|---|---|---|
| 1. Selection of a Definition of CSA and CSPs | Outcome: Improved yield and rain-use efficiency (RUE) Scales: regional (Florida) Techniques: CSPs Trade-offs: Medium initial cost technology Pillars: Productivity and Adaptation | Not applicable Reason: No CSPs adopted | Definition: To ensure the resilience of the agricultural system through rainwater use efficiency for an increase in agricultural productivity at an affordable cost for farmers in Florida | Definition: To ensure the resilience of the agricultural system through rainwater use efficiency for an increase in agricultural productivity at an affordable cost for farmers in Florida |
| 2. Identification of the practices to assess | CSPs Selection Intercropping with leguminous crops and precision irrigation | Not applicable Reason: No CSPs adopted | Intercropping with leguminous Subcategory: Soil Fertility Management Category: Management Group: CSAPs Precision irrigation Subcategory: Water Management Category: Management Group: CSAPs | Intercropping with leguminous Subcategory: Soil Fertility Management Category: Management Group: CSAPs Precision irrigation Subcategory: Water Management Category: Management Group: CSAPs |
| 3. Climatic Condition Verification | Florida’s weather ranges for the year of assessment, which is 2023 (apply for the control), compared to literature data ranges of weather conditions for the assessed practices (apply for treatments with CSPs). | Florida’s registered weather conditions (2023) Temperature (°C): 16.28–29.39 Precipitation (mm): 44.704–224.536 | Weather conditions from the literature Soil Fertility Management Temperature (°C): 0–45 Precipitation (mm): 200–2500 Water Management Temperature (°C): 4–45 Precipitation (mm): 50–3000 | Florida’s future incremental changes in weather conditions for 2050 [40] Temperature change (°C): 0–6 Precipitation change (mm): (−20)–30 |
| 4. Variables and Data Availability | Year of data: 2023 Variable: crop yield Total area harvested: 160,600 acres = 64,992.514 hectares (ha) Types of crops: 7 vegetable types (snap beans, cabbage, sweet corn, cucumbers, bell peppers, squash, and watermelons) | Yield Total = 1401 cwt per acre = 156,912 pounds per acre =175,875 Kg per ha | An increase of 20% considered [21,112] Yield = 1681 cwt per acre = 188,272 pounds per acre =211,024.9 Kg per ha 35,149.9 Kg per ha is the estimated production increase for 7 types of vegetables expected with CSP implementation | |
| 5. Selection of one or more assessment methods | Estimation of the difference in yield in farming without and with CSPs SYI = Sustainable Yield Index Average yield Yield max is expressed as potential yield Potential yield (Kg/ha) = WUE * (Stored Soil Water + Growing Season Rainfall—Evaporation) (2) Growing season rainfall period => from Apr. 1st to Oct. 31st = 4.51 + 4.26 + 8.84 + 6.86 + 6.08 + 6.00 + 2.70 = 39.25 inches = 996.95 mm The growing season rainfall period is considered for Florida 2023 since the average precipitation of this same year falls within the rainfall ranges collected from the literature. The situation for stored soil water and typical combination of evapotranspiration and WUE: Considering a regular season under decile 6 (soil qualified as duplex with better rain in spring) WUE = 15 kg/ha/mm; Evaporation = 90 mm Source: https://www.agric.wa.gov.au/climate-weather/potential-yield-tool (accessed on 28 October 2025) Potential yield (Kg/ha) = 13,694.25 kg/ha | Average Yield: 200.14 cwt per acre = 22,415.68 pounds per acre = 25,124.64 Kg per ha Standard deviation: 115.29 cwt per acre = 12,912.48 pounds per acre = 14,472.96 Kg per ha SYI = (25,124.64 Kg/ha − 14,472.96 Kg/ha)/13,694.25 kg/ha SYI = 0.778 | Average Yield: 240 cwt per acre 26,880 pounds per acre 30,128.5 Kg per ha Standard deviation: 138.35 cwt per acre 15,495.2 pounds per acre 17,367.81 Kg per ha SYI = (30,128.5 Kg/ha − 17,367.81 Kg/ha)/13,694.25 kg/ha SYI = 0.932 | |
| Estimation of the difference in rainwater-use efficiency (RUE) in farming without and with CSPs RUE = Yield (kg ha−1)/precipitation (mm) Precipitation is the total rainfall registered for rainy season Rainy season for 2023 in Florida: March–December 2.24 + 4.51 + 4.26 + 8.84 + 6.86 + 6.00 + 2.70 + 3.73 + 5.32 = 44.46 inches = 1129.284 mm | Yield = 175,875 Kg per ha RUE = 154.74 Kg/ha/mm | Yield = 211,024.9 Kg per ha Yield = 186.86 Kg/ha/mm | ||
Disclaimer/Publisher’s Note: The statements, opinions and data contained in all publications are solely those of the individual author(s) and contributor(s) and not of MDPI and/or the editor(s). MDPI and/or the editor(s) disclaim responsibility for any injury to people or property resulting from any ideas, methods, instructions or products referred to in the content. |
© 2025 by the authors. Licensee MDPI, Basel, Switzerland. This article is an open access article distributed under the terms and conditions of the Creative Commons Attribution (CC BY) license (https://creativecommons.org/licenses/by/4.0/).
Share and Cite
Declama, E.; Slater, A.; Morain, A.; Anandhi, A. RAPTURE: Resilient Agricultural Practices for Transforming Uncertain and Resource-Scarce Environments Tool. Sustainability 2025, 17, 9722. https://doi.org/10.3390/su17219722
Declama E, Slater A, Morain A, Anandhi A. RAPTURE: Resilient Agricultural Practices for Transforming Uncertain and Resource-Scarce Environments Tool. Sustainability. 2025; 17(21):9722. https://doi.org/10.3390/su17219722
Chicago/Turabian StyleDeclama, Ernsuze, Adrienne Slater, Almando Morain, and Aavudai Anandhi. 2025. "RAPTURE: Resilient Agricultural Practices for Transforming Uncertain and Resource-Scarce Environments Tool" Sustainability 17, no. 21: 9722. https://doi.org/10.3390/su17219722
APA StyleDeclama, E., Slater, A., Morain, A., & Anandhi, A. (2025). RAPTURE: Resilient Agricultural Practices for Transforming Uncertain and Resource-Scarce Environments Tool. Sustainability, 17(21), 9722. https://doi.org/10.3390/su17219722

