Sustainable Heritage Tourism in Transition: Policy, Space, and Authenticity in a UNESCO World Heritage Site
Abstract
1. Introduction
2. Literature Review and Research Framework
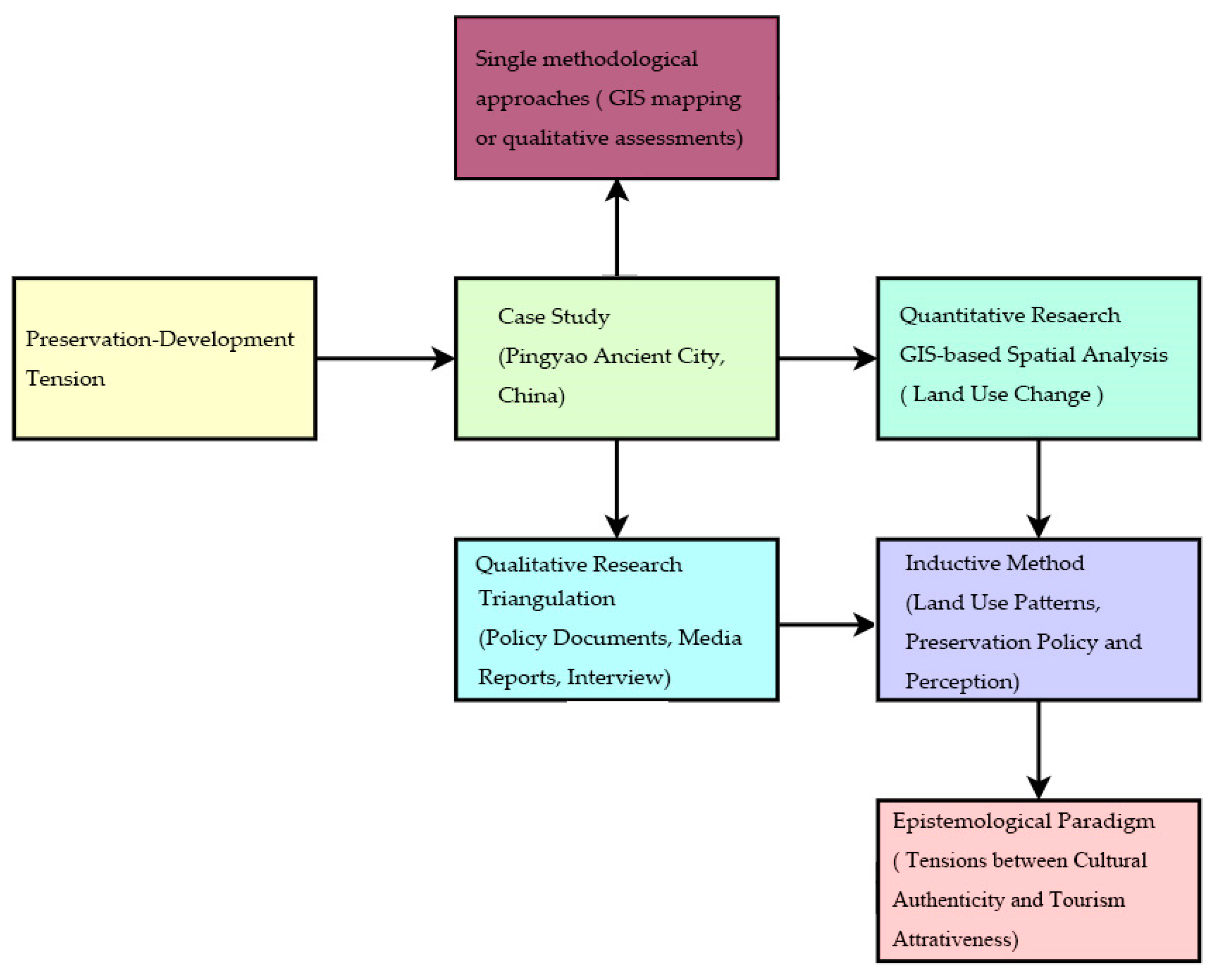
2.1. Mixed-Methods Approaches in Heritage Tourism Research
2.2. Spatial Analysis in Tourism Research
2.3. Qualitative Methods in Heritage Tourism Research
2.4. Existing Analytical Approaches to Pingyao’s Heritage Tourism
3. Methodology
3.1. Study Area
3.2. Data Sources
3.2.1. GIS and Remote Sensing Data
3.2.2. Policy Documents and Interviewees
3.3. Analytical Methods
3.3.1. Spatial Analysis of Land Use
3.3.2. Interpretation of Policy Documents
3.3.3. Interpretation of Media Reports
4. Results
4.1. Land Use Patterns
4.2. Preservation Policy and Perception
5. Discussion
6. Conclusions
Author Contributions
Funding
Institutional Review Board Statement
Informed Consent Statement
Data Availability Statement
Conflicts of Interest
References
- Dai, R.; Zhang, Z. Cultural heritage and tourism development: Exploring strategies for the win-win scenario of heritage conservation and tourism industry. Geogr. Res. Bull. 2024, 3, 129–141. [Google Scholar] [CrossRef]
- He, X.; Zang, T.; Zhou, T.; Ikebe, K. Historic Conservation and Tourism Economy: Challenges Facing Adaptive Reuse of Historic Conservation Areas in Chengdu, China. Conservation 2022, 2, 485–498. [Google Scholar] [CrossRef]
- Eck, T.; Zhang, Y.; An, S. A Study on the Effect of Authenticity on Heritage Tourists’ Mindful Tourism Experience: The Case of the Forbidden City. Sustainability 2023, 15, 7756. [Google Scholar] [CrossRef]
- Chen, Y.; Wang, Y.-W. Approaches to sustaining people–place bonds in conservation planning: From value-based, living heritage, to the glocal community. Built Herit. 2024, 8, 10. [Google Scholar] [CrossRef]
- Buhalis, D.; Leung, R. Smart hospitality—Interconnectivity and interoperability towards an ecosystem. Int. J. Hosp. Manag. 2018, 71, 41–50. [Google Scholar] [CrossRef]
- Darcy, S.; McKercher, B.; Schweinsberg, S. From tourism and disability to accessible tourism: A perspective article. Tour. Rev. 2020, 75, 140–144. [Google Scholar] [CrossRef]
- Li, M.; Wu, B.; Cai, L. Tourism development of World Heritage Sites in China: A geographic perspective. Tour. Manag. 2008, 29, 308–319. [Google Scholar] [CrossRef]
- Gu, H.; Ryan, C. Place attachment, identity and community impacts of tourism—The case of a Beijing hutong. Tour. Manag. 2008, 29, 637–647. [Google Scholar] [CrossRef]
- Ministry of Culture and Tourism of the People’s Republic of China. Statistical Communique on the Development of Culture and Tourism in 2019 by the Ministry of Culture and Tourism of the People’s Republic of China. Available online: https://zwgk.mct.gov.cn/zfxxgkml/tjxx/202012/t20201204_906491.html (accessed on 20 April 2025).
- Su, X.; Teo, P. The Politics of Heritage Tourism in China: A View from Lijiang; Routledge: London, UK, 2009. [Google Scholar] [CrossRef]
- Wang, S.-Y. In search of authenticity in historic cities in transformation: The case of Pingyao, China. J. Tour. Cult. Change 2011, 9, 18–30. [Google Scholar] [CrossRef]
- Su, M.M.; Wall, G. Community Participation in Tourism at a World Heritage Site: Mutianyu Great Wall, Beijing, China. Int. J. Tour. Res. 2014, 16, 146–156. [Google Scholar] [CrossRef]
- Wang, S.; Gu, K. Pingyao: The historic urban landscape and planning for heritage-led urban changes. Cities 2020, 97, 102489. [Google Scholar] [CrossRef]
- National People’s Congress of China. Law of the People’s Republic of China on Cultural Relics Protection. Available online: http://en.npc.gov.cn.cdurl.cn/2024-11/08/c_1115996.htm (accessed on 10 April 2025).
- Sofield, T.; Li, S. Tourism governance and sustainable national development in China: A macro-level synthesis. J. Sustain. Tour. 2011, 19, 501–534. [Google Scholar] [CrossRef]
- Garrod, B.; Fyall, A. Managing heritage tourism. Ann. Tour. Res. 2000, 27, 682–708. [Google Scholar] [CrossRef]
- Li, Z.; Ouyang, X.; Du, K.; Zhao, Y. Does government transparency contribute to improved eco-efficiency performance? An empirical study of 262 cities in China. Energy Policy 2017, 110, 79–89. [Google Scholar] [CrossRef]
- Rickly-Boyd, J.M. Authenticity & aura. Ann. Tour. Res. 2012, 39, 269–289. [Google Scholar] [CrossRef]
- Croes, R.; Lee, S.H.; Olson, E.D. Authenticity in Tourism in Small Island Destinations: A Local Perspective. J. Tour. Cult. Change 2013, 11, 1–20. [Google Scholar] [CrossRef]
- Torabian, P.; Arai, S.M. Tourist perceptions of souvenir authenticity: An exploration of selective tourist blogs. Curr. Issues Tour. 2016, 19, 697–712. [Google Scholar] [CrossRef]
- Ashworth, G.J.; Tunbridge, J.E. The Tourist-Historic City; Routledge: London, UK, 2000. [Google Scholar] [CrossRef]
- McKercher, B.; Du Cros, H. Cultural Tourism: The Partnership Between Tourism and Cultural Heritage Management; Routledge: London, UK, 2002. [Google Scholar]
- Moeller, A.K.; Creswell, J.W.; Saville, N. (Eds.) Second Language Assessment and Mixed Methods Research; Cambridge University Press: Cambridge, UK, 2016; ISBN 9781316505038. [Google Scholar]
- Johnson, R.B.; Onwuegbuzie, A.J. Mixed Methods Research: A Research Paradigm Whose Time Has Come. Educ. Res. 2004, 33, 14–26. [Google Scholar] [CrossRef]
- Russell, R.; Faulkner, B. Entrepreneurship, Chaos and the Tourism Area Lifecycle. Ann. Tour. Res. 2004, 31, 556–579. [Google Scholar] [CrossRef]
- Butler, R.W. The Concept of a Tourist Area Cycle of Evolution: Implications for Management of Re-sources. Can. Geogr./Géogr. Can. 1980, 24, 5–12. [Google Scholar] [CrossRef]
- Gössling, S. Human–environmental relations with tourism. Ann. Tour. Res. 2002, 29, 539–556. [Google Scholar] [CrossRef]
- Wall, G.; Mathieson, A. Tourism: Change, Impacts and Opportunities; Prentice Hall: Hoboken, NJ, USA, 2006. [Google Scholar]
- Jensen, J.R. Introductory Digital Image Processing: A Remote Sensing Perspective; Pearson: London, UK, 1996. [Google Scholar]
- Lambin, E.F.; Geist, H.J. Land-Use and Land-Cover Change: Local Processes and Global Impacts; Springer: Berlin/Heidelberg, Germany, 2006. [Google Scholar]
- McGarigal, K.; Cushman, S.A.; Ene, E. FRAGSTATS v4: Spatial Pattern Analysis Program for Categorical and Continuous Maps. Comput. Softw. Program Prod. By Authors Univ. Mass. 2012, 15, 153–162. [Google Scholar]
- Li, H.; Wu, J. Use and misuse of landscape indices. Landsc. Ecol. 2004, 19, 389–399. [Google Scholar] [CrossRef]
- Forman, R.T.T. Foundations: Land Mosaics: The Ecology of Landscapes and Regions (1995); Island Press: Washington, DC, USA, 2014; ISBN 978-0521479806. [Google Scholar]
- Turner, M.G.; Gardner, R.H.; O’Neill, R.V. Landscape Ecology in Theory And practice: Pattern and Process; Springer: New York, NY, USA; Berlin/Heidelberg, Germany, 2001; ISBN 0387951229. [Google Scholar]
- Denzin, N.K. The Research Act: A Theoretical Introduction to Sociological Methods; Routledge: New York, NY, USA, 2009. [Google Scholar]
- Decrop, A. Triangulation in qualitative tourism research. Tour. Manag. 1999, 20, 157–161. [Google Scholar] [CrossRef]
- Fischer, F.; Miller, G.J. Handbook of Public Policy Analysis: Theory, Politics, and Methods; Routledge: London, UK, 2017. [Google Scholar]
- Sabatier, P.A.; Jenkins-Smith, H.C. Tourism Planning: Policies, Processes and Relationships; Pearson: London, UK, 1993; Available online: https://scholar.aigrogu.com/scholar?hl=zh-CN&as_sdt=0,5&q=Sabatier,+P.+A.,+%26+Jenkins-Smith,+H.+C.+(Eds.).+(1993).+Policy+change+and+learning:+An+advocacy+coalition+approach.+Westview+Press.&btnG= (accessed on 20 March 2025).
- Fairclough, N. Critical Discourse Analysis: The Critical Study of Language, 2nd ed.; Routledge: London, UK, 2013. [Google Scholar]
- Bramwell, B.; Meyer, D. Power and tourism policy relations in transition. Ann. Tour. Res. 2007, 34, 766–788. [Google Scholar] [CrossRef]
- McCombs, M.E.; Guo, L. Agenda—Setting Influence of the Media in the Public Sphere. In The Handbook of Media and Mass Communication Theory; Fortner, R.S., Fackler, P.M., Eds.; Wiley: Hoboken, NJ, USA, 2014; pp. 249–268. ISBN 9780470675052. [Google Scholar]
- Kvale, S.; Brinkmann, S. Interviews: Learning the Craft of Qualitative Research Interviewing; SAGE Publications, Inc.: Thousand Oaks, CA, USA, 2009. [Google Scholar]
- Ap, J. Residents’ perceptions on tourism impacts. Ann. Tour. Res. 1992, 19, 665–690. [Google Scholar] [CrossRef]
- Shaw, G.; Williams, A.M. Tourism and Tourism Spaces; Sage Publications: Thousand Oaks, CA, USA, 2004. [Google Scholar]
- Timothy, D.J. Managing Heritage and Cultural Tourism Resources; Routledge: London, UK, 2007; ISBN 9781315249933. [Google Scholar]
- Kaixin, X.; Hiromu, I.; Changze, L. Exploring factors influencing the characteristics of historic cities: The case of the Ancient City of Pingyao, China. Plan. Perspect. 2025, 1–22. [Google Scholar] [CrossRef]
- Rasoolimanesh, S.M.; Lu, S. Enhancing emotional responses of tourists in cultural heritage tourism: The case of Pingyao, China. J. Herit. Tour. 2024, 19, 91–110. [Google Scholar] [CrossRef]
- Zhang, L.; Xiao, J.; Liu, Q. Comparative analysis of photographic and general tourists’ experiences in heritage sites: A tripartite model study in Pingyao Ancient City. J. Herit. Tour. 2025, 20, 576–602. [Google Scholar] [CrossRef]
- Zhang, C.; Fyall, A.; Zheng, Y. Heritage and tourism conflict within world heritage sites in China: A longitudinal study. Curr. Issues Tour. 2015, 18, 110–136. [Google Scholar] [CrossRef]
- UNESCO World Heritage Convention. Ancient City of Ping Yao. Available online: https://whc.unesco.org/en/list/812/ (accessed on 20 March 2025).
- Li, X.; Hou, W.; Liu, M.; Yu, Z. Traditional Thoughts and Modern Development of the Historical Urban Landscape in China: Lessons Learned from the Example of Pingyao Historical City. Land 2022, 11, 247. [Google Scholar] [CrossRef]
- UNESCO Office Beijing. Practical Conservation Guidelines for Traditional Courtyard Houses and Environment in the Ancient City of Pingyao; United Nations Educational, Scientific and Cultural Organization: Paris, France; Beijing, China, 2015. [Google Scholar]
- Su, X. Reconstructing Tradition: Heritage Authentication and Tourism-Related Commodification of the Ancient City of Pingyao. Sustainability 2018, 10, 670. [Google Scholar] [CrossRef]
- Standing Committee of the National People’s Congress. Cultural Relics Protection Law of the People’s Republic of China (2017 Amendment). Available online: http://www.csrcare.com/Law/LawShowEn?id=233722 (accessed on 20 March 2025).
- State Council of the People’s Republic of China. Regulations on the Protection of Famous Historical and Cultural Cities, Towns and Villages (Decree No. 524). Available online: https://www.gov.cn/flfg/2008-04/29/content_957342.htm (accessed on 28 March 2025).
- Shanxi Provincial People’s Congress Standing Committee. Shanxi Province Pingyao Ancient City Protection Regulations (2018 Amendment). Available online: http://www.ce.cn/culture/gd/201811/05/t20181105_30703827.shtml (accessed on 20 May 2025).
- Shanxi Provincial Government. Shanxi Provincial Spatial Planning (2021–2035). Available online: https://www.shanxi.gov.cn/zfxxgk/zfxxgkzl/fdzdgknr/lzyj/szfwj/202404/t20240403_9531920.shtml (accessed on 20 May 2025).
- Sohu.com. Total Investment of 1.39 Billion Yuan! The Infrastructure Upgrade and Reconstruction Project of Pingyao Ancient City is Progressing Steadily! Available online: https://m.sohu.com/a/352339432_230731/?pvid=000115_3w_a&push_animated=1&f_link_type=f_linkinlinenote&webview_progress_bar=1&show_loading=0&flow_extra=eyJpbmxpbmVfZGlzcGxheV9wb3NpdGlvbiI6MCwiZG9jX3Bvc2l0aW9uIjoxLCJkb2NfaWQiOiI3NzViNTViOTkzNjZkNWUwLTk0ODcwNDFiNmQwMTZmMzYifQ%3D%3D&theme=light (accessed on 20 April 2025).
- Tencent News. Underground City Project in Pingyao Ancient City. Tencent News (Originally from Guangming Daily). Available online: https://www.toutiao.com/article/7502265576799126025/?&source=m_redirect&wid=1756366696823 (accessed on 15 February 2025).
- China News Service. Pingyao, Shanxi Accelerates Infrastructure Renovation and Quality Improvement of the Millennium-Old Ancient City. Available online: https://www.chinanews.com.cn/sh/2021/06-26/9507805.shtml (accessed on 18 April 2025).
- Sohu.com. Thoughts on the Development and Protection of Pingyao Ancient City. Available online: https://www.sohu.com/a/602799427_121188364 (accessed on 10 May 2025).
- Wenkub. Current Situation and Development of Residential Buildings in Pingyao Ancient City. Available online: https://www.wenkub.com/doc-118421873.html (accessed on 10 May 2025).











| Category | Subgroup | Number |
|---|---|---|
| Sample Source | - | 50 |
| Gender | Male | 18 |
| Female | 32 | |
| Age Group | 18–35 years | 16 |
| 36–50 years | 20 | |
| Over 50 years | 14 | |
| Education Level | Primary school or below | 10 |
| Junior high school | 12 | |
| High school/Technical | 22 | |
| Associate degree or above | 16 |
| Category | 1985 (m2) | 1997 (m2) | 2010 (m2) | 2020 (m2) | 2024 (m2) |
|---|---|---|---|---|---|
| Farmland | 781,164 | 747,058 | 672,588 | 667,983 | 665,969 |
| Woodland | 223,541 | 233,023 | 243,291 | 278,926 | 293,353 |
| Construction Land | 62,278 | 93,815 | 128,370 | 146,554 | 152,939 |
| Total | 1,066,983 | 1,073,896 | 1,044,249 | 1,093,463 | 1,112,261 |
| Category | 2013 (km2) | 2017 (km2) | 2021 (km2) | 2025 (km2) |
|---|---|---|---|---|
| Bare | 0.085 | 0.029 | 0.025 | 0.024 |
| Commerce | 0.205 | 0.290 | 0.724 | 0.828 |
| Green and Parkland | 0.036 | 0.037 | 0.037 | 0.041 |
| Public | 0.011 | 0.013 | 0.016 | 0.016 |
| Relics | 0.131 | 0.131 | 0.131 | 0.132 |
| Residential | 1.459 | 1.359 | 0.925 | 0.818 |
| Service | 0.031 | 0.099 | 0.099 | 0.097 |
| Road | 0.173 | 0.173 | 0.173 | 0.173 |
| Total | 2.130 | 2.130 | 2.130 | 2.130 |
| Primary Categories | Sub-Categories | Samples of Question Design |
|---|---|---|
| Heritage Preservation Perceptions | Authenticity Concerns | In your opinion, to what extent does the historic city retain its original cultural and historical authenticity? |
| Conservation Effectiveness | How do you view the effectiveness of current efforts to protect and conserve the heritage site? | |
| Cultural Continuity | From your perspective, how well are traditional practices, customs, and community culture being preserved in the historic city? | |
| Ancient City Experience Evaluation | Spatial Navigation | How would you describe your experience of moving around the historic city in terms of roads, signage, and guidance? |
| Service Quality | What is your assessment of the quality of services provided within the historic city (such as guidance, cleanliness, or management)? | |
| Commercial Atmosphere | How do you perceive commercial activities in the historic city, and in what ways do you think they influence the overall environment? | |
| Cultural Interpretation | To what extent do you find the explanations or presentations of the city’s history and culture informative and useful? | |
| Infrastructure Transformation Assessment | Covering Utility Improvements | What changes, if any, have you noticed in basic infrastructure such as water, electricity, or drainage, and how have these affected your experience? |
| Accessibility Features | How would you evaluate the accessibility of the historic city, including transportation and facilities for different types of users? | |
| Visitor Facilities | What is your opinion on the availability and adequacy of visitor facilities, such as rest areas, drinking water, and toilets? | |
| Technology Integration | How do you view the use of technology in the historic city, such as digital guides, mobile apps, or other smart tourism services? |
| Thematic Category | Sub-Themes | Residents (n = 20) | Tourists (n = 18) | Managers (n = 7) | Business (n = 5) | Totality |
|---|---|---|---|---|---|---|
| Heritage Preservation Perceptions | Authenticity concerns | 18/20 (90%) | 14/18 (78%) | 7/7 (100%) | 4/5 (80%) | 43/50 (86%) |
| Conservation effectiveness | 16/20 (80%) | 12/18 (67%) | 7/7 (100%) | 5/5 (100%) | 40/50 (80%) | |
| Cultural continuity | 14/20 (70%) | 9/18 (50%) | 6/7 (86%) | 3/5 (60%) | 32/50 (64%) | |
| Ancient City Experience Evaluation | Spatial navigation | 8/20 (40%) | 16/18 (89%) | 5/7 (71%) | 2/5 (40%) | 31/50 (62%) |
| Service quality | 15/20 (75%) | 13/18 (72%) | 6/7 (86%) | 5/5 (100%) | 39/50 (78%) | |
| Commercial atmosphere | 17/20 (85%) | 15/18 (83%) | 6/7 (86%) | 5/5 (100%) | 43/50 (86%) | |
| cultural interpretation | 12/20 (60%) | 17/18 (94%) | 7/7 (100%) | 4/5 (80%) | 40/50 (80%) | |
| Infrastructure Transformation Assessment | Utilities improvement | 17/20 (85%) | 8/18 (44%) | 6/7 (86%) | 4/5 (80%) | 35/50 (70%) |
| Accessibility features | 11/20 (55%) | 16/18 (89%) | 7/7 (100%) | 3/5 (60%) | 37/50 (74%) | |
| Visitor facilities | 9/20 (45%) | 12/18 (67%) | 5/7 (71%) | 4/5 (80%) | 30/50 (60%) | |
| Technology integration | 6/20 (30%) | 14/18 (78%) | 5/7 (71%) | 4/5 (80%) | 31/50 (62%) |
Disclaimer/Publisher’s Note: The statements, opinions and data contained in all publications are solely those of the individual author(s) and contributor(s) and not of MDPI and/or the editor(s). MDPI and/or the editor(s) disclaim responsibility for any injury to people or property resulting from any ideas, methods, instructions or products referred to in the content. |
© 2025 by the authors. Licensee MDPI, Basel, Switzerland. This article is an open access article distributed under the terms and conditions of the Creative Commons Attribution (CC BY) license (https://creativecommons.org/licenses/by/4.0/).
Share and Cite
Wang, Q.; Ma, P.; Wang, Y. Sustainable Heritage Tourism in Transition: Policy, Space, and Authenticity in a UNESCO World Heritage Site. Sustainability 2025, 17, 9619. https://doi.org/10.3390/su17219619
Wang Q, Ma P, Wang Y. Sustainable Heritage Tourism in Transition: Policy, Space, and Authenticity in a UNESCO World Heritage Site. Sustainability. 2025; 17(21):9619. https://doi.org/10.3390/su17219619
Chicago/Turabian StyleWang, Qiang, Pengfei Ma, and Yake Wang. 2025. "Sustainable Heritage Tourism in Transition: Policy, Space, and Authenticity in a UNESCO World Heritage Site" Sustainability 17, no. 21: 9619. https://doi.org/10.3390/su17219619
APA StyleWang, Q., Ma, P., & Wang, Y. (2025). Sustainable Heritage Tourism in Transition: Policy, Space, and Authenticity in a UNESCO World Heritage Site. Sustainability, 17(21), 9619. https://doi.org/10.3390/su17219619

