Next Article in Journal
Unveiling Surface Water Quality and Key Influencing Factors in China Using a Machine Learning Approach
Previous Article in Journal
Sustainable Bioremediation of Plastic Waste: How the Flame Retardant TCPP Affects Polyurethane Foam Biodegradation by Galleria mellonella Larvae
 
 
Font Type:
Arial Georgia Verdana
Font Size:
Aa Aa Aa
Line Spacing:
Column Width:
Background:
Review

Historiography, Current Practice and Future Perspectives: A Critical Review of Geopolymer Binders

1
Department of Civil Engineering, Inonu University, 44280 Malatya, Türkiye
2
Department of Chemistry, Inonu University, 44280 Malatya, Türkiye
3
Department of Architectural Engineering, Alfaisal University, Riyadh 11564, Saudi Arabia
*
Author to whom correspondence should be addressed.
Sustainability 2025, 17(20), 9204; https://doi.org/10.3390/su17209204
Submission received: 5 September 2025 / Revised: 6 October 2025 / Accepted: 9 October 2025 / Published: 17 October 2025
(This article belongs to the Section Sustainable Materials)

Abstract

First introduced by Davidovits in the late 1970s, geopolymer binders were defined as a novel class of inorganic polymers. Then, research progressed from fundamental investigations into their structure and chemistry to a rapidly expanding body of work on construction applications. While geopolymers have attracted considerable interest for their superior performance, durability and reduced environmental footprint, their widespread adoption depends on extensive evaluation and well-defined future directions. The present paper provides a crucial and comprehensive overview of performance criteria, production parameters and future perspectives of geopolymer binders. A bibliometric trend analysis indicates that research on geopolymers has expanded markedly in recent years. From this body of literature, this paper offers priority directions for future work: standardization of diverse raw materials; development of safer, more sustainable activator systems; systematic improvement of fresh mix properties; acquisition of long-term durability data under realistic exposures; and progression toward internationally accepted test methods and design standards. These insights offer a concise roadmap for advancing geopolymer technology from a promising alternative to a widely adopted construction material.

1. Introduction

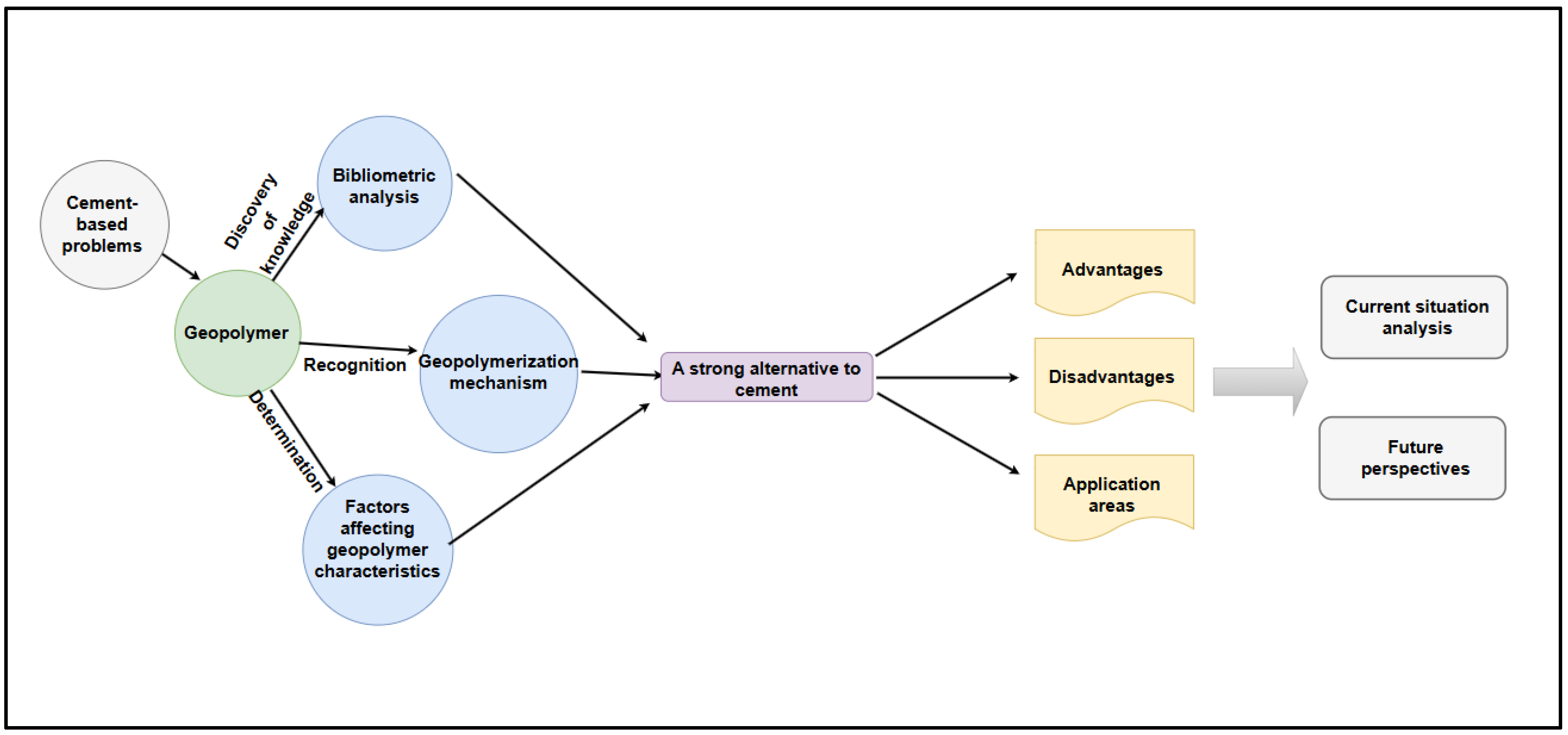
Since the dawn of civilization, human beings have continued to search for hydraulic binders to fulfill their shelter needs [1]. Although the search for alternative binders remains ongoing today, it should be emphasized that traditional Portland cement is the greatest invention in this regard. Modern construction technology has been relying on Portland cement as its primary building material for a long time. Portland cement today continues to deliver the expected performance through 27 subtypes categorized under 5 main classes. Nevertheless, the scientific community does not appear to be fully convinced that cement is the most rational choice for the construction industry. The clearest reflection of these doubts is the emergence of geopolymer binders that stand out as an alternative to cement due to their distinctive structure. Geopolymers have gained considerable attention as alternative binding materials to traditional Portland cement due to their superior mechanical performance, chemical resistance, and lower environmental footprint. However, for geopolymers to be adopted as a real alternative to traditional binders, this material system needs to be examined in a multifaceted, in-depth manner, and its future perspectives must be revealed. This paper provides a crucial and comprehensive overview of expected performance criteria, production parameters and future perspectives of geopolymer binders. Furthermore, it ensures a realistic perspective on the future of geopolymers not only by assessing their advantages and disadvantages as a strong alternative to traditional cement but also by covering their potential application areas. Research findings reveal that scientific interest in geopolymer binders has exhibited exponential growth, particularly in recent years. This study, which comprehensively covers nearly all aspects of geopolymer technology, provides an important roadmap for future research. Priority research areas include standardizing raw material diversity, developing new and sustainable alternatives to alkali activator systems, improving fresh mix properties, demonstrating long-term durability performance under real environmental conditions, and ultimately establishing a globally accepted standard.

2. Conventional Portland Cement

The history of Portland cement began in 1824 with the production of a binder obtained from a heated mixture of limestone and clay by Joseph Aspdin. Figure 1 shows the patent granted to Joseph Aspdin in 1824 for the invention of Portland cement. Two decades later, building on this relatively low-temperature production process, Isaac Johnson pioneered the development of modern cement by refining the raw material proportions and introducing higher-temperature firing techniques, thus establishing the basis for the cement technology used globally today [2].
Traditional Portland cement serves as the basic ingredient in concrete, which is the most extensively used synthetic material globally, with an annual production of approximately 11 billion metric tons of concrete [3]. Cement, which typically constitutes 10% to 15% of the concrete volume, plays a crucial role in the formation of strength, durability and workability properties of concrete. Cement production is a complex process that requires limestone and clay to be crushed, dried, ground, mixed and then heated to 1450 °C [4]. Approximately 60% of CO2 emissions from cement production originate from the calcination of raw materials (Equation (1)), while the remaining emissions result from the combustion of fossil fuels required to achieve high temperatures [5].
Ca(Mg)CO3 (s) → Ca(Mg)O (s) + CO2 (g)
While it is difficult to decrease CO2 gas emissions resulting from the calcination process of raw materials [6], the carbon footprint of cement caused by fuel consumption can be reduced by using eco-friendly fuels [7] or by adopting energy-efficient technologies [8]. In fact, this demonstrates that the negative impacts on the environment continue for all cement types with different compositions (ranging from CEM I to CEM V). Despite the decline between 2014 and 2017, cement production increased by 1% in 2018, reaching 4.1 Gt, and the CO2 footprint reached approximately 3% [9]. Moreover, the International Energy Agency (IEA) also anticipated that the amount of CO2 released globally by the cement industry, recorded at 2.4 Gt in 2019, will decline to 0.2 Gt in 2070, corresponding to a 92% reduction, within the framework of the Sustainable Development Scenario (SDS) [10,11]. It was also stated that 35% of these dramatic reduction scenarios could be achieved by curbing cement demand, while 14% could be realized by reducing the clinker-to-cement ratio. Atmospheric CO2 levels measured by the National Oceanic and Atmospheric Administration at the Mauna Loa Observatory in Hawaii since 1958 are given in Figure 2. As illustrated in Figure 2, anthropogenic activities led to an approximately 35% increase in CO2 levels, rising from 315.71 ppm in 1958 to 425.4 ppm in 2024. Although total CO2 has increased every year, there have also been significant fluctuations from year to year. This was attributed to the fact that in the northern hemisphere, which is richer in vegetation than in the southern hemisphere, plants absorb CO2 through photosynthesis in the spring months and consume CO2 to photosynthesize, and in the autumn, plants decompose and release CO2 into the atmosphere [12]. In addition, the impact of global warming on the earth caused by the huge emission of greenhouse gases, especially CO2 gas, is given in Figure 3. It was observed that the average surface temperature of the Earth in 2024 reached the highest temperature values since records began in 1880, and that the Earth was approximately 1.47 °C warmer in 2024 than it was in the late 19th century (1850–1900) [13].
Unlike earlier reviews that have typically addressed only specific aspects of geopolymer technology, the present study integrates performance criteria, production parameters, and long-term perspectives within a single, holistic framework. By synthesizing fragmented knowledge and critically comparing prior findings, it not only consolidates existing literature but also identifies clear gaps and future research directions that have not yet been systematically highlighted.
These concerning findings, illustrated in Figure 2 and Figure 3, have long directed the scientific community toward efforts to mitigate the harmful consequences of cement production on environmental quality. Among the outcomes of these efforts, the most promising outcome appears to be geopolymer or alkali-activated binders. Introduced by Davidovits in the late 1970s, geopolymer binders have increasingly attracted the attention of the scientific community, and numerous studies have been conducted to assess their potential as a sustainable alternative to conventional cement [14].
The main objective of the present review is to provide a comprehensive and critical synthesis of the historiography, current practices, and future perspectives of geopolymer binders. By consolidating fragmented knowledge from chemistry, materials science, and structural engineering, this study clarifies the advantages and limitations of geopolymer systems as sustainable alternatives to Portland cement. It also aims to identify current research gaps, highlight key parameters governing the performance and durability of materials, and suggest strategic directions for future research.

3. Chemistry of Geopolymer

Geopolymerization is an inorganic polymerization process in which aluminosilicate-containing inorganic raw materials (such as fly ash, metakaolin or blast furnace slag) are dissolved in a high pH medium and three-dimensional amorphous or semi-crystalline aluminosilicate network structures are formed through polycondensation reactions in which water is released (simply as shown in Figure 4). The raw materials can be natural minerals containing aluminosilicate or industrial waste such as fly ash and slag. Depending on the point of view, it can be said that the geopolymerization process progresses in three main categories. These are dissolution, polycondensation and crystallization/hardening [15,16].
The dissolution stage is the first and critical stage that involves the chemical breakdown of aluminosilicates in a highly alkaline environment and the release of the resulting reactive silica and alumina species into solution as monomers [17,18]. It is a critical stage because the monomers of the inorganic polymer (geopolymer) that will be obtained as a result of condensation polymerization (polycondensation) in the next stage must be obtained at this stage. In this stage, due to the highly alkaline environment, nucleophilic OH ions attack electron-poor Si or Al centers, causing polarization and ultimately breaking of strong covalent bonds, and in this way, reactive species such as Si(OH)4 and Al(OH)4 that are released are used as monomeric units in polymerization. The concentration of nucleophilic OH ions affects the bond-breaking rate and therefore the concentration of dissolved monomer that can be polymerized. Different chemical agents and physical methods that can break the highly stable Si-O-Si bonds or the possibilities of breaking the Si–O bond at low pH by catalytic means will make significant contributions to this field in terms of environmentally friendly processes.
In the polycondensation stage, cross-linked networks form through condensation reactions between the reactive hydroxyl groups of dissolved units (monomers, dimers, trimers, or low-molecular-weight oligomers), accompanied by the elimination of water molecules. These reactions increase the viscosity of the medium by restricting the free flow of the solution. In other words, the progressive rise in viscosity due to water elimination signals the transition from the sol phase to the gel phase (sol–gel transition). Finally, in the crystallization/hardening stage, the geopolymeric three-dimensional networks stabilize in the alkaline environment, gradually hardening through continuous water release and bond formation, resulting in a rigid and durable structure.
The Johnson–Mehl–Avrami–Kolmogorov (JMAK) model is considered suitable because it captures nucleation and growth behavior with simple kinetic parameters, making it useful for describing the sigmoidal transformation curves observed in fly ash–based systems. However, it assumes random nucleation and isotropic growth, which may oversimplify the heterogeneous and diffusion-limited nature of geopolymerization.
The kinetic study of the geopolymerization process is challenging due to both raw material–specific uncertainties and the multistage, heterogeneous nature of the reaction mechanism. The primary issue lies in the high degree of heterogeneity observed in the chemical and mineralogical composition of the raw materials employed, particularly fly ash, metakaolin, and blast furnace slag. Owing to this heterogeneity, the qualitative and quantitative determination of the reactive components of the system—especially amorphous SiO2 and Al2O3, which act as monomers—remains difficult. Consequently, defining the initial conditions with certainty is problematic. Another difficulty arises from the fact that geopolymerization is a multistep process—including dissolution, oligomerization, polycondensation, and hardening—which generally proceed simultaneously at different rates. In contrast to organic polycondensation, which typically occurs in a homogeneous solution phase under controlled laboratory conditions and thus exhibits a relatively predictable mechanism, inorganic polycondensation—a key stage of geopolymerization—takes place in heterogeneous solid–liquid systems. It progresses in accordance with the dissolution rate, making its theoretical and experimental kinetics more complex. Nevertheless, several models have been developed to evaluate the kinetic parameters of geopolymerization. For example, the Johnson–Mehl–Avrami–Kolmogorov (JMAK) model has been identified as suitable for describing the kinetics of fly ash–based geopolymers. According to this model, the geopolymerization mechanism consists of an initial dissolution step that behaves as a first-order chemical reaction, followed by diffusion-controlled reactions such as gelation and polycondensation. The degree of phase conversion given in this model is as follows:
α (t) = 1 − e−ktn
In this equation, a represents the degree of reaction, n represents the Avrami exponent, k represents the Avrami constant and t represents time [19].
Kinetic studies using various experimental methods have enabled the quantitative determination of key parameters such as reaction degree, rate constant, mechanism, and activation energy in the geopolymerization process. For instance, isothermal calorimetry studies have shown that fly ash–based geopolymerization follows a nucleation-and-growth mechanism and exhibits first-order kinetics. The activation energy calculated for this system was approximately 40 kJ/mol higher than that of Portland cement hydration and 58 kJ/mol higher than that of alkali-activated granulated blast furnace slag (GBFS). This difference is attributed to the limited reactivity of fly ash at low temperatures. Because GBFS and Portland cement contain calcium-rich phases and reactive glassy structures, they can be activated with lower energy requirements. By contrast, the chemical and mineralogical properties of fly ash increase the temperature dependence of the process, necessitating higher activation energy. In other words, fly ash–based geopolymerization is more temperature-sensitive than both GBFS and Portland cement systems due to its higher activation energy [20].
Low activation energy allows chemical reactions to occur at lower temperatures, thereby reducing energy consumption and offering significant advantages in terms of production costs and environmental impact. However, the ultimate strength and microstructural properties of the material depend not only on the reaction rate but also on the development of the network structure and the progression of the reaction mechanism. In this context, although low activation energy is beneficial for production efficiency, a holistic evaluation should also consider material performance, application conditions, and environmental objectives.
Although geopolymerization is only described in detail narratively, it can also be explained through quantitative models. For example, Provis and Van Deventer (2007) summarized the kinetics of geopolymerization with an eight-step equation sequence encompassing dissolution, oligomerization, and gel formation [21].

4. Research Trends of Studies by Year

Figure 5 was obtained from the Web of Science database using the query “geopolymer” or “alkali activated slag” in all fields. Bibliometric analyses were conducted covering all article types between 1988 and 2024. Records were receipted in May 2025. Publications from 2025 were excluded to ensure annual comparability, and the analysis therefore covers the period from 1988 to the end of 2024. The retrieved records were exported from WOS, and duplicate counts across categories were automatically handled by the database.
Figure 5 reflects the growing confidence among researchers in geopolymer binders as a viable alternative to cement. For example, the number of publications on the subject increased from 97 in 2000 to 762 in 2010, while as many as 2976 studies were published in 2024 only. Although these quantitative indicators do not definitively prove that geopolymer binders can replace cement, they clearly demonstrate the substantial research interest and scientific commitment devoted to this field.
The total number of publications containing the keywords “geopolymer” or “alkali-activated slag” (in all fields) was recorded as 19,629 as of June 2025. This figure includes studies published up to the end of 2024 and excludes those from 2025. The European Green Deal, signed in 2019, and China’s announcement of its carbon neutrality target in 2020 have significantly influenced the development of the literature. Indeed, according to WOS data, approximately 60% of the publications in this field were produced between 2020 and 2024. The concentration of such a large proportion of studies within just five years clearly illustrates how governmental policies can shape research agendas and scientific productivity. Although it is not entirely possible to classify trends in geopolymer binder research into sharply defined time periods, the evolution of geopolymer technology in the WOS database is generally divided into three distinct phases.
As seen in Figure 6, geopolymer studies between 1988 and 1999 were conducted in many countries and attracted broad geographical interest. However, most of these studies were conducted independently, without significant international collaboration (Figure 6a). Only a few bilateral collaborations were observed, primarily in England, France, the USA, and Canada (Figure 6b). This suggests that early geopolymer research was fragmented and largely driven by national initiatives and that international networking during this initial period was quite limited.
In the initial period of geopolymer research, studies primarily focused on examining the effects of various aluminosilicate-based raw materials and the use of different additives on the mechanical, rheological, and shrinkage performance of geopolymer samples [22,23,24,25,26,27,28,29,30,31,32]. Beyond these themes, pioneering studies investigated the fundamental reaction mechanisms of polysialation and dissolution in aluminosilicate systems [22,23,24]. Early studies also reported on the long-term durability of hazardous waste disposal [25], the fire response of structural composites [26], and the chemical reactions associated with alkali-silica and alkali-carbonate interactions [27]. Additionally, others focused on alkali-activated slag binders and emphasized their hydration process, microstructural development and durability performance [28,29,30,31,32]. The obtained data suggest that this early phase can be characterized as a period of discovery, spearheaded by Davidovits and the Van Deventer group. In addition, attention was directed toward the potential usage of geopolymers for the immobilization of toxic materials [33,34,35].
On the other hand, central clusters are dominated by themes directly related to geopolymer systems, such as blast furnace slag, mechanical properties, and high-temperature composites (Figure 7a), while a number of peripheral clusters have emerged around terms such as pyrobitumen, organic sulfur bonds, and lithium in ethylamine (Figure 7b). These isolated keywords, rather than reflecting mainstream research directions, are more likely to indicate exploratory or context-specific experiments, sometimes linked to regional or material-specific studies (e.g., the Utah basin), rather than reflecting mainstream research directions. Furthermore, the third map highlights a methodological cluster (Figure 7c) characterized by terms such as alkali activator, water glass, pH factor, electrochemical methods, and corrosion current, which represent the experimental techniques and analytical approaches employed in early studies. Considering all these data, it can be concluded that although the early period of geopolymer research was fragmented in scope, it nevertheless established a broad scientific foundation. In conclusion, it was determined that this foundation laid in the initial period enabled the consolidation of research efforts, the establishment of a common terminology, and its dissemination to global research areas in subsequent years.
Figure 8 shows that geopolymer research expanded significantly between 2000 and 2011, both in terms of geographic scope and international networking. Compared to the fragmented and largely independent efforts of the previous period, a dense network of collaborations emerged, with Australia, the United States, and China acting as central hubs of collaboration (Figure 8a). In addition to these leading countries, strong collaborations were also observed between European countries such as Spain, France, the Czech Republic, and Switzerland, and Asian partners such as Japan, South Korea, and Malaysia (Figure 8b). However, as can be seen in Figure 8a, despite the field becoming increasingly international, participation remains insufficient in some countries. In contrast to the isolated national initiatives observed in the previous period, the emergence of a more connected global network between 2000 and 2011 suggests a global consolidation of the geopolymer field and significant developments.
The 2000s era marked a period when the potential of geopolymers extended beyond heavy metal immobilization [36], emerging as high-performance binding materials suitable for use in the construction industry. As illustrated in the keyword co-occurrence map (Figure 9a), research during this period diversified into several thematic clusters. Key focus areas such as geopolymer, mechanical properties, durability, and microstructure demonstrate the growing interest in the structural performance and long-term durability of geopolymers, while clusters around fly ash, metakaolin, and slag highlight the exploration of the feasibility of alternative aluminosilicate precursors as seen in Figure 9b. The incorporation of traditional concrete additives in geopolymer production [37,38,39], the investigation of the geopolymerization kinetics of different raw materials [40,41], the influence of various production conditions on geopolymer performance [42,43,44] and the durability properties of geopolymer binders as seen in Figure 9c [45,46,47,48]. It can be stated that these efforts as a whole have further strengthened the claim that geopolymers may be a viable alternative to Portland cement. In addition, it was concluded that these studies pave the way for the systematic integration of geopolymers into construction practices and possible future regulations and codes.
The second decade of the 2000s marked a highly productive period in geopolymer research. As seen in Figure 10, the period from 2012 to 2024 marked the consolidation of geopolymer research into a truly global scientific network. In contrast to the limited collaborations of the 1988–1999 period and the regional clusters of the 2000–2011 period, this phase is characterized by dense, multi-country collaborations spanning almost every continent. It was determined that China, in particular, had emerged as the dominant hub, forming extensive partnerships with the USA, Malaysia, Turkey, England, and numerous European and Asian countries. The presence of African and Middle Eastern countries on this map, where the geographical diversity of research efforts has visibly increased, also indicates that geopolymer research has expanded beyond specific centers in previous periods and encompassed a broader global participation. In conclusion, the significant developments observed in Figure 10 demonstrate not only the abundance of publication output in geopolymer studies but also the establishment of a mature international community that sees geopolymer technology as a strong competitor to Portland cement and fostering standardization.
As can be seen in Figure 11, between 2012 and 2024, advances moved well beyond feasibility and into engineering design and deployment. During this period, the main focus was on raw materials, processing, and performance, with strong attention paid to fly ash, slag, metakaolin, hydration, rheology, compressive strength, and durability. At the same time, as seen in Figure 11b, significant research was observed in recent years on new working concepts such as 3D printing and nanomaterials, demonstrating the adaptability of geopolymers to technological advances. During this period, in addition to long-term durability tests being investigated in detail [49,50,51,52], field applications were reported [53,54,55,56], and geopolymers were increasingly studied as solutions to various engineering problems [57,58,59,60]. In addition to these studies, it has been determined that geopolymers have been adapted to nearly all special concrete classes due to their advantages such as sustainability, chloride/sulfate resistance, and high-temperature performance [61,62,63,64]. Alongside all these successful studies, research on production factors such as activator chemistry, curing regimes, and mix design continued unabated [65,66,67]. A brief assessment of this recent period demonstrates that geopolymer research has transformed into a mature and diversified field. With its strong integration into advanced technologies and sustainability goals, geopolymers are now gaining global recognition, and future studies are expected to focus on standardization, large-scale applications, and broader adoption.
Finally, it should be emphasized that categorizing past studies by publication year provides a forward-looking perspective rather than serving as a conventional bibliometric analysis. The constructed diagram of comprehensive analysis is shown in Figure 12. This evaluation highlights the current position of geopolymer binders relative to traditional Portland cement and identifies strategic actions required for their future implementation in the construction industry. As illustrated in Figure 13, for geopolymer binders to become a feasible alternative to Portland cement, future research must focus on critical areas such as raw material diversity and availability, the development of eco-friendly activators, the adoption of standardization processes, and the establishment of reliable databases.

5. The Various Parameters Affecting Geopolymerization

5.1. Selection of Raw Materials

Although there are many raw material varieties available for geopolymer production (as shown in Figure 14), the most critical factors in their selection are reactivity and availability [68]. To enhance the reactivity of raw materials, several techniques such as calcination, alkaline fusion, and mechanical activation can be employed. These methods allow precise control over fineness and crystallinity, ensuring that the raw materials meet the required specifications [69,70,71]. Each technique presents specific advantages and limitations. For instance, while calcination is highly effective in improving reactivity, it requires considerable energy consumption. Mechanical activation, on the other hand, is characterized by its lower cost and reduced environmental impact. Alkaline fusion significantly increases reactivity but is associated with high processing costs.
In a previous study, the effectiveness of mechano-chemical and thermal activation processes in enhancing the reactivity of kaolin as a raw material was investigated. The resulting samples were evaluated based on parameters such as 28-day compressive strength and degree of amorphization. The findings demonstrated that the highest compressive strength values (55.6 MPa) obtained from mechano-chemically treated samples were approximately 30% higher than those of thermally activated samples, which reached a maximum strength of 43.0 MPa [72]. In another study, Moukannaa et al. [73] examined the effectiveness of the alkaline fusion method in increasing the reactivity of phosphate mine waste–based geopolymers. For this purpose, XRD analyses, compressive strength tests, and high-temperature tests were conducted on the produced samples. The results revealed that NaOH content and fusion temperature were the key parameters controlling the development of geopolymer strength. The optimum conditions for achieving the highest compressive strength (40 MPa) were identified as 10 wt.% NaOH and a fusion temperature of 550 °C [73].
In fact, the critical factor also explains the contradictory findings in studies examining the cost and environmental impacts of geopolymer and traditional concretes. While some studies have reported that the cost of geopolymer concrete is comparable to that of OPC concrete, others have claimed that it is significantly more expensive [74]. For instance, Bondar (2019) provided evidence that geopolymer concrete can be produced at a cost similar to OPC concrete while reducing CO2 emissions by 22–72% [75]. However, McLellan et al. (2011) reported that despite a 44–64% reduction in CO2 footprint, geopolymer concrete could cost 7–39% more than OPC [76]. Contrary to Bondar’s claim [75] that 25 kg of pozzolan in Iran was priced similarly to a 25 kg bag of OPC, another study revealed that the cost of a “typical” Australian geopolymer product could be up to twice that of OPC [76]. These conflicting findings do not diminish the high potential of geopolymers in mitigating climate change; rather, they highlight that the cost impact is strongly dependent on raw material sourcing and transportation activities.
The chemical composition of raw materials also exerts a significant influence on the performance of geopolymer binders. In one study, two different industrial wastes—red mud (RM) and rice husk ash (RHA)—were used in varying proportions to produce geopolymer composites. Experimental results revealed that a high RHA/RM ratio increased compressive strength, although excessive RHA content also produced negative effects [77]. In another study, Huseien et al. (2016) found that increasing the calcium oxide content reduced workability and setting times, while the incorporation of 20% fly ash enhanced high-temperature performance [78]. Puertas et al. (2000) [79] investigated the effects of different proportions of GBFS additions (0%, 30%, 50%, 70%, and 100%) in fly ash–based geopolymer composites, produced with two different NaOH concentrations and cured at two temperatures. Their results indicated that increasing the GBFS content improved compressive strength [79]. Similarly, Prusty and Pradhan (2022) examined the effects of different FA–GBFS combinations on the mechanical and durability properties of geopolymer mortars. They reported that the mixture containing 55% FA and 45% GBFS exhibited the highest compressive strength, although the workability of geopolymer mortars decreased with higher GBFS content [80].
Studies conducted using different raw materials and under different conditions indicate that the environmental and mechanical performance of geopolymer concrete can vary significantly. Both strength development and environmental footprint can vary significantly, particularly when using fly ash, blast furnace slag, metakaolin, and industrial waste-based raw materials. A similar variation exists in mechanical performance; while high compressive strength and durability values can be achieved under appropriate raw material-activator combinations and controlled curing conditions, low-reactivity raw materials or inadequate activation conditions limit performance. Therefore, results on the environmental and mechanical performance of geopolymer concrete are sensitive to the raw materials used and production conditions and cannot be summarized with a single value in the literature.

5.2. Activator Type and Concentration:

In geopolymer production, NaOH, Na2SiO3, KOH and K2SiO3 have been used alone or in combination. Table 1 demonstrates the production process and environmental impacts of different alkali activators.
It is generally accepted that the strength development mechanism of geopolymers results from polycondensation reactions between aluminate and silicate units. A typical geopolymer formulation is represented as nM2O·Al2O3·xSiO2·yH2O, where M denotes an alkali metal [81]. Ghafoor et al. (2021) reported that the dissolution of Si and Al species in the raw material during geopolymerization is strongly influenced by activator concentration [82]. Singh et al. (2016) [83] investigated the effect of varying alkali molarities (M) on the properties of fly ashand slag-based geopolymer composites. Their findings revealed that increasing the activator concentration shortened the induction time and shifted the calorimetric peak, which corresponded to a loss of workability and rapid setting. Specifically, the time required for peak formation decreased from 68 min in samples activated with 8 M NaOH to 30 min in those activated with 16 M NaOH. The optimum compressive strength values were achieved in geopolymer composites activated with 14 M NaOH [83]. Similarly, Xu et al. (2021) studied GBFS-based geopolymer pastes and found that higher alkali concentrations increased both compressive strength and drying shrinkage [84]. In a detailed study, Tuyan et al. (2018) [85] examined the influence of twenty different alkali activator concentrations and curing regimes on the workability and strength of geopolymer samples produced from waste clay brick powder. Their results indicated that the optimum activator conditions were obtained at an SiO2/Na2O ratio of 1.6 and a Na2O content of 10% [85]. While some studies have reported that increasing NaOH concentration positively influences compressive strength [86], other studies emphasized that exceeding a certain concentration adversely affects both fresh and hardened properties of the material [87].
Beyond mechanical properties, Shaikh (2014) [88] investigated the effects of different Na2SiO3/NaOH ratios (2.5, 3.0, and 3.5) and NaOH concentrations (14 M and 16 M) on the chloride-induced corrosion of reinforcing steel in geopolymer concretes. The results indicated that higher Na2SiO3 content and NaOH concentration improved the corrosion resistance of geopolymer concrete [88]. As illustrated in Figure 15, previous studies consistently show the effect of NaOH concentration on 28-day compressive strength across different binder systems. The general trend demonstrates that compressive strength increases with NaOH concentration, but these gains plateau—or even decline—beyond a certain threshold (typically between 12 M and 14 M).

5.3. Curing Regime

Curing regime is one of the most critical factors influencing the performance of geopolymer binders [89]. The production of a high-performance geopolymer composite is only possible when the curing regime is selected in accordance with the chemical composition of the raw material. The most widely adopted curing methods for geopolymer binders and alkali-activated materials (AAMs) include exposure to elevated temperatures, immersion in water, curing under ambient conditions, and microwave curing [90,91,92].
In particular, FA- and MK-based geopolymer composites require higher curing temperatures to achieve superior performance criteria [93,94]. However, it should be noted that excessive thermal exposure may also adversely affect mechanical properties by inducing microcracks in geopolymer systems as a result of rapid water loss or significant shrinkage. While this is the case for FA- and MK-based geopolymers, GBFS-based systems can develop high strength through C–A–S–H gel formation even under ambient curing conditions, owing to their calcium-rich structures. The effects of different curing regimes on geopolymer performance are presented in Table 2.

6. Advantages and Disadvantages of Geopolymer Composites

In this section, the advantages and disadvantages of geopolymer composites were examined in detail and presented in Figure 16.

6.1. Advantages

6.1.1. Environmental Sustainability and Low Carbon Emissions

Geopolymer binders offer significant opportunities for environmental sustainability, with studies reporting cradle-to-gate CO2 emission reductions of up to 80% compared to traditional Portland cement, provided that industrial by-products such as fly ash or ground granulated blast furnace slag are considered burden-free precursors and that only the production phase is assessed [100,101]. However, it should be noted that the environmental advantages are highly sensitive to the choice of activators, and that sodium silicate production, in particular, contributes significantly to CO2 emissions. Therefore, it should be emphasized that the use of sodium silicate can significantly undermine the CO2 reduction potential of geopolymers. These materials are gaining traction because they provide a greener alternative to the high carbon emissions from cement production, although the actual reduction potential strongly depends on assumptions regarding activator production, transport distances, curing regimes, and system boundaries adopted in the life-cycle assessment [101]. If locally available raw materials such as volcanic ash and fly ash are alkali-activated for the production of geopolymer binders, an economic advantage can be achieved as the transportation cost of the cement will be eliminated [76,102]. Since alkali activators occupy much less volume than Portland cement, the economic gain is high [102]. The reuse of construction and demolition wastes (CDW) in geopolymer binder production contributes to the circular economy and enables material recyclability in the built environment [103,104]. Life-cycle assessments indicate substantial reductions in global-warming potential for alkali-activated/geopolymer concretes compared with ordinary Portland cement, while highlighting the contribution of activator production to impacts [105,106]. Additionally, representative life-cycle assessments (LCA) indicate a significantly lower global warming potential for FA-based geopolymer concrete: while an OPC concrete mix emits approximately 306 kg CO2-eq per m3, an FA-based geopolymer mix with comparable mechanical performance emits only 169 kg CO2-eq per m3, corresponding to a ≈45% reduction [107]. Nevertheless, this reduction is of a similar order of magnitude to what can be achieved within the Portland cement route through efficiency improvements and clinker substitution (~50% in conservative scenarios). Therefore, although geopolymer systems clearly offer strong potential as a low-carbon alternative, their actual environmental benefits can only be reliably assessed through transparent LCA studies with clearly defined system boundaries and assumptions. Geopolymers are also considered an environmentally friendly option for low-emission ceramic production [108]. Their resistance to acid and sulphate effects and low permeability values are the main reasons that increase their durability [109,110,111,112]. In addition, the interfacial bonds with the aggregate are strong because the product structure is in the form of a three-dimensional network formed by covalent bonds, and there are no weak transition zones in classical cements [109]. Overall, these binders are mature both technically and environmentally, but still require research and support [102,108].

6.1.2. High Mechanical Strength and Structural Performance

Geopolymer concrete provides many benefits compared to traditional concrete with respect to mechanical and structural characteristics. It provides better results in basic mechanical properties (compressive, splitting tensile and flexural strength values), as well as structural performance indicators such as energy absorption capacity, ductility and rigidity [113]. In addition, it has been stated that it exhibits positive properties in time-dependent behaviors such as creep and drying shrinkage [113]. Thanks to its rapid setting ability and high polymerization rate, a 3D network structure is rapidly formed, which allows high strength to be gained in a short time. For example, a metakaolin-based geopolymer concrete can reach a compressive strength of 15–30 MPa in just 4 h at room temperature, and this value continues to increase over time [109,114]. These positive features, together with a growing understanding of the alkali activation mechanism, suggest that geopolymer concrete can outperform traditional Portland cement-based concrete [115,116]. Additionally, when the CO2 emission rate was comparatively analyzed, it was determined that geopolymer concrete provided lower greenhouse gas emissions in almost every scenario [113,117]. Although the preparation of chemical activators used in the production process may cause some environmental and health problems, geopolymer concrete is generally considered a more environmentally friendly option [113]. Understanding the production mechanism of geopolymer concrete is important for using this material more effectively and economically [118]. In fact, production costs can be reduced by appropriate combinations of inputs such as waste materials, sodium or potassium hydroxide and a certain amount of Portland cement [119]. However, it is also stated that the overall production cost is still higher than traditional concrete [120,121]. On the other hand, the reduction in cost per unit strength, together with the improvement of the strength–cost ratio, may increase the competitiveness of geopolymer concrete, especially in regions where cost is not a primary priority [113]. Thomas and Peethamparan (2015) reported that the stress–strain behavior of fly ash–based geopolymer concrete was largely similar to that of Portland-cement concrete, whereas GGBFS-based alkali-activated concrete exhibited sudden fracture and high brittleness after peak loading, markedly differing from Portland-cement concrete [122]. In addition, Figure 17 and Figure 18 show the stress–strain curves and fracture behavior of geopolymer concrete beams comparison with Portland cement-based concrete [123].

6.1.3. Enhanced Durability Characteristics

One of the outstanding features of geopolymer concretes is that they contribute to environmental sustainability by allowing the reuse of industrial by-products [124,125]. Geopolymer binders exhibit high mechanical strength and resistance to fire and chemical corrosion [126,127,128,129]. Singh and Middendorf (2020) reported that geopolymer binders exhibit superior durability performance compared to traditional Portland cement concrete [130]. Alkali-activated systems, particularly those having low calcium content, perform significantly better compared to other cementitious binders in corrosive environments such as sulphuric acid, sewer infrastructure [131,132]. In addition to laboratory-scale studies, alkali-activated concretes have also yielded successful performance in long-term durability tests in the field [106,133].
Geopolymers (AAM/GPC) exhibit favorable results compared to many OPC mixtures in terms of ion transport and chemical attack. Various studies report that chloride permeation in GPC is generally reduced to low to moderate ranges and depends on the pore structure and binder phase chemistry. They also exhibit a lower mass/strength loss tendency in sulfate and, especially, sulfuric acid environments [134,135,136]. This tendency has been confirmed for different mixture types, including single-component (one-part) systems, in a number of experimental and review studies [135]. In contrast, the literature provides more consistent data on carbonation. Studies frequently report higher carbonation rates than OPC in geopolymer systems with low calcium content. Therefore, mixture parameters and applied curing conditions are of great importance for carbonation resistance [137,138]. Similarly, the freeze–thaw performance of geopolymers is highly sensitive to mixture parameters and curing conditions. While limited losses can be reported at high cycles with appropriate mix design and curing, it has been determined that inadequate design and inappropriate curing methods can lead to premature failure [139,140,141]. Resistance to ASR can be more sensitive depending on binder chemistry (especially Ca and alkali content), aggregate reactivity, and moisture conditions. While comprehensive studies on this topic highlight the existence of condition-dependent findings, it has been reported that ASR resistance in systems with high Ca content may be lower compared to other natural aluminosilicate materials and conventional concretes [142]. The durability properties of geopolymer binders are summarized in Table 3.

6.1.4. Fire Resistance

Studies on the fire performance of geopolymer concretes reveal that the residual compressive strength and spalling resistance are higher compared to conventional concrete [143,144,145,146]. For instance, it was reported that geopolymer binders showed a low linear shrinkage of 0.2–2% at high temperatures and retained more than 60% of the initial strength. This feature means a superior elevated temperature performance compared to Portland cement [109]. This superiority is attributed to the dehydration of the C–S–H gel in OPC, while the N-A-S-H/C-(N)-A-S-H network in GPC maintains its relative stability during phase transformations at high temperatures [144,147]. Comparative studies have shown that GPC exhibits relatively high residual strength and limited mass loss after temperatures of 400–600 °C. In contrast, microcracking and pore pressure-induced damage can be more pronounced in conventional concretes [143,144,145]. More acceptable spalling behavior has been reported in slag/fly ash-based geopolymers, even under rapid heating conditions, compared to high-strength conventional concretes. However, variables such as precursor type (FA/GGBFS/MK), activator, and curing regime significantly influence fire performance [144,146,148]. Therefore, it should be emphasized that the fire resistance advantage of geopolymers should be validated through specific design and standardized thermal exposure protocols rather than generalizations.

6.1.5. Thermal Stability

The linear thermal contraction/extension behavior of geopolymers under thermal effects depends on the aluminosilicate gel structure, changing its structure and composition over time under influences such as temperature, humidity, and chemical environment. Studies on the thermal behavior of the N-A-S-H/C-(N)-A-S-H network indicate that volume changes are strongly dependent on the binder chemistry [147]. In this context, coefficient of thermal expansion values of approximately 8 × 10−6/°C have been reported for FA-GGBS-based geopolymer concretes, and it has been stated that these values may be lower than those of typical traditional concretes. This is thought to indicate the potential to reduce temperature-induced stress accumulation [149].
On the other hand, it should be noted that thermal conductivity (λ) values are highly dependent on the density and aggregate content of the geopolymers. For example, it has been systematically shown that while the band of ≈0.7–0.8 W/(m·K) is observed in dense systems, the range decreases to ≈0.24–0.38 W/(m·K) when using lightweight aggregates (pumice, perlite, expanded clay, foamed-aggregate) [149,150].

6.1.6. Chemical and Radiological Stability

Concretes produced with alkali activation can be specifically designed for the application purpose thanks to the use of a wide range of solid precursors and alkaline activators, ensuring that the desired levels of mechanical and durability performance can be reached [116]. Geopolymer coatings stand out with their features such as high strength, aging resistance, high temperature resistance and good workability; thus, they can be considered as suitable coating materials for lightweight polystyrene panels used in wall, roof and partition systems [151,152].

6.1.7. Economic Potential Under Specific Conditions

Geopolymers, when properly designed, can remain chemically stable up to 1000 °C and transform into ceramic or glass-ceramic structures beyond these temperatures, making them advantageous for high-temperature applications [108]. In this way, metakaolin-based geopolymers are similar to cement in production but can perform like ceramics in behavior, while classical Portland cement is limited in such conditions [108]. In addition, the use of CDW as raw materials is considered a viable approach that increases the economic potential of these systems [103].

6.1.8. Application Versatility and Mix Design Flexibility

Geopolymer binders have a wide range of uses, as they are suitable for both cast-in-place and precast applications [102]. The eco-friendly structures, high strength and long-term performance of geopolymer materials have greatly expanded application areas [114]. Geopolymer binders have superior resistance to chemical effects and high temperatures. Therefore, they can be preferred in special applications such as sewage pipes or in areas requiring high fire resistance [102,153].

6.2. Disadvantages

6.2.1. Raw Material Availability and Performance Inconsistency

One of the main challenges limiting the widespread use of geopolymer binders is the complexity of their chemical composition. The different raw materials used in the production of geopolymer binders have very different chemical compositions. This leads to large variability in the performance of the produced geopolymer binders [108,109]. Some industrial wastes, such as GBFS and FA, can be found in certain regions, making sustainable geopolymer binder production difficult [108]. Some natural minerals have insufficient chemical activity due to their low amorphous structure. Therefore, additional processes such as high-temperature pretreatment or mechanical activation may be required in geopolymers produced with these raw materials [101]. While structural differences between raw materials directly affect the mixture properties, performance inconsistencies have been observed even in geopolymer concretes prepared with similar contents [109,113]. Chemical additives developed for Portland cement are not sufficiently effective in alkaline environments, which necessitates the development of new additives compatible with the system [154]. However, since the hydration products of geopolymers do not contain the monosulphate phase that causes sulphate attacks typical of Portland cement, such extensional destruction processes do not usually occur [106]. However, the brittle structure of these systems and the fact that modification techniques to increase toughness are still open to investigation remain an important shortcoming in terms of application [109]. The highly corrosive alkaline solutions used for activation are gradually being replaced by solid activators, but the chemical effects of this change are still not fully understood [101].

6.2.2. Workability Challenges in Fresh Mixture

The fresh workability of geopolymer and alkali-activated binders is more challenging compared to conventional Portland cement. This workability problem observed in geopolymer binders is due to the high viscosity and yield stress that occur based on the type of raw material and production parameters. [106]. Effective rheology modifier additives have not yet been developed to solve this problem [102]. The workability issue is more evident, especially in geopolymers produced with alkali silicate-based activators [106,109]. Additionally, the rapid setting of the geopolymer binder due to its high reaction rate does not leave enough time for the mixture to be placed compactly in the molds. This issue remains a problem that needs to be overcome in practical applications [102,109].

6.2.3. Use of Hazardous and Expensive Alkaline Activators

Alkaline activators used for alkaline activation of raw materials must be used in accordance with special work safety rules due to their hazardous chemical structure that may cause health problems [108,109]. A significant portion of the cost in geopolymer binder production consists of alkaline activators such as NaOH and Na2SiO3. The high cost of alkali activators makes geopolymer binders difficult to compete economically with conventional Portland cements [108,113]. This economic competitiveness can be further reduced in the case of using non-waste materials such as metakaolin as raw materials [108]. There are also components that cause environmental pollution in the production of geopolymer binders, which stand out with their environmentally friendly features. If sodium silicate is used as an alkali activator, it can constitute 90% of the total emissions in geopolymer binder production [102,108]. When locally sourced natural and waste pozzolans (if available) are used, both transportation costs and economic impacts can be brought to a competitive level.

6.2.4. Lack of Standards, Codes, and Design Guidelines

Major obstacles preventing the widespread applications of geopolymers and alkali-activated binders (AAB) are the lack of general regulations, design guidelines, and adequate standards. The applicability of these systems on an industrial scale is limited by the lack of analytical models explaining the relationship between material performance and chemical reactions, regional and qualitative differences in raw materials, and the lack of appropriate testing methods [102,116,155,156]. It is still difficult to predict the direct impact of mixture parameters on performance during the design process [116]. These uncertainties create concerns in terms of repeatability and reliability, and make marketing activities difficult [108,109]. Since the chemistry of alkali activators and the geopolymerization mechanisms are still not completely clarified, it is not yet possible to develop universal design recipes [113,157]. Uncertainty in determining the mixing ratio, lack of evidence on long-term performance, and undeveloped standards are some of the main problems facing geopolymer binders [103,158].
Although the ACI 318-19 regulation in the United States permits the use of alternative connectors under certain conditions, direct acceptance of these connectors requires special approval [108]. However, in some countries, such as Australia, these materials are becoming more widespread thanks to companies such as Zeobond or Wagners [108]. In general, no country has yet published a comprehensive standard containing specific terminology, test methods or performance criteria for geopolymers [113]. Furthermore, the requirement for thermal curing, especially in precursors with low calcium content, directly affects both the technical process and environmental impact assessments [103,159,160]. While the lack of sufficient fluidity additives makes fresh mix control difficult, excessive water use can also reduce strength and increase porosity [103,158]. All these factors limit the designer and the implementer in both the production and application processes.

6.2.5. Uncertainty in Long-Term Performance and Cost Analysis

Studies on the long-term performance of geopolymer concretes are still limited, and this brings some uncertainties. In particular, their carbonation, resistance to freeze–thaw cycles and behavior under salt influence are not fully understood [102,161,162]. Although there are studies on freeze–thaw and frost-salt resistance of geopolymer concretes, generally accepted consistent and systematic analyses are limited [103]. Additionally, the lack of a strong relationship between the alkali activation mechanism and strength development and the inadequacy of research in real environmental conditions increase doubts [116]. Therefore, it is not possible to make a clear judgment on the long-term durability potential of geopolymer concretes [113].
In a previous study, water absorbency, oxygen permeability, and chloride conductivity tests were conducted one year later on fly ash-based geopolymer concretes exposed to two different curing environments. The results of this study, which investigated the long-term durability of geopolymer concretes, revealed that environmentally cured geopolymer concretes gained strong long-term strength gains of 60 to 90%, exhibited normal pore structure characteristics, and possessed superior durability qualities [163]. In line with other studies, the chloride conductivity test performed in this study exhibited erratic outputs, possibly resulting from ion fluxes, and, therefore, further research is needed to evaluate the suitability of the method for geopolymer concretes. While promising findings such as long-term durability indices have been reported, the inconsistencies observed in some key tests and the limited number of systematic investigations under real environmental exposures highlight that the long-term durability performance of geopolymer concretes remains an open research gap requiring more comprehensive evaluation.
Although geopolymer binders offer significant environmental and performance advantages, several challenges hinder their large-scale adoption. Variability in raw materials complicates standardization and durability assurance, while supply chain limitations—particularly the decreasing availability of high-quality fly ash and regional dependence on slag—create uncertainty for scalability. The production of alkaline activators remains energy-intensive, potentially diminishing sustainability benefits, and their handling raises occupational safety concerns. Moreover, industrial acceptance is limited by the absence of standardized codes, long-term field data, and regulatory approvals. Overcoming these barriers through raw material optimization, sustainable activator sourcing, improved safety practices, and supportive policy frameworks will be key to mainstream implementation.
As for the cost impact, there is a lot of conflicting data regarding the cost calculations of geopolymers. For instance, according to Bondar’s (2009) study, the cost of activators used in the production of 1 m3 of geopolymer concrete was calculated to be approximately $266.6, which corresponds to an additional cost of $17 per 25 kg of pozzolan [75]. Hovewer, in another study conducted in Australia, it was claimed that the financial costs of geopolymer concrete mixtures could be between 7% lower and 39% higher than conventional concrete [76]. For a more in-depth analysis, a previous study conducted a cost analysis of geopolymer mixes. As seen in Figure 19, the results indicated that although FA/GGBFS requires lower energy requirements, geopolymers have higher costs than traditional Portland cement-based mixtures due to the higher specific energy and unit costs of alkaline activators [164].
In addition to these contradictory findings, many studies have been conducted to examine the life cycle effects of geopolymer concretes, but the effects of parameters such as alternative raw material sources and transportation have not been examined in detail in the context of this study [160]. However, to make a general evaluation, it should be underlined that the calculated costs of geopolymers are greatly affected by parameters such as source location and transportation activities.

6.2.6. Infrastructure and Application Requirements

Although geopolymer binders are eco-friendly materials, they are not viewed as a universal solution that can remedy all problems in the construction industry. It seems difficult to replace Portland cement due to both technical limitations in raw material supply and logistical reasons [106]. It should be noted that the properties of geopolymer materials can vary greatly, especially in waste-based raw materials. The composition of ash, obtained from burning different types of biomass or sewage sludge, may alter depending on factors such as season and geographic location. This issue makes it difficult to achieve consistent performance [106]. In applications where low strength is sufficient, such as infrastructure backfill, a well-designed mix can tolerate variability in the raw material [108,165].

6.2.7. Aesthetic Issues and Lack of Social Acceptance

Geopolymer binders are not becoming widespread at the expected level due to their aesthetic problems and insufficient acceptance. There must be enough alkaline activators in the environment for geopolymerization reactions to take place, which will enable the fresh mixtures to set and harden. However, excessive alkali activator concentrations in order to achieve greater geopolymerization and hence higher strength may lead to problems such as salt efflorescence [103,105]. This efflorescence spoils the aesthetic appearance due to the white salts and spills formed on the surface [112]. Therefore, the causes and formation mechanisms of efflorescence need to be elucidated to ensure widespread use of geopolymer binders [106,112,166]. The prejudices of industry stakeholders and society towards these environmentally friendly binders need to be broken. Addressing the alkali activation process and its current disadvantages will facilitate the acceptance of these new-generation binders.

7. Comparison of Geopolymers to Other Binder Materials

7.1. Comparison with Sludge-Based Binder

Following the detailed comparison of geopolymers with traditional Portland cement-based concretes, comparisons with other emerging binders in the literature are also made in this section. For instance, Zhu et al. (2025) examined methods for converting urban sludge into a usable soil resource and proposed a new approach to resource recycling [167]. Based on compressive strength results, the optimum ratios of fly ash and Portland cement replacements were determined to be 18.6% and 40.7% [167]. Similarly, sludge-based geopolymers (SBG) take the geopolymer approach even further, incorporating urban sludge directly into binder systems. It has been reported that by substituting these materials with additives such as fly ash or slag, compressive strength values of the produced samples can reach compressive strengths of 30–60 MPa [168,169]. In general, compared to traditional geopolymers, sludge-based systems have been found to have lower reactivity due to their heterogeneous composition, and their mechanical properties can be quite limited without additional puzolanic additives.

7.2. Comparison with Belite-Rich Cement

Belite-rich cements, another prominent binder type, have a lower carbon footprint and lower heat of hydration than traditional Portland cements [170]. However, the early strength development of Belite-rich cement is not very competitive compared to its geopolymer and Portland cement-based counterparts. In contrast, geopolymers can often achieve the desired high early-age strength levels through alkali activation and polycondensation mechanisms. Specimens produced through alkali activation of blast furnace slag-based systems, in particular, have been observed to achieve very high early strength values under ambient conditions [90]. Belite-rich cements and geopolymers reduce CO2 emissions compared to Portland cement by reducing their clinker content and using industrial byproducts as raw materials, respectively. Consequently, geopolymers demonstrate clear advantages in terms of waste valorization and early-age performance, while belite-rich cements provide the pragmatic advantage of compatibility with current cement production systems.

7.3. Comparison with Limestone Calcined Clay Cement (LC3)

Produced using limestone and calcined clay, LC3 cements stand out as a strong alternative among low-carbon binders that can be applied on an industrial scale. A previous study examined the properties of limestone-calcined clay cement mixtures composed of kaolinite, illite, and montmorillonite calcined clays and limestone at two different finenesses. Experimental findings revealed that the fineness of the calcined clay and the limestone had a significant effect on the mechanical properties of LC3 mortars produced using kaolinitic and montmorillonite calcined clays [171].
Additionally, research on LC3 indicates that increasing the kaolinite content of clays above 60% was not very beneficial in terms of compressive strength and may reduce the hydration of clinker phases [172,173,174]. Consequently, LC3 has been determined to offer a practical solution for industrial transition, while geopolymers represent a more radical but environmentally promising option.

8. Applications of Geopolymers

Geopolymer binders have found many application areas in the literature due to their superior properties. These application areas, which are discussed in detail in this study, are given in Figure 20.

8.1. Geopolymer Concrete Application in Infrastructure and Superstructure Constructions

The use of geopolymer in infrastructure and superstructure projects has emerged as a significant field of study and application in recent years with the increasing environmental awareness and need for sustainable building materials. Geopolymers are used in infrastructure, sewerage and drainage systems [175,176], road foundations and soil stabilization works [177,178] and tunnel applications [179]. Geopolymers are used in superstructures, in building elements such as columns [180,181,182,183], slabs [184,185], prefabricated building components, and for facade cladding and decorative purposes.
The use of geopolymers in infrastructures and superstructures offers many advantages both technically and environmentally. Geopolymers are highly resistant to acid, sulfate and salt water in infrastructures [186] such as road foundations, sewage systems, pipes, culverts, tunnels, etc. Since they are resistant to corrosion and chemical wear, they require little maintenance. Geopolymer concretes shorten the construction period by gaining early strength in superstructures. These concretes shorten the construction period by gaining early strength [187]. Geopolymers stand out as durable, environmentally friendly, long-lasting, and resistant [188] to various physical and chemical challenges in both infrastructure and superstructure projects.
Geopolymer-based paving and concrete pavers [189], a strong alternative to traditional cement, exhibit both environmentally friendly [190] qualities and superior mechanical performance. Under cold weather conditions, geopolymer-based systems are more resistant to freezing and thawing [191]. These durability properties are more durable than those of conventional concrete products, where microstructural deterioration and premature surface deterioration often lead to microstructural deterioration and early surface deterioration, and show superior adhesion, bond strength and superior chemical resistance. Due to these important durability properties of geopolymer systems, it makes them very useful and functional for both long-lasting and sustainable infrastructure works for urban applications. Geopolymer concretes offer fast production and cost advantages in different sizes and sections in prefabricated bridge beam elements and viaducts [189]. The advantages of geopolymer prefabricated structures are that they have high strength at early ages, fast construction time, low cost, energy efficiency and environmental friendliness [192]. Figure 21. shows the production of precast geopolymer pipes for infrastructure application in Malatya, Türkiye.

8.2. Use of Geopolymer in Prefabricated Building Components

Geopolymer concretes, which are increasingly used in prefabricated building elements [193], offer significant advantages in the construction sector due to their environmental friendliness [194]. In prefabricated structures, columns, beams, foundations and wall panels are produced with traditional concretes for residential, office and industrial structures. As an alternative to these carrier elements, recycling-based energy-efficient [195], lightness [196] and fire-resistant [197] geopolymer reinforced concrete elements are produced. Wall panels from these carrier elements are used both in terms of load bearing and as partition elements [198]. Thanks to the high early strength properties of geopolymer concrete, prefabricated (beams, columns, floors, etc.) elements can be manufactured in a short time and assembled on site, and can be constructed in a fast time [199]. These elements, especially in multi-storey buildings [200], bridges and industrial structures [201], show high resistance properties against external effects thanks to their high load-bearing capacity. These modular building elements [202] can be produced as integrated system components that can be disassembled and assembled, including walls, floors, ceilings and even assembly transitions.
In future studies, it is aimed to use these alternative new-generation building materials in many building stocks due to their high strength properties and to further develop their production processes with advanced technological systems. These future building materials will provide significant progress in the construction sector in terms of sustainable building production and low costs. As a result, the combination of geopolymer concrete and prefabrication technologies is gaining a place in the construction sector as a strong alternative in the production of fast, durable and environmentally friendly structures. Figure 22 shows the application of precast geopolymer foams.

8.3. Applications of Geopolymer-Based Materials in the Protection of Cultural Heritage

Geopolymer materials are used not only in new-generation structures, but also in the strengthening of old structures and restoration works. It is very important that the materials used especially in old buildings are compatible with old buildings. These structures can be used as binding mortar thanks to their high strength properties while preserving their historical texture. Especially in historical buildings, heavy damage occurs due to low-strength mortars in earthquake effects, and restoration mortars can be used as an alternative to these mortars [204]. Geopolymer materials are resistant to chemical and physical effects and visually compatible with the surface textures of historical buildings, thanks to their low shrinkage [205], high strength and durability. These mortars are compatible with the materials used in existing buildings in a similar structure and increase the bearing capacity of the carrier systems and increase their durability for long periods of time [206]. It provides high durability against moisture, acid sulfate and corrosion in historical structures for many years and shows high durability in the repair and restoration works of these structures. In addition, it is thought that these recycling-based repair mortars will make significant contributions to climate change due to their environmental friendliness, thanks to their low carbon emissions [207]. As a result, these new-generation building technologies are aimed at making significant contributions to the protection of these structures and their transfer to the future [208].
The use of building materials compatible with the materials used in old structures [209] has developed innovative methods both in terms of reinforcement technique and in terms of meeting today’s engineering requirements. Especially by recycling old building materials, lightweight and high-strength repair mortars and masonry wall elements will be effective in preserving both structural integrity and cultural value. New-generation nanomaterials developed in recent years [210] will play an important role in the preservation of historical structures from generation to generation [211] with geopolymer-based injection methods [212,213]. These sustainable building materials, geopolymer mortars, can be used with reinforcement methods that will protect the integrity of structural elements, especially by applying injection, coating and filling methods. In the reinforcement work, internal cracks or gaps are filled with the injection method used as a broadcast [212]. These high-fluidity geopolymer mortars can increase the resistance of masonry structures against external effects by filling microcracks in internal wall elements.

8.4. Use of Geopolymer Concrete in Green Building Applications and Industrial Facilities

In green building applications, geopolymer concretes have been particularly popular in the construction sector in recent years due to the reduction in greenhouse gas emissions and the use of sustainable materials. In addition, these composites have been produced as composite materials in many areas, such as roofs, walls, and insulation [214] in green building technology, not only in concrete. In addition, geopolymer materials reduce energy consumption by balancing temperature distribution in interior design [215,216]. These composites increase air quality [217] and photocatalytic materials [218] increase air and life quality.
Geopolymer concretes can be used in industrial facilities that produce at high temperatures because they are resistant to high temperatures [219]. Since these concretes are suitable for environments requiring high chemical resistance, resistance to acids, solvents and aggressive industrial wastes, they are suitable for use in chemical and petrochemical facilities. In industrial facilities, high-temperature production lines (foundries, steel plants) act as heat shields due to their resistance to temperatures of 600 °C and above. It is used in industrial storage areas and floor coverings. Geopolymer concretes with high wear resistance provide long-lasting performance in intensive use. Special geopolymer mixtures with high radiation resistance are being investigated for nuclear waste storage areas. It has been determined that geopolymer concretes significantly prevent irradiation caused by long-term neutron irradiation in nuclear power plants. In these initial studies, it was observed that geopolymers are an environmentally friendly alternative material for nuclear reactor shielding [220]. In another study, ultra-high-performance barite and steel fiber reinforced geopolymer concrete was produced to develop sustainable radiation shielding materials. The results showed that both high radiation resistance and low-cost radiation shielding were developed by reducing the γ-ray attenuation capacity [221].

8.5. Geopolymers in Soil Stabilization

Geopolymer technology has become popular in recent years, not only in structural elements but also in ground reinforcement and stabilization works. These new-generation technologies have entered almost every area of the construction field and are widely used in ground mechanics in the reinforcement of soft soils [222]. These materials with this high-strength feature will play a crucial role in improving the mechanical properties of soils with insufficient bearing capacity [223]. In this context, geopolymer materials can be used in ground injection methods by rapidly penetrating micro cracks and voids due to their low viscosity and fast setting properties.
In addition, these sustainable materials can be used as an alternative to traditional materials in many areas such as soil stabilization, road infrastructure and environmental improvement. It is thought that this technology will make significant contributions to green infrastructure applications and climate change. Soft soils (peat, clay, fine silt and loose sand deposits) under their structures often face serious problems such as cracking, subsidence, excessive subsidence, etc. These limitations have been indicated in studies that geopolymer is a viable alternative material to traditional soil stabilization techniques [224]. In comparative analyses, fiber-reinforced geopolymer materials exhibited superior mechanical properties compared to soils stabilized with traditional binders (Portland cement and lime). Basalt fiber reinforced geopolymer soil stabilization due to fiber-matrix interaction is considered as a promising solution both in terms of environmental and mechanical aspects; it provides a solid scientific basis for studies in this field [223]. Recent studies also emphasized the potential of alkali-activated binders and geopolymer composites in enhancing soil performance under different environmental and loading conditions. For instance, Luo et al. (2025) [225] investigated the effects of initial CaO/Al2O3 and SiO2/Al2O3 molar ratios on the mechanical performance of geopolymer stabilizers. The study findings showed that the optimum CaO/Al2O3 and SiO2/Al2O3 ratios were obtained at 2.448 and 3.490, respectively. Using optimal ratios, samples produced achieved a UCS of 2.32 MPa and a tensile strength of 0.229 MPa [225]. Furthermore, in another study conducted by Su et al. (2023) [226], the physical properties and micromechanisms of the slag/fly ash-based geopolymers, solidified organic clay (GSO) and cement-solidified organic clay (CSO) were investigated. The results of this study showed that the moisture content of CSO and GSO gradually increases with humic acid content, while the pH value and strength gradually decrease. Moreover, geopolymers outperformed cement in enhancing the physical and mechanical characteristics of organic clay [226].
It was determined to what extent the mechanical behavior of soils can be improved by integrating different industrial precursor additives into soils with the help of geopolymer alkali-activated solutions [227]. As a result, it is understood that geopolymer-based stabilization techniques have high potential to increase the performance of engineering soils in line with environmental sustainability principles. This study also shows that geopolymer-based stabilization methods, which can be obtained by re-evaluating industrial wastes, not only contribute to supporting sustainability but also are effective in meeting the ground strength and stability required for infrastructure services [228].
Current application areas of soil geopolymers (e.g., increasing soil bearing capacity, preventing liquefaction, stabilizing swelling soil) are mentioned, and possible future application areas are suggested depending on the technical properties required for different soil conditions. The results indicate that standardization and optimization studies are critical as well as experimental studies in the development of soil geopolymers for soft soil improvement [229]. In addition, deep soil mixing (DSM) techniques used in the study to increase the bearing capacity of soft soils, especially deep soil mixing to provide structural stability under fill loading, were evaluated by modeling the performance of DSM in ground improvements under fill loads under static and cyclic loading conditions. As a result, it is revealed that geopolymer stabilized soil columns are a promising alternative in terms of technical and environmental aspects in soft soil improvement; it points out that sustainable binders should be more widely adopted in DSM applications [230].

8.6. Use of 3D Printed Geopolymers

High-strength and environmentally friendly building materials are produced by shaping dough with 3D printed geopolymers using the additive manufacturing method. This technology provides rapid production without the use of molds as an alternative to traditional molding and casting methods.
Geopolymer concretes have gained momentum as an alternative to traditional concretes in 3D concrete printing applications, which is the latest technological method in the field of construction. However, the mechanical anisotropy found in extrusion-based production processes limits the performance and scalability of 3D printed structures. In these 3D concrete printing applications in large-scale systems, it has been determined that the interfaces and bond continuity of the mortars used in building construction are important factors determining the design performance. In the studies, optimization of pore structures and mechanical properties, material quality and structural safety [231] are very important in three-dimensional concrete systems. In these 3D systems, the geometry of the nozzles and the extrusion quality in geopolymer concrete production directly affect the mechanical performance of the concrete [232].
During the printing process, interlayer bond strength and adhesion resistance are very important in rheological properties [233,234]. It has been stated in the studies that concrete is highly resistant to environmental effects such as freeze–thaw and carbonation as a durability feature [235]. In addition, it is targeted to be used in building design on exoplanets such as the Moon and Mars in the future [236]. High-strength building materials can be produced by rapidly producing 3D regolith-based geopolymer concretes without energy consumption [237]. These building materials offer a promising alternative innovative approach for sustainable building construction in lunar [238] and Martian conditions [239].

8.7. Discussion of Commercialization Potential and Barriers

While geopolymers have demonstrated promising performance in a wide range of applications, their readiness for commercialization varies considerably. Prefabricated components and infrastructure applications (e.g., pipes, slabs, bridge elements) appear closest to market adoption, supported by successful pilot projects in Türkiye and Australia that highlight their high early strength and accelerated construction benefits. Cultural heritage restoration and soil stabilization represent highly promising niches; however, they remain at the pilot stage due to limited large-scale demonstrations and the absence of standardized performance evaluation methods. Green building and industrial facility use benefit from the material’s chemical resistance and low carbon footprint, but activator cost, transport logistics, and long-term durability data present ongoing challenges. Finally, 3D-printed geopolymers embody a cutting-edge but experimental domain where mechanical anisotropy, interlayer bonding, and large-scale durability remain significant barriers. In summary, infrastructure and prefabrication are closest to commercialization, whereas heritage restoration, soil stabilization, and especially 3D printing require further optimization, standardization, and durability validation. Across all applications, the high cost of activators, the variability of precursor sources, and the lack of internationally accepted test protocols continue to be the primary barriers to widespread adoption.

9. Conclusions

Geopolymers form via alkaline dissolution and polycondensation of aluminosilicate precursors, producing 3D amorphous or semi-crystalline networks. Their kinetics and performance are highly sensitive to temperature, precursor chemistry, and alkali conditions. Therefore, optimized combinations are crucial for high-performance binders.
Bibliometric data demonstrates that geopolymer research has evolved from its early, materials-focused efforts into a mature, globally networked field.
Geopolymers offer promising environmental and performance advantages; however, the extent of these benefits is strongly dependent on mix design, curing regime, activator selection and local supply potential.
The long-term durability and cost profile of geopolymer concrete remain insufficiently resolved.
Raw material heterogeneity, the absence of harmonized standards, limited long-term field evidence and supply chain/logistical constraints together restrict large-scale adoption and complicate robust techno-economic assessment.
Successful studies have demonstrated the broad application potential of geopolymer binders in diverse areas: infrastructure and superstructure systems, prefabricated elements, the preservation of cultural heritages, green and industrial building production, soil stabilization, and 3D printing technologies.

10. Future Actions Required to Position Geopolymers as a Real Alternative to Cement

In this comprehensive review, geopolymer binders were discussed from a multifaceted perspective. Finally, the essential actions required for positioning these materials as a strong alternative to traditional Portland cement are summarized below:
Standardization and diversification of raw material sources: As known, the chemical and mineralogical composition of raw materials varies significantly from region to region. Therefore, future research should focus on optimizing pretreatment techniques such as mechanical activation and alkaline fusion to enhance material reactivity and consistency. In this way, it will be possible to have raw materials obtained from different parts of the world within a more consistent and standardized quality framework.
Development of environmentally friendly and low-cost activation systems: Alkaline activators, such as NaOH and Na2SiO3, which are widely used today, not only have environmental and economic costs but also negative impacts on human health. Focusing future initiatives on more environmentally friendly and low-cost activators will significantly support the widespread use of geopolymers in the construction industry.
Improving fresh-state properties of geopolymers: Challenges such as high viscosity and rapid setting behavior in the fresh state of geopolymer composites pose significant obstacles to practical applications. In future studies, the development of chemical admixtures specifically tailored to withstand highly alkaline environments is essential for enhancing the workability and application performance of geopolymer binders.
Obtaining Long-Term Performance Data: Despite many successful laboratory-based durability tests, the long-term behavior of geopolymer binders under real-world conditions must be comprehensively demonstrated. Studies in this direction can reduce designer/engineer hesitations and increase confidence in geopolymers.
Creation mix designs, ınternational standards, design codes, and test protocols: Developing cost- and durability-optimized formulations for diverse raw materials and alkali activators is critical. Open-access databases are needed to improve data comparability and accelerate standardization, forming the scientific basis for international standards, design codes, and test protocols—ultimately enabling a global geopolymer standard.

Author Contributions

Conceptualization: E.E. (Enes Ekinci), F.K., M.M.M. and E.E. (Ergun Ekinci); Methodology: E.E. (Enes Ekinci), F.K., M.M.M. and E.E. (Ergun Ekinci); Investigation: E.E. (Enes Ekinci), F.K., M.M.M., E.E. (Ergun Ekinci) and İ.T.; Formal Analysis: E.E. (Enes Ekinci), F.K., M.M.M. and E.E. (Ergun Ekinci); Validation: E.E. (Enes Ekinci), F.K., M.M.M., E.E. (Ergun Ekinci), İ.T. and R.D.; Writing—Original Draft Preparation: E.E. (Enes Ekinci); Writing—Review and Editing: E.E. (Enes Ekinci), F.K., M.M.M., E.E. (Ergun Ekinci), İ.T. and R.D.; Visualization: E.E. (Enes Ekinci), F.K., M.M.M. and E.E. (Ergun Ekinci); Supervision: E.E. (Ergun Ekinci), İ.T. and R.D.; Project Administration: F.K.; Funding Acquisition: F.K. İ.T. and R.D. All authors have read and agreed to the published version of the manuscript.

Funding

The Scientific and Technological Research Council of Turkey (TÜBITAK) provided financial assistance for this study. Grant Number: TUBITAK-BIDEB-2219, through the International Scholarship Program. The authors are also grateful to the Inonu University (Project ID:4336) and Alfaisal University for their financial support.

Institutional Review Board Statement

Not applicable.

Informed Consent Statement

Not applicable.

Data Availability Statement

Data are contained within the article.

Conflicts of Interest

The authors declare no conflict of interest.

References

  1. Ryan, J.F. The story of Portland cement. J. Chem. Educ. 1929, 6, 1854. [Google Scholar] [CrossRef]
  2. Igliński, B.; Buczkowski, R. Development of cement industry in Poland–History, current state, ecological aspects. A review. J. Clean. Prod. 2017, 141, 702–720. [Google Scholar] [CrossRef]
  3. Ridi, F.; Fratini, E.; Baglioni, P. Cement: A two thousand year old nano-colloid. J. Colloid Interface Sci. 2011, 357, 255–264. [Google Scholar] [CrossRef]
  4. Mohamad, N.; Muthusamy, K.; Embong, R.; Kusbiantoro, A.; Hashim, M.H. Environmental impact of cement production and Solutions: A review. Mater. Today 2022, 48, 741–746. [Google Scholar] [CrossRef]
  5. Durastanti, C.; Moretti, L. Environmental impacts of cement production: A statistical analysis. Appl. Sci. 2020, 10, 8212. [Google Scholar] [CrossRef]
  6. Benhelal, E.; Shamsaei, E.; Rashid, M.I. Challenges against CO2 abatement strategies in cement industry: A review. J. Environ. Sci. 2021, 104, 84–101. [Google Scholar] [CrossRef] [PubMed]
  7. Sonebi, M.; Ammar, Y.; Diederich, P. Sustainability of cement, concrete and cement replacement materials in construction. In Sustainability of Construction Materials; Woodhead Publishing: Cambridge, UK, 2016; pp. 120–147. [Google Scholar]
  8. Mokhtar, A.; Nasooti, M. A decision support tool for cement industry to select energy efficiency measures. Energy Strategy Rev. 2020, 28, 100458. [Google Scholar] [CrossRef]
  9. Ige, O.E.; Olanrewaju, O.A.; Duffy, K.J.; Obiora, C. A review of the effectiveness of Life Cycle Assessment for gauging environmental impacts from cement production. J. Clean. Prod. 2021, 324, 129213. [Google Scholar] [CrossRef]
  10. Ying, J.Y.; Pek, S.; Kurisawa, M.; Chung, J.E. Water Alteration Structure Applications and Methods. U.S. Patent Application No. 12/330,436, 8 December 2009. [Google Scholar]
  11. Guo, Y.; Luo, L.; Liu, T.; Hao, L.; Li, Y.; Liu, P.; Zhu, T. A review of low-carbon technologies and projects for the global cement industry. J. Environ. Sci. 2024, 136, 682–697. [Google Scholar] [CrossRef]
  12. NASA. Carbon Dioxide | Vital Signs—Climate Change—NASA. Available online: https://climate.nasa.gov/vital-signs/carbon-dioxide/?intent=121 (accessed on 23 September 2025).
  13. NASA. Global Temperature | Vital Signs—Climate Change—NASA. Available online: https://climate.nasa.gov/vital-signs/global-temperature/?intent (accessed on 23 September 2025).
  14. Davidovits, J. Geopolymers: Inorganic polymeric new materials. J. Therm. Anal. Calorim. 1991, 37, 1633–1656. [Google Scholar]
  15. Khale, D.; Chaudhary, R. Mechanism of geopolymerization and factors influencing its development: A review. J. Mater. Sci. 2007, 42, 729–746. [Google Scholar] [CrossRef]
  16. Chuewangkam, N.; Kidkhunthod, P.; Pinitsoontorn, S. Direct evidence for the mechanism of early-stage geopolymerization process. Case Stud. Constr. Mater. 2024, 21, e03539. [Google Scholar] [CrossRef]
  17. Fernández-Jiménez, A.; Palomo, A.; Criado, M. Microstructure development of alkali-activated fly ash cement: A descriptive model. Cem. Concr. Res. 2005, 35, 1204–1209. [Google Scholar] [CrossRef]
  18. Srividya, T.; PR, K.R.; Sivasakthi, M.; Sujitha, A.; Jeyalakshmi, R. A state-of-the-art on development of geopolymer concrete and its field applications. Case Stud. Constr. Mater. 2022, 16, e00812. [Google Scholar]
  19. Siyal, A.A.; Azizli, K.A.; Man, Z.; Ismail, L.; Khan, M.I. Geopolymerization kinetics of fly ash based geopolymers using JMAK model. Ceram. Int. 2016, 42, 15575–15584. [Google Scholar] [CrossRef]
  20. Nath, S.K.; Mukherjee, S.; Maitra, S.; Kumar, S. Kinetics study of geopolymerization of fly ash using isothermal conduction calorimetry. J. Therm. Anal. Calorim. 2017, 127, 1953–1961. [Google Scholar] [CrossRef]
  21. Provis, J.L.; Van Deventer, J.S.J. Geopolymerisation kinetics. 2. Reaction kinetic modelling. Chem. Eng. Sci. 2007, 62, 2318–2329. [Google Scholar] [CrossRef]
  22. Van Deventer, J.S. The conversion of mineral waste to modern materials using geopolymerisation. In Proceedings of the MINPREX 2000 International Congress on Mineral and Processing and Extractive Metallurgy, Melbourne, VC, Australia, 11–13 September 2000; Volume 1. [Google Scholar]
  23. Phair, J.W.; Van Deventer, J.S.J.; Smith, J.D. Mechanism of polysialation in the incorporation of zirconia into fly ash-based geopolymers. Ind. Eng. Chem. Res. 2000, 39, 2925–2934. [Google Scholar] [CrossRef]
  24. Xu, H.; Van Deventer, J.S.J. The geopolymerisation of alumino-silicate minerals. Int. J. Miner. 2000, 59, 247–266. [Google Scholar] [CrossRef]
  25. Davidovits, J.; Comrie, D.C. Archaeological long-term durability of hazardous waste disposal: Preliminary results with geopolymer technologies. In Symposium on Innovative Solutions to Waste Management Problems; EPA: Washington, DC, USA, 1988; pp. 237–240. [Google Scholar]
  26. Foden, A.J.; Balaguru, P.; Lyon, R.E. Mechanical Properties and Fire Response of Geopolymer Structural Composites; (No. CONF-960310-); Society for the Advancement of Material and Process Engineering: Covina, CA, USA, 1996. [Google Scholar]
  27. Gifford, P.M.; Gillott, J.E. Alkali-silica reaction (ASR) and alkali-carbonate reaction (ACR) in activated blast furnace slag cement (ABFSC) concrete. Cem. Concr. Res. 1996, 26, 21–26. [Google Scholar] [CrossRef]
  28. Blaakmeer, J. Diabind: An alkali-activated slag fly ash binder for acid-resistant concrete. Fuel Energy Abstr. 1995, 5, 336. [Google Scholar] [CrossRef]
  29. Richardson, I.G.; Brough, A.R.; Groves, G.W.; Dobson, C.M. The characterization of hardened alkali-activated blast-furnace slag pastes and the nature of the calcium silicate hydrate (CSH) phase. Cem. Concr. Res. 1994, 24, 813–829. [Google Scholar] [CrossRef]
  30. Shi, C.; Day, R.L. Some factors affecting early hydration of alkali-slag cements. Cem. Concr. Res. 1996, 26, 439–447. [Google Scholar] [CrossRef]
  31. Wang, S.D. Alkali-activated slag: Hydration process and development of microstructure. Adv. Cem. Res. 2000, 12, 163–172. [Google Scholar] [CrossRef]
  32. Collins, F.; Sanjayan, J.G. Cracking tendency of alkali-activated slag concrete subjected to restrained shrinkage. Cem. Concr. Res. 2000, 30, 791–798. [Google Scholar] [CrossRef]
  33. Khalil, M.Y.; Merz, E. Immobilization of intermediate-level wastes in geopolymers. J. Nucl. Mater. 1994, 211, 141–148. [Google Scholar] [CrossRef]
  34. Van Jaarsveld, J.G.S.; Van Deventer, J.S.J.; Schwartzman, A. The potential use of geopolymeric materials to immobilise toxic metals: Part II. Material and leaching characteristics. Miner. Eng. 1999, 12, 75–91. [Google Scholar] [CrossRef]
  35. Bobrowski, A.; Gawlicki, M.; Małolepszy, J. Analytical evaluation of immobilization of heavy metals in cement matrices. Environ. Sci. Technol. 1997, 31, 745–749. [Google Scholar] [CrossRef]
  36. Deja, J. Immobilization of Cr6+, Cd2+, Zn2+ and Pb2+ in alkali-activated slag binders. Cem. Concr. Res. 2002, 32, 1971–1979. [Google Scholar] [CrossRef]
  37. Palacios, M.; Houst, Y.F.; Bowen, P.; Puertas, F. Adsorption of superplasticizer admixtures on alkali-activated slag pastes. Cem. Concr. Res. 2009, 39, 670–677. [Google Scholar] [CrossRef]
  38. Alcaide, J.S.; Alcocel, E.G.; Puertas, F.; Lapuente, R.; Garcés, P. Carbon fibre-reinforced, alkali-activated slag mortars. Mater. Constr. 2007, 57, 33–48. [Google Scholar] [CrossRef]
  39. Bernal, S.; de Gutiérrez, R.M.; Rodríguez, E.; Delvasto, S.; Puertas, F. Mechanical behaviour of steel fibre-reinforced alkali activated slag concrete. Mater. Constr. 2009, 59, 53–62. [Google Scholar] [CrossRef]
  40. Pan, Z.; Cheng, L.; Lu, Y.; Yang, N. Hydration products of alkali-activated slag–red mud cementitious material. Cem. Concr. Res. 2002, 32, 357–362. [Google Scholar] [CrossRef]
  41. Duxson, P. Geopolymer precursor design. In Geopolymers; Woodhead Publishing: Cambridge, UK, 2009; pp. 37–49. [Google Scholar]
  42. Bernal, S.A.; De Gutierrez, R.M.; Provis, J.L.; Rose, V. Effect of silicate modulus and metakaolin incorporation on the carbonation of alkali silicate-activated slags. Cem. Concr. Res. 2010, 40, 898–907. [Google Scholar] [CrossRef]
  43. Krizan, D.; Zivanovic, B. Effects of dosage and modulus of water glass on early hydration of alkali–slag cements. Cem. Concr. Res. 2002, 32, 1181–1188. [Google Scholar] [CrossRef]
  44. Živica, V. Effects of type and dosage of alkaline activator and temperature on the properties of alkali-activated slag mixtures. Constr. Build. Mater. 2007, 21, 1463–1469. [Google Scholar] [CrossRef]
  45. Guerrieri, M.; Sanjayan, J.; Collins, F. Residual compressive behavior of alkali-activated concrete exposed to elevated temperatures. Fire Mater. 2009, 33, 51–62. [Google Scholar] [CrossRef]
  46. Palacios, M.; Puertas, F. Effect of carbonation on alkali-activated slag paste. J. Am. Ceram. Soc. 2006, 89, 3211–3221. [Google Scholar] [CrossRef]
  47. Deja, J.; Małolepszy, J. Some aspects of alkali-activated slag binders durability. Ann. Chim. Sci. Matér. 2003, 28, S51–S58. [Google Scholar]
  48. Roy, D.M.; Jiang, W.; Silsbee, M.R. Chloride diffusion in ordinary, blended, and alkali-activated cement pastes and its relation to other properties. Cem. Concr. Res. 2000, 30, 1879–1884. [Google Scholar] [CrossRef]
  49. Wardhono, A.; Gunasekara, C.; Law, D.W.; Setunge, S. Comparison of long term performance between alkali activated slag and fly ash geopolymer concretes. Constr. Build. Mater. 2017, 143, 272–279. [Google Scholar] [CrossRef]
  50. Kathirvel, P.; Kaliyaperumal, S.R.M. Performance of alkali activated slag concrete under aggressive environment. Sci. Iran. 2018, 25, 2451–2460. [Google Scholar] [CrossRef]
  51. Adesanya, E.; Ohenoja, K.; Kinnunen, P.; Illikainen, M. Properties and durability of alkali-activated ladle slag. Mater. Constr. 2017, 50, 255. [Google Scholar] [CrossRef]
  52. Yang, T.; Zhang, Z.; Wang, Q.; Wu, Q. ASR potential of nickel slag fine aggregate in blast furnace slag-fly ash geopolymer and Portland cement mortars. Constr. Build. Mater. 2020, 262, 119990. [Google Scholar] [CrossRef]
  53. Ferdous, W.; Manalo, A.; Khennane, A.; Kayali, O. Geopolymer concrete-filled pultruded composite beams–concrete mix design and application. Cem. Concr. Compos. 2015, 58, 1–13. [Google Scholar] [CrossRef]
  54. Zhang, Z.; Yao, X.; Wang, H. Potential application of geopolymers as protection coatings for marine concrete III. Field experiment. Appl. Clay Sci. 2012, 67, 57–60. [Google Scholar] [CrossRef]
  55. Kutlusoy, E.; Maras, M.M.; Ekinci, E.; Rihawi, B. Production parameters of novel geopolymer masonry mortar in heritage buildings: Application in masonry building elements. J. Build. Eng. 2023, 76, 107038. [Google Scholar] [CrossRef]
  56. Bligh, R.; Glasby, T. Development of geopolymer precast floor panels for the Global Change Institute at University of Queensland. In Proceedings of the Concrete Institute of Australia Biennial Conference, Gold Coast, QLD, Australia, 16–18 October 2013. [Google Scholar]
  57. Abdila, S.R.; Abdullah, M.M.A.B.; Ahmad, R.; Burduhos Nergis, D.D.; Rahim, S.Z.A.; Omar, M.F. Syafwandi Potential of soil stabilization using ground granulated blast furnace slag (GGBFS) and fly ash via geopolymerization method: A review. Materials 2022, 15, 375. [Google Scholar] [CrossRef]
  58. Jiang, C.; Wang, A.; Bao, X.; Ni, T.; Ling, J. A review on geopolymer in potential coating application: Materials, preparation and basic properties. J. Build. Eng. 2020, 32, 101734. [Google Scholar] [CrossRef]
  59. Zhang, J.; Wang, H.; Awed, A.M.; Xie, J.; Gu, F. Performance evaluation of high early strength micro-expansion geopolymer grout potentially used for sustainable road infrastructure. Transp. Geotech. 2024, 49, 101400. [Google Scholar] [CrossRef]
  60. Ekinci, E.; Turkmen, I.; Birhanli, E. Performance of self-healing geopolymer paste produced using Bacillus subtilis. Constr. Build. Mater. 2022, 325, 126837. [Google Scholar] [CrossRef]
  61. Rahman, S.K.; Al-Ameri, R. A newly developed self-compacting geopolymer concrete under ambient condition. Constr. Build. Mater. 2021, 267, 121822. [Google Scholar] [CrossRef]
  62. Kupaei, R.H.; Alengaram, U.J.; Jumaat, M.Z.B.; Nikraz, H. Mix design for fly ash based oil palm shell geopolymer lightweight concrete. Constr. Build. Mater. 2013, 43, 490–496. [Google Scholar] [CrossRef]
  63. Aslani, F.; Asif, Z. Properties of ambient-cured normal and heavyweight geopolymer concrete exposed to high temperatures. Mater. 2019, 12, 740. [Google Scholar] [CrossRef]
  64. Tanyildizi, H.; Coskun, A.; Seloglu, M. The effect of nano SiO2 on mechanical properties of underwater geopolymer mortar. Constr. Build. Mater. 2023, 409, 133882. [Google Scholar] [CrossRef]
  65. Kathirvel, P.; Kaliyaperumal, S.R.M. Influence of recycled concrete aggregates on the flexural properties of reinforced alkali activated slag concrete. Constr. Build. Mater. 2016, 102, 51–58. [Google Scholar] [CrossRef]
  66. Li, X.; Zhao, Y.; Hu, Y.; Wang, G.; Xia, M.; Luo, B.; Luo, Z. Influence of multiple factors on the workability and early strength development of alkali-activated fly ash and slag-based geopolymer-stabilized soil. Materials 2022, 15, 2682. [Google Scholar] [CrossRef]
  67. Shen, Y.; Kang, S.; Cheng, G.; Wang, J.; Wu, W.; Wang, X.; Li, Q. Effects of silicate modulus and alkali dosage on the performance of one-part electric furnace nickel slag-based geopolymer repair materials. Case Stud. Constr. Mater. 2023, 19, e02224. [Google Scholar] [CrossRef]
  68. Tome, S.; Nana, A.; Tchakouté, H.K.; Temuujin, J.; Rüscher, C.H. Mineralogical evolution of raw materials transformed to geopolymer materials: A review. Ceram. Int. 2024, 50, 35855–35868. [Google Scholar] [CrossRef]
  69. Kumar, S.; Mucsi, G.; Kristály, F.; Pekker, P. Mechanical activation of fly ash and its influence on micro and nano-structural behaviour of resulting geopolymers. Adv. Powder Technol. 2017, 28, 805–813. [Google Scholar] [CrossRef]
  70. Tchakoute, H.K.; Elimbi, A.; Kenne, B.D.; Mbey, J.A.; Njopwouo, D. Synthesis of geopolymers from volcanic ash via the alkaline fusion method: Effect of Al2O3/Na2O molar ratio of soda–volcanic ash. Ceram. Int. 2013, 39, 269–276. [Google Scholar] [CrossRef]
  71. Nmiri, A.; Hamdi, N.; Yazoghli-Marzouk, O.; Duc, M.; Srasra, E. Synthesis and characterization of kaolinite-based geopolymer: Alkaline activation effect on calcined kaolinitic clay at different temperatures. J. Mater. Environ. Sci. 2017, 8, 276–290. [Google Scholar]
  72. Balczár, I.; Korim, T.; Kovács, A.; Makó, É. Mechanochemical and thermal activation of kaolin for manufacturing geopolymer mortars–comparative study. Ceram. Int. 2016, 42, 15367–15375. [Google Scholar] [CrossRef]
  73. Moukannaa, S.; Nazari, A.; Bagheri, A.; Loutou, M.; Sanjayan, J.G.; Hakkou, R. Alkaline fused phosphate mine tailings for geopolymer mortar synthesis: Thermal stability, mechanical and microstructural properties. J. Non-Cryst. Solids 2019, 511, 76–85. [Google Scholar] [CrossRef]
  74. Assi, L.N.; Carter, K.; Deaver, E.; Ziehl, P. Review of availability of source materials for geopolymer/sustainable concrete. J. Clean. Prod. 2020, 263, 121477. [Google Scholar] [CrossRef]
  75. Bondar, D. Geo-polymer concrete as a new type of sustainable construction materials. In Proceedings of the Third International Conference on Sustainable Construction Materials and Technologies (ICSCMT), Kyoto, Japan, 18–21 August 2013; pp. 18–21. [Google Scholar]
  76. McLellan, B.C.; Williams, R.P.; Lay, J.; Van Riessen, A.; Corder, G.D. Costs and carbon emissions for geopolymer pastes in comparison to ordinary portland cement. J. Clean. Prod. 2011, 19, 1080–1090. [Google Scholar] [CrossRef]
  77. He, J.; Jie, Y.; Zhang, J.; Yu, Y.; Zhang, G. Synthesis and characterization of red mud and rice husk ash-based geopolymer composites. Cem. Concr. Compos. 2013, 37, 108–118. [Google Scholar] [CrossRef]
  78. Huseien, G.F.; Mirza, J.; Ismail, M.; Hussin, M.W. Influence of different curing temperatures and alkali activators on properties of GBFS geopolymer mortars containing fly ash and palm-oil fuel ash. Constr. Build. Mater. 2016, 125, 1229–1240. [Google Scholar] [CrossRef]
  79. Puertas, F.; Martίnez-Ramίrez, S.; Alonso, S.; Vázquez, T. Alkali-activated fly ash/slag cements: Strength behaviour and hydration products. Cem. Concr. Res. 2000, 30, 1625–1632. [Google Scholar] [CrossRef]
  80. Prusty, J.K.; Pradhan, B. Investigation on effect of precursor materials and sand-to-binder ratio on strength development, acid resistance and microstructure evolution of geopolymer mortar. Constr. Build. Mater. 2022, 346, 128501. [Google Scholar] [CrossRef]
  81. Ryu, G.S.; Lee, Y.B.; Koh, K.T.; Chung, Y.S. The mechanical properties of fly ash-based geopolymer concrete with alkaline activators. Constr. Build. Mater. 2013, 47, 409–418. [Google Scholar] [CrossRef]
  82. Ghafoor, M.T.; Khan, Q.S.; Qazi, A.U.; Sheikh, M.N.; Hadi, M.N.S. Influence of alkaline activators on the mechanical properties of fly ash based geopolymer concrete cured at ambient temperature. Constr. Build. Mater. 2021, 273, 121752. [Google Scholar] [CrossRef]
  83. Singh, B.; Rahman, M.R.; Paswan, R.; Bhattacharyya, S.K. Effect of activator concentration on the strength, ITZ and drying shrinkage of fly ash/slag geopolymer concrete. Constr. Build. Mater. 2016, 118, 171–179. [Google Scholar] [CrossRef]
  84. Xu, Z.; Yue, J.; Pang, G.; Li, R.; Zhang, P.; Xu, S. Influence of the Activator Concentration and Solid/Liquid Ratio on the Strength and Shrinkage Characteristics of Alkali-Activated Slag Geopolymer Pastes. Adv. Civ. Eng. 2021, 2021, 6631316. [Google Scholar] [CrossRef]
  85. Tuyan, M.; Andiç-Çakir, Ö.; Ramyar, K. Effect of alkali activator concentration and curing condition on strength and microstructure of waste clay brick powder-based geopolymer. Compos. B Eng. 2018, 135, 242–252. [Google Scholar]
  86. Nazari, A.; Bagheri, A.; Riahi, S. Properties of geopolymer with seeded fly ash and rice husk bark ash. Mater. Sci. Eng. A. 2011, 528, 7395–7401. [Google Scholar] [CrossRef]
  87. Somna, K.; Jaturapitakkul, C.; Kajitvichyanukul, P.; Chindaprasirt, P. NaOH-activated ground fly ash geopolymer cured at ambient temperature. Fuel 2011, 90, 2118–2124. [Google Scholar]
  88. Shaikh, F.U. Effects of alkali solutions on corrosion durability of geopolymer concrete. Adv. Concr. Constr. 2014, 2, 109. [Google Scholar] [CrossRef]
  89. Nodehi, M.; Ozbakkaloglu, T.; Gholampour, A.; Mohammed, T.; Shi, X. The effect of curing regimes on physico-mechanical, microstructural and durability properties of alkali-activated materials: A review. Constr. Build. Mater. 2022, 321, 126335. [Google Scholar]
  90. Ekinci, E. The effects of different production parameters (NaOH concentration, curing regime and replacement ratio of recycled aggregate) on fresh, hardened and elevated temperature performance of geopolymer mortar samples. J. Build. Eng. 2023, 76, 107052. [Google Scholar] [CrossRef]
  91. Noushini, A.; Castel, A. The effect of heat-curing on transport properties of low-calcium fly ash-based geopolymer concrete. Constr. Build. Mater. 2016, 112, 464–477. [Google Scholar] [CrossRef]
  92. Graytee, A.; Sanjayan, J.G.; Nazari, A. Development of a high strength fly ash-based geopolymer in short time by using microwave curing. Ceram. Int. 2018, 44, 8216–8222. [Google Scholar] [CrossRef]
  93. Adam, A.A.; Horianto, X.X.X. The effect of temperature and duration of curing on the strength of fly ash based geopolymer mortar. Procedia Eng. 2014, 95, 410–414. [Google Scholar] [CrossRef]
  94. Mo, B.H.; Zhu, H.; Cui, X.M.; He, Y.; Gong, S.Y. Effect of curing temperature on geopolymerization of metakaolin-based geopolymers. Appl. Clay Sci. 2014, 99, 144–148. [Google Scholar] [CrossRef]
  95. El-Hassan, H.; Shehab, E.; Al-Sallamin, A. Influence of different curing regimes on the performance and microstructure of alkali-activated slag concrete. J. Mater. Civ. Eng. 2018, 30, 04018230. [Google Scholar] [CrossRef]
  96. Rovnaník, P. Effect of curing temperature on the development of hard structure of metakaolin-based geopolymer. Constr. Build. Mater. 2010, 24, 1176–1183. [Google Scholar] [CrossRef]
  97. Gultekin, A.; Ramyar, K. Effect of curing type on microstructure and compressive strength of geopolymer mortars. Ceram. Int. 2022, 48, 16156–16172. [Google Scholar] [CrossRef]
  98. Liew, Y.M.; Hussin, K.; Al Bakri Abdullah, M.M.; Binhussain, M.; Musa, L.; Khairul Nizar, I.; Heah, C.Y. Effect of curing regimes on metakaolin geopolymer pastes produced from geopolymer powder. Adv. Mater. Res. 2013, 626, 931–936. [Google Scholar]
  99. Sajan, P.; Jiang, T.; Lau, C.; Tan, G.; Ng, K. Combined effect of curing temperature, curing period and alkaline concentration on the mechanical properties of fly ash-based geopolymer. Clean Mater. 2021, 1, 100002. [Google Scholar] [CrossRef]
  100. Duxson, P.; Provis, J.L.; Lukey, G.C.; Van Deventer, J.S. The role of inorganic polymer technology in the development of ‘green concrete’. Cem. Concr. Res. 2007, 37, 1590–1597. [Google Scholar] [CrossRef]
  101. Cong, P.; Cheng, Y. Advances in geopolymer materials: A comprehensive review. Traffic Transp. Eng. 2021, 8, 283–314. [Google Scholar] [CrossRef]
  102. Provis, J.L. Alkali-activated materials. Cem. Concr. Res. 2018, 114, 40–48. [Google Scholar] [CrossRef]
  103. Dacić, A.; Kopecskó, K.; Fenyvesi, O.; Merta, I. The obstacles to a broader application of alkali-activated binders as a sustainable alternative—A review. Materials 2023, 16, 3121. [Google Scholar] [PubMed]
  104. Ofer-Rozovsky, E.; Haddad, M.A.; Bar-Nes, G.; Borojovich, E.J.C.; Binyamini, A.; Nikolski, A.; Katz, A. Cesium immobilization in nitrate-bearing metakaolin-based geopolymers. J. Nucl. Mater. 2019, 514, 247–254. [Google Scholar] [CrossRef]
  105. Vandevenne, N.; Iacobescu, R.I.; Pontikes, Y.; Carleer, R.; Thijssen, E.; Gijbels, K.; Schroeyers, W. Incorporating Cs and Sr into blast furnace slag inorganic polymers and their effect on matrix properties. J. Nucl. Mater. 2018, 503, 1–12. [Google Scholar] [CrossRef]
  106. Shi, C.; Qu, B.; Provis, J.L. Recent progress in low-carbon binders. Cem. Concr. Res. 2019, 122, 227–250. [Google Scholar] [CrossRef]
  107. Habert, G.; De Lacaillerie, J.D.E.; Roussel, N. An environmental evaluation of geopolymer based concrete production: Reviewing current research trends. J. Clean. Prod. 2011, 19, 1229–1238. [Google Scholar] [CrossRef]
  108. Kriven, W.M.; Leonelli, C.; Provis, J.L.; Boccaccini, A.R.; Attwell, C.; Ducman, V.S.; Lombardi, J.E. Why geopolymers and alkali-activated materials are key components of a sustainable world: A perspective contribution. J. Am. Ceram. Soc. 2024, 107, 5159–5177. [Google Scholar] [CrossRef]
  109. Zhao, J.; Tong, L.; Li, B.; Chen, T.; Wang, C.; Yang, G.; Zheng, Y. Eco-friendly geopolymer materials: A review of performance improvement, potential application and sustainability assessment. J. Clean. Prod. 2021, 307, 127085. [Google Scholar] [CrossRef]
  110. Albitar, M.; Ali, M.M.; Visintin, P.; Drechsler, M. Durability evaluation of geopolymer and conventional concretes. Constr. Build. Mater. 2017, 136, 374–385. [Google Scholar] [CrossRef]
  111. Vafaei, M.; Allahverdi, A.; Dong, P.; Bassim, N. Acid attack on geopolymer cement mortar based on waste-glass powder and calcium aluminate cement at mild concentration. Constr. Build. Mater. 2018, 193, 363–372. [Google Scholar] [CrossRef]
  112. Zhuang, H.J.; Zhang, H.Y.; Xu, H. Resistance of geopolymer mortar to acid and chloride attacks. Procedia Eng. 2017, 210, 126–131. [Google Scholar] [CrossRef]
  113. Danish, A.; Ozbakkaloglu, T.; Mosaberpanah, M.A.; Salim, M.U.; Bayram, M.; Yeon, J.H.; Jafar, K. Sustainability benefits and commercialization challenges and strategies of geopolymer concrete: A review. J. Build. Eng. 2022, 58, 105005. [Google Scholar] [CrossRef]
  114. Burciaga-Díaz, O.; Escalante-García, J.I. Strength and durability in acid media of alkali silicate-activated metakaolin geopolymers. J. Am. Ceram. Soc. 2012, 95, 2307–2313. [Google Scholar] [CrossRef]
  115. Adesina, A. Performance and sustainability overview of alkali-activated self-compacting concrete. Waste Dispos. Sustain. Energy 2020, 2, 165–175. [Google Scholar] [CrossRef]
  116. Rossi, L.; de Lima, L.M.; Sun, Y.; Dehn, F.; Provis, J.; Ye, G.; De Schutter, G. Future perspectives for alkali-activated materials: From existing standards to structural applications. RILEM Tech. Lett. 2022, 7, 159–177. [Google Scholar] [CrossRef]
  117. Shobeiri, V.; Bennett, B.; Xie, T.; Visintin, P. A comprehensive assessment of the global warming potential of geopolymer concrete. J. Clean. Prod. 2021, 297, 126669. [Google Scholar] [CrossRef]
  118. Gökçe, H.S.; Tuyan, M.; Nehdi, M.L. Alkali-activated and geopolymer materials developed using innovative manufacturing techniques: A critical review. Constr. Build. Mater. 2021, 303, 124483. [Google Scholar] [CrossRef]
  119. Assi, L.; Carter, K.; Deaver, E.E.; Anay, R.; Ziehl, P. Sustainable concrete: Building a greener future. J. Clean. Prod. 2018, 198, 1641–1651. [Google Scholar] [CrossRef]
  120. Kürklü, G.; Görhan, G. Investigation of usability of quarry dust waste in fly ash-based geopolymer adhesive mortar production. Constr. Build. Mater. 2019, 217, 498–506. [Google Scholar] [CrossRef]
  121. Andrew, R.M. Global CO2 emissions from cement production, 1928–2017. Earth Syst. Sci. Data 2018, 10, 2213–2239. [Google Scholar] [CrossRef]
  122. Thomas, R.J.; Peethamparan, S. Alkali-activated concrete: Engineering properties and stress–strain behavior. Constr. Build. Mater. 2015, 93, 49–56. [Google Scholar] [CrossRef]
  123. Thumrongvut, J.; Seangatith, S.; Phetchuay, C.; Suksiripattanapong, C. Comparative experimental study of sustainable reinforced Portland cement concrete and geopolymer concrete beams using rice husk ash. Sustainability 2022, 14, 9856. [Google Scholar] [CrossRef]
  124. Maldonado-Alameda, A.; Giro-Paloma, J.; Svobodova-Sedlackova, A.; Formosa, J.; Chimenos, J.M. Municipal solid waste incineration bottom ash as alkali-activated cement precursor depending on particle size. J. Clean. Prod. 2020, 242, 118443. [Google Scholar] [CrossRef]
  125. Lodeiro, I.G.; Cristelo, N.; Palomo, A.; Fernández-Jiménez, A. Use of industrial by-products as alkaline cement activators. Constr. Build. Mater. 2020, 253, 119000. [Google Scholar] [CrossRef]
  126. Aiken, T.A.; Kwasny, J.; Sha, W.; Soutsos, M.N. Effect of slag content and activator dosage on the resistance of fly ash geopolymer binders to sulfuric acid attack. Cem. Concr. Res. 2018, 111, 23–40. [Google Scholar] [CrossRef]
  127. Aliques-Granero, J.; Tognonvi, M.T.; Tagnit-Hamou, A. Durability study of AAMs: Sulfate attack resistance. Constr. Build. Mater. 2019, 229, 117100. [Google Scholar] [CrossRef]
  128. Lahoti, M.; Tan, K.H.; Yang, E.H. A critical review of geopolymer properties for structural fire-resistance applications. Constr. Build. Mater. 2019, 221, 514–526. [Google Scholar] [CrossRef]
  129. Shill, S.K.; Al-Deen, S.; Ashraf, M.; Hutchison, W. Resistance of fly ash based geopolymer mortar to both chemicals and high thermal cycles simultaneously. Constr. Build. Mater. 2020, 239, 117886. [Google Scholar] [CrossRef]
  130. Singh, N.B.; Middendorf, B. Geopolymers as an alternative to Portland cement: An overview. Constr. Build. Mater. 2020, 237, 117455. [Google Scholar] [CrossRef]
  131. Gu, L.; Visintin, P.; Bennett, T. Evaluation of accelerated degradation test methods for cementitious composites subject to sulfuric acid attack; application to conventional and alkali-activated concretes. Cem. Concr. Compos. 2018, 87, 187–204. [Google Scholar] [CrossRef]
  132. Kwasny, J.; Aiken, T.A.; Soutsos, M.N.; McIntosh, J.A.; Cleland, D.J. Sulfate and acid resistance of lithomarge-based geopolymer mortars. Constr. Build. Mater. 2018, 166, 537–553. [Google Scholar] [CrossRef]
  133. Buchwald, A.; Vanooteghem, M.; Gruyaert, E.; Hilbig, H.; De Belie, N. Purdocement: Application of alkali-activated slag cement in Belgium in the 1950s. Mater. Struct. 2015, 48, 501–511. [Google Scholar] [CrossRef]
  134. Wang, K.; Zha, X.; Zhang, X.; Zhai, X. Mesoscale numerical simulation of chloride ion penetration in geopolymer concrete under the externally applied electric field. Constr. Build. Mater. 2023, 394, 131380. [Google Scholar] [CrossRef]
  135. Jahandari, S.; Tao, Z.; Rahmani, A.; Alim, M.A. Durability of one-part geopolymer concrete in aggressive environments. Constr. Build. Mater. 2025, 490, 142510. [Google Scholar] [CrossRef]
  136. Udhaya Kumar, T.; Vinod Kumar, M.; Salunkhe, S.; Cep, R. Evaluation of non-destructive testing and long-term durability of geopolymer aggregate concrete. Front. Built Environ. 2024, 10, 1454687. [Google Scholar] [CrossRef]
  137. Lamaa, G.; Duarte, A.P.; Silva, R.V.; de Brito, J. Carbonation of alkali-activated materials: A review. Materials 2023, 16, 3086. [Google Scholar] [CrossRef]
  138. De Belie, N.; Bernal, S. Closing Letter of RILEM TC 281-CCC: Carbonation of Concrete with Supplementary Cementitious Materials. RILEM Tech. Lett. 2025, 10, 22–32. [Google Scholar] [CrossRef]
  139. Zhang, P.; Shi, B.; Dai, X.; Chen, C.; Lai, C. A State-of-the-Art Review on the Freeze–Thaw Resistance of Sustainable Geopolymer Gel Composites: Mechanisms, Determinants, and Models. Gels 2025, 11, 537. [Google Scholar]
  140. Wu, T.; Wu, J.; Zheng, C.; Wang, J. Evaluation of freeze-thaw resistance of geopolymer concrete incorporating GFRP waste powder. J. Build. Eng. 2024, 90, 109465. [Google Scholar] [CrossRef]
  141. Bian, Y.; Song, F.; Liu, H.; Li, R.; Xiao, C. Study on the performance of basalt fiber geopolymer concrete by freeze-thaw cycle coupled with sulfate erosion. AIP Adv. 2024, 14. [Google Scholar] [CrossRef]
  142. Wang, W.; Noguchi, T. Alkali-silica reaction (ASR) in the alkali-activated cement (AAC) system: A state-of-the-art review. Constr. Build. Mater. 2020, 252, 119105. [Google Scholar] [CrossRef]
  143. Manzoor, T.; Bhat, J.A.; Shah, A.H. Performance of geopolymer concrete at elevated temperature−A critical review. Constr. Build. Mater. 2024, 420, 135578. [Google Scholar] [CrossRef]
  144. Rihan, M.A.M.; Onchiri, R.O.; Gathimba, N.; Sabuni, B. Effect of elevated temperature on the mechanical properties of geopolymer concrete: A critical review. Discov. Civ. Eng. 2024, 1, 24. [Google Scholar] [CrossRef]
  145. El Dandachy, M.E.; Hassoun, L.; El-Mir, A.; Khatib, J.M. Effect of elevated temperatures on compressive strength, ultrasonic pulse velocity, and transfer properties of metakaolin-based geopolymer mortars. Buildings 2024, 14, 2126. [Google Scholar] [CrossRef]
  146. Ali, A.Y.F.; Ahmed, S.A.; Helal, Y.H.; El-Feky, M.S. Thermo-mechanical behavior and spalling resistance of alkali-activated slag versus cement mortars under rapid high-temperature exposure. Sci. Rep. 2025, 15, 32581. [Google Scholar] [CrossRef]
  147. Luo, Y.; Brouwers, H.J.H.; Yu, Q. Understanding the gel compatibility and thermal behavior of alkali activated Class F fly ash/ladle slag: The underlying role of Ca availability. Cem. Concr. Res. 2023, 170, 107198. [Google Scholar] [CrossRef]
  148. Ozawa, M.; Shaikh, F.U.A. A study on spalling behaviour of geopolymer mortars using ring restraint test. Constr. Build. Mater. 2021, 279, 122494. [Google Scholar] [CrossRef]
  149. Girish, M.G.; Shetty, K.K.; Nayak, G. Thermal Characteristics of Fly Ash-Slag Based Geopolymer Concrete for Sustainable Road Construction in Tropical Region. Int. J. Pavement Res. Technol. 2024, 1–29. [Google Scholar] [CrossRef]
  150. Przybek, A.; Romańska, P.; Korniejenko, K.; Krajniak, K.; Hebdowska-Krupa, M.; Łach, M. Thermal Properties of Geopolymer Concretes with Lightweight Aggregates. Materials 2025, 18, 3150. [Google Scholar] [CrossRef]
  151. Abdel-Ghani, N.T.; Elsayed, H.A.; AbdelMoied, S. Geopolymer synthesis by the alkali-activation of blastfurnace steel slag and its fire-resistance. HBRC J. 2018, 14, 159–164. [Google Scholar] [CrossRef]
  152. Lv, X.; Wang, K.; He, Y.; Cui, X. A green drying powder inorganic coating based on geopolymer technology. Constr. Build. Mater. 2019, 214, 441–448. [Google Scholar] [CrossRef]
  153. Kovalchuk, G.; Krienko, P.V. Producing fire-and heat-resistant geopolymers. In Geopolymers; Woodhead Publishing: Cambridge, UK, 2009; pp. 227–266. [Google Scholar]
  154. Lu, C.; Zhang, Z.; Shi, C.; Li, N.; Jiao, D.; Yuan, Q. Rheology of alkali-activated materials: A review. Cem. Concr. Compos. 2021, 121, 104061. [Google Scholar] [CrossRef]
  155. Xie, T.; Visintin, P.; Zhao, X.; Gravina, R. Mix design and mechanical properties of geopolymer and alkali activated concrete: Review of the state-of-the-art and the development of a new unified approach. Constr. Build. Mater. 2020, 256, 119380. [Google Scholar]
  156. Sun, B.; Sun, Y.; Ye, G.; De Schutter, G. A mix design methodology of slag and fly ash-based alkali-activated paste. Cem. Concr. Compos. 2022, 126, 104368. [Google Scholar] [CrossRef]
  157. Aughenbaugh, K.L.; Williamson, T.; Juenger, M.C.G. Critical evaluation of strength prediction methods for alkali-activated fly ash. Mater. Struct. 2015, 48, 607–620. [Google Scholar] [CrossRef]
  158. Ibrahim, M.; Maslehuddin, M. An overview of factors influencing the properties of alkali-activated binders. J. Clean. Prod. 2021, 286, 124972. [Google Scholar] [CrossRef]
  159. Yang, C.H.; Wu, F.; Chen, K. Research on set retarder of high and super high strength alkali-activated slag cement and concrete. Key Eng. Mater. 2011, 477, 164–169. [Google Scholar] [CrossRef]
  160. Weil, M.; Dombrowski, K.; Buchwald, A. Life-cycle analysis of geopolymers. In Geopolymers; Woodhead Publishing: Cambridge, UK, 2009; pp. 194–210. [Google Scholar]
  161. Pacheco-Torgal, F.; Abdollahnejad, Z.; Camões, A.F.; Jamshidi, M.; Ding, Y. Durability of alkali-activated binders: A clear advantage over Portland cement or an unproven issue? Constr. Build. Mater. 2012, 30, 400–405. [Google Scholar] [CrossRef]
  162. Bernal, S.A.; Provis, J.L. Durability of alkali-activated materials: Progress and perspectives. J. Am. Ceram. Soc. 2014, 97, 997–1008. [Google Scholar] [CrossRef]
  163. Naghizadeh, A.; Ekolu, S.O.; Tchadjie, L.N.; Solomon, F. Long-term strength development and durability index quality of ambient-cured fly ash geopolymer concretes. Constr. Build. Mater. 2023, 374, 130899. [Google Scholar] [CrossRef]
  164. Girish, M.G.; Shetty, K.K.; Nayak, G.; Kamath, K. Evaluation of mechanical, ecological, economical, and thermal characteristics of geopolymer concrete containing processed slag sand. Sustainability 2024, 16, 7402. [Google Scholar] [CrossRef]
  165. Žurinskas, D.; Vaičiukynienė, D.; Stelmokaitis, G.; Doroševas, V. Clayey soil strength improvement by using alkali activated slag reinforcing. Minerals 2020, 10, 1076. [Google Scholar] [CrossRef]
  166. Xue, X.; Liu, Y.L.; Dai, J.G.; Poon, C.S.; Zhang, W.D.; Zhang, P. Inhibiting efflorescence formation on fly ash–based geopolymer via silane surface modification. Cem. Concr. Compos. 2018, 94, 43–52. [Google Scholar] [CrossRef]
  167. Zhu, J.F.; Xia, Y.N.; Ju, L.Y.; Yang, H.; Wang, Z.Q.; Jin, J.Y.; Liao, Y.C. Physico-mechanical performance and micro–mechanism analysis on urban sludge modified with a low carbon binder. Acta Geotech. 2025, 1–17. [Google Scholar] [CrossRef]
  168. Sun, S.; Lin, J.; Fang, L.; Ma, R.; Ding, Z.; Zhang, X.; Liu, Y. Formulation of sludge incineration residue based geopolymer and stabilization performance on potential toxic elements. Waste Manag. 2018, 77, 356–363. [Google Scholar] [CrossRef]
  169. Kong, X.; Shi, J.; Shen, Y.; Zhang, W.; Fu, Y. Sludge-based geopolymer materials: A review. Int. J. Appl. Ceram. 2024, 21, 1333–1365. [Google Scholar] [CrossRef]
  170. Guan, Q.; Ma, Y.; Zeng, H.; Boyi, L.I.; Zhao, H.; Wang, Z.; Liu, J. Long-term evolution of strength, phase composition and microstructure in Belite-Rich cement under early temperature-rise curing. Constr. Build. Mater. 2025, 474, 141071. [Google Scholar] [CrossRef]
  171. Atasever, M.; Erdoğan, S.T. Effects of clay type and component fineness on the hydration and properties of limestone calcined clay cement. Mater. Struct. 2024, 57, 183. [Google Scholar] [CrossRef]
  172. Avet, F.; Snellings, R.; Diaz, A.A.; Haha, M.B.; Scrivener, K. Development of a new rapid, relevant and reliable (R3) test method to evaluate the pozzolanic reactivity of calcined kaolinitic clays. Cem. Concr. Res. 2016, 85, 1–11. [Google Scholar] [CrossRef]
  173. Krishnan, S.; Gopala Rao, D.; Bishnoi, S. Why Low-Grade Calcined Clays Are the Ideal for the Production of Limestone Calcined Clay Cement (LC3). In Calcined Clays for Sustainable Concrete: Proceedings of the 3rd International Conference on Calcined Clays for Sustainable Concrete; Springer: Singapore, 2020; pp. 125–130. [Google Scholar]
  174. Barbhuiya, S.; Nepal, J.; Das, B.B. Properties, compatibility, environmental benefits and future directions of limestone calcined clay cement (LC3) concrete: A review. J. Build. Eng. 2023, 79, 107794. [Google Scholar] [CrossRef]
  175. Ariyadasa, P.W.; Manalo, A.C.; Lokuge, W.; Aravinthan, V.; Pasupathy, K.; Gerdes, A. Bond performance of fly ash-based geopolymer mortar in simulated concrete sewer substrate. Constr. Build. Mater. 2024, 446, 137927. [Google Scholar] [CrossRef]
  176. Rihawi, B.; Maras, M.M.; Ekinci, E.; Kutlusoy, E. Development of novel fiber-reinforced eco-friendly concrete: Application in geopolymer concrete pipes infrastructure systems. Clean Technol. Environ. Policy 2025, 1–18. [Google Scholar] [CrossRef]
  177. Geckil, T.; Sarici, T.; Aksoy, H.S. The usability of construction and demolition wastes stabilized using alkali activated fly ash as filler material. Rev. Constr. 2025, 24, 428–448. [Google Scholar] [CrossRef]
  178. Sarici, T.; Geckil, T.; Ok, B.; Aksoy, H.S. An Investigation of the Usability of Alkali-Activated Blast Furnace Slag-Additive Construction Demolition Waste as Filling Material. Materials 2025, 18, 398. [Google Scholar] [PubMed]
  179. Fu, K.; Xue, Y.; Qiu, D.; Wang, P.; Lu, H. Multi-channel fusion prediction of TBM tunneling thrust based on multimodal decomposition and reconstruction. Tunn. Undergr. Space Technol. 2026, 167, 107061. [Google Scholar]
  180. Xia, D.; Chang, W.; Li, B.; Gao, A.; Wu, F. Behaviour of steel-fibre-reinforced geopolymer concrete-filled square steel tubular stub column under axial compression. In Structures; Elsevier: Amsterdam, The Netherlands, 2024; Volume 67. [Google Scholar]
  181. Kocaer, O.; Aldemir, A. Confined compressive stress–strain model for rectangular geopolymer reinforced concrete members. Struct. Concr. 2025, 26, 4334–4347. [Google Scholar]
  182. Guo, Y.C.; Cai, Y.J.; Xie, Z.H.; Xiao, S.H.; Zhuo, K.X.; Cai, P.D.; Lin, J.X. Experimental investigation of GFRP bar bonding in geopolymer concrete using hinged beam tests. Eng. Struct. 2025, 322, 119036. [Google Scholar] [CrossRef]
  183. Özbayrak, A.; Kucukgoncu, H.; Aslanbay, H.H.; Aslanbay, Y.G. Stress and damage distribution analysis of steel reinforced geopolymer concrete beams: Finite element method and experimental comparison under varying design parameters. J. Build. Eng. 2025, 104, 112229. [Google Scholar] [CrossRef]
  184. Lin, Y.; Wang, Y.; Wan, S.; Yang, C.; Zong, Z.; Qian, H.; Cai, J. Experimental studies on behavior of one-part geopolymer composite slabs subjected to blast loading. In Structures; Elsevier: Amsterdam, The Netherlands, 2024; Volume 66, p. 106825. [Google Scholar]
  185. Chen, C.; Zhang, X.; Hao, H.; Sarker, P.K. Experimental and numerical study of steel fibre reinforced geopolymer concrete slab under impact loading. Eng. Struct. 2025, 322, 119096. [Google Scholar] [CrossRef]
  186. Wasim, M.; Ngo, T.D.; Law, D. A state-of-the-art review on the durability of geopolymer concrete for sustainable structures and infrastructure. Constr. Build. Mater. 2021, 291, 123381. [Google Scholar] [CrossRef]
  187. Zhang, Z.; Provis, J.L.; Reid, A.; Wang, H. Geopolymer foam concrete: An emerging material for sustainable construction. Constr. Build. Mater. 2014, 56, 113–127. [Google Scholar] [CrossRef]
  188. Alahmari, T.S.; Abdalla, T.A.; Rihan, M.A.M. Review of recent developments regarding the durability performance of eco-friendly geopolymer concrete. Buildings 2023, 13, 3033. [Google Scholar] [CrossRef]
  189. Ikotun, J.O.; Aderinto, G.E.; Madirisha, M.M.; Katte, V.Y. Geopolymer cement in pavement applications: Bridging sustainability and performance. Sustainability 2024, 16, 5417. [Google Scholar] [CrossRef]
  190. Li, F.; Chen, D.; Lu, Y.; Zhang, H.; Li, S. Influence of mixed fibers on fly ash based geopolymer resistance against freeze-thaw cycles. J. Non-Cryst. Solids. 2022, 584, 121517. [Google Scholar] [CrossRef]
  191. Liu, H.; Dai, X.; Zhu, P.; Wang, X.; Zong, M.; Feng, J. Acid rain resistance of geopolymer recycled pervious concrete featuring top-bottom interconnected pores under freeze-thaw cycles and fatigue loads. J. Build. Eng. 2024, 96, 110356. [Google Scholar] [CrossRef]
  192. Akduman, S.; Aktepe, R.; Aldemir, A.; Ozcelikci, E.; Alam, B.; Sahmaran, M. Opportunities and challenges in constructing a demountable precast building using C&D waste-based geopolymer concrete: A case study in Türkiye. J. Clean. Prod. 2024, 434, 139976. [Google Scholar]
  193. Munir, Q.; Kärki, T. Cost analysis of various factors for geopolymer 3D printing of construction products in factories and on construction sites. Recycling 2021, 6, 60. [Google Scholar] [CrossRef]
  194. Shehata, N.; Mohamed, O.A.; Sayed, E.T.; Abdelkareem, M.A.; Olabi, A.G. Geopolymer concrete as green building materials: Recent applications, sustainable development and circular economy potentials. Sci. Total Environ. 2022, 836, 155577. [Google Scholar] [CrossRef]
  195. Asadi, I.; Baghban, M.H.; Hashemi, M.; Izadyar, N.; Sajadi, B. Phase change materials incorporated into geopolymer concrete for enhancing energy efficiency and sustainability of buildings: A review. Case Stud. Constr. Mater. 2022, 17, e01162. [Google Scholar] [CrossRef]
  196. Sah, T.P.; Lacey, A.W.; Hao, H.; Chen, W. Prefabricated concrete sandwich and other lightweight wall panels for sustainable building construction: State-of-the-art review. J. Build. Eng. 2024, 89, 109391. [Google Scholar]
  197. Amran, M.; Huang, S.S.; Debbarma, S.; Rashid, R.S. Fire resistance of geopolymer concrete: A critical review. Constr. Build. Mater. 2022, 324, 126722. [Google Scholar] [CrossRef]
  198. Yang, N. Development of Multiple Functional Geopolymer Coating for Performance Upgrading of Civil Engineering Structure. Ph.D. Thesis, The Hong Kong Polytechnic University, Hong Kong, China, 2024. [Google Scholar]
  199. Ataei, A.; Bradford, M.A.; Liu, X. Experimental study of composite beams having a precast geopolymer concrete slab and deconstructable bolted shear connectors. Eng. Struct. 2016, 114, 1–13. [Google Scholar] [CrossRef]
  200. Aldred, J.; Day, J. Is geopolymer concrete a suitable alternative to traditional concrete. In Proceedings of the 37th Conference on Our World in Concrete & Structures, Singapore, 29–31 August 2012; Volume 2931, p. 14. [Google Scholar]
  201. Provis, J.L.; Van Deventer, J.S.J. Geopolymers: Structures, Processing, Properties and Industrial Applications; Elsevier: Amsterdam, The Netherlands, 2009. [Google Scholar]
  202. Aslani, F.; Zhang, Y.; Valizadeh, A.; Philip, L. Modular structural elements incorporating decommissioned flexible flowlines and geopolymer concrete. Innov. Emerg. Technol. 2023, 10, 2330002. [Google Scholar] [CrossRef]
  203. Łach, M. Geopolymer foams—Will they ever become a viable alternative to popular insulation materials?—A critical opinion. Materials 2021, 14, 3568. [Google Scholar] [CrossRef] [PubMed]
  204. Maras, M.M. Characterization of performable geopolymer mortars for use as repair material. Struct. Concr. 2021, 22, 3173–3188. [Google Scholar] [CrossRef]
  205. Zhang, B.; Zhu, H.; Feng, P.; Zhang, P. A review on shrinkage-reducing methods and mechanisms of alkali-activated/geopolymer systems: Effects of chemical additives. J. Build. Eng. 2022, 49, 104056. [Google Scholar] [CrossRef]
  206. El-Kempshawy, G.M.; El-Mahalawy, M.S.; Ewais, A.Y.; Kamel, A.M.; Marey Mahmoud, H. Evaluating some geopolymer-based mortars for restoration purposes of damaged ancient Egyptian mural paintings. J. Build. Pathol. Rehabil. 2024, 9, 16. [Google Scholar] [CrossRef]
  207. Tan, J.; Dan, H.; Ma, Z. Metakaolin based geopolymer mortar as concrete repairs: Bond strength and degradation when subjected to aggressive environments. Ceram. Int. 2022, 48, 23559–23570. [Google Scholar] [CrossRef]
  208. Zhang, R.; Wu, M.; Lu, W.; Li, X.; Lu, X. Seismic retrofitting of a historic building by using an isolation system with a weak restoring force. Soil Dyn. Earthq. Eng. 2021, 148, 106836. [Google Scholar] [CrossRef]
  209. Maras, M.M.; Kose, M.M.; Rızaoglu, T. Microstructural characterization and mechanical properties of volcanic tuff (Malatya, Turkey) used as building stone for the restoring cultural heritage. Period. Polytech. Civ. Eng. 2021, 65, 309–319. [Google Scholar]
  210. Jindal, B.B.; Sharma, R. The effect of nanomaterials on properties of geopolymers derived from industrial by-products: A state-of-the-art review. Constr. Build. Mater. 2020, 252, 119028. [Google Scholar]
  211. Ricciotti, L.; Molino, A.J.; Roviello, V.; Chianese, E.; Cennamo, P.; Roviello, G. Geopolymer composites for potential applications in cultural heritage. Environments 2017, 4, 91. [Google Scholar] [CrossRef]
  212. Murat Maras, M. Experimental behavior of injected geopolymer grout using styrene-butadiene latex for the repair and strengthening of masonry walls. Adv. Struct. Eng. 2021, 24, 2484–2499. [Google Scholar] [CrossRef]
  213. Abulencia, A.B.; Villoria, M.B.D.; Libre, R.G.D., Jr.; Quiatchon, P.R.J.; Dollente, I.J.R.; Guades, E.J.; Ongpeng, J.M.C. Geopolymers as sustainable material for strengthening and restoring unreinforced masonry structures: A review. Buildings 2021, 11, 532. [Google Scholar] [CrossRef]
  214. Singh, R.J.; Raut, A. Insulation effects of a roof system developed from waste-incorporated geopolymer concrete. Iran. J. Sci. Technol. Trans. Civ. Eng. 2023, 47, 3259–3276. [Google Scholar] [CrossRef]
  215. Cao, V.D.; Pilehvar, S.; Salas-Bringas, C.; Szczotok, A.M.; Bui, T.Q.; Carmona, M.; Kjøniksen, A.L. Thermal performance and numerical simulation of geopolymer concrete containing different types of thermoregulating materials for passive building applications. Energy Build. 2018, 173, 678–688. [Google Scholar] [CrossRef]
  216. Cao, V.D.; Bui, T.Q.; Kjøniksen, A.L. Thermal analysis of multi-layer walls containing geopolymer concrete and phase change materials for building applications. Energy 2019, 186, 115792. [Google Scholar] [CrossRef]
  217. Zailan, S.N.; Mahmed, N.; Abdullah, M.M.A.B.; Sandu, A.V. Self-cleaning geopolymer concrete-A review. In IOP Conference Series: Materials Science and Engineering; IOP Publishing: Bristol, UK, 2016; Volume 133, p. 012026. [Google Scholar]
  218. Zailan, S.N.; Mahmed, N.; Abdullah, M.M.A.B.; Rahim, S.Z.A.; Halin, D.S.C.; Sandu, A.V.; Yahya, Z. Potential applications of geopolymer cement-based composite as self-cleaning coating: A review. Coatings 2022, 12, 133. [Google Scholar] [CrossRef]
  219. Türkmen, İ.; Karakoç, M.B.; Kantarcı, F.; Maraş, M.M.; Demirboğa, R. Fire resistance of geopolymer concrete produced from Elazığ ferrochrome slag. Fire Mater. 2016, 40, 836–847. [Google Scholar] [CrossRef]
  220. Mahrous, M.A.; Abdelghany, M.A.; Trindade, A.C.C.; Aboukhatwa, M.; Kriven, W.M.; Jasiuk, I.M. Investigating irradiation effects on metakaolin-based geopolymer. Constr. Build. Mater. 2024, 437, 136837. [Google Scholar] [CrossRef]
  221. Shi, D.; Xia, Y.; Zhao, Y.; Ma, X.; Wang, J.; Liu, M.; Yu, K. Evaluation of technical and gamma radiation shielding properties of sustainable ultra-high performance geopolymer concrete. Constr. Build. Mater. 2024, 436, 137003. [Google Scholar] [CrossRef]
  222. Jayawardane, V.S.; Anggraini, V.; Li-Shen, A.T.; Paul, S.C.; Nimbalkar, S. Strength enhancement of geotextile-reinforced fly-ash-based geopolymer stabilized residual soil. Int. J. Geosynth. Ground Eng. 2020, 6, 50. [Google Scholar] [CrossRef]
  223. Wang, S.; Xue, Q.; Zhu, Y.; Li, G.; Wu, Z.; Zhao, K. Experimental study on material ratio and strength performance of geopolymer-improved soil. Constr. Build. Mater. 2021, 267, 120469. [Google Scholar] [CrossRef]
  224. Ayub, F.; Khan, S.A. An overview of geopolymer composites for stabilization of soft soils. Constr. Build. Mater. 2023, 404, 133195. [Google Scholar] [CrossRef]
  225. Luo, B.; Su, Y.; Ding, X.; Chen, Y.; Liu, C. Modulation of initial CaO/Al2O3 and SiO2/Al2O3 ratios on the properties of slag/fly ash-based geopolymer stabilized clay: Synergistic effects and stabilization mechanism. Mater. Today Commun. 2025, 47, 113295. [Google Scholar] [CrossRef]
  226. Su, Y.; Luo, B.; Luo, Z.; Xu, F.; Huang, H.; Long, Z.; Shen, C. Mechanical characteristics and solidification mechanism of slag/fly ash-based geopolymer and cement solidified organic clay: A comparative study. J. Build. Eng. 2023, 71, 106459. [Google Scholar] [CrossRef]
  227. Parthiban, D.; Vijayan, D.S.; Koda, E.; Vaverkova, M.D.; Piechowicz, K.; Osinski, P.; Van Duc, B. Role of industrial based precursors in the stabilization of weak soils with geopolymer–A review. Case Stud. Constr. Mater. 2022, 16, e00886. [Google Scholar] [CrossRef]
  228. Tajaddini, A.; Saberian, M.; Sirchi, V.K.; Li, J.; Maqsood, T. Improvement of mechanical strength of low-plasticity clay soil using geopolymer-based materials synthesized from glass powder and copper slag. Case Stud. Constr. Mater. 2023, 18, e01820. [Google Scholar] [CrossRef]
  229. Nwonu, D.C. Exploring soil geopolymer technology in soft ground improvement: A brief excursion. Arab. J. Geosci. 2021, 14, 460. [Google Scholar] [CrossRef]
  230. Gupta, S.; Kumar, S.; Pradeep, N.M.; Nishant, M. Behavior of an Embankment on Soft Ground Improved with Soil–Geopolymer Deep Mix Columns under Static and Cyclic Loadings. Int. J. Geomech. 2025, 25, 04024340. [Google Scholar] [CrossRef]
  231. Ye, H.; He, Q.; Ping, P.; Pan, J.; Zhu, B. Anisotropic flexural behavior and energy absorption of 3D printed engineered cementitious composites (3DP-ECC) beams under low-velocity impact. Cem. Concr. Compos. 2025, 163, 106183. [Google Scholar] [CrossRef]
  232. Chen, W.; Guan, Y.; Zhu, B.; Han, J.; Zhang, Y.; Qian, Y.; Pan, J. Influence of extruded strip shape and dimension on the mechanical properties and pore characteristics of 3D printed geopolymer concrete. Constr. Build. Mater. 2025, 464, 140176. [Google Scholar] [CrossRef]
  233. Panda, B.; Unluer, C.; Tan, M.J. Extrusion and rheology characterization of geopolymer nanocomposites used in 3D printing. Compos. B Eng. 2019, 176, 107290. [Google Scholar] [CrossRef]
  234. Sando, M.; Stephan, D. The development of a fly ash-based geopolymer for extrusion-based 3D printing, along with a printability prediction method. Case Stud. Constr. Mater. 2024, 21, e03407. [Google Scholar] [CrossRef]
  235. Yang, L.; Zhu, Z.; Sun, H.; Huo, W.; Zhang, J.; Wan, Y.; Zhang, C. Durability of waste concrete powder-based geopolymer reclaimed concrete under carbonization and freeze–thaw cycles. Constr. Build. Mater. 2023, 403, 133155. [Google Scholar] [CrossRef]
  236. Davis, G.; Montes, C.; Eklund, S. Preparation of lunar regolith based geopolymer cement under heat and vacuum. Adv. Space Res. 2017, 59, 1872–1885. [Google Scholar] [CrossRef]
  237. Korniejenko, K.; Pławecka, K.; Kozub, B. An Overview for Modern Energy-Efficient Solutions for Lunar and Martian Habitats Made Based on Geopolymers Composites and 3D Printing Technology. Energies 2022, 15, 9322. [Google Scholar] [CrossRef]
  238. Li, F.; Zhang, R.; Zhou, S.; Zhu, X. Printability and hardening performance of three-dimensionally-printed geopolymer based on lunar regolith simulant for automated construction of lunar infrastructure. Front. Struct. Civ. Eng. 2023, 17, 1535–1553. [Google Scholar] [CrossRef]
  239. Ma, S.; Fu, S.; Wang, Q.; Xu, L.; He, P.; Sun, C.; Zhou, Y. 3D printing of damage-tolerant martian regolith simulant-based geopolymer composites. Addit. Manuf. 2022, 58, 103025. [Google Scholar] [CrossRef]
Figure 1. A historical document detailing the patent given to Joseph Aspdin in 1824 for Portland cement invention, [1].
Figure 1. A historical document detailing the patent given to Joseph Aspdin in 1824 for Portland cement invention, [1].
Sustainability 17 09204 g001
Figure 2. Long-term trend of atmospheric CO2 concentrations measured during the period from 1958 to 2024 [12].
Figure 2. Long-term trend of atmospheric CO2 concentrations measured during the period from 1958 to 2024 [12].
Sustainability 17 09204 g002
Figure 3. Global temperature difference maps showing warming patterns: (a) 1884 and (b) 2022 [13].
Figure 3. Global temperature difference maps showing warming patterns: (a) 1884 and (b) 2022 [13].
Sustainability 17 09204 g003
Figure 4. A collective diagram illustrating the basic concept of geopolymerization and the mechanism of gel formation, synthesized from information reported by various studies, [15,16,17,18,19,20].
Figure 4. A collective diagram illustrating the basic concept of geopolymerization and the mechanism of gel formation, synthesized from information reported by various studies, [15,16,17,18,19,20].
Sustainability 17 09204 g004
Figure 5. Studies related to synthesis of geopolymer and alkali-activated slag in the WOS database.
Figure 5. Studies related to synthesis of geopolymer and alkali-activated slag in the WOS database.
Sustainability 17 09204 g005
Figure 6. Country participations in geopolymer research during the period from 1988 to 1999: (a) network including all countries that conducted studies during the period; (b) network showing countries that collaborated.
Figure 6. Country participations in geopolymer research during the period from 1988 to 1999: (a) network including all countries that conducted studies during the period; (b) network showing countries that collaborated.
Sustainability 17 09204 g006
Figure 7. Keyword co-occurrence analysis of geopolymer research showing themes during the period from 1988 to 1999: (a) core thematic clusters; (b) peripheral clusters; (c) methodological cluster.
Figure 7. Keyword co-occurrence analysis of geopolymer research showing themes during the period from 1988 to 1999: (a) core thematic clusters; (b) peripheral clusters; (c) methodological cluster.
Sustainability 17 09204 g007
Figure 8. Country participations in geopolymer research during the period from 2000 to 2011: (a) network including all countries that conducted studies during the period; (b) network showing countries that collaborated.
Figure 8. Country participations in geopolymer research during the period from 2000 to 2011: (a) network including all countries that conducted studies during the period; (b) network showing countries that collaborated.
Sustainability 17 09204 g008
Figure 9. Keyword co-occurrence analysis of geopolymer research showing themes during the period from 2000 to 2011: (a) overall thematic landscape centered on performance and microstructure; (b) precursor/material-focused clusters; (c) durability and testing/characterization clusters.
Figure 9. Keyword co-occurrence analysis of geopolymer research showing themes during the period from 2000 to 2011: (a) overall thematic landscape centered on performance and microstructure; (b) precursor/material-focused clusters; (c) durability and testing/characterization clusters.
Sustainability 17 09204 g009
Figure 10. International collaboration network in geopolymer research during the period from 2012 to 2024.
Figure 10. International collaboration network in geopolymer research during the period from 2012 to 2024.
Sustainability 17 09204 g010
Figure 11. Keyword co-occurrence analysis of geopolymer research showing themes during the period from 2012 to 2024: (a) overall landscape centered on raw materials, processing, and performance; (b) technology-driven themes and deployment; (c) application-oriented clusters in geopolymer concrete.
Figure 11. Keyword co-occurrence analysis of geopolymer research showing themes during the period from 2012 to 2024: (a) overall landscape centered on raw materials, processing, and performance; (b) technology-driven themes and deployment; (c) application-oriented clusters in geopolymer concrete.
Sustainability 17 09204 g011
Figure 12. Conceptual framework of the present review.
Figure 12. Conceptual framework of the present review.
Sustainability 17 09204 g012
Figure 13. Eras in geopolymer science: A timeline of progress and prospects.
Figure 13. Eras in geopolymer science: A timeline of progress and prospects.
Sustainability 17 09204 g013
Figure 14. Different precursors used in geopolymer production [68].
Figure 14. Different precursors used in geopolymer production [68].
Sustainability 17 09204 g014
Figure 15. Effect of NaOH concentration (M) on compressive strength values with different raw materials and samples [78,81,82,83,86].
Figure 15. Effect of NaOH concentration (M) on compressive strength values with different raw materials and samples [78,81,82,83,86].
Sustainability 17 09204 g015
Figure 16. Advantages and disadvantages of geopolymers summarized from [100,101,102,103,104,105,106,107,108,109,110,111,112,113,114,115,116,117,118,119,120,121,122,123,124,125,126,127,128,129,130,131,132,133,134,135,136,137,138,139,140,141,142,143,144,145,146,147,148,149,150,151,152,153,154,155,156,157,158,159,160,161,162,163,164,165,166].
Figure 16. Advantages and disadvantages of geopolymers summarized from [100,101,102,103,104,105,106,107,108,109,110,111,112,113,114,115,116,117,118,119,120,121,122,123,124,125,126,127,128,129,130,131,132,133,134,135,136,137,138,139,140,141,142,143,144,145,146,147,148,149,150,151,152,153,154,155,156,157,158,159,160,161,162,163,164,165,166].
Sustainability 17 09204 g016
Figure 17. Stress–strain curve of geopolymer concrete and comparison with Portland cement concrete (PCC), [123].
Figure 17. Stress–strain curve of geopolymer concrete and comparison with Portland cement concrete (PCC), [123].
Sustainability 17 09204 g017
Figure 18. The failure mode of beam specimens [123].
Figure 18. The failure mode of beam specimens [123].
Sustainability 17 09204 g018
Figure 19. Comparative cost analysis of OPC and geopolymer binders, [164].
Figure 19. Comparative cost analysis of OPC and geopolymer binders, [164].
Sustainability 17 09204 g019
Figure 20. Application areas of geopolymer binders.
Figure 20. Application areas of geopolymer binders.
Sustainability 17 09204 g020
Figure 21. The production of precast geopolymer pipes for infrastructure application in Malatya, Türkiye, [176].
Figure 21. The production of precast geopolymer pipes for infrastructure application in Malatya, Türkiye, [176].
Sustainability 17 09204 g021
Figure 22. A precast geopolymer foams, [203].
Figure 22. A precast geopolymer foams, [203].
Sustainability 17 09204 g022
Table 1. Production process and environmental impacts of alkali activators.
Table 1. Production process and environmental impacts of alkali activators.
Production ProcessEnergy ConsumptionCO2 FootprintEquation
2NaCl + 2H2O → 2NaOH + Cl2 + H2Low (70–95 °C)Low(3)
Na2CO3 + SiO2 → Na2SiO3 + CO2High (1100–1400 °C)High(4)
2KCl + 2H2O → 2KOH + Cl2 + H2Low (60–90 °C)Low(5)
K2CO3 + SiO2 → K2SiO3 + CO2High (1000–1300 °C)High(6)
Table 2. Various studies that examined the effects of curing regimes on geopolymer performance.
Table 2. Various studies that examined the effects of curing regimes on geopolymer performance.
Raw MaterialCuring RegimeFindingsReference
GBFSwater- Water curing increased the compressive strength by approximately 105% compared to curing in ambient conditions.[90]
ambient
GBFSambient- Among the curing regimes evaluated, intermittent water curing emerged as the optimal method due to its significant improvement in physical and mechanical characteristics.[95]
water
intermittent water (7 days in water followed by 21 days in air)
MK10 °C- The setting time of the samples cured at room temperature was 4 h, while the setting time of samples cured at 10 °C was completed in 4 days.
- However, no negative effect of low temperature curing (10 °C) was observed on 28-day compressive strength values
[96]
20 °C
40 °C
60 °C
80 °C
Pumice
Perlite
Burnt Clay
FA
Oven- Although microwave curing increased the compressive strength of various types of aluminosilicate raw materials (perlite, pumice and burnt clay), it adversely affected fly ash-based geopolymer mortars.[97]
Microwave
MKRoom temperature- Room temperature curing is not suitable and heat is required for geopolymerization process.
- In excessively high curing temperature, the negative effects on strength development can be eliminated by keeping the curing time low.
[98]
40 °C
60 °C
80 °C
100 °C
Class F FA20 °C- It was stated that geopolymer samples exposed to curing temperatures of 60 °C and 80 °C give competitive compressive strength results even despite the short-term cure time and low alkali content.[99]
40 °C
60 °C
80 °C
GBFS = Granulated Blast Furnace Slag; MK = Metakaolin; FA = Fly Ash.
Table 3. Comparision of durability performances between geopolymer and traditional concretes.
Table 3. Comparision of durability performances between geopolymer and traditional concretes.
Destructive Environmental EffectsRepresentative FindingsComparison with Traditional Concrete
Chloride MigrationGenerally low-to-medium chloride permeabilityA tendency towards lower ion permeability in geopolymer concretes has been reported [134,136].
Carbonation RateGenerally high carbonation rateIt has been reported that the carbonation rate is sensitive to binder chemistry [137,138].
Sulfate/Sulfuric AcidGenerally high sulfate resistanceGPC has been shown to be more resistant to acid and sulfate attack [135].
Freeze–ThawDependent on production conditions (design/cure determinant)It has been stated that limited losses can be achieved at high cycles with appropriate design and curing regimes [139,140,141].
Alkali-Silica Reaction (ASR)Dependent on production conditions (highly dependent on Ca+ and alkali content)It has been reported that alkali-activated binders may have lower ASR resistance [142].
Disclaimer/Publisher’s Note: The statements, opinions and data contained in all publications are solely those of the individual author(s) and contributor(s) and not of MDPI and/or the editor(s). MDPI and/or the editor(s) disclaim responsibility for any injury to people or property resulting from any ideas, methods, instructions or products referred to in the content.

Share and Cite

MDPI and ACS Style

Ekinci, E.; Kantarcı, F.; Maraş, M.M.; Ekinci, E.; Türkmen, İ.; Demirboğa, R. Historiography, Current Practice and Future Perspectives: A Critical Review of Geopolymer Binders. Sustainability 2025, 17, 9204. https://doi.org/10.3390/su17209204

AMA Style

Ekinci E, Kantarcı F, Maraş MM, Ekinci E, Türkmen İ, Demirboğa R. Historiography, Current Practice and Future Perspectives: A Critical Review of Geopolymer Binders. Sustainability. 2025; 17(20):9204. https://doi.org/10.3390/su17209204

Chicago/Turabian Style

Ekinci, Enes, Fatih Kantarcı, Müslüm Murat Maraş, Ergun Ekinci, İbrahim Türkmen, and Ramazan Demirboğa. 2025. "Historiography, Current Practice and Future Perspectives: A Critical Review of Geopolymer Binders" Sustainability 17, no. 20: 9204. https://doi.org/10.3390/su17209204

APA Style

Ekinci, E., Kantarcı, F., Maraş, M. M., Ekinci, E., Türkmen, İ., & Demirboğa, R. (2025). Historiography, Current Practice and Future Perspectives: A Critical Review of Geopolymer Binders. Sustainability, 17(20), 9204. https://doi.org/10.3390/su17209204

Note that from the first issue of 2016, this journal uses article numbers instead of page numbers. See further details here.

Article Metrics

Back to TopTop