Next Article in Journal
Water Quality Prediction Model Based on Temporal Attentive Bidirectional Gated Recurrent Unit Model
Previous Article in Journal
AI Meets Sustainability: A Special Issue on Real-World Applications
 
 
Font Type:
Arial Georgia Verdana
Font Size:
Aa Aa Aa
Line Spacing:
Column Width:
Background:
Article

The Transformation of West Bay Area, Doha’s Business Center, Through Transit-Oriented Development

Department of Architecture and Urban Planning, College of Engineering, Qatar University, Doha P.O. Box 2713, Qatar
*
Author to whom correspondence should be addressed.
Sustainability 2025, 17(20), 9154; https://doi.org/10.3390/su17209154 (registering DOI)
Submission received: 26 July 2025 / Revised: 7 September 2025 / Accepted: 8 September 2025 / Published: 16 October 2025
(This article belongs to the Section Development Goals towards Sustainability)

Abstract

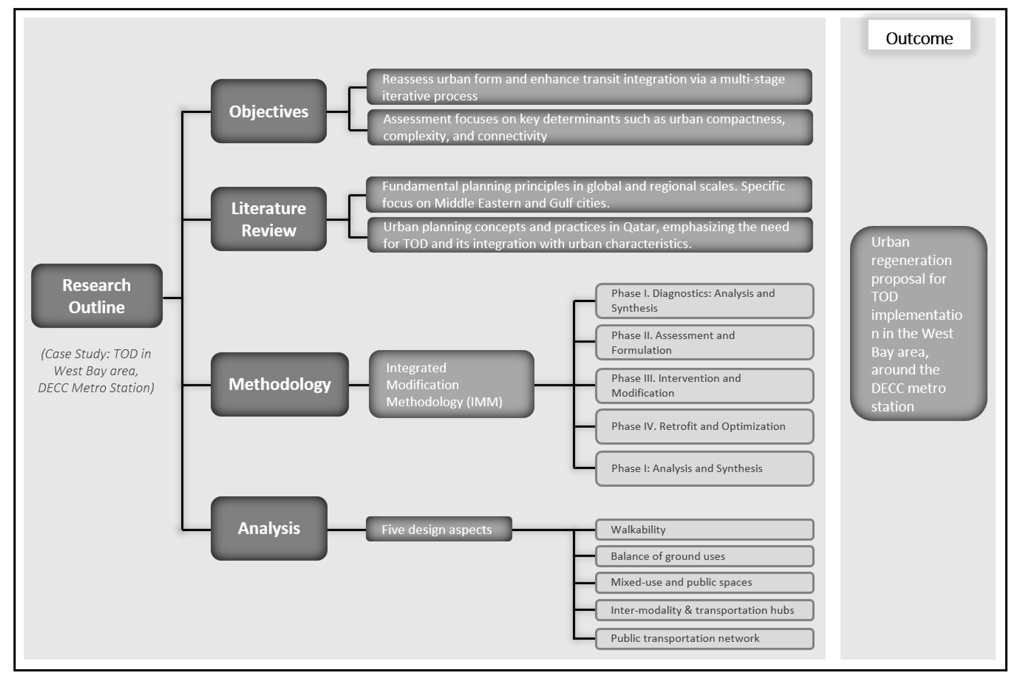
Urbanization has posed significant challenges to cities globally, including urban sprawl, traffic congestion, reduced livability, and poor walkability. In Doha, Qatar’s capital, these issues are particularly pronounced in the West Bay Central Business District (CBD). Transit-Oriented Development (TOD) is widely recognized as a key strategy to advance sustainable urbanism and mitigate such challenges. This study employs the Integrated Modification Methodology (IMM) to systematically assess the urban design and spatial configuration of West Bay through observational analysis. The research aims to reassess the urban form and enhance transit integration through a multi-stage, iterative process, focusing on critical determinants such as compactness, complexity, and connectivity. The analysis is structured around five essential design dimensions: (i) walkability, (ii) ground-level land use balance, (iii) mixed-use and public spaces, (iv) inter-modality and transport hubs, and (v) the public transportation network. Findings reveal key urban design deficiencies, including limited intermodal connectivity, insufficient green open spaces, and a lack of diverse land use around the metro station. To address these gaps, the study proposes a set of context-sensitive policy and design guidelines to support TOD-based regeneration. This research contributes directly to SDG 11: Sustainable Cities and Communities, and supports SDG 9 and SDG 13 through its emphasis on infrastructure integration and climate-responsive planning. The findings offer practical insights for urban planners, developers, and policymakers engaged in sustainable urban transformation.

1. Introduction

Urbanization has led to a significant global migration of populations from rural to urban centers. According to United Nations estimates, nearly 70% of the world’s population is projected to live in urban areas by 2050 [1]. This rapid urban expansion has introduced several challenges, including increased greenhouse gas emissions, primarily driven by the built environment and urban mobility systems [2,3]. Moreover, urbanization has been linked to a decline in livability and a diminished quality of life, caused by traffic congestion, poor air quality, and fragmented land use patterns.
In response sustainable planning strategies have been widely embraced by policymakers and urban planners. Among these, Transit-Oriented Development (TOD) has emerged as a leading model. TOD emphasizes mixed land uses within walkable catchments of transit nodes, aiming to reduce car dependency, increase public transport use, and improve residents’ quality of life [4,5,6]. As a forward-thinking urban planning model, TOD marks a departure from car-dependent urban layouts, instead prioritizing well-connected, pedestrian-friendly spaces.
In the Gulf region, and specifically Qatar, these global challenges intersect with rapid socio-economic transformation, with declining livability being a key concern [7,8]. Since the 1950s, Qatar has experienced rapid growth—fueled by oil wealth and investor-driven development—has transformed Qatar from a pearling-based economy into one of the world’s wealthiest nations [9]. Economic growth has directly fueled urban expansion, which began accelerating in the 1980s and intensified into rapid urbanization after the 2000s, driven by the government’s strategic vision to modernize the country (Figure 1). This expansion has led to increased car dependency and urban challenges such as congestion, sprawl, fragmented urban form, and poor pedestrian connectivity [10,11]. As a result, these factors have negatively impacted the overall quality of urban life in the capital city of Doha [12,13].
To address these challenges, the Qatar National Vision 2030 (QNV-2030) was introduced as a strategic framework for sustainable urban development, emphasizing major transit investments such as the Doha Metro, Education City tram, and Lusail tram [14]. Within this context, TOD offers an opportunity to reimagine metro station areas as vibrant, walkable transit villages. However, there remains limited empirical research on how TOD principles can be effectively adapted to Qatar’s auto-centric and hot-arid environment.
This study addresses that gap by applying the Integrated Modification Methodology (IMM) [15,16] to assess the viability of TOD in Doha. By integrating context-sensitive urban design into the TOD framework, it develops a Gulf-specific lens on sustainable transit-oriented urbanism. In doing so, the study contributes methodologically to the global TOD discourse while providing practical strategies for sustainable urban development in Doha and other rapidly urbanizing cities of the Global South.

Case Study Area: West Bay CBD

Within this context, West Bay Central Business District (CBD) has been selected as the study’s case area. It is a key commercial hub that defines Doha’s skyline and enhances Qatar’s global prominence [13,17]. With a strategically located metro station surrounded by mixed-use developments, the area has strong potential to evolve into a livable transit hub. This research examines the effectiveness of a proposed TOD in West Bay, aiming to enhance connectivity, accessibility, and sustainable urbanism in line with QNV-2030. Using the Integrated Modification Methodology (IMM) principles—compactness, complexity, and connectivity—the study assesses TOD viability and proposes regeneration strategies applicable to similar urban contexts (Figure 2).
In addition, the paper further advances beyond existing literature by integrating the IMM framework with climate-responsive design strategies, offering a Gulf-specific perspective on TOD implementation. This dual focus not only strengthens the methodological rigor of the research but also enhances its practical relevance for addressing sustainability challenges in auto-centric urban contexts.
By aligning with sustainable development goals (SDG), the study addresses SDG 11 (Sustainable Cities and Communities), SDG 9 (Industry, Innovation and Infrastructure), and SDG 13 (Climate Action). The research paper contributes to global and local sustainability agendas. It offers a replicable framework for TOD implementation that supports more resilient, inclusive, and climate-conscious urban futures (Figure 3).

2. Literature Review

2.1. Green Urbanism and TOD

From Ebenezer Howard’s Garden City in 1902 to the green urbanism of the 1990s and today’s Green Transit-Oriented Development (TOD), urban design has evolved significantly. While the Garden City was a utopian vision, green urbanism in the 1990s emphasized zero-emission, zero-waste designs aimed at promoting energy-efficient, socially, and environmentally sustainable city districts [18,19]. Achieving sustainability requires a holistic approach to all urban design components. Lehmann (2011) [18] outlined fifteen core principles of green urbanism, covering areas from climate and context to cultural heritage, identity, and education. These principles are grounded in the triple-zero framework: (i) zero fossil-fuel energy use, (ii) zero waste, and (iii) zero emissions, focusing on low or no carbon emissions. To fully realize the benefits, these principles must be applied contextually within each city.
Green urbanism has gained attention over the past half-century due to growing environmental awareness. In recent decades, Green Transit-Oriented Development (TOD), which combines TOD and green urbanism, has gained momentum, offering greater benefits than when applied separately. While TOD focuses on mobility, green urbanism emphasizes energy-efficient architecture, water conservation, and waste management [20]. For instance, Boeing et al. (2024) [21] show that street networks characterized by higher connectivity and grid-like morphology—hallmarks of walk-friendly cities—consistently yield lower transport-related CO2 emissions globally. Case studies from Europe (Rieselfeld, Vauban, and Freiburg) and the Middle East (Masdar City, Abu Dhabi) show that Green TOD can reduce environmental footprints by over 30% compared to conventional development [2,3,21]. Additionally, it provides households with improved travel and housing options.
In this context, it is crucial to recognize that non-motorized modes of travel offer high capacity and flexibility, although they have limited spatial reach and speed. These modes could serve as viable alternatives to cars (which are fast and flexible) if the advantages of both transit and slower modes of travel are integrated [22]. This integration is feasible only when short distances and/or high-density spatial patterns are permitted, addressing a core challenge in TOD related to transport and land use [23]. For TOD to succeed, coordination between transport and land use choices and conditions is essential. Walkability and urban morphology are central to Green TOD.
Recent research further suggests that integrating TOD and green urbanism with multi-layered strategies—such as multi-pollutant control in transport systems and multi-layer regional railway networks—can maximize sustainability outcomes. For example, studies on complex network theory highlight how coordinated interventions in emissions reduction and regional mobility planning can generate synergies between environmental and economic objectives. These insights resonate with the Integrated Modification Methodology (IMM), reinforcing its systems-based approach to urban regeneration by linking mobility, environmental performance, and equitable development in a holistic framework.

2.2. TOD Principles

TOD focuses on creating mixed-use urban areas within walking distance of transit stations, aiming to reduce car trips and travel time [4,24]. It combines multi-density housing with commercial and retail spaces along pedestrian-friendly routes [25], promoting sustainable planning by offering affordable housing, diverse transportation options, and integrated public spaces. TOD helps reduce driving costs, energy use, air pollution, and urban sprawl. Key characteristics of TOD include land-use mix, building density, better street connectivity, and walkability, which encourage transit use and minimize dependence on private vehicles [26,27]. The influence area around TOD stations varies based on geographic and socio-economic factors, typically ranging from 600 to 800 m, but in some cities, it extends up to 1500 m [28,29,30].
The literature increasingly highlights six key characteristics (the 6Ds) of a successful Transit-Oriented Development (TOD): density, diversity, design, distance, destination accessibility, and demand management [4,26]. A seventh characteristic, demography, is also discussed in some studies, where factors like commuter age and income levels are considered in the analysis [31,32]. Various strategies are employed to integrate these Ds within a transit node. Density is enhanced by increasing the population and affordable housing within the node, supported by land-use policies such as density and minimum density classifications [33,34]. Diversity and design are achieved through mixed land uses and pedestrian-oriented place-making policies.
The last three Ds—distance to transit, destination accessibility, and demand management—focus on evaluating the catchment area of a transit node, the ease of access to diverse land uses (such as jobs, schools, and landmarks) within the urban corridor, and strategies to reduce vehicle trips. These strategies include rideshare programs, park-and-ride facilities, and other growth management policies [22,29,35]. The following Table 1 outlines the seven Ds, their definitions, and the indicators commonly used in TOD studies.

2.3. TOD in Doha

In Doha, the city’s development history reflects the unintended consequences of a fragmented, piecemeal urban growth strategy, resulting in a disjointed urban morphology [38]. The initial focus on ring roads around central Doha steered planning toward an infrastructure-driven approach, negatively impacting the livability and walkability of the city’s core urban areas [9,39]. This issue is exacerbated by the lack of affordable and convenient public transit. To address these challenges, Transit-Oriented Development (TOD) aligns with Doha’s two key development frameworks for sustainable urban growth—Qatar National Vision (QNV-2030) and the Qatar National Development Framework (QNDF-2032). QNV-2030 promotes sustainable policies and regional cooperation, with TOD as a key element. QNDF-2032 focuses on creating dense urban areas and an integrated public transport network with equitable access to public spaces, directly aligning with TOD principles, aligning with your emphasis on equitable infrastructure and context-specific IMM interventions, especially relevant to SDG 11’s inclusivity goal [40,41].
TOD planning is crucial for enhancing intermodal transportation choices and supporting sustainable urban growth in Qatar [7,11]. This research focuses on TOD principles relevant to the West Bay area, including compact urban areas, pedestrian-friendly public spaces, walkable and cycle-friendly streets, mixed-use planning, and the provision of accessible, integrated public transit.

2.4. The Integrated Modification Methodology (IMM)

The IMM (Integrated Modification Methodology) is a structured analytical framework created to improve the evaluation and execution of TOD projects [42]. Developed at the POLIMI by Tadi and Bogunovich, it is a multi-stage, iterative process designed to rethink neighborhoods for more sustainable and efficient urban forms. The IMM adopts a comprehensive, interdisciplinary approach, blending land use, transportation planning, and sustainability principles to assess TOD strategies [43].
The IMM framework refines TOD principles by incorporating spatial, environmental, and socio-economic factors to create context-sensitive urban plans. Unlike traditional evaluation methods, it integrates accessibility, connectivity, walkability, and mixed-use development to enhance land use efficiency, transit integration, and sustainability. The methodology follows four stages—diagnosis, modification, and optimization—identifying weak urban components, proposing interventions, and iteratively refining the urban form for optimal functionality.
In the IMM, accessibility and effectiveness—integrating volume, function, and transportation layers—are key to analyzing urban connectivity. Connectivity measures the internal linkages within a system, reflected in exchanges between its components. It plays a crucial role in metropolitan systems, influencing the movement of people, goods, and data.
The IMM framework defines accessibility as the ease of reaching key functions via public transport, shaped by linkages, land use, voids, and volumes. Analyzing accessibility helps identify gaps in transportation and function distribution, guiding improvements. Effectiveness measures how well public transport serves the built environment by assessing its relationship with urban form. Together, these factors optimize connectivity and transit efficiency [42]. IMM for potential TOD regeneration involves a non-linear phasing of the following steps:
-
Phase I. Diagnostics: Analysis and Synthesis
-
Phase II. Assessment and Formulation
-
Phase III. Intervention and Modification
-
Phase IV. Retrofit and Optimization
-
Phase I: Analysis and Synthesis
In the first phase, a diagnostic analysis is conducted on key urban morphological and functional components, forming the horizontal layer of assessment. These include:
-
Volume (built up mass subsystem)
-
Void (open spaces, streets)
-
Network (transportation and mobility)
-
Type of use
The IMM framework integrates key urban components into vertical catalysts (KCs) for analysis, including porosity, permeability, proximity, diversity, interface, accessibility, and effectiveness [15,43]. These KCs emerge from component interactions rather than simple aggregation, influencing urban organization positively or negatively. The diagnostic phase identifies weak elements affecting system performance. Additionally, IMM uses 150 SDG-based indicators and 12 Design Ordering Principles (DOP) to measure and evaluate complex adaptive systems (CAS) before and after analysis (Table 2 and Figure 4).

2.4.1. Phase II: Assessment and Formulation

In the second phase, the identified malfunctioning horizontal layers and key categories from the first phase serve as a foundation for transformation. This phase acts as a catalyst for optimizing underperforming subsystems, guiding the development of targeted interventions. The Design Ordering Principles (DOP), which establish guidelines for improving urban form, shape the structure of the Complex Adaptive System (CAS). By modifying this structure, the DOP influence the overall performance of the urban system.

2.4.2. Phase III: Intervention and Modification

In the third phase, the initial superimposition process is conducted iteratively until the modified context achieves an acceptable arrangement and evaluation.

2.4.3. Phase IV: Retrofit and Optimization

The final phase involves repeated testing to refine the modification plan over time, ensuring optimal performance improvements are achieved and documented.

2.5. IMM: The Concepts of Urban Compactness, Complexity, and Connectivity

2.5.1. Compactness

Compact cities offer numerous advantages for sustainable urban development, such as improved environmental performance, higher density, reduced reliance on cars, better quality of life, and mixed-use development [37,44,45,46]. In the IMM framework, compactness is defined by urban form density and functional distribution, focusing on porosity and permeability. Compact cities feature dense, multifunctional buildings supported by efficient transportation and walkable amenities [36,47]. High-density areas optimize infrastructure, make public transit more viable, reduce car dependency, and improve quality of life [48,49]. They also reduce government infrastructure costs, improving economic efficiency [50].
Compact cities provide a solution to the problems of urban sprawl, which, despite appealing to some, leads to environmental issues like increased car use, pollution, and the spread of gated communities [49]. Sprawl also leads to the loss of ecologically significant land, diminished urban vibrancy, and higher infrastructure costs.

2.5.2. Complexity

Cities, as complex adaptive systems (CAS), consist of subsystems that interact at multiple levels and adapt to changes in their context [51]. In the IMM framework, urban complexity refers to the efficiency of functional distribution within a city, which is crucial for urban sustainability. Complexity encompasses the diversity and mix of uses, evolving through interactions between volumes, voids, and links. It is important to identify weaknesses in the distribution of functions or activities [7,50].
The first key category of complexity, diversity, measures the integration and spread of different uses within the city, including regular, occasional, and optional activities [50]. The second key category, interface, refers to the connectivity within the urban flow, formed by the integration of void and transportation layers. It measures the permeability and connectivity between streets and pedestrian networks, with greater permeability leading to higher urban complexity. As the number of links between nodes increases, so does the complexity of the system.

2.5.3. Connectivity

Connectivity in a city is determined by the extent to which public transportation systems link multiple areas. Public transportation is a key element of Transit-Oriented Development, enabling the integration of people and places through efficient intermodal transport systems [52]. Various transportation modes, such as metro, buses, and bicycles, create an interconnected network that enhances the city’s overall connectivity.

3. Research Design

The research focuses on assessing the current conditions of the West Bay CBD, specifically the catchment area surrounding the West Bay metro station, to evaluate the effectiveness of a proposed Transit-Oriented Development (TOD) and enhance its social and economic sustainability. The study employs (i) a comprehensive review of relevant literature on TOD, IMM methodology, and key indicators, (ii) data collection from urban sources, including government organizations, planners, and stakeholders, and (iii) a detailed analysis of the collected data using the IMM approach.

3.1. Content Analysis

The literature review explores Transit-Oriented Development (TOD) and its key indicators, with a focus on Qatar and its relevance to the Qatar National Development Framework 2032 (QNDF-2032). It incorporates the IMM framework’s four phases and key determinants like compactness, complexity, and connectivity, as well as design principles such as land use balance, walkability, and intermodality. The review emphasizes that while many TOD studies focus on isolated components, this study adopts the IMM approach for a more holistic analysis, considering interconnected factors like density, interactions, and proximity to key destinations to inform urban planning decisions [8,16].

3.2. Data Collection

Data for the urban maps were collected from both primary and secondary sources. Primary data was gathered through detailed site visits over a month in November 2021 to assess urban uses and street-level functions. This included analyzing walkability, transport networks, traffic, ground use balance, streetscape visual character, and intermodal effectiveness. Secondary data came from urban publications and reports from Qatar’s Ministry of Municipality and Environment (MME), historical maps, photographs, site videos, and the Qatar geoportal for creating figure-ground maps. Additional information on zoning and regulations was sourced from the Qatar National Masterplan and Development Framework. Oral data was gathered from seminars and informal interviews with engineers from governmental urban planning authorities.

3.3. Case Study Selection

West Bay, Doha’s Central Business District, includes notable landmarks like City Center, Doha Exhibition and Convention Center (DECC), and Burj Qatar. Since 2000, the area has rapidly developed as a major investment hub. Despite its prominence, West Bay faces urban design inefficiencies, with dysfunctional street linkages and pedestrian access, making it less pedestrian-friendly. Its strategic metro station and surrounding amenities hold potential to transform it into a more livable transit hub. The paper focuses on the West Bay area, particularly the 800 m influence zone around the DECC metro station, which includes a mix of high-rise towers and low-rise residential areas, allowing for a comprehensive study of urban compactness, complexity, and connectivity. This site serves as a dense, urban case for testing the Design Ordering Principles (DOPs) and investigating the potential of TOD.
As illustrated in Figure 5, the DECC Metro Station catchment encompasses a dense cluster of high-rise commercial towers within 400 m, but large impermeable blocks reduce pedestrian accessibility in the 800 m zone. This highlights the need for improved mid-block connections and activated frontages to strengthen fine-grained connectivity and enhance TOD potential.

4. Findings

The findings are divided into two sections: (1) a detailed site analysis of the West Bay area, examining key indicators and relevant determinants of IMM identified in the literature review, and (2) a design response that includes visual images, masterplan recommendations, and guidelines focused on design ordering principles to enhance the urban form and sustainability of the study area.

4.1. Analytical Tools for CAS Dismantling: West Bay Area

In the first phase of the IMM method, the investigation phase, a thorough analysis of the West Bay District is conducted by breaking down the four key layers: volume, void, functions, and links [16]. This phase identified significant issues with the volume, function, and transportation layers. Further analysis focused on key determinants and indicators, including: (i) Urban Compactness (Walkability and Ground Use Balance), (ii) Urban Complexity (Mixed-Use Spaces, Community, and Public Spaces), and (iii) Urban Connectivity (Inter-Modality and Transportation Hubs, and Public Transportation Role and Network). These insights informed the development of the design proposal and recommendations.

4.1.1. Compactness: Walkability (Proximity)

Walkability in the West Bay area is mapped by analyzing the evident street typologies [53]. The district features a network of strategic arterial and local streets that serve as the main north–south connections, linking residential areas and key destinations. Major arterials such as Al Corniche Street, Omar Al Mukthar Street, and Conference Street connect significant locations like the Statistics and Planning Authority and the Urban Planning Department. As shown in Figure 6, most inner streets in the DECC catchment are characterized by Building × Building frontages, supporting enclosure and pedestrian comfort. However, the waterfront edges are dominated by Open Space × Open Space and obstructed views due to temporary screens, which reduce visual permeability and discourage walkability. To address this, we recommend activating these edges with continuous public frontages, transparent ground floors, and landscaped pedestrian promenades.
The West Bay area features a mix of large skyscrapers, commercial centers, and smaller residential units, with functionality disrupted by circular road systems. The urban grain becomes coarser towards the coastline, as the ground floor of skyscrapers has larger coverage compared to upper floors. Commercial units, such as City Center Mall and the Doha Exhibition and Convention Centers, occupy large block sizes, which limit pedestrian connectivity, leading to longer walking times and less enjoyable experiences. The road network is indirect, with multiple direction changes, causing inconvenient walking routes and poor visual connectivity. Residential areas, particularly villa typologies, are isolated from the tower clusters and have limited street permeability due to cul-de-sacs.
Although sidewalks are present, car use dominates West Bay, with high traffic and speeding making pedestrian movement challenging in some areas, such as around Sheraton Park. The lack of human-scale design and shading devices further hinders pedestrian comfort. The area lacks bike stations and proper routes for intermodal transportation, as well as open spaces to activate the neighborhood, aside from occasional events at Sheraton Park and DECC’s Western Plaza. In general, West Bay’s urban form fails to promote a sense of community due to poor pedestrian infrastructure, limited intermodal transport, and a lack of inviting public spaces.

4.1.2. Compactness: Ground Use Balance (Porosity)

Ground use balance in West Bay is influenced by factors like density, volume, and regulatory elements such as coverage and floor area ratio. The highest building density is found between Majilis Al Tawoon Street and Al Corniche Street, where individual towers with governmental, commercial, and luxury uses dominate (Figure 7). Moving eastward towards the residential areas, the density decreases to 2–3 story residential units, mostly in villa typology. Most skyscrapers are situated on single-story podiums that serve as lobbies, leading to higher lot coverage. However, a major issue is the lack of pedestrian-friendly retail units, with many tower facades being blank and offering minimal connection to the surrounding area, exacerbating the isolation of the towers [22,54].
The West Bay area is lacking in public open spaces for recreation and relaxation, with Sheraton Park and Abraj Park being the only exceptions. Additionally, access from the metro station to Sheraton Park and the Corniche is limited, and there is a lack of a cohesive green access network and other urban design measures. Many of the vacant spaces between the towers are used for uncontrolled parking, which further hinders pedestrian experience due to on-street parking and cars blocking sidewalks. The absence of open spaces for socialization and flexible transitional spaces between buildings contributes to a sense of alienation from the surroundings.

4.1.3. Complexity: Mixed-Use Spaces, Community and Public Spaces (Diversity)

The functional use of the West Bay District is primarily dominated by office spaces and commercial establishments, including multinational company headquarters, government ministries, banks, and luxury hotels. According to the Planning and Statistics Authority (PSA) 2015 land use data, 39% of the land is unused, while the remaining 61% is distributed as follows: 50% commercial, 25% residential, 10% community infrastructure or open spaces, and 15% special uses [55], (Figure 8). The highest densities are concentrated along the eastern waterfront, home to iconic structures like Tornado Tower and Burj Doha Tower, as well as luxurious hotels on the northeastern bay. Towards the east, tower heights decrease significantly, giving way to lower-density private villas, embassies, and other buildings.
The tower typology in West Bay is characterized by three main types: towers on podiums, parking/office structures, and commercial/office buildings. However, towers on podiums and parking structures fail to activate the urban edges. Most of the towers feature blank facades at eye level, have large lot coverage, and lack ground-floor retail, resulting in minimal street interaction [11]. Additionally, many office towers remain empty due to an oversupply of commercial spaces from rapid development. The area becomes quiet after office hours due to the lack of residential units, limiting its vibrancy.
In contrast, DECC (Doha Exhibition and Convention Center) has a more diverse mix of uses, particularly near the City Center Mall (Figure 9). However, as you move towards the edges, the design and use of buildings become more uniform, and the transition from commercial to office to villa typology is abrupt, lacking hierarchy. Vacant land along the east–west stretch of the district creates a visual disconnect and fragmentation. The villa areas, primarily for nationals or embassies, have fewer connections to arterial streets and are often isolated in cul-de-sacs.
The metro area features retail units, malls, and convention centers, but the large glass and steel skyscrapers do not foster a sense of community due to the lack of integrated open spaces. The absence of local services, such as ground-floor cafes or restaurants, further limits the area’s appeal for office workers seeking nearby dining options [39]. Pedestrian safety is also a concern, with speeding cars and inadequate crossing aids deterring foot traffic and contributing to a dull urban environment.
The main interaction spaces in West Bay are DECC Plaza and Sheraton Park, with DECC Plaza hosting seasonal events and Sheraton Park attracting a wide range of visitors for food festivals and activities. However, despite the scenic views of the Arabian Gulf, the Corniche walkway does not extend into West Bay, limiting opportunities for outdoor activities. As a result, pedestrian activity is low, and cars dominate the last mile of connectivity. Additionally, sidewalks lack shading, making walking less comfortable.

4.1.4. Connectivity: Balance Public Transportation Potential and Promote Intermodality

The central West Bay area has a diverse functional distribution, with the potential to activate the space if integrated transportation goals are met. The West Bay metro, located near the DECC and major office towers, serves as a key transportation hub. Bus stations are present on major streets, but the Karwa bus routes do not effectively complement the metro feeder routes. To improve public transportation, these routes should be revised, and the lack of metro bus feeders needs to be addressed, particularly to better connect end destination points. Additionally, Karwa taxis do not service the northeast of West Bay, which could be remedied by route and policy changes from the transport ministry [56].
While sidewalks are available in most streets, there is a notable lack of bicycle routes. Strategic linkages from the metro to key locations should be planned, incorporating cycle tracks and bike stations, including e-bikes around the metro and DECC plaza to enhance intermodal transport. This would integrate metro, bus, and cycling transport options. However, the area suffers from fragmented parking management, resulting in uncontrolled parking on streets and vacant spaces.
Private cars dominate transportation in West Bay, limiting the use of sustainable modes such as public transport, biking, and walking. The Karwa bus network does not provide seamless connections to various destinations from the metro, and the last-mile metro feeder systems need improvement. While the bus network serves the eastern part of the site with office and retail units, the villa areas to the west are underserved, creating a physical and functional divide in transport services (Figure 10 and Figure 11).
Improving public transportation performance could be achieved by introducing strategic connections, particularly around the metro station. With better walkways and bicycle tracks, the area could become more connected, vibrant, and sustainable.

5. Discussion

This research analyzes the West Bay area through the lens of CAS layers identified in the literature, with a focus on adopting a sustainable urban form, particularly around the transit station. As Doha’s central business district, West Bay hosts a concentration of governmental, commercial, and hospitality functions. However, despite its vertical density, the spatial structure lacks the foundational elements required for a successful TOD. The research highlights deficiencies in compactness, land use diversity, and multimodal connectivity—elements repeatedly emphasized in TOD literature as essential for sustainability [20,23].
In line with global TOD research, particularly in cities undergoing rapid motorization, this study reaffirms that the absence of coordinated land use and transportation planning leads to fragmented urban environments. As ref. [23] argue, effective TOD hinges on strategic integration between land use and transit networks. The findings from West Bay echo similar observations in other auto-centric cities in the Global South, where car dependency, enabled by subsidized fuel and highway expansion, undermines public transit and non-motorized transport [5,6].
Key urban design challenges in West Bay—such as insufficient pedestrian facilities, lack of cycling infrastructure, and the scarcity of inclusive public spaces—are not unique to Doha. Comparable issues are evident in other fast-growing urban centers in the GCC and beyond, where compact, walkable, and transit-rich urban forms are hindered by entrenched car-oriented planning paradigms [57]. For instance, studies in Riyadh, Abu Dhabi, and even cities like Jakarta and Johannesburg have similarly noted that TOD implementation fails when planning frameworks prioritize vehicular mobility over people-centered design [34].
The dominance of car travel in West Bay reinforces what ref. [5] terms “automobile dependence,” where the built environment is shaped around car use rather than human-scale mobility. This has resulted in highly regulated land use patterns that marginalize walking and cycling. While Doha’s metro network introduces an opportunity for a modal shift, its success depends on fine-grained neighborhood connectivity, as shown in this study’s site analysis and supported by TOD literature [22,49].
To address these shortcomings, the study applies Design Ordering Principles (DOPs) rooted in CAS theory, which emphasize adaptability, integration, and spatial coherence rather than prescriptive regulations. These principles align with research by [15], who advocates for flexible design frameworks that reflect urban complexity. Particularly in Qatar’s hot–humid climate, compact urban forms and climate-responsive design are critical for enhancing pedestrian comfort and promoting sustainable mobility [9].

5.1. West Bay TOD: An Integrated Approach for Compactness, Complexity and Connectivity

The compactness of West Bay is most pronounced in the concentration of towers along the Corniche, which serves as a central economic hub. However, vertical density alone is insufficient. Without complementary horizontal connectivity, active street-level engagement, and efficient transit integration, the benefits of density are underutilized—a pattern similarly observed in parts of Dubai Marina and Kuala Lumpur’s central districts [21].
To transition West Bay into a vibrant, transit-oriented neighborhood, the study proposes an integrated strategy addressing key urban design and mobility challenges:
-
Cycling Infrastructure: The current lack of coherent bike networks mirrors gaps found in other GCC cities. Introducing strategic bike routes, public bike stations, and shared mobility infrastructure can bridge lastmile gaps and reduce car reliance [48].
-
Public Transportation: The disjointed integration between metro and feeder systems reflects a missed opportunity for multimodal efficiency. Betterdesigned lastmile connectivity, synchronized schedules, and integrated ticketing—similar to successful models in Singapore or Seoul—can significantly enhance transit usage.
-
Building Design and Pedestrian Spaces: Iconic towers in West Bay currently fail to contribute to streetlevel vibrancy. Buildings should activate ground floors with transparent façades, shaded arcades, and amenities to support walkability.
-
Community Spaces and Walkability: The disconnect between key public spaces—such as Sheraton Park and the Corniche—and adjacent buildings highlights the need for redesigned pedestrian crossings and traffic calming measures. Introducing shared streets and midblock connections can improve access and safety, reflecting practices in pedestrianoriented precincts worldwide.

5.2. Toward Sustainable Communities: A Local and Global Imperative

While this research is grounded in the Qatari context and aligns with Qatar National Vision 2030, its findings resonate with global challenges of urban sustainability. Frameworks like the Qatar National Development Framework provide national strategies for localized TOD, but their success depends on holistic coordination across planning and infrastructure sectors and on addressing questions of equity. By explicitly connecting TOD recommendations to an equity lens, this study highlights the importance of ensuring that target groups—such as low-income workers, women, and vulnerable populations—benefit from affordable transport options, safe access routes, and inclusive public spaces. Tools such as fare subsidies, improved last-mile connectivity, and accessibility metrics can help ensure that TOD does not reinforce existing inequalities but instead enhances mobility justice.
As global urbanization accelerates, the principles of compact development, resilient infrastructure, and integrated mobility must inform urban policy not only in Doha but in cities facing similar pressures worldwide. By situating the West Bay case within international discourse, this study reinforces the global relevance of SDG 11—Sustainable Cities and Communities, SDG 9—Industry, Innovation and Infrastructure, and SDG 13—Climate Action. Planners and policymakers must adopt time-sensitive, evidence-based strategies to guide urban growth toward livability, equity, and ecological resilience. The lessons from West Bay are not isolated; they offer transferable insights for cities across the Global South striving to build more sustainable, connected, and inclusive communities.

6. Implication of Practice

This research provides context-sensitive analyses and actionable interventions that are particularly valuable for urban planners, policymakers, and practitioners engaged in the regeneration of Doha’s metropolitan areas or comparable dense urban contexts worldwide. By integrating sustainable land use strategies with mobility-focused planning, the study offers a comprehensive blueprint for redeveloping high-density urban districts, leveraging a globally informed methodology that can be carefully adapted to local socio-economic, cultural, and environmental conditions.
West Bay, Doha’s central business district (CBD), functions as a pivotal hub for regional economic activity and urban growth, rendering its regeneration a strategic priority within Qatar’s broader urban development agenda. Successful transformation of this district requires not only technical planning solutions but also procedural refinements and robust management frameworks to ensure long-term sustainability and resilience. In particular, the identification of weaker sub-systems—such as gaps in connectivity, underutilized public spaces, or inefficient land-use configurations—and the careful selection of catalytic interventions during the initial phases of the Integrated Masterplan Methodology (IMM) are essential to fostering a more people-oriented, multimodal, and accessible urban environment.
While the specific characteristics of each urban regeneration project vary, this study demonstrates that a nuanced understanding of local urban dynamics is critical for effective implementation. The insights gained here are transferable, providing a methodological reference for planners and practitioners who seek to apply similar regenerative frameworks in other metropolitan contexts, while accounting for the unique socio-spatial, cultural, and infrastructural complexities inherent in each city. Ultimately, this research underscores the importance of bridging global best practices with context-specific strategies to achieve sustainable, inclusive, and functional urban regeneration outcomes.

7. Limitations of the Research Study and Advancement of Research

7.1. Case Study Scope

The study focuses exclusively on the West Bay CBD, a high-density commercial district. Findings may differ in lower-density or mixed-use contexts such as Lusail or Al Wakrah, which present distinct spatial morphologies, socioeconomic dynamics, and transit patterns. This limits the generalizability of results across the broader Qatari urban landscape [6,7,10].

7.2. IMM Application and Scope Limitation

The study applies the Integrated Modification Methodology (IMM) but only for qualitative diagnostics, covering Phases I (diagnosis) and II (analysis). Phases III (intervention) and IV (optimization) remain unexplored, constraining the method’s full potential. IMM was chosen for its systems-based capacity to integrate multiple determinants—walkability, porosity, and permeability—into a holistic framework [51]. This aligns with the goal of offering a transferable diagnostic tool for TOD in Gulf cities. However, its partial application frames this study as an IMM-informed diagnostic rather than a complete methodological cycle [43].

7.3. IMM Determinants Measurement Limitation

Key IMM determinants—including walkability, porosity, permeability, and interface—were referenced but not quantitatively measured. Qualitative observations offered valuable insights, yet reproducibility is limited. Future research should specify measurement protocols: walkability via GIS metrics or observational checklists [31,53]; porosity and permeability through spatial network analysis [30]; and interface quality via rating scales [58]. Such methods would enhance rigor, comparability, and the overall robustness of TOD evaluations.

7.4. Qualitative Methodology Justification and Protocol

The reliance on qualitative methods provided a nuanced understanding of urban form but reduced generalizability. Standard practices for qualitative rigor were not fully documented. A clearer observational protocol—checklists, variables, rating scales, and mapping procedures—would improve reproducibility [32,54]. Explicit justification of qualitative methods would also clarify the scope of claims and strengthen methodological transparency.

7.5. Triangulation and Data Corroboration

Findings rely heavily on primary observations collected in November 2021, which may not reflect peak/off-peak or seasonal variations. Triangulation with secondary sources—such as PSA statistics, the Qatar Transport Master Plan, or GTFS/bus data—would corroborate patterns and situate observations within wider urban dynamics [56]. Integrating multi-temporal datasets would also capture seasonal and long-term trends.

7.6. Reliability and Inter-Rater Procedures

The absence of inter-rater reliability raises concerns about subjectivity. Double-coding a subset of observations or reporting agreement measures (e.g., κ statistics) would strengthen reliability. Implementing inter-rater procedures in future work would ensure systematic, reproducible assessments [2].

7.7. Contextual Boundaries and Transferability

Findings are bounded by the specific conditions of West Bay—high-density towers and a hot–humid GCC climate. They may not directly apply to mixed-use or lower-density areas. Stating these boundaries clarifies transferability and highlights the need for comparative studies across districts with different spatial, climatic, and socio-economic contexts [8,17].

7.8. Potential Negative Externalities of TOD

The study frames TOD as transformative but does not fully address potential drawbacks. TOD can trigger property value increases and gentrification, displacing lower-income residents [26,34]. Rising commercial rents may marginalize small businesses, undermining economic diversity [41]. Inequitable distribution of benefits can privilege wealthier groups [11,39], while congestion may intensify if density increases without last-mile solutions [24,52]. These effects typically emerge after TOD is operational, underscoring the importance of longitudinal studies to monitor socio-economic trade-offs [5,57].

7.9. Synthesis of Limitations and Contributions

Despite these limitations, the study provides significant insights into analyzing urban form through a scientific lens. IMM’s systems-based framework highlighted the role of connectivity, porosity, and interface in shaping TOD outcomes, while qualitative observations revealed context-sensitive challenges unique to Doha.
By situating findings within West Bay’s unique context, the study emphasizes the value of IMM as a diagnostic tool for Gulf cities while recognizing the need for broader, comparative research. Future studies could extend this work by implementing the full IMM cycle, applying quantitative measures, and exploring TOD impacts across diverse urban typologies. Monitoring socio-economic outcomes over time would also clarify whether TOD fosters inclusivity or intensifies inequities. Ultimately, while bounded by scope and methodology, this research contributes to understanding the cultural, spatial, and governance dynamics that shape sustainable urban development in Doha.

8. Conclusions

Case studies of Transit-Oriented Developments (TODs) have demonstrated that their success is strongly associated with the five key principles known as the “five Ds”: density, diversity, design, distance to transit, and destination accessibility. In alignment with SDG 11—Sustainable Cities and Communities, encouraging walkable, mixed-use neighborhoods through targeted urban policies—such as enhancing pedestrian infrastructure, enforcing diverse land use, and improving design quality—supports the creation of more inclusive, safe, and livable cities. From the perspective of pragmatic sustainability, these policies must be context-sensitive and incremental, focusing on achievable and adaptive interventions that respond to local realities rather than idealized models. Strategic micro-interventions, including shaded walkways, accessible and barrier-free streetscapes, and permeable ground floors, significantly enhance urban quality and contribute to the larger goals of sustainable urban development. As the impacts of climate change intensify and energy resources become scarcer, such interventions—supporting SDG 13—Climate Action—are increasingly essential for reducing car dependency and lowering emissions through the promotion of public transit.
TOD serves as a critical catalyst for urban regeneration and the sustainable integration of multimodal transportation. However, evaluating the TOD potential of neighborhoods remains a challenge due to the absence of standardized frameworks. In response, this study introduces the Integrated Modification Methodology (IMM)—a scientific tool for assessing TOD-readiness across multiple urban scales. IMM examines the interaction between land use, mobility networks, and spatial configurations, offering a robust foundation for context-sensitive urban transformations. Grounded in the principle of pragmatic sustainability, IMM emphasizes workable, incremental, and locally adaptive strategies rather than abstract or idealized models, ensuring that proposed interventions are both feasible and impactful. By advancing innovation in urban diagnostics and infrastructure integration, IMM aligns with SDG 9—Industry, Innovation and Infrastructure, promoting smarter planning and efficient urban systems.
This research applies IMM to assess TOD potential in West Bay, Doha—a high-density urban core with emerging transit investments—while addressing regional challenges in transit integration, pedestrian connectivity, and the availability of human-scaled public spaces. Through a multi-layered, holistic analysis, the study identifies critical gaps in intermodal integration and spatial legibility. It presents evidence-based recommendations for TOD-based regeneration of vertical urban environments and tower districts, particularly relevant to cities across the Middle East. The study also contributes to filling a research gap in the Global South, where transit-land use integration remains underexplored, offering transferable insights for sustainable urbanism and climate-responsive infrastructure globally.

Author Contributions

Conceptualization, R.F.; Methodology, R.F.; Validation, H.I.; Formal analysis, R.A.; Investigation, R.A.; Writing—original draft, R.F. and R.A.; Writing—review & editing, R.F. and H.I.; Visualization, A.A. All authors have read and agreed to the published version of the manuscript.

Funding

The Article Processing Charges (APC) were covered under a research grant awarded and funded by Qatar University (QUST-1-CENG-2025-196), titled: “The Impact of Walkability on the Livability of the Public Realm: Al-Sa’ad Plaza in Lusail City as a Case Study”, [LPI: Raffaello Furlan, PI: Alaa AlRababaa].

Institutional Review Board Statement

Ethical review and approval were waived for this study due to the Handbook for Ethical Rules and Regulations for Research Involving Human Subjects, issued by Qatar University (research involving educational tests, survey procedures, interview procedures, or observation of public behavior may be exempt https://www.qu.edu.qa/SiteImages/static_file/qu/research/documents/qu_irb/QU-IRB%20Handbook%20-%20Ethical%20Rules%20and%20Regulations.pdf?utm_source).

Informed Consent Statement

Informed consent was obtained from all subjects involved in the study. All participants were fully informed about the research purpose, how their responses would be used, and assured of anonymity.

Data Availability Statement

Data are contained within the article.

Acknowledgments

The authors express their sincere appreciation to Qatar University for its research-driven vision and its support in advancing this published research study, which aligns with sustainable development initiatives in the State of Qatar. Special thanks are extended to key governmental entities, including the Ministry of Municipality and Environment (MME), Qatar Rail, Qatar Museums Authority, and Ashghal Public Works Authority. These organizations supported the research through the provision of relevant visual materials and documentation that informed the study’s findings. The authors are also grateful to the anonymous reviewers for their valuable and constructive feedback, which significantly enhanced the quality of this research study. Full responsibility for the content and conclusions presented in this work lies solely with the authors.

Conflicts of Interest

The authors declare no conflicts of interest.

References

  1. United Nations. World Urbanization Prospects: The 2018 Revision; United Nations: New York, NY, USA, 2019. [Google Scholar]
  2. Das, S.; Choudhury, M.R.; Chatterjee, B.; Das, P.; Bagri, S.; Paul, D.; Bera, M.; Dutta, S. Unraveling the Urban Climate Crisis: Exploring the Nexus of Urbanization, Climate Change, and Their Impacts on the Environment and Human Well-Being—A Global Perspective. AIMS Public Health 2024, 11, 962–1000. [Google Scholar] [CrossRef] [PubMed]
  3. Santos, M.M.; Lanzinha, J.C.G.; Ferreira, A.V. Review on urbanism and climate change. Cities 2021, 114, 103176. [Google Scholar] [CrossRef]
  4. Calthorpe, P. The Next American Metropolis: Ecology, Community, and the American Dream; Princeton Architectural Press: New York, NY, USA, 1993. [Google Scholar]
  5. Cervero, R. The Transit Metropolis: A Global Inquiry; Island Press: Washington, DC, USA, 1998. [Google Scholar]
  6. Su, S.; Wang, Z.; Li, B.; Kang, M. Deciphering the influence of TOD on metro ridership: An integrated approach of extended node-place model and interpretable machine learning with planning implications. J. Transp. Geogr. 2022, 104, 103455. [Google Scholar] [CrossRef]
  7. Khan, A.H.; Major, M.D.; Tannous, H.O.; Paquet, T. Tradition, Transformation, and Re-creation in Two Marketplaces: Souq Al Wakrah and Souq Waqif, Qatar. Habitat Int. 2021, 116, 102438. [Google Scholar] [CrossRef]
  8. Osman, T.; Madandola, M.; Bayram, G.; Al-Kandari, A.; Paquet, T.; Furlan, R. The Impact of Climate on the Livability of Public Spaces in Middle Eastern Cities: A Case Study of The Pearl Island, Doha, Qatar. J. Urban Plan. Dev. 2025, 151, 050224048. [Google Scholar] [CrossRef]
  9. Salama, A.; Wiedmann, F. Demystifying Doha: On Architecture and Urbanism in an Emerging City; Ashgate Publishing Company: Farnham, UK, 2013. [Google Scholar]
  10. Adham, K. Rediscovering the Island: Doha’s Urbanity from Pearls to Spectacle. In The Evolving Arab City; Routledge: London, UK, 2008; pp. 232–271. [Google Scholar]
  11. Awwaad, R.; Furlan, R.; Osman, T.; Paquet, T.; Indraganti, M.; Al-Matwi, R. Transit-Oriented Development of the Qatar National Museum Metro Station in Al-Slata, Doha, Qatar. J. Urban Plan. Dev. 2024, 150, 05024014. [Google Scholar] [CrossRef]
  12. Choorapulakkal, A.; Madandola, M.; Al-Kandari, A.; Furlan, R.; Bayram, G.; Mohamed, H. The Resilience of the Built Environment to Flooding: The Case of Alappuzha District in the South Indian State of Kerala. Sustainability 2024, 16, 5142. [Google Scholar] [CrossRef]
  13. Osman, T.; Paquet, T.; Furlan, R.; Tadi, M.; Al-Matwi, R.; Isaifan, R. Transit-Oriented Development in Middle Eastern Cities: The Urban Renewal Framework for the Souq Waqif in Doha, Qatar. Urban Sci. 2024, 8, 182. [Google Scholar] [CrossRef]
  14. General Secretariat for Development Planning. Qatar National Vision 2030. 2008. Available online: https://www.npc.qa/en/QNV/Documents/QNV2030_English_v2.pdf (accessed on 8 December 2024).
  15. Tadi, M. Urban transition, a new Pilot Eco-district in Porto di Mare area (Milan) via IMM methodology. In Proceedings of the Un Futuro Affidabile per la Città. Apertura al Cambiamento e Rischio Accettabile nel Governo del Territorio, Milan, Italy, 21 November 2017. [Google Scholar]
  16. Tadi, M.; Manesh, S.V. Integrated Modification Methodology (IMM): A Phasing Process for Sustainable Urban Design; World Academy of Science, Engineering and Technology: Istanbul, Türkiye, 2013. [Google Scholar]
  17. Patel, S.; John, D.; Furlan, R.; Al-Matwi, R. Revitalizing the Coastal Landscape of Qatar: The Urban Renewal Approach in West Bay. Designs 2025, 9, 14. [Google Scholar] [CrossRef]
  18. Lehmann, S. What is green urbanism? Holistic principles to transform cities for sustainability. In Climate Change—Research and Technology for Adaptation and Mitigation; InTech: Rijeka, Croatia, 2011; pp. 243–266. [Google Scholar]
  19. Sauter, D.; Huettenmoser, M. Liveable streets and social inclusion. URBAN Des. Int. 2008, 13, 67–79. [Google Scholar] [CrossRef]
  20. Cervero, R.; Sullivan, C. Green TODs: Marrying transit-oriented development and green urbanism. Int. J. Sustain. Dev. World Ecol. 2011, 18, 210–218. [Google Scholar] [CrossRef]
  21. Boeing, G.; Pilgram, C.; Lu, Y. Urban Street Network Design and Transport-Related Greenhouse Gas Emissions Around the World. Transp. Res. Part D Transp. Environ. 2024, 127, 103961. [Google Scholar] [CrossRef]
  22. Patnala, P.K.; Parida, M.; Chalumuri, R.S. A decision framework for defining Transit-Oriented Development in an indian city. Asian Transp. Stud. 2020, 6, 100021. [Google Scholar] [CrossRef]
  23. Curtis, C.; Renne, J.L.; Bertolini, L. Transit Oriented Development: Making It Happen; Ashgate Publishing, Ltd.: Farnham, UK, 2009. [Google Scholar]
  24. Tamakloe, R.; Hong, J.; Tak, J. Determinants of transit-oriented development efficiency focusing on an integrated subway, bus and shared-bicycle system: Application of Simar-Wilson’s two-stage approach. Cities 2021, 108, 102988. [Google Scholar] [CrossRef]
  25. Curtis, C. Evolution of the Transit-oriented Development Model for Low-density Cities: A Case Study of Perth’s New Railway Corridor. Plan. Pract. Res. 2008, 23, 285–302. [Google Scholar] [CrossRef]
  26. Cervero, R.; Kockelman, K. Travel demand and the 3Ds: Density, diversity, and design. Transp. Res. Part D Transp. Environ. 1997, 2, 199–219. [Google Scholar] [CrossRef]
  27. Ewing, R.; Cervero, R. Travel and the Built Environment: A Synthesis. Transp. Res. Rec. 2001, 1780, 87–114. [Google Scholar] [CrossRef]
  28. Bertolini, L. Spatial Development Patterns and Public Transport: The Application of an Analytical Model in the Netherlands. Plan. Pract. Res. 1999, 14, 199–210. [Google Scholar] [CrossRef]
  29. Ogra, A.; Ndebele, R. The role of 6Ds: Density, diversity, design, destination, distance, and demand management in transit oriented development (TOD). In Proceedings of the Neo-International Conference on Habitable Environments (NICHE 2014), Jalandhar, India, 31 October–2 November 2014. [Google Scholar]
  30. Zhang, Y.; Song, R.; van Nes, R.; He, S.; Yin, W. Identifying urban structure based on transit-oriented development. Sustainability 2019, 11, 7241. [Google Scholar] [CrossRef]
  31. Ewing, R.; Cervero, R. Travel and the Built Environment. J. Am. Plan. Assoc. 2010, 76, 265–294. [Google Scholar] [CrossRef]
  32. Schlossberg, M.; Brown, N. Comparing Transit-Oriented Development Sites by Walkability Indicators. Transp. Res. Rec. 2004, 1887, 34–42. [Google Scholar] [CrossRef]
  33. Gabbe, C.J. Do Land Use Regulations Matter? Why and How? Ph.D. Thesis, University of California, Los Angeles, CA, USA, 2016. [Google Scholar]
  34. Zandiatashbar, A.; Hamidi, S.; Foster, N.; Park, K. The missing link between place and productivity? The impact of transit-oriented development on the knowledge and creative economy. J. Plan. Educ. Res. 2019, 39, 429–441. [Google Scholar] [CrossRef]
  35. Tal, G.; Cohen-Blankshtain, G. Understanding the role of the forecast-maker in overestimation forecasts of policy impacts: The case of Travel Demand Management policies. Transp. Res. Part A Policy Pract. 2011, 45, 389–400. [Google Scholar] [CrossRef]
  36. Coorey, S.; Lau, S.Y. Urban compactness and its progress towards sustainability: The Hong Kong scenario. WIT Trans. Ecol. Environ. 1970, 84, 11. [Google Scholar]
  37. Alberti, M. Urban patterns and environmental performance: What do we know? J. Plan. Educ. Res. 1999, 19, 151–163. [Google Scholar] [CrossRef]
  38. Wiedmann, F.; Salama, A.M. Building Migrant Cities in the Gulf: Urban Transformation in the Middle East; Bloomsbury Publishing: Santa Barbara, CA, USA, 2019. [Google Scholar]
  39. Nafi, S.; Ouahrani, D. Reshaping Transit-Oriented Development to Enhance Sociocultural Harmonization in The Context of Qatar. J. Urban Mobil. 2025, 8, 100132. [Google Scholar] [CrossRef]
  40. Kaiser, Z.; Deb, A. Sustainable Smart City and Sustainable Development Goals (SDGs): A review. Reg. Sustain. 2025, 6, 100193. [Google Scholar] [CrossRef]
  41. Yip, M.K.F.; Ramezani, S.; Meijering, L.; Tillema, T.; Arts, J. Conceptualising Justice in Transit-Oriented Development (TOD): Towards an Analytical Framework. Transp. Rev. 2024, 44, 944–971. [Google Scholar] [CrossRef]
  42. Tadi, M.; Manesh, S.V.; Zadeh, M.H. Investigation of Urban Form and Environmental Performances via IMM Methodology: The Case of Tehran, Iran. Hybridization Between Form and Energy; The Hybrid_Link: Milan, Italy, 2014; ISSN 2039-4608. [Google Scholar]
  43. Tadi, M.; Bogunovich, D. New Lynn–Auckland IMM Case Study: Low-Density Urban Morphology and Energy Performance Optimisation; A New Pilot Project in Auckland Using Integrated Modification Methodology (IMM); Unitec ePress: Mumbai, Italy, 2017. [Google Scholar]
  44. Arbury, J. From Urban Sprawl to Compact City—An Analysis of Urban Growth Management in Auckland. 2005. Available online: https://www.greaterauckland.org.nz/wp-content/uploads/2009/06/thesis.pdf (accessed on 3 April 2025).
  45. Schwarz, N. Urban form revisited—Selecting indicators for characterising European cities. Landsc. Urban Plan. 2010, 96, 29–47. [Google Scholar] [CrossRef]
  46. Williams, K.; Burton, E.; Jenks, M. Achieving the compact city through intensification: An acceptable option. In The Compact City: A Sustainable Urban Form; Routledge: London, UK, 1996; pp. 83–96. [Google Scholar]
  47. Kii, M.; Doi, K. Multiagent Land-Use and Transport Model for the Policy Evaluation of a Compact City. Environ. Plan. B Plan. Des. 2005, 32, 485–504. [Google Scholar] [CrossRef]
  48. Carruthers, J.I.; Ulfarsson, G.F. Does ‘smart growth’ matter to public finance? Urban Stud. 2008, 45, 1791–1823. [Google Scholar] [CrossRef]
  49. Duany, A.; Plater-Zyberk, E.; Speck, J. Suburban Nation: The Rise of Sprawl and the Decline of the American Dream; Macmillan: London, UK, 2000. [Google Scholar]
  50. Biraghi, C.A. Multi-Scale Modelling Approach for Urban Optimization: Compactness Environmental Implications. Ph.D. Thesis, Politechnico Di Milano, Milano, Italy, 2019. [Google Scholar]
  51. Batty, M. Cities as Complex Systems: Scaling, Interaction, Networks, Dynamics and Urban Morphologies. In Encyclopedia of Complexity and Systems Science; Meyers, R.A., Ed.; Springer: New York, NY, USA, 2009; pp. 1041–1071. [Google Scholar]
  52. Björling, N.; Patrao, C. Strategic Planning for a Sustainable Local-Regional Transit-Oriented Development. Urban Plan. Transp. Res. 2024, 12, 2345770. [Google Scholar] [CrossRef]
  53. Forsyth, A. What is a walkable place? The walkability debate in urban design. URBAN Des. Int. 2015, 20, 274–292. [Google Scholar] [CrossRef]
  54. Sharma, S.; Dehalwar, K. A Systematic Literature Review of Transit-Oriented Development to Assess Its Role in Economic Development of City. Transp. Dev. Econ. 2025, 11, 23. [Google Scholar] [CrossRef]
  55. Planning and Statistics Authority. Qatar Atlas. 2022. Available online: https://gis.psa.gov.qa/QatarAtlas/StatisticalSector.aspx?Left_Menu_DIV=Landuse&Left_Menu_DIV_SubItem=MenuItem_LU_2 (accessed on 19 December 2024).
  56. Ministry of Transport. Qatar Transportation Master Plan 2050. 2021. Available online: https://www.mot.gov.qa/en/land-transport/transportation-master-plan-for-qatar-2050 (accessed on 8 December 2024).
  57. Thomas, R.; Bertolini, L. Transit-Oriented Development: Learning from International Case Studies; Springer Nature: New York, NY, USA, 2020. [Google Scholar]
  58. Boyko, C.; Cooper, R. Clarifying and re-conceptualising density. Prog. Plan. 2011, 76, 1–61. [Google Scholar] [CrossRef]
Figure 1. Satellite imageries edited/digitized in ArcGIS, illustrating the urban growth of Doha city from 1985 to 2025, with the urban boundary highlighted in red across all images for comparison. Data sources: Google Earth historical imagery.
Figure 1. Satellite imageries edited/digitized in ArcGIS, illustrating the urban growth of Doha city from 1985 to 2025, with the urban boundary highlighted in red across all images for comparison. Data sources: Google Earth historical imagery.
Sustainability 17 09154 g001
Figure 2. ArcGIS-based map for the location of the study area, West Bay, with different views for the high-rise buildings and towers dominated in the area.
Figure 2. ArcGIS-based map for the location of the study area, West Bay, with different views for the high-rise buildings and towers dominated in the area.
Sustainability 17 09154 g002
Figure 3. Research framework.
Figure 3. Research framework.
Sustainability 17 09154 g003
Figure 4. Design Ordering Principles (DOP) framework as applied in previous studies.
Figure 4. Design Ordering Principles (DOP) framework as applied in previous studies.
Sustainability 17 09154 g004
Figure 5. ArcGIS-based map for the catchment area of the DECC Metro Station in West Bay, Doha, showing the 400 m and 800 m Euclidean buffers used in TOD analysis. The map highlights major landmarks (e.g., City Center Mall, Tornado Tower, Burj Qatar) within the influence zone.
Figure 5. ArcGIS-based map for the catchment area of the DECC Metro Station in West Bay, Doha, showing the 400 m and 800 m Euclidean buffers used in TOD analysis. The map highlights major landmarks (e.g., City Center Mall, Tornado Tower, Burj Qatar) within the influence zone.
Sustainability 17 09154 g005
Figure 6. ArcGIS-based map for the street typologies within the DECC Metro Station 800 m catchment, with building vs. open space classification. The map illustrates a dominance of Building × Building street walls in the inner core, with fragmented Open Space edges along the waterfront.
Figure 6. ArcGIS-based map for the street typologies within the DECC Metro Station 800 m catchment, with building vs. open space classification. The map illustrates a dominance of Building × Building street walls in the inner core, with fragmented Open Space edges along the waterfront.
Sustainability 17 09154 g006
Figure 7. ArcGIS-based map illustrating (a) Sidewalk conditions within the DECC Metro Station 800 m catchment, showing continuous sidewalks (yellow) versus broken/discontinuous/absent sidewalks (red), with cul-de-sacs and multiple direction changes noted. (b) Ground use balance in relation to built-up areas and green spaces, highlighting the limited integration of open space within the urban fabric.
Figure 7. ArcGIS-based map illustrating (a) Sidewalk conditions within the DECC Metro Station 800 m catchment, showing continuous sidewalks (yellow) versus broken/discontinuous/absent sidewalks (red), with cul-de-sacs and multiple direction changes noted. (b) Ground use balance in relation to built-up areas and green spaces, highlighting the limited integration of open space within the urban fabric.
Sustainability 17 09154 g007
Figure 8. ArcGIS-based map for the land use composition within the DECC Metro Station catchment, disaggregated by zones 60, 61, and 63. (a) Proportion of used versus unused land (2015 PSA data) showing a high share of vacant parcels (39%). (b) Distribution of active land uses, indicating commercial dominance in zones 60 and 61, higher residential share in zone 63, and concentrations of government and sports/tourism facilities along the eastern waterfront.
Figure 8. ArcGIS-based map for the land use composition within the DECC Metro Station catchment, disaggregated by zones 60, 61, and 63. (a) Proportion of used versus unused land (2015 PSA data) showing a high share of vacant parcels (39%). (b) Distribution of active land uses, indicating commercial dominance in zones 60 and 61, higher residential share in zone 63, and concentrations of government and sports/tourism facilities along the eastern waterfront.
Sustainability 17 09154 g008
Figure 9. ArcGIS-based map for the land-use composition within the DECC Metro Station catchment, showing the dominance of residential (yellow), commercial offices (red), and government/institutional uses (blue and cyan), with scattered green spaces and utilities. The diagrams on the right illustrate existing mixed-use configurations, where towers are primarily mono-functional with limited ground-floor activation.
Figure 9. ArcGIS-based map for the land-use composition within the DECC Metro Station catchment, showing the dominance of residential (yellow), commercial offices (red), and government/institutional uses (blue and cyan), with scattered green spaces and utilities. The diagrams on the right illustrate existing mixed-use configurations, where towers are primarily mono-functional with limited ground-floor activation.
Sustainability 17 09154 g009
Figure 10. ArcGIS-based map illustrating (a) Distribution of bus stops within the DECC Metro Station 800 m catchment. (b) Bus stop service areas (catchments) mapped at 400 m walking distance, showing overlapping and gaps in coverage. The analysis highlights areas of weak multimodal integration, where large blocks remain beyond effective walking reach of bus–metro transfers.
Figure 10. ArcGIS-based map illustrating (a) Distribution of bus stops within the DECC Metro Station 800 m catchment. (b) Bus stop service areas (catchments) mapped at 400 m walking distance, showing overlapping and gaps in coverage. The analysis highlights areas of weak multimodal integration, where large blocks remain beyond effective walking reach of bus–metro transfers.
Sustainability 17 09154 g010
Figure 11. Mode share of transport users.
Figure 11. Mode share of transport users.
Sustainability 17 09154 g011
Table 1. Seven dimensions of TOD, their definition, and planning indicators.
Table 1. Seven dimensions of TOD, their definition, and planning indicators.
CategoryDescriptionIndicatorsRecent Sources
DensityBalancing residential and job densities near transit; measuring activity intensityPopulation per area, Employment rate, Density, Housing units per area, Floor area ratio (FAR)[22,25,36]
DiversityEncouraging mixed-use developments to offer varied lifestyle and land use optionsLand use mix (entropy), Building use variety, Vacant land amount, Land coverage, Housing/employment ratios[22,32]
DesignEvaluating how friendly the built environment is for walking and cyclingPedestrian barriers, Path lengths, Satisfaction with walking, Intersection complexity, Block size, Sidewalk extent, Street-to-building height ratio[22]
Proximity to TransitEvaluating how close people live and work to public transportationDistance from downtown, Distance from home to transit, Buffer distances to stations[22,37]
Access to DestinationsHow easy it is to reach key places like jobs and amenities from transit locationsTransit access, Road network quality, Access to employment and services[22,26]
Travel Demand ManagementStrategies to reduce travel demand and better manage transportation needsParking area and usage, Vehicle ownership, Travel generation[22]
Demographic FactorsPromoting inclusivity and housing affordability for all population groupsCommuter age, Household income, Employment per household, Housing and transport expenses[22,31]
Table 2. Theoretical framework of the research study, in which the DOPs are organized to develop the determinants for sustainable urban form.
Table 2. Theoretical framework of the research study, in which the DOPs are organized to develop the determinants for sustainable urban form.
Determinants of Sustainable Urban Form
(Design Ordering Principles)
Structural FeaturesKey Categories
[Compactness]
1. Ground Use BalanceUrban Built-UpPorosity Proxi
2. Walkability (Pedestrian Network)Urban Voidmity
[Complexity]
3. Mixed-Use Spaces, Community, and Public SpacesLand UsesDiversity Interface
[Connectivity]
4. Inter-Modality, Transportation Hubs and Public Transportation RoleLinksAccessibility Effectiveness
Disclaimer/Publisher’s Note: The statements, opinions and data contained in all publications are solely those of the individual author(s) and contributor(s) and not of MDPI and/or the editor(s). MDPI and/or the editor(s) disclaim responsibility for any injury to people or property resulting from any ideas, methods, instructions or products referred to in the content.

Share and Cite

MDPI and ACS Style

Furlan, R.; Awwaad, R.; Alrababaa, A.; Ibrahim, H. The Transformation of West Bay Area, Doha’s Business Center, Through Transit-Oriented Development. Sustainability 2025, 17, 9154. https://doi.org/10.3390/su17209154

AMA Style

Furlan R, Awwaad R, Alrababaa A, Ibrahim H. The Transformation of West Bay Area, Doha’s Business Center, Through Transit-Oriented Development. Sustainability. 2025; 17(20):9154. https://doi.org/10.3390/su17209154

Chicago/Turabian Style

Furlan, Raffaello, Reem Awwaad, Alaa Alrababaa, and Hatem Ibrahim. 2025. "The Transformation of West Bay Area, Doha’s Business Center, Through Transit-Oriented Development" Sustainability 17, no. 20: 9154. https://doi.org/10.3390/su17209154

APA Style

Furlan, R., Awwaad, R., Alrababaa, A., & Ibrahim, H. (2025). The Transformation of West Bay Area, Doha’s Business Center, Through Transit-Oriented Development. Sustainability, 17(20), 9154. https://doi.org/10.3390/su17209154

Note that from the first issue of 2016, this journal uses article numbers instead of page numbers. See further details here.

Article Metrics

Article metric data becomes available approximately 24 hours after publication online.
Back to TopTop