Will Conventional Public Transport Users Adopt Autonomous Public Transport? A Model Integrating UTAUT Model and Satisfaction–Loyalty Model
Abstract
1. Introduction
2. Literature Review and Research Gaps
2.1. UTAUT in the Autonomous Technologies
2.2. UTAUT in the Autonomous Public Transport
2.3. Influence of Existing Technologies on the Intention to Use Emerging Technologies
3. Theoretical Background and Hypotheses
3.1. Theoretical Background
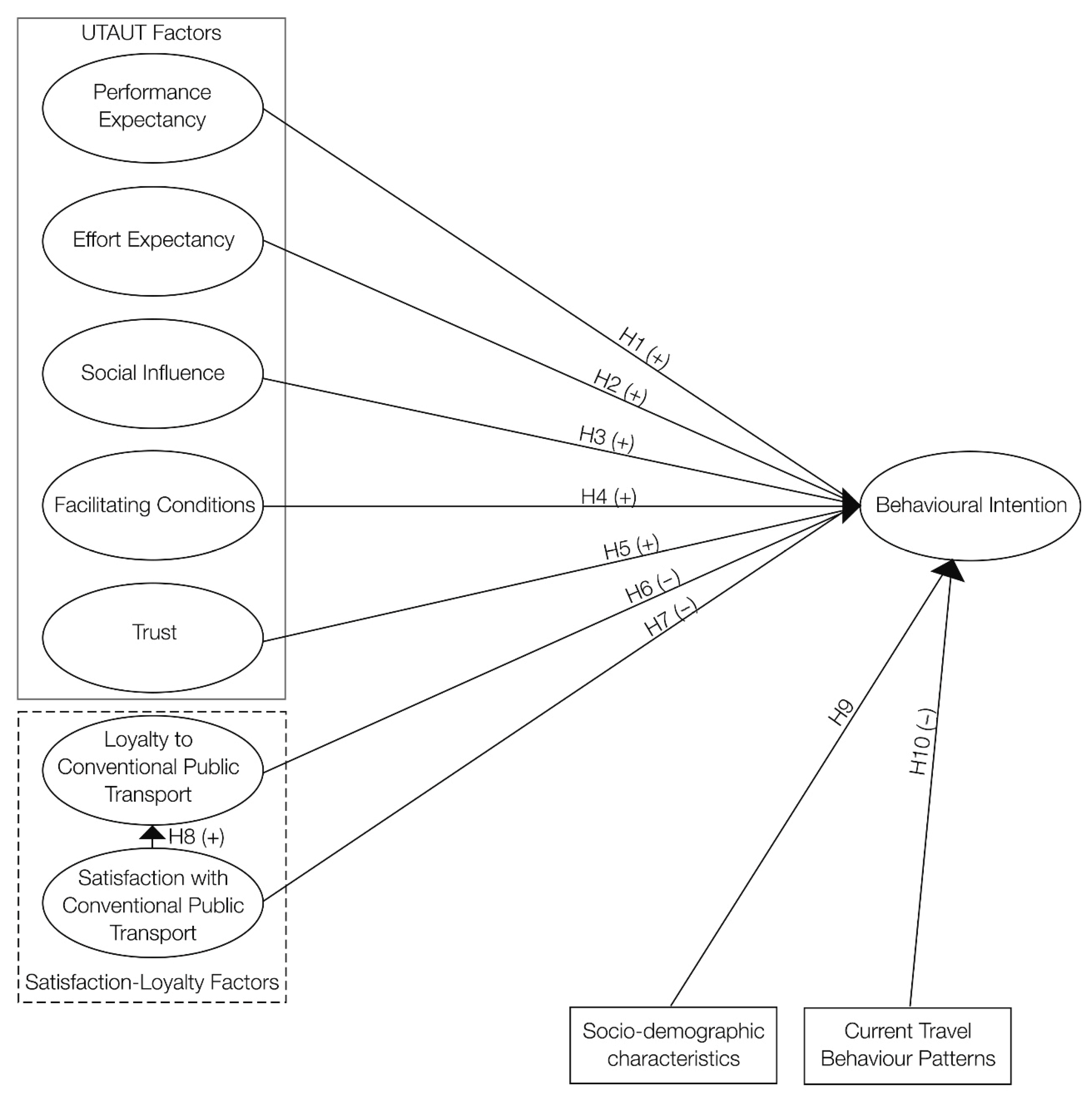
3.2. Conceptual Model Structure
3.3. Hypotheses Development
4. Survey Design, Sample Statistics and Method
4.1. Survey Design
4.2. Sample Statistics
4.3. Method
5. Results
5.1. Measurement Model
5.2. Structural Equation Model (SEM)
6. Discussion
7. Conclusions
Limitations and Future Directions
Author Contributions
Funding
Institutional Review Board Statement
Informed Consent Statement
Data Availability Statement
Acknowledgments
Conflicts of Interest
Appendix A

Appendix B

Appendix C

References
- Fagnant, D.J.; Kockelman, K. Preparing a Nation for Autonomous Vehicles: Opportunities, Barriers and Policy Recommendations. Transp. Res. Part A Policy Pract. 2015, 77, 167–181. [Google Scholar] [CrossRef]
- Bakioglu, G.; Salehin, M.F.; Wang, K.; Atahan, A.O.; Habib, K.N. Examination of the Role of Safety Concerns from Autonomous Vehicle Ownership Choice: Results of a Stated Choice Experiment in Istanbul, Turkey. Transp. Lett. 2022, 14, 1172–1183. [Google Scholar] [CrossRef]
- Acheampong, R.A.; Cugurullo, F. Capturing the Behavioural Determinants behind the Adoption of Autonomous Vehicles: Conceptual Frameworks and Measurement Models to Predict Public Transport, Sharing and Ownership Trends of Self-Driving Cars. Transp. Res. Part F Traffic Psychol. Behav. 2019, 62, 349–375. [Google Scholar] [CrossRef]
- Wang, S.; Jiang, Z.; Noland, R.B.; Mondschein, A.S. Attitudes towards Privately-Owned and Shared Autonomous Vehicles. Transp. Res. Part F Traffic Psychol. Behav. 2020, 72, 297–306. [Google Scholar] [CrossRef]
- Bakioglu, G.; Atahan, A.O. AHP Integrated TOPSIS and VIKOR Methods with Pythagorean Fuzzy Sets to Prioritize Risks in Self-Driving Vehicles. Appl. Soft Comput. 2021, 99, 106948. [Google Scholar] [CrossRef]
- Fagnant, D.J.; Kockelman, K.M. The Travel and Environmental Implications of Shared Autonomous Vehicles, Using Agent-Based Model Scenarios. Transp. Res. Part C Emerg. Technol. 2014, 40, 1–13. [Google Scholar] [CrossRef]
- Wadud, Z.; MacKenzie, D.; Leiby, P. Help or Hindrance? The Travel, Energy and Carbon Impacts of Highly Automated Vehicles. Transp. Res. Part A Policy Pract. 2016, 86, 1–18. [Google Scholar] [CrossRef]
- Wilson, C.; Limburg, A.; Caldecott, B. Implications of the International Energy Agency Net Zero Emissions by 2050 Scenario for Net Zero Committed Financial Institutions; Oxford Sustainable Finance Group: Oxford, UK, 2022. [Google Scholar]
- Lu, Q.; Tettamanti, T.; Hörcher, D.; Varga, I. The Impact of Autonomous Vehicles on Urban Traffic Network Capacity: An Experimental Analysis by Microscopic Traffic Simulation. Transp. Lett. 2020, 12, 540–549. [Google Scholar] [CrossRef]
- Harb, M.; Xiao, Y.; Circella, G.; Mokhtarian, P.L.; Walker, J.L. Projecting Travelers into a World of Self-Driving Vehicles: Estimating Travel Behavior Implications via a Naturalistic Experiment. Transportation 2018, 45, 1671–1685. [Google Scholar] [CrossRef]
- Harb, M.; Stathopoulos, A.; Shiftan, Y.; Walker, J.L. What Do We (Not) Know about Our Future with Automated Vehicles? Transp. Res. Part C Emerg. Technol. 2021, 123, 102948. [Google Scholar] [CrossRef]
- Yu, C.; Dong, W.; Liu, Y.; Yang, C.; Yuan, Q. Rethinking Bus Ridership Dynamics: Examining Nonlinear Effects of Determinants on Bus Ridership Changes Using City-Level Panel Data from 2010 to 2019. Transp. Policy 2024, 151, 85–100. [Google Scholar] [CrossRef]
- Mandys, F. Electric Vehicles and Consumer Choices. Renew. Sustain. Energy Rev. 2021, 142, 110874. [Google Scholar] [CrossRef]
- Kautish, P.; Lavuri, R.; Roubaud, D.; Grebinevych, O. Electric Vehicles’ Choice Behaviour: An Emerging Market Scenario. J. Environ. Manag. 2024, 354, 120250. [Google Scholar] [CrossRef] [PubMed]
- Fishbein, M.; Ajzen, I. Belief, Attitude, Intention, and Behavior: An Introduction to Theory and Research. Philos. Rhetor. 1975, 10, 130–132. [Google Scholar]
- Ajzen, I.; Fishbein, M. Understanding Attitudes and Predicting Social Behavior; Prentice-Hall: Hoboken, NJ, USA, 1980. [Google Scholar]
- Ajzen, I. The Theory of Planned Behavior. Organ. Behav. Hum. Decis. Process. 1991, 50, 179–211. [Google Scholar] [CrossRef]
- Davis, F.D. Perceived Usefulness, Perceived Ease of Use, and User Acceptance of Information Technology. MIS Q. 1989, 13, 319–340. [Google Scholar] [CrossRef]
- Davis, F.D.; Bagozzi, R.P.; Warshaw, P.R. User Acceptance of Computer Technology: A Comparison of Two Theoretical Models. Manag. Sci. 1989, 35, 982–1003. [Google Scholar] [CrossRef]
- Venkatesh, V.; Morris, M.G.; Davis, G.B.; Davis, F.D. User Acceptance of Information Technology: Toward a Unified View. MIS Q. 2003, 27, 425–478. [Google Scholar] [CrossRef]
- Kenesei, Z.; Kökény, L.; Ásványi, K.; Jászberényi, M. The Central Role of Trust and Perceived Risk in the Acceptance of Autonomous Vehicles in an Integrated UTAUT Model. Eur. Transp. Res. Rev. 2025, 17, 8. [Google Scholar] [CrossRef]
- Ni, J.; Chen, J.; Xie, W.; Shao, Y. The Impacts of the Traffic Situation, Road Conditions, and Driving Environment on Driver Stress: A Systematic Review. Transp. Res. Part F Traffic Psychol. Behav. 2024, 103, 141–162. [Google Scholar] [CrossRef]
- Waung, M.; McAuslan, P.; Lakshmanan, S. Trust and Intention to Use Autonomous Vehicles: Manufacturer Focus and Passenger Control. Transp. Res. Part F Traffic Psychol. Behav. 2021, 80, 328–340. [Google Scholar] [CrossRef]
- Kapser, S.; Abdelrahman, M.; Bernecker, T. Autonomous Delivery Vehicles to Fight the Spread of COVID-19—How Do Men and Women Differ in Their Acceptance? Transp. Res. Part A Policy Pract. 2021, 148, 183–198. [Google Scholar] [CrossRef] [PubMed]
- Engesser, V.; Rombaut, E.; Vanhaverbeke, L.; Lebeau, P. Autonomous Delivery Robots for Urban Last-Mile Logistics Operations: A Modified UTAUT Framework. Transp. Res. Procedia 2023, 72, 1816–1823. [Google Scholar] [CrossRef]
- Yavuz, Y.C. Exploring University Students’ Acceptability of Autonomous Vehicles and Urban Air Mobility. J. Air Transp. Manag. 2024, 115, 102546. [Google Scholar] [CrossRef]
- Lee, C.; Bae, B.; Lee, Y.L.; Pak, T.-Y. Societal Acceptance of Urban Air Mobility Based on the Technology Adoption Framework. Technol. Forecast. Soc. Change 2023, 196, 122807. [Google Scholar] [CrossRef]
- Nordhoff, S.; Malmsten, V.; van Arem, B.; Liu, P.; Happee, R. A Structural Equation Modeling Approach for the Acceptance of Driverless Automated Shuttles Based on Constructs from the Unified Theory of Acceptance and Use of Technology and the Diffusion of Innovation Theory. Transp. Res. Part F Traffic Psychol. Behav. 2021, 78, 58–73. [Google Scholar] [CrossRef]
- Bellet, T.; Banet, A. UTAUT4-AV: An Extension of the UTAUT Model to Study Intention to Use Automated Shuttles and the Societal Acceptance of Different Types of Automated Vehicles. Transp. Res. Part F Traffic Psychol. Behav. 2023, 99, 239–261. [Google Scholar] [CrossRef]
- Cai, L.; Yuen, K.F.; Wang, X. Explore Public Acceptance of Autonomous Buses: An Integrated Model of UTAUT, TTF and Trust. Travel Behav. Soc. 2023, 31, 120–130. [Google Scholar] [CrossRef]
- Yuen, K.F.; Choo, L.Q.; Li, X.; Wong, Y.D.; Ma, F.; Wang, X. A Theoretical Investigation of User Acceptance of Autonomous Public Transport. Transportation 2023, 50, 545–569. [Google Scholar] [CrossRef]
- Chng, S.; Cheah, L. Understanding Autonomous Road Public Transport Acceptance: A Study of Singapore. Sustainability 2020, 12, 4974. [Google Scholar] [CrossRef]
- Chen, Y.; Khan, S.K.; Shiwakoti, N.; Stasinopoulos, P.; Aghabayk, K. Integrating Perceived Safety and Socio-Demographic Factors in UTAUT Model to Explore Australians’ Intention to Use Fully Automated Vehicles. Res. Transp. Bus. Manag. 2024, 56, 101147. [Google Scholar] [CrossRef]
- Hafeez, F.; Mas’ud, A.A.; Al-Shammari, S.; Sheikh, U.U.; Alanazi, M.A.; Hamid, M.; Azhar, A. Autonomous Vehicles Perception, Acceptance, and Future Prospects in the GCC: An Analysis Using the UTAUT-Based Model. World Electr. Veh. J. 2024, 15, 186. [Google Scholar] [CrossRef]
- Widyanti, A.; Erlangga, R.; Sutarto, A.P.; Trapsilawati, F.; Ansori, N.; Woodman, R.; Pawitra, T.A.; Rifai, A.P. Driving Forward Together: The Common Intention of Indonesians in Different Residential Areas to Use Autonomous Vehicles. Transp. Res. Interdiscip. Perspect. 2024, 24, 101049. [Google Scholar] [CrossRef]
- Kapser, S.; Abdelrahman, M. Acceptance of Autonomous Delivery Vehicles for Last-Mile Delivery in Germany—Extending UTAUT2 with Risk Perceptions. Transp. Res. Part C Emerg. Technol. 2020, 111, 210–225. [Google Scholar] [CrossRef]
- Bernhard, C.; Oberfeld, D.; Hoffmann, C.; Weismüller, D.; Hecht, H. User Acceptance of Automated Public Transport: Valence of an Autonomous Minibus Experience. Transp. Res. Part F Traffic Psychol. Behav. 2020, 70, 109–123. [Google Scholar] [CrossRef]
- Goldbach, C.; Sickmann, J.; Pitz, T.; Zimasa, T. Towards Autonomous Public Transportation: Attitudes and Intentions of the Local Population. Transp. Res. Interdiscip. Perspect. 2022, 13, 100504. [Google Scholar] [CrossRef]
- Korkmaz, H.; Fidanoglu, A.; Ozcelik, S.; Okumus, A. User Acceptance of Autonomous Public Transport Systems (APTS): Extended UTAUT2 Model. J. Public Transp. 2021, 23, 100013. [Google Scholar] [CrossRef]
- Madigan, R.; Louw, T.; Wilbrink, M.; Schieben, A.; Merat, N. What Influences the Decision to Use Automated Public Transport? Using UTAUT to Understand Public Acceptance of Automated Road Transport Systems. Transp. Res. Part F Traffic Psychol. Behav. 2017, 50, 55–64. [Google Scholar] [CrossRef]
- Sweet, M.N.; Scott, D.M.; Hamiditehrani, S. Who Will Adopt Private Automated Vehicles and Automated Shuttle Buses? Testing the Roles of Past Experience and Performance Expectancy. Transp. Plan. Technol. 2023, 46, 45–70. [Google Scholar] [CrossRef]
- Niu, Z.; Hu, X.; Qi, S.; Yang, H.; Wang, S.; An, S. Determinants to Parking Mode Alternatives: A Model Integrating Technology Acceptance Model and Satisfaction–Loyalty Model. Transp. Res. Part A Policy Pract. 2021, 152, 216–234. [Google Scholar] [CrossRef]
- Curtale, R.; Liao, F.; van der Waerden, P. User Acceptance of Electric Car-Sharing Services: The Case of the Netherlands. Transp. Res. Part A Policy Pract. 2021, 149, 266–282. [Google Scholar] [CrossRef]
- Karimi, S.; Karami, H.; Samadzad, M. The Role of Travel Satisfaction and Attitudes toward Travel Modes in the Prospect of Adoption of Urban Air Taxis: Evidence from a Stated Preference Survey in Tehran. Transp. Res. Part A Policy Pract. 2024, 179, 103885. [Google Scholar] [CrossRef]
- Nordhoff, S.; de Winter, J.; Madigan, R.; Merat, N.; van Arem, B.; Happee, R. User Acceptance of Automated Shuttles in Berlin-Schöneberg: A Questionnaire Study. Transp. Res. Part F Traffic Psychol. Behav. 2018, 58, 843–854. [Google Scholar] [CrossRef]
- Chen, J.; Li, R.; Gan, M.; Fu, Z.; Yuan, F. Public Acceptance of Driverless Buses in China: An Empirical Analysis Based on an Extended UTAUT Model. Discret. Dyn. Nat. Soc. 2020, 2020, 4318182. [Google Scholar] [CrossRef]
- Pande, D.; Taeihagh, A. A Governance Perspective on User Acceptance of Autonomous Systems in Singapore. Technol. Soc. 2024, 77, 102580. [Google Scholar] [CrossRef]
- Korkmaz Aslan, G.; Kartal, A.; Turan, T.; Taşdemir Yiğitoğlu, G.; Kocakabak, C. Association of Electronic Health Literacy with Health-promoting Behaviours in Adolescents. Int. J. Nurs. Pract. 2021, 27, e12921. [Google Scholar] [CrossRef]
- Meyer-Waarden, L.; Cloarec, J. “Baby, You Can Drive My Car”: Psychological Antecedents That Drive Consumers’ Adoption of AI-Powered Autonomous Vehicles. Technovation 2022, 109, 102348. [Google Scholar] [CrossRef]
- De Oña, J.; De Oña, R.; Eboli, L.; Mazzulla, G. Perceived Service Quality in Bus Transit Service: A Structural Equation Approach. Transp. Policy 2013, 29, 219–226. [Google Scholar] [CrossRef]
- Chen, C.-F. Investigating Structural Relationships between Service Quality, Perceived Value, Satisfaction, and Behavioral Intentions for Air Passengers: Evidence from Taiwan. Transp. Res. Part A Policy Pract. 2008, 42, 709–717. [Google Scholar] [CrossRef]
- De Vos, J.; Mokhtarian, P.L.; Schwanen, T.; Van Acker, V.; Witlox, F. Travel Mode Choice and Travel Satisfaction: Bridging the Gap between Decision Utility and Experienced Utility. Transportation 2016, 43, 771–796. [Google Scholar] [CrossRef]
- Ye, R.; Titheridge, H. Satisfaction with the Commute: The Role of Travel Mode Choice, Built Environment and Attitudes. Transp. Res. Part D Transp. Environ. 2017, 52, 535–547. [Google Scholar] [CrossRef]
- Chen, C.F. Factors Affecting the Decision to Use Autonomous Shuttle Services: Evidence from a Scooter-Dominant Urban Context. Transp. Res. Part F Traffic Psychol. Behav. 2019, 67, 195–204. [Google Scholar] [CrossRef]
- Chee, P.N.E.; Susilo, Y.O.; Wong, Y.D.; Pernestål, A. Which Factors Affect Willingness-to-Pay for Automated Vehicle Services? Evidence from Public Road Deployment in Stockholm, Sweden. Eur. Transp. Res. Rev. 2020, 12, 20. [Google Scholar] [CrossRef]
- Cao, Z.; Ceder, A.; Zhang, S. Real-Time Schedule Adjustments for Autonomous Public Transport Vehicles. Transp. Res. Part C Emerg. Technol. 2019, 109, 60–78. [Google Scholar] [CrossRef]
- Feys, M.; Rombaut, E.; Vanhaverbeke, L. Experience and Acceptance of Autonomous Shuttles in the Brussels Capital Region. Sustainability 2020, 12, 8403. [Google Scholar] [CrossRef]
- Nordhoff, S.; van Arem, B.; Merat, N.; Madigan, R.; Ruhrort, L.; Knie, A.; Happee, R. User Acceptance of Driverless Shuttles Running in an Open and Mixed Traffic Environment. In Proceedings of the 12th ITS European Congress, Strasbourg, France, 19–22 June 2017; pp. 19–22. [Google Scholar]
- Nordhoff, S.; Madigan, R.; van Arem, B.; Merat, N.; Happee, R. Interrelationships among Predictors of Automated Vehicle Acceptance: A Structural Equation Modelling Approach. Theor. Issues Ergon. Sci. 2021, 22, 383–408. [Google Scholar] [CrossRef]
- Paddeu, D.; Parkhurst, G.; Shergold, I. Passenger Comfort and Trust on First-Time Use of a Shared Autonomous Shuttle Vehicle. Transp. Res. Part C Emerg. Technol. 2020, 115, 102604. [Google Scholar] [CrossRef]
- Hong, J.-W.; Cruz, I.; Williams, D. AI, You Can Drive My Car: How We Evaluate Human Drivers vs. Self-Driving Cars. Comput. Human Behav. 2021, 125, 106944. [Google Scholar] [CrossRef]
- Zhang, C.; Liu, Y.; Lu, W.; Xiao, G. Evaluating Passenger Satisfaction Index Based on PLS-SEM Model: Evidence from Chinese Public Transport Service. Transp. Res. Part A Policy Pract. 2019, 120, 149–164. [Google Scholar] [CrossRef]
- Fu, X.; Zhang, J.; Chan, F.T.S. Determinants of Loyalty to Public Transit: A Model Integrating Satisfaction-Loyalty Theory and Expectation-Confirmation Theory. Transp. Res. Part A Policy Pract. 2018, 113, 476–490. [Google Scholar] [CrossRef]
- de Oña, J.; de Oña, R.; Eboli, L.; Forciniti, C.; Mazzulla, G. Transit Passengers’ Behavioural Intentions: The Influence of Service Quality and Customer Satisfaction. Transp. A Transp. Sci. 2016, 12, 385–412. [Google Scholar] [CrossRef]
- Ingvardson, J.B.; Nielsen, O.A. The Relationship between Norms, Satisfaction and Public Transport Use: A Comparison across Six European Cities Using Structural Equation Modelling. Transp. Res. Part A Policy Pract. 2019, 126, 37–57. [Google Scholar] [CrossRef]
- Nguyen-Phuoc, D.Q.; Phuong Tran, A.T.; Van Nguyen, T.; Le, P.T.; Su, D.N. Investigating the Complexity of Perceived Service Quality and Perceived Safety and Security in Building Loyalty among Bus Passengers in Vietnam—A PLS-SEM Approach. Transp. Policy 2021, 101, 162–173. [Google Scholar] [CrossRef]
- Allen, J.; Muñoz, J.C.; Ortúzar, J.d.D. Understanding Public Transport Satisfaction: Using Maslow’s Hierarchy of (Transit) Needs. Transp. Policy 2019, 81, 75–94. [Google Scholar] [CrossRef]
- Dong, X.; DiScenna, M.; Guerra, E. Transit User Perceptions of Driverless Buses. Transportation 2019, 46, 35–50. [Google Scholar] [CrossRef]
- Winter, S.R.; Rice, S.; Mehta, R.; Walters, N.W.; Pierce, M.B.; Anania, E.C.; Milner, M.N.; Rao, N. Do Americans Differ in Their Willingness to Ride in a Driverless Bus? J. Unmanned Veh. Syst. 2018, 6, 267–278. [Google Scholar] [CrossRef]
- Nordhoff, S.; de Winter, J.; Payre, W.; van Arem, B.; Happee, R. What Impressions Do Users Have after a Ride in an Automated Shuttle? An Interview Study. Transp. Res. Part F Traffic Psychol. Behav. 2019, 63, 252–269. [Google Scholar] [CrossRef]
- Hinderer, H.; Stegmuller, J.; Schmidt, J.; Sommer, J.; Lucke, J. Acceptance of Autonomous Vehicles in Suburban Public Transport. In Proceedings of the 2018 IEEE International Conference on Engineering, Technology and Innovation (ICE/ITMC), Stuttgart, Germany, 17–20 June 2018; pp. 1–8. [Google Scholar]
- Alessandrini, A.; Site, P.D.; Gatta, V.; Marcucci, E. Investigating Users’ Attitudes towards Conventional and Automated Buses in Twelve European Cities. Int. J. Transp. Econ. 2016, 43, 413–436. [Google Scholar] [CrossRef]
- Cordera, R.; González-González, E.; Nogués, S.; Arellana, J.; Moura, J.L. Modal Choice for the Driverless City: Scenario Simulation Based on a Stated Preference Survey. J. Adv. Transp. 2022, 2022, 1108272. [Google Scholar] [CrossRef]
- Patel, R.K.; Etminani-Ghasrodashti, R.; Kermanshachi, S.; Michael Rosenberger, J.; Foss, A. How Riders Use Shared Autonomous Vehicles. In Proceedings of the Automated People Movers and Automated Transit Systems 2022, Seattle, WA, USA, 31 May–3 June 2022; American Society of Civil Engineers: Reston, VA, USA, 2022; pp. 81–93. [Google Scholar]
- Cheng, Y.-H.; Chen, S.-Y. Perceived Accessibility, Mobility, and Connectivity of Public Transportation Systems. Transp. Res. Part A Policy Pract. 2015, 77, 386–403. [Google Scholar] [CrossRef]
- Bollen, K.A. Structural Equations with Latent Variables; John Wiley & Sons: Hoboken, NJ, USA, 1989. [Google Scholar]
- Nordhoff, S.; Stapel, J.; van Arem, B.; Happee, R. Passenger Opinions of the Perceived Safety and Interaction with Automated Shuttles: A Test Ride Study with ‘Hidden’ Safety Steward. Transp. Res. Part A Policy Pract. 2020, 138, 508–524. [Google Scholar] [CrossRef]
- Pavlou, P.A. Consumer Acceptance of Electronic Commerce: Integrating Trust and Risk with the Technology Acceptance Model. Int. J. Electron. Commer. 2003, 7, 101–134. [Google Scholar] [CrossRef]
- Choi, J.K.; Ji, Y.G. Investigating the Importance of Trust on Adopting an Autonomous Vehicle. Int. J. Hum. Comput. Interact. 2015, 31, 692–702. [Google Scholar] [CrossRef]
- Nguyen-Phuoc, D.Q.; Su, D.N.; Tran, P.T.K.; Le, D.-T.T.; Johnson, L.W. Factors Influencing Customer’s Loyalty towards Ride-Hailing Taxi Services—A Case Study of Vietnam. Transp. Res. Part A Policy Pract. 2020, 134, 96–112. [Google Scholar] [CrossRef]
- Shen, W.; Xiao, W.; Wang, X. Passenger Satisfaction Evaluation Model for Urban Rail Transit: A Structural Equation Modeling Based on Partial Least Squares. Transp. Policy 2016, 46, 20–31. [Google Scholar] [CrossRef]
- Turkish Statistical Institute Address Based Population Registration System Results. Available online: https://data.tuik.gov.tr/Bulten/Index?p=Adrese-Dayali-Nufus-Kayit-Sistemi-Sonuclari-2024-53783 (accessed on 2 April 2025).
- INRIX Global Traffic Scorecard 2024. Available online: https://inrix.com/press-releases/2024-global-traffic-scorecard-us/ (accessed on 8 October 2025).
- Istanbul Electricity, Tram and Tunnel Establishments. IETT Annual Report 2023; Istanbul Electricity, Tram and Tunnel Establishments: Istanbul, Turkey, 2024. [Google Scholar]
- Kline, R.B. Principles and Practice of Structural Equation Modeling, 5th ed.; The Guilford Press: New York, NY, USA, 2015. [Google Scholar]
- Hair, J.F.; Hult, G.T.M.; Ringle, C.M.; Sarstedt, M.; Thiele, K.O. Mirror, Mirror on the Wall: A Comparative Evaluation of Composite-Based Structural Equation Modeling Methods. J. Acad. Mark. Sci. 2017, 45, 616–632. [Google Scholar] [CrossRef]
- Hair, J.; Anderson, R.E.; Tatham, R.L.; Black, W.C. Multivariate Data Analysis, 5th ed.; Prentice-Hall International Inc.: Hoboken, NJ, USA, 1998. [Google Scholar]
- Hair, J.F.; Hult, G.T.M.; Ringle, C.M.; Sarstedt, M.; Danks, N.P.; Ray, S. Evaluation of Reflective Measurement Models. In Partial Least Squares Structural Equation Modeling (PLS-SEM) Using R; Springer: Cham, Switzerland, 2021; pp. 75–90. [Google Scholar]
- Cheung, G.W.; Cooper-Thomas, H.D.; Lau, R.S.; Wang, L.C. Reporting Reliability, Convergent and Discriminant Validity with Structural Equation Modeling: A Review and Best-Practice Recommendations. Asia Pac. J. Manag. 2024, 41, 745–783. [Google Scholar] [CrossRef]
- Hooper, D.; Coughlan, J.; Mullen, M.R. Structural Equation Modelling: Guidelines for Determining Model Fit. Electron. J. Bus. Res. Methods 2008, 6, 53–60. [Google Scholar]
- Sun, S.; Zhou, L.; Wang, P.; Zhang, H. Unraveling the Inconsistency in Captive Riders’ Behaviors and Attitudes within Public Transportation Service Usage: An Integrated Modeling Approach. Res. Transp. Econ. 2024, 105, 101431. [Google Scholar] [CrossRef]
- Fang, D.; Xue, Y.; Cao, J.; Sun, S. Exploring Satisfaction of Choice and Captive Bus Riders: An Impact Asymmetry Analysis. Transp. Res. Part D Transp. Environ. 2021, 93, 102798. [Google Scholar] [CrossRef]
- Chen, C.-F.; Chao, W.-H. Habitual or Reasoned? Using the Theory of Planned Behavior, Technology Acceptance Model, and Habit to Examine Switching Intentions toward Public Transit. Transp. Res. Part F Traffic Psychol. Behav. 2011, 14, 128–137. [Google Scholar] [CrossRef]
- Scherer, M. Is Light Rail More Attractive to Users than Bus Transit?: Arguments Based on Cognition and Rational Choice. Transp. Res. Rec. J. Transp. Res. Board 2010, 2144, 11–19. [Google Scholar] [CrossRef]
- Ben-Akiva, M.; Morikawa, T. Comparing Ridership Attraction of Rail and Bus. Transp. Policy 2002, 9, 107–116. [Google Scholar] [CrossRef]
- Lorenzo Varela, J.M.; Börjesson, M.; Daly, A. Public Transport: One Mode or Several? Transp. Res. Part A Policy Pract. 2018, 113, 137–156. [Google Scholar] [CrossRef]
- Yu, C.; Lin, H.; Dong, W.; Fang, S.; Yuan, Q.; Yang, C. TripChain2RecDeepSurv: A Novel Framework to Predict Transit Users’ Lifecycle Behavior Status Transitions for User Management. Transp. Res. Part C Emerg. Technol. 2024, 167, 104818. [Google Scholar] [CrossRef]





| Construct | Description | Source |
|---|---|---|
| Performance expectancy | The degree to which an individual’s use of the new technology will provide gains in job performance. | Adapted from Bellet & Banet [29]; Curtale et al. [43]; Madigan et al. [40]; Nordhoff et al. [77]; Venkatesh et al. [20] |
| Effort expectancy | The level of ease an individual perceives in using a new technology. | |
| Social influence | The degree to which individuals perceive those significant others in their social circle (such as family and friends) believe they should adopt and use new technology. | |
| Facilitating conditions | The degree to which an individual believes that supporting factors, such as knowledge and technical infrastructure, are available to facilitate the use of the new technology. | |
| Trust | The degree of participants’ confidence in the APT’s in-car and driving safety. | New construct based on Choi & Ji [79]; Korkmaz et al. [39]; Nordhoff et al. [28]; Pavlou [78] |
| Loyalty | Overall satisfaction with CPT, willingness to recommend it to others, and continue using CPT in the future. | New constructs based on de Oña et al. [64]; Fu et al. [63]; Nguyen-Phuoc et al. [80]; Shen et al. [81]; Zhang et al. [62] |
| Satisfaction | CPT user’s overall experience with a CPT service compared to his or her pre-defined expectations. | |
| Behavioural intention | The degree to which respondents intend to use the APT. | Adapted from Bellet & Banet [29]; Curtale et al. [43]; Madigan et al. [40]; Nordhoff et al. [77]; Venkatesh et al. [20] |
| Constructs | Items |
|---|---|
| Performance expectancy | |
| PE1 | I would find the APT a useful mode of transport |
| PE2 | I expect using the APT would shorten travel times |
| PE3 | I expect a safe and comfortable travel with APT |
| PE4 | I expect that using APT would increase my productivity |
| Effort expectancy | |
| EE1 | I expect it’ll be easy to understand how to use the APT |
| EE2 | I expect a clear and understandable interaction with the APT |
| EE3 | I expect a simple procedure for using the APT |
| Social influence | |
| SI1 | People who are important to me would think that I should use the APT |
| SI2 | I would probably use the APT if people who are important to me think that I should use the APT |
| SI3 | I would be more likely to use APT if my friends and family also used it. |
| Facilitating conditions | |
| FC1 | I have the knowledge necessary to use the APT |
| FC2 | I have the resources necessary to use the APT |
| FC3 | I would be able to get help from others when I have difficulties using an APT |
| Trust | |
| TR1 | I think the APT is safe |
| TR2 | I think the APT is safer than CPT |
| TR3 | I think the APT can reduce traffic accidents |
| Loyalty | |
| LOY1 | I intend to keep travelling by this CPT when I want to travel |
| LOY2 | I consider this CPT to be my first choice when I travel |
| LOY3 | I recommend this CPT to others. |
| LOY4 | I say positive things about this CPT |
| Satisfaction | |
| SAT1 | I am satisfied with this CPT |
| SAT2 | I believe I make a right decision to choose this CPT |
| SAT3 | The CPT service meets my expectations |
| SAT4 | I feel happy with my decision to travel by this CPT |
| Behavioural intention | |
| BI1 | I plan to try the APT in the future |
| BI2 | I plan to use the APT frequently in the future |
| BI3 | Assuming that I had access to APT, I predict that I would use it |
| BI4 | I intend to use APT in the future |
| Variable | Levels | N | Percentage (%) |
|---|---|---|---|
| Main public transport type | Public transport with rubber tires | 521 | 40.99 |
| Urban rail systems | 447 | 35.17 | |
| Bus rapid transit | 303 | 23.84 | |
| Gender | Female | 671 | 52.79 |
| Male | 600 | 47.21 | |
| Age | 18–25 | 113 | 8.92 |
| 26–35 | 225 | 17.67 | |
| 36–45 | 312 | 24.56 | |
| 46–55 | 304 | 23.94 | |
| 56–65 | 209 | 16.43 | |
| >65 | 108 | 8.48 | |
| Household size | 1 | 187 | 14.71 |
| 2 | 274 | 21.57 | |
| 3 | 336 | 26.47 | |
| 4 and more | 474 | 37.25 | |
| Car ownership | 0 | 287 | 22.55 |
| 1 | 723 | 56.86 | |
| 2 and more | 262 | 20.59 | |
| Education | Elementary school | 760 | 59.81 |
| High school | 39 | 3.09 | |
| Undergraduate & two-year degree | 367 | 28.89 | |
| Master | 81 | 6.36 | |
| PhD | 24 | 1.86 | |
| Working status | Student | 56 | 4.42 |
| Public employee | 101 | 7.95 | |
| Private sector employee | 503 | 39.58 | |
| Retired | 274 | 21.55 | |
| Unemployed | 337 | 26.5 | |
| Monthly income | <$549 | 424 | 33.36 |
| $549–$824 | 307 | 24.17 | |
| $824–$1374 | 288 | 22.67 | |
| $1374–$2747 | 168 | 13.22 | |
| >$2747 | 84 | 6.59 |
| Conventional Rubber Tire Systems | Conventional Urban Rail Systems | Conventional Bus Rapid Transit Systems | |||||||||||
|---|---|---|---|---|---|---|---|---|---|---|---|---|---|
| Latent Variable | Notation | λ | ⍺ | CR | AVE | λ | ⍺ | CR | AVE | λ | ⍺ | CR | AVE |
| Performance expectancy | PE1 | 0.766 | 0.931 | 0.897 | 0.686 | 0.831 | 0.933 | 0.884 | 0.657 | 0.721 | 0.957 | 0.894 | 0.680 |
| PE2 | 0.868 | 0.829 | 0.866 | ||||||||||
| PE3 | 0.872 | 0.834 | 0.912 | ||||||||||
| PE4 | 0.801 | 0.745 | 0.786 | ||||||||||
| Effort expectancy | EE1 | 0.937 | 0.947 | 0.932 | 0.821 | 0.725 | 0.957 | 0.881 | 0.714 | 0.781 | 0.969 | 0.831 | 0.622 |
| EE2 | 0.887 | 0.896 | 0.833 | ||||||||||
| EE3 | 0.893 | 0.902 | 0.749 | ||||||||||
| Social influence | SI1 | 0.841 | 0.936 | 0.885 | 0.719 | 0.859 | 0.942 | 0.869 | 0.689 | 0.938 | 0.934 | 0.845 | 0.648 |
| SI2 | 0.858 | 0.756 | 0.704 | ||||||||||
| SI3 | 0.845 | 0.871 | 0.755 | ||||||||||
| Facilitating conditions | FC1 | 0.692 | 0.822 | 0.758 | 0.512 | 0.661 | 0.826 | 0.757 | 0.510 | 0.748 | 0.784 | 0.812 | 0.594 |
| FC2 | 0.785 | 0.782 | 0.893 | ||||||||||
| FC3 | 0.663 | 0.694 | 0.652 | ||||||||||
| Trust | TR1 | 0.853 | 0.942 | 0.891 | 0.731 | 0.874 | 0.951 | 0.873 | 0.697 | 0.824 | 0.963 | 0.912 | 0.776 |
| TR2 | 0.865 | 0.752 | 0.890 | ||||||||||
| TR3 | 0.847 | 0.873 | 0.925 | ||||||||||
| Loyalty | LOY1 | 0.759 | 0.885 | 0.873 | 0.633 | 0.825 | 0.921 | 0.868 | 0.622 | 0.839 | 0.901 | 0.893 | 0.675 |
| LOY2 | 0.781 | 0.799 | 0.816 | ||||||||||
| LOY3 | 0.798 | 0.818 | 0.830 | ||||||||||
| LOY4 | 0.841 | 0.706 | 0.802 | ||||||||||
| Satisfaction | SAT1 | 0.711 | 0.906 | 0.846 | 0.579 | 0.834 | 0.911 | 0.927 | 0.762 | 0.869 | 0.926 | 0.902 | 0.701 |
| SAT2 | 0.698 | 0.787 | 0.676 | ||||||||||
| SAT3 | 0.805 | 0.871 | 0.814 | ||||||||||
| SAT4 | 0.822 | 0.987 | 0.963 | ||||||||||
| Behavioural intention | BI1 | 0.847 | 0.933 | 0.901 | 0.694 | 0.887 | 0.959 | 0.915 | 0.730 | 0.867 | 0.957 | 0.939 | 0.795 |
| BI2 | 0.831 | 0.903 | 0.967 | ||||||||||
| BI3 | 0.819 | 0.725 | 0.888 | ||||||||||
| BI4 | 0.834 | 0.890 | 0.840 | ||||||||||
| Fit Index | CMIN/DF =x2/df | GFI | AGFI | CFI | NFI | TLI | RMSEA | SRMR |
|---|---|---|---|---|---|---|---|---|
| Good Fit | x2/df < 3 | >0.95 | >0.95 | >0.95 | >0.95 | >0.95 | <0.05 | <0.05 |
| Acceptable Fit | 3 < x2/df < 5 | >0.90 | >0.90 | >0.90 | >0.90 | >0.90 | <0.08 | <0.08 |
| Conventional rubber tire systems | ||||||||
| The Proposed Model Fit Indices | 3.52 | 0.941 | 0.949 | 0.941 | 0.947 | 0.941 | 0.07 | 0.07 |
| Conventional urban rail systems | ||||||||
| The Proposed Model Fit Indices | 3.169 | 0.948 | 0.949 | 0.955 | 0.936 | 0.947 | 0.07 | 0.07 |
| Conventional bus rapid transit systems | ||||||||
| The Proposed Model Fit Indices | 1.69 | 0.969 | 0.961 | 0.975 | 0.965 | 0.966 | 0.04 | 0.032 |
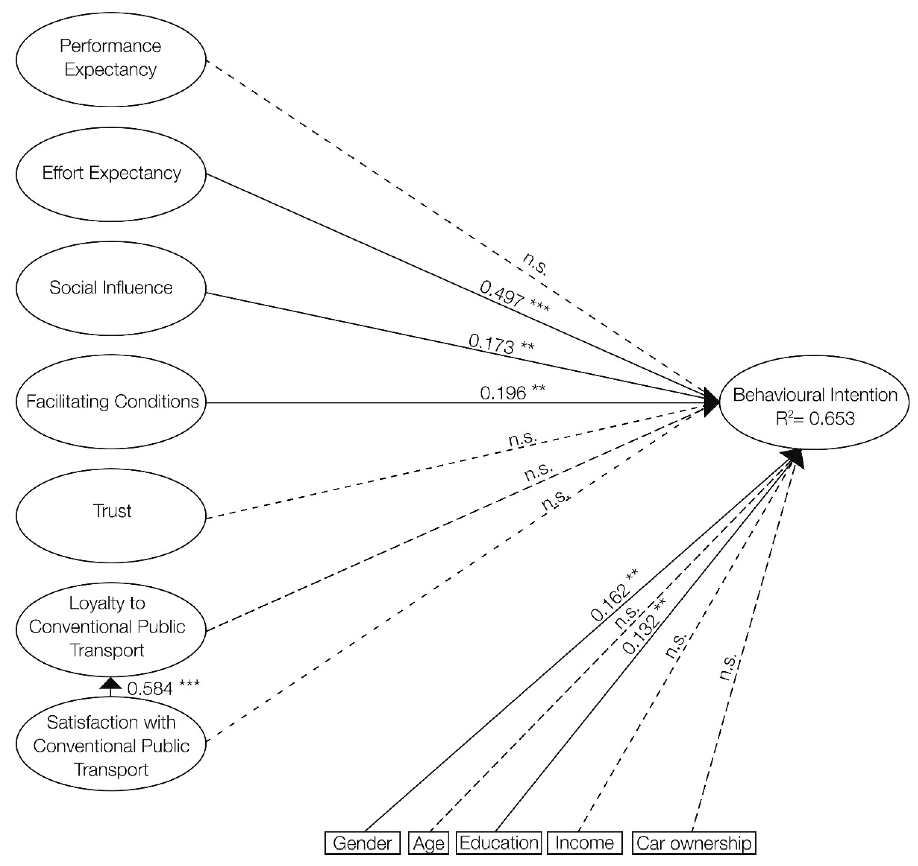
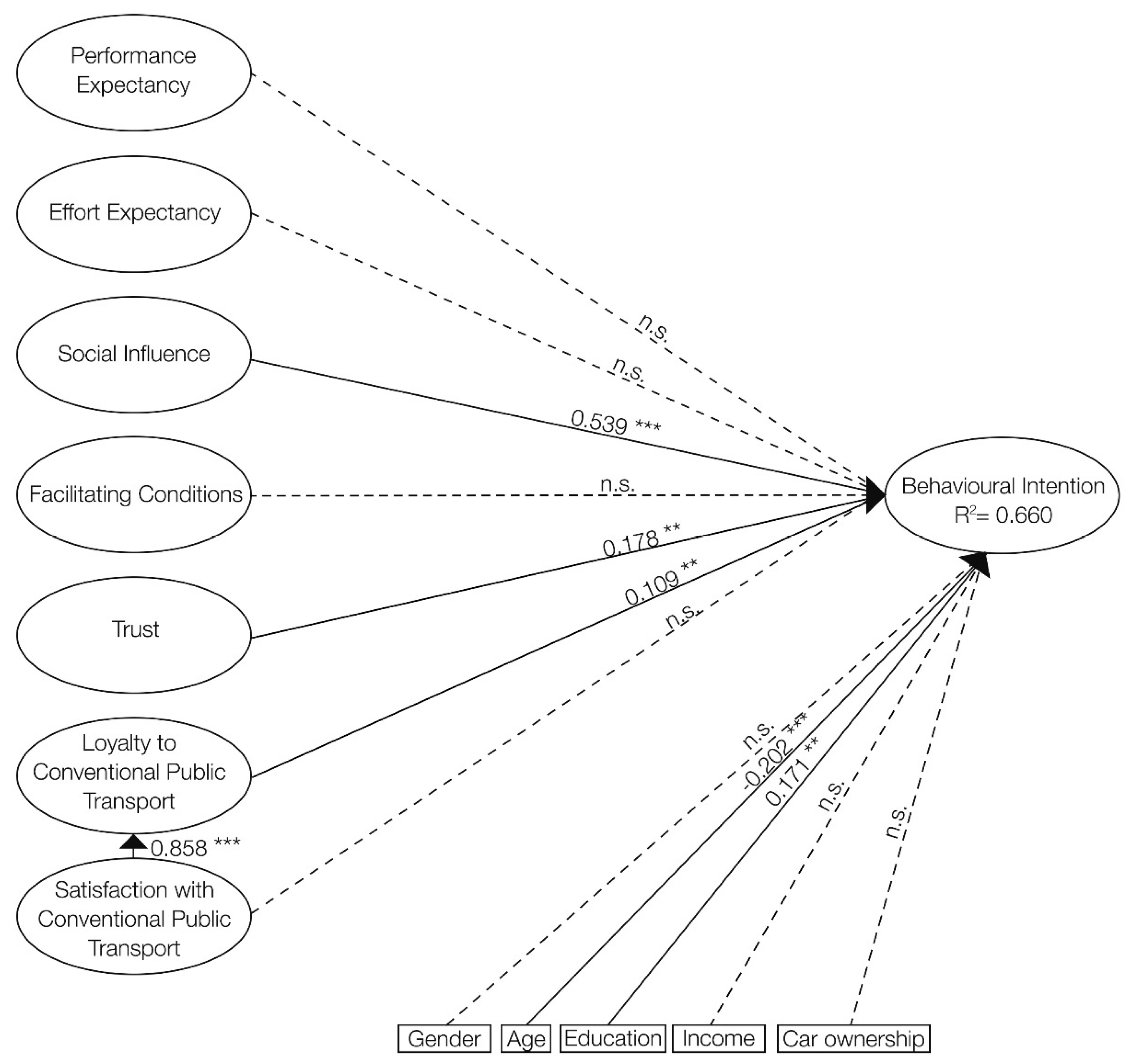
| R2 for Behavioural Intention | Basic UTAUT | The Proposed Integrated UTAUT Model | Improvement over Basic Model |
|---|---|---|---|
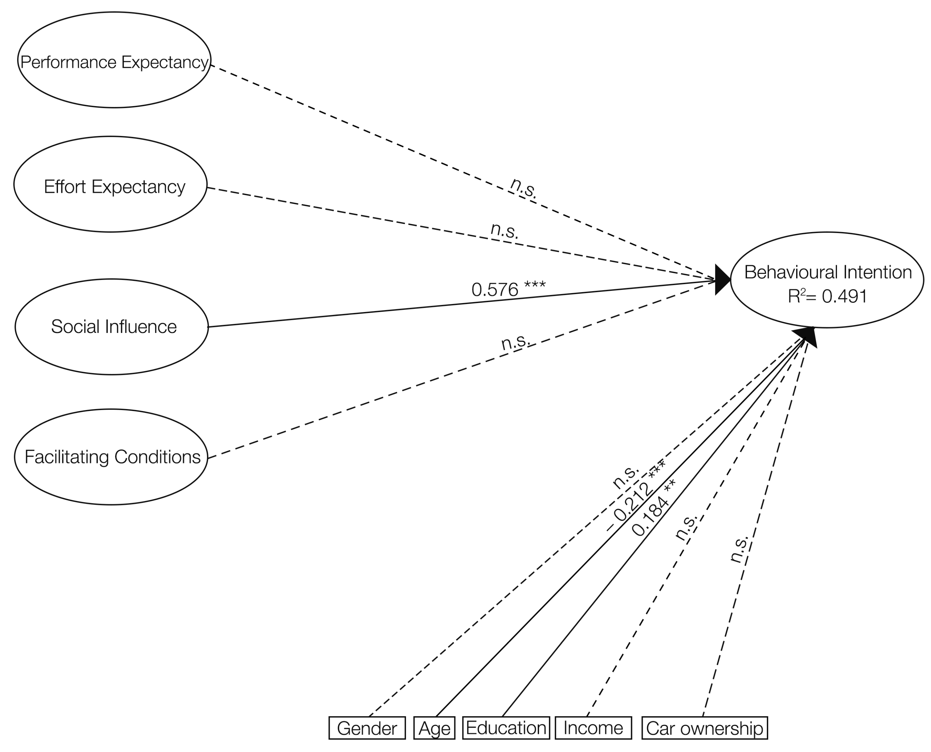
| Conventional rubber tire systems’ structural model | |||
| 0.594 | 0.653 | 9.9% | |
| Conventional urban rail systems’ structural model | |||
| 0.491 | 0.660 | 34.4% | |
| Conventional bus rapid transit systems’ structural model | |||
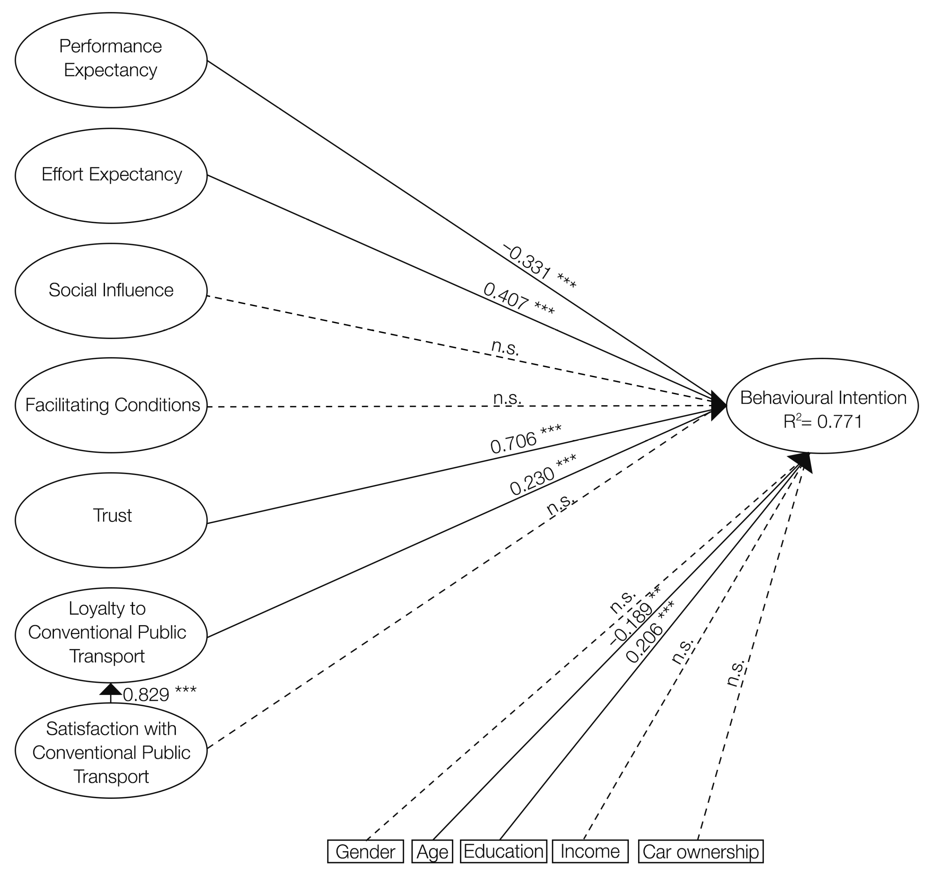
| 0.684 | 0.771 | 12.7% | |
| Hypotheses | Standardized Path Coefficients | p-Values | Supported? |
|---|---|---|---|
| Conventional rubber tire systems’ structural model | |||
| H1: PE → BI | 0.038 | 0.611 | No |
| H2: EE → BI | 0.497 | *** | Yes |
| H3: SI → BI | 0.173 | ** | Yes |
| H4: FC → BI | 0.196 | ** | Yes |
| H5: TR → BI | −0.028 | 0.679 | No |
| H6: LOY → BI | −0.019 | 0.828 | No |
| H7: SAT → BI | 0.013 | 0.861 | No |
| H8: SAT → LOY | 0.584 | *** | Yes |
| H9a: Male → BI | 0.162 | ** | Yes |
| H9b: Age → BI | −0.032 | 0.644 | No |
| H9c: Education → BI | 0.132 | ** | Yes |
| H9d: Income → BI | 0.064 | 0.379 | No |
| H10: Car ownership → BI | −0.022 | 0.775 | No |
| Conventional urban rail systems’ structural model | |||
| H1: PE → BI | −0.008 | 0.898 | No |
| H2: EE → BI | 0.027 | 0.702 | No |
| H3: SI → BI | 0.539 | *** | Yes |
| H4: FC → BI | 0.053 | 0.494 | No |
| H5: TR → BI | 0.178 | ** | Yes |
| H6: LOY → BI | 0.109 | ** | No |
| H7: SAT → BI | −0.060 | 0.424 | No |
| H8: SAT → LOY | 0.858 | *** | Yes |
| H9a: Male → BI | 0.088 | 0.291 | No |
| H9b: Age → BI | −0.202 | *** | Yes |
| H9c: Education → BI | 0.171 | ** | Yes |
| H9d: Income → BI | 0.034 | 0.631 | No |
| H10: Car ownership → BI | −0.073 | 0.342 | No |
| Conventional bus rapid transit systems’ structural model | |||
| H1: PE → BI | −0.331 | *** | No |
| H2: EE → BI | 0.407 | *** | Yes |
| H3: SI → BI | −0.062 | 0.401 | No |
| H4: FC → BI | 0.057 | 0.442 | No |
| H5: TR → BI | 0.706 | *** | Yes |
| H6: LOY → BI | 0.230 | *** | No |
| H7: SAT → BI | −0.065 | 0.370 | No |
| H8: SAT → LOY | 0.829 | *** | Yes |
| H9a: Male → BI | 0.054 | 0.480 | No |
| H9b: Age → BI | −0.189 | ** | Yes |
| H9c: Education → BI | 0.206 | *** | Yes |
| H9d: Income → BI | 0.012 | 0.872 | No |
| H10: Car ownership → BI | −0.007 | 0.901 | No |
Disclaimer/Publisher’s Note: The statements, opinions and data contained in all publications are solely those of the individual author(s) and contributor(s) and not of MDPI and/or the editor(s). MDPI and/or the editor(s) disclaim responsibility for any injury to people or property resulting from any ideas, methods, instructions or products referred to in the content. |
© 2025 by the authors. Licensee MDPI, Basel, Switzerland. This article is an open access article distributed under the terms and conditions of the Creative Commons Attribution (CC BY) license (https://creativecommons.org/licenses/by/4.0/).
Share and Cite
Yucel, H.; Ergün, M.; Bakioglu, G. Will Conventional Public Transport Users Adopt Autonomous Public Transport? A Model Integrating UTAUT Model and Satisfaction–Loyalty Model. Sustainability 2025, 17, 9087. https://doi.org/10.3390/su17209087
Yucel H, Ergün M, Bakioglu G. Will Conventional Public Transport Users Adopt Autonomous Public Transport? A Model Integrating UTAUT Model and Satisfaction–Loyalty Model. Sustainability. 2025; 17(20):9087. https://doi.org/10.3390/su17209087
Chicago/Turabian StyleYucel, Hasanburak, Murat Ergün, and Gozde Bakioglu. 2025. "Will Conventional Public Transport Users Adopt Autonomous Public Transport? A Model Integrating UTAUT Model and Satisfaction–Loyalty Model" Sustainability 17, no. 20: 9087. https://doi.org/10.3390/su17209087
APA StyleYucel, H., Ergün, M., & Bakioglu, G. (2025). Will Conventional Public Transport Users Adopt Autonomous Public Transport? A Model Integrating UTAUT Model and Satisfaction–Loyalty Model. Sustainability, 17(20), 9087. https://doi.org/10.3390/su17209087

