Advancing Sustainable Construction Through 5D Digital EIA and Ecosystem Restoration
Abstract
1. Introduction
1.1. The Multifaceted Environmental Burden of Construction
1.2. Legal Mechanisms: Environmental Impact Assessment (EIA)
1.3. Natural Mechanisms: Natural Self-Cleansing
1.4. Contributions of This Study
- Integration of BIM and EIA through a 5D framework, combining 4D modeling with real-time environmental monitoring and adaptive scheduling.
- Inclusion of natural self-cleansing processes as a systematic component of evaluation, ensuring that human interventions and ecosystem capacities are recognized in EIA.
- Development of the I-EDSIS framework, a governance-oriented system for continuous monitoring;
- Cumulative environmental control that strengthens decision making across project and regional scales.
- Empirical grounding of the framework through analysis of national pollution datasets and expert interviews, directly linking data-driven insights to construction.
2. Research Methods
2.1. Literature Survey
2.2. Unstructured Interviews
- Process: Underutilization of EIA in design processes, lack of material flow modeling, Inflexible regulatory procedures, Insufficient post-project learning with no feedback.
- Information: Limited cumulative impact data, Need for integration of data for sustainable project, environmental awareness, project planning, execution and controlling.
- Stakeholders: Early stakeholder involvement, poor transparency for key opponents of the projects, limited public engagement, lack of personnel for governmental control.
- Technology: Lack of equipment to allow for monitoring on a project level and lack of adoption of novel technologies, Contractor monitoring limitations.
2.3. Review of Practice
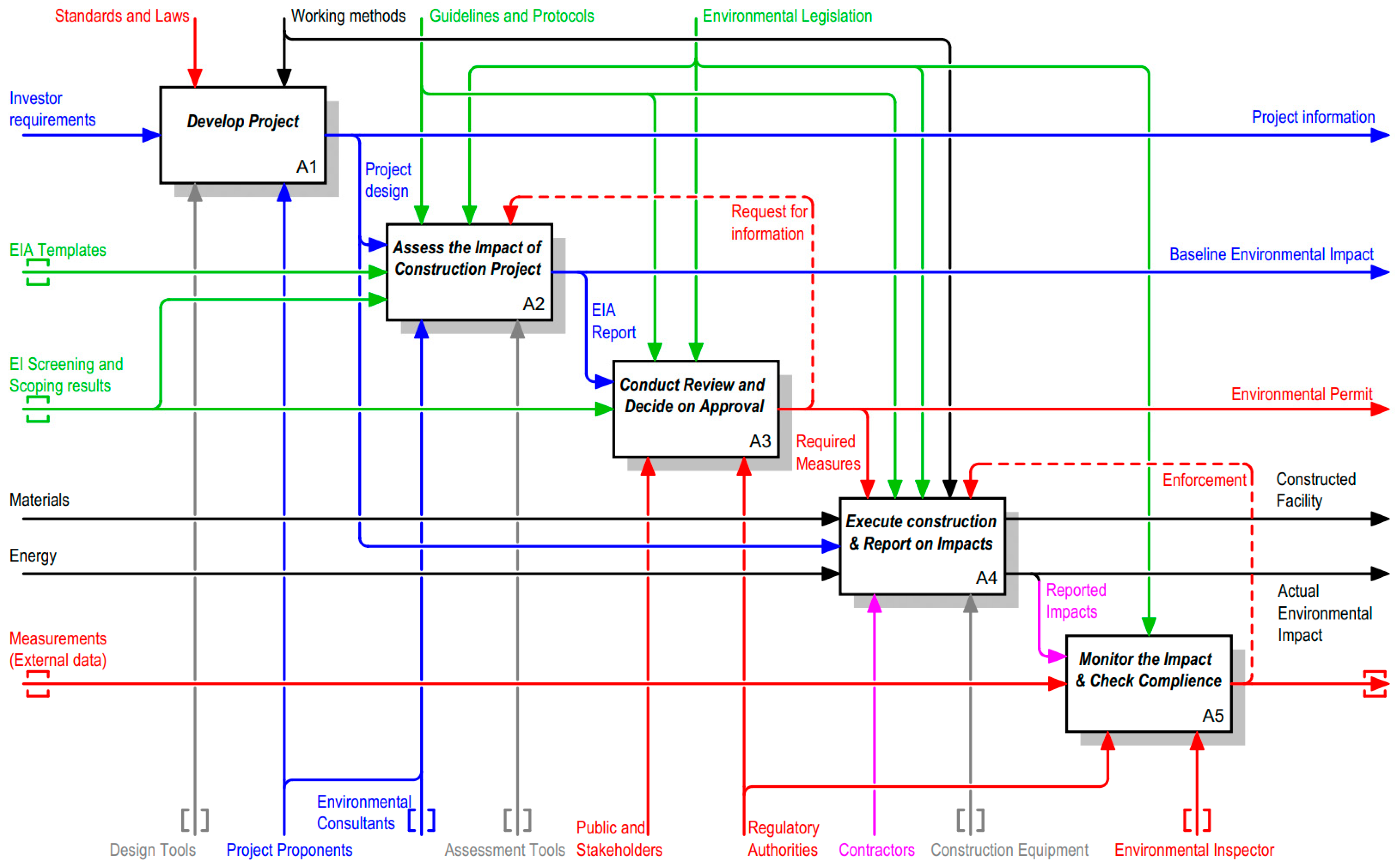
3. Process Analysis
- Section 3.1 maps the “As-Is” (current state) of EIA practices in construction;
- Section 3.2 identifies inefficiencies and gaps;
- Section 4 introduces the “To-Be” (future state) process model.
3.1. AS-IS Process Model of EIA
3.2. EIA Gap Analysis
| Process Activity | Process Gaps | Input–Control–Output–Mechanism (ICOM) Gaps |
|---|---|---|
| Develop project, design, and plan | Lack of interdisciplinary collaboration and early involvement of all relevant stakeholders [38] Lack of mitigation measures by design [39] Limited availability and accuracy of environmental information [40] and cumulative IA [41,42] EIA not used by design; the focus is on the reduction in the impact of fixed solutions No account of novel technologies that can better control the material flow and use of resources | I: Limited information on materials, waste, and other relevant baseline environmental information [43] C: Control of impact using cumulative effects to be used as integral part of the design O: Lack of information with integrated 4D/5D models, enabling simulation of a complete material flow M: Lack of design assessment tools integrated with environmental system with available accurate data |
| Assess the impact of the construction project | Limited availability of information and scope Difficult consideration of variable conditions [44] Inconsistent information, standards, and regulations Not considered dynamic in construction projects Not considered variable and unpredictable natural conditions, resilience, and connectivity [45] Rigid and unresponsive regulatory approaches | I: Project documentation at various design stages/project phases C: Lack of standardized methods and rules for calculations; evolving legislative requirements O: Baseline environmental impact relative to the reference material flow (4D) and natural conditions M: Integrated environmental system with sources |
| Share, comment, and examine the EIA report | Limited public awareness and time availability Limited project understanding/interpretation Lack of transparency and streamlined interactions [46,47] Limited access to the project documentation Lack of presentations for the general public; Aarhus convention requirements not met [46] | I: Lack of presentations for the general public Lack of regular updates through the project lifecycle [47] C: Lack of management of stakeholders [48] O: Lack of feedback with sufficient technical information M: Lack of simulations for the general public; lack of communication channels |
| Execute construction project and report | Lack of contractor expertise and time constraints Demanding data management and reporting Lack of assessment of cumulative effects [42] Lack of long-term requirements for monitoring Reporting and mitigation in construction phase [49] | I: Contracts can include requirements on EI, questionable financing of monitoring [47] C: No requirement to report and document compliance to the consent O: Lack of information on natural cleansing M: Lack of equipment for monitoring local conditions, lack of automated reporting mechanisms |
| Monitor the impact of construction projects | Lack of monitoring and auditing [46] Limited enforcement of environmental permits [46] Insufficient consideration of cumulative effects Inadequate support for real-time monitoring and/or insufficient availability of monitoring data [50] Complexity of management of technology Overemphasis on environmental parameter peaks Lack of overall post-EIA follow up/feedback [51,52] | I: Real-time relevant sample data are not available and data on used materials/equipment are missing C: Insufficient enforcement of environmental permits and lack of appropriate monitoring guidelines [47] O: Actual material fluxes are not recorded, no feedback to learn from past projects [47], and limited information on actual environmental outcomes [53] M: Lack of personnel with appropriate training; lack of specialized monitoring equipment |
3.3. Potential of Natural Self-Cleansing Mechanisms
- Physical processes: dispersion, deposition (air, water), sedimentation (water), leaching (soil), aggregation, and soil structuring (e.g., dilution and volatilization).
- Chemical processes: oxidation (e.g., ozone degrading pollutants), reduction, photolysis, hydrolysis, and complexation.
- Biological processes: photosynthesis, phytoremediation, nitrogen fixation, microbial decomposition, and filtration (e.g., vegetative uptake and microbial action).
- Several mechanisms may be combined, e.g., in the natural attenuation [54] of soil.
3.4. Interplay: Construction Impacts and Environmental Self-Healing
| Citation | Key Mechanism/Focus and Pollutant/Concept | Process Types Studied | Natural Resource Pollution | Made Surfaces | ||||
|---|---|---|---|---|---|---|---|---|
| Physical | Chemical | Biological | Air | Water | Soil | Surfaces | ||
| [67] | anaerobic biodegradability, hydrolysis | x | x | x | x | |||
| [66] | film and droplet flow surfaces | x | x | x | ||||
| [68] | water pollution thresholds | x | x | x | x | |||
| [69] | attenuation of PFAS for coatings | x | x | x | ||||
| [70] | dispersion of dust and gases | x | x | x | ||||
| [64] | concrete self-cleaning | x | x | x | ||||
| [71] | adsorption by plant barks | x | x | x | ||||
| [72] | photolysis applications | x | x | x | x | |||
| [73] | impact of green walls | x | x | x | x | |||
| [74] | chemometrics | x | x | |||||
| [75] | natural filtration and other mechanisms | x | x | x | x | x | ||
| [61] | forest CO2 fluxes | x | x | x | ||||
| [76] | sedimentation basins with nanomaterials | x | x | x | x | |||
| [77] | species suitable for SO2/dust | x | x | x | ||||
| [55] | oxidation of pollutants and GHG | x | x | |||||
| [58] | hydroxyl and pollutants/GHG | x | x | |||||
| [78] | traffic-caused soil pollution | x | x | x | ||||
| [79] | petroleum self-cleansing | x | x | x | x | |||
| [80] | phytoremediation to absorb, adsorb, and metabolize | x | x | |||||
| [56] | hydroxyl in troposphere | x | x | |||||
| [81] | free-radical self-cleaning | x | x | |||||
| [57] | atmospheric oxidation, PM | x | x | x | ||||
| [54] | attenuation | x | x | x | x | |||
| [82] | organic compounds | x | x | x | ||||
| [83] | sedimentation | x | x | |||||
| [84] | microorganisms | x | x | |||||
| [85] | surface self-cleaning | x | x | x | x | |||
| [63] | coating | x | x | x | ||||
| [86] | photolysis | x | ||||||
| [87] | natural filtration | x | x | |||||
| [65] | anti-reflection and permeability | x | x | x | ||||
| [88] | biodegradation of plastics | x | x | x | ||||
| [89] | natural filtration | x | x | |||||
| [90] | vegetation in urban parks | x | x | x | ||||
| [91] | CO2 capture absorption, adsorption | x | x | x | x | |||
| [92] | mimic nature: lotus effect, slippery, dry cleaning, super-hydrophobic and paleophobic | x | x | x | ||||
| [93] | vegetation deposition and dispersion | x | x | x | ||||
| [94] | nanoflower for antibiotics | x | x | x | ||||
| [95] | microorganisms | x | x | |||||
| [96] | plant–microbe phytoremediation | x | x | |||||
| [97] | adsorption and dilution | x | x | x | x | |||
| [98] | adsorption of chromate | x | x | |||||
| [99] | oxidation of ammonia nitrogen | x | x | x | ||||
3.5. Critical Role of Time in Environmental Risk Mitigation
4. I-EDSIS: A Paradigm Shift Toward Dynamic Environmental Control
4.1. TO-BE: Synthesis of Digital Environmental Monitoring and Assessment
- Inputs: Real-time monitoring is included in environmental control.
- Controls: Guidelines and protocols, new legislation, and natural cleansing.
- Outputs: New technologies enable better simulation and control of material flows, allowing for the capture of both baseline and actual material flows. Outputs from other EIA processes are stored in benchmarks for follow-up projects.
- Mechanism: The overall process is supported by the I-EDSIS.
4.2. Case Studies: Dynamic Spatiotemporal Analysis
- Scenario 1: Beyond Hindsight—4D BIM-Based Proactive Eco-Construction. This scenario demonstrates project-level predictive modeling and adaptive mitigation using integrated 4D/5D data and considers natural self-cleansing.
- Scenario 2: Empirical Insights Into Spatiotemporal and Cumulative Impact Control. Informed by national pollution case studies, wide urban/regional impacts are evaluated in this scenario by analyzing data from all regional construction projects (including minor projects) to manage their cumulative effects.
4.2.1. Scenario 1: Beyond Hindsight—4D BIM-Based Proactive Eco-Construction
4.2.2. Scenario 2: Empirical Insights into Spatiotemporal and Cumulative Impact Control
- Particulate matter (PM10 and PM2.5);
- Ozone (O3);
- Sulfur dioxide (SO2);
- Nitrogen oxide (NOx);
- Carbon oxide (CO).
- PM10 (Particulate Matter 10 µm): Yearly averages ranged between 26 and 35 µg/m3, remaining below the 40 µg/m3 annual limit. Monthly peaks occurred in winter (December–February), with values reaching ~37 µg/m3, while the summer months dropped below 20 µg/m3. SEM reached up to ±1.8 µg/m3. Weekday concentrations were generally higher (~30 µg/m3) than weekends (~26 µg/m3). Hourly values showed two peaks, around 08:00 and 21:00, corresponding to traffic and heating activities. Exceedance of the daily limit (50 µg/m3) occurred more than 35 times per year in some regions.
- Ozone (O3): Yearly means were stable around 60–65 µg/m3. Monthly peaks appeared in July–August (up to 80 µg/m3), while January values dipped to ~35 µg/m3. SEM reached ±3.2 µg/m3. Weekend levels were higher than weekdays (~64 vs. 57 µg/m3), reflecting less NO titration. Hourly patterns showed a strong peak in the afternoon (15:00–16:00). The 8-h mean of 120 µg/m3 was exceeded on more than 25 days in multiple years, breaching the three-year rolling threshold.
- Sulfur Dioxide (SO2): Yearly means remained low (~4–8 µg/m3), well within the 20 µg/m3 ecosystem threshold. Monthly peaks occurred in winter (~7.8 µg/m3 in January), with SEM around ±0.5 µg/m3. Hourly and daily patterns were relatively flat with no significant exceedances. All legal limits (hourly and daily) were respected.
- Nitrogen Oxides (NOx): Annual averages decreased from ~50 µg/m3 to ~35 µg/m3 over the 5-year span. The winter months recorded the highest values. Hourly data showed distinct traffic-related peaks at 08:00 and after 16:00. Weekdays averages 10–15% higher than weekends, note the differences between the orange and blue curves over the columns. The annual average remained generally within the 40 µg/m3 NO2 threshold, although short-term exceedances could not be conclusively verified as critical.
- Carbon Monoxide (CO): Yearly averages ranged from 0.7 to 1.0 mg/m3 (700–1000 µg/m3), safely within the 10 mg/m3 limit. Monthly values peaked in winter (~1.1 mg/m3), and SEM was relatively low (up to ±0.04 mg/m3). Hourly patterns revealed peaks at 08:00 and late at night, confirming traffic emissions as the dominant source. Overall, carbon monoxide (CO) levels were not critical, remaining well below the regulatory threshold throughout the observation period.
- For targeted real-time intervention, the I-EDSIS addresses the common struggle of identifying pollution sources promptly. Conventional responses to particulate matter (PM) spikes, for instance, often involve general health alerts that are ineffective for source mitigation. The I-EDSIS, however, offers immediate precision. Upon detecting elevated PM levels, this system cross-references real-time environmental sensor data with 4D digital construction models and meteorological inputs to pinpoint the specific source (e.g., “Construction Project X” excavation under unfavorable winds). Instead of issuing broad warnings, authorities can target specific requests to contractors for immediate operational adjustments, such as intensified dust suppression. This process creates a rapid, data-driven feedback loop, reducing source emissions typically within hours—in stark contrast to delayed or omitted generalized traditional responses—and provides a verified audit trail for compliance and accountability (supporting the polluter pays principle (PPP)).
- In proactive impact minimization by scheduling, the I-EDSIS introduces critical temporal intelligence, challenging traditional permitting systems that treat time statically. By analyzing historical air quality data (as exemplified by the Slovenian dataset) and real-time meteorological forecasts, the I-EDSIS identifies optimal, low-impact time windows characterized by favorable atmospheric dispersion and low cumulative pollution loads. When a high-impact activity such as demolition (“Construction Project Y”) is planned, the I-EDSIS runs predictive simulations to recommend these optimal windows (e.g., mid-week mornings). This could enable project managers to adaptively schedule activities, minimizing exposure and the risk of regulatory breaches.
- Furthermore, for coordinated governance and urban circularity, the I-EDSIS enables urban-scale orchestration, moving beyond current EIA practices that often involve evaluating projects in isolation. By integrating permitting schedules, data on environmental carrying capacities, and vulnerability mapping, the system can identify potential environmental overloads resulting from multiple simultaneous high-emission activities within a district. This characteristic allows urban planners to proactively renegotiate timelines and stagger peak activities, balancing development with environmental resilience. Simultaneously, the I-EDSIS interfaces with demolition site BIMs to identify reusable materials (e.g., concrete and steel) before demolition. The system then alerts material recovery firms and municipalities, facilitating the preemptive diversion of valuable resources from landfills. In this manner, the I-EDSIS not only mitigates emissions but also actively catalyzes circularity, directly linking environmental intelligence with material stewardship. This approach supports the shortest routes for material and waste management.
4.3. Summary of Distinct Features and Critique of the Solution
5. Conclusions
5.1. Limitations of the Study
5.2. Priorities for the Implementation of a Sustainable Approach
- P1. Prioritizing Key Environmental Dimensions with an Enhanced Assessment:
- Prioritizing Minimizing Toxicity over Global Warming Potential: Establishing 5D protocols for monitoring material fluxes, including metrics such as comparative toxicity units (CTUh/CTUe), to quantify and target toxicity reduction.
- Prioritizing Biodiversity Protection: Maintaining a fundamental commitment to preserving biodiversity and minimizing the environmental footprint of facilities (e.g., native landscaping and preventing habitat destruction and disconnectivity).
- P2. Improving Data, Monitoring, and Adaptive Management through I-EDSIS:
- Implementing Advanced Environmental Onsite Monitoring: Providing a digital space operated by regulators with open APIs to leverage innovative and increasingly affordable technologies, e.g., IoT devices and AI-driven systems for live monitoring.
- Implementing Systematic Auditing and Feedback Loops: Enabling rigorous verification of mitigation with the proposed 5D system, allowing for a critical evaluation of initial assumptions regarding impact timeliness and reversibility. Such data-driven feedback provides the basis for assessing the actual capacity of natural self-cleansing.
- P3. Integrating Sustainability and Circularity into Construction Design Practice:
- Sustainable Materials and Waste Reduction through Circularity: Focusing on the use of sustainable materials (recycled content and renewable resources) to reduce raw material impacts and implementing effective waste management programs.
- Adopting Sustainable Construction Methods: Employing innovative techniques such as prefabrication and modular, off-site construction to reduce onsite waste, improve resource efficiency, and enhance overall project sustainability performance.
- Optimizing Energy Management: Focusing on substantially reducing energy consumption during construction and operation through efficiency measures and strategic investment in renewable sources to decrease the use of fossil fuels.
- P4. Strengthening Governance, Transparency, and Stakeholder Engagement:
- Enhancing Sustainability Awareness, Reporting and Engagement: Actively engaging stakeholders through new communication channels and social media, to improve and facilitate the co-development, analysis and sustainable solutions, aligning with the Aarhus Convention on public participation in environmental matters.
- Environmental Workforce Upskilling: The successful implementation requires parallel efforts in policy development, particularly training/capacity building (upskilling) for users (contractors and regulators) and ensuring effective engagement.
- P5. Adaptive Management and Strategic Evaluation of Assessments
- Introducing Adaptive EIA Management: Enabling adaptive environmental construction management strategies via continuous analysis, allowing for timely adjustments to practices based on actual impacts and improving environmental outcomes.
- Supporting Complementary Assessment Strategies: Providing better connectivity with strategic environmental assessments (SEAs) and alignment with EIAs for more effective environmental governance and related assessments (e.g., social impact (SIA), health impact (HIA), and equality impact (EqIA)) and facilitating resilience thinking and environmental impact design (EID).
Funding
Institutional Review Board Statement
Informed Consent Statement
Data Availability Statement
Acknowledgments
Conflicts of Interest
Abbreviations
| API | Application Programming Interface. |
| AS-IS | Current State of Practices. |
| BIMs | Building Information Modelling. |
| CDW | Construction and Demolition Waste. |
| CFD | Computational Fluid Dynamics. |
| CO | Carbon Monoxide. |
| CTUs | Comparative Toxicity Units. |
| DPPs | Digital Product Passports. |
| EEA | European Environment Agency. |
| EIA | Environmental Impact Assessment. |
| EID | Environmental Impact Design. |
| EMS | Environmental Management System. |
| EU | European Union. |
| GDP | Gross Domestic Product. |
| GHG | Greenhouse Gas. |
| GIS | Geographic Information System. |
| GPS | Global Positioning System. |
| HIA | Health Impact Assessment. |
| ICOM | Input, Control, Output, Mechanism. |
| I-EDSIS | Integrated Environmental Decision Support Information System. |
| IDEFØ | Integration DEFinition. |
| IMS | Integrated Management Systems. |
| IoT | Internet of Things. |
| IPO | Input, Process, Output. |
| LCA | Life Cycle Assessment. |
| NOx | Nitrogen Oxide. |
| PM | Particulate Matter. |
| PPP | Polluter Pays Principle. |
| QA/QC | Quality Assurance/Quality Control. |
| SEA | Strategic Environmental Assessment. |
| SEM | Standard Error of the Mean. |
| SIA | Social Impact Assessment. |
| SO2 | Sulfur Dioxide. |
| TO-BE | Future State of Practices. |
| US EPA | US Environmental Protection Agency. |
Appendix A
| Innovative Design, Construction, and Operation Technologies | Reduction in Impact on and/or Use/Amount of | ||||
|---|---|---|---|---|---|
| Materials | Energy | Waste | Emissions | Water | |
| Common Principles for Environmental Protection | |||||
| awareness, education on environmental issues, and training | x | x | x | x | x |
| regulations and laws compliance, environmental stewardship [109] | x | x | x | x | x |
| circular regions [110], reduce, reuse, recycle, recover in construction [7] | x | x | x | x | x |
| green labeling, LEED, BREAM, DGNB certification systems [111] | x | x | x | x | x |
| lightweight sustainable/smart materials [112], dematerialization [113] | x | x | x | x | x |
| LCA [114], digital product passports, digital building logbook [115] | x | x | x | x | x |
| reporting, verification, benchmarking, real-time monitoring [105,116] | x | x | x | x | x |
| CDW management, waste audits, reduction plans [117] | x | x | x | x | |
| wastewater management systems, treatment [118], remediation [119] | x | x | x | ||
| green construction [120], construction, and sustainable goals [121] | x | x | x | x | x |
| Environmental Design and Planning of Facilities | |||||
| net-zero, regen., green design [122], nature-based solutions [123] | x | x | x | x | x |
| EE design of building envelope and layout, low embodied energy | x | x | |||
| design of energy efficient technologies for HVAC, efficient lighting | x | x | |||
| BIM—4D/5D, reduced waste [124], design for disassembly [125,126] | x | x | x | x | |
| environmental project management, adaptive scheduling, QA/QC | x | x | x | x | x |
| alternative site selection, environmentally led design alternatives | |||||
| advanced BIM and parametric design, simulation tools (CFD) | x | x | x | x | x |
| Environmental Construction Management Technologies | |||||
| hybrid equipment, E-recovery, electric construction machinery [127] | x | x | |||
| alternative fuels machinery, exhaust gas treatment systems | x | ||||
| timely use, smart equipment, temp. power mngmt, IDLE shutdown | x | ||||
| low emission power generation, site energy recovery systems | x | x | |||
| telematics, autonomous machinery, industrial robotics [128] | x | x | x | ||
| AI [129], modular construction, prefabrication, off-site construction | x | x | x | x | |
| supply chain optimization: manufacturing and logistics routing | x | x | x | ||
| GPS equipment tracking, mat. tracking, micro-positioning [130,131] | x | x | |||
| smart dust suppress (ion/ants), dust enclosures, exhaust hoods | x | ||||
| spraying/wetting, cleaning (CIP) of equipment, vegetation | x | ||||
| weather adjusted methods, smart schedule, low speed, windbreaks | x | x | |||
| smart water management, irrigation, harvesting, waterless construction | x | ||||
| spill response equipment, water protection, site drainage | x | ||||
| metrology, material weighing, laser scanning, lidar, UAV, mic arrays, | x | x | x | ||
| low carbon mat., CO2 negative/green/digital concrete, hempcrete | x | x | x | ||
| 5D BIM, digital twin, blockchain, on-site stations, IoT air/water/soil | x | ||||
| zero waste construction and advanced construction waste management [132] | x | x | x | ||
| Environmental Operation and Facility Management | |||||
| smart buildings, IoT, drones, AI, predictive maintenance [133] | x | x | |||
| energy efficiency, renewables, smart grids, efficient MEP | x | x | x | ||
| water efficiency, conservation, reduction, greywater, harvesting | x | ||||
| indoor air quality management, low-emission materials | x | ||||
| green cleaning practices, sustainable procurement system | x | x | x | ||
Appendix B
Appendix B.1. Keywords Used for Preliminary Literature Review
- SCOPUS:
- Google Scholar
- OECD
- EU EEA
- Screening (EIA Screening)
- Scoping (EIA Scoping)
- REporting (Environmental Impact Assessment Report—This exact phrase)
- Participation (EIA Participation)
- Permitting (EIA Permit)
- Monitoring (EIA Monitoring)
- US EPA
- Screening (EIA Screening—all of these words)
- Scoping (EIA Scoping—all of these words )
- Reporting (Environmental Impact Statement—This exact phrase)
- Participation (EIa Participation—all of these words)
- Permitting (EIA Permit—all of these words)
- Monitoring (EIA Monitoring—all of these words)
Appendix B.2. Source of EIA Reports and Decisions
Appendix B.3. List of Profiles of Interviewees and Interview Questions on EIA
- List of Profiles of interviewees
- Interview questions
References
- Lauritzen, E.K. Construction, Demolition and Disaster Waste Management: An Integrated and Sustainable Approach; CRC Press: Boca Raton, FL, USA, 2019; ISBN 978-1-351-65007-6. [Google Scholar]
- OECD. OECD Environmental Performance Reviews: Luxembourg 2020; OECD Environmental Performance Reviews; OECD: Paris, France, 2020; ISBN 978-92-64-87300-1. [Google Scholar]
- Janssen, N.A.H.; Hoek, G.; Simic-Lawson, M.; Fischer, P.; van Bree, L.; ten Brink, H.; Keuken, M.; Atkinson, R.W.; Anderson, H.R.; Brunekreef, B.; et al. Black Carbon as an Additional Indicator of the Adverse Health Effects of Airborne Particles Compared with PM 10 and PM 2.5. Environ. Health Perspect. 2011, 119, 1691–1699. [Google Scholar] [CrossRef]
- WHO Global Air Quality Guidelines; WHO: Geneva, Switzerland, 2021; ISBN 978-92-4-003422-8.
- GOV.UK. Emissions of Air Pollutants in the UK—Particulate Matter (PM10 and PM2.5). Available online: https://www.gov.uk/government/statistics/emissions-of-air-pollutants/emissions-of-air-pollutants-in-the-uk-particulate-matter-pm10-and-pm25 (accessed on 17 July 2022).
- Azarmi, F.; Kumar, P.; Marsh, D.; Fuller, G. Assessment of the Long-Term Impacts of PM 10 and PM 2.5 Particles from Construction Works on Surrounding Areas. Environ. Sci. Process. Impacts 2016, 18, 208–221. [Google Scholar] [CrossRef] [PubMed]
- Tukker, A.; Behrens, P.; Deetman, S.; Hu, M.; Alejandre, E.M.; Van Der Meide, M.; Zhong, X.; Zhang, C. Circular Construction: Six Key Recommendations. One Earth 2023, 6, 1425–1429. [Google Scholar] [CrossRef]
- Wang, C.; Duan, W.; Cheng, S.; Jiang, K. Emission Inventory and Air Quality Impact of Non-Road Construction Equipment in Different Emission Stages. Sci. Total Environ. 2024, 906, 167416. [Google Scholar] [CrossRef] [PubMed]
- The World Business Council for Sustainable Development (WBCSD) (Ed.) The Greenhouse Gas Protocol: The GHG Protocol for Project Accounting; World Business Council for Sustainable Development; World Resources Institute: Geneva, Switzerland; Washington, DC, USA, 2005; Volume 1, ISBN 978-1-56973-598-5. [Google Scholar]
- OECD Global Material Resources Outlook to 2060: Economic Drivers and Environmental Consequences; OECD: Paris, France, 2019; ISBN 978-92-64-30744-5.
- US The National Environmental Policy Act of 1969; U.S. EPA: Washington, DC, USA, 1969; p. 7.
- Council of European Communities Directive 85/337/EEC of 27 June 1985 on the Assessment of the Effects of Certain Public and Private Projects on the Environment. 1985. Available online: https://eur-lex.europa.eu/legal-content/en/ALL/?uri=CELEX%3A31985L0337 (accessed on 10 August 2025).
- European Commission Environmental Impact Assessment of Projects: Guidance on Scoping (Directive 2011/92/EU as Amended by 2014/52/EU); Publications Office: Luxembourg, 2017.
- Fothergill, J.; Murphy, J. The State of Digital Impact Assessment Practice: A Global Snapshot of the Uptake of Digital Technologies and Approaches within Impact Assessment Practice in 2021; Fothergill Training & Consulting; International Association for Impact Assessment: Washington, DC, USA, 2021. [Google Scholar]
- NASA. Airborne Nitrogen Dioxide Plummets Over China. Available online: https://earthobservatory.nasa.gov/images/146362/airborne-nitrogen-dioxide-plummets-over-china (accessed on 26 June 2022).
- Dasgupta, P.; Srikanth, K. Reduced Air Pollution during COVID-19: Learnings for Sustainability from Indian Cities. Glob. Transit. 2020, 2, 271–282. [Google Scholar] [CrossRef]
- Newburger, E.; Jeffery, A. Photos Show Impact of Temporary Air Pollution Drops Across the World from Coronavirus Lockdown. Available online: https://www.cnbc.com/2020/04/23/coronavirus-photos-show-effect-of-air-pollution-drops-from-global-lockdown.html (accessed on 26 June 2022).
- Otmani, A.; Benchrif, A.; Tahri, M.; Bounakhla, M.; Chakir, E.M.; El Bouch, M.; Krombi, M. Impact of COVID-19 Lockdown on PM10, SO2 and NO2 Concentrations in Salé City (Morocco). Sci. Total Environ. 2020, 735, 139541. [Google Scholar] [CrossRef]
- Haghnazar, H.; Cunningham, J.A.; Kumar, V.; Aghayani, E.; Mehraein, M. COVID-19 and Urban Rivers: Effects of Lockdown Period on Surface Water Pollution and Quality- A Case Study of the Zarjoub River, North of Iran. Environ. Sci. Pollut. Res. 2022, 29, 27382–27398. [Google Scholar] [CrossRef]
- Topping, D.; Bannan, T.J.; Coe, H.; Evans, J.; Jay, C.; Murabito, E.; Robinson, N. Digital Twins of Urban Air Quality: Opportunities and Challenges. Front. Sustain. Cities 2021, 3, 786563. [Google Scholar] [CrossRef]
- Kabir, M.R.; Mila, S.A.; Ray, S. AQUATWIN: A Digital Twin Framework for Early Detection of Water Contamination. In Proceedings of the 2024 4th Interdisciplinary Conference on Electrics and Computer (INTCEC), Chicago, IL, USA, 11 June 2024; IEEE: Piscataway, NJ, USA, 2004; pp. 1–6. [Google Scholar]
- Zekri, S.; Jabeur, N.; Gharrad, H. Smart Water Management Using Intelligent Digital Twins. Comput. Inform. 2022, 41, 135–153. [Google Scholar] [CrossRef]
- Hamzah, A.; Aqlan, F.; Baidya, S. Drone-based Digital Twins for Water Quality Monitoring: A Systematic Review. Digit. Twins Appl. 2024, 1, 131–160. [Google Scholar] [CrossRef]
- Peddle, S.D.; Hodgson, R.J.; Borrett, R.J.; Brachmann, S.; Davies, T.C.; Erickson, T.E.; Liddicoat, C.; Muñoz-Rojas, M.; Robinson, J.M.; Watson, C.D.; et al. Practical Applications of Soil Microbiota to Improve Ecosystem Restoration: Current Knowledge and Future Directions. Biol. Rev. 2025, 100, 1–18. [Google Scholar] [CrossRef] [PubMed]
- Tsakiridis, N.L.; Samarinas, N.; Kalopesa, E.; Zalidis, G.C. Cognitive Soil Digital Twin for Monitoring the Soil Ecosystem: A Conceptual Framework. Soil. Syst. 2023, 7, 88. [Google Scholar] [CrossRef]
- Davis, G.B.; Rayner, J.L.; Donn, M.J. Advancing “Autonomous” Sensing and Prediction of the Subsurface Environment: A Review and Exploration of the Challenges for Soil and Groundwater Contamination. Environ. Sci. Pollut. Res. 2023, 30, 19520–19535. [Google Scholar] [CrossRef]
- Bărbulescu, A.; Barbeş, L.; Dumitriu, C. Ștefan Advances in Water, Air and Soil Pollution Monitoring, Modeling and Restoration. Toxics 2024, 12, 244. [Google Scholar] [CrossRef]
- Papageorgiou, A.; Björklund, A.; Sinha, R.; De Almeida, M.L.R.; Steubing, B. Coupling Material and Energy Flow Analysis with Life Cycle Assessment to Support Circular Strategies at the Urban Level. Int. J. Life Cycle Assess. 2024, 29, 1209–1228. [Google Scholar] [CrossRef]
- Geremicca, F.; Fascetti, A.; Brigham, J.C.; Bilec, M.M. Urban Metabolism and Digital Twin Technologies for a Sustainable Built Environment: Towards a Framework for a Campus Application. IOP Conf. Ser. Earth Environ. Sci. 2024, 1363, 012081. [Google Scholar] [CrossRef]
- Borja Pimenta, L.; Beltrão, N.E.S.; De Oliveira, R.M.E.S.; Gomes, D.J.C. Multi-Criteria Decision-Making Methods to Evaluate Urban Environmental Quality: A Scoping Review: Métodos de Tomada de Decisão Multicritério Para Avaliar a Qualidade Ambiental Urbana: Uma Revisão Abrangente. Concilium 2024, 24, 492–516. [Google Scholar] [CrossRef]
- Mackay, B.R.; Shaker, R.R. A Megacities Review: Comparing Indicator-Based Evaluations of Sustainable Development and Urban Resilience. Sustainability 2024, 16, 8076. [Google Scholar] [CrossRef]
- Wandl, A.; Dąbrowski, M.; Berruti, G.; Acke, A.; Obersteg, A.; Varjú, V.; Taelman, S.E.; Arlati, A.; Grodzicka-Kowalczyk, M.; Kowalczyk, M. A Holistic Self-Assessment Tool for Circular Economy Transitions in Cities and Regions. Eur. XXI 2024, 44, 15–35. [Google Scholar] [CrossRef]
- Ogunmakinde, O.E.; Egbelakin, T.; Sher, W. Contributions of the Circular Economy to the UN Sustainable Development Goals through Sustainable Construction. Resour. Conserv. Recycl. 2022, 178, 106023. [Google Scholar] [CrossRef]
- Ginga, C.P.; Ongpeng, J.M.C.; Daly, M.a.K.M. Circular Economy on Construction and Demolition Waste: A Literature Review on Material Recovery and Production. Materials 2020, 13, 2970. [Google Scholar] [CrossRef]
- Gherman, I.-E.; Lakatos, E.-S.; Clinci, S.D.; Lungu, F.; Constandoiu, V.V.; Cioca, L.I.; Rada, E.C. Circularity Outlines in the Construction and Demolition Waste Management: A Literature Review. Recycling 2023, 8, 69. [Google Scholar] [CrossRef]
- Giorgi, S.; Lavagna, M.; Wang, K.; Osmani, M.; Liu, G.; Campioli, A. Drivers and Barriers towards Circular Economy in the Building Sector: Stakeholder Interviews and Analysis of Five European Countries Policies and Practices. J. Clean. Prod. 2022, 336, 130395. [Google Scholar] [CrossRef]
- Coates, A.; Raymond, K. European Commission Guidance on EIA: Screening; Office for Official Publications of the European Communities: Luxembourg, 2001; ISBN 978-92-894-1334-3. [Google Scholar]
- Helmcke, C. Blind Spots. In Engineering Reality; Springer International Publishing: Cham, Switzerland, 2023; pp. 73–95. ISBN 978-3-031-40642-3. [Google Scholar]
- Chanchitpricha, C.; Fischer, T.B. The Role of Impact Assessment in the Development of Urban Green Infrastructure: A Review of EIA and SEA Practices in Thailand. Impact Assess. Proj. Apprais. 2022, 40, 191–201. [Google Scholar] [CrossRef]
- Kim, E.-S. Can Data Science Achieve the Ideal of Evidence-Based Decision-Making in Environmental Regulation? Technol. Soc. 2024, 78, 102615. [Google Scholar] [CrossRef]
- Lin, Y.; Zaidi, F. Examining Wildlife Safeguards for Linear Infrastructure Development in India: Bridging Policy and Practice Gaps. Asian Polit. Policy 2025, 17, e70025. [Google Scholar] [CrossRef]
- Blakley, J.; Franks, D. Handbook of Cumulative Impact Assessment; Edward Elgar Publishing: Cheltenham, UK, 2021; ISBN 978-1-78347-402-8. [Google Scholar]
- Glasson, J.; Durning, B.; Broderick, M.; Welch, K. Monitoring and Auditing the Local Socio-Economic and Environmental Impacts of the Early Stage Construction of Hinkley Point C Nuclear Power Station, UK. Impact Assess. Proj. Apprais. 2021, 39, 84–95. [Google Scholar] [CrossRef]
- Xie, D.; Li, M.; Sun, Q.; He, J. Reinforcement Learning Based Urban Traffic Signal Control and Its Impact Assessment on Environmental Pollution. E3S Web Conf. 2024, 536, 01021. [Google Scholar] [CrossRef]
- Patterson, C.; Casasanta Mostaço, F.; Jaeger, J.A.G. Lack of Consideration of Ecological Connectivity in Canadian Environmental Impact Assessment: Current Practice and Need for Improvement. Impact Assess. Proj. Apprais. 2022, 40, 481–494. [Google Scholar] [CrossRef]
- Rodríguez-Luna, D.; Alcalá, F.J.; Encina-Montoya, F.; Vela, N. The Environmental Impact Assessment of Sanitation Projects in Chile: Overview and Improvement Opportunities Focused on Follow-Ups. Int. J. Environ. Res. Public Health 2022, 19, 3964. [Google Scholar] [CrossRef]
- Butt, A.Q.; Shangguan, D.; Ding, Y.; Banerjee, A.; Sajjad, W.; Mukhtar, M.A. Assessing the Existing Guidelines of Environmental Impact Assessment and Mitigation Measures for Future Hydropower Projects in Pakistan. Front. Environ. Sci. 2024, 11, 1342953. [Google Scholar] [CrossRef]
- Senaratne, S.; Kc, A.; Rai, S. Stakeholder Management Challenges and Strategies for Sustainability Issues in Megaprojects: Case Studies from Australia. Built Environ. Proj. Asset Manag. 2024, 14, 414–431. [Google Scholar] [CrossRef]
- Bhateria, R. EIA Procedure—Mitigation and Impact Management. In Environmental Impact Assessment; Springer Nature: Cham, Switzerland, 2024; pp. 47–60. ISBN 978-3-031-66796-1. [Google Scholar]
- Pilogallo, A.; Saganeiti, L. Energy Transition and Spatial Transformation: Looking for a Suitable Trade-Off. In Computational Science and Its Applications, Proceedings of the ICCSA 2023 Workshops, Athens, Greece, 3–6 July 2023; Gervasi, O., Murgante, B., Rocha, A.M.A.C., Garau, C., Scorza, F., Karaca, Y., Torre, C.M., Eds.; Lecture Notes in Computer Science; Springer Nature: Cham, Switzerland, 2023; Volume 14109, pp. 3–15. ISBN 978-3-031-37119-6. [Google Scholar]
- Morrison-Saunders, A.; Arts, J.; Pope, J.; Bond, A.; Retief, F. Distilling Best Practice Principles for Public Participation in Impact Assessment Follow-Up. Impact Assess. Proj. Apprais. 2023, 41, 48–58. [Google Scholar] [CrossRef]
- Onyango, V.; Gazzola, P. Change-Making in Environmental Impact Assessment (EIA): Piloting Changeology Approach Using England as a Case Study. Impact Assess. Proj. Apprais. 2024, 42, 251–266. [Google Scholar] [CrossRef]
- Morrison-Saunders, A.; Arts, J.; Bond, A.; Pope, J.; Retief, F. Reflecting on, and Revising, International Best Practice Principles for EIA Follow-Up. Environ. Impact Assess. Rev. 2021, 89, 106596. [Google Scholar] [CrossRef]
- Mulligan, C.N.; Yong, R.N. Natural Attenuation of Contaminated Soils. Environ. Int. 2004, 30, 587–601. [Google Scholar] [CrossRef]
- Hegglin, M.I. The Self-Cleansing Ability of Prehistoric Air. Nature 2017, 546, 41–42. [Google Scholar] [CrossRef]
- Lelieveld, J.; Dentener, F.J.; Peters, W.; Krol, M.C. Hydroxyl Radicals Maintain the Self-Cleansing Capacity of the Troposphere. Atmos. Chem. Phys. Discuss. 2004, 4, 3699–3720. [Google Scholar]
- Massimi, L.; Ristorini, M.; Simonetti, G.; Frezzini, M.A.; Astolfi, M.L.; Canepari, S. Spatial Mapping and Size Distribution of Oxidative Potential of Particulate Matter Released by Spatially Disaggregated Sources. Environ. Pollut. 2020, 266, 115271. [Google Scholar] [CrossRef] [PubMed]
- Isaksen, I.S.A.; Dalsøren, S.B. Getting a Better Estimate of an Atmospheric Radical. Science 2011, 331, 38–39. [Google Scholar] [CrossRef] [PubMed]
- Harris, N.L.; Gibbs, D.A.; Baccini, A.; Birdsey, R.A.; de Bruin, S.; Farina, M.; Fatoyinbo, L.; Hansen, M.C.; Herold, M.; Houghton, R.A.; et al. Global Maps of Twenty-First Century Forest Carbon Fluxes. Nat. Clim. Change 2021, 11, 234–240. [Google Scholar] [CrossRef]
- GFG. Forest Greenhouse Gas Net Flux. Available online: https://data.globalforestwatch.org/datasets/gfw::forest-greenhouse-gas-net-flux/explore?location=1.046695%2C0.000000%2C2.00 (accessed on 9 July 2022).
- Harris, N.; Gibbs, D. Quantifying Carbon Fluxes in the World’s Forests. 2021. Available online: https://www.globalforestwatch.org/blog/climate/forests-carbon-emissions-sink-flux/ (accessed on 10 August 2025).
- Neinhuis, C. Characterization and Distribution of Water-Repellent, Self-Cleaning Plant Surfaces. Ann. Bot. 1997, 79, 667–677. [Google Scholar] [CrossRef]
- Rabajczyk, A.; Zielecka, M.; Klapsa, W.; Dziechciarz, A. Self-Cleaning Coatings and Surfaces of Modern Building Materials for the Removal of Some Air Pollutants. Materials 2021, 14, 2161. [Google Scholar] [CrossRef]
- Dutta, M.; Reeti, R.; Mandal, S.K. Light Transmitting and Self Cleansing Concrete as a Smart Building Material-a Review. In Proceedings of the 2018 International Conference on Smart City and Emerging Technology (ICSCET), Mumbai, India, 5 January 2018; pp. 1–5. [Google Scholar]
- Sarkın, A.S.; Ekren, N.; Sağlam, Ş. A Review of Anti-Reflection and Self-Cleaning Coatings on Photovoltaic Panels. Sol. Energy 2020, 199, 63–73. [Google Scholar] [CrossRef]
- Blossey, R. Self-Cleaning Surfaces—Virtual Realities. Nat. Mater. 2003, 2, 301–306. [Google Scholar] [CrossRef]
- Angelidaki, I.; Sanders, W. Assessment of the Anaerobic Biodegradability of Macropollutants. Rev. Environ. Sci. Biotechnol. 2004, 3, 117–129. [Google Scholar] [CrossRef]
- Bringmann, G.; Kühn, R. Comparison of the Toxicity Thresholds of Water Pollutants to Bacteria, Algae, and Protozoa in the Cell Multiplication Inhibition Test. Water Res. 1980, 14, 231–241. [Google Scholar] [CrossRef]
- Brusseau, M.L.; Guo, B. Revising the EPA Dilution-Attenuation Soil Screening Model for PFAS. J. Hazard. Mater. Lett. 2023, 4, 100077. [Google Scholar] [CrossRef]
- Golovina, E.; Ivanova, I.; Kargashilov, D.; Sushko, E.; Parshina, A. Engineering Environmental Protection at an Industrial Facility. E3S Web Conf. 2023, 381, 01081. [Google Scholar] [CrossRef]
- Ighalo, J.O.; Adeniyi, A.G. Adsorption of Pollutants by Plant Bark Derived Adsorbents: An Empirical Review. J. Water Process Eng. 2020, 35, 101228. [Google Scholar] [CrossRef]
- Fujishima, A.; Zhang, X.; Tryk, D. Heterogeneous Photocatalysis: From Water Photolysis to Applications in Environmental Cleanup. Int. J. Hydrogen Energy 2007, 32, 2664–2672. [Google Scholar] [CrossRef]
- Feng, H.; Hewage, K. Lifecycle Assessment of Living Walls: Air Purification and Energy Performance. J. Clean. Prod. 2014, 69, 91–99. [Google Scholar] [CrossRef]
- González, S.O.; Almeida, C.A.; Calderón, M.; Mallea, M.A.; González, P. Assessment of the Water Self-Purification Capacity on a River Affected by Organic Pollution: Application of Chemometrics in Spatial and Temporal Variations. Environ. Sci. Pollut. Res. 2014, 21, 10583–10593. [Google Scholar] [CrossRef]
- Hammer, D.A. (Ed.) Constructed Wetlands for Wastewater Treatment: Municipal, Industrial and Agricultural, 1st ed.; CRC Press: Boca Raton, FL, USA, 1898; ISBN 978-1-00-015767-3. [Google Scholar]
- He, W.; Wang, Q.; Zhu, Y.; Wang, K.; Mao, J.; Xue, X.; Shi, Y. Innovative Technology of Municipal Wastewater Treatment for Rapid Sludge Sedimentation and Enhancing Pollutants Removal with Nano-Material. Bioresour. Technol. 2021, 324, 124675. [Google Scholar] [CrossRef]
- He, Y.; Li, L.; Li, J.; Li, W.; Mu, L. Air Purification Efficiency of Thirty Species of Landscape Trees in Northern China. J. Northeast For. Univ. 2010, 38, 37–39. [Google Scholar]
- Iurchenko, V.; Melnikova, O.; Mikhaylova, L.; Lebedeva, E. Contamination and “Self-Cleaning” of Soils, Boarded on the Objects of Automobile and Road Complex, from Petroleum Products. Procedia Eng. 2017, 187, 783–789. [Google Scholar] [CrossRef]
- Karlapudi, A.P.; Venkateswarulu, T.; Tammineedi, J.; Kanumuri, L.; Ravuru, B.K.; Dirisala, V.R.; Kodali, V.P. Role of Biosurfactants in Bioremediation of Oil Pollution-a Review. Petroleum 2018, 4, 241–249. [Google Scholar] [CrossRef]
- Lee, B.X.Y.; Hadibarata, T.; Yuniarto, A. Phytoremediation Mechanisms in Air Pollution Control: A Review. Water. Air. Soil. Pollut. 2020, 231, 437. [Google Scholar] [CrossRef]
- Lu, K.; Guo, S.; Tan, Z.; Wang, H.; Shang, D.; Liu, Y.; Li, X.; Wu, Z.; Hu, M.; Zhang, Y. Exploring Atmospheric Free-Radical Chemistry in China: The Self-Cleansing Capacity and the Formation of Secondary Air Pollution. Natl. Sci. Rev. 2019, 6, 579–594. [Google Scholar] [CrossRef] [PubMed]
- Narain-Ford, D. Data for “Soil Self-Cleaning Capacity: Removal of Organic Compounds during Sub-Surface Irrigation”; Utrecht University: Utrecht, The Netherlands, 2022. [Google Scholar]
- Ochowiak, M.; Matuszak, M.; Włodarczak, S.; Ancukiewicz, M.; Krupińska, A. The Modified Swirl Sedimentation Tanks for Water Purification. J. Environ. Manag. 2017, 189, 22–28. [Google Scholar] [CrossRef] [PubMed]
- Ostroumov, S.A. On Some Issues of Maintaining Water Quality and Self-Purification. Water Resour. 2005, 32, 305–313. [Google Scholar] [CrossRef]
- Quan, Y.-Y.; Zhang, L.-Z.; Qi, R.-H.; Cai, R.-R. Self-Cleaning of Surfaces: The Role of Surface Wettability and Dust Types. Sci. Rep. 2016, 6, 38239. [Google Scholar] [CrossRef]
- Real, E.; Sartelet, K. Modeling of Photolysis Rates over Europe: Impact on Chemical Gaseous Species and Aerosols. Atmos. Chem. Phys. 2011, 11, 1711–1727. [Google Scholar] [CrossRef]
- Ray, C.; Jasperse, J.; Grischek, T. Bank Filtration as Natural Filtration. In Drinking Water Treatment; Ray, C., Jain, R., Eds.; Springer: Dordrecht, The Netherlands, 2011; pp. 93–158. ISBN 978-94-007-1103-7. [Google Scholar]
- Tokiwa, Y.; Calabia, B.; Ugwu, C.; Aiba, S. Biodegradability of Plastics. Int. J. Mol. Sci. 2009, 10, 3722–3742. [Google Scholar] [CrossRef]
- Vagnetti, R.; Miana, P.; Fabris, M.; Pavoni, B. Self-Purification Ability of a Resurgence Stream. Chemosphere 2003, 52, 1781–1795. [Google Scholar] [CrossRef]
- Vieira, J.; Matos, P.; Mexia, T.; Silva, P.; Lopes, N.; Freitas, C.; Correia, O.; Santos-Reis, M.; Branquinho, C.; Pinho, P. Green Spaces Are Not All the Same for the Provision of Air Purification and Climate Regulation Services: The Case of Urban Parks. Environ. Res. 2018, 160, 306–313. [Google Scholar] [CrossRef]
- Yu, C.-H.; Huang, C.-H.; Tan, C.-S. A Review of CO2 Capture by Absorption and Adsorption. Aerosol Air Qual. Res. 2012, 12, 745–769. [Google Scholar] [CrossRef]
- Yu, C.; Sasic, S.; Liu, K.; Salameh, S.; Ras, R.H.A.; van Ommen, J.R. Nature–Inspired Self–Cleaning Surfaces: Mechanisms, Modelling, and Manufacturing. Chem. Eng. Res. Des. 2020, 155, 48–65. [Google Scholar] [CrossRef]
- Xing, Y.; Brimblecombe, P. Role of Vegetation in Deposition and Dispersion of Air Pollution in Urban Parks. Atmos. Environ. 2019, 201, 73–83. [Google Scholar] [CrossRef]
- Xing, J.; Huang, J.; Wang, X.; Yang, F.; Bai, Y.; Li, S.; Zhang, X. Removal of Low-Concentration Tetracycline from Water by a Two-Step Process of Adsorption Enrichment and Photocatalytic Regeneration. J. Environ. Manag. 2023, 343, 118210. [Google Scholar] [CrossRef]
- Wang, X.; An, Y.; Zhang, J.; Shi, X.; Zhu, C.; Li, R.; Zhu, M.; Chen, S. Contribution of Biological Processes to Self-Purification of Water with Respect to Petroleum Hydrocarbon Associated with No. 0 Diesel in Changjiang Estuary and Jiaozhou Bay, China. Hydrobiologia 2002, 469, 179–191. [Google Scholar] [CrossRef]
- Weyens, N.; Thijs, S.; Popek, R.; Witters, N.; Przybysz, A.; Espenshade, J.; Gawronska, H.; Vangronsveld, J.; Gawronski, S. The Role of Plant–Microbe Interactions and Their Exploitation for Phytoremediation of Air Pollutants. Int. J. Mol. Sci. 2015, 16, 25576–25604. [Google Scholar] [CrossRef]
- Wei, G.; Yang, Z.; Cui, B.; Li, B.; Chen, H.; Bai, J.; Dong, S. Impact of Dam Construction on Water Quality and Water Self-Purification Capacity of the Lancang River, China. Water Resour. Manag. 2009, 23, 1763–1780. [Google Scholar] [CrossRef]
- Zachara, J.M.; Ainsworth, C.C.; Cowan, C.E.; Resch, C.T. Adsorption of Chromate by Subsurface Soil Horizons. Soil Sci. Soc. Am. J. 1989, 53, 418–428. [Google Scholar] [CrossRef]
- Zhao, M.M.; Chen, Y.; Xue, L.; Fan, T.T. Three Kinds of Ammonia Oxidizing Microorganisms Play an Important Role in Ammonia Nitrogen Self-Purification in the Yellow River. Chemosphere 2020, 243, 125405. [Google Scholar] [CrossRef]
- Spellerberg, I.F. Monitoring Ecological Change, 2nd ed.Cambridge University Press: Cambridge, UK; New York, NY, USA, 2005; ISBN 978-0-521-82028-8. [Google Scholar]
- Hastings, A. Timescales, Dynamics, and Ecological Understanding. Ecology 2010, 91, 3471–3480. [Google Scholar] [CrossRef]
- European Commission. Joint Research Centre. Development of the EU Sustainable Finance Taxonomy: A Framework for Defining Substantial Contribution for Environmental Objectives 3–6; Publications Office: Luxembourg, 2022. [Google Scholar]
- Ball-Damerow, J.E.; Brenskelle, L.; Barve, N.; Soltis, P.S.; Sierwald, P.; Bieler, R.; LaFrance, R.; Ariño, A.H.; Guralnick, R.P. Research Applications of Primary Biodiversity Databases in the Digital Age. PLoS ONE 2019, 14, e0215794. [Google Scholar] [CrossRef]
- Feng, X.; Enquist, B.J.; Park, D.S.; Boyle, B.; Breshears, D.D.; Gallagher, R.V.; Lien, A.; Newman, E.A.; Burger, J.R.; Maitner, B.S.; et al. A Review of the Heterogeneous Landscape of Biodiversity Databases: Opportunities and Challenges for a Synthesized Biodiversity Knowledge Base. Glob. Ecol. Biogeogr. 2022, 31, 1242–1260. [Google Scholar] [CrossRef]
- Tang, L.; Ruan, J.; Bo, X.; Mi, Z.; Wang, S.; Dong, G.; Davis, S.J. Plant-Level Real-Time Monitoring Data Reveal Substantial Abatement Potential of Air Pollution and CO2 in China’s Cement Sector. One Earth 2022, 5, 892–906. [Google Scholar] [CrossRef]
- Cao, K.; Liu, Y.; Meng, G.; Sun, Q. An Overview on Edge Computing Research. IEEE Access 2020, 8, 85714–85728. [Google Scholar] [CrossRef]
- ISO 14064-1:2018; Greenhouse Gases—Part 1: Specification with Guidance at the Organization Level for Quantification and Reporting of Greenhouse Gas Emissions and Removals. ISO: Geneva, Switzerland, 2018.
- ISO 14001:2015; Environmental Management Systems. Requirements with Guidance for Use. International Organization for Standardization: Geneva, Switzerland, 2015.
- Bennett, N.J.; Whitty, T.S.; Finkbeiner, E.; Pittman, J.; Bassett, H.; Gelcich, S.; Allison, E.H. Environmental Stewardship: A Conceptual Review and Analytical Framework. Environ. Manag. 2018, 61, 597–614. [Google Scholar] [CrossRef]
- OECD. The Circular Economy in Cities and Regions: Synthesis Report; OECD Urban Studies; OECD: Paris, France, 2020; ISBN 978-92-64-64295-9. [Google Scholar]
- Ferreira, A.; Pinheiro, M.D.; Brito, J.D.; Mateus, R. A Critical Analysis of LEED, BREEAM and DGNB as Sustainability Assessment Methods for Retail Buildings. J. Build. Eng. 2023, 66, 105825. [Google Scholar] [CrossRef]
- Omer, M.A.B.; Noguchi, T. A Conceptual Framework for Understanding the Contribution of Building Materials in the Achievement of Sustainable Development Goals (SDGs). Sustain. Cities Soc. 2020, 52, 101869. [Google Scholar] [CrossRef]
- Cleveland, C.J.; Ruth, M. Indicators of Dematerialization and the Materials Intensity of Use. J. Ind. Ecol. 1998, 2, 15–50. [Google Scholar] [CrossRef]
- Huang, B.; Gao, X.; Xu, X.; Song, J.; Geng, Y.; Sarkis, J.; Fishman, T.; Kua, H.; Nakatani, J. A Life Cycle Thinking Framework to Mitigate the Environmental Impact of Building Materials. One Earth 2020, 3, 564–573. [Google Scholar] [CrossRef]
- Gómez-Gil, M.; Sesana, M.M.; Salvalai, G.; Espinosa-Fernández, A.; López-Mesa, B. The Digital Building Logbook as a Gateway Linked to Existing National Data Sources: The Cases of Spain and Italy. J. Build. Eng. 2023, 63, 105461. [Google Scholar] [CrossRef]
- Liu, G.; Chen, R.; Xu, P.; Fu, Y.; Mao, C.; Hong, J. Real-Time Carbon Emission Monitoring in Prefabricated Construction. Autom. Constr. 2020, 110, 102945. [Google Scholar] [CrossRef]
- Aslam, M.S.; Huang, B.; Cui, L. Review of Construction and Demolition Waste Management in China and USA. J. Environ. Manag. 2020, 264, 110445. [Google Scholar] [CrossRef]
- Saravanan, A.; Senthil Kumar, P.; Jeevanantham, S.; Karishma, S.; Tajsabreen, B.; Yaashikaa, P.R.; Reshma, B. Effective Water/Wastewater Treatment Methodologies for Toxic Pollutants Removal: Processes and Applications towards Sustainable Development. Chemosphere 2021, 280, 130595. [Google Scholar] [CrossRef]
- Satyam, S.; Patra, S. Innovations and Challenges in Adsorption-Based Wastewater Remediation: A Comprehensive Review. Heliyon 2024, 10, e29573. [Google Scholar] [CrossRef]
- Chen, L.; Huang, L.; Hua, J.; Chen, Z.; Wei, L.; Osman, A.I.; Fawzy, S.; Rooney, D.W.; Dong, L.; Yap, P.-S. Green Construction for Low-Carbon Cities: A Review. Environ. Chem. Lett. 2023, 21, 1627–1657. [Google Scholar] [CrossRef]
- Fei, W.; Opoku, A.; Agyekum, K.; Oppon, J.A.; Ahmed, V.; Chen, C.; Lok, K.L. The Critical Role of the Construction Industry in Achieving the Sustainable Development Goals (SDGs): Delivering Projects for the Common Good. Sustainability 2021, 13, 9112. [Google Scholar] [CrossRef]
- Pichette, G.; Blanchet, P.; Essoua Essoua, G.G.; Breton, C. Environmental Product Declaration (EPD) Usage in Early Building Design Stages: Review of Effects on the Environmental Life Cycle of a Multi-Residential Building. BioResources 2023, 18, 8134–8150. [Google Scholar] [CrossRef]
- Debele, S.E.; Leo, L.S.; Kumar, P.; Sahani, J.; Ommer, J.; Bucchignani, E.; Vranić, S.; Kalas, M.; Amirzada, Z.; Pavlova, I.; et al. Nature-Based Solutions Can Help Reduce the Impact of Natural Hazards: A Global Analysis of NBS Case Studies. Sci. Total Environ. 2023, 902, 165824. [Google Scholar] [CrossRef]
- Cheng, J.C.P.; Ma, L.Y.H. A BIM-Based System for Demolition and Renovation Waste Estimation and Planning. Waste Manag. 2013, 33, 1539–1551. [Google Scholar] [CrossRef]
- Bogue, R. Design for Disassembly: A Critical Twenty-first Century Discipline. Assem. Autom. 2007, 27, 285–289. [Google Scholar] [CrossRef]
- Durmisevic, E.; Guerriero, A.; Boje, C.; Domange, B.; Bosch, G. Development of a Conceptual Digital Deconstruction Platform with Integrated Reversible BIM to Aid Decision Making and Facilitate a Circular Economy. In Proceedings of the Joint Conference CIB W78-LDAC, Luxembourg, 11–15 October 2021; p. 10. [Google Scholar]
- Lin, T.; Lin, Y.; Ren, H.; Chen, H.; Chen, Q.; Li, Z. Development and Key Technologies of Pure Electric Construction Machinery. Renew. Sustain. Energy Rev. 2020, 132, 110080. [Google Scholar] [CrossRef]
- Gharbia, M.; Chang-Richards, A.; Lu, Y.; Zhong, R.Y.; Li, H. Robotic Technologies for On-Site Building Construction: A Systematic Review. J. Build. Eng. 2020, 32, 101584. [Google Scholar] [CrossRef]
- Konya, A.; Nematzadeh, P. Recent Applications of AI to Environmental Disciplines: A Review. Sci. Total Environ. 2024, 906, 167705. [Google Scholar] [CrossRef]
- Nakanishi, Y.; Kaneta, T.; Nishino, S. A Review of Monitoring Construction Equipment in Support of Construction Project Management. Front. Built Environ. 2022, 7, 632593. [Google Scholar] [CrossRef]
- Verma, R.; Singh, B.K.; Zahidi, F. Management of GPS Tracking Systems in Transportation. In Intelligent Transportation System and Advanced Technology; Upadhyay, R.K., Sharma, S.K., Kumar, V., Eds.; Energy, Environment, and Sustainability; Springer Nature: Singapore, 2024; pp. 251–263. ISBN 978-981-9705-14-6. [Google Scholar]
- Zhang, C.; Hu, M.; Di Maio, F.; Sprecher, B.; Yang, X.; Tukker, A. An Overview of the Waste Hierarchy Framework for Analyzing the Circularity in Construction and Demolition Waste Management in Europe. Sci. Total Environ. 2022, 803, 149892. [Google Scholar] [CrossRef]
- Scaife, A.D. Improve Predictive Maintenance through the Application of Artificial Intelligence: A Systematic Review. Results Eng. 2024, 21, 101645. [Google Scholar] [CrossRef]







| EIA Stage | Screening | Scoping | Preparation | Consultation | Decision Making | Monitoring |
|---|---|---|---|---|---|---|
| Input | Project details | Request on scope | Project information | EIA Report | Final EIA Report | Conditions on site |
| Process | Developer submits project details; the competent authority screens the information. | Developer may request opinion from competent authority on scope of the assessment. | Developer and consultants assess impacts and compile the EIA report. | Competent authority shares with stakeholders and the public for participation. | Competent authority examines the EIA report to issue a project decision. | Developer monitors effects and mitigation measures. |
| Output | Screening decision on whether the EIA is required for the project. | Scoping opinion on the required extent and content of the EIA. | EIA report with baseline, impacts, options, and mitigation efforts. | Feedback and comments from authorities/public and NGOs. | Reasoned conclusions and development consent (if permit is positive). | Monitoring reports and evidence of mitigation effects. |
| Advances in Digital EIA | Platforms for the digital notification and early access to project data with spatial analysis (env. GIS layers). | Digital portals for the stakeholders; interactive maps and data repositories assist in defining relevant impacts. | Digital models (e.g., BIM and GIS), environmental simulation tools, and cloud-based collaboration. | Platforms for EIA docs. Digital feedback tools and visualizations for understanding and participation. | Digital systems for review and archive reasoning for decisions. Some jurisdictions may use AI. | IoT sensors and digital dashboards for real-time env. monitoring and GIS. Platforms to track compliance/trend. |
| Domain | Question | Why It Is Critical for EIA | Why Better Monitoring Is Required |
|---|---|---|---|
| Noise | Has the ambient noise level recovered after previous phases to permit new noisy operations? | Prevents overlapping noise disturbances and respects rest cycles for humans and fauna. | Natural acoustic background levels change seasonally and with vegetation regrowth. |
| Vibration | Are sensitive structures or geological formations still absorbing shock, or has the stress dissipated? | Protects structural integrity and prevents cumulative fatigue and slope destabilization. | Subsurface recovery depends on ground composition and time since the last vibration needs sensors. |
| Air | Will today’s wind, humidity, and pollutant concentrations allow safe dispersion of dust, PM and NOx? | Prevents unnecessary exceedances and reduces health impacts through predictive scheduling. | Depends on atmospheric self-cleansing (dispersion and deposition) that is not visible. |
| Water | How long after sediment release will turbidity and nutrient levels return to baseline in downstream habitats? | Prevents overlapping discharges, protects fish spawning, and aligns with eventual permit compliance. | Recovery windows depend on flow, sedimentation rates, and biological uptake; dynamic and site-specific. |
| Soil | Has microbial or vegetative regeneration sufficiently reduced to support further work? | Avoids ecosystem disruption and ensures soil productivity is not undermined. | Natural recovery is nonlinearly influenced by different factors, and it requires temporal tracking. |
| Waste | Can deconstruction and waste reuse be optimized by aligning demolition with resource recovery capacity? | Minimizes landfill use and promotes circularity. | Requires integrated material flow data and real-time logistics and awareness of the activities in the surrounding areas. |
| Biodiversity | Has species richness or key indicator populations recovered enough post-disturbance to resume high-impact work nearby? | Prevents biodiversity loss and legal infractions (e.g., during breeding/migration). | Recovery monitoring (e.g., camera machine vision and acoustic sensors) is needed to assess readiness, not assumptions. |
| Cumulative Impact | Are we initiating work in a basin that has not yet recovered from previous overlapping construction activities? | Avoids regional overload and ecosystem tipping points. | Time-series integration of stressors and recovery patterns can reveal environmental debt or resilience. |
| Decision Timing | Can we accelerate or delay demolition based on forecasted rain or wind? | Optimizes interventions in sync with natural buffers and reduces risks. | Requires real-time data integration and simulation of what-if scenarios. |
| Source | Screening | Scoping | Preparation | Consultation | Decision Making | Monitoring |
|---|---|---|---|---|---|---|
| Scopus | 122 | 83 | 201 | 271 | 185 | 1560 |
| Scholar | 3030 | 6380 | 5740 | 4840 | 3060 | 6190 |
| OECD | 287 | 706 | 468 | 351 | 276 | 813 |
| EU EEA | 285 | 708 | 2111 | 943 | 394 | 2286 |
| US EPA | 4188 | 3547 | 9281 | 4242 | 4445 | 5031 |
| Framework | Focus and Scale | Typical Data Sources | Limitations |
|---|---|---|---|
| Digital Twin | Real-time modeling of assets, buildings, or infrastructure at project level. | IoT sensors and other sensor and operational data, BIM, GIS, simulation models. | Domain specific; Techno-centric, asset-level; limited governance integration; not for legal enforcement. |
| SEA (Strategic Environmental Assessment) | Policy, plan, and program level, regional/national scale, evaluates broader impacts. | Reports, planning data, stakeholder inputs, scenario models, expert judgement. | Often generic; lacks real-time data; weak follow-up and cumulative impact analysis. |
| EMS (Environmental Management Systems) | Organizational and project-level continuous improvement, to comply with standards, e.g., ISO 14001. | Environmental performance indicators, audits, compliance records. | Compliance-driven; limited to organizational scope; not cumulative or systemic; not linked to cross-sectorial data. |
| LCA (Life Cycle Assessment) | Product, process, or building level; retrospective or scenario-based. | Inventory databases, emission factors, life-cycle datasets. | Static, backward-looking; limited governance role; does not capture real-time or cumulative effects. |
| Urban Metabolism | City or regional scale; analysis of material and energy flows. | Statistical data, resource flow accounts, sometimes LCA coupling. | Data-intensive; focus on flows not impacts; weak governance integration. |
| I-EDSIS (proposed) | Project-to-regional scale; governance-oriented integration of monitoring, modeling, and decision support. | Real-time spatiotemporal monitoring, BIM, ecological models, national datasets, stakeholder inputs. | Still conceptual; requires implementation and validation; needs institutional adoption. |
Disclaimer/Publisher’s Note: The statements, opinions and data contained in all publications are solely those of the individual author(s) and contributor(s) and not of MDPI and/or the editor(s). MDPI and/or the editor(s) disclaim responsibility for any injury to people or property resulting from any ideas, methods, instructions or products referred to in the content. |
© 2025 by the author. Licensee MDPI, Basel, Switzerland. This article is an open access article distributed under the terms and conditions of the Creative Commons Attribution (CC BY) license (https://creativecommons.org/licenses/by/4.0/).
Share and Cite
Cerovšek, T. Advancing Sustainable Construction Through 5D Digital EIA and Ecosystem Restoration. Sustainability 2025, 17, 9062. https://doi.org/10.3390/su17209062
Cerovšek T. Advancing Sustainable Construction Through 5D Digital EIA and Ecosystem Restoration. Sustainability. 2025; 17(20):9062. https://doi.org/10.3390/su17209062
Chicago/Turabian StyleCerovšek, Tomo. 2025. "Advancing Sustainable Construction Through 5D Digital EIA and Ecosystem Restoration" Sustainability 17, no. 20: 9062. https://doi.org/10.3390/su17209062
APA StyleCerovšek, T. (2025). Advancing Sustainable Construction Through 5D Digital EIA and Ecosystem Restoration. Sustainability, 17(20), 9062. https://doi.org/10.3390/su17209062
