Next Article in Journal
Do Physical and Transition Climate Risks Drive the Volatility and Dynamic Correlations Between Fossil Energy Markets and Stocks Prices of Clean Energy?
Previous Article in Journal
Does Managerial Myopia Affect Corporate Carbon Information Disclosure? Evidence from China
 
 
Font Type:
Arial Georgia Verdana
Font Size:
Aa Aa Aa
Line Spacing:
Column Width:
Background:
Article

Risk Aversion Mediates the Impact of Environmental Change Perceptions on Farmers’ Livelihood Strategies: A PLS-SEM Study

College of Tourism, Xinyang Normal University, Xinyang 464031, China
*
Author to whom correspondence should be addressed.
Sustainability 2025, 17(20), 9043; https://doi.org/10.3390/su17209043 (registering DOI)
Submission received: 27 August 2025 / Revised: 24 September 2025 / Accepted: 9 October 2025 / Published: 13 October 2025
(This article belongs to the Section Sustainable Urban and Rural Development)

Abstract

Farmers’ perceptions of environmental change are a key trigger for livelihood behaviors. However, it remains unclear how these perceptions become specific livelihood strategies through internal psychological processes. To address this, this study constructs an analytical framework. It integrates multidimensional environmental perceptions, risk aversion, and livelihood strategies. Particular focus is given to the mediating role of risk aversion in the link between perception of environmental change and livelihood strategy. The proposed mechanism is tested using Partial Least Squares Structural Equation Modeling (PLS-SEM). The findings indicate that farmers pursue both adaptive and defensive livelihood strategies. They balance security with development opportunities. Perceptions of ecological transition and market volatility significantly affect both adaptive and defensive strategies. Perception of social dynamics mainly influences adaptive strategies. The perception of policy adjustment has no significant effect. Risk aversion mediates these relationships. It strengthens defensive behaviors while promoting adaptive actions, showing its dual function in risk management and proactive adaptation. These findings underscore the complexity of decision-making in rural areas. They elucidate how environmental perceptions shape risk awareness and responses to livelihoods. This offers insights for policies aimed at enhancing rural resilience.

1. Introduction

Global climate change and socioeconomic shifts make agricultural management more complex [1]. Unlike other industries, agriculture depends on natural resources and ecosystem services. It is also shaped by production, markets, and policies in a global context, making it unique [2,3]. The reliance on biology and specific locations makes it difficult and costly for smallholder farmers to adjust to risk [4]. Multiple factors—markets, policies, local ecologies—interact and create complex influences on farming households. Farmers’ choices are shaped by both opportunity and constraint [5,6]. Agricultural decisions usually have long-term or irreversible effects. When households stop cultivating or switch to alternative production methods, they face lasting social, ecological, and economic consequences [7]. This makes how farmers adjust their strategies a key issue. It affects both household welfare and sustainable development, as well as national food security, rural stability, and ecological resilience.
Emerging research challenges the traditional focus on capital endowments—such as natural, human, and financial capital—as the primary determinants of livelihood strategies [8]. Instead, it highlights that farmers’ subjective perceptions of environmental change play a critical and often decisive role in shaping their coping behaviors and livelihood decisions [9,10]. These perceptions, rather than objective environmental data, frequently trigger behavioral responses, as noted by Fierros-González and López-Feldman [11]. Therefore, understanding how farmers perceive and respond to environmental changes is crucial [12]. In contexts marked by ecological and social transformation, analyzing the influence of such perceptions on livelihood strategies is both theoretically and practically significant.
Existing research provides growing evidence that farmers’ perceptions of environmental change directly influence their livelihood strategies. Continuous shifts in the ecological environment force farmers to adjust their livelihood pathways. These shifts include declining resource availability [13], heightened production uncertainty [14], and an increase in more frequent extreme weather events [5]. Such changes compel farmers to mitigate risks, stabilize incomes, and explore new development opportunities. Transformations in the social and cultural environment also reshape values, norms, and social networks. This alters resource allocation preferences and strategic orientations, encouraging adaptive adjustments in livelihood decisions [15,16]. Changes in the policy environment further redefine opportunities and institutional constraints. As a result, farmers’ expected returns and behavioral boundaries shift, prompting the re-selection and optimization of strategies under policy incentives [17,18]. Perceptions of market fluctuations—covering price volatility and unstable sales channels—also play a critical role. These perceptions often lead farmers to modify cropping patterns, adopt lower-risk production approaches, or reduce agricultural inputs to avoid potential losses [19,20].
While prior studies have examined the independent effects of environmental perception on farmers’ behavior, such perception is multidimensional. It encompasses ecological, social, policy, and market domains. Different dimensions may exert influences on livelihood strategies that diverge or even oppose one another. For instance, perception of ecological transition often promotes adaptive behaviors. In contrast, perceptions of policy uncertainty may lead to defensive responses [21,22]. Yet a key question remains insufficiently addressed: through what internal psychological mechanisms do these perceptions translate into concrete actions for livelihoods? In other words, is there a mediating variable bridging “perception” and “action”? To address this gap, the present study introduces “risk aversion” as a mediating construct. Risk aversion reflects farmers’ proactive or reactive tendencies to reduce exposure to environmental threats [23]. When facing signals of climate change, resource depletion, ecological imbalance, or market instability, farmers first develop a psychological motivation to avoid risks. Next, they evaluate losses and gains under anticipated adverse scenarios, which strengthens their risk-averse behavior [24]. This orientation—regarding economic, health, or social risks—shapes their livelihood strategies. It often results in defensive actions, such as abandoning high-risk farming or shifting to non-agricultural activities [25,26]. Previous studies have mentioned similar ideas, but few have explicitly treated risk aversion as a formal mediating variable. Therefore, constructing a comprehensive framework linking multidimensional perception of environmental change, risk aversion, and livelihood strategies is essential. This enables a systematic understanding of the mechanisms and impacts underlying farmers’ adaptive and defensive responses.
The Dabie Mountains are in central China. They comprise a distinct region characterized by mountainous terrain, widespread poverty, and severe soil erosion. The area is rich in ecological resources. It serves as both an important ecological function zone in central China and as a protective barrier for the middle and lower Yangtze River. However, the environment is fragile. Ecological degradation and poverty are closely linked, and the tension between socioeconomic development and conservation is growing [27]. Agricultural production relies on small-scale, fragmented farming. The economic base is also weak. In recent years, the Dabie Mountains have faced several pressures. These include land-use changes resulting from ecological restoration and the Grain-for-Green program, demographic shifts due to labor out-migration and aging, and market uncertainties caused by price fluctuations and unstable demand. These pressures result from agricultural industrialization and marketization. These dynamics have reshaped farmers’ perceptions of environmental change, risk assessments, and livelihood decisions. As a result, the Dabie Mountains provide an ideal setting for studying the link between environmental perceptions and livelihood strategies.
To address this research gap, the present study constructs a theoretical framework that incorporates risk aversion as a mediating variable. It employs partial least squares structural equation modeling (PLS-SEM) to empirically test how environmental perceptions influence farmers’ livelihood strategies. The study focuses on the mechanism of risk aversion. Specifically, it seeks to answer two core questions: How do farmers’ multidimensional perceptions of environmental change shape their livelihood strategy choices in the Dabie Mountains? What mediating role does risk aversion play in this process?
Compared to existing studies, this research makes three key contributions. Theoretically, it is the first to unify multidimensional environmental perceptions and risk aversion within a single analytical framework, elucidating farmers’ livelihood strategies through a cognition–psychology–behavior chain. Practically, using the Dabie Mountains as a case, it delivers empirical insights into how ecologically fragile regions facing socioeconomic transition address environmental uncertainties. Methodologically, it employs structural equation modeling to reveal both direct and indirect effects, thereby surpassing single-path regression in its ability to expose underlying mechanisms.
The remainder of this paper is structured as follows. Section 2 outlines the theoretical analysis and research hypotheses. Section 3 introduces the data and methodology. Section 4 presents the results and tests the hypotheses. Section 5 discusses the findings. Section 6 concludes the paper.

2. Theoretical Analysis and Research Hypotheses

2.1. Farmers’ Livelihood Strategies

Livelihood strategies refer to farmers’ choices and resource allocation within specific social and ecological contexts. Their aim is to achieve goals such as income growth, stability, and risk resilience [28,29]. To cope with environmental uncertainty, farmers adjust their livelihood strategies and optimize resources. This enhances adaptability and system resilience. This study, based on the Sustainable Livelihood Framework and existing behavioral classifications, divides livelihood strategies into two dimensions: adaptive and defensive. Adaptive strategies are proactive adjustments and innovations, such as changing crops, expanding off-farm work, or adopting new technologies. Defensive strategies involve risk-averse practices such as reducing investment, taking off-farm jobs, or relying on social networks. Adaptive strategies focus on opportunity and flexibility, while defensive ones emphasize risk avoidance and maintaining the status quo, exhibiting different behavioral responses to uncertainty.

2.2. Effects of Environmental Change Perception on Livelihood Strategies

Perception of environmental change refers to farmers’ subjective awareness and evaluation of environmental changes, as well as their potential impacts. This awareness is shaped by life experiences, farming practices, and access to information [30]. In complex rural social–ecological systems, a single-dimensional perspective is insufficient to capture farmers’ cognition. This study employs a four-dimensional framework: ecological transition, social dynamics, policy adjustment, and perceptions of market volatility. This approach systematically characterizes farmers’ understanding of their environment. Perception of ecological transition reflects farmers’ experiences of natural changes, such as climate anomalies, land degradation, and water scarcity. It indicates their sensitivity to variations in natural capital [31]. Perception of social dynamics addresses views on community social relations, cultural traditions, collective actions, and mutual support networks. This represents their comprehension of social capital [32]. Perception of policy adjustment concerns knowledge, implementation, and subjective evaluation of agricultural policies. It illustrates farmers’ perception of institutional change [17]. Perception of market volatility captures responsiveness to price fluctuations, input costs, labor opportunities, and market access. This serves as the foundation for economic expectations [33]. These perceptions not only indicate farmers’ understanding and awareness but also play a critical role in shaping their livelihood strategies.
Farmers’ sensitivity to environmental change is both a prerequisite and a trigger for adjusting and innovating their livelihood strategies. When farmers notice ecological shifts—such as droughts, floods, or other pressures—they often take action to secure harvests and support long-term sustainability [34]. These actions may include introducing resistant crop varieties, investing in water-saving technologies, or using ecological farming methods. When they observe limited participation in public affairs or changes in community networks, farmers seek new opportunities. They may engage in skill training, expand non-farm work, or pursue entrepreneurship to improve household well-being. This helps them diversify and upgrade their livelihoods [15]. If farmers perceive supportive policies—such as subsidies, technology promotion, credit, or ecological compensation—they may adopt new technologies, expand production, or shift to higher-value ecological agriculture, expecting better returns [17]. Market-related perceptions, such as price volatility, growing consumer demand for healthy products, and the emergence of new sales channels like e-commerce, prompt farmers to adjust their production, improve quality, and innovate in marketing [35,36]. Together, these factors show how farmers’ perceptions of environmental change encourage them to make opportunity-oriented adjustments. These adjustments enable farmers to choose adaptive strategies and cope with uncertainty in sustainable ways. Accordingly, the following hypothesis is proposed:
Hypothesis H1.
Different dimensions of farmers’ perception of environmental change—including perception of ecological transition (H1a), perception of social dynamics (H1b), perception of policy adjustment (H1c), and perception of market volatility (H1d)—are hypothesized to have significant and positive effects on their adaptive livelihood strategies.
When farmers see proactive adjustments as ineffective or too costly, they adopt defensive strategies to ensure survival and protect household welfare. For example, if they view ecological threats as uncontrollable and highly destructive, they reduce the use of fertilizers and pesticides or partially abandon farmland. This minimizes losses instead of prompting high-risk investments or innovations [37]. If social trust is declining or social support is insufficient, farmers tend to turn to kinship networks, increase precautionary savings, or reduce non-essential expenses. This reflects a contractionary, defensive stance [16]. Similarly, if policies seem inaccessible, inconsistent, or restrictive, farmers reinforce their defensive approach [18]. When market price fluctuations are perceived as unpredictable and risky, especially by those with limited capital or resilience, they lead to reduced cash crop cultivation, a focus on subsistence, or avoidance of the market. This helps prevent potential bankruptcy [20]. The following hypothesis is proposed:
Hypothesis H2.
Different dimensions of farmers’ perception of environmental change—including perception of ecological transition (H2a), perception of social dynamics (H2b), perception of policy adjustment (H2c), and perception of market volatility (H2d)—are hypothesized to have significant and positive effects on their defensive livelihood strategies.

2.3. Mediating Role of Risk Aversion

Risk aversion means that farmers prefer safe and steady strategies. They strive to avoid losses and maintain their livelihoods when facing uncertainty in production, markets, health, or social settings [23,38]. This study examines risk aversion in response to income changes, health threats, and social exclusion, highlighting how external shocks and farmers’ own vulnerabilities interact. When farmers feel uncertain about earnings from farming or outside jobs, they act cautiously. Expected Utility Theory suggests that the more concerned individuals are about future changes, the more cautious they become [39]. Health concerns, especially in poorer rural areas, demonstrate the value of health. Poor health can reduce work productivity and disrupt income, prompting people to take steps to protect themselves [40,41]. Social exclusion refers to farmers feeling left out, having weak networks, or not receiving policy help. Social Exclusion Theory suggests that being left out makes it more difficult to obtain support. This encourages farmers to use their resources wisely to avoid further isolation [42,43].
Perception of environmental change can make farmers aware of potential uncertainties and threats. This awareness influences their risk perception, making them more likely to avoid risk. Risk aversion then serves as a key psychological factor in their decision on how to maintain their livelihoods. When farmers perceive more environmental change, they become more sensitive to risks and show stronger risk aversion [24]. Farmers with high risk aversion who notice environmental risks may attempt to mitigate losses by employing defensive strategies, such as reducing agricultural inputs or taking on non-farm work [44]. They may also adapt their farming practices by choosing stress-resistant crops, optimizing patterns, or adopting new technologies while aiming to protect their livelihoods. These changes help move their strategies toward adaptive development [45,46]. Based on this, the following hypotheses are proposed:
Hypothesis H3.
Risk aversion mediates the relationship between farmers’ perception of environmental change—including perception of ecological transition (H3a), perception of social dynamics (H3b), perception of policy adjustment (H3c), and perception of market volatility (H3d)—and their adaptive livelihood strategies.
Hypothesis H4.
Risk aversion mediates the relationship between farmers’ perception of environmental change—including perception of ecological transition (H4a), perception of social dynamics (H4b), perception of policy adjustment (H4c), and perception of market volatility (H4d)—and their defensive livelihood strategies.

2.4. Theoretical Model

This study developed a theoretical model of livelihood strategy choices based on the research hypotheses. The model aims to examine how farmers’ perceptions of environmental changes influence their livelihood strategies. It also examines the mediating effect of risk aversion on the relationship between perception of environmental change and livelihood strategies. Figure 1 illustrates the detailed construction of the theoretical model.
In this study, the perception of farmers on environmental change are the primary focus. These perceptions encompass four key areas: ecological transition, social dynamics, policy adjustment, and market volatility. These cover how farmers notice and understand the various changes happening around them. Risk aversion is the middle factor, indicating how farmers perceive uncertainty and their willingness to avoid risk. It is the main way that perceptions of environment change influence the types of livelihood strategies farmers use. Livelihood strategies are the outcome. They fall into two types: adaptive and defensive. Adaptive strategies involve making adjustments, such as utilizing new technology, modifying their products, or exploring additional revenue streams, to address changes and achieve long-term success. Defensive strategies focus on saving money and careful planning to keep a basic level of safety and avoid loss.

3. Data Sources and Methodology

3.1. Research Area

The Dabie Mountains were once a nationally designated contiguous poverty-stricken area. They are characterized by a monsoon mountain climate and complex terrain. These factors exacerbate the environmental vulnerability of agricultural production and heighten farmers’ sensitivity to climate change and ecological degradation. Although poverty has been largely alleviated, the region continues to experience lagging industrialization, slow development, and an agriculture-dominated economy [47]. As a result, farmers’ livelihoods remain highly dependent on natural resources. Their capacity to cope with risks is relatively weak. Focusing on the Dabie Mountains enables us to examine how farmers’ perceptions of environmental changes impact their livelihood strategies. This not only reveals the mechanisms of livelihood adjustment under ecological fragility and developmental constraints but also provides important insights for advancing sustainable transformation in other post-poverty mountain regions.

3.2. Data Source

The data for this study were collected through a field survey conducted by the research team between April and July 2024. The study took place in Fushan Township, Shangcheng County, Henan Province, and covered three administrative villages. Farmers were randomly selected from these villages as survey respondents. The team administered detailed questionnaires through household interviews. The questionnaires included farmers’ basic characteristics (gender, age, education, household income), perceptions of environmental change (ecological transition, social dynamics, policy adjustment, and market volatility dimensions), risk aversion, and their livelihood strategies. A total of 348 questionnaires were collected. After excluding incomplete responses, 322 questionnaires were valid, yielding an effective response rate of 92.52%.
We interviewed 182 female and 140 male respondents, aged 17 to 72 years. The sample tended to be older, consistent with the demographic of villagers remaining in the area. Education levels were generally below seven years, mirroring the age structure. Most households (26.7%) had a per capita net income of 12,000–27,000 yuan (Table 1). Overall, the sample reasonably represents the study population.

3.3. Methodology and Measures of Variables

To investigate how multidimensional perceptions of environmental change influence farmers’ livelihood strategies, this study employs Partial Least Squares Structural Equation Modeling (PLS-SEM). This empirical approach is well-suited for identifying causal relationships and complex pathways among variables. This study proposes an exploratory theoretical model: “multidimensional perception of environmental change → risk aversion → livelihood strategy.” The aim is to develop and test an emerging theoretical framework. PLS-SEM is particularly suitable for early-stage theory development, as it focuses on prediction and the identification of key driving relationships among variables. It does not focus on verifying the absolute validity of an established theory [48]. Widely applied in management, social sciences, and rural studies, PLS-SEM integrates the strengths of factor analysis and regression analysis. It enables the estimation of models with multiple endogenous variables and accommodates measurement errors in exogenous constructs. This ensures robust identification and validation of the overall path structure [48,49]. Compared with covariance-based SEM (CB-SEM), PLS-SEM requires fewer assumptions regarding sample size and data normality. It generally produces more robust estimates [50]. Additionally, PLS-SEM allows for the simultaneous testing of both direct and mediating effects. It provides multiple evaluation criteria, including path coefficients, effect size (f2), explained variance (R2), and predictive relevance (Q2). In this research, the latest version of SmartPLS 4.1 was used to construct and evaluate the PLS-SEM path model.
This study measured perceptions of ecological transition, social dynamics, policy adjustment, and market volatility. It also examined risk aversion and both adaptive and defensive livelihood strategies. Table 2 lists the constructs and their corresponding items. All latent variables used multi-item scales. Unless specified, items were rated on a five-point Likert scale from 1 (strongly disagree) to 5 (strongly agree). Higher scores reflect stronger agreement. The questionnaire was pre-tested among a small group of farmers. Minor wording adjustments were made for clarity and contextual relevance.
Descriptive analyses show that most farmers have already perceived ecological shifts. In particular, they have noted a decline in soil fertility and a worsening of water quality. When it comes to social transformation, farmers report fewer interactions and fewer visits from villagers. They also mention lower engagement in village affairs and greater reluctance to entrust personal matters to neighbors. Market fluctuations are keenly felt, especially through price volatility and rising production costs. However, farmers have weaker perceptions of policy adjustments and limited awareness of agricultural subsidies or ecological protection initiatives. For risk aversion, concerns about income instability and health risks are particularly notable. When facing environmental changes, farmers usually adopt both adaptive and defensive strategies. Adjusting crop structure and utilizing new agricultural technologies are the primary adaptive strategies. Reallocating labor to non-farm employment or migrating out are the most common defensive responses.

4. Empirical Results and Analysis

4.1. Measurement Model Assessment

To evaluate the reliability of the measurement scale, we applied the thresholds recommended by Hair et al.: outer loading (>0.70), Cronbach’s alpha (>0.70), composite reliability (>0.70), and average variance extracted (AVE > 0.50) [49]. Table 3 shows that all outer loadings surpassed 0.70, verifying the accuracy of the measurement items. Furthermore, Cronbach’s alpha and CR values for all latent variables exceeded 0.70, demonstrating strong internal consistency.
We further evaluated potential multicollinearity and common method bias. We performed Harman’s single-factor test using SPSS 21, subjecting all study variables to an exploratory factor analysis without rotation. The first unrotated factor accounted for 37.23% of the total variance, which is below the 50% threshold [51]. This suggests that common method bias is not a serious issue. Therefore, the data is reliable. We also examined the variance inflation factor (VIF) values. Following Hair et al.’s criterion, VIF values below 3.0 show that there is no multicollinearity or common method bias [49]. In our model, VIF values ranged from 1.679 to 2.737 (Table 3), well within the acceptable range. This confirms that multicollinearity and methodological bias were not concerns.
For validity assessment, SmartPLS 3 was used to calculate factor loadings and the average variance extracted (AVE). Details are presented in Table 3. All standardized loadings exceeded the recommended cutoff of 0.70, indicating satisfactory convergent validity.
Discriminant validity was evaluated using the heterotrait–monotrait (HTMT) ratio of correlations. The maximum acceptable HTMT value is 0.85 [52]. Table 4 shows that all HTMT values for latent variables range from 0.185 to 0.644. This confirms solid discriminant validity, ensuring that each construct is distinct and providing a sound basis for the structural model analysis.

4.2. Structural Model Assessment

After confirming the reliability and validity of the measurement model, the structural model was evaluated. Following Hair et al. [53], we assessed the coefficient of determination (R2), cross-validated redundancy (Q2), effect size (f2), and path coefficients to examine model fit. R2 reflects the explanatory power of the model. It ranges from 0 to 1, with higher values indicating greater predictive accuracy [54]. Q2 evaluates predictive relevance. Values above 0 indicate sufficient predictive validity [52]. The f2 quantifies the incremental contribution of each exogenous latent variable to the variance of endogenous latent variables. Values of 0.02, 0.15, and 0.35 are considered small, medium, and large effects, respectively [55].
In this study, R2 values for all endogenous latent variables ranged from 0.346 to 0.691. This demonstrates moderate to strong explanatory power. All Q2 values exceeded 0, confirming the model’s predictive relevance (Table 5). f2 values ranged from 0.007 to 0.334, indicating differences in the explanatory contributions of exogenous variables (Table 6). The path coefficients for most paths were statistically significant. Exceptions include “perception of social dynamics → adaptive livelihood strategy,” “perception of policy adjustment → risk aversion,” and “perception of policy adjustment → defensive livelihood strategy.” Overall, based on R2, Q2, f2, and path coefficients, the structural model is well-specified, shows good fit, and demonstrates robust statistical performance.
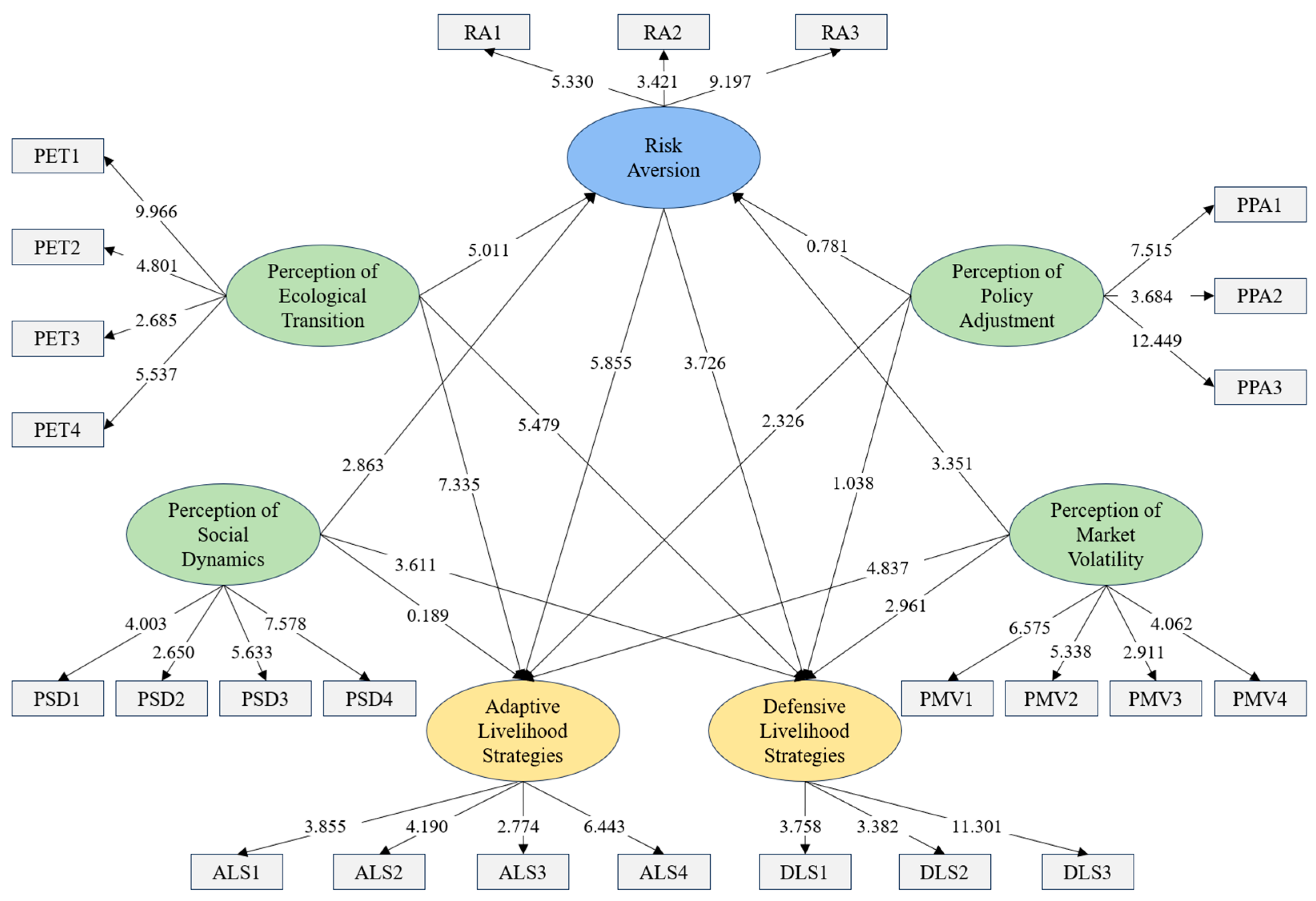
Bootstrapping with 3000 resamples was used to evaluate the significance of the hypotheses and test model integrity. In the PLS-SEM model (Figure 2), path coefficients with t-values above 1.96 were deemed significant at the 5% level or higher. Detailed SEM results appear in Table 6.
As shown in Table 6 and Figure 2, most hypothesized relationships received empirical support. Perception of ecological transition had a strong and significant effect on both adaptive livelihood strategies (β = 0.422, p < 0.001) and defensive livelihood strategies (β = 0.257, p < 0.001). This supports H1a and H2a. When farmers perceive ecological transition, they tend to adopt both proactive adjustments and conservative coping behaviors. Perception of market volatility also had significant positive effects on adaptive livelihood strategies (β = 0.266, p < 0.001) and defensive livelihood strategies (β = 0.104, p < 0.05), supporting H1d and H2d. This suggests that market volatility can simultaneously drive diversification and mitigate risk. Perception of social dynamics, however, was only significantly associated with defensive livelihood strategies (β = 0.206, p < 0.001), supporting H2b. This suggests that uncertainty in the social environment primarily encourages conservative behavior. In contrast, perception of policy adjustment was only significantly related to adaptive strategies (β = 0.271, p < 0.05), supporting H1c. This suggests that policy adjustments effectively empower farmers to take proactive action for transformation.
Turning to risk aversion, it robustly predicted both adaptive livelihood strategies (β = 0.506, p < 0.001) and defensive livelihood strategies (β = 0.337, p < 0.001), underscoring its role as a key driver of livelihood behavior. Notably, risk aversion exerted a considerably stronger influence on adaptive livelihood strategies than on defensive ones, implying that increased risk sensitivity promotes proactive, adaptive behaviors among farmers more effectively.
Additionally, perceptions of ecological transition (β = 0.384, p < 0.001), social dynamics (β = 0.264, p < 0.001), and market volatility (β = 0.252, p < 0.001) significantly heightened risk aversion, whereas perception of policy adjustment had no significant effect (β = 0.078, p > 0.05). These results indicate that uncertainty in ecological, social, and market contexts directly amplifies farmers’ risk awareness, while policy adjustments have not been meaningfully integrated into their risk perception.
Regarding mediating effects, PLS-SEM results show that perception of ecological transition has significant indirect effects on adaptive livelihood strategies (β = 0.194, p < 0.001) and defensive livelihood strategies (β = 0.129, p < 0.001) through risk aversion. This supports H3a and H4a. Similarly, the perception of market volatility positively influences adaptive (β = 0.128, p < 0.001) and defensive livelihood strategies (β = 0.085, p < 0.001) via the same mediating pathway, supporting H3d and H4d. Perception of social dynamics also shows a significant indirect effect on defensive livelihood strategies (β = 0.089, p < 0.05), supporting H4b. In contrast, the perception of policy adjustment does not show a significant indirect effect, indicating that its impact is not transmitted through farmers’ risk aversion.
Mediation was further evaluated using the variance accounted for (VAF) approach. Following Hair et al., VAF values are interpreted as follows: less than 20% indicates no mediation, 20–80% reflects partial mediation, and greater than 80% indicates full mediation [53]. The results show that risk aversion partially mediates the most significant paths between perceptions of environmental change and livelihood strategies. VAF values range from 30% to 45%. Exceptions occur in the paths from perception of social dynamics to adaptive livelihood strategies and from perception of policy adjustment to both adaptive and defensive livelihood strategies, where no mediation is found (Table 6).
In summary, the findings confirm a distinct “cognition–psychology–behavior” chain mechanism in farmers’ responses to environmental changes. Farmers’ perception of environmental change first triggers a risk aversion mindset. This, in turn, shapes their livelihood strategy choices. The most effective pathway identified is “perception of ecological evolution → risk aversion → adaptive livelihood strategy” (total effect = 0.422 + 0.194 = 0.616). This pathway, with the highest path coefficient, suggests that, under current conditions, farmers are more likely to select adaptive livelihood strategies through the mediation of risk aversion.

5. Discussion

5.1. Perception of Environmental Change as a Key Driver of Farmers’ Livelihood Strategies

The study finds that farmers’ perceptions of environmental changes significantly shape their livelihood strategies, consistent with the “perception–behavior” framework in existing literature [56,57]. Ecological transitions are widely perceived. As a result, farmers adopt proactive adaptive strategies, such as adjusting crop structures and applying green technologies. This aligns with Zhao et al.’s findings in the Qinghai–Tibet Plateau: perceived ecological degradation enhances farmers’ proactive transformation [58]. At the same time, the perception of ecological transition leads some low-income farmers to adopt conservative defensive strategies. These include reduced agricultural inputs or shifts to non-farm activities. This echoes Baffoe and Matsuda’s observations that a strong ecological perception often leads to conservative strategies [59]. Perception of social dynamics has a limited impact on adaptive livelihood strategies but a positive effect on defensive ones. When farmers sense instability in social structure, village cohesion, or their social networks, they tend to pursue more conservative livelihoods, such as transitioning to off-farm work or relying more heavily on social ties. This aligns with Yuan and Pu’s finding that social trust and institutions shape farmers’ non-agricultural employment choices [60]. Perception of market volatility has a dual effect: anticipated shifts in prices or demand lead farmers to adjust their production in the short term and take steps to mitigate market risk; this aligns with prior research on adaptation to market and climate change [14]. Perception of policy adjustment has minimal influence, likely due to delays, unclear communication, or weak incentives, echoing earlier findings that policy perceptions rarely drive short-term defensive actions [61,62].

5.2. Risk Aversion as a Mediator in the Impact of Environmental Perception on Livelihood Strategies

The findings of this study indicate that risk aversion significantly influences both adaptive and defensive livelihood strategies. The effect is stronger on adaptive strategies. This suggests that risk aversion not only promotes traditional conservative behaviors but also motivates farmers to proactively adjust cropping patterns, diversify operations, and enhance their capacity to cope with risks. These results support the perspective that risk aversion has evolved from a conventional “avoidance logic” to a “multidimensional strategic adjustment mechanism” [63,64].
Moreover, several dimensions of environmental change perception—including perceptions of ecological transition, social dynamics, and market volatility—exert significant indirect effects through risk aversion. This highlights the critical pathway of “perception of environmental change—risk aversion-strategic response” in farmers’ decision-making. In other words, risk aversion acts as a psychological mediator that translates farmers’ perceptions of environmental changes into both adaptive and defensive livelihood strategies.

5.3. Structural Differences Among Perception Dimensions Reveal Policy Bottlenecks

The findings suggest that perceptions of ecological transition and market volatility operate through risk aversion. They form a partial mediating pathway. In contrast, the perception of policy adjustment shows no significant effect on risk aversion or defensive livelihood strategies. This suggests that policy information has not been effectively integrated into farmers’ risk awareness or decision-making. Even when farmers are aware of policy changes and may be willing to respond, this awareness does not become part of their risk management thinking. As a result, it fails to translate into behavioral intentions through the risk-adjustment mechanism. These results reveal a gap between policy perception and risk judgment, highlighting a phenomenon of “policy insensitivity”.
In this context, relying only on policy dissemination and information provision is unlikely to change farmer behavior. Policy design and promotion should embed policy information within farmers’ risk perception. For example, policies can be presented as risk-mitigation tools for coping with environmental and market uncertainties. This approach can help turn policy initiatives into real behavior changes. These observations are consistent with earlier studies. Prior research notes a persistent “cognition–action gap,” where awareness of policy does not automatically lead to action [26,65].

5.4. Coexistence of Adaptive and Defensive Livelihood Strategies: Mixed Behavioral Choices

It is noteworthy that farmers’ livelihood behaviors are not simply binary but reflect a hybrid or mixed strategy. When faced with environmental uncertainty, farmers employ both defensive strategies to mitigate risks and adaptive strategies to capitalize on new opportunities. This tendency toward dual strategies is documented in previous studies [66,67,68] and, together, forms a composite livelihood pattern that enables farmers to navigate uncertainty effectively. The hybrid nature of these behaviors underscores the diversity and complexity of rural livelihood decision-making, yielding key insights into the drivers of ongoing rural livelihood transformations.

6. Conclusions and Policy Implications

6.1. Conclusions

This study examines farmers in the Dabie Mountains by constructing an analytical framework that connects perceptions of environmental change, risk aversion tendencies, and specific livelihood strategies. Drawing on sustainable livelihood theory and behavioral response models, the study employs PLS-SEM to empirically analyze how detailed perceptions of environmental change shape farmers’ livelihood strategy selection and the mediating influence of risk aversion.
The findings reveal three major insights. First, the study confirms that perception of environmental change is multidimensional and heterogeneous, addressing a critical gap in existing research. It moves beyond single-dimensional analysis to show that different perception dimensions influence livelihood strategies through distinct pathways and at varying intensity levels. Perceptions of ecological transition are the strongest driver of dual responses. These prompt farmers to adopt both adaptive and defensive strategies, reflecting a coexistence of “active adaptation” and “protective caution” under ecological stress. Perception of market volatility also drives both adaptive and defensive strategies. This highlights how farmers see markets as sources of both opportunity and risk. In contrast, perception of social dynamics significantly influences only defensive strategies. This suggests that factors such as migration and weakening community ties primarily trigger insecurity and conservative behavior. The perception of policy adjustment shows no significant effect. This reveals an overlooked challenge: even with ample policy support, gaps in communication, limited understanding, or distrust can block the translation of policy signals into concrete action. This provides a cognition-centered explanation for why policy may be ineffective.
Second, the mediating role of risk aversion sheds light on the “psychological black box” of livelihood decision-making. This is the core theoretical contribution of this study. The results show that risk aversion not only produces defensive behavior, as conventional theory claims. It can also lead to proactive adaptive actions. This challenges the linear view that risk aversion always results in conservatism. Risk aversion serves a dual role as a risk management mechanism. On the one hand, it encourages farmers to limit potential losses through contractionary strategies. On the other hand, it motivates them to adopt new technologies and diversify production to manage future uncertainty. This dual function addresses the central research question and clarifies the psychological link between environmental perception and livelihood behavior.
Third, farmers’ livelihood strategies show a hybrid pattern that combines defense and adaptation, enriching our understanding of livelihood complexity. Rather than picking one approach, farmers strive to balance stability with opportunity for progress. Defensive strategies act as a buffer for household subsistence. Meanwhile, adaptive strategies open pathways for development. This mixed approach reflects farmers’ dual identity as rational decision-makers and risk managers. It offers strong evidence of the complexity and resilience seen in smallholder livelihoods.

6.2. Policy Implications

Based on these conclusions, this study suggests several policy actions to bridge the gap between what policies aim for and what farmers perceive and to help build stronger mechanisms for them to make a living.
To begin, it is crucial to enhance localized policy communication and empowerment in order to overcome “policy perception failure.” Current policy dissemination often relies on one-way, top-down communication using abstract or bureaucratic language. This approach mismatches farmers’ cognitive habits and access to information. Local governments should use dialects, region-specific examples, and demonstration households. These measures improve policy accessibility, comprehension, and applicability by turning macro-level policies into clear, actionable guidance for farmers.
In addition, the local government should develop differentiated policy packages to support hybrid livelihood strategies. For adaptive strategies, policies should provide positive incentives that align with ecological and market perceptions. Examples include green technology subsidies, e-commerce training, and microcredit for entrepreneurial efforts. For defensive strategies, policy should recognize their legitimacy and include them in social safety nets. These nets may cover rural education, healthcare, and pension systems, reducing unproductive spending and supporting household stability.

6.3. Limitations and Future Scope of Study

This study has certain limitations. To focus on core theoretical relationships and maintain a simple and interpretable structural equation model, we excluded moderating variables, such as respondents’ individual characteristics and value orientations. These factors are crucial for understanding the relationship between perceptions of environmental change and livelihood strategies. They also point to valuable directions for future research. The hilly areas of the Dabie Mountains studied here are ecologically fragile, are characterized by a mono-industrial economy, and have limited capacity for policy dissemination. These factors likely amplify perceptions of ecological transition, social dynamics, and market volatility while helping explain the nonsignificant impact on perception of policy adjustment. Study contexts may vary, for example, in plains, eastern coastal, or peri-urban areas. In these places, risk aversion mechanisms, livelihood response patterns, and perceptions of environmental change intensity may differ. Future research should include regional comparative analyses. This will demonstrate how contextual conditions influence farmers’ risk aversion and livelihood strategies, thereby enhancing the generalizability and applicability of this theoretical framework.

Author Contributions

Conceptualization, G.W. (Guokui Wang); methodology, G.W. (Guokui Wang) and Y.L.; software, G.W. (Guokui Wang); validation, Y.L. and G.W. (Guoqin Wu); formal analysis, G.W. (Guokui Wang); investigation, G.W. (Guokui Wang) and Y.L.; writing—original draft preparation, G.W. (Guokui Wang); writing—review and editing, Y.L.; supervision, G.W. (Guoqin Wu). All authors have read and agreed to the published version of the manuscript.

Funding

This research was funded by the Major Applied Research Project in Philosophy and Social Sciences of Henan Provincial Universities, grant number 2022-YYZD-22.

Institutional Review Board Statement

Ethical review and approval were waived for this study by the Xinyang Normal University Ethics Committee because it involved an anonymous survey analysis that did not collect any personally identifiable or sensitive information. The research posed no risks to the participants.

Informed Consent Statement

Informed consent was obtained from all subjects involved in the study.

Data Availability Statement

The research will exclusively rely on primary survey, and the provision of providing the primary data will be based solely on specific requests.

Conflicts of Interest

The authors declare no conflicts of interest.

References

  1. Iagăru, R.; Concioiu, N.; Șipoș, A.; Iagăru, P.; Băluță, A.D.; Vasile, A. Strategic Approaches to Sustainable Rural Development by Harnessing Endogenous Resources to Improve Residents’ Quality of Life. Land 2012, 14, 491. [Google Scholar] [CrossRef]
  2. Coleman, K.; Muhammed, S.E.; Milne, A.E.; Todman, L.C.; Dailey, A.G.; Glendining, M.J.; Whitmore, A.P. The landscape model: A model for exploring trade-offs between agricultural production and the environment. Sci. Total Environ. 2017, 609, 1483–1499. [Google Scholar] [CrossRef] [PubMed]
  3. Bretagnolle, V.; Berthet, E.; Gross, N.; Gauffre, B.; Plumejeaud, C.; Houte, S.; Badenhausser, I.; Monceau, K.; Allier, F.; Monestiez, P.; et al. Towards sustainable and multifunctional agriculture in farmland landscapes: Lessons from the integrative approach of a French LTSER platform. Sci. Total Environ. 2018, 627, 822–834. [Google Scholar] [CrossRef] [PubMed]
  4. Birthal, P.S.; Hazrana, J.; Negi, D.S. Effectiveness of farmers’ risk management strategies in smallholder agriculture: Evidence from India. Clim. Change 2021, 169, 30. [Google Scholar] [CrossRef]
  5. Guo, M.; Xie, M.; Xu, G. Sustainable livelihood evaluation and influencing factors of rural households: A case study of Beijing ecological conservation areas. Sustainability 2023, 15, 10743. [Google Scholar] [CrossRef]
  6. Pagnani, T.; Gotor, E.; Caracciolo, F. Adaptive strategies enhance smallholders’ livelihood resilience in Bihar, India. Food Secur. 2021, 13, 419–437. [Google Scholar] [CrossRef]
  7. Bengochea, P.D.; Henderson, K.; Loreau, M. Habitat percolation transition undermines sustainability in social-ecological agricultural systems. Ecol. Lett. 2022, 25, 163–176. [Google Scholar] [CrossRef]
  8. He, Y.; Ahmed, T. Farmers’ livelihood capital and its impact on sustainable livelihood strategies: Evidence from the poverty-stricken areas of Southwest China. Sustainability 2022, 14, 4955. [Google Scholar] [CrossRef]
  9. Zhong, R.; Zhong, K. Driving mechanism of subjective cognition on farmers’ adoption behavior of straw returning technology: Evidence from rice and wheat producing provinces in China. Front. Psychol. 2022, 13, 922889. [Google Scholar] [CrossRef]
  10. Azizi-Khalkheili, T.; Aenis, T.; Menatizadeh, M.; Zamani, G. Farmers’ decision-making process under climate change: Developing a conceptual framework. Int. J. Agric. Manag. Dev. 2021, 11, 1–15. [Google Scholar]
  11. Fierros-González, I.; López-Feldman, A. Farmers’ perception of climate change: A review of the literature for Latin America. Front. Environ. Sci. 2021, 9, 672399. [Google Scholar] [CrossRef]
  12. Kowalska, M.; Chomać-Pierzecka, E. Sustainable Development Through the Lens of Climate Change: A Diagnosis of Attitudes in Southeastern Rural Poland. Sustainability 2025, 17, 5568. [Google Scholar] [CrossRef]
  13. Yang, M.; Xing, F.; Liu, X.; Chen, Z.; Wen, Y. The impact of livelihood resilience and climate change perception on farmers’ climate change adaptation behavior decision. For. Econ. Rev. 2024, 6, 2–21. [Google Scholar] [CrossRef]
  14. Pickson, R.B.; He, G. Smallholder farmers’ perceptions, adaptation constraints, and determinants of adaptive capacity to climate change in Chengdu. Sage Open 2021, 11, 21582440211032638. [Google Scholar] [CrossRef]
  15. Yang, Y.; Huang, Y.; Huang, J.; Nie, F. The role of social capital in the impact of multiple shocks on households’ coping strategies in underdeveloped rural areas. Sci. Rep. 2024, 14, 14218. [Google Scholar] [CrossRef]
  16. Manlos, A.O. Operationalizing agency in livelihoods research: Smallholder farming livelihoods in southwest Ethiopia. Ecol. Soc. 2022, 27, 11. [Google Scholar] [CrossRef]
  17. Hou, C.; Zhou, L.; Wen, Y.; Chen, Y. Farmers’ adaptability to the policy of ecological protection in China—A case study in Yanchi County, China. Soc. Sci. J. 2018, 55, 404–412. [Google Scholar] [CrossRef]
  18. Trevisan, A.C.D.; Schmitt-Filho, A.L.; Farley, J.; Fantini, A.C.; Longo, C. Farmer perceptions, policy and reforestation in Santa Catarina, Brazil. Ecol. Econ. 2016, 130, 53–63. [Google Scholar] [CrossRef]
  19. Kebede, H.A. The pass-through of international commodity price shocks to producers’ welfare: Evidence from Ethiopian coffee farmers. World Bank Econ. Rev. 2022, 36, 305–328. [Google Scholar] [CrossRef]
  20. Duong, T.T.; Brewer, T.; Luck, J.; Zander, K. A global review of farmers’ perceptions of agricultural risks and risk management strategies. Agriculture 2019, 9, 10. [Google Scholar] [CrossRef]
  21. Díaz-Montenegro, J.; Minchala-Santander, R.; Faytong-Haro, M. Risk perception and management strategies among Ecuadorian cocoa farmers: A comprehensive analysis of attitudes and decisions. Agriculture 2025, 15, 843. [Google Scholar] [CrossRef]
  22. He, R.; Jin, J.; Kuang, F.; Zhang, C.; Guan, T. Farmers’ risk cognition, risk preferences and climate change adaptive behavior: A structural equation modeling approach. Int. J. Environ. Res. Public Health 2020, 17, 85. [Google Scholar] [CrossRef] [PubMed]
  23. Yanuarti, R.; Aji, J.M.M.; Rondhi, M. Risk aversion level influence on farmer’s decision to participate in crop insurance: A review. Agric. Econ. 2019, 65, 481–489. [Google Scholar] [CrossRef]
  24. Ahmad, D.; Afzal, M.; Rauf, A. Environmental risks among rice farmers and factors influencing their risk perceptions and attitudes in Punjab, Pakistan. Environ. Sci. Pollut. Res. 2020, 27, 21953–21964. [Google Scholar] [CrossRef]
  25. Shah, J.; Alharthi, M. The association between farmers’ psychological factors and their choice to adopt risk management strategies: The case of Pakistan. Agriculture 2022, 12, 412. [Google Scholar] [CrossRef]
  26. Nainggolan, D.; Moeis, F.R.; Termansen, M. Does risk preference influence farm level adaptation strategies?—Survey evidence from Denmark. Mitig. Adapt. Strateg. Glob. Change 2023, 28, 40. [Google Scholar] [CrossRef]
  27. Huang, M.; Yue, W.; Feng, S.; Cai, J. Analysis of spatial heterogeneity of ecological security based on MCR model and ecological pattern optimization in the Yuexi county of the Dabie Mountain Area. J. Nat. Resour. 2019, 34, 771–784. [Google Scholar] [CrossRef]
  28. Jiao, X.; Pouliot, M.; Walelign, S.Z. Livelihood strategies and dynamics in rural Cambodia. World Dev. 2017, 97, 266–278. [Google Scholar] [CrossRef]
  29. Tittonell, P. Livelihood strategies, resilience and transformability in African agroecosystems. Agric. Syst. 2014, 126, 3–14. [Google Scholar] [CrossRef]
  30. Guo, Y.; Wang, B.; Li, W.; Xu, H. Deciphering the impacts of environmental perceptions on place attachment from the perspective of place of origin: A case study of rural China. Appl. Geogr. 2024, 162, 103165. [Google Scholar] [CrossRef]
  31. Wang, Y.; Sun, J.; Liu, C.; Liu, L. Exploring the nexus between perceived ecosystem services and well-being of rural residents in a mountainous area, China. Appl. Geogr. 2024, 164, 103215. [Google Scholar] [CrossRef]
  32. Saleh, R.; Ehlers, M.H. Exploring farmers’ perceptions of social sustainability. Environ. Dev. Sustain. 2025, 27, 6371–6396. [Google Scholar] [CrossRef]
  33. Jin, S.; Min, S.; Huang, J.; Waibel, H. Falling price induced diversification strategies and rural inequality: Evidence of smallholder rubber farmers. World Dev. 2021, 146, 105604. [Google Scholar] [CrossRef]
  34. Zhang, C.; Luo, X.; Song, J.; Fu, Z.; Huang, Z.; Wang, W. Can environmental risk management improve the adaptability of farmer households’ livelihood strategies?—Evidence from Hubei Province, China. Front. Environ. Sci. 2022, 10, 908913. [Google Scholar] [CrossRef]
  35. Lawrence, J.; Wreford, A.; Blackett, P.; Hall, D.; Woodward, A.; Awatere, S.; Livingston, M.E.; Macinnis-Ng, C.; Walker, S.; Dountain, J.; et al. Climate change adaptation through an integrative lens in Aotearoa New Zealand. J. R. Soc. N. Z. 2024, 54, 491–522. [Google Scholar] [CrossRef]
  36. He, S.; Zhao, W.; Li, J.; Liu, J.; Wei, Y. How environmental leadership shapes green innovation performance: A resource-based view. Heliyon 2023, 9, e17993. [Google Scholar] [CrossRef]
  37. Wood, S.A.; Jinac, A.S.; Jain, M.; Kristjanson, P.; DeFries, R.S. Smallholder farmer cropping decisions related to climate variability across multiple regions. Glob. Environ. Change Hum. Policy Dimens. 2014, 25, 163–172. [Google Scholar] [CrossRef]
  38. Jin, J.; Xuhong, T.; Wan, X.; He, R.; Kuang, F.; Ning, J. Farmers’ risk aversion, loss aversion and climate change adaptation strategies in Wushen Banner, China. J. Environ. Plan. Manag. 2020, 63, 2593–2606. [Google Scholar] [CrossRef]
  39. Tian, T.; Zhao, X. Risk perception, risk preference, and timing of food sales: New insights into farmers’ negativity in China. Foods 2024, 13, 2243. [Google Scholar] [CrossRef] [PubMed]
  40. Tan, N.; Chang, L.; Guo, R.; Wu, B. The effect of health on the elderly’s labor supply in rural China: Simultaneous equation models with binary, ordered, and censored variables. Front. Public Health 2022, 10, 890374. [Google Scholar] [CrossRef]
  41. Liu, Y.T.; Zhou, Y.D.; Cai, J.L. Effects of health status on the labor supply of older adults with different socioeconomic status. Sustainability 2023, 15, 1511. [Google Scholar] [CrossRef]
  42. Walsh, K.; O’Shea, E.; Scharf, T. Rural old-age social exclusion: A conceptual framework on mediators of exclusion across the lifecycle. Ageing Soc. 2020, 40, 2311–2337. [Google Scholar]
  43. Dahlberg, L.; McKee, K.J. Social exclusion and well-being among older adults in rural and urban areas. Arch. Gerontol. Geriatr. 2018, 79, 176–184. [Google Scholar] [CrossRef]
  44. Shi, X.; Zhao, S.; Lu, S.; Wang, T.; Xu, X. The effect of farmers’ livelihood capital on non-agricultural income based on the regulatory effect of returning farmland to forests: A case study of Qingyuan Manchu Autonomous County in China. Small-Scale For. 2024, 23, 59–83. [Google Scholar]
  45. Hunecke, C.; Engler, A.; Jara-Rojas, R.; Poortvliet, P.M. Understanding the role of social capital in adoption decisions: An application to irrigation technology. Agric. Syst. 2017, 153, 221–231. [Google Scholar] [CrossRef]
  46. Liu, C.; Zheng, H. How social capital affects willingness of farmers to accept low-carbon agricultural technology (LAT)? A case study of Jiangsu, China. Int. J. Clim. Change Strateg. Manag. 2021, 13, 286–301. [Google Scholar]
  47. Wang, Y.; Zhu, H.; Wang, Y. Towards sustainable development: Understanding resilience capacity and well-being of rural households in the Dabie Mountainous Area, China. Nat. Hazards 2025, 121, 13673–13721. [Google Scholar] [CrossRef]
  48. Hair, J.F.; Hult, G.T.M.; Ringle, C.M.; Sarstedt, M. A Primer on Partial Least Squares Structural Equation Modeling (PLS-SEM); Sage Publications: Thousand Oaks, CA, USA, 2017. [Google Scholar]
  49. Hair, J.F.; Risher, J.J.; Sarstedt, M.; Ringle, C.M. When to use and how to report the results of PLS-SEM. Eur. Bus. Rev. 2019, 31, 2–24. [Google Scholar] [CrossRef]
  50. Cuevas-Vargas, H.; Parga-Montoya, N.; Lozano-Garcia, J.J.; Huerta-Mascotte, E. Determinants of openness activities in innovation: The mediating effect of absorptive capacity. J. Innov. Knowledg. 2023, 8, 100432. [Google Scholar]
  51. Elshaer, I.A.; Azazz, A.M.; Fayyad, S. Green human resources and innovative performance in small-and medium-sized tourism enterprises: A mediation model using PLS-SEM data analysis. Mathematics 2023, 11, 711. [Google Scholar]
  52. Henseler, J.; Hubona, G.; Ray, P.A. Using PLS path modeling in new technology research: Updated guidelines. Ind. Manag. Data Syst. 2016, 116, 2–20. [Google Scholar] [CrossRef]
  53. Hair, J.F.; Howard, M.C.; Nitzl, C. Assessing measurement model quality in PLS-SEM using confirmatory composite analysis. J. Bus. Res. 2020, 109, 101–110. [Google Scholar] [CrossRef]
  54. Roy, S.; Basak, D.; Bose, A.; Chowdhury, I.R. Citizens’ perception towards landfill exposure and its associated health effects: A PLS-SEM based modeling approach. Environ. Monit. Assess. 2023, 195, 134. [Google Scholar] [CrossRef]
  55. Cohen, J. Statistical Power Analysis for the Behavioral Sciences; Routledge: New York, NY, USA, 2013. [Google Scholar]
  56. Saari, U.A.; Damberg, S.; Frömbling, L.; Ringle, C.M. Sustainable consumption behavior of Europeans: The influence of environmental knowledge and risk perception on environmental concern and behavioral intention. Ecol. Econ. 2021, 189, 107155. [Google Scholar] [CrossRef]
  57. Nahar, N.; Hossain, Z.; Mahiuddin, S. Assessment of the environmental perceptions, attitudes, and awareness of city dwellers regarding sustainable urban environmental management: A case study of Dhaka, Bangladesh. Environ. Dev. Sustain. 2023, 25, 7503–7531. [Google Scholar] [CrossRef]
  58. Zhao, X.Y.; Hou, C.X.; Lu, H.L. Analysis of farmer’s social capital characteristics in Tibetan area: A case study in Gannan Tibetan Autonomous Prefecture. China Popul. Resour. Environ. 2012, 22, 101–107. (In Chinese) [Google Scholar]
  59. Baffoe, G.; Matsuda, H. A perception based estimation of the ecological impacts of livelihood activities: The case of rural Ghana. Ecol. Indic. 2018, 93, 424–433. [Google Scholar] [CrossRef]
  60. Yuan, B.; Pu, Y. Land property rights, social trust, and non-agricultural employment: An interactive study of formal and informal institutions in China. Land 2025, 14, 613. [Google Scholar] [CrossRef]
  61. Niles, M.T.; Lubell, M.; Haden, V.R. Perceptions and responses to climate policy risks among California farmers. Glob. Environ. Change 2013, 23, 1752–1760. [Google Scholar] [CrossRef]
  62. Kröner, L.; van Grinsven, H.J.M.; Erisman, J.W.; Graversgaard, M.; Immerzeel, T.; Olesen, J.E.; Rodríguez, A.; Soriano, B.; Sanz-Cobena, A.; van der Lippe, T. Climate change skepticism of European farmers and implications for effective policy actions. Commun. Earth Environ. 2025, 6, 396. [Google Scholar] [CrossRef] [PubMed]
  63. Menapace, L.; Colson, G.; Raffaelli, R. Risk aversion, subjective beliefs, and farmer risk management strategies. Am. J. Agric. Econ. 2013, 95, 384–389. [Google Scholar] [CrossRef]
  64. Jianjun, J.; Yiwei, G.; Xiaomin, W.; Nam, P.K. Farmers’ risk preferences and their climate change adaptation strategies in the Yongqiao District, China. Land Use Policy 2015, 47, 365–372. [Google Scholar] [CrossRef]
  65. Yazdanpanah, M.; Zobeidi, T.; Warner, L.A.; Löhr, K.; Lamm, A.; Sieber, S. Shaping farmers’ beliefs, risk perception and adaptation response through Construct Level Theory in the Southwest Iran. Sci. Rep. 2023, 13, 5811. [Google Scholar] [CrossRef] [PubMed]
  66. Burnham, M.; Ma, Z. Multi-scalar pathways to smallholder adaptation. World Dev. 2018, 108, 249–262. [Google Scholar] [CrossRef]
  67. Stringer, L.C.; Fraser, E.D.G.; Harris, D.; Lyon, C.; Pereira, L.; Ward, C.F.M.; Simelton, E. Adaptation and development pathways for different types of farmers. Environ. Sci. Policy 2020, 104, 174–189. [Google Scholar] [CrossRef]
  68. Sen, S.; Nayak, N.C.; Mohanty, W.K. Choices between adaptation and coping strategies as responses to cyclonic shocks and their impact on household welfare in villages on the east coast of India. Int. J. Disaster Risk Reduct. 2023, 94, 103834. [Google Scholar] [CrossRef]
Figure 1. Conceptual framework and hypothesized pathways of this study. Note: - - - mediation relationship.
Figure 1. Conceptual framework and hypothesized pathways of this study. Note: - - - mediation relationship.
Sustainability 17 09043 g001
Figure 2. PLS-SEM path model.
Figure 2. PLS-SEM path model.
Sustainability 17 09043 g002
Table 1. Socio-demographic characteristics.
Table 1. Socio-demographic characteristics.
FeatureFrequency (N = 322)Proportion (%)
Gender
 Male14043.48
 Famale18256.52
Age (years)
 Less than 30113.42
 From 30 to less than 453711.49
 From 45 to less than 6016651.55
 60 and over10833.54
Education (years)
 Less than 718356.83
 From 7 to less than 108727.02
 From 10 to less than 133310.25
 13 and over195.90
Income (Yuan)
 Less than 12,000175.28
 From 12,000 to less than 27,00019259.63
 From 27,000 to less than 50,0008827.33
 50,000 and over257.76
Table 2. Description of the construct and its variables used in the present research model.
Table 2. Description of the construct and its variables used in the present research model.
IndexLatent VariableObserved
Indicators
StatementsMeasures
Perception of Environmental
Change
Perception of Ecological
Transition
PET1Soil fertility in your area has gradually declined.Values 1–5, the higher the value, the higher the level of agreement with the statement
PET2The quality of rural water sources (wells, rivers, etc.) is worse than in the past.
PET3The variety and number of wild plants and animals have significantly decreased.
PET4Extreme weather events (e.g., heavy rain, droughts, strong winds) occur more frequently.
Perception of Social
Dynamics
PSD1Communication and visits among villagers have decreased compared with the past.
PSD2Participation in village public affairs has declined.
PSD3Mutual help among villagers has decreased compared with the past.
PSD4Villagers are less willing to entrust private matters to their neighbors.
Perception of Policy
Adjustment
PPA1Agricultural subsidies provide limited support for your farming activities.
PPA2Ecological protection policies impose more restrictions on your agricultural production than in the past.
PPA3The coverage of medical and pension insurance is limited.
Perception of Market
Volatility
PMV1The price volatility of major agricultural products has increased significantly.
PMV2It has become more difficult to obtain reliable sales information.
PMV3The competition for agricultural products in local markets has become more intense.
PMV4The costs of agricultural inputs have increased operational pressure.
Risk AversionRisk AversionRA1Household income is highly uncertain and difficult to maintain consistently.
RA2Health problems or medical expenses may weaken household labor capacity and create a heavy financial burden.
RA3The household is easily overlooked or marginalized in accessing resources and participating in village affairs.
Livelihood
Strategies
Adaptive
Livelihood
Strategies
ALS1Have you adjusted your crop structure in recent years?Yes = 1, No = 0
ALS2Have you adopted new agricultural technologies?
ALS3Have you purchased agricultural insurance?
ALS4Have you engaged in livestock raising or other non-crop activities?
Defensive
Livelihood
Strategies
DLS1Have you reduced your agricultural investment?
DLS2Have you relocated household labor to non-farm employment or migrant work?
DLS3Have you relied on social support (such as assistance from relatives, government, or the village collective)?
Table 3. Reliability, discriminant, and convergent validity of the scales.
Table 3. Reliability, discriminant, and convergent validity of the scales.
VariablesObserved
Indicators
Outer
Loadings
Cronbach’s AlphaComposite
Reliability (rho_c)
AVEVIF
Recommended values>0.7>0.7>0.6>0.5<3.0
Perception of Ecological Transition 0.8750.7870.649
PET10.818 1.840
PET20.855 2.737
PET30.779 1.835
PET40.814 1.699
Perception of Social Dynamics 0.7870.6840.712
PSD10.773 1.805
PSD20.911 1.948
PSD30.883 1.663
PSD40.828 1.791
Perception of Policy Adjustment 0.8040.7220.594
PPA10.755 2.028
PPA20.797 1.844
PPA30.843 1.830
Perception of Market Volatility 0.7590.7280.716
PMV10.854 1.743
PMV20.811 1.679
PMV30.851 2.530
PMV40.795 1.955
Risk Aversion0.8190.8260.745
RA10.833 1.946
RA20.901 1.849
RA30.874 1.804
Adaptive Livelihood Strategies0.7960.8710.694
ALS10.853 2.488
ALS20.835 2.016
ALS30.802 1.768
ALS40.757 1.887
Defensive Livelihood Strategies0.8660.7350.661
DLS10.766 1.694
DLS20.793 1.845
DLS30.837 1.837
Table 4. The HTMT criterion.
Table 4. The HTMT criterion.
PETPSDPPAPMVRAALSDSL
PET
PSD0.366
PPA0.1950.291
PMV0.2780.2960.421
RA0.4280.1850.3580.622
ALS0.3650.4330.6440.4470.370
DLS0.2800.3770.5060.2880.2590.588
Note: PET: Perception of Ecological Transition; PSD: Perception of Social Dynamics; PPA: Perception of Policy Adjustment; PMV: Perception of Market Volatility; RA: Risk Aversion; ALS: Adaptive Livelihood Strategy; DLS: Defensive Livelihood Strategy.
Table 5. Structural model test.
Table 5. Structural model test.
R2Q2
PET0.6910.457
PSD0.4740.322
PPA0.3460.195
PMV0.4540.310
RA0.3990.202
ALS0.4230.278
DLS0.5380.325
Table 6. Estimated indices of the path analysis.
Table 6. Estimated indices of the path analysis.
HypothesisPathsStandardized Coefficient βT Statisticsp Value95% Confidence Intervalf2VAF%Decision
2.595%
Direct effect
H1aPET→ALS0.4227.335<0.0010.2920.5170.041N/ASupported
H1bPSD→ALS0.1880.189>0.05−0.1060.3850.028N/ANot supported
H1cPPA→ALS0.2712.326<0.050.0740.3190.206N/ASupported
H1dPMV→ALS0.2664.837<0.0010.1670.3940.133N/ASupported
H2aPET→DLS0.2575.479<0.0010.1620.3810.107N/ASupported
H2bPSD→DLS0.2063.611<0.0010.0070.2780.119N/ASupported
H2cPPA→DLS0.1121.038>0.05−0.1280.3260.074N/ANot supported
H2dPMV→DLS0.1042.961<0.050.0750.3290.066N/ASupported
RA→ALS0.5065.855<0.0010.3990.5530.273N/A
RA→DLS0.3373.726<0.0010.1880.4450.177N/A
PET→RA0.3845.011<0.0010.3260.4990.025N/A
PSD→RA0.2642.863<0.0010.1550.3720.155N/A
PPA→RA0.0780.781>0.05−0.1730.2460.238N/A
PMV→RA0.2523.531<0.0010.1120.3580.113N/A
Indirect effect
H3aPET→RA→ALS0.1947.635<0.0010.0280.251N/A31.494Supported
H3bPSD→RA→ALS0.1341.602>0.05−0.1170.379N/AN/ANot supported
H3cPPA→RA→ALS0.0390.973>0.05−0.1350.228N/AN/ANot supported
H3dPMV→RA→ALS0.1283.287<0.0010.0240.244N/A32.487Supported
H4aPET→RA→DLS0.1295.907<0.0010.0900.285N/A33.420Supported
H4bPSD→RA→DLS0.0893.136<0.050.0090.205N/A30.169Supported
H4cPPA→RA→DLS0.0261.455>0.05−0.2730.124N/AN/ANot supported
H4dPMV→RA→DLS0.0855.894<0.0010.0120.155N/A44.974Supported
Disclaimer/Publisher’s Note: The statements, opinions and data contained in all publications are solely those of the individual author(s) and contributor(s) and not of MDPI and/or the editor(s). MDPI and/or the editor(s) disclaim responsibility for any injury to people or property resulting from any ideas, methods, instructions or products referred to in the content.

Share and Cite

MDPI and ACS Style

Wang, G.; Li, Y.; Wu, G. Risk Aversion Mediates the Impact of Environmental Change Perceptions on Farmers’ Livelihood Strategies: A PLS-SEM Study. Sustainability 2025, 17, 9043. https://doi.org/10.3390/su17209043

AMA Style

Wang G, Li Y, Wu G. Risk Aversion Mediates the Impact of Environmental Change Perceptions on Farmers’ Livelihood Strategies: A PLS-SEM Study. Sustainability. 2025; 17(20):9043. https://doi.org/10.3390/su17209043

Chicago/Turabian Style

Wang, Guokui, Yangyang Li, and Guoqin Wu. 2025. "Risk Aversion Mediates the Impact of Environmental Change Perceptions on Farmers’ Livelihood Strategies: A PLS-SEM Study" Sustainability 17, no. 20: 9043. https://doi.org/10.3390/su17209043

APA Style

Wang, G., Li, Y., & Wu, G. (2025). Risk Aversion Mediates the Impact of Environmental Change Perceptions on Farmers’ Livelihood Strategies: A PLS-SEM Study. Sustainability, 17(20), 9043. https://doi.org/10.3390/su17209043

Note that from the first issue of 2016, this journal uses article numbers instead of page numbers. See further details here.

Article Metrics

Article metric data becomes available approximately 24 hours after publication online.
Back to TopTop