Next Article in Journal
Advances in Deflocculant Utilisation in Sustainable Refractory Concrete with Refractory Waste
Previous Article in Journal
The Synergy of Pollution and Carbon Reduction by Green Fiscal Policy: A Quasi-Natural Experiment Utilizing a Pilot Program from China’s Comprehensive Demonstration Cities of Energy Conservation and Emission Reduction Fiscal Policy
 
 
Font Type:
Arial Georgia Verdana
Font Size:
Aa Aa Aa
Line Spacing:
Column Width:
Background:
Article

Factors Affecting the Drought Preparedness in Somaliland

by
Omar Paolo Benito
1,
Nagib Ismail Ahmed
2,3,
Yogi Tri Prasetyo
1,2,*,
Maela Madel L. Cahigas
4 and
Reny Nadlifatin
5
1
International Bachelor Program in Engineering, Yuan Ze University, 135 Yuan-Tung Road, Chung-Li, Taoyuan 32003, Taiwan
2
Department of Industrial Engineering and Management, Yuan Ze University, 135 Yuan-Tung Road, Chung-Li, Taoyuan 32003, Taiwan
3
Department of Civil Engineering, Gollis University, Rd. Number 1, Hargeisa 60563, Somalia
4
School of Industrial Engineering and Engineering Management, Mapúa University, 658 Muralla St., Intramuros, Manila 1002, Philippines
5
Department of Information Systems, Institut Teknologi Sepuluh Nopember, Kampus ITS Sukolilo, Surabaya 60111, Indonesia
*
Author to whom correspondence should be addressed.
Sustainability 2025, 17(2), 668; https://doi.org/10.3390/su17020668
Submission received: 29 November 2024 / Revised: 8 January 2025 / Accepted: 11 January 2025 / Published: 16 January 2025
(This article belongs to the Section Environmental Sustainability and Applications)

Abstract

Somaliland, located in the Horn of Africa, has been increasingly vulnerable to recurring droughts over the past years, severely affecting its agricultural productivity, water resources, and overall resilience. Despite the rising frequency of these natural disasters, there is limited research on the factors influencing residents’ preparedness, which hinders effective disaster management efforts. The purpose of this study was to examine factors that influence the perceived effectiveness of Somaliland residents towards drought preparedness by utilizing an extended Protection Motivation Theory (PMT) approach. The latent variables that were considered in this study were Government Intervention, Drought Awareness, Environmental Awareness, Coping Appraisal, Threat Appraisal, Behavioral Intention, and Perceived Effectiveness. Two hundred fifty-four (254) people living in Somaliland from all regional areas willingly responded to the survey questions by utilizing a snowball sampling method. Partial Least Square-Structural Equation Modeling (PLS-SEM) showed that drought awareness and environmental awareness had significant effects on threat appraisal. In addition, environmental awareness also had a significant positive effect on coping appraisal. Finally, threat appraisal and coping appraisal had significant effects on behavioral intention, which subsequently led to perceived effectiveness. This study addresses a gap in academic research and disaster preparedness efforts in Somaliland by providing insights into the theoretical framework that can enhance the country’s preparedness for drought and other natural hazards.

1. Introduction

Somaliland is one of the countries most affected by recurring natural disasters [1]. It is located in the Horn of Africa (Figure 1) and faces the brunt of several devastating natural disasters that deeply impact the lives of its people evert year. These natural disasters have continuously pushed the Somaliland population into dire situations, making their struggle for survival an enduring reality. One of the most devastating natural disasters that affects the lives of the people and the economy of the country is a drought [2].
According to Abdulkadir [1] and Palmer [3], drought is a continuous and persistent lack of moisture from its onset to its conclusion. In Somaliland, which is situated in an arid and semi-arid region in the Horn of Africa, drought has arisen as a persistent and destructive phenomenon, posing serious problems to the environment and its population’s livelihoods [1]. It impacts a significant portion of the population in various ways, including causing fatalities, crop failures, and food shortages that may lead to malnutrition, health issues, and widespread migration [1].
Somaliland receives an average annual rainfall of approximately 150–500 mm, which is significantly below the global average and insufficient to sustain its agricultural and water needs [4,5]. This limited and erratic rainfall worsens the region’s vulnerability to drought. According to the Somaliland Drought Impact Assessment Report of 2022 [4], the country experienced one of the most prolonged and severe droughts in its history, with over 80% of rural households affected by water shortages and agricultural losses. The report also indicated that approximately 1.2 million people required urgent humanitarian assistance to meet their basic needs during the peak of the drought, rendering poor communities even more vulnerable to the far-reaching impacts of this environmental disaster [4].
Figure 1. Map of Somalia in the African region [5].
Figure 1. Map of Somalia in the African region [5].
Sustainability 17 00668 g001
Another report by Abdulkadir [1] emphasizes the country’s susceptibility to climate variability. It details the disasters that have affected Somaliland from 1960 to 2017. By 2017, Somaliland had experienced sixteen droughts since 1960. Among these, the droughts of 1973–1974, 1984, 1991, 2010/2011, and 2016/2017 were the most severe and widespread. However, the occurrence of droughts did not end in 2017. In subsequent years, the country has faced additional droughts, including the severe droughts of 2019 and 2022, which further highlighted the region’s vulnerability to climate change and variability [4,6]. Thus, understanding the multiple implications of drought in Somaliland is critical, as the region needs immediate attention and effective mitigation methods to create resilience and sustainable development [7]. One crucial key for mitigating the drought is evaluating human behavior.
Human behavior during natural disasters, especially drought, is pivotal in determining its impacts on communities and ecosystems. During drought periods, individuals and societies exhibit water conservation efforts, altered consumption patterns, and reliance on alternative water sources [8]. These consequences may lead to adaptive responses such as changing agricultural practices or adjusting industrial operations. However, prolonged water scarcity can also trigger conflicts over water resources, emphasizing the need for understanding and integrating socio-behavioral considerations into effective drought management strategies. By promoting sustainable water use practices and fostering community resilience, societies can reduce vulnerability to the adverse effects of drought [8,9].
Previously, there were several studies about disaster-preparedness behaviors and droughts in several different countries. In China, Guo et al. [10] investigated the disaster preparedness of residents in three villages susceptible to both droughts and floods, characterized by different landforms. Their study found that location was an important factor in disaster preparedness and the level of preparedness was higher for those who reside in plains, compared to those who reside in mountains and plateaus. They also highlighted the important role of communities and neighborhoods in determining individual disaster preparedness. Meanwhile, in Swaziland, Kamara et al. [11] examined the disaster resilience of its citizens who were affected by the recurrent drought. Their study revealed that resilience activities were measured by the knowledgeability and capability of an individual to adapt and apply appropriate actions. They also mentioned that developing an understanding of communities, social groupings, value systems, connectivity, involvement, and decision-making is essential to the effectiveness of institutional support. Furthermore, a study conducted by Inichinbia and Asogwa [12] focused on evaluating the disaster preparedness of citizens residing in developing countries, particularly focusing on the implications of health education. Their study indicated that countries’ resilience and preparedness capability depend on the level and quality of disaster awareness and education among their populations.
However, despite a large number of studies related to droughts in different countries, very limited studies are focused on the perceived effectiveness of drought preparedness in Somaliland. Abdulkadir [1] only summarized the previous droughts using past climatological data and assessed the drought recurrence in the country. Moreover, Warsame et al. [13] only assessed the numbers related to droughts, conflicts, and deaths in Somalia from 2014 to 2018. Similarly, Sharmarke [14] only aimed to investigate the effect of water scarcity on the agricultural productivity of the Gabiley District in Somalia. Hence, further research centered on human behavior would hold significant value to the country, and it can be explored by several theories, such as the Protection Motivation Theory.
This study addresses this gap by examining the variables influencing Somaliland residents’ perceived effectiveness of drought preparedness. Utilizing an extended Protection Motivation Theory (PMT) approach, the research focuses on key latent variables: Drought Awareness, Environmental Awareness, Coping Appraisal, Threat Appraisal, Behavioral Intention, and Perceived Effectiveness. Through a survey of 254 participants across Somaliland, this study aims to provide insights into the causal relationships between these variables and their role in disaster preparedness. In addition, this paper provides three contributions to the practical and academic world. First, this study is the first to evaluate the perceived effectiveness of drought preparedness in Somaliland. Second, the findings of this study may be used as guidance for policymakers in establishing disaster mitigation policies by understanding the causal relationships between the proposed hypotheses. Lastly, this study fills a gap in academic research and preparedness efforts in Somaliland by advancing the understanding of the proposed theoretical framework to improve drought preparedness in Somaliland. This research ultimately aims to enhance resilience and preparedness for natural disasters in Somaliland, particularly droughts.

2. Conceptual Framework

The Protection Motivation Theory (PMT) is a vital disaster management approach encompassing comprehensive techniques to minimize the adverse impacts of disasters on individuals and ecosystems [15]. It is a theory that helps understand how individuals respond when they perceive threats. It involves two key aspects: threat appraisal and coping appraisal. Threat appraisal evaluates how people assess the seriousness of a threat and their vulnerability to it [16]. While coping appraisal explores the strategies people consider or intend to use to protect themselves from the threat [16]. As a result, proactive measures such as risk assessments, emergency planning, and enhancing local capacities are taken before disasters to enhance response readiness.
PMT has been widely utilized by several studies to evaluate human behavior related to natural disasters. In Southern Iran, Faryabi et al. [15] explored the effectiveness of the PMT in predicting behaviors related to natural disasters in households. They examined various factors such as direct exposure to disasters, education, monthly income, and the number of family members who were susceptible to preventive behaviors. They revealed that protection motivation, fear, and perceived vulnerability played crucial roles among the constructs of the PMT. Similarly, in Iran’s Borkhar region, Aghdasi et al. [17] employed the PMT to investigate the pro-environmental behavior of farmers, particularly in the context of drought. Their study concluded that factors such as self-efficacy, perceived vulnerability, and response efficacy positively influence farmers’ pro-environmental behavior. Conversely, perceived severity and response costs had a negative effect on their behavior. These studies, which focused on a region prone to various natural disasters, contribute to the understanding of disaster preparedness behaviors and have effectively applied PMT to analyze human behavior in various disaster contexts. In addition, it highlights the significant role of the PMT in understanding and addressing complex challenges, ultimately contributing to strategies for long-term livelihood sustainability [15,17]. Thus, the PMT can be utilized as a foundation to explore human behavior towards drought preparedness and its perceived effectiveness in Somaliland.
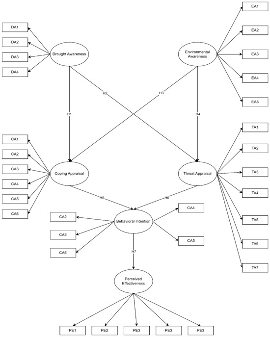
Figure 2 depicts the theoretical framework employed in the current study. It integrates various factors of the PMT along with additional latent variables, such as drought awareness, environmental awareness, coping appraisal, threat appraisal, behavior intention, and perceived effectiveness. A total of seven (7) hypotheses were formulated to establish relationships among the factors proposed in the study. Each factor comprises a series of statements designed to assess individuals’ knowledge, beliefs, concerns, and willingness to engage in proactive actions related to drought preparedness. These statements in the questionnaire provide valuable insights into the factors that influence the preparedness behavior and decision-making processes of Somaliland residents in the face of drought risks.
Awareness was defined as the condition or capacity of an individual to identify, sense, or be conscious of objects, events, or sensory patterns [18]. In the context of droughts, drought awareness refers to the capacity of an individual to possess an understanding of the risks associated with disasters and the factors that cause their occurrence [19]. In a study conducted by Weng et al. [20] in China, they revealed that people with higher drought awareness are more sensitive to water shortage and are more likely to support drought-coping measures, such as water-saving policies. Meanwhile, in South West England, a study conducted by Bryan et al. [21] highlighted that residents remained willing to adopt measures for coping with household drought, despite the low perceived likelihood and minimal consequences of drought in their region. Moreover, droughts are also perceived as a threat to individuals since they can cause harm to their physical and mental well-being [22]. These can be caused by decreased water quality, water quantity, food security, and air quality. Thus, the researchers propose that:
H1. 
Drought Awareness holds a significant direct effect on Coping Appraisal.
H2. 
Drought Awareness holds a significant direct effect on Threat Appraisal.
Environmental awareness pertains to the degree of understanding and concern individuals and communities hold regarding the environmental effects and causes of natural disasters on the environment, as well as the importance of implementing strategies that mitigate its impacts [23]. Having environmental awareness enables individuals to understand the possible consequences of a situation and the severity of the threat of disasters. In return, this understanding can help individuals make well-informed decisions regarding how to respond to these situations [24]. In a study conducted by van Diunen et al. [25], they examined the impact of risk and coping appraisal factors on the current level of adaption motivation of farmers in the Netherlands. Their study concluded that farmers’ adaptive decision-making is significantly influenced by behavioral factors, with various cognitive variables playing essential roles in the study’s drought adaptation models. They also highlight that the PMT was a useful theory in assessing the adaptation of farmers to drought risk. Similarly, a study conducted by Mardy et al. [26] aimed to investigate the farmers’ coping strategies towards drought in Bangladesh by identifying the coping strategies employed and the factors that influence their choice. Their findings indicate that despite the region’s susceptibility to frequent droughts, the participants have limited drought-coping strategies. They also mentioned that education or awareness was one of the most significant factors that impacted the choice of drought-coping strategies of farmers. In addition, Daimon et al. [27] highlighted in their study that cognitive factors, particularly trust, intention, knowledge, self-efficacy, risk perception, worry, and awareness, significantly influence the disaster preparedness behavior of individuals. With this, the researchers propose that:
H3. 
Environmental Awareness holds a significant direct effect on Coping Appraisal.
H4. 
Environmental Awareness holds a significant direct effect on Threat Appraisal.
Threat appraisal pertains to the perception of an individual on the severity and vulnerability of a certain threat, such as the threat of natural disasters. It implies that when individuals perceive that they are vulnerable to a severe threat, they are more likely to engage in protective behavior [28]. On the other hand, coping appraisal pertains to the evaluation of an individual’s capability to deal with a perceived threat. It plays an important role in identifying an individual’s response to a threat and their adoption of protective behaviors [28]. In a study conducted in China by Feng et al. [29], they aimed to examine the effect of social appraisal and psychological factors on the behavioral intention of farmers to adopt adaptation measures due to climate change. Their findings indicated that both threat and coping appraisal have positively significant effects on the behavioral intention of farmers concerning climate change. However, the study of Hu et al. [30] revealed a contrasting result when they examined the willingness of individuals to prepare for natural disasters in a geological hazard risk area. Threat appraisal and the willingness to adopt protective measures did not significantly correlate with each other. Instead, coping appraisal was seen to have a positively significant relationship with the willingness to prepare, aligning with the findings of numerous existing studies on disaster preparedness [31,32]. Hence, the researchers propose that:
H5. 
Coping Appraisal holds a significant direct effect on Behavioral Intention.
H6. 
Threat Appraisal holds a significant direct effect on Behavioral Intention.
Behavioral intention pertains to an individual’s motivation to undertake protective measures in response to a perceived threat, such as the threat of droughts [33]. On the other hand, perceived effectiveness relates to how individuals perceive the efficacy of measures and interventions in preparing for a drought [34,35]. As stated by Ejeta et al. [36], disaster preparedness efforts primarily focus on human behaviors, influenced by various factors such as individuals’ risk perceptions, insights gained from direct and indirect experiences with past disasters, and the dynamic interaction between individuals and the environment. In addition, Gumasing et al. [37] also highlighted in their study that the most significant factor influencing an individual’s protective behavior is their behavioral intention to prepare for natural disasters. With this, it is reasonable to infer that an individual who demonstrates greater preparedness and expresses a higher intention to participate would have higher perceived effectiveness on the measures and interventions in preparing for a natural disaster. Therefore, the researchers hypothesize that:
H7. 
Behavioral Intention holds a significant direct effect on Perceived Effectiveness.

3. Methodology

This study received approval from the Mapua University Research Ethics Committees (FM-RC-23-102). Additionally, an online written consent form was signed and obtained from each participant before collecting the questionnaire data.

3.1. Participants

Two hundred fifty-four (254) people living in Somaliland from all regional areas willingly responded to the survey questions. Despite the difficulties in gathering data from Somaliland, the number of participants for the study grew by utilizing a snowball sampling method. This sampling method was utilized to ensure the representatives of the sample based on its ability to reach a broader demographic spectrum, particularly in areas with limited internet penetration. However, it is important to note that the online survey may have been biased toward technology users, as evidenced by the fact that only 4% of respondents were aged 60 years or older (see Table 1). The survey was conducted between May 2023 and June 2023. The descriptive statistics of the participants, including gender, age, education, and regional distribution, are summarized in Table 1. The table includes the key demographic and regional information, reflecting the diversity of the respondents and their familiarity with drought.

3.2. Questionnaire

The questionnaires were distributed through the use of Google Forms. These were then shared to the public through social media sites between 20 May and 27 June 2023. Participants were urged to complete the form by inviting other users of various social media pages and groups as well. Each participant received an explanation of the study’s objective before participating. Moreover, the questionnaire was divided into two components, the participant demographics which consisted of eight (8) questions (refer to Table 1), and the extended PMT measures which consisted of forty-one (41) indicator statements (refer to Table 2). The respondents’ answers were assessed using a 5-point Likert scale, which includes the following options: (1) Strongly Disagree, (2) Disagree, (3) Neutral, (4) Agree, and (5) Strongly Agree. In addition, the design and validity of the questionnaire were assessed through a pilot test with fifty (50) participants to ensure clarity, reliability, and relevance. Cronbach’s alpha was used to evaluate internal consistency, with all constructs exceeding the minimum threshold [38].

3.3. Structural Equation Modeling

This study proposed an extended PMT model since the original PMT model could not satisfy all of the additional factors critical to this study, such as Environmental Awareness and Government Intervention. The merits of the research methods were evaluated using the criteria of theoretical relevance, practical applicability, and empirical support. The theoretical relevance of the extended PMT framework ensured alignment with established disaster preparedness studies, thereby maintaining theoretical rigor. Practical applicability was demonstrated by including region-specific factors, such as Environmental Awareness, which are particularly pertinent to Somaliland’s drought preparedness. Empirical support was established by referencing prior disaster preparedness studies that validated the suitability of SEM.
This study employed the Partial Least Squares Structural Equation Modeling (PLS-SEM) approach using SmartPLS3. SEM (Structural Equation Modeling) was selected for its capability to test theoretical frameworks by examining the relationships among latent variables and indicators, as well as computing causal relationships. Kline [41] recommends a minimum sample size of 100 for SEM analysis and 200 for reliable estimates, both of which were met in this study. The SEM approach was validated by assessing model fit indices, convergent and discriminant validity, and reliability. Average Variance Extracted (AVE) and Fornell–Larcker criteria confirmed the constructs’ validity, while composite reliability scores exceeded the recommended threshold of 0.70. In addition, the SEM is also known as a practical way to test the theory of research since it highlights the measurement of indicators and variables from validated constructs and hypotheses.
Finally, the study incorporated key elements in its experimental validation program to strengthen the proposed framework. Pilot testing and bootstrapping were conducted to refine the questionnaire and ensure the stability of the results. Additionally, a comparative analysis was also performed by juxtaposing the findings with similar disaster preparedness studies from other countries. For instance, in the Philippines, Ong et al. [42] examined the factors that impact the preparedness intention of Filipinos for a highly anticipated earthquake called the “big one” using the SEM. Similarly, in Taiwan, Wang and Tsai [40] investigated the disaster preparedness of primary and secondary school teachers by using the SEM. These studies provided valuable context for interpreting the findings of this research. By integrating these elements, the study evaluated the latent variables and indicators of the extended PMT framework using Partial Least Squares Structural Equation Modeling (PLS-SEM) to identify the factors influencing Somaliland residents’ perceived effectiveness of drought preparedness. This approach allows a robust and replicable methodology for examining the factors that affect drought preparedness in Somaliland.

4. Results

4.1. Measurement Model

The measurement model is a prerequisite for SEM, which relates the indicators to their respective latent variables. As recommended by Hair et al. [38], indicators with factor loadings of 0.708 must be removed to establish indicator reliability. Factor loadings are crucial when utilizing PLS-SEM as they quantify and provide information about the strength and the direction of the relationship between observed variables and latent variables [43]. In addition, it is utilized to examine the validity and reliability of the measurement model [44]. The results of the factor loadings are demonstrated in Table 3.
After removing the indicators with insignificant factor loadings, the next step of the analysis is to further evaluate the reliability of the gathered data. Following the suggestion of Hair et al. [38], a value of more than 0.70 for Cronbach’s alpha and composite reliability (CR) must be achieved to confirm the internal consistency reliability of the data. Determining the reliability is important because it influences the validity of the measurement model and the accuracy of the results obtained from the analysis [45]. For the average variance extracted (AVE), it must achieve a value of more than 0.5 to establish convergent validity [38]. Establishing convergent validity is also essential in this study because it measures the quality of the measurement instrument, particularly the questionnaire used in this study [46]. An established convergent validity indicates that the participants in this study interpret the question statements related to each latent variable in the same way as the researchers intended them. The results of Cronbach’s alpha, CR, and AVE are also presented in Table 3.
After establishing the indicator reliability, internal consistency reliability, and convergent validity, the next step is to assess the discriminant validity of the gathered data [45]. The discriminant validity can be assessed by the Fornell–Larker criterion and heterograft–monotrait (HTMT) ratio [45]. As suggested by Hair et al. [38], divergent validity is only established when the square root of the AVEs is higher than the correlations between constructs. On the other hand, the HTMT ratio further establishes divergent validity only when all values attained are less than 0.85 [38]. These two assessments are essential to ensure that the constructs in the model are distinct from each other, thereby confirming discriminant validity [47]. Table 4 and Table 5 present the results of the Fornell–Larker criterion and HTMT ratio, respectively.
The final step of the measurement model is to obtain the goodness of fit model to identify the degree to which the model can reproduce the observed data. The indices that were considered are the Standardized Root Mean Squared Residual (SRMR), Normed Fit Index (NFI), chi-square, d_ULS, and d_G. As suggested by [48], the SRMR must achieve a value of 0.08 or less. This is because when the SRMR value is lower, it indicates a better fit between the model and the data. For the NFI, it was suggested that a value higher than 0.9 indicates that the model fits the data well [49]. However, Lebo and Mandagi [50] mentioned that an NFI value of 0.72 is a reasonable fit, but not optimal. This is because an NFI value that is closer to 1 is better. For the chi-square, a value of less than 5 must be achieved. Lastly, for d_ULS and d_G, their corresponding values must exceed 2.0 and 0.9, respectively. Now that the measurement model is established, the results of the indices considered in the goodness of fit model (Table 6) are also presented along with the correlations among the latent variables (Table 7).

4.2. Common Method Bias

Common method bias is a phenomenon that occurs due to the measurement method used, such as the five-point Likert scale in this study’s survey [51]. It is a systematic error that arises from the use of the same method to measure multiple variables in a model and thereby can lead to inflated correlations between variables and can affect the validity of the results. Hence, a full collinearity test called the variance inflation factor (VIF) was analyzed to identify common method bias. This test can be utilized to evaluate the degree to which the variance of one variable can be explained by other variables in the model [51]. Moreover, a high level of collinearity between the variables can exist if the VIF values obtained from the analysis are high and this could be due to common method bias [51]. As shown in Table 8, the indicators attained VIF values of less than 5, which indicates that a collinearity problem does not exist [51].

4.3. Structural Model

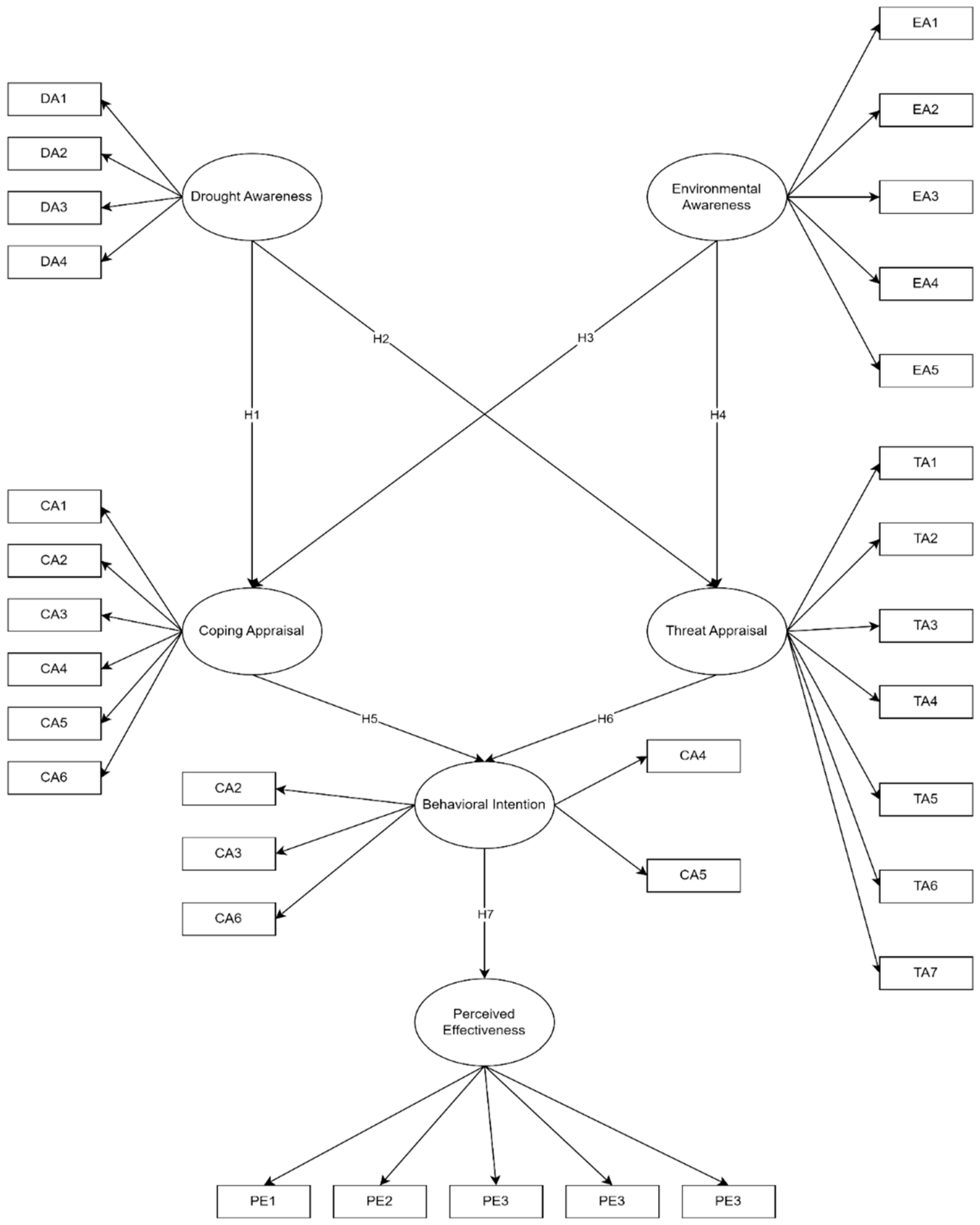
In the previous section, the measurement model was established since the statistical analysis tests were proven to be valid. To proceed with the assessment of the direct and indirect relationships among the latent variables, the structural model must be analyzed. Figure 3 provides the dashed lines that indicate the insignificant outer loadings and path loadings from the bootstrapping and PLS algorithm analysis. In addition, a summary of the hypothesis testing of the direct relationships and a summary of the indirect relationships are also demonstrated in Table 9 and Table 10, respectively.
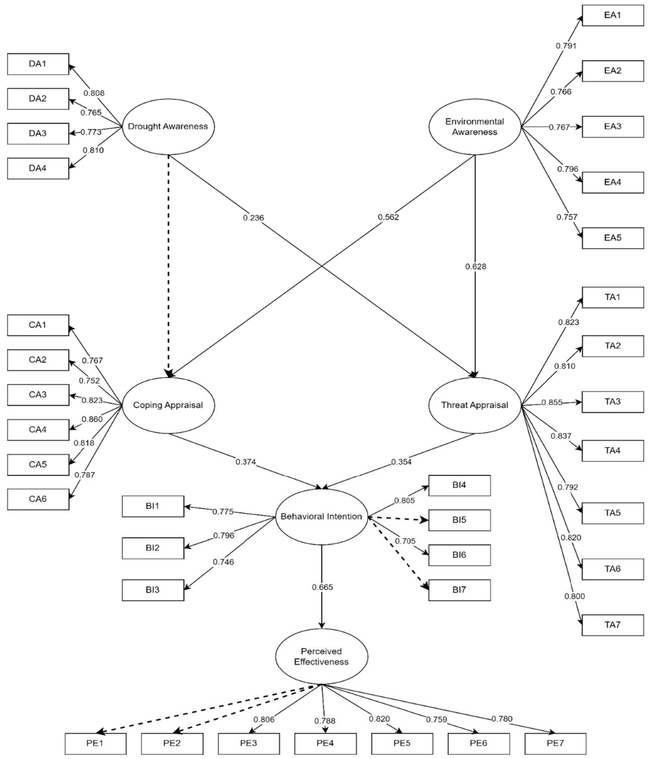
As shown in Table 9, all the hypotheses were supported, except for H1, suggesting that an individual’s drought awareness is not associated with their coping appraisal. The other hypotheses were supported due to their corresponding t-values achieving more than 1.96. Meanwhile, as shown in Table 10, among the indirect relationships, all of the relationships were supported. In addition, the analysis considered a significance value of 5% with a two-tailed test, indicating that a t-value threshold of 1.64 is acceptable. Thus, it is important to note that these direct and indirect relationships have a significant effect due to the t-value achieving more than 1.64. Given these results, the final conceptual framework of the study is ready and is illustrated in Figure 4.

5. Discussion

This study proposed a conceptual framework that utilized an extended Protection Motivation Theory (PMT) to examine the factors influencing the perceived effectiveness of Somaliland residents towards drought preparedness. The proposed conceptual framework consists of six latent variables, such as Drought Awareness, Environmental Awareness, Coping Appraisal, Threat Appraisal, Behavioral Intention, and Perceived Effectiveness, which were gathered from various disaster-related studies. Moreover, these latent variables were analyzed by collecting data from two hundred fifty-four (254) Somaliland residents and employing the PLS-SEM software, SmartPLS 3. After the complete analysis of the measurement model and the structural model, several interesting key findings were found for the direct and indirect relationships of the latent variables.
For the direct relationships, it is interesting that all of the hypotheses were supported, except for H1: Drought Awareness -> Coping Appraisal (mean: 0.013, t-value: 0.124). Initially, it was expected that awareness of droughts could increase an individual’s coping appraisal since it would provide more information and options for dealing with the situation. This result aligns with the findings of Hu et al. [30], where threat appraisal and willingness to adopt protective measures showed no significant correlation, suggesting that drought awareness may not always translate into coping strategies. However, it contrasts with Weng et al. [20], who found that individuals with higher awareness were more likely to adopt water-saving measures. This highlights the importance of contextual factors such as cultural, economic, or environmental conditions influencing these relationships. Moreover, a previous study suggested that a person’s coping appraisal can be influenced by several other factors, regardless of their awareness of droughts [25]. For instance, a study revealed that households perceiving droughts as more severe and likely to impact them demonstrated lower coping appraisals compared to those who did not, even if they were aware of droughts and their impacts [22]. On the other hand, having an awareness of droughts may lead to a negative effect on a person’s coping appraisal, such as leading to feelings of hopelessness or death [52,53]. This was revealed in various studies that found that people who felt more responsible for droughts and had higher coping appraisal also reported higher levels of stress and anxiety, which may decrease their coping appraisal in the long run [22].
A few key findings were also found in the direct relationships of H2: Drought Awareness -> Threat Appraisal (mean: 0.244, t-value: 3.568), H3: Environmental Awareness -> Threat Appraisal (mean: 0.568, t-value: 7.88), and H4: Environmental Awareness -> Coping Appraisal (mean: 0.628, t-value: 8.626). These findings are consistent with studies conducted by van Diunen et al. [25] and Mardy et al. [26], which highlighted that higher environmental awareness significantly influences both coping and threat appraisals by equipping individuals with better knowledge and a heightened sense of efficacy to address drought impacts. A prior study also noted that environmental awareness and drought awareness positively impact threat appraisal by increasing individuals’ understanding of the causes, consequences, and potential solutions to environmental problems associated with droughts in Somaliland [28]. This heightened awareness motivates individuals to act due to an increased perception of vulnerability and the severity of droughts [28,54].
Similarly, environmental awareness and drought awareness positively influence coping appraisal by providing individuals with critical information, viable alternatives, and enhanced self-confidence to address drought-related challenges [55,56]. Furthermore, individuals demonstrate improved coping appraisal due to their high perceived response efficacy, external support, and self-efficacy [55,57,58]. Notably, environmental awareness also plays a significant role in its indirect relationships with other variables, underscoring the importance of disseminating education and awareness about droughts and environmental issues [59,60]. For instance, Environmental Awareness -> Behavioral Intention (mean: 0.439, t-value: 6.015) and Environmental Awareness -> Perceived Effectiveness (mean: 0.296, t-value: 4.546) both highlight the broader influence of environmental awareness on disaster preparedness. Additionally, the higher effect size observed in this study, particularly for Environmental Awareness -> Coping Appraisal (mean: 0.628), suggests a stronger relationship in Somaliland compared to other contexts. This could be attributed to the region’s frequent exposure to severe droughts, which may amplify the salience and impact of environmental awareness in shaping coping strategies.
The next key findings show that the hypotheses, such as H5: Coping Appraisal -> Behavioral Intention (mean: 0.379, t-value: 5.118) and H6: Threat Appraisal -> Behavioral Intention (mean: 0.353, t-value: 5.153), highlight the significance of coping appraisal and threat appraisal to an individual’s behavior. These results align with the findings of Feng et al. [29], which emphasize the essential role of coping and threat appraisals in motivating adaptive behaviors in response to climate-related risks. Interestingly, the relatively similar effect sizes for coping appraisal and threat appraisal in this study differ from the findings of Hu et al. [30], where coping appraisal had a more dominant influence. This variation suggests that the relationship between these variables may depend on the type and frequency of disasters encountered, a pattern supported by multiple disaster-related studies utilizing the Protection Motivation Theory (PMT) [28,39,55,61]. For instance, one study found that both threat appraisal and coping appraisal significantly influence preventive behaviors [28]. In Somaliland, higher perceived vulnerability and severity of droughts amplify threat appraisal, which subsequently drives behavioral intention to act [28]. Conversely, higher levels of self-efficacy, response efficacy, and external support enhance coping appraisal, which also positively impacts behavioral intention [55].
The direct relationship with the highest significance among all proposed hypotheses is H7: Behavioral Intention -> Perceived Effectiveness (mean: 0.669, t-value: 13.003). This finding aligns with previous studies that assessed individuals’ behavioral intentions toward disaster preparedness [42,61,62]. In this study, behavioral intention is significantly and indirectly influenced by several factors, including threat appraisal (mean: 0.353, t-value: 5.153), coping appraisal (mean: 0.379, t-value: 5.118), drought awareness (mean: 0.086, t-value: 3.052), and environmental awareness (mean: 0.439, t-value: 6.015). These factors, in turn, affect the perceived effectiveness of Somaliland residents’ preparedness for droughts. Furthermore, perceived effectiveness is also significantly and indirectly influenced by factors such as coping appraisal (mean: 0.255, t-value: 4.347), drought awareness (mean: 0.057, t-value: 3.027), environmental awareness (mean: 0.296, t-value: 4.604), and threat appraisal (mean: 0.237, t-value: 4.546). These results demonstrate that these factors play a role in facilitating the adoption and maintenance of disaster preparedness behaviors, thereby influencing the perceived effectiveness of Somaliland residents in coping with disaster risks, impacts, and preparedness initiatives. The high significance of the direct relationship H7: Behavioral Intention -> Perceived Effectiveness (mean: 0.669, t-value: 13.003) is consistent with the findings of Gumasing et al. [37], where behavioral intention was found to be a significant predictor of disaster preparedness outcomes. However, the exceptional significance observed in this study highlights the unique influence of behavioral intention in Somaliland, potentially driven by the urgent need for effective preparedness measures in drought-prone areas.

5.1. Theoretical Contributions

The extended PMT proposed in the conceptual framework of the study was proven to be effective in determining the factors influencing the perceived effectiveness of Somaliland residents towards drought preparedness. It was revealed that the perceived effectiveness of Somaliland residents was significantly influenced by behavioral intention, followed by the significant indirect effects of environmental awareness, coping appraisal, and threat appraisal. Moreover, the highly significant effect of behavioral intention on perceived effectiveness is due to the highly influencing factors affecting it, including coping appraisal, environmental awareness, and threat appraisal. Meanwhile, the only factor that attained low significance on perceived effectiveness is the effect of drought awareness. Similarly, drought awareness is the only factor that attained a low significant impact on behavioral intention. Despite this, the proposed extended PMT framework is still effective and may be employed by future researchers to fill the gap in academic research and preparedness efforts in Somaliland. In addition, the proposed research framework may also be utilized by future researchers to extend the framework and consider other factors that may be deemed influential.

5.2. Practical Contributions

The findings of the study show the importance of implementing policies and regulations about the environment and the drought. The information and education that the people receive about the environment and the drought can positively influence their environmental and drought awareness, thereby possibly leading to increased community resilience as well. When Somaliland residents have increased awareness, this influences their perception of vulnerability and severity of droughts, which positively affects their threat appraisal. Conversely, when Somaliland residents have an increased perceived self-efficacy, response efficacy, and external support, this positively influences their coping appraisal. Finally, these factors can significantly increase the behavioral intention of the residents towards drought issues, such as planning proper water use and drought management, leading to a positive impact on the perceived effectiveness of drought preparedness. These outcomes show the importance of educating Somaliland residents about the environment and the drought because it facilitates environmental and drought awareness in the country. Therefore, the government should promote and inform its citizens about drought issues, environmental issues, and mitigations. In addition, the government should also support and invest in research studies to investigate different advanced strategies, such as drought monitoring, forecasting, and other adaptation technologies.

5.3. Limitations and Future Research

Despite the promising findings of this study, several limitations should be considered. First, the study utilized an online self-administered survey through Google Forms due to limitations in time and budget. Moreover, since the method of gathering data was through Google Forms, the respondents of the study were limited to highly educated residents. Thus, it is recommended to personally interview respondents, as they would facilitate deeper discussions about the issues and determine additional factors influencing their perceived effectiveness towards drought preparedness. Second, the moderating effects of socioeconomic factors were not considered in the study. Thus, it is encouraged for future researchers to replicate the current study and investigate these factors as moderators, providing support for the hypotheses outlined in this study. Third, this study only focused on the context of drought in Somaliland. The findings may not be universally applicable to other countries because of variations in cultural and economic contexts. Thus, researchers are urged to adopt the proposed framework to expand into this topic within the specific context of their respective countries. Finally, there are advanced predictive classification technologies, such as artificial neural networks (ANN). Hence, the researchers recommend broadening the scope of this study by incorporating additional machine-learning techniques.

6. Conclusions

This is the first study that evaluated the perceived effectiveness of Somaliland residents toward drought preparedness by utilizing an extended Protection Motivation Theory (PMT) approach. The latent variables that were considered in this study are Drought Awareness, Environmental Awareness, Coping Appraisal, Threat Appraisal, Behavioral Intention, and Perceived Effectiveness. The study aimed to provide valuable insights into the factors that influence residents’ responses to drought and their preparedness for natural disasters.
A total of 254 participants from Somaliland were surveyed, using a snowball sampling method to collect data. The research employed Structural Equation Modeling (SEM) to test the relationships among these variables and found that six out of the seven hypothesized relationships were highly significant. The analysis revealed that increased awareness among residents significantly influenced their perceptions of vulnerability and severity of droughts, which in turn positively impacted their threat appraisal. This finding highlights the importance of awareness in influencing residents’ responses to environmental threats. Additionally, higher perceived self-efficacy, response efficacy, and external support were shown to enhance coping appraisal, enabling residents to better manage drought-related challenges. This highlights the critical role of self-belief and community support in developing effective coping strategies.
This study also demonstrated that increased behavioral intention, driven by improved awareness and coping appraisal, positively impacted the perceived effectiveness of residents in managing drought preparedness. This suggests that when residents are more inclined to engage in proactive drought management, they perceive their actions as more effective, reinforcing the cyclical nature of preparedness. Moreover, the study provides several contributions from a theoretical and practical perspective. From a theoretical perspective, this study contributes to the literature by extending the Protection Motivation Theory to the context of drought preparedness in Somaliland. The conceptual framework was validated through robust SEM techniques, showcasing its applicability in understanding the complex dynamics of disaster preparedness in a developing country. The study’s findings emphasize the interplay between awareness, coping strategies, and behavioral intention, providing a clearer understanding of the psychological factors influencing residents’ preparedness for droughts. Meanwhile, from a practical perspective, policymakers can utilize the findings to design targeted interventions aimed at increasing public awareness of environmental issues and drought risks. Government agencies and NGOs involved in disaster mitigation can leverage the study’s insights to develop programs that enhance coping mechanisms, provide external support, and promote self-efficacy among residents. Additionally, the study underscores the importance of policy interventions that foster greater environmental and drought awareness, which can lead to improved preparedness and resilience in the face of future droughts.
Finally, this study also presents several limitations, including the reliance on an online survey method and the exclusion of socioeconomic factors, which may also influence the perceived effectiveness of drought preparedness. Future research could address these limitations by incorporating a more diverse range of respondents and exploring the role of socioeconomic factors in disaster preparedness. Furthermore, the proposed framework could be applied to other countries facing similar drought risks, enabling cross-cultural comparisons and contributing to the development of globally relevant drought mitigation strategies.

Author Contributions

Conceptualization, O.P.B., N.I.A. and Y.T.P.; methodology, O.P.B., N.I.A. and Y.T.P.; software, O.P.B., N.I.A. and Y.T.P.; validation, M.M.L.C. and R.N.; formal analysis, O.P.B., N.I.A. and Y.T.P.; investigation, O.P.B., N.I.A. and Y.T.P.; writing—original draft preparation, O.P.B., N.I.A. and Y.T.P.; writing—review and editing, M.M.L.C. and R.N.; supervision, Y.T.P.; funding acquisition, M.M.L.C. All authors have read and agreed to the published version of the manuscript.

Funding

This research was funded by Mapúa University Directed Research for Innovation and Value Enhancement (DRIVE).

Institutional Review Board Statement

The study was conducted in accordance with the Declaration of Helsinki, and approved by Mapua University Research Ethics Committees (FM-RC-23-102).

Informed Consent Statement

Informed consent was obtained from all subjects involved in the study.

Data Availability Statement

The data presented in this study are available on request from the corresponding author.

Acknowledgments

The researchers would like to extend their deepest gratitude to the respondents of this study.

Conflicts of Interest

The authors declare no conflicts of interest.

References

  1. Abdulkadir, G. Assessment of drought recurrence in Somaliland: Causes, impacts and mitigations. J. Climatol. Weather. Forecast. 2017, 5, 2. [Google Scholar]
  2. Achour, M.; Lacan, N. Drought in Somalia: A migration crisis. State Environ. Migr. 2012, 6, 12. [Google Scholar]
  3. Palmer, W.C. Meteorological Drought; U. S. Department of Commerce, Weather Bureau: Washington, DC, USA, 1965.
  4. nadfor.govsomaliland.org. Somaliland Drought Rapid Assesment Report & Somaliland Drought Declaration. Available online: https://nadfor.govsomaliland.org/article/somaliland-drought-rapid-assesment-report-somaliland-drought (accessed on 1 April 2024).
  5. Samatar, A.M.; Mekhilef, S.; Mokhlis, H.; Kermadi, M.; Diblawe, A.M.; Stojcevski, A.; Seyedmahmoudian, M. The utilization and potential of solar energy in Somalia: Current State and prospects. Energy Strategy Rev. 2023, 48, 101108. [Google Scholar] [CrossRef]
  6. Omar, A.O.; Alasow, A.A.; Farah, A.A.; Shahid, S. Spatiotemporal analysis of agricultural drought severity and hotspots in Somaliland. Int. J. Sustain. Dev. Plan. 2024, 19, 4135–4146. [Google Scholar] [CrossRef]
  7. Adaawen, S.; Rademacher-Schulz, C.; Schraven, B.; Segadlo, N. Drought, migration, and conflict in sub-Saharan Africa: What are the links and policy options? Curr. Dir. Water Scarcity Res. 2019, 2, 15–31. [Google Scholar]
  8. Trnka, M.; Vizina, A.; Hanel, M.; Balek, J.; Fischer, M.; Hlavinka, P.; Semerádová, D.; Štěpánek, P.; Zahradníček, P.; Skalák, P. Increasing available water capacity as a factor for increasing drought resilience or potential conflict over water resources under present and future climate conditions. Agric. Water Manag. 2022, 264, 107460. [Google Scholar] [CrossRef]
  9. Sun, P.; Ma, Z.; Zhang, Q.; Singh, V.P.; Xu, C.Y. Modified drought severity index: Model improvement and its application in drought monitoring in China. J. Hydrol. 2022, 612, 128097. [Google Scholar] [CrossRef]
  10. Guo, C.; Sim, T.; Su, G. Individual disaster preparedness in drought-and-flood-prone villages in Northwest China: Impact of place, out-migration and community. Int. J. Environ. Res. Public Health 2021, 18, 1649. [Google Scholar] [CrossRef]
  11. Kamara, J.K.; Agho, K.; Renzaho, A.M. Understanding disaster resilience in communities affected by recurrent drought in Lesotho and Swaziland—A qualitative study. PLoS ONE 2019, 14, 3. [Google Scholar] [CrossRef] [PubMed]
  12. Inichinbia, V.E.; Asogwa, E.U. Implications for preparedness for disasters in developing countries for Health Education: A literature review. Int. J. Res. Innov. Soc. Sci. 2022, 6, 707–713. [Google Scholar] [CrossRef]
  13. Warsame, A.; Frison, S.; Gimma, A.; Checchi, F. Retrospective Estimation of Mortality in Somalia, 2014–2018: A Statistical Analysis. Available online: https://reliefweb.int/report/somalia/retrospective-estimation-mortality-somalia-2014-2018-statistical-analysis (accessed on 10 January 2025).
  14. Musse, S. Assessing the Impact of Water Scarcity on Agriculture Productivity: A Case Study of Gabiley District, Somalia; Afribary: Lagos, Nigeria, 2022. [Google Scholar]
  15. Faryabi, R.; Rezabeigi Davarani, F.; Daneshi, S.; Moran, D.P. Investigating the effectiveness of protection motivation theory in predicting behaviors relating to natural disasters, in the households of Southern Iran. Front. Public Health 2023, 11, 1201195. [Google Scholar] [CrossRef] [PubMed]
  16. Chen, M.F. Moral extension of the Protection Motivation Theory model to predict climate change mitigation behavioral intentions in Taiwan. Environ. Sci. Pollut. Res. 2020, 27, 13714–13725. [Google Scholar] [CrossRef] [PubMed]
  17. Aghdasi, M.; Najafabadi, M.O.; Mirdamadi, S.; Hosseini, S. Expanding Protection Motivation Theory: Investigating Farmers’ Pro-Environmental Behavior and Their Impact on a Sustainable Alternative Livelihood under Drought. J. Agric. Sci. Technol. 2022, 24, 305–320. [Google Scholar]
  18. Gafoor, K.A. Considerations in the Measurement of Awareness. In Proceedings of the National Level Seminar on Emerging Trends in Education, Thenhipalam, India, 11–12 November 2012. [Google Scholar]
  19. Patel, R.K.; Pamidimukkala, A.; Kermanshachi, S.; Etminani-Ghasrodashti, R. Disaster preparedness and awareness among university students: A structural equation analysis. Int. J. Environ. Res. Public Health 2023, 20, 4447. [Google Scholar] [CrossRef]
  20. Weng, Z.; Niu, J.; Zhang, W.; Sivakumar, B.; Chen, J.; Du, T. Towards a greater awareness for drought mitigation in China. Stoch. Environ. Res. Risk Assess. 2021, 36, 1669–1687. [Google Scholar] [CrossRef]
  21. Bryan, K.; Ward, S.; Barr, S.; Butler, D. Coping with drought: Perceptions, intentions and decision-stages of South West England households. Water Resour. Manag. 2019, 33, 1185–1202. [Google Scholar] [CrossRef]
  22. Bryan, K.; Ward, S.; Roberts, L.; White, M.P.; Landeg, O.; Taylor, T.; McEwen, L. The health and well-being effects of drought: Assessing multi-stakeholder perspectives through narratives from the UK. Clim. Change 2020, 163, 2073–2095. [Google Scholar] [CrossRef]
  23. Iizuka, M. Role of Environmental Awareness in Achieving Sustainable Development. Available online: https://repositorio.cepal.org/handle/11362/31562 (accessed on 10 January 2025).
  24. Mushtaq, B.; Bandh, S.A.; Shafi, S. Environmental Education and Environmental Impact Assessment. In Environmental Management; Springer: Singapore, 2020; pp. 95–148. [Google Scholar] [CrossRef]
  25. van Duinen, R.; Filatova, T.; Geurts, P.; van der Veen, A. Coping with drought risk: Empirical analysis of farmers’ drought adaptation in the south-West Netherlands. Reg. Environ. Change 2014, 15, 1081–1093. [Google Scholar] [CrossRef]
  26. Mardy, T.; Uddin, M.; Sarker, M.; Roy, D.; Dunn, E. Assessing coping strategies in response to drought: A Micro level study in the north-west region of Bangladesh. Climate 2018, 6, 23. [Google Scholar] [CrossRef]
  27. Daimon, H.; Miyamae, R.; Wang, W. A critical review of cognitive and environmental factors of disaster preparedness: Research issues and implications from the usage of “Awareness (ishiki)’’ in Japan. Nat. Hazards 2023, 117, 1213–1243. [Google Scholar] [CrossRef]
  28. Lahiri, A.; Jha, S.S.; Chakraborty, A.; Dobe, M.; Dey, A. Role of threat and coping appraisal in protection motivation for adoption of preventive behavior during COVID-19 pandemic. Front. Public Health 2021, 9, 678566. [Google Scholar] [CrossRef]
  29. Feng, X.; Liu, M.; Huo, X.; Ma, W. What motivates farmers’ adaptation to climate change? the case of Apple Farmers of Shaanxi in China. Sustainability 2017, 9, 519. [Google Scholar] [CrossRef]
  30. Hu, S.; Yu, M.; Que, T.; Fan, G.; Xing, H. Individual willingness to prepare for disasters in a geological hazard risk area: An empirical study based on the Protection Motivation Theory. Nat. Hazards 2021, 110, 2087–2111. [Google Scholar] [CrossRef]
  31. Bubeck, P.; Wouter, B.W.J.; Laudan, J.; Aerts, J.C.J.H.; Thieken, A.H. Insights into flood-coping appraisals of protection motivation theory: Empirical evidence from Germany and France. Risk Anal. 2017, 38, 1239–1257. [Google Scholar] [CrossRef]
  32. Kyne, D. Willingness to prepare for disasters among individuals with disabilities: An essential component for building disaster resiliency. Soc. Sci. 2023, 12, 422. [Google Scholar] [CrossRef]
  33. Ezati Rad, R.; Mohseni, S.; Kamalzadeh Takhti, H.; Hassani Azad, M.; Shahabi, N.; Aghamolaei, T.; Norozian, F. Application of the protection motivation theory for predicting COVID-19 preventive behaviors in Hormozgan, Iran: A cross-sectional study. BMC Public Health 2021, 21, 466. [Google Scholar] [CrossRef]
  34. Natividad, E. Perceived effectiveness of self learning modules in the implementation of modular distance learning in the elementary level. SSRN Electron. J. 2021. [Google Scholar] [CrossRef]
  35. Eccles, H.; Nannarone, M.; Lashewicz, B.; Attridge, M.; Marchand, A.; Aiken, A.; Ho, K.; Wang, J. Perceived effectiveness and motivations for the use of web-based mental health programs: Qualitative Study. J. Med. Internet Res. 2020, 22, 7. [Google Scholar] [CrossRef] [PubMed]
  36. Ejeta, L.T.; Ardalan, A.; Paton, D. Application of behavioral theories to disaster and emergency health preparedness: A systematic review. PLoS Curr. 2015, 7, ecurrents.dis.31a8995ced321301466db400f1357829. [Google Scholar] [CrossRef]
  37. Gumasing, M.J.; Sobrevilla, M.D. Determining factors affecting the protective behavior of Filipinos in urban areas for natural calamities using an integration of protection motivation theory, theory of planned behavior, and ergonomic appraisal: A sustainable disaster preparedness approach. Sustainability 2023, 15, 6427. [Google Scholar] [CrossRef]
  38. Hair, J.F.; Risher, J.J.; Sarstedt, M.; Ringle, C.M. When to use and how to report the results of PLS-SEM. Eur. Bus. Rev. 2019, 31, 2–24. [Google Scholar] [CrossRef]
  39. Krok, D.; Telka, E.; Szcześniak, M.; Falewicz, A. Threat appraisal, resilience, and health behaviors in recovered COVID-19 patients: The serial mediation of coping and meaning-making. Int. J. Environ. Res. Public Health 2023, 20, 3649. [Google Scholar] [CrossRef]
  40. Wang, J.J.; Tsai, N.Y. Factors affecting elementary and junior high school teachers’ behavioral intentions to school disaster preparedness based on the theory of planned behavior. Int. J. Disaster Risk Reduct. 2022, 69, 102757. [Google Scholar] [CrossRef]
  41. Kline, R.B. Principles and Practice of Structural Equation Modeling; The Guilford Press: New York, NY, USA, 2016. [Google Scholar]
  42. Ong, A.K.; Zulvia, F.E.; Prasetyo, Y.T. “The big one” earthquake preparedness assessment among younger Filipinos using a random forest classifier and an artificial neural network. Sustainability 2022, 15, 679. [Google Scholar] [CrossRef]
  43. Khan, G.F.; Sarstedt, M.; Shiau, W.L.; Hair, J.F.; Ringle, C.M.; Fritze, M.P. Methodological research on partial least squares structural equation modeling (PLS-SEM). Internet Res. 2019, 29, 407–429. [Google Scholar] [CrossRef]
  44. Magno, F.; Cassia, F.; Ringle, C.M. A brief review of partial least squares structural equation modeling (PLS-SEM) use in Quality Management Studies. TQM J. 2022, 36, 1242–1251. [Google Scholar] [CrossRef]
  45. Hair, J.F.; Hult, G.T.; Ringle, C.M.; Sarstedt, M.; Danks, N.P.; Ray, S. Evaluation of Reflective Measurement Models; Springer: Berlin/Heidelberg, Germany, 2021; pp. 75–90. [Google Scholar] [CrossRef]
  46. Kock, N. Advanced mediating effects tests, multi-group analyses, and measurement model assessments in PLS-based Sem. Int. J. e-Collab. 2014, 10, 1–13. [Google Scholar] [CrossRef]
  47. Henseler, J.; Ringle, C.M.; Sarstedt, M. A new criterion for assessing discriminant validity in variance-based structural equation modeling. J. Acad. Mark. Sci. 2014, 43, 115–135. [Google Scholar] [CrossRef]
  48. Pavlov, G.; Maydeu-Olivares, A.; Shi, D. Using the standardized root mean squared residual (SRMR) to assess exact fit in structural equation models. Educ. Psychol. Meas. 2020, 81, 110–130. [Google Scholar] [CrossRef]
  49. Byrne, B.M. Structural Equation Modeling with EQS and EQS/Windows: Basic Concepts, Applications, and Programming; Sage Publications: Thousand Oaks, CA, USA, 1994. [Google Scholar]
  50. Lebo, T.C.; Mandagi, D.W. Integrating service quality, customer satisfaction, and brand gestalt in the context of multi-level marketing (MLM) companies. J. Mantik 2023, 7, 2685–4236. [Google Scholar] [CrossRef]
  51. Kock, N. Common method bias: A full Collinearity Assessment Method for PLS-SEM. In Partial Least Squares Path Modeling; Springer: Cham, Switzerland, 2017; pp. 245–257. [Google Scholar] [CrossRef]
  52. Switzer, D.; Vedlitz, A. Investigating the determinants and effects of local drought awareness. Weather. Clim. Soc. 2017, 9, 641–657. [Google Scholar] [CrossRef]
  53. Abunyewah, M.; Byrne, M.K.; Keane, C.A.; Bressington, D. Developing Psychological Resilience to the Impact of Drought. Int. J. Environ. Res. Public Health 2023, 20, 3465. [Google Scholar] [CrossRef]
  54. King-Okumu, C.; Tsegai, D.; Pandey, R.P.; Rees, G. Less to Lose? Drought Impact and Vulnerability Assessment in Disadvantaged Regions. Water 2020, 12, 1136. [Google Scholar] [CrossRef]
  55. Lin, C.A. Flood risk management via risk communication, cognitive appraisal, collective efficacy, and community action. Sustainability 2023, 15, 14191. [Google Scholar] [CrossRef]
  56. Zamani, G.H.; Gorgievski-Duijvesteijn, M.J.; Zarafshani, K. Coping with Drought: Towards a Multilevel Understanding Based on Conservation of Resources Theory. Hum. Ecol. 2006, 34, 677–692. [Google Scholar] [CrossRef]
  57. Mirchandani, K. The Relationship among Social Support, Self-Efficacy and Resilience. Int. J. Indian Psychol. 2021, 9, 1560–1576. [Google Scholar]
  58. Kousar, S.; Afzal, M.; Ahmed, F.; Bojnec, Š. Environmental Awareness and Air Quality: The Mediating Role of Environmental Protective Behaviors. Sustainability 2022, 14, 3138. [Google Scholar] [CrossRef]
  59. Bala, R.; Singh, S.; Sharma, K.K. Relationship between environmental knowledge, environmental sensitivity, environmental attitude and environmental behavioural intention—A segmented mediation approach. Manag. Environ. Qual. 2023, 34, 119–136. [Google Scholar] [CrossRef]
  60. Najafi, M.; Ardalan, A.; Akbarisari, A.; Noorbala, A.A.; Elmi, H. The Theory of Planned Behavior and Disaster Preparedness. PLoS Curr. 2017, 9, ecurrents.dis.4da18e0f1479bf6c0a94b29e0dbf4a72. [Google Scholar] [CrossRef]
  61. Ong, A.K.; Prasetyo, Y.T.; Kusonwattana, P.; Yuduang, N.; Persada, S.F.; Nadlifatin, R.; Cahigas, M.M.; Chuenyindee, T.; Thana, K. Factors affecting the intention to prepare for tsunami in Thailand. Ocean Coast. Manag. 2023, 233, 106464. [Google Scholar] [CrossRef]
  62. Kurata, Y.B.; Prasetyo, Y.T.; Ong, A.K.S.; Nadlifatin, R.; Chuenyindee, T. Factors affecting perceived effectiveness of Typhoon Vamco (Ulysses) flood disaster response among Filipinos in Luzon, Philippines: An integration of protection motivation theory and extended theory of planned behavior. Int. J. Disaster Risk Reduct. 2022, 67, 102670. [Google Scholar] [CrossRef]
Figure 2. Theoretical framework.
Figure 2. Theoretical framework.
Sustainability 17 00668 g002
Figure 3. The initial model.
Figure 3. The initial model.
Sustainability 17 00668 g003
Figure 4. Final model.
Figure 4. Final model.
Sustainability 17 00668 g004
Table 1. Descriptive statistics of the participants (n = 254).
Table 1. Descriptive statistics of the participants (n = 254).
CharacteristicsCategoryNumberPercentage %
GenderMale16264%
Female9236%
Age18–24 years of age6927%
25–34 years of age11646%
35–44 years of age3915%
45–60 years of age218%
60 years of age or above94%
EducationLower Education73%
Intermediate Education2911%
Secondary Education5622%
University/College education16264%
RegionFirst Region—Maroodi-jeex6726%
Second Region—Togdheer3514%
Third Region—Awdal3012%
Fourth Region—Sanaag4217%
Fifth Region—Sool4618%
Sixth Region—Sahil3313%
Table 2. Constructs and measurement items.
Table 2. Constructs and measurement items.
ConstructItemsMeasuresSupporting References
Drought AwarenessDA1I am familiar with the concept of drought.[26]
DA2I have personally experienced the impacts of drought in my region.[26]
DA3I am concerned about the potential effects of drought in my area.[26]
DA4I believe that raising awareness about drought and its implications is important for communities.[26]
Threat appraisalTA1I believe that agriculture and food production are significantly affected negatively due to droughts.[22,39]
TA2I think water scarcity is caused by droughts and further affects the availability of drinking water.[22,39]
TA3I believe drought can lead to death among people and livestock.[22,39]
TA4I think droughts have detrimental effects on local economies and can lead to financial losses.[22,39]
TA5Droughts can exacerbate/increase social and political conflicts over limited water resources.[22,39]
TA6I guess drought affects the production of livestock such as milk and meat.[22,39]
TA7I think it would cost money to recover the community resources affected by the drought.[22,39]
Environmental AwarenessEA1I think climate change is a significant contributing factor to drought.[20]
EA2I believe that deforestation and land degradation contribute to the occurrence of drought.[20]
EA3I think poor water management practices worsen the impact of drought.[20]
EA4I think insufficient rainfall patterns and irregular weather patterns are the leading causes of drought in Somaliland.[20]
EA5I think inadequate infrastructure and limited access to water resources exacerbate the effects of drought in Somaliland.[20]
Perceived EffectivenessPE1I think my community’s preparedness efforts for drought disaster response are useful because it is informative.[15]
PE2I think the local or national government unit’s implemented preventive measures for disaster response are effective.[15]
PE3I believe that being aware of emergency warnings will help avoid being affected by droughts.[15]
PE4I believe public awareness campaigns and education programs on water conservation and drought preparedness are essential for building resilience in communities.[15]
PE5I think the government should raise awareness and encourage the harvesting of rainwater falling.[15]
PE6I believe improving the building of dams and water catchments decreases the effects of drought.[15]
PE7I believe that the government must have a policy to prevent the deforestation of plants and pastures to keep the environment.[15]
Behavioral IntentionBI1When public safety officials issue guidelines during a drought, I am willing to comply with them.[16,40]
BI2I’m willing to give community leaders my contact information so that they can alert me about potential concerns during a drought.[16,40]
BI3I’m willing to give my neighbors my contact information so they can get alerts or information on what to do in the event of a drought.[16,40]
BI4I’m willing to get immunized to protect myself against illnesses or diseases associated with drought and its effects.[16,40]
BI5I’m willing to remain in the areas assigned for evacuation until local authorities declare it safe to leave during a drought.[16,40]
BI6When there is a drought, I always make sure my family and friends know my whereabouts as well as who I am with.[16,40]
BI7I always seek grassland and water places when the risk of drought becomes imminent.[16,40]
Coping AppraisalCA1I believe taking proactive measures can help mitigate the impacts of drought.[26,28]
CA2I consider financial investments in drought-resistant infrastructure and technologies as worthwhile.[26,28]
CA3I am prepared to modify my lifestyle and reduce water usage during drought periods.[26,28]
CA4I believe that community support and cooperation are essential for effective drought-coping strategies.[26,28]
CA5I am willing to collaborate with local communities to implement water conservation initiatives.[26,28]
CA6I am willing to make necessary adjustments to my daily routines to conserve water during drought conditions.[26,28]
Table 3. Factor Loading, Average Variance Extracted (AVE), Composite Reliability (CR), and Cronbach’s Alpha.
Table 3. Factor Loading, Average Variance Extracted (AVE), Composite Reliability (CR), and Cronbach’s Alpha.
Latent VariableItemFactor LoadingAVECRCronbach’s Alpha
Drought AwarenessDA10.810.6230.8680.8
DA20.808
DA30.765
DA40.773
Environmental AwarenessEA10.7910.6250.8830.835
EA20.766
EA30.767
EA40.796
EA50.757
Coping AppraisalCA10.7670.6430.9150.889
CA20.752
CA30.823
CA40.86
CA50.818
CA60.787
Threat AppraisalTA10.8230.6720.9350.919
TA20.81
TA30.855
TA40.837
TA50.792
TA60.82
TA70.801
Behavioral IntentionBI10.7750.5870.8770.824
BI20.796
BI30.746
BI40.805
BI5Removed
BI60.705
BI7Removed
Perceived EffectivenessPE1Removed0.6250.8930.850
PE2Removed
PE30.806
PE40.788
PE50.82
PE60.759
PE70.78
Table 4. Discriminant Validity: Fornell-Larcker Criterion.
Table 4. Discriminant Validity: Fornell-Larcker Criterion.
ItemBICADAEAPETA
BI0.766-----
CA0.560.802----
DA0.2440.1660.79---
EA0.6150.5630.280.776--
PE0.6630.5570.1170.5160.791-
TA0.550.5250.4110.6950.4360.82
Table 5. Discriminant Validity: HTMT.
Table 5. Discriminant Validity: HTMT.
ItemBICADAEAPETA
BI------
CA0.652-----
DA0.2930.189----
EA0.7380.6490.331---
PE0.7850.6370.1560.609--
TA0.6280.5770.4680.7820.489-
Table 6. Goodness-of-fit model.
Table 6. Goodness-of-fit model.
IndexSaturated ModelEstimated Model
SRMR0.0660.087
d_ULS2.3594.034
d_G0.9911.048
Chi-Square1375.2031410.447
NFI0.7400.733
Table 7. Correlations among latent variables.
Table 7. Correlations among latent variables.
Latent VariablesBICADAEAPETA
BI1-----
CA0.561----
DA0.2430.1661---
EA0.6150.5630.281--
PE0.6630.5570.1150.5161-
TA0.550.5250.4080.6950.4361
Table 8. Variance Inflation Factor (VIF).
Table 8. Variance Inflation Factor (VIF).
ItemVIF
BI11.918
BI21.887
BI31.816
BI42.034
BI61.549
CA12.017
CA21.972
CA32.58
CA43.434
CA52.199
CA62.419
DA22.05
DA31.439
DA41.418
EA11.649
EA22.04
EA31.951
EA42.094
EA51.95
GOA12.629
GOA22.629
PE32.093
PE41.904
PE52.157
PE61.697
PE71.735
TA12.847
TA22.394
TA33.101
TA42.727
TA52.33
TA62.614
TA72.25
DA11.995
Table 9. Direct relationships for hypothesis testing.
Table 9. Direct relationships for hypothesis testing.
HypothesisRelationshipSample Mean (M)SDT Statistics (|O/STDEV|)p ValuesDecision
H1DA -> CA0.0130.070.1240.901Not Supported
H2DA -> TA0.2440.073.5680.001 **Supported
H3EA -> CA0.5680.077.880.001 **Supported
H4EA -> TA0.6280.078.6260.001 **Supported
H5CA -> BI0.3790.075.1180.001 **Supported
H6TA -> BI0.3530.075.1530.001 **Supported
H7BI -> PE0.6690.0513.0030.001 **Supported
**: p < 0.01.
Table 10. Indirect relationships.
Table 10. Indirect relationships.
RelationshipSample Mean (M)SDT Statistics (|O/STDEV|)p ValuesDecision
CA -> PE0.2550.064.3470.001 **Supported
DA -> BI0.0860.033.0520.002Supported
DA -> PE0.0570.023.0270.003Supported
EA -> BI0.4390.076.0150.001 **Supported
EA -> PE0.2960.064.6040.001 **Supported
TA -> PE0.2370.054.5460.001 **Supported
**: p < 0.01.
Disclaimer/Publisher’s Note: The statements, opinions and data contained in all publications are solely those of the individual author(s) and contributor(s) and not of MDPI and/or the editor(s). MDPI and/or the editor(s) disclaim responsibility for any injury to people or property resulting from any ideas, methods, instructions or products referred to in the content.

Share and Cite

MDPI and ACS Style

Benito, O.P.; Ahmed, N.I.; Prasetyo, Y.T.; Cahigas, M.M.L.; Nadlifatin, R. Factors Affecting the Drought Preparedness in Somaliland. Sustainability 2025, 17, 668. https://doi.org/10.3390/su17020668

AMA Style

Benito OP, Ahmed NI, Prasetyo YT, Cahigas MML, Nadlifatin R. Factors Affecting the Drought Preparedness in Somaliland. Sustainability. 2025; 17(2):668. https://doi.org/10.3390/su17020668

Chicago/Turabian Style

Benito, Omar Paolo, Nagib Ismail Ahmed, Yogi Tri Prasetyo, Maela Madel L. Cahigas, and Reny Nadlifatin. 2025. "Factors Affecting the Drought Preparedness in Somaliland" Sustainability 17, no. 2: 668. https://doi.org/10.3390/su17020668

APA Style

Benito, O. P., Ahmed, N. I., Prasetyo, Y. T., Cahigas, M. M. L., & Nadlifatin, R. (2025). Factors Affecting the Drought Preparedness in Somaliland. Sustainability, 17(2), 668. https://doi.org/10.3390/su17020668

Note that from the first issue of 2016, this journal uses article numbers instead of page numbers. See further details here.

Article Metrics

Back to TopTop