A Multi-Model Gap-Filling Strategy Increases the Accuracy of GPP Estimation from Periodic Chamber-Based Flux Measurements on Sphagnum-Dominated Peatland
Abstract
1. Introduction
2. Methodology
2.1. Experimental Site
2.2. Meteorological and Hydrological Measurements
2.3. CO2 Flux Measurements and Flux Calculation
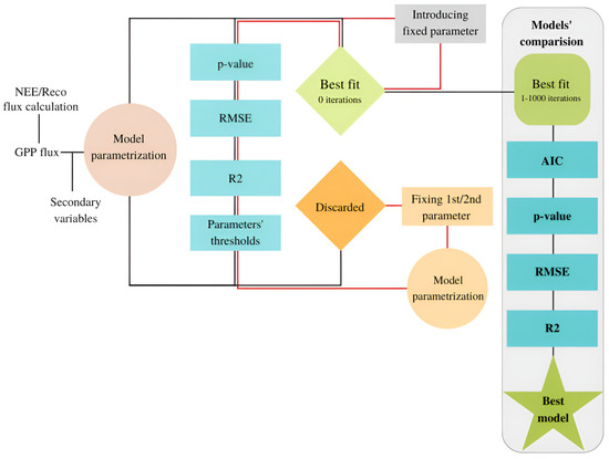
2.4. Parametrisation and Models’ Implementation
2.5. Models’ Statistical Evaluation
2.6. Changes in Vegetation Seasonality Estimations
3. Results
3.1. Measured Data and Climatology
3.2. Performance of the Temperature Factors
3.3. Models’ General Performance
3.4. Multi-Model Results and Performance
3.5. Changes in Vegetation Seasonality Estimations
4. Discussion
4.1. Gap-Filling Temporal Approach and Measurements
4.2. WTD-Based Model
4.3. Displacement of the Rectangular Hyperbolic Model and Temperature Factors
4.4. Variations in Yearly Cumulative Values and Determination of the Growing Season
5. Conclusions
- The use of a multi-model approach increases the statistical performance during the year, increasing the significance, reducing errors and information lost (in CL—RMSE: −12.3%, AIC: −11.4%, p-value: −52.2%; in CR—RMSE: −13.6%, AIC: −13.8%, p-value: −48.3%). Further improvement can be accomplished with a higher frequency of chamber campaigns or a greater number of replicates per campaign.
- The rectangular hyperbolas plus temperature factors (TRH and TRH_exp) increase the reliability of winter GPP at the start and the exponential models at the end of the year in the site with a non-floating mat (CL). While, for the CR site—floating-mat area with higher presence of mosses—the reliability of the estimated GPP increased using the exponential model at the start of the year and the TRH model at the end of the year.
- Using different models to estimate the annual distribution of GPP can change the distribution and the annual cumulative values, with higher oscillations in the case of the Sphagnum-dominated floating mat area (CR: ±5.23%; CL: ±4.56%). These oscillations can change our interpretation of peatlands’ sink or source potential, making the correct selection of modelling strategy necessary.
- The growing season determined from GPP is displaced for each model approach. Using the classical RH instead of a multi-model approach displaces the start and end of the season by 2 and 3 days, respectively, and shortens the growing season length up to a week. Hence, selecting the best statistical performance is crucial for phenological analysis.
Supplementary Materials
Author Contributions
Funding
Institutional Review Board Statement
Informed Consent Statement
Data Availability Statement
Conflicts of Interest
References
- Jungkunst, H.F.; Krüger, J.P.; Heitkamp, F.; Erasmi, S.; Fiedler, S.; Glatzel, S.; Lal, R. Accounting More Precisely for Peat and Other Soil Carbon Resources. In Recarbonization of the Biosphere; Springer: Dordrecht, The Netherlands, 2012; Volume 4, pp. 127–157. ISBN 9789400741584. [Google Scholar]
- Peichl, M.; Gažovič, M.; Vermeij, I.; de Goede, E.; Sonnentag, O.; Limpens, J.; Nilsson, M.B. Peatland Vegetation Composition and Phenology Drive the Seasonal Trajectory of Maximum Gross Primary Production. Sci. Rep. 2018, 8, 8012. [Google Scholar] [CrossRef] [PubMed]
- Fennessy, M.S.; Cronk, J.K. Primary Production and Respiration: Ecological Processes in Wetlands. In The Wetland Book; Finlayson, C.M., Everard, M., Irvine, K., McInnes, R.J., Middleton, B.A., van Dam, A.A., Davidson, N.C., Eds.; Springer: Dordrecht, The Netherlands, 2018; pp. 315–322. ISBN 978-90-481-9659-3. [Google Scholar]
- Liu, W.; Fritz, C.; Weideveld, S.T.J.; Aben, R.C.H.; van den Berg, M.; Velthuis, M. Annual CO2 Budget Estimation from Chamber-Based Flux Measurements on Intensively Drained Peat Meadows: Effect of Gap-Filling Strategies. Front. Environ. Sci. 2022, 10, 803746. [Google Scholar] [CrossRef]
- Pavelka, M.; Acosta, M.; Kiese, R.; Altimir, N.; Brümmer, C.; Crill, P.; Darenova, E.; Fuß, R.; Gielen, B.; Graf, A.; et al. Standardisation of Chamber Technique for CO2, N2O and CH4 Fluxes Measurements from Terrestrial Ecosystems. Int. Agrophysics 2018, 32, 569–587. [Google Scholar] [CrossRef]
- Kandel, T.P.; Laerke, P.E.; Hoffmann, C.C.; Elsgaard, L. Complete Annual CO2, CH4, and N2O Balance of a Temperate Riparian Wetland 12 Years after Rewetting. Ecol. Eng. 2019, 127, 527–535. [Google Scholar] [CrossRef]
- Hoffmann, M.; Jurisch, N.; Albiac Borraz, E.; Hagemann, U.; Drösler, M.; Sommer, M.; Augustin, J. Automated Modeling of Ecosystem CO2 Fluxes Based on Periodic Closed Chamber Measurements: A Standardized Conceptual and Practical Approach. Agric. For. Meteorol. 2015, 200, 30–45. [Google Scholar] [CrossRef]
- Baird, A.J.; Green, S.M.; Brown, E.; Dooling, G.P. Modelling Time-Integrated Fluxes of CO2 and CH4 in Peatlands: A Review. Mires Peat 2019, 24, 1–15. [Google Scholar] [CrossRef]
- Couwenberg, J.; Thiele, A.; Tanneberger, F.; Augustin, J.; Bärisch, S.; Dubovik, D.; Liashchynskaya, N.; Michaelis, D.; Minke, M.; Skuratovich, A.; et al. Assessing Greenhouse Gas Emissions from Peatlands Using Vegetation as a Proxy. Hydrobiologia 2011, 674, 67–89. [Google Scholar] [CrossRef]
- Guo, H.; Li, S.; Kang, S.; Du, T.; Liu, W.; Tong, L.; Hao, X.; Ding, R. Comparison of Several Models for Estimating Gross Primary Production of Drip-Irrigated Maize in Arid Regions. Ecol. Modell. 2022, 468, 109928. [Google Scholar] [CrossRef]
- Li, Q.; Gogo, S.; Leroy, F.; Guimbaud, C.; Laggoun-Défarge, F. Response of Peatland CO2 and CH4 Fluxes to Experimental Warming and the Carbon Balance. Front. Earth Sci. 2021, 9, 631368. [Google Scholar] [CrossRef]
- Fu, Z.; Ciais, P.; Bastos, A.; Stoy, P.C.; Yang, H.; Green, J.K.; Wang, B.; Yu, K.; Huang, Y.; Knohl, A.; et al. Sensitivity of Gross Primary Productivity to Climatic Drivers during the Summer Drought of 2018 in Europe: Sensitivity of GPP to Climate Drivers. Philos. Trans. R. Soc. B Biol. Sci. 2020, 375, 20190747. [Google Scholar] [CrossRef] [PubMed]
- Yang, R.; Wang, J.; Zeng, N.; Sitch, S.; Tang, W.; McGrath, M.J.; Cai, Q.; Liu, D.; Lombardozzi, D.; Tian, H.; et al. Divergent Historical GPP Trends among State-of-the-Art Multi-Model Simulations and Satellite-Based Products. Earth Syst. Dyn. 2022, 13, 833–849. [Google Scholar] [CrossRef]
- Górecki, K.; Rastogi, A.; Stróżecki, M.; Gąbka, M.; Lamentowicz, M.; Łuców, D.; Kayzer, D.; Juszczak, R. Water Table Depth, Experimental Warming, and Reduced Precipitation Impact on Litter Decomposition in a Temperate Sphagnum-Peatland. Sci. Total Environ. 2021, 771, 145452. [Google Scholar] [CrossRef]
- Antala, M.; Rastogi, A.; Cogliati, S.; Stróżecki, M.; Colombo, R.; Juszczak, R. Sun-Induced Fluorescence Spectrum as a Tool for Assessing Peatland Vegetation Productivity in the Framework of Warming and Reduced Precipitation Experiment. Remote Sens. Environ. 2024, 301, 113921. [Google Scholar] [CrossRef]
- Acosta, M.; Juszczak, R.; Chojnicki, B.; Pavelka, M.; Havránková, K.; Lesny, J.; Krupková, L.; Urbaniak, M.; Machačová, K.; Olejnik, J. CO2 Fluxes from Different Vegetation Communities on a Peatland Ecosystem. Wetlands 2017, 37, 423–435. [Google Scholar] [CrossRef]
- Sakowska, K.; Alberti, G.; Genesio, L.; Peressotti, A.; Delle Vedove, G.; Gianelle, D.; Colombo, R.; Rodeghiero, M.; Panigada, C.; Juszczak, R.; et al. Leaf and Canopy Photosynthesis of a Chlorophyll Deficient Soybean Mutant. Plant Cell Environ. 2018, 41, 1427–1437. [Google Scholar] [CrossRef] [PubMed]
- Hubb, J. The Importance of Water Vapour Measurements and Corrections LI-COR Biosciences Inc. Appl. Note 2012, 129, 8. [Google Scholar]
- Huang, M.; Piao, S.; Ciais, P.; Peñuelas, J.; Wang, X.; Keenan, T.F.; Peng, S.; Berry, J.A.; Wang, K.; Mao, J.; et al. Air Temperature Optima of Vegetation Productivity across Global Biomes. Nat. Ecol. Evol. 2019, 3, 772–779. [Google Scholar] [CrossRef] [PubMed]
- Gilmanov, T.G.; Soussana, J.F.; Aires, L.; Allard, V.; Ammann, C.; Balzarolo, M. Partitioning European Grassland Net Ecosystem CO2 Exchange into Gross Primary Productivity and Ecosystem Respiration Using Light Response Function Analysis. Agric. Ecosyst. Environ. 2007, 121, 93–120. [Google Scholar] [CrossRef]
- Bassman, J.H.; Zwier, J.C. Gas Exchange Characteristics of Populus Trichocarpa, Populus Deltoides and Populus Trichocarpa x P. Deltoides Clones. Tree Physiol. 1991, 8, 145–159. [Google Scholar] [CrossRef] [PubMed]
- Tuittila, E.-S.; Vasander, H.; Laine, J. Sensitivity of C Sequestration in Reintroduced Sphagnum to Water-Level Variation in a Cutaway Peatland. Restor. Ecol. 2004, 12, 483–493. [Google Scholar] [CrossRef]
- Belda, S.; Pipia, L.; Morcillo-Pallarés, P.; Rivera-Caicedo, J.P.; Amin, E.; De Grave, C.; Verrelst, J. DATimeS: A Machine Learning Time Series GUI Toolbox for Gap-Filling and Vegetation Phenology Trends Detection. Environ. Model. Softw. 2020, 127, 104666. [Google Scholar] [CrossRef]
- Carter, T.R. Changes in the Thermal Growing Season in Nordic Countries during the Past Century and Prospects for the Future. Agric. Food Sci. 1998, 7, 161–179. [Google Scholar] [CrossRef]
- Miętus, M. Climate of Poland 2021. Polish Climate Monitoring Bulletin, 2021. [Google Scholar]
- Gatis, N.; Luscombe, D.J.; Benaud, P.; Ashe, J.; Grand-Clement, E.; Anderson, K.; Hartley, I.P.; Brazier, R.E. Drain Blocking Has Limited Short-Term Effects on Greenhouse Gas Fluxes in a Molinia Caerulea Dominated Shallow Peatland. Ecol. Eng. 2020, 158, 106079. [Google Scholar] [CrossRef]
- Huth, V.; Vaidya, S.; Hoffmann, M.; Jurisch, N.; Günther, A.; Gundlach, L.; Hagemann, U.; Elsgaard, L.; Augustin, J. Divergent NEE Balances from Manual-Chamber CO2 Fluxes Linked to Different Measurement and Gap-Filling Strategies: A Source for Uncertainty of Estimated Terrestrial C Sources and Sinks? J. Plant Nutr. Soil Sci. 2017, 180, 302–315. [Google Scholar] [CrossRef]
- Leroy, F.; Gogo, S.; Guimbaud, C.; Bernard-Jannin, L.; Yin, X.; Belot, G.; Shuguang, W.; Laggoun-Défarge, F. CO2 and CH4 Budgets and Global Warming Potential Modifications in Sphagnum-Dominated Peat Mesocosms Invaded by Molinia Caerulea. Biogeosciences 2019, 16, 4085–4095. [Google Scholar] [CrossRef]
- Korrensalo, A.; Alekseychik, P.; Hájek, T.; Rinne, J.; Vesala, T.; Mehtätalo, L.; Mammarella, I.; Tuittila, E.-S. Species-Specific Temporal Variation in Photosynthesis as a Moderator of Peatland Carbon Sequestration. Biogeosciences 2017, 14, 257–269. [Google Scholar] [CrossRef]
- Strilesky, S.L.; Humphreys, E.R. A Comparison of the Net Ecosystem Exchange of Carbon Dioxide and Evapotranspiration for Treed and Open Portions of a Temperate Peatland. Agric. For. Meteorol. 2012, 153, 45–53. [Google Scholar] [CrossRef]
- Goodrich, J.P.; Campbell, D.I.; Clearwater, M.J.; Rutledge, S.; Schipper, L.A. High Vapor Pressure Deficit Constrains GPP and the Light Response of NEE at a Southern Hemisphere Bog. Agric. For. Meteorol. 2015, 203, 112–123. [Google Scholar] [CrossRef]
- Fu, Z.; Ciais, P.; Prentice, I.C.; Gentine, P.; Makowski, D.; Bastos, A.; Luo, X.; Green, J.K.; Stoy, P.C.; Yang, H.; et al. Atmospheric Dryness Reduces Photosynthesis along a Large Range of Soil Water Deficits. Nat. Commun. 2022, 13, 989. [Google Scholar] [CrossRef] [PubMed]
- June, T.; Evans, J.R.; Farquhar, G.D. A Simple New Equation for the Reversible Temperature Dependence of Photosynthetic Electron Transport: A Study on Soybean Leaf. Funct. Plant Biol. 2004, 31, 275. [Google Scholar] [CrossRef]
- McCallum, I.; Franklin, O.; Moltchanova, E.; Merbold, L.; Schmullius, C.; Shvidenko, A.; Schepaschenko, D.; Fritz, S. Improved Light and Temperature Responses for Light-Use-Efficiency-Based GPP Models. Biogeosciences 2013, 10, 6577–6590. [Google Scholar] [CrossRef]
- Lagergren, F.; Lindroth, A.; Dellwik, E.; Ibrom, A.; Launiainen, S.; Mölder, M.; Kolari, P.; Pilegaard, K.; Lagergren, F.; Lindroth, A.; et al. Biophysical Controls on CO2 Fluxes of Three Northern Forests Based on Long-Term Eddy Covariance Data. Tellus B Chem. Phys. Meteorol. 2017, 0889, 143–152. [Google Scholar]
- Wang, F.; Chen, J.M.; Gonsamo, A.; Zhou, B.; Cao, F.; Yi, Q. A Two-Leaf Rectangular Hyperbolic Model for Estimating GPP across Vegetation Types and Climate Conditions. J. Geophys. Res. Biogeosci. 2014, 119, 1385–1398. [Google Scholar] [CrossRef]
- Körner, C. Concepts in Empirical Plant Ecology. Plant Ecol. Divers. 2018, 11, 405–428. [Google Scholar] [CrossRef]
- Körner, C.; Möhl, P.; Hiltbrunner, E. Four Ways to Define the Growing Season. Ecol. Lett. 2023, 26, 1277–1292. [Google Scholar] [CrossRef]
- Stirling, E.; Fitzpatrick, R.W.; Mosley, L.M. Drought Effects on Wet Soils in Inland Wetlands and Peatlands. Earth-Sci. Rev. 2020, 210, 103387. [Google Scholar] [CrossRef]










| Statistic | AIC | p-Value | RMSE | R2 |
|---|---|---|---|---|
| Weight | 3/8 | 2/8 | 2/8 | 1/8 |
| (A) | |||||||||||||||
| 2020 | Date of the Chamber Campaign (DD/MM) | ||||||||||||||
| 15/03 | 21/05 | 17/06 | 31/07 | 14/09 | |||||||||||
| CL Site | |||||||||||||||
| Nr. | 3/10 | 4/12 | 5/15 | 3/11 | 4/12 | ||||||||||
| Temp | 6.51 | 18.58 | 26.48 | 23.16 | 25.9 | ||||||||||
| WTD | −1.03 | −20.42 | −23.48 | −27.63 | −25.34 | ||||||||||
| GPP (±SD) | −1.97 ± 0.32 | −4.20 ± 1.16 | −7.95 ± 2.99 | −12.60 ± 3.15 | −7.49 ± 2.72 | ||||||||||
| CR Site | |||||||||||||||
| Nr. | 3/9 | 4/12 | 4/12 | 3/11 | 3/11 | ||||||||||
| Temp | 5.84 | 17.83 | 26.10 | 23.61 | 25.74 | ||||||||||
| WTD | −5.38 | −12.09 | −13.57 | −16.51 | −16.41 | ||||||||||
| PAR | 801 | 1233 | 827 | 1244 | 866 | ||||||||||
| GPP (±SD) | −2.40 ± 0.23 | −4.40 ± 0.49 | −5.08 ± 1.30 | −6.83 ± 1.64 | −5.42 ± 1.05 | ||||||||||
| (B) | |||||||||||||||
| 2021 | Date of the Chamber Campaign (DD/MM) | ||||||||||||||
| 25/02 | 31/03 | 10/05 | 31/05 | 16/06 | 13/07 | 12/08 | 08/09 | 08/10 | 30/10 | ||||||
| CL Site | |||||||||||||||
| Nr. | 2/6 | 3/9 | 4/12 | 4/12 | 3/9 | 5/15 | 4/12 | 3/9 | 3/9 | 3/9 | |||||
| Temp | 15.21 | 21.05 | 23.45 | 19.95 | 23.47 | 29.07 | 24.75 | 22.74 | 14.59 | 11.52 | |||||
| WTD | −5.88 | −12.04 | −8.1 | −9.84 | −14.3 | −22.57 | −28.28 | −24.79 | −25.05 | −24.57 | |||||
| GPP (±SD) | −1.09 ± 0.59 | −2.90 ± 0.62 | −5.16 ± 1.40 | −9.58 ± 1.42 | −12.23 ± 4.37 | −19.52 ± 3.82 | −13.20 ± 4.21 | −12.87 ± 1.24 | −7.94 ± 3.17 | −3.77 ± 1.04 | |||||
| CR Site | |||||||||||||||
| Nr. | 2/6 | 3/9 | 4/12 | 4/12 | 3/9 | 4/12 | 4/12 | 3/9 | 3/9 | 3/9 | |||||
| Temp | 14.56 | 20.21 | 23.52 | 18.97 | 22.50 | 28.23 | 25.27 | 23.17 | 15.35 | 11.70 | |||||
| WTD | −9.29 | −12.51 | −11.08 | −13.71 | −15.66 | −19.16 | −22.42 | −20.75 | −20.04 | −20.74 | |||||
| PAR | 627 | 1043 | 1182 | 1294 | 1401 | 1408 | 963 | 1014 | 767 | 504 | |||||
| GPP (±SD) | −1.45 ± 0.28 | −3.76 ± 1.27 | −6.31 ± 1.36 | −7.10 ± 3.00 | −7.98 ± 1.14 | −9.12 ± 3.11 | −7.84 ± 2.25 | −6.34 ± 2.52 | −6.49 ± 1.15 | −3.50 ± 1.77 | |||||
| Plots | Models | |||||
|---|---|---|---|---|---|---|
| RH | NRH | TRH | TRH_exp | EXP | WTD_15 | |
| CL_1 | 1.96 | 2.14 | 1.86 | 1.89 | 1.91 | 3.18 |
| CL_2 | 1.67 | 1.71 | 1.61 | 1.67 | 1.65 | 2.22 |
| CL_3 | 1.81 | 1.99 | 1.69 | 1.71 | 1.73 | 3.60 |
| CR_1 | 1.31 | 1.56 | 1.12 | 1.17 | 1.26 | 3.24 |
| CR_2 | 1.32 | 1.40 | 1.15 | 1.20 | 1.23 | 2.26 |
| CR_3 | 1.19 | 1.27 | 1.13 | 1.13 | 1.13 | 2.33 |
| R2 | RMSE | BIAS | p-Value | AIC | Weighted Stats | |
|---|---|---|---|---|---|---|
| CL_C1 | 0.87/0.86 | 1.58/1.66 | 0.07/0.02 | 5.6 × 10−4/7.0 × 10−4 | 25.05/25.83 | 1.53/1.59 |
| CL_C2 | 0.89/0.89 | 1.03/1.12 | −0.01/0.01 | 2.9 × 10−4/3.4 × 10−4 | 22.34/23.71 | 1.28/1.38 |
| CL_C3 | 0.90/0.89 | 0.92/1.06 | 0.04/0.03 | 7.8 × 10−4/8.2 × 10−4 | 16.86/18.16 | 1.02/1.12 |
| CR_C1 | 0.91/0.90 | 0.75/0.77 | −0.02/0.01 | 1.5 × 10−3/2.2 × 10−3 | 16.96/17.27 | 1.00/1.04 |
| CR_C2 | 0.93/0.91 | 0.87/0.97 | 0.04/0.06 | 6.4 × 10−4/7.8 × 10−4 | 18.66/19.66 | 1.06/1.14 |
| CR_C3 | 0.91/0.90 | 0.70/0.76 | 0.03/0.03 | 2.0 × 10−3/1.5 × 10−3 | 16.33/17.84 | 0.97/1.07 |
| RH | TRH | TRH_exp | NRH | EXP | WTD | Multi-Model | Thermal GS | |
|---|---|---|---|---|---|---|---|---|
| CL_C1 | 173 (10.7) | 179 (11.7) | 173 (11.4) | 180 (11.3) | 178 (10.1) | 166 (10.7) | 180 (10.6) | 181 |
| CL_C2 | 183 (10.4) | 202 (10.7) | 197 (10.8) | 216 (10.4) | 206 (9.6) | 182 (10.6) | 191 (10.7) | 196 |
| CL_C3 | 166 (8.6) | 172 (9.0) | 164 (8.8) | 175 (8.5) | 171 (8.4) | 154 (9.4) | 169 (8.9) | 165 |
| CR_C1 | 236 (4.4) | 230 (4.9) | 225 (4.8) | 218 (5.9) | 242 (4.1) | 226 (4.5) | 234 (4.7) | 229 |
| CR_C2 | 233 (5.3) | 229 (5.5) | 224 (5.7) | 222 (5.2) | 234 (5.3) | 231 (5.3) | 242 (5.6) | 227 |
| CR_C3 | 220 (4.7) | 229 (5.0) | 221 (4.8) | 220 (4.9) | 228 (4.4) | 212 (4.9) | 225 (4.9) | 214 |
| Period | RH | TRH | TRH_exp | NRH | EXP | WTD | Multi-Model | SD | |
|---|---|---|---|---|---|---|---|---|---|
| CL_1 | Total | −1109.0 | −1072.4 | −1109.5 | −1163.7 | −1017.8 | −1063.7 | −1058.1 | ±4.3% |
| GS | −973.2 | −1024.9 | −1017.2 | −1048.1 | −890.1 | −944.3 | −981.9 | ±5.5% | |
| CL_2 | Total | −1178.3 | −1123.8 | −1193.1 | −1270.1 | −1117.2 | −1204.0 | −1157.4 | ±4.4% |
| GS | −1052.3 | −1090.1 | −1117.7 | −1196.5 | −1016.1 | −1086.5 | −1071.4 | ±5.2% | |
| CL_3 | Total | −852.4 | −752.1 | −824.0 | −851.8 | −806.9 | −845.0 | −768.6 | ±5.0% |
| GS | −746.4 | −751.0 | −761.2 | −772.7 | −713.4 | −734.5 | −741.5 | ±2.6% | |
| CR_1 | Total | −644.8 | −563.6 | −599.4 | −696.7 | −605.8 | −642.4 | −598.5 | ±7.0% |
| GS | −589.3 | −550.6 | −572.1 | −643.3 | −559.9 | −591.4 | −577.5 | ±5.2% | |
| CR_2 | Total | −751.2 | −676.5 | −686.5 | −758.2 | −743.9 | −745.7 | −711.3 | ±4.6% |
| GS | −674.1 | −648.5 | −650.8 | −655.2 | −671.7 | −673.8 | −669.4 | ±1.7% | |
| CR_3 | Total | −627.8 | −569.3 | −595.7 | −643.2 | −591.7 | −614.7 | −593.9 | ±4.1% |
| GS | −572.3 | −564.0 | −568.0 | −595.7 | −543.0 | −554.1 | −567.6 | ±2.9% |
Disclaimer/Publisher’s Note: The statements, opinions and data contained in all publications are solely those of the individual author(s) and contributor(s) and not of MDPI and/or the editor(s). MDPI and/or the editor(s) disclaim responsibility for any injury to people or property resulting from any ideas, methods, instructions or products referred to in the content. |
© 2025 by the authors. Licensee MDPI, Basel, Switzerland. This article is an open access article distributed under the terms and conditions of the Creative Commons Attribution (CC BY) license (https://creativecommons.org/licenses/by/4.0/).
Share and Cite
Albert-Saiz, M.; Stróżecki, M.; Rastogi, A.; Juszczak, R. A Multi-Model Gap-Filling Strategy Increases the Accuracy of GPP Estimation from Periodic Chamber-Based Flux Measurements on Sphagnum-Dominated Peatland. Sustainability 2025, 17, 393. https://doi.org/10.3390/su17020393
Albert-Saiz M, Stróżecki M, Rastogi A, Juszczak R. A Multi-Model Gap-Filling Strategy Increases the Accuracy of GPP Estimation from Periodic Chamber-Based Flux Measurements on Sphagnum-Dominated Peatland. Sustainability. 2025; 17(2):393. https://doi.org/10.3390/su17020393
Chicago/Turabian StyleAlbert-Saiz, Mar, Marcin Stróżecki, Anshu Rastogi, and Radosław Juszczak. 2025. "A Multi-Model Gap-Filling Strategy Increases the Accuracy of GPP Estimation from Periodic Chamber-Based Flux Measurements on Sphagnum-Dominated Peatland" Sustainability 17, no. 2: 393. https://doi.org/10.3390/su17020393
APA StyleAlbert-Saiz, M., Stróżecki, M., Rastogi, A., & Juszczak, R. (2025). A Multi-Model Gap-Filling Strategy Increases the Accuracy of GPP Estimation from Periodic Chamber-Based Flux Measurements on Sphagnum-Dominated Peatland. Sustainability, 17(2), 393. https://doi.org/10.3390/su17020393

