Opportunities and Challenges for Green Mining on the Qinghai-Xizang Plateau: A Case-Based SWOT Analysis
Abstract
1. Introduction
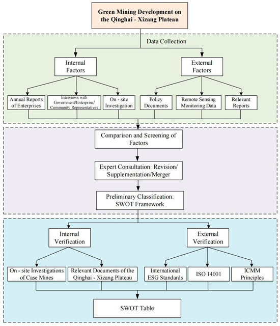
2. SWOT Analysis
2.1. Strengths
2.2. Weaknesses
2.3. Opportunities
2.4. Threats
3. Typical Cases
3.1. Julong Copper Mine
3.2. Zhaxikang Lead–Zinc Polymetallic Deposit
3.3. Zaozigou Gold Mine
3.4. Duolong Copper Mine
4. Discussion
4.1. Opportunities and Challenges
4.2. International Comparison of High-Altitude Regions
4.3. Methodological Innovations and Limitations
5. Conclusions
Author Contributions
Funding
Institutional Review Board Statement
Informed Consent Statement
Data Availability Statement
Conflicts of Interest
References
- Hou, Z.; Duan, L.; Lu, Y.; Zheng, Y.; Zhu, D.; Yang, Z.; Yang, Z.; Wang, B.; Pei, Y.; Zhao, Z.; et al. Lithospheric Architecture of the Lhasa Terrane and Its Control on Ore Deposits in the Himalayan-Tibetan Orogen. Econ. Geol. 2015, 110, 1541–1575. [Google Scholar] [CrossRef]
- Liu, C.H.; Xu, J.S.; Zhao, J.N.; Dong, J.; Jia, X.Y.; Liu, J.; Wang, X. Copper deposit development potential on the Qing-hai-Xizang Plateau in China based on the pressure–state–response framework. Sci. Rep. 2025, 13, 12415. [Google Scholar]
- Sun, M.; Tang, J.; Chen, W.; Ma, X.; Song, Y.; Zhang, Z.; Liu, Q. Timing and origin of the Shesuo skarn Cu-polymetallic deposit in the northern Lhasa subterrane, central Tibet: Implications for Early Cretaceous Cu (Mo) metallogenesis in the Bangong-Nujiang metallogenic belt. Ore Geol. Rev. 2021, 129, 103919. [Google Scholar] [CrossRef]
- Tang, P.; Tang, J.; Wang, Y.; Lin, B.; Leng, Q.; Zhang, Q.; He, L.; Zhang, Z.; Sun, M.; Wu, C.; et al. Genesis of the Lakang’e porphyry Mo (Cu) deposit, Tibet: Constraints from geochemistry, geochronology, Sr-Nd-Pb-Hf isotopes, zircon and apatite. Lithos 2021, 380, 105834. [Google Scholar] [CrossRef]
- Liu, Q.; Xiong, K.; Chen, Y.; Feng, M. Advancements in ecological assets and ecological product supply: In-depth insights from Karst World Heritage sites. Herit. Sci. 2024, 12, 398. [Google Scholar] [CrossRef]
- Liu, J.; Liu, C.; Zhao, J.; Jia, X. Comparative Analysis on Policy Frameworks of High-Altitude Mineral Resource Management: Implications for Sustainable Development Goals (SDGs). Sustainability 2024, 16, 10510. [Google Scholar] [CrossRef]
- Wang, Y.; Lü, Y.; Lü, D.; Yin, L.; Wang, X. Climate change and its ecological risks are spatially heterogeneous in high-altitude region: The case of Qinghai-Tibet plateau. Catena 2024, 243, 108–140. [Google Scholar] [CrossRef]
- Zhu, T.; Li, C.; Liu, X.; Zhao, X. Assessing ecological restoration in arid mining regions: A progressive evaluation system. Sustainability 2024, 16, 2266. [Google Scholar] [CrossRef]
- Cai, M.; Li, P.; Tan, W.; Ren, F. Key engineering technologies to achieve green, intelligent, and sustainable development of deep metal mines in China. Engineering 2021, 7, 1513–1517. [Google Scholar] [CrossRef]
- Huang, X.; Wang, X.; Zhang, X.; Zhou, C.; Ma, J.; Feng, X. Ecological risk assessment and identification of risk control priority areas based on degradation of ecosystem services: A case study in the Tibetan Plateau. Ecol. Indic. 2022, 141, 109078. [Google Scholar] [CrossRef]
- Jiskani, I.M.; Shah, S.A.A.; Qingxiang, C.; Zhou, W.; Lu, X. A multi-criteria based SWOT analysis of sustainable planning for mining and mineral industry in Pakistan. Arab. J. Geosci. 2020, 13, 1108. [Google Scholar] [CrossRef]
- Kumar, N.P.; Rathore, I. The Need of Mining Industry—A SWOT analysis. Int. Res. J. Earth Sci. 2015, 3, 32–36. [Google Scholar]
- Ostrega, A.; Felice, F.D.; Petrillo, A. Anp—Swot approach to minimize environmental impacts due mining activities. In Proceedings of the International Symposium on the Analytic Hierarchy Process, Naples, Italy, 15–18 June 2011. [Google Scholar]
- Pradhan, P.; Weitz, N.; Daioglou, V.; Abrahão, G.M.; Allen, C.; Ambrósio, G.; Arp, F.; Asif, F.; Bennich, T.; Benton, T.G.; et al. Three foci at the science-policy interface for systemic Sustainable Development Goal acceleration. Nat. Commun. 2024, 15, 8600. [Google Scholar] [CrossRef]
- Zharan, K.; Bongaerts, J.C. Decision-making on the integration of renewable energy in the mining industry: A case studies analysis, a cost analysis and a SWOT analysis. J. Sustain. Min. 2017, 16, 162–170. [Google Scholar] [CrossRef]
- Aghdamigargari, M.; Avane, S.; Anani, A.; Adewuyi, S.O. Sustainability in Long-Term Surface Mine Planning: A Systematic Review of Operations Research Applications. Sustainability 2024, 16, 9769. [Google Scholar] [CrossRef]
- Nurmi, P. Green Mining—A Holistic Concept for Sustainable and Acceptable Mineral Production. Ann. Geophys. 2017, 60, 2. [Google Scholar] [CrossRef]
- Sun, J. Sustainable Development in green mining and geotechnical engineering—An overview. Sustainability 2024, 16, 9883. [Google Scholar] [CrossRef]
- Xiong, Y.; Kong, D.; Song, G. Research hotspots and development trends of green coal mining: Exploring the path to sustainable development of coal mines. Resour. Policy 2024, 92, 105039. [Google Scholar] [CrossRef]
- Chen, J.; Jiskani, I.M.; Jinliang, C.; Yan, H. Evaluation and future framework of green mine construction in China based on the DPSIR model. Sustain. Environ. Res. 2020, 30, 13. [Google Scholar] [CrossRef]
- ISO 14001; Environmental management systems Requirements with guidance for use. International Organization for Standardization: Geneva, Switzerland, 2015.
- Onifade, M.; Zvarivadza, T.; Adebisi, J.A.; Said, K.O.; Dayo-Olupona, O.; Lawal, A.I.; Khandelwal, M. Advancing toward sustainability: The emergence of green mining technologies and practices. Green. Smart Min. Eng. 2024, 1, 157–174. [Google Scholar] [CrossRef]
- Yin, L.; Yi, J.; Lin, Y.; Lin, D.; Wei, B.; Zheng, Y.; Peng, H. Evaluation of green mine construction level in Tibet based on entropy method and TOPSIS. Resour. Policy 2024, 88, 104491. [Google Scholar] [CrossRef]
- Gürel, E. SWOT analysis: A theoretical review. J. Int. Soc. Res. 2017, 10, 994–1006. [Google Scholar] [CrossRef]
- Puyt, R.W.; Lie, F.B.; Wilderom, C.P.M. The origins of SWOT analysis. Long Range Plan. 2023, 56, 102304. [Google Scholar] [CrossRef]
- Teece, D.J. SWOT Analysis. In The Palgrave Encyclopedia of Strategic Management; Augier, M., Teece, D.J., Eds.; Palgrave Macmillan: London, UK, 2018; pp. 1689–1690. [Google Scholar]
- Li, G.; Yang, Z.A.; Du, B.; Chu, N.; Pei, S. Study on EOD mode of mine ecological restoration and management based on SWOT analysis. China Min. Mag. 2024, 33, 132–140, (In Chinese with English Abstract). [Google Scholar] [CrossRef]
- Brodny, J.; Tutak, M. Challenges of the polish coal mining industry on its way to innovative and sustainable development. J. Clean. Prod. 2022, 375, 134061. [Google Scholar] [CrossRef]
- Hou, Z.; Li, Q.; Gao, Y.; Lu, Y.; Yang, Z.; Wang, R.; Shen, Z. Lower-crustal magmatic hornblendite in north china craton: Insight into the genesis of porphyry cu deposits. Econ. Geol. 2015, 110, 1879–1904. [Google Scholar] [CrossRef]
- Li, G.M.; Zhang, L.K.; Zhang, Z.; Xia, X.B.; Liang, W.; Hou, C.Q. New exploration progresses, resource potentials and prospecting targets of strategic minerals in the southern Qinghai-Tibet Plateau. Sediment. Geol. Tethyan Geol. 2021, 41, 351–360, (In Chinese with English Abstract). [Google Scholar] [CrossRef]
- Pan, T.; Xue, G.Q.; Li, Z.Y.; Zhou, N.N.; Meng, J.H.; Liu, H.T. Review and prospection of resource geology and geophysical exploration in Qinghai Province. Prog. Geophys. 2022, 37, 238–250, (In Chinese with English Abstract). [Google Scholar] [CrossRef]
- Yue, X.; Zhang, L.X.; Zhou, D.C.; Yue, J.; Liu, L.L. Ecological vulnerability and its driving forces of the Qinghai-Xizang Plateau based on the net primary productivity of vegetation. Sci. Geogr. Sin. 2024, 44, 140–148, (In Chinese with English Abstract). [Google Scholar] [CrossRef]
- Li, L.; Kong, D.; Liu, Q.; Xiong, Y.; Chen, F.; Zhang, H.; Chu, Y. Comprehensive Identification of Surface Subsidence Evaluation Grades of Mines in Southwest China. Mathematics 2022, 10, 2664. [Google Scholar] [CrossRef]
- Sun, B.Y.; Wu, Z.G.; Li, Z.B.; Liu, J.; Xiao, J.B.; Cheng, D.B.; Ren, P.P.; Ma, J.Y.; Liu, C.G.; Ma, B. Effects of freeze-thaw on soil detachment capacity and erosion resistance. Trans. Chin. Soc. Agric. Eng. (Trans. CSAE) 2020, 36, 57–65, (In Chinese with English Abstract). [Google Scholar] [CrossRef]
- Pei, X.J. Mechanisms of geological environment disturbance and ecological restoration technical systems for major engineering projects on the Tibetan Plateau. J. Eng. Geol. 2024, 32, 1737–1758, (In Chinese with English Abstract). [Google Scholar] [CrossRef]
- Chen, J.; Feng, Y.; Zhang, Z.; Wang, Q.; Ma, F. Exploring the patterns of China’s carbon neutrality policies. J. Environ. Manag. 2024, 371, 123092, (In Chinese with English Abstract). [Google Scholar] [CrossRef]
- Liu, Z.P.; Guo, Y.G.; Jiang, Y. Analysis of emission reduction and carbon sink increasement in mining enterprises under the dual carbon goals. China Min. Mag. 2024, 33, 6–9, (In Chinese with English Abstract). [Google Scholar] [CrossRef]
- Wang, Y.; Wang, R. Mineral resource rent and sustainable transition: The mediating role of green finance. Resour. Policy 2025, 108, 105527. [Google Scholar]
- Mei, Z.R.; Zhao, Z.Q.; Yang, Q.; Tian, R.; Bai, H.; Gao, L.; Zheng, J.; Shi, M. Research progress and trend analysis of ecological restoration of metal mine wasteland in China. China Min. Mag. 2024, 33, 102–118, (In Chinese with English Abstract). [Google Scholar] [CrossRef]
- Ju, J.H.; Han, J.; Ju, F.L. Development trend and path analysis of intelligent mines in China. China Min. Mag. 2023, 32, 1–7, (In Chinese with English Abstract). [Google Scholar] [CrossRef]
- Hu, L.; He, Z.G. Research progress of ecological restoration technology in mines. Conserv. Util. Miner. Resour. 2020, 40, 40–45, (In Chinese with English Abstract). [Google Scholar] [CrossRef]
- Zijin Mining Group Company Limited. 2024 Annual Report [EB/OL]. Available online: http://znzdocs.compass.cn/notices/20250322/SHHQ601899_1824515093.PDF (accessed on 31 August 2025). (In Chinese).
- A Sea of Flowers at Julong Copper Industry Blooms on the Roof of the World. Available online: https://www.zjky.cn/news/news-detail-118629.htm (accessed on 27 August 2025). (In Chinese).
- Zhu, L.K.; Gu, X.X.; Li, G.Q.; Zhang, Y.M.; Cheng, W.B.; Bian, X.D. Fluid inclusions in the Zhaxikang Pb-Zn-Sb polymetallic deposit South Tibet, and its geological significance. Mod. Geol. 2012, 26, 453–463, (In Chinese with English Abstract). [Google Scholar]
- Li, C. 3D Quantitative Prediction of Mineral Resources at Depth Based on Geology and Geochemistry—A Case Study of Zaozigou Gold Deposit in Western Qinling. Master’s Thesis, Chengdu University of Technology, Chengdu, China, 2021. (In Chinese with English Abstract). [Google Scholar] [CrossRef]
- Li, P.B. Wall Rock alteration, Mineralization zoning and metallogenic stage division of zaozigou gold deposit, gansu province. Prospect. Technol. 2020, 91–92. Available online: https://kns.cnki.net/kcms2/article/abstract?v=4fayqqv3WFe0wQVzlAYONK0SMdP2A2KKWuTEIPTSs3qSA1JXAU793htmiWt3NlbPIDwGN9KsVMFfC8l_r8iIFeGfRhACn10mcQOIzdmHsQhmQTNuxe4MpAkUoZOmoPvqdqMOUHbe7Z2Li0oh6LSyk_xFJT0lBTAHdEn5gu3O4xpl8F8JiYuGEZnOqQuqWSZo&uniplatform=NZKPT&language=CHS (accessed on 31 August 2025). (In Chinese with English Abstract).
- Zhou, S.Y.; Shen, L.L.; Wang, Z.D.; Cai, W.Z.; Wang, C.; Ma, H.J. Green Mountains Remain, Golden Mountains Endure. Gansu Daily, 16 July 2025. (In Chinese) [Google Scholar]
- Zhaojin on the “Belt and Road”—Building a Modern and Green Mining Industry at Zaozigou Gold Mine. Available online: https://www.163.com/dy/article/E2DVION90518RNTJ.html (accessed on 27 August 2025). (In Chinese).
- Li, G.M.; Zhang, X.N.; Qin, K.Z.; Sun, X.G.; Zhao, J.X.; Yin, X.B.; Li, J.X.; Yuan, H.S. The telescoped porphyry high sulfidation epithermal Cu(Au) mineralization of Rongna deposit in Duolong ore cluster at the southern margin of Qiangtang Terrane, Central Tibet: Integrated evidence from geology, hydrothermal alteration and sulfide assemblages. Acta Petrol. Sin. 2015, 31, 2307–2324, (In Chinese with English Abstract). [Google Scholar]
- Fang, Y. Predictive Evaluation of Green Development of Large Copper Mine Bases in Tibet. Master’s Thesis, China University of Geosciences, Beijing, China, 2022. [Google Scholar] [CrossRef]
- Zhao, Y.Y.; Wang, S.; Qiao, D.H.; Li, X.; Li, R.; Wang, A.; Dai, J.; Jia, Q. Duolong Copper Mine, the Giant of China’s Copper Mines. China Min. News 2020. [Google Scholar] [CrossRef]
- Wang, Q.; Tang, J.X.; Chen, Y.C.; Hou, J.F.; Li, Y.B. The metallogenic model and prospecting direction for the Duolong super large copper (gold) district, Tibet. Acta Petrol. Sin. 2019, 35, 879–896, (In Chinese with English Abstract). [Google Scholar] [CrossRef]
- Meng, W.W.; Li, P.; Li, S. Research on institutional and standard system and development trend of green mine construction in China. China Min. Mag. 2024, 33, 154–162, (In Chinese with English Abstract). [Google Scholar] [CrossRef]
- Lin, W.X.; Wu, P.; Zhao, G.Y. Identification and analysis of influencing factors of green mining construction based on DPSIR model and Fuzzy-DEMATEL approach. Front. Environ. Sci. 2024, 11, 1337518. [Google Scholar] [CrossRef]
- Du, K.; Xie, J.; Xi, W.; Wang, L.; Zhou, J. Construction Practices of Green Mines in China. Sustainability 2024, 16, 461. [Google Scholar] [CrossRef]
- Wu, Q.Y.; Jiang, L.; Wang, G.F.; Ye, O.; Jiang, Z.; Dong, L.; Guo, J.; Fu, L.; Shi, X.; Xi, X.; et al. Top-level architecture design and key technologies Of smart mine. Coal Sci. Technol. 2020, 48, 80–91, (In Chinese with English Abstract). [Google Scholar] [CrossRef]
- Zhou, Y.L.; Zhou, W.; Lu, X.; Jiskani, I.M.; Cai, Q.X.; Liu, P.; Li, L. Evaluation Index System of Green Surface Mining in China. Min. Metall. Explor. 2020, 37, 1093–1103, (In Chinese with English Abstract). [Google Scholar] [CrossRef]
- Zhu, Y.F.; Gao, S.L.; Li, C.B.; Li, Y.; Sun, C.B.; Kou, J. Optimization of flotation reagent system for a copper molybdenum ore in Yunnan province. China Min. Mag. 2018, 27, 132–137. Available online: https://kns.cnki.net/kcms2/article/abstract?v=4fayqqv3WFchBBHbPjxZiUG9OAdpKr_llfxS2XJQLTqZ-41htmOSHoip8JMC7RkWatLe0WFn-evgmL9DvCyWnN3wR7d2VxxD61nE0yI-wmI3C6KlEg6OqEKgU7pqgvDbRrKETYDOAxtdeEXlv04Ls7W4Jsw1_VefkYcnMwhzSy-Hv7yrJWhuNmhUJ7tZ448t&uniplatform=NZKPT&language=CHS/ (accessed on 31 August 2025). (In Chinese with English Abstract).
- Wang, X.B.; Sun, C.P.; Yang, P.; Zhou, J. Analysis on transformation and the imbalance of regional development of mining green in China. Chin. J. Geol. Hazard. Control 2021, 32, 135–140, (In Chinese with English Abstract). [Google Scholar] [CrossRef]
- Yu, H.; Li, S.; Yu, L.; Wang, X. The Recent Progress China Has Made in Green Mine Construction, Part II: Typical Examples of Green Mines. Int. J. Environ. Res. Public Health 2022, 19, 8166. [Google Scholar] [CrossRef]
- Li, X.D.; Zheng, H.T. Influencing Factors of Industrial Pollution in Chinese Cities. J. Beijing Univ. Aeronaut. Astronaut. (Soc. Sci. Ed.) 2020, 33, 93–98, (In Chinese with English Abstract). [Google Scholar] [CrossRef]
- Liu, J.; Wang, Y.; Li, J.; Ntokoma, D.; Yu, Z.; Zhu, S.; Hitch, M. Continuous chamber gangue storage for sustainable mining in coal mines: Principles, methods, and environmental benefits. Sustainability 2025, 17, 6865. [Google Scholar] [CrossRef]
- Xia, L.; Wu, X.; Chai, L.L. A Review on the Influencing Factors of Residents’ Low-carbon Consumption Intention and Behavior. J. North China Electr. Power Univ. (Soc. Sci.) 2023, 4, 33–42, (In Chinese with English Abstract). [Google Scholar] [CrossRef]
- Wang, X.; Liu, C.H.; Fan, F.Y.; Li, T.J. Discussion on coordinative development countermeasure of mineral resources exploitation and environmental protection in Tibet, China. Nonferrous Met. (Min. Sect.) 2022, 74, 37–43, (In Chinese with English Abstract). [Google Scholar] [CrossRef]
- Yang, Z.; Gao, W.; Li, J. Can Economic Growth and Environmental Protection Achieve a “Win–Win” Situation? Empirical Evidence from China. Int. J. Environ. Res. Public Health 2022, 19, 9851. [Google Scholar] [CrossRef] [PubMed]
- Ding, G.F.; Lv, Z.F.; Cao, J.C. Analysis of the unevenness of the level of green mine construction in China and countermeasure suggestions. Compr. Util. Miner. 2023, 5, 166–173. (In Chinese) [Google Scholar] [CrossRef]
- Pavloudakis, F.; Roumpos, C.; Spanidis, P.-M. Sustainable mining and processing of mineral resources. Sustainability 2024, 16, 8393. [Google Scholar] [CrossRef]
- Olivier, B.; Marie-Christine, B.; David, T. Anticipating the unforeseeable? ESG risk management in mining companies. Resour. Policy 2025, 106, 105628. [Google Scholar] [CrossRef]
- Ullah, G.M.W.; Nehring, M.; Kizil, M.; Knights, P. Environmental, Social, and Governance Considerations in Production Scheduling Optimisation for Sublevel Stoping Mining Operations: A Review of Relevant Works and Future Directions. Min. Metall. Explor. 2023, 40, 2167–2182. [Google Scholar] [CrossRef]
- De Guzman, M.-L. Argentina’s Lithium Resource Holds Potential to Power the Global Energy Transition. Available online: https://investingnews.com/argentinas-lithium-resource-holds-potential-to-power-the-global-energy-transition/ (accessed on 30 August 2025).
- Trocan, C.; Mocan, M.; Ardelean, B.-O.; Ivascu, L. Social impact assessment in the mining industry. MATEC Web Conf. 2022, 354, 00023. [Google Scholar] [CrossRef]
- Key Regulatory Issues for Mining Operations in Australia. Available online: https://www.lexology.com/library/detail.aspx?g=1e8a5c78-a1c3-4260-b03a-95fde6d68e8f (accessed on 20 January 2025).
- Leyton-Flor, S.A.; Sangha, K. The socio-ecological impacts of mining on the well-being of Indigenous Australians: A systematic review. Extr. Ind. Soc. 2024, 17, 101429. [Google Scholar] [CrossRef]
- Igogo, T.; Lowder, T.; Engel-Cox, J.; Newman, A.; Awuah-Offei, K. Integrating Clean Energy in Mining Operations: Opportunities, Challenges, and Enabling Approaches; NREL/TP-6A50-76156; The Joint Institute for Strategic Energy Analysis: Golden, CO, USA, 2020. [Google Scholar]
- Li, D.; Guan, X.; Tang, T.; Zhao, L.; Tong, W.; Wang, Z. The clean energy development path and sustainable development of the ecological environment driven by big data for mining projects. J. Environ. Manag. 2023, 348, 119426. [Google Scholar] [CrossRef] [PubMed]
- Major Mining Technology Innovations in 2023. Available online: https://www.azomining.com/Article.aspx?ArticleID=1800 (accessed on 20 January 2025).
- Dawes, J.; Cockerill, M. Informing Strategic Mine Planning Decisions through the Consideration of Green Alternative Impacts—A Case Study of the Hualilan Project. Min. Metall. Explor. 2025, 42, 269–279. [Google Scholar] [CrossRef]
- Mercado-Garcia, D.; Wyseure, G.; Goethals, P. Freshwater Ecosystem Services in Mining Regions: Modelling Options for Policy Development Support. Water 2018, 10, 531. [Google Scholar] [CrossRef]
- Walter, M.; Wagner, L. Mining struggles in Argentina. The keys of a successful story of mobilisation. Extr. Ind. Soc. 2021, 8, 100940. [Google Scholar] [CrossRef]
- Gonzalez, M.A.; Cazón, J.P.; Ruscitti, M. Environmental monitoring of La Concordia mine (Salta province, Argentina): Assessing heavy metal bioaccumulation and physiological responses of Parastrephia quadrangularis. Environ. Monit. Assess. 2025, 197, 189. [Google Scholar] [CrossRef]
- Feng, S.; Li, Z.; Zhang, C.; Qi, R.; Yang, L. Ecological restoration in high-altitude mining areas: Evaluation soil reconstruction and vegetation recovery in the Jiangcang coal mining area on the Qinghai-Tibet Plateau. Front. Environ. Sci. 2025, 12, 1538243. [Google Scholar] [CrossRef]
- Duo, L.; Wang, J.; Zhong, Y.; Jiang, C.; Chen, Y.; Guo, X. Ecological environment quality assessment of coal mining cities based on GEE platform: A case study of Shuozhou, China. Int. J. Coal Sci. Technol. 2024, 11, 75. [Google Scholar] [CrossRef]
- Zhang, J.; Zhang, J.; Wu, C.; Zhang, Y.; Guo, M.; Li, H.; Wang, R. Comprehensive quantitative evaluation of future mining: Socio-economic benefits vs. eco-environmental impacts. Ore Geol. Rev. 2023, 162, 105727. [Google Scholar] [CrossRef]
- You, S.; Zhao, H.; Zhou, H.; Zhang, C.; Li, Z. The Impact of Ecological Governance on Industrial Structure Upgrading under the Dual Carbon Target. Sustainability 2023, 15, 8676. [Google Scholar] [CrossRef]




| Strengths | Weaknesses |
|---|---|
|
|
| Opportunities | Threats |
|
|
| Description | Detailed Information | |
|---|---|---|
| Ecological restoration | Ecological restoration techniques Ecological restoration Grassland protection and recovery Vegetation recovery and greening plans Waste land management | First-time use of techniques such as vegetation bags and mats to overcome the issue of infertile native soil By September 2021, 1.72 million square meters of ecological restoration Soil and turf preserved elsewhere before construction and returned afterward Adoption of a “tiered greening” model for recovery Ecological restoration of high and steep slopes |
| Financial investment | Investment in ecological restoration Investment in facility construction | From June 2020 to September 2021, a cumulative investment of USD 11.65 million Over USD 13.93 million invested in constructing a water treatment system |
| Environmental protection and impacts | Heavy metal distribution survey Treatment of acidic river water | Comprehensive investigation and analysis of the relationship between surface heavy metals and watershed systems Establishment of a water treatment system to reduce the impact of heavy metal release on the ecosystem. |
| Mining technology methods | Open-pit mining Green mining in mines | Suitable for open-pit mining, with high production efficiency and safe processes Adherence to the principle of “developing, protecting, and managing simultaneously” |
| Description | Detailed Information | |
|---|---|---|
| Ecological restoration | Land reclamation Ecological environment improvement | Reclamation and greening area: 4.8668 hectares, waste rock dump reclamation area: 7.495 hectares Improvement to the mine’s ecological environment, increase in vegetation area |
| Environmental protection and impacts | New environmental protection strategy Wastewater treatment Geological disaster management Tailings sand filling station | Implementation of the new environmental protection strategy of “prevention first, combination of prevention and control, full-process control, and comprehensive management” The mine water treatment system to meet national discharge standards unreclaimed areas from before expansion and reconstruction reach 100%, and the management rate of geological disasters reaches 60% Construction of a mineral processing tailings filling station. |
| Mining technology methods | Standardization of safety and quality Supervision and management mechanism | ISO environmental management standards Supervision and management mechanism for the protection of the ecological mine environment |
| Social and economic benefits | Employment and poverty alleviation Tax contribution | Employment for more than 300 local farmers In the past three years, a total of USD 74.52 million in taxes have been paid, accounting for more than 70% of the total tax revenue of Longzi County. |
| Description | Detailed Information | |
|---|---|---|
| Ecological restoration | Land reclamation Greening area and vegetation recovery | Land reclamation rate reaches 95%, and the greening coverage rate reaches 94% In 2016, the greening area reached 12,000 square meters; trees were planted tree Adhering to the development concept of “developing a mine, leaving behind a green space” |
| Financial investment | Environmental protection development concept Water treatment and water quality improvement Tailings dam management Energy conservation and emissions reduction | An investment of USD 51,500 was made to establish a water treatment station, meeting the standards of Class II surface water An investment of USD 185,328 was made to complete the hidden danger management project of the tailings dam Air-source heat pumps |
| Environmental protection and impacts | Dry-stacking technology for tailings Upgraded transportation system Equipment and energy management system Standardization of safety and quality | The dry discharge and stacking of tailings are achieved through the use of deep cone thickeners combined with filter presses, a technology that is a world first Renovate the underground chute breaking system, the main shaft skip-hoisting system, the unloading system, and the belt transportation system The TOPS management system, adjusting peak and valley electricity usage to save USD 1.80 million and applying 4 new technologies, creating an economic benefit of USD 1.25 million Nearly USD 12.5 million has been invested in safety and environmental governance; ISO environmental management standard certification |
| Mining technology methods | Employment | More than 440 local employees |
| Description | Detailed Information | |
|---|---|---|
| Ecological restoration | Grassland protection and restoration Heavy metal pollution control | Soil and turf are preserved elsewhere Comprehensive investigation of surface heavy metals and the watershed system |
| Financial investment | Ecosystem conservation Treatment of acidic river water New environmental protection strategies | Protection of wildlife within the mining area The Rongna acidic river suffers from severe heavy metal pollution Implementation of the new environmental protection strategy |
| Environmental protection and impacts | Open-pit mining | Open-pit mining |
| Mining technology methods | Employment and poverty alleviation Economic benefits Infrastructure improvement | Relocation and provision of employment opportunities Based on recent market prices, the mining area can achieve a net profit of approximately USD 835.8 million, with tax payments amounting to several million dollars |
| Julong Copper Mine | Zhaxikang Lead–Zinc Mine | Zaozigou Gold Mine | |
|---|---|---|---|
| Mine status | Operating, Phase II expansion underway | Operating | Operating |
| Significant features | Extensive innovation and experimentation in ecological restoration Adoption of a “tiered greening” model for recovery Successful ecological restoration of high and steep slopes | Technological innovation and the construction of a digital mine Tailings sand filling station Six major systems of mines | Deep cone thickeners with filter presses for the dry discharge and stacking of tailings TOPS management system |
| Financial investment | Water treatment system Investment in ecological restoration Investment in facility construction | Certification through the ISO environmental management standards | Water treatment and water quality improvement Tailings dam management Energy conservation and emission reduction |
| Similarities | Adoption of the new environmental-protection strategy Large-scale ecological restoration initiatives Wastewater treatment systems Economic efficiency, significant increases in local employment | ||
Disclaimer/Publisher’s Note: The statements, opinions and data contained in all publications are solely those of the individual author(s) and contributor(s) and not of MDPI and/or the editor(s). MDPI and/or the editor(s) disclaim responsibility for any injury to people or property resulting from any ideas, methods, instructions or products referred to in the content. |
© 2025 by the authors. Licensee MDPI, Basel, Switzerland. This article is an open access article distributed under the terms and conditions of the Creative Commons Attribution (CC BY) license (https://creativecommons.org/licenses/by/4.0/).
Share and Cite
Li, N.; Liu, C.; Liu, J.; Jia, X.; Ma, X.; Zhao, J. Opportunities and Challenges for Green Mining on the Qinghai-Xizang Plateau: A Case-Based SWOT Analysis. Sustainability 2025, 17, 8752. https://doi.org/10.3390/su17198752
Li N, Liu C, Liu J, Jia X, Ma X, Zhao J. Opportunities and Challenges for Green Mining on the Qinghai-Xizang Plateau: A Case-Based SWOT Analysis. Sustainability. 2025; 17(19):8752. https://doi.org/10.3390/su17198752
Chicago/Turabian StyleLi, Niannian, Chonghao Liu, Jing Liu, Xiangying Jia, Xiaodi Ma, and Jianan Zhao. 2025. "Opportunities and Challenges for Green Mining on the Qinghai-Xizang Plateau: A Case-Based SWOT Analysis" Sustainability 17, no. 19: 8752. https://doi.org/10.3390/su17198752
APA StyleLi, N., Liu, C., Liu, J., Jia, X., Ma, X., & Zhao, J. (2025). Opportunities and Challenges for Green Mining on the Qinghai-Xizang Plateau: A Case-Based SWOT Analysis. Sustainability, 17(19), 8752. https://doi.org/10.3390/su17198752

