You are currently viewing a new version of our website. To view the old version click .
Sustainability
  • Article
  • Open Access

24 September 2025

Environmental Awareness and Responsibility: A Machine Learning Analysis of Polish University Students

,
,
and
1
Department of Entrepreneurship and Social Innovation, University of the National Education Commission, 30-084 Krakow, Poland
2
Department of Artificial Intelligence, University of Information Technology and Management in Rzeszow, 35-225 Rzeszow, Poland
3
Department of Economics and Management, University of Rzeszow, 35-959 Rzeszow, Poland
*
Author to whom correspondence should be addressed.

Abstract

This study explores the concept of environmental responsibility and assesses the attitudes and perceptions of young adults towards environmental challenges. Applying a hybrid approach based on feature selection, machine learning methods (classification and regression trees (CART) and recursive feature elimination (RFE)) and statistical methods (chi-squared tests), we analyzed survey data from 500 students across three universities. The results reveal that 82% of students rate their climate knowledge as moderate or good, while 92% perceive climate change as a serious threat. Women are more likely than men to report engagement in pro-environmental initiatives. Students’ environmental orientation weakens in the middle years of study but re-emerges in the final year, possibly reflecting greater maturity and a stronger sense of responsibility before graduation. The willingness to establish sustainable enterprises does not always correspond to a high level of knowledge or daily environmental practices. While undergraduates report high levels of climate awareness, they often fail to translate this into concrete actions, indicating a gap between knowledge, motivation, and practice. The insights from the research can inform environmental education strategies, institutional practices, and youth engagement programs within higher education.

1. Introduction

Increasing global environmental challenges, such as climate change, ecosystem degradation, and pollution, have prompted the analysis of environmental awareness and pro-environmental attitudes in society, particularly among the youth population. The existing literature indicates that ecological knowledge, values, and motivations for environmental action play a key role in shaping young people’s individual and collective attitudes toward pro-environmental behavior [1]. In this context, the concept of responsibility is a key competence for preserving ecosystems. Responsible environmental behavior contributes to collective sustainability goals [2] and environmental responsibility is an essential element of sustainable development, especially among young people. It operationalizes sustainability at the individual level by creating the necessary habits, values and leadership necessary for long-term environmental management.
Studies on environmental awareness by Kollmuss and Agyeman [3] and by Steg and Vlek [4] have demonstrated that the level of knowledge about climate change and its impacts varies according to age, education, and access to information. Building on this, Leiserowitz et al. emphasized that people also have different perceptions of the risks associated with the climate crisis, which depend on their cultural and social context [5]. Fielding and Head’s research provides further insight, suggesting that young people with higher pro-environmental intentions and behaviors believe more strongly that nature conservation is a community responsibility and feel more confident that their actions can impact the environment. These individuals also express greater concern for the environment and demonstrate greater environmental knowledge [6]. A more recent study by Skeirytė et al., conducted in the EU, supports these findings and indicates that youth perceive climate change more often than older people which in turn fosters a stronger propensity for environmentally responsible behavior [7]. Research has also highlighted the significant impact of education on the ecological attitudes of young people. For instance, a Slovenian study of 1508 participants aged 14–34 revealed that the education level of both young people and their parents plays a pivotal role in shaping ecological attitudes [8]. Similarly, a study of Polish students assessed their perception of environmental threats, mainly the risk of climate change and environmental contamination, and their potential impact on Poland’s socio-economic situation. These results underscore the importance of educational and family factors in shaping ecological awareness among young people [9]. Overall, the literature reveals that the attitudes and behaviors of young people depend on their level of awareness and knowledge of climate challenges [10]. However, awareness and concern alone are not enough to inspire action. Little research has examined environmental responsibility as a multidimensional construct that encompasses not only awareness but personal and collective accountability, perceived self-efficacy, and the propensity to engage in pro-environmental initiatives. Additionally, although higher education institutions’ role in promoting sustainability has become increasingly important globally [11,12,13], there is limited data on how students perceive their universities’ roles and efforts in this area.
Despite the growing interest in applying machine learning methods (ML methods), including classifiers and feature selection techniques, little research has been conducted in this area. Previous analyses of environmental responsibility have often focused on unidimensional relationships and have been largely exploratory, limited to a basic interpretation of input variables. There is a lack of in-depth studies that leverage the potential of artificial intelligence (including modern machine learning models) to uncover hidden, nonlinear, and multidimensional patterns in data, which may reveal more complex mechanisms of organizational environmental responsibility. Therefore, there is a clear research gap in integrating classical decision tree techniques with advanced ML algorithms, which could significantly enhance the accuracy, depth, and practical relevance of findings in this field.
This study aims to explore the concept of environmental responsibility among the students at three selected Polish universities. Specifically, it examines how students understand environmental responsibility and are willing to incorporate sustainable practices into their daily lives as a reflection of their sense of environmental responsibility. The focus is on assessing the degree to which students perceive these issues as personal and collective responsibilities, and how these perceptions influence their environmental awareness and propensity for action. Their self-efficacy in this area can be diagnosed by analyzing their propensity to initiate changes and to take pro-environmental initiatives, such as participating in environmental cleanup initiatives, raising public awareness of environmental issues, or joining the pro-environmental initiatives of other institutions, including universities, as well as by analyzing their propensity to start their own sustainable enterprises. We also examine how students perceive the universities’ role in addressing environmental challenges. This involves analyzing the students’ opinions on the universities’ responsibilities and potential influence in promoting sustainability, fostering environmental leadership, and contributing to broader societal change. To guide this investigation, we address the following research questions:
  • How do Polish university students understand and practice environmental responsibility?
  • What demographic and contextual factors influence their self-efficacy and pro-environmental orientation?
  • How can machine learning methods complement traditional approaches to offer new insights into the students’ environmental attitudes and behaviors?
Understanding why individuals engage in environmentally responsible behavior requires a robust theoretical foundation. In this study, we use the socioformative approach as a pedagogical and epistemological model to analyze environmental responsibility among university students. The socioformation pedagogical model serves as a bridge to link three central concepts in this study: environmental responsibility, self-efficacy, and behavioral orientation. It helps to understand how students internalize environmental challenges, how they perceive their ability to respond to the challenges, and how this perception shapes their willingness to contribute to sustainability. Additionally, two influential models that contribute significantly to this field are the theory of planned behavior [14] and the model of responsible environmental behavior proposed by Hines et al. [15]. These frameworks offer valuable insights into the psychological, social, and cognitive dimensions that shape the individuals’ openness to environmentally responsible behavior.
This study contributes to the existing body of research in the following three key ways:
  • It provides localized, empirical insights into youth environmental responsibility in Poland—a region underrepresented in current sustainability education research.
  • It offers an integrative perspective that connects cognitive (awareness), affective (attitudes), behavioral (actions), and institutional (expectations toward universities) dimensions of environmental responsibility, using socioformative projects as a pedagogical and analytical framework.
  • It introduces a methodological innovation by using feature selection and machine learning techniques to uncover complex patterns in the students’ responses, which are often not captured through traditional statistical methods.
To improve the analytical depth and reliability of our findings, we used a dual-method approach. We conducted classical statistical analyses using chi-squared tests alongside advanced machine learning methods. This enabled us to discover patterns and to statistically validate them, offering a comprehensive view of the students’ environmental attitudes and behaviors. The results can be used to develop environmental education strategies, institutional practices, and youth engagement programs in higher education.

2. Literature Review

2.1. Theoretical Framework and Conceptual Foundations of Environmental Responsibility

Sustainability requires systemic change, but starts with responsible individuals—especially youth, who influence both peer culture and future policy. It is widely recognized that changes in the behavior of individuals, institutions, and organizations are a prerequisite for sustainable development [16,17]. As environmental conditions have worsened in many regions of the world, sustainable development has emerged as a widely recognized goal for human society, prompting greater attention to environmental concerns [18]. According to Hopwood et al. “sustainable development represents a shift in understanding of humanity’s place on the planet, but it is open to interpretation of being anything from almost meaningless to of extreme importance to humanity” [19]. This shift in the understanding of humanity’s place on the planet calls for greater responsibility, including environmental responsibility. In this way, environmental responsibility forms one part of the broader concept of sustainable development which aims to ensure economic, social, and environmental continuity. In this context, it is also worth mentioning the concept of sustainable social development, which seeks to rely on the social aspect of development to achieve sustainable development [20].
Environmental responsibility is a multidimensional concept that can be understood through various interrelated perspectives. These include the following: environmental awareness—understanding the complexity and urgency of ecological issues and the attitude regarding environmental consequences of human behavior [21]; the attitudes and perceptions toward environmental protection, which shape individuals’ values and priorities [1]; and pro-environmental behavior, reflected in the specific behaviors people take to minimize their ecological impact [3]. Additionally, environmental responsibility encompasses a moral and ethical dimension, particularly the sense of duty individuals and societies feel toward preserving the environment for future generations. If environmental awareness and attitudes are supported by pro-environmental behavior, we can refer to environmental responsibility [2]. Together, these elements form the foundation for fostering a culture of sustainability and shared accountability. Environmental responsibility involves an ethical commitment to act in ways that protect and preserve the natural environment. It encompasses behaviors and attitudes that contribute to sustainable living, such as reducing waste, conserving resources, and supporting policies that mitigate environmental harm. This involves an awareness of the consequences of individual choices and a desire to adjust behavior to minimize the environmental footprint. Also, of great importance for environmental responsibility is perceived self-efficacy, defined by Bandura [22] as the belief in one’s ability to produce desired effects through one’s actions, and the propensity for pro-environmental initiatives. Research has shown that individuals with high environmental self-efficacy are more likely to engage in behaviors such as recycling, energy conservation, and activism [23]. In the context of this study, self-efficacy is not treated as a stand-alone trait, but as an essential mediating factor between environmental awareness and behavioral engagement. This assumption is grounded in Bandura’s social cognitive theory, which emphasizes that belief in one’s own capacity to effect change is a prerequisite for action. The integration of self-efficacy into our model is crucial to understanding why students, despite high levels of awareness, may not take concrete steps toward sustainability.
The concept of environmental responsibility is closely linked to environmental citizenship, which emphasizes active participation in sustainability efforts and a shift in how people relate to their environment. According to Dobson, environmental citizenship refers to pro-environmental behavior, in public and in private, driven by a belief in the fairness of the distribution of environmental goods, in the participation in and in the co-creation of sustainability policy. It is about the active participation of citizens in moving towards sustainability [16]. Environmental citizenship is the basic concept upon which the role of citizens, in the quest to find functioning solutions to the great environmental challenges facing humanity, has been developed [24]. It is recognized as an important aspect in addressing global environmental problems, such as climate change [25,26]. To describe how citizens should lead their lives, reducing their impact on the environment, some researchers also use the terms “ecological citizenship” [27,28] or “green citizenship” [29]. We draw on the concept of environmental citizenship to conceptualize environmental responsibility not only as an individual orientation but as a socially embedded process. This supports our interest in both personal behaviors and the students’ perceptions of collective responsibilities and the role of institutions. The focus on citizenship also aligns with our aim to assess the students’ openness to institutional and civic-level sustainability efforts.
Research supports the idea that lasting behavioral change starts with a change in attitude. For example, Kaiser et al. [1] proposed a rational choice-based attitude model in which environmental knowledge and values play central roles in shaping ecological behavior. Similarly, Slavoljub et al. [30] found that stronger environmental values correlate with greater environmental responsibility among students. These findings suggest that fostering environmental values can enhance pro-environmental behaviors. Moreover, youth who internalize environmental responsibility are more likely to support and engage in sustainable practices, influencing future societal norms and policy directions [31]. In their foundational work, Hines et al. [15] identified the psychological and social variables associated with pro-environmental behavior. Their meta-analysis, later replicated and extended by Bamberg and Möser [32], confirmed that behavioral intention mediates the effects of other psychosocial factors, such as moral norms, guilt, and awareness of environmental problems. This model of responsible environmental behavior provides an important theoretical basis for our study, as it offers a structured explanation of how knowledge, values, and emotions interact to produce behavioral intentions. Additionally, theories of behavioral change, such as the theory of planned behavior (TPB), help explain why individuals do or do not engage in pro-environmental actions. It suggests that people are more likely to perform a specific behavior if they intend to do so, and this intention is shaped by three main factors: attitude toward the behavior, subjective norms, and perceived behavioral control which is similar to self-efficacy [14,33]. The TPB is central to our framework because it formalizes the relationship between attitudes, norms, and perceived control—factors that are central in our study. The students’ behavioral intentions, which are accompanied by personal efficacy, are key to understanding their readiness to act on sustainability concerns.
Environmental responsibility and environmental citizenship are seen as the means to promote individual and collective action for sustainable development, but their practical applications remain unclear, as does the role of education in promoting them. What is needed is an understanding of why and under what conditions individuals engage in environmentally responsible behavior. In this regard, the socioformative approach can help as a pedagogical and epistemological model that enables a deeper analysis of environmental responsibility. Socioformation was proposed by Tobón as an educational framework aimed at transforming education to achieve sustainable social development [34,35]. The socioformation pedagogical model emphasizes the need for education to extend beyond the classroom by integrating social and community contexts into the learning process [35]. Central to this approach is the use of socioformative projects, which involve a coordinated set of pedagogical strategies applied over time to address real-world contextual problems [34,36]. This model is particularly relevant to our study because it connects the internal dimensions of environmental responsibility (values, awareness, self-efficacy) with external, action-oriented educational strategies. Socioformation helps explain not just what students think, but how educational contexts can shape their motivation and engagement. We use this theory to frame universities not only as sites of knowledge transfer, but as active agents in fostering sustainable competencies and environmental leadership.
Building on this foundation, Luna-Nemecio et al. [37] proposed the integration of complex thinking and socioformation to foster social sustainability. They advocated for a transdisciplinary process centered on socioformative projects that aim to produce the urgent transformations required to address pressing societal issues, like climate change and degradation of the environment. The socioformation pedagogical model emphasizes the integration of knowledge, values, and action. It moves beyond traditional cognitive models to engage learners in solving real-world problems, fostering personal and collective responsibility, and promoting the transformation of socio-environmental realities. More recently, Valencia et al. [38] emphasized the need for universities to redesign their curricula to incorporate a socioformation pedagogical model. This shift is essential for preparing individuals capable of addressing emerging global challenges, such as environmental degradation. In this context, socioformation proves especially valuable for promoting environmental responsibility, as it supports the holistic development of individuals. This includes nurturing complex thinking, engaging in socioformative projects, and fostering ethical awareness and ongoing critical reflection.

2.2. The Role of Education and Universities in Shaping Environmental Responsibility

Developing environmental knowledge and values fosters greater environmental responsibility [30], as individuals who possess this understanding also bear the responsibility to act. The social science literature, at the same time, clearly emphasizes the need to go beyond ecological and technical knowledge when educating for transformational action, since sustainable behavior is motivated by more than just declarative information [39]. There are still gaps in the practical environmental competences of the younger generation. The EU’s GreenComp concept highlights the need to develop the skills related to the circular economy, energy efficiency, and climate policy [40]. Implementing educational initiatives that support pro-ecological attitudes can help reduce these gaps. For young people to act more effectively, it is necessary to provide relevant education, including the development of civic competence. The transition to sustainability requires actions and changes based on an understanding of the complexities arising within an interconnected system.
Driving progress toward sustainability requires change agents who possess a new set of competencies [41]. Sustainability competencies encompass the overall individual dispositions encompassing the knowledge, skills, motives, and attitudes necessary to address sustainability issues and to promote sustainable development in a range of different contexts, including private, social, and institutional [42]. In this process, an important competency is to be action-oriented, to achieve the Sustainable Development Goals, and to take on the role of an active, critical, global, and sustainable citizen [43,44]. In developing the right transversal skills, education is of great importance and can thus have a stronger impact on sustainable development. Education for sustainable development can accelerate the achievement of positive results to break through to an economically secure, environmentally stable, and socially just world [45]. Therefore, education, and especially environmental discourses in science education, have much to contribute to the adoption and promotion of environmental responsibility.
A particular role in promoting sustainability and environmental responsibility among young people is played by universities and higher education. By integrating environmental education across disciplines, providing opportunities for hands-on engagement, and fostering leadership for sustainability, universities can play a significant role in shaping a more sustainable future [11,12]. Higher education can shape students’ values toward environmental responsibility, and universities can be agents of a culture change for sustainable development [13]. Environmental issues—often complex, controversial, and deeply embedded in socio-scientific contexts—require students to be prepared to critically analyze and to engage with them in an informed and responsible manner. The European Commission report, Science Education for Responsible Citizenship [46], highlights the importance of equipping all citizens with scientific knowledge and understanding to enable their active and responsible involvement and participation. However, the study by Filho et al. showed that students’ attitudes, i.e., their perceptions of climate change, as well as its causes and effects, are primarily shaped by informal education, and the researchers therefore call for universities to expand their teaching offerings in this regard [47]. The framework outlining the influence of higher education institutions on sustainable development highlights both the direct and indirect effects of their activities on sustainability [48]. Many universities promote hands-on experiences, such as sustainability initiatives, socioformative projects, and internships, where students can engage with real-world environmental challenges. These opportunities help bridge the gap between academic learning and practical application, allowing students to actively contribute to sustainability goals in their communities. Higher education institutions may prepare young people to become leaders in sustainability. Through leadership programs, sustainability courses, and involvement in campus sustainability initiatives, students develop the skills to lead and advocate for environmental change in various sectors, from business to government. [49,50].
In this context, it is also worth emphasizing the role of economic education. Students who receive business education will make economic decisions that will affect society and the environment in the future. Therefore, business education for sustainable development seeks to instill a culture of responsible and sustainable decision-making within higher education. By fostering critical thinking on sustainability-related issues, it prepares students to make positive contributions to their workplaces post-graduation. Integrating sustainable development into business school partnerships, curricula, and activities not only advances the SDGs but educates students to recognize and critically engage with the urgent need for sustainability in both business and society [51]. Universities are more and more aware of the importance of incorporating the theoretical foundations of sustainability into courses, promoting critical thinking and decision-making [52]. In the context of economic education and environmental responsibility, it is worth noting that closely related to environmental responsibility is the propensity to create sustainable businesses. Business students, as future entrepreneurs who prioritize sustainability, are better equipped to build businesses that are both environmentally and economically successful in the long term. The proposed model of Kuckertz and Wagner (2010) indicated that the orientation of the individuals’ sustainability is meaningful in the relationship with their entrepreneurial intentions [53]. Similarly, Koe et al. found that sustainability attitude and social norms recorded positive association with propensity for sustainable entrepreneurship [54]. Significant potential was found among students for entrepreneurship opportunities with sustainable orientation.
In our study, we build on these theoretical foundations by explicitly recognizing the critical role of higher education in shaping environmental responsibility among students. Consistent with the socioformative framework, we examine how students perceive the responsibility and potential influence of universities in promoting sustainability and fostering environmental leadership, including their views on how universities can support and inspire their engagement in sustainability.

3. Materials and Methods

The main objective of this study is to explore the concept of environmental responsibility among representatives of the young generation by assessing the attitudes, perceptions, and propensity to initiate changes and to take pro-environmental initiatives. We consider youth involvement in activities, such as participating in environmental cleanup initiatives, or joining pro-environmental initiatives of other institutions, including universities, as well as by analyzing their propensity to start their own sustainable enterprises.
To achieve this research goal, the results of the research conducted were analyzed using the presented approaches. In the first stage, the cross-sectional survey was conducted among students at three universities in south-eastern Poland, which were selected using convenience sampling. All participants provided informed consent, and their anonymity was strictly protected. The preliminary results are presented in the frequency analysis. In the second stage, using machine learning methods, we identified the most important actions taken by the young generation in solving environmental problems. Then, we determined which attitudes and actions of young people differentiate representatives of individual groups across demographic variables, including gender, year of studies, level of study/type of studies, and place of residence.

3.1. Respondent Characteristics

The survey was completed by 500 university students from three universities in south-eastern Poland—University of the National Education Commission in Kraków (54%), University of Information Management in Rzeszów (27%), and University of Rzeszow (19%). Most respondents were female (69%), 29% were male, and 2% did not indicate their gender. The majority of participants were between 20 and 25 years old (72%), 18% were between 26 and 30 years old, and the remaining 10% were under 20 or over 30 years old. In terms of field of study, the largest group were students of social sciences (37%), followed by natural sciences (22%), humanities (18%), technical studies (15%), and medical sciences (8%). In terms of year of study, 42% of respondents were in their first or second year, 36% were in their third or fourth year, and 22% were pursuing a Master’s or Doctoral degree. The majority lived in urban areas (67%), while 33% came from rural areas.

3.2. Methodology

Machine learning is increasingly recognized as a valuable tool in social sciences and environmental education. Its ability to process large and complex datasets, to identify hidden patterns, and to support predictive modeling opens new avenues for understanding human behavior, social trends, and environmental awareness.
Recently, in the domain of social sciences and environmental education, ML has been successfully applied to the following: (i) analyzing social media data to detect events reported by eyewitnesses [55]; (ii) predicting social behaviors, such as voting preferences, consumption patterns, and responses to public campaigns based on demographic and behavioral data [56]; (iii) managing the complexity of social information and exploring patterns in social data [57]; (iv) personalizing education through adaptive learning platforms [58]; (v) supporting environmental education by designing intelligent learning environments [59].
To analyze the pro-environmental basis, CART and RFE were selected in this article. The CART method was chosen due to its non-parametric nature, which enables data analysis without assumptions about distribution. This makes it particularly effective in detecting complex nonlinear relationships and interactions between variables, which often occur in practical applications and are frequently overlooked by traditional methods, such as logistic regression, that require manual modeling. An important advantage of this method is the intuitiveness of its results, presented in the form of decision trees, which facilitates its interpretation and implementation in decision support systems. Compared to multivariate analysis techniques, CART demonstrates greater robustness to outliers and missing data, increasing its applicability to real-world datasets. CART constitutes an effective and practical alternative to traditional multivariate analysis methods, especially in the context of complex and heterogeneous data [60,61,62]. CART was also used, for example, in a study on creating portraits of consumers who prefer eco-friendly clothing in the context of a “dual carbon” strategy (carbon emission reduction). The analysis conducted by Xingling Liu [63] allowed for a determination of the factors influencing consumer purchasing decisions in a given market segment.
RFE is an effective feature selection method that iteratively removes the least important variables based on their impact on model performance. This allows the focus to be placed on the most significant features, improving accuracy and overall predictive efficiency. RFE reduces the risk of overfitting and can significantly shorten computation time, which is why it is widely used [64,65]. It is versatile and works with various types of models; in our case, decision trees.
In our research, the mining analysis based on ML methods was conducted to gain a contextual understanding of environmental awareness, responsibility, and openness to behavioral engagement across four demographic variables: gender, year of studies, level of study/type of studies, and place of residence. For each of these variables, a separate dataset was created, containing all survey questions along with the respective demographic variable.
The questionnaire that we used was designed to explore the students’ knowledge, attitudes, and potential behaviors related to environmental protection. It covers topics such as climate change awareness, daily ecological practices, perceived barriers, and willingness to engage in university-led initiatives. Basic demographic information is also collected to support data analysis.
The topics covered by the questionnaire included the following:
Q1—Rating the knowledge of climate change and its effects.
Q2—Sources of information on environmental issues used.
Q3—Action taken to protect the environment on a daily basis.
Q4—Factors motivating to take pro-ecological actions.
Q5—Assessment of their peers’ ecological attitudes.
Q6—Belief in climate change as a real threat to the future.
Q7—Actions taken in daily life to reduce impact on the environment.
Q8—Practice of separating waste.
Q9—Frequency of using reusable products (e.g., bottles, bags).
Q10—Use of eco-friendly transport to reduce CO2 emissions.
Q11—Energy consumption management in daily life.
Q12—Awareness of energy and water usage at home.
Q13—Main obstacles to taking environmental protection measures.
Q14—Perceived most limited and valuable resources in daily life.
Q15—Recommended environmental actions for universities.
Q16—Willingness to participate in university ecological initiatives.
Q17—Perceived ability to take personal initiative in solving environmental problems.
Demographic questions were as follows: gender, year of study, type of studies, place of residence.
Data were analyzed using Python’s scikit-learn library (Version 3.10), along with in-house developed code for model interpretation. A 10-fold cross-validation procedure was employed to ensure a robust assessment of model performance. Decision trees were constructed using Gini impurity as the splitting criterion, which measures node impurity to determine the optimal feature splits. To mitigate sampling bias and to enhance the generalizability of the results, the dataset was randomly shuffled before each fold, and all preprocessing steps, including variable encoding, were integrated within the cross-validation process.
In the first stage, the recursive feature elimination (RFE) method was applied to each dataset to select the most relevant questions in the context of the analyzed demographic variables [66,67].
Subsets of the most influential questions were identified by iteratively removing the least important questions based on model evaluations, thereby enhancing the model’s efficiency and interpretability.
The most significant questions for each demographic variable are presented in Table 1.
Table 1. Most Significant Questions—RFE Results.
In the second stage, a reduced dataset was created for each demographic variable, containing the most significant questions identified by the RFE method. These datasets were encoded using the OneHotEncoder [68]. The OneHotEncoder transforms discrete data (in this case, the respondents’ answers) into a numerical representation suitable for use in machine learning models, in particular decision trees.
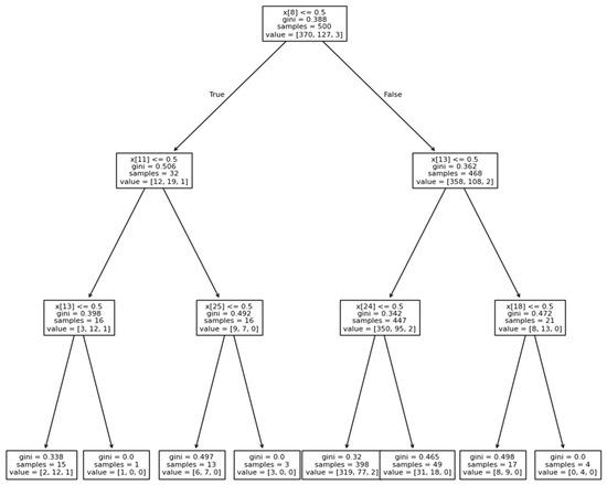
The CART algorithm was used to build the decision trees. In our study decision trees were generated for each reduced dataset [69,70]. Given the scope and length of this article, we present only a single illustrative example—the decision tree for the gender variable (Figure 1).
Figure 1. Decision tree for the gender variable. Source: elaboration based on own study.
A graphical representation of a classifier trained on feature (question) x[i]. Each node contains information about the number of samples, the impurity measure (Gini), and the number of samples assigned to each class.
The accuracy of the developed models, evaluated through 10-fold cross-validation, was approximately 70% when employing the classifier’s default parameters.
To interpret the obtained decision trees, a procedure was developed that maps the decision trees into IF...THEN decision rules. The structure of the decision trees was transformed into a set of rules that clearly define the conditions characterizing the metric variables based on the questions.
The rules define the conditions under which a respondent is likely to belong to a specific category of the dependent metric variable (e.g., gender, field of study, place of residence). For example, a rule may state: “IF a respondent regularly takes action to protect the environment on a daily basis AND rates his/her knowledge of climate change and its effects as very good THEN the respondent is likely to be female”. Such rules allow for the transparent interpretation of complex patterns, offering clear insights into how specific combinations of attitudes and potential behaviors are associated with demographic characteristics.
Here, the number of decision rule sets for each metric variable is presented in Table 2.
Table 2. The number of decision rule sets.
Concluding on the use of the chosen methods—the choice of the RFE and CART methods for data analysis was driven by their ability to construct models that are accurate, transparent, and epistemologically reliable, as they support the process of reasoning based on empirical data in a clear and justified manner. RFE enables the iterative elimination of less relevant variables, leading to an optimized feature set—more compact, less susceptible to noise, and better reflecting the true relationships within the data. Feature reduction not only improves the overall accuracy of the model but facilitates its interpretability and reduces the risk of overfitting [66]. On the other hand, CART, as a non-parametric method, does not assume any specific data distribution and effectively handles heterogeneous data, missing values, outliers, and strong nonlinearities [68]. It generates decision trees that are both readable and interpretable [62].
In addition to the ML-based approach, we conducted traditional statistical inference using the chi-squared test to identify statistically significant associations between demographic variables (e.g., gender, year of study, place of residence) and key environmental aspects (e.g., attitudes, perceptions, potential behaviors). We used the chi-squared test as it allows for inferences about the relationships between qualitative variables (and such are present in our study—the variables were measured using nominal and ordinal scales) and it does not require the assumption of a normal distribution of the data or using an interval scale. Therefore, more sophisticated methods, such as regression analysis, ANOVA, or structural equation modeling are inadequate for characterizing the collected data. The significance level was set at α = 0.05 and the chosen results were interpreted based on the following criteria:
p < 0.05 was considered statistically significant (*);
p < 0.01 indicated high statistical significance (**);
p < 0.001 was considered to indicate very high statistical significance (***).
All reported p-values were compared against the significance threshold (α = 0.05). Adjusted residuals were also calculated to help interpret the chi-squared tests, allowing us to detect cells with observed frequencies that were significantly different from the expected frequencies, based on a significance level of α = 0.05. Adjusted residual values greater than ±1.96 (for p < 0.05) indicated that a given cell had a significantly higher or lower frequency than expected.
The traditional statistical inference allowed us to verify and deepen the ML findings and to identify statistically significant associations that may not be captured by feature-based rules alone.
Regarding the limitations of this article, only chosen statistically significant differences found in the examined relationships were presented in Section 4.

4. Results

4.1. Frequency Analysis

Most students (82%) rate their knowledge of climate change as moderate or good (3–5 on a 5-point scale) and get information about the environment from social media (93%) and university courses (45%), while fewer use scientific publications (27%). About 29% of the students regularly take pro-ecological actions, while 61% do so occasionally. The main motives are the desire to protect nature (71%), information about threats to the environment (60%), and concern for future generations (43%). Most students (56%) rate the environmental attitudes of their peers as moderate (rating 3), and only 2% consider them to be very environmentally friendly. A total of 92% of respondents consider climate change to be a real threat to their future—44% consider it to be very serious, while 48% consider it to be moderately serious. The most reported actions to reduce environmental impact included separating waste (81%), saving energy and water (79%), and reducing the use of plastic (52%). A total of 63% of students always separate waste, while 35% do so sometimes. A total of 90% often or always use reusable items, while 77% regularly use environmentally friendly means of transport (public transport, cycling, walking). In terms of energy and water saving practices, 82% turn off appliances when not in use, 57% use energy-efficient appliances, and 57% avoid unnecessary heating or air conditioning. A total of 89% of students say they try to save energy and water at home at least occasionally. The biggest challenges include difficulty in changing habits (38%), financial cost (27%), and lack of time (19%).
Students most often identify water (67%) and natural resources (52%) as the most limited resources to conserve. In terms of getting involved in campus initiatives, students were most supportive of campus waste separation (68%), educational workshops (66%), solar panels (65%), and plastic reduction (66%), but they are also interested in getting involved in campus green initiatives: 40% would like to participate in campus green initiatives, while 49% were undecided. Also, the willingness to take personal initiatives was diagnosed—the majority (73%) felt they could contribute, 40% would join other institutions’ initiatives, 22% would take direct action, such as cleaning or awareness campaigns, and 11% felt they could start sustainable enterprises.

4.2. Student Propensity to Pro-Environmental Initiatives

The induction rule process resulted in 15 rules that describe the behavioral patterns of respondents in terms of their involvement in solving environmental problems.
In Table 3, for each type of action, the number of decision rules is indicated, along with the total number of cases (samples) that satisfied the rules for a given type of action.
Table 3. The number of rules and the rules’ satisfying cases for pro-environmental initiatives undertaken by the respondents.
The following are the most important rules describing the respondents in terms of their involvement in solving environmental problems.
If Q16 is (2, 3) and Q9 is (2, 3, 4) and Q1 is (2, 3), then class: “Yes, I can join activities conducted by other institutions” | based on 178 samples.
Respondents who expressed indecision about their willingness to participate in environmental initiatives organized by the university AND often, rarely, or never used reusable packaging (e.g., bottles, bags) AND rated their knowledge of climate change and its effects as fair or good, THEN may participate in activities organized by other institutions.
If Q16 is (1) and Q3 is (2, 3, 4) and Q10 is (1, 2, 3) and Q13 is (1, 2, 3), then class: “Yes, I can join activities conducted by other institutions” | based on 67 samples.
Respondents who expressed a desire to participate in university environmental initiatives AND who do not or do not plan to take environmental actions regularly or at all AND who use (although with varying frequency) public transportation, bicycling, walking to reduce CO2 emissions AND who cite various barriers to taking environmental actions (lack of time, knowledge, financial cost), THEN can participate in activities organized by other institutions.
If Q16 is (2, 3) and Q9 is (1) and Q13 is (1, 2, 3), then class: “Yes, I can initiate change and take pro-environmental initiatives, such as participating in environmental cleanup initiatives, raising public awareness of environmental issues” | based on 33 samples.
Respondents who expressed indecision about their willingness to participate in environmental initiatives organized by the university AND always use reusable packaging (e.g., bottles, bags) AND consider lack of time, knowledge, or financial costs as barriers to taking environmental action, THEN they can initiate change and take pro-environmental initiatives, such as participating in environmental cleanup initiatives, raising public awareness of environmental issues.
If Q16 is (2, 3) and Q3 is (2, 3, 4) and Q5 is (2), then class: “Yes, I can initiate change and influence others by starting my own sustainable enterprise” | based on 21 samples.
Respondents who did not express a desire to participate in environmental initiatives organized by the university AND who do not take action to protect the environment AND the environmental attitudes of their peers were rated as environmentally neutral, THEN they can initiate change and influence others by starting their own sustainable enterprise.
If Q16 is (2, 3) and Q9 is (2, 3, 4) and Q1 is (1), then class: “Yes, I can initiate change and influence others by starting my own sustainable enterprise” | based on 20 samples.
Respondents who expressed indecision about their willingness to participate in university environmental initiatives AND often, rarely, or never use reusable packaging (e.g., bottles, bags) AND their knowledge of climate change and its effects is rated as poor, THEN they can initiate change and influence others by starting their own sustainable enterprise.
Summing up, the analysis of rules revealed several consistent patterns regarding the students’ willingness to take pro-environmental initiatives. First, respondents who were undecided about participating in university initiatives often indicated their readiness to join such activities when they reported having at least moderate knowledge of climate change and practicing basic ecological habits, such as using reusable packaging. Second, those respondents who declared their willingness to participate also reported multiple barriers to action, such as lack of time, knowledge, or financial resources. Nonetheless, they still expressed openness to involvement in institutionally organized activities. Third, a smaller group of students, who can be potential initiators of change through pro-environmental projects or sustainable enterprises, did not show clear interest in university initiatives and evaluated their peers’ attitudes as neutral.

4.3. Gender Differences in Environmental Attitudes and Behaviors

The rule induction process allowed us to identify several interesting rules that differentiate the respondents by gender. The most important rules regarding gender are presented below.
If Q6 is (1) and Q10 is (1, 2, 3) and Q17 is (2, 3, 4, 5), then class: woman | based on 398 samples.
If respondents perceive climate change as a real threat to their future, saying that it is a “serious” threat, AND they use public transport, cycle or walk (albeit at different frequencies) to reduce CO2 emissions, AND they claim that they can personally take initiatives to solve environmental problems by undertaking pro-ecological initiatives such as participating in environmental cleanup initiatives, raising public awareness of environmental issues, or participating in initiatives undertaken by institutions, e.g., universities, or they see no possibility to get involved in solving these problems because in their opinion the changes are primarily the responsibility of the authorities and institutions, or they have no opinion on this matter, THEN they are women (398 cases meet this rule).
If (Q6 is 1) and (Q10 is 4) and Q13 is (1, 2, 3, 4) then class: man | based on 17 samples (17 cases satisfy this rule).
If respondents perceive climate change as a real threat to their future, saying it is “serious” threat AND they never use public transportation, bike, or walk to reduce CO2 emissions AND they perceive the biggest barriers to taking action to protect the environment is lack of time, or knowledge, or financial costs, or difficulty changing habits, THEN they are male (17 cases satisfy the rule).
The analysis showed that women perceived climate change as a serious threat. They expressed this view by engaging in ecological practices, such as using public transportation and participating in collective initiatives, and even by openness to start sustainable enterprises. By contrast, men either acknowledged the threat but mentioned barriers to action, such as a lack of time, knowledge, or resources, or they undermined the severity of climate change, demonstrating inconsistent ecological engagement. Overall, women demonstrated stronger alignment between their attitudes and pro-environmental orientations, while men more often showed ambivalence or skepticism (Table 4).
Table 4. Perception of climate change as a real threat to the future by gender.
Our inferential statistical analysis confirmed that women were significantly more likely than men to perceive climate change as a serious threat (χ2(4) = 26.488, p < 0.001) and to regularly engage in pro-environmental initiatives (χ2(6) = 19.055, p = 0.004, Figure 2, Table 5).
Figure 2. Perception of climate change as a real threat to the future by gender. Source: own analysis using SPSS version 29.0.2.0 (20).
Table 5. Perception of climate change as a real threat to the future by gender—chi-squared test results.
Adjusted residuals revealed that men were overrepresented among those who reported no activities (adj. res. = 3.9), whereas women were more likely to engage in activities regularly or occasionally (Figure 3, Table 6 and Table 7). These results confirm those revealed by the rules.
Figure 3. Daily environmental protection actions taken by men and women. Source: own analysis using SPSS version 29.0.2.0 (20).
Table 6. Daily environmental protection actions taken by men and women.
Table 7. Daily environmental protection actions taken by men and women—chi-squared tests results.
However, unlike rule induction, this analysis does not allow us to detect complex patterns characterizing both genders. It only allows us to analyze them individually.

4.4. Evolving Perceptions of Responsibility and Institutional Role by Study Year

The environmental attitudes of the respondents vary depending on the years of education. The most important rules regarding year of study are presented below.
If Q15.1 is (1, 3, 4, 5, 6, 7, 8) and Q17 is (1, 2, 3, 5) and Q17 is (1, 2, 3, 4), then class: first-year students | based on 296 samples.
Students who did not indicate a response that universities should take measures to segregate waste on campus, i.e., they do not expect universities to take only basic measures to protect the environment AND who did not indicate “no opinion,” nor did they respond that they do not see an opportunity to engage in solving environmental problems (i.e., they have a positive attitude toward engaging in pro-environmental measures), THEN they are first-year students.
If Q15.1 is (2) and Q9 is (2) and Q11.1 is (2 ≤ 0.5), then class: second-year students | based on 61 samples.
Students who expect the university to take basic environmental measures such as campus waste separation AND declare daily green habits such as frequent use of reusable products AND who do not indicate the use of energy-saving technologies at home such as LEDs or energy-certified appliances in the first place, THEN they belong to the second-year students.
If Q15.1 is (2) and Q9 is (1, 3, 4) and Q17 is (2, 3, 4, 5) then class: fourth-year students | based on 22 samples.
Students who expect the university to take environmental action in the form of waste separation AND who did not select the “often” option on the use of reusable packaging (i.e., they selected “always” or “rarely” or “never”) AND who did not indicate the possibility of personally taking environmental action by starting their own sustainable business, THEN they are they are fourth-year students.
If Q15.1 is (1, 3, 4, 5, 6, 7, 8) and Q17 is (1, 2, 3,5), then class: fifth-year students | based on 61 samples.
Students who do not expect the university to separate waste AND who do not say they cannot get involved in environmental activities, THEN they are fifth-year students.
We also employed statistical inference to investigate how students perceive their possible engagement in pro-environmental activities as they progress through their education.
The results show that fifth-year students are more likely to take the initiative in cleaning up the Earth or raising public awareness of environmental issues. Some more than expected students from the first year, who do not see the possibility of getting involved, believing that solving environmental problems is primarily the responsibility of authorities and institutions. Fewer fifth-year students are undecided than expected, which indicates greater readiness among older students to undertake pro-ecological actions (Figure 4, Table 8 and Table 9). Although the analysis of the rules revealed optimism and pro-environmental attitudes among the youngest students, statistical inference indicated that taking personal responsibility for solving environmental problems may be a more challenging task for this group.
Figure 4. Readiness to take personal initiatives to solve environmental problems by year of studies. Source: own analysis using SPSS version 29.0.2.0 (20).
Table 8. Readiness to take personal initiatives to solve environmental problems by year of studies.
Table 9. Readiness to take personal initiatives to solve environmental problems by year of studies—chi-squared test results.
Environmental attitudes toward environmental issues varied across the years of study, showing a U-shaped trajectory. First-year students were generally optimistic and displayed positive attitudes toward environmental issues, but many still shifted responsibility for action to institutions. Second-year students showed more routine ecological habits, such as the use of reusable products, yet lacked broader commitment, particularly in areas like energy-saving practices. Fourth-year students tended to emphasize institutional responsibility (e.g., waste separation) while showing weaker personal initiative. By contrast, fifth-year students stood out for their greater determination to act, being more likely to initiate collective activities, such as clean-ups or awareness campaigns. Overall, these results suggest that students’ environmental orientation weakens in the middle years of study but re-emerges in the final year, possibly reflecting greater maturity and a stronger sense of responsibility before graduation.

4.5. Environmental Perceptions and Attitudes Across Study Types

Regarding the study types, all generated rules apply only to undergraduate students—the most important are described below.
If Q5 is (1, 2) and Q1 is (3) and Q15.1 is (1, 2, 4, 5, 6, 7, 8), then class: undergraduate students | based on 177 samples.
If respondents described the attitudes of their peers as non-environmental (i.e., non-environmental or environmentally neutral) AND their knowledge of climate change and its effects evaluated as good AND among the environmental actions that universities should take, they prioritized options other than environmental workshops and lectures, THEN they are undergraduates.
If Q5 is (1, 2) and Q1 is (1, 2) and Q4.1 is (1, 3, 4, 5, 6), then class: undergraduate students | based on 176 samples.
If respondents described the attitudes of their peers as other than green (i.e., non-environmental or environmentally neutral) AND rated their knowledge of climate change and its effects as less than good AND ranked options other than financial savings first among motivating factors for environmental action, THEN they are undergraduate students.
All generated rules apply only to undergraduate students. They have ecological awareness and specific expectations of university activities, but they are rarely actively involved. There is a gap between their knowledge, motivation, and practical action. Statistical inference also revealed significant differences in how students of different types of studies perceived climate change as a future threat (Table 10 and Table 11).
Table 10. Perception of climate change as a real threat to one’s future by type of studies.
Table 11. Perception of climate change as a real threat to one’s future by type of studies—chi-squared tests.
Students enrolled in complementary Master’s degree programs are significantly more likely than expected to consider climate change a very serious threat (adjusted residual = 2.0). Conversely, Engineering students are less likely than expected to perceive climate change as a very serious threat (adjusted residual = −3.2) and more likely to regard it as moderately serious (adjusted residual = 2.3). Students in uniform Master’s degree programs also show a slightly higher-than-expected tendency to view climate change as a very serious threat (adjusted residual = 1.4), though the effect is modest.
In summary, the decision rules identified patterns only among undergraduate students. Despite their moderate climate awareness and clear expectations of university actions, these students showed limited engagement, indicating a gap between knowledge and behavior. A statistical analysis confirmed this trend across study types. Complementary Master’s students were the most likely to perceive climate change as a serious threat, while Engineering students were the least likely to do so (Figure 5).
Figure 5. Perception of climate change as a real threat to one’s future by type of studies. Source: own analysis using SPSS version 29.0.2.0 (20).

4.6. Environmental Attitudes and Motivations Across Place of Residence

In relation to place of residence, the most important rules are as follows:
If Q4.1 is (1, 2, 3, 6) and Q5 is (2, 3) and Q17 is (1, 2, 3, 4), then class: city dwellers | based on 292 samples.
Students who ranked factors other than information about environmental risks first among the factors motivating them to take pro-environmental actions (i.e., they indicated: a desire to protect nature, or financial savings, or fashion, or social pressure, or concern for future generations) AND their peers’ attitudes toward the environment were rated as other than non-environmental (i.e., neutral or green) AND when asked about their own involvement in taking initiatives to solve environmental problems, they indicated options other than “I have no opinion”, THEN they are city dwellers.
If Q4.1 is (4) and Q5 is (1, 2) and Q15.1 is (1, 3, 4, 5, 6, 7, 8), then class: rural residents | based on 32 samples.
Respondents who stated that information about environmental threats as the main motivation for pro-environmental activities AND who rated their peers’ attitudes toward the environment as non-ecological or neutral AND who believe that the desirable environmental actions that universities should take are other than campus waste separation, THEN they are rural residents.
In conclusion, city dwellers were more often motivated by factors such as the desire to protect nature, financial savings, social pressure, or concern for future generations, and they tended to evaluate their peers’ environmental attitudes as neutral or positive. By contrast, rural students were more likely to cite information about environmental threats as their primary motivation, but at the same time they frequently assessed their peers’ ecological behavior as weak or neutral and expected the university to take measures beyond simple waste separation (Table 12).
Table 12. Waste separation practices by place of residence.
A chi-squared test showed that rural residents were significantly more likely to always separate their waste (adjusted residual = 4.7), while urban residents in medium and large cities were more likely to do so occasionally (Figure 6, Table 13).
Figure 6. Waste separation practices by place of residence. Source: own analysis using SPSS version 29.0.2.0 (20).
Table 13. Waste separation practices by place of residence—chi-squared results.
Notably, students from rural areas were more critical of their peers’ ecological attitudes (Table 14).
Table 14. Assessment of peers’ ecological attitudes by place of residence.
Respondents from villages were significantly more likely to describe their peers as unecological, whereas those from cities with 21–100 thousand inhabitants were more likely to rate their peers as very eco-friendly (Figure 7, Table 15).
Figure 7. Assessment of peers’ ecological attitudes by place of residence. Source: own analysis using SPSS version 29.0.2.0 (20).
Table 15. Assessment of peers’ ecological attitudes by place of residence—chi-squared tests results.
The results suggest a potential discrepancy between self-reported and observed behaviors. These results imply that environmental habits may be more prevalent in smaller communities.
A statistical analysis confirmed several significant associations between demographic variables and pro-ecological behavior. The analysis complements and verifies the results obtained through machine learning methods, offering statistical validation for selected patterns. However, these methods are limited to detecting bivariate relationships and rely on strict assumptions, such as the independence of observations and the categorization of input data. Comparing this analysis with machine learning methods, particularly the advantages of ML-based methods, become apparent. These methods can uncover complex, multivariate patterns involving many interacting variables, identify nonlinear and conditional relationships (e.g., IF...THEN rules), and generate transparent, interpretable decision rules that combine complex behavioral profiles with demographic characteristics. However, it should be emphasized that, due to the scope of this article, only selected rules were analyzed in detail, which means that the presented picture may be partial and does not cover the full complexity of the results.

5. Discussion

This study has explored the concept of environmental responsibility as a core component of sustainable development, emphasizing the interconnected roles of individual perception, education, and systemic change. While sustainability requires structural transformations, it begins with individuals, especially youth, whose values, attitudes and sense of responsibility shape emerging cultural norms. In this context, environmental responsibility refers not only to awareness but to the internalization of ecological values and an openness to contributing to sustainability. By applying a socioformative approach, this study has highlighted how university students perceive environmental challenges, assess their own ability to respond, and how these perceptions relate to their readiness to engage with sustainability on both individual and institutional levels.
An analysis of the decision rules reveals some patterns in the students’ attitudes toward environmental issues. Women are more likely than men to recognize the gravity of climate change, to choose low-carbon transportation, and to engage in collective action, while men are more likely to exhibit passive attitudes and a lack of confidence in their own self-efficacy. Environmental engagement also varies across the years of study, showing a U-shaped trajectory—from positive and optimistic attitudes toward environmental issues among first-year students, through weakened engagement in the middle years of study but re-emerging in the final year, possibly reflecting a stronger sense of responsibility before graduation. While undergraduates report high levels of climate awareness, they often fail to translate this into concrete actions, indicating a gap between knowledge, motivation, and practice. The findings highlighting a persistent gap between environmental awareness and consistent behavioral engagement suggest that cognitive understanding alone is insufficient to drive sustainable action. This is consistent with the findings of earlier studies [3,71,72] and calls for more integrated approaches that combine knowledge with skill-building, emotional engagement, and real-world application.
Importantly, our study directly addresses the identified gap in the literature by conceptualizing environmental responsibility as a multidimensional construct, going beyond the previous research that treated it primarily in cognitive terms. By integrating cognitive, affective, and behavioral dimensions—as well as perceived self-efficacy and views on institutional responsibility—our analysis presents a more comprehensive understanding of what drives environmentally responsible behavior among students. Compared to prior studies, which have often employed simple correlational or univariate statistical methods, this research introduces a novel methodological approach that leverages machine learning (RFE and CART) to uncover hidden, nonlinear relationships. This represents a significant advancement in methodological sophistication and analytical depth. For example, the CART decision trees provided interpretable pathways through which combinations of demographic and attitudinal variables predict behavioral engagement, while RFE helped to reduce noise and to identify the most relevant predictors. Traditional statistical analysis served a complementary role, allowing us to confirm and nuance machine learning-derived insights. This dual-method approach not only enhances robustness but ensures interpretability—an often-cited limitation in machine learning research in the social sciences.
This study complements the previous findings that environmental values are positively related to sustainable entrepreneurial intention, and that the relationship between environmental values and propensity to establish sustainable enterprises is also moderated by personal attitudes, social norms, and self-efficacy [73]. Our findings also partially align with those of Baptista et al. [74] who advocated for integrated, competence-based, and action-oriented frameworks within education for sustainable development (ESD). Their study also highlights the potential of an inquiry-based science education (IBSE) in fostering students’ readiness to engage with local environmental challenges, not merely through conceptual understanding, but through participatory and experiential learning processes. This supports the notion that moving beyond cognitive instruction toward educational models that incorporate inquiry, agency, and democratic participation may help bridge the gap between awareness and meaningful engagement. Similarly, our results echo Xiao et al. [75], who underlined the importance of reflection and value reorientation, but we extend their conclusions by demonstrating that perceived institutional support—or the lack thereof—plays a significant role in shaping students’ environmental engagement. Our findings support the argument that education must actively engage students in questioning assumptions and developing a deeper, more personal connection to sustainability goals.
Another contribution of this study lies in its geographical and socio-cultural contextualization. Our findings suggest that, while many Polish students acknowledge the importance of individual responsibility in addressing environmental issues, their sense of personal efficacy and confidence in their ability to make a meaningful impact remains limited. This ambivalence is further reflected in their mixed perceptions of the role of universities in promoting sustainability. On the one hand, students recognize the potential influence of higher education institutions; on the other, they often question whether universities are doing enough to fulfill this role. This indicates a possible disconnect between the students’ expectations and perceived institutional engagement, a dynamic that remains underexplored in the existing literature.
In response to these challenges, we suggest considering institutional changes that may help foster deeper reflection, sustain engagement and the development of practical sustainability-related competencies. These could include a curriculum redesign aimed at embedding sustainability more broadly across disciplines, the implementation of socioformative and project-based learning that encourages students to explore real-world environmental problems, and the promotion of green entrepreneurship as a way to encourage innovative, sustainable business solutions. Such initiatives have the potential to reduce the gap between environmental awareness and a readiness to act, by strengthening the students’ knowledge base, reflective capacity, and orientation toward responsible decision-making—both individually and collectively. Higher education institutions, through interdisciplinary education and opportunities for experiential learning, are well positioned to support students in developing the transversal competencies needed to engage meaningfully with sustainability challenges. Business education, in particular, may play a key role in shaping future professionals’ understanding of environmentally responsible economic practices and in fostering openness to sustainable entrepreneurship. While education alone cannot solve complex environmental issues, it can contribute to shaping attitudes and capacities that influence how individuals relate to sustainability in their personal, academic, and professional lives. Taken together, these findings underline the importance of educational environments that not only inform but inspire and equip students to critically engage with sustainability, in ways that are context-sensitive, interdisciplinary, and future-oriented.
The choice of RFE and CART was driven by their ability to produce accurate and interpretable models. RFE systematically eliminates less relevant variables, creating a compact feature set that reduces noise, improves performance, and minimizes overfitting. CART, as a non-parametric method, effectively manages heterogeneous data, missing values, outliers, and nonlinear relationships while generating transparent decision trees. The integration of these ML techniques was crucial for detecting complex patterns beyond the reach of classical statistical approaches. A traditional statistical analysis served a complementary role, confirming the ML-derived patterns and adding nuance, even though it was limited to detecting bivariate relationships. Together, these methods provided a more comprehensive understanding of the students’ environmental responsibility and highlighted the need to consider demographic and motivational diversity in sustainability education.
While this study provides valuable insights into the environmental responsibility and attitudes of students in this regard, several limitations should be acknowledged. Due to the cross-sectional nature of this study, attitudes were captured at one point in time. This limits insight into how behaviors and attitudes evolve over the long term, especially after educational interventions or as students transition into the workforce. Further longitudinal studies are essential to examine how sustainability attitudes and behaviors evolve over time, and how educational experiences influence long-term environmental responsibility and professional choices. Although this study notes a gap between knowledge and practice, it does not deeply explore the psychological, economic, or structural barriers that prevent students from taking pro-environmental actions. Furthermore, the sample may not be representative of the broader student population, reducing the generalizability of the findings across different cultural, institutional, or socio-economic contexts. Therefore, the cross-country comparative research could identify the best practices and contextual factors influencing student engagement with environmental issues. Such studies should consider cultural, institutional, and policy-related variables that shape student attitudes and actions. In future studies, it would be valuable to extend the methodology to capture the uncertainty arising from ambiguous or subjectively interpreted data by employing the hybrid fuzzy-rough approach. This is intended to address the uncertainty that occurs particularly in public opinion surveys, where expressions such as often or many can be understood in multiple ways. Moreover, the proposed approach helps model situations involving missing responses due to the respondents’ reluctance to disclose sensitive information.

6. Conclusions

This study investigated how Polish university students understand and engage with the concept of environmental responsibility, combining a socioformative framework with machine learning techniques to capture both individual orientations and systemic perceptions. The research addressed a gap in the literature by focusing on a Central and Eastern European context and by examining environmental responsibility as a multidimensional construct—integrating awareness, attitudes, behaviors, self-efficacy, and the perceived role of higher education institutions. The findings respond directly to the research questions and highlight several key conclusions:
  • Students demonstrate moderate awareness and selective engagement. While most students report moderate to high knowledge of climate change and practice basic sustainable behaviors, only a minority regularly engage in broader pro-environmental actions or initiatives.
  • Gender, type of study, year level, and place of residence influence attitudes and behavior. The analysis revealed clear differences in environmental orientation among students. Women were more likely to perceive climate change as a serious threat, link this view with ecological practices, and demonstrate a stronger willingness to participate in initiatives or establish sustainable enterprises. By contrast, men were more likely to report barriers or skepticism.
    Engagement followed a U-shaped pattern: First-year students were optimistic but tended to delegate responsibility. Involvement declined during the second and third years, and fifth-year students showed renewed determination to act.
    By study type, undergraduates demonstrated awareness but limited action. Complementary Master’s students were the most likely to view climate change as a very serious threat. Engineering students were more skeptical, and uniform Master’s students showed slightly higher concern.
  • Place of residence also mattered. Urban students were driven by social, lifestyle, or financial motives, and they viewed their peers more positively. By contrast, rural students were more motivated by threat information and were more critical of their peers’ ecological engagement. Institutional responsibility is strongly emphasized. Students widely recognize the university’s role in promoting sustainability but are often undecided about personal involvement. However, institutional engagement can positively influence the students’ readiness to act.
  • Socioformative approaches can bridge the “awareness–action” gap. Integrating environmental education with responsibility-building projects can foster self-efficacy and empower students to take meaningful action, individually and collectively.
  • Machine learning revealed complex behavioral patterns. This innovative approach uncovered nuanced student profiles, that may help to explain why some students are proactive despite barriers, while others remain passive despite high awareness.
These insights can support the development of more effective sustainability education programs and institutional strategies in higher education.
The findings of this study point to the important role that educational systems, particularly higher education institutions, can play in fostering environmental responsibility and sustainable development. Although students demonstrate a relatively high level of awareness regarding climate change and sustainability issues, this awareness does not consistently translate into a consistent readiness to take action. This gap between knowledge and action suggests potential areas for reflection in educational policy, curriculum design, and institutional practices. Based on the presented findings, we recommend that university curricula move beyond purely cognitive approaches to include experiential learning, emotional engagement, and behavior-based interventions that foster environmental responsibility. Integrating entrepreneurial education for sustainability may also support students in developing sustainable business models, critical thinking, and responsible decision-making. Although the scope of this study is limited to a specific national and institutional context, the results suggest that universities and educational policymakers should consider developing more holistic and action-oriented learning environments. Empowering students not just to understand sustainability, but to lead in this area may be the key to cultivating a generation of environmentally responsible citizens and professionals.

Author Contributions

Conceptualization: D.M., T.M., M.C. and K.J.; methodology: D.M., T.M., M.C. and K.J.; data curation: T.M. and M.C.; formal analysis: T.M.; investigation: D.M., T.M., M.C. and K.J.; software: T.M.; resources: D.M., T.M., M.C. and K.J.; writing: D.M., T.M., M.C. and K.J.; visualization: T.M. and M.C.; project administration: D.M. and M.C.; supervision: D.M. and M.C. All authors have read and agreed to the published version of the manuscript.

Funding

This research received no external funding.

Institutional Review Board Statement

Our research was conducted in accordance with ethical standards, specifically the investigations were conducted in accordance with the principles outlined in the Declaration of Helsinki (1975, revised in 2013). According to our local rules (Regulations of the Rector’s Committee for Research Ethics at the Pedagogical University of the National Education Commission in Krakow (the university changed its name to University of the National Education Commission in Krakow)), it is not necessary to obtain the Committee’s approval if the research is not interventional, does not operate on sensitive data, does not have a clinical nature, and when conducting a survey with anonymous questionnaires.

Data Availability Statement

The original contributions presented in this study are included in the article. Further inquiries can be directed to the corresponding author.

Conflicts of Interest

The authors declare no conflicts of interest.

References

  1. Kaiser, F.G.; Ranney, M.A.; Hartig, T.; Bowler, P.A. Ecological behavior, environmental attitude, and feelings of responsibility for the environment. Eur. Psychol. 1999, 4, 59–74. [Google Scholar] [CrossRef]
  2. Omoogun, A.C.; Egbonyi, E.E.; Onnoghen, U.N. From Environmental Awareness to Environmental Responsibility: Towards a Stewardship Curriculum. J. Educ. Issues 2016, 2, 60–72. [Google Scholar] [CrossRef]
  3. Kollmuss, A.; Agyeman, J. Mind the gap: Why do people act environmentally and what are the barriers to pro-environmental behavior? Environ. Educ. Res. 2002, 68, 239–260. [Google Scholar] [CrossRef]
  4. Steg, L.; Vlek, C. Encouraging pro-environmental behaviour: An integrative review and research agenda. J. Environ. Psychol. 2009, 29, 309–317. [Google Scholar] [CrossRef]
  5. Leiserowitz, A.; Maibach, E.; Roser-Renouf, C.; Smith, N. Climate Change in the American Mind: Americans’ Global Warming Beliefs and Attitudes; Yale University: New Haven, CT, USA, 2014. [Google Scholar]
  6. Fielding, K.S.; Head, B.W. Determinants of young Australians’ environmental actions: The role of responsibility attributions, locus of control, knowledge and attitudes. Environ. Educ. Res. 2011, 18, 171–186. [Google Scholar] [CrossRef]
  7. Skeirytė, A.; Krikštolaitis, R.; Liobikienė, G. The differences of climate change perception, responsibility and climate-friendly behavior among generations and the main determinants of youth’s climate-friendly actions in the EU. J. Environ. Manag. 2022, 323, 116277. [Google Scholar] [CrossRef]
  8. Kirbiš, A. Environmental Attitudes among Youth: How Much Do the Educational Characteristics of Parents and Young People Matter? Sustainability 2023, 15, 11921. [Google Scholar] [CrossRef]
  9. Przybylski, B.; Janeczko, E.; Studnicki, M.; Bielinis, E.; Bielinis, L. Young adults’ perspective of global environmental risks: A study on Polish university students. PLoS ONE 2022, 17, e0273393. [Google Scholar] [CrossRef]
  10. Akrofi, M.M.; Antwi, S.H.; Gumbo, J.R. Students in Climate Action: A Study of Some Influential Factors and Implications of Knowledge Gaps in Africa. Environments 2019, 6, 12. [Google Scholar] [CrossRef]
  11. Cortese, A.D. The critical role of higher education in creating a sustainable future. Plan. High. Educ. 2003, 31, 15–22. [Google Scholar]
  12. Filho, W.L. About the role of universities and their contribution to sustainable development. High. Educ. Pol. 2011, 24, 427–443. [Google Scholar] [CrossRef]
  13. Dzimińska, M.; Fijałkowska, J.; Sułkowski, Ł. A Conceptual Model Proposal: Universities as Culture Change Agents for Sustainable Development. Sustainability 2020, 12, 4635. [Google Scholar] [CrossRef]
  14. Ajzen, I. The theory of planned behavior. Organ. Behav. Hum. Decis. Process. 1991, 50, 179–211. [Google Scholar] [CrossRef]
  15. Hines, J.M.; Hungerford, H.R.; Tomera, A.N. Analysis and synthesis of research on responsible environmental behaviour: A meta-analysis. J. Environ. Educ. 1987, 18, 1–8. [Google Scholar] [CrossRef]
  16. Dobson, A. Environmental citizenship: Towards sustainable development. Sustain. Dev. 2007, 15, 276–285. [Google Scholar] [CrossRef]
  17. Fischer, J.; Dyball, R.; Fazey, I. Human behavior and sustainability. Front. Ecol. Environ. 2012, 10, 153–160. [Google Scholar] [CrossRef]
  18. Duran, D.C.; Gogan, L.M.; Artene, A.; Duran, V. The components of sustainable development-a possible approach. Procedia Econ. Financ. 2015, 26, 806–811. [Google Scholar] [CrossRef]
  19. Hopwood, B.; Mellor, M.; O’Brien, G. Sustainable development: Mapping different approaches. Sustain. Dev. 2005, 13, 38–52. [Google Scholar] [CrossRef]
  20. Aguilar-Esteva, V.; Acosta-Banda, A.; Carreño Aguilera, R.; Patiño Ortiz, M. Sustainable social development through the use of artificial intelligence and data science in education during the COVID emergency: A systematic review using PRISMA. Sustainability 2023, 15, 6498. [Google Scholar] [CrossRef]
  21. Littledyke, M. Science education for environmental awareness in a postmodern world. Environ. Educ. Res. 1996, 2, 197–214. [Google Scholar] [CrossRef]
  22. Bandura, A. Self-Efficacy: The Exercise of Control; Macmillan: New York, NY, USA, 1997. [Google Scholar]
  23. Tabernero, C.; Hernández, B. Self-efficacy and intrinsic motivation guiding environmental behavior. Environ. Behav. 2011, 43, 658–675. [Google Scholar] [CrossRef]
  24. Bell, D. Environmental citizenship: Global, local and individual. In Routledge Handbook of Global Environmental Politics; Routledge: Abingdon, UK, 2013; pp. 347–358. [Google Scholar]
  25. Stern, P.C. Contributions of psychology to limiting climate change. Am. Psychol. 2011, 66, 303. [Google Scholar] [CrossRef]
  26. Hadjichambis, A.C.; Reis, P. Introduction to the conceptualisation of environmental citizenship for twenty-first-century education. In Conceptualizing Environmental Citizenship for 21st Century Education; Springer: Cham, Switzerland, 2020; pp. 1–14. [Google Scholar]
  27. Wolf, J.; Brown, K.; Conway, D. Ecological citizenship and climate change: Perceptions and practice. Environ. Politics 2009, 18, 503–521. [Google Scholar] [CrossRef]
  28. Jagers, S.C.; Martinsson, J.; Matti, S. Ecological citizenship: A driver of pro-environmental behaviour? Environ. Politics 2014, 23, 434–453. [Google Scholar] [CrossRef]
  29. Gabrielson, T. Green citizenship: A review and critique. Citizsh. Stud. 2008, 12, 429–446. [Google Scholar] [CrossRef]
  30. Slavoljub, J.; Živković, L.; Sladjana, A.; Dragica, G.; Zorica, P.S. To the Environmental Responsibility among Students through Developing their Environmental Values. Procedia Soc. Behav. Sci. 2015, 171, 317–322. [Google Scholar] [CrossRef]
  31. Balundė, A.; Perlaviciute, G.; Truskauskaitė-Kunevičienė, I. Sustainability in youth: Environmental considerations in adolescence and their relationship to pro-environmental behavior. Front. Psychol. 2020, 11, 582920. [Google Scholar] [CrossRef]
  32. Bamberg, S.; Möser, G. Twenty years after Hines, Hungerford, and Tomera: A new meta-analysis of psycho-social determinants of pro-environmental behaviour. J. Environ. Psychol. 2007, 27, 14–25. [Google Scholar] [CrossRef]
  33. Vishnoi, S.K.; Mathur, S.; Agarwal, V.; Virmani, N.; Jagtap, S. What drives Generation Z to choose green apparel? Unraveling the impact of environmental knowledge, altruism and perceived innovativeness. Int. J. Sustain. Eng. 2025, 18, 2473986. [Google Scholar] [CrossRef]
  34. Ambrosio Prado, R. The socioformacion: An approach to educational change. Rev. Iberoam. Educ. 2018, 76, 57–81. [Google Scholar]
  35. Martínez-Iñiguez, J.E.; Tobón, S.; Soto-Curiel, J.A. Key axes of the socioformative educational model for university training in the transformation framework towards sustainable social development. Form. Univ. 2021, 14, 53–66. [Google Scholar]
  36. Cardona, S.; Vélez, J.; Tobón, S. Towards a model for the development and assessment of competencies through formative projects. In Proceedings of the 2013 XXXIX Latin American Computing Conference (CLEI), Caracas, Venezuela, 7–11 October 2013; pp. 1–10. [Google Scholar]
  37. Luna-Nemecio, J.; Tobón, S.; Juárez-Hernández, L.G. Sustainability-based on socioformation and complex thought or sustainable social development. Resour. Environ. Sustain. 2020, 2, 100007. [Google Scholar] [CrossRef]
  38. Valencia, F.A.C.; Canales, H.B.G.; Echevarría, C.R.R.; Davila, C.P.M. The socio-formative approach in university students for sustainable social development. Prometeica 2024, 31, 184–194. [Google Scholar]
  39. Frisk, E.; Larson, K.L. Educating for sustainability: Competencies & practices for transformative action. J. Sustain. Educ. 2011, 2, 1–20. [Google Scholar]
  40. Bianchi, G.; Pisiotis, U.; Cabrera Giraldez, M. GreenComp—The European Sustainability Competence Framework; Publications Office of the European Union: Luxembourg, 2022; pp. 1–50. [Google Scholar]
  41. Redman, A.; Wiek, A. Competencies for advancing transformations towards sustainability. Front. Educ. 2021, 6, 785163. [Google Scholar] [CrossRef]
  42. Brundiers, K.; Barth, M.; Cebrián, G.; Cohen, M.; Diaz, L.; Doucette-Remington, S.; Dripps, W.; Habron, G.; Harré, N.; Jarchow, M.; et al. Key competencies in sustainability in higher education—Toward an agreed-upon reference framework. Sustain. Sci. 2021, 16, 13–29. [Google Scholar] [CrossRef]
  43. UNESCO. Education for Sustainable Development Goals: Learning Objectives; UNESCO: Paris, France, 2017. [Google Scholar]
  44. Tomassi, A.; Caforio, A.; Romano, E.; Lamponi, E.; Pollini, A. The development of a competence framework for environmental education complying with the European qualifications framework and the European green deal. J. Environ. Educ. 2024, 55, 153–179. [Google Scholar] [CrossRef]
  45. Sterling, S. Sustainable Education: Re-Visioning Learning and Change; Schumacher Briefings n. 6; Green Books: Totnes, UK, 2001. [Google Scholar]
  46. Hazelkorn, E.; Ryan, C.; Beernaert, Y.; Constantinou, C.P.; Deca, L.; Grangeat, M.; Karikorpi, M.; Lazoudis, A.; Casulleras, R.P.; Welzel-Breuer, M. Science Education for Responsible Citizenship; Report to the European Commission of the Expert Group on Science Education; Publications Office of the European Union: Luxembourg, 2015. [Google Scholar]
  47. Leal Filho, W.; Ayal, D.Y.; Wall, T.; Shiel, C.; Paco, A.; Pace, P.; Mifsud, M.; Salvia, A.L.; Skouloudis, A.; Moggi, S.; et al. An Assessment of Attitudes and Perceptions of International University Students on Climate Change. Clim. Risk Manag. 2023, 39, 100486. [Google Scholar] [CrossRef]
  48. Findler, F.; Schönherr, N.; Lozano, R.; Reider, D.; Martinuzzi, A. The impacts of higher education institutions on sustainable development: A review and conceptualization. Int. J. Sustain. High. Educ. 2019, 20, 23–38. [Google Scholar] [CrossRef]
  49. Leal Filho, W.; Eustachio, J.H.P.P.; Caldana, A.C.F.; Will, M.; Lange Salvia, A.; Rampasso, I.S.; Anholon, R.; Platje, J.; Kovaleva, M. Sustainability leadership in higher education institutions: An overview of challenges. Sustainability 2020, 12, 3761. [Google Scholar] [CrossRef]
  50. Warwick, P. An integrated leadership model for leading education for sustainability in higher education and the vital role of students as change agents. Manag. Educ. 2016, 30, 105–111. [Google Scholar] [CrossRef]
  51. Klaniecki, K.; Wuropulos, K.; Hager, C.P. Behavior change for sustainable development. In Encyclopedia of Sustainability in Higher Education; Springer International Publishing: Cham, Switzerland, 2019; pp. 85–94. [Google Scholar]
  52. García-Feijoo, M.; Eizaguirre, A.; Rica-Aspiunza, A. Systematic review of sustainable-development-goal deployment in business schools. Sustainability 2020, 12, 440. [Google Scholar] [CrossRef]
  53. Kuckertz, A.; Wagner, M. The influence of sustainability orientation on entrepreneurial intentions—Investigating the role of business experience. J. Bus. Ventur. 2010, 25, 524–539. [Google Scholar] [CrossRef]
  54. Koe, W.L.; Omar, R.; Majid, I.A. Factors associated with propensity for sustainable entrepreneurship. Procedia Soc. Behav. Sci. 2014, 130, 65–74. [Google Scholar] [CrossRef]
  55. Hodorog, A.; Petri, I.; Rezgui, Y. Machine learning and Natural Language Processing of social media data for event detection in smart cities. Sustain. Cities Soc. 2022, 85, 104026. [Google Scholar] [CrossRef]
  56. Stier, S.; Breuer, J.; Siegers, P.; Thorson, K. Predicting political attitudes from web tracking data: A machine learning approach. J. Inf. Technol. Politics 2024, 21, 564–577. [Google Scholar]
  57. Saheb, T.; Sidaoui, M.; Schmarzo, B. Convergence of artificial intelligence with social media: A bibliometric & qualitative analysis. Telemat. Inform. Rep. 2024, 14, 100146. [Google Scholar]
  58. Gligorea, I.; Cioca, M.; Oancea, R.; Gorski, A.-T.; Gorski, H.; Tudorache, P. Adaptive Learning Using Artificial Intelligence in e-Learning: A Literature Review. Educ. Sci. 2023, 13, 1216. [Google Scholar] [CrossRef]
  59. Tabuenca, B.; Uche-Soria, M.; Greller, W.; Hernández-Leo, D.; Balcells-Falgueras, P.; Gloor, P.; Garbajosa, J. Greening smart learning environments with Artificial Intelligence of Things. Internet Things 2024, 25, 101051. [Google Scholar] [CrossRef]
  60. Patel, H.; Prajapati, P. Study and Analysis of Decision Tree Based Classification Algorithms. Int. J. Comp. Sci. Eng. 2018, 6, 74–78. [Google Scholar] [CrossRef]
  61. James, G.; Witten, D.; Hastie, T.; Tibshirani, R. An Introduction to Statistical Learning: With Applications in R; Springer: Berlin/Heidelberg, Germany, 2013. [Google Scholar]
  62. Loh, W.-Y. Classification and regression trees. Wiley Interdiscip. Rev. Data Min. Knowl. Discov. 2011, 1, 14–23. [Google Scholar] [CrossRef]
  63. Liu, X. Constructing Consumer Portraits of Environmentally Friendly Clothing under the “Dual Carbon”: Based on the Cart Decision Tree Algorithm. In Proceedings of the CSAIDE ’24: 2024 3rd International Conference on Cyber Security, Artificial Intelligence and Digital Economy, Nanjing, China, 1–3 March 2024; pp. 525–531. [Google Scholar] [CrossRef]
  64. Chandrashekar, G.; Sahin, F. A survey on feature selection methods. Comput. Electr. Eng. 2014, 40, 16–28. [Google Scholar] [CrossRef]
  65. Awad, M.; Fraihat, S. Recursive Feature Elimination with Cross-Validation with Decision Tree: Feature Selection Method for Machine Learning-Based Intrusion Detection Systems. J. Sens. Actuator Netw. 2023, 12, 67. [Google Scholar] [CrossRef]
  66. Chen, X.; Jeong, J.C. Enhanced recursive feature elimination. In Proceedings of the Sixth International Conference on Machine Learning and Applications, Cincinnati, OH, USA, 13–15 December 2007. [Google Scholar]
  67. Guyon, I.; Weston, J.; Barnhill, S.; Vapnik, V. Recursive feature elimination. In Proceedings of the 10th International Conference on Neural Information Processing Systems (NIPS 2002), Vancouver, BC, Canada, 9–14 December 2002; Volume 1, pp. 1–8. [Google Scholar]
  68. Harris, M.J. One-Hot Encoding. In Python Machine Learning, 3rd ed.; Packt Publishing: Birmingham, UK, 2019; pp. 124–126. [Google Scholar]
  69. Breiman, L.; Friedman, J.H.; Olshen, R.A.; Stone, C.J. Classification and Regression Trees; Wadsworth & Brooks: Monterey, CA, USA, 1984. [Google Scholar]
  70. Breiman, L. Random forests. Mach. Learn. 2001, 45, 5–32. [Google Scholar] [CrossRef]
  71. Cogut, G.; Webster, N.J.; Marans, R.W.; Callewaert, J. Links between sustainability-related awareness and behavior: The moderating role of engagement. Int. J. Sustain. High. Educ. 2019, 20, 1240–1257. [Google Scholar] [CrossRef]
  72. Kennedy, E.H.; Beckley, T.M.; McFarlane, B.L.; Nadeau, S. Why we don’t “walk the talk”: Understanding the environmental values/behaviour gap in Canada. Hum. Ecol. Rev. 2009, 16, 151–160. [Google Scholar]
  73. Peng, H.; Li, B.; Zhou, C.; Sadowski, B.M. How does the appeal of environmental values influence sustainable entrepreneurial intention? Int. J. Environ. Res. Public Health 2021, 18, 1070. [Google Scholar] [CrossRef]
  74. Baptista, M.; Pinho, A.S.; Alves, A.R. Students’ Learning for Action Through Inquiry-Based Science Education on a Local Environmental Problem. Sustainability 2025, 17, 3907. [Google Scholar] [CrossRef]
  75. Xiao, L.; Gill-Simmen, L.; Mehta, A. The quantum shift: Achieving education for sustainability development through a transformative teaching and learning approach. World Dev. Sustain. 2025, 7, 100236. [Google Scholar] [CrossRef]
Disclaimer/Publisher’s Note: The statements, opinions and data contained in all publications are solely those of the individual author(s) and contributor(s) and not of MDPI and/or the editor(s). MDPI and/or the editor(s) disclaim responsibility for any injury to people or property resulting from any ideas, methods, instructions or products referred to in the content.

Article Metrics

Citations

Article Access Statistics

Multiple requests from the same IP address are counted as one view.