Next Article in Journal
Environmental Sustainability as a Core Value in a Company with a High Carbon Footprint
Previous Article in Journal
A Novel Collaborative Method to Integrate Carbon Efficiency into Multi-Equipment Operational Coupling for Smart Manufacturing System
Previous Article in Special Issue
Polarization or Equilibrium: Spatial and Temporal Patterns and Divergent Characteristics of Rural Restructuring in Unevenly Developed Regions
 
 
Font Type:
Arial Georgia Verdana
Font Size:
Aa Aa Aa
Line Spacing:
Column Width:
Background:
Article

Effect of Leading Officials’ Natural Resources Accountability Audits on Misallocation of Land Resource

1
College of International Trade and Economics, Ningbo University of Finance and Economics, Ningbo 315175, China
2
Climate Change and Energy Economics Study Center, Wuhan University, Wuhan 430072, China
3
College of Accounting, Ningbo University of Finance and Economics, Ningbo 315175, China
*
Authors to whom correspondence should be addressed.
Sustainability 2025, 17(18), 8391; https://doi.org/10.3390/su17188391
Submission received: 7 August 2025 / Revised: 7 September 2025 / Accepted: 16 September 2025 / Published: 18 September 2025
(This article belongs to the Special Issue Nature-Based Solutions for Landscape Sustainability Challenges)

Abstract

Land resource misallocation (LRM) hinders the intensive use and maximization of allocation benefits, while also restricting regional coordinated development and reducing the quality of urban development. It is of great value to optimize the allocation of land resources, correct the mismatch of land resources, improve resource utilization efficiency, and achieve high-quality urban development through administrative means. On the basis of sorting out and summarizing the impact effects of government environmental assessment and the factors affecting urban LRM, this study uses panel data from 270 cities in China as samples and the multi-time difference-in-difference method to empirically test the impact of China’s leading officials’ natural resources accountability audit policy (NRAAP) on urban LRM. Research has found the following: (1) The environmental assessment represented by the pilot of NRAAP to some extent suppresses LRM. (2) NRAAP can have an impact on LRM by increasing government environmental attention. (3) NRAAP has a more significant inhibitory effect on LRM between eastern and non-resource-based cities. Therefore, local governments should innovate environmental assessment systems and optimize land resource allocation strategies according to local conditions and take a sustainable development path guided by green development. This study provides new research ideas and a technical basis for correcting the mismatch of land resources and improving the level of urban sustainable development.

1. Introduction

Due to the immediate impact of industrial development on economic growth, local governments spare no effort in developing industry and utilize their primary control and transfer rights in the land market to allocate a large amount of construction land to industrial enterprises, in order to promote the vigorous development of industry [1]. Along with the rapid advancement of industrialization, the area of industrial land in China has also increased rapidly [2]. The industrial land area in Chinese cities has increased from 2007 to 11,082 km in 2020, accounting for approximately 20% of the total urban construction land area. However, the proportion of industrial land in most developed countries is less than 10%, but the efficiency of industrial land utilization is much higher than that in China [3]. Although this extensive industrial land supply model has brought huge economic benefits in a short period of time [4], it has also caused serious losses to the environment and resources, restricting the process of China’s industrial green development [5]. In order to attract enterprises to settle in and drive investment, a large number of industrial parks have been built in various regions, resulting in endless expansion of industrial land, overcapacity and other problems. In addition, some enterprises with severe pollution and low production efficiency have not been promptly cleared, which has solidified the local industrial development mode, resulting in low land resource utilization efficiency and difficulties in upgrading industrial structure [6]. Local governments have lowered industrial land prices, lowered entry barriers for enterprises, and relaxed supervision of heavily polluting but high tax paying industrial enterprises during the land transfer process, resulting in these enterprises still occupying a dominant position in the local area and delaying the process of industrial green transformation. Therefore, the government’s land supply strategy of selling industrial land at low prices and restricting the sale of commercial land at high prices distorts the essence of land as a production factor, leading to land resources mismatch (LRM). The adoption of the “land for development” model by local governments has promoted short-term economic growth in its region, allowing local officials to win promotion tournaments based on economic performance. However, the “land for development” model has also caused ecological degradation and extensive urban sprawl, hindering high-quality economic development. Therefore, linking environmental assessment (EA) with officials’ performance may become a key factor in synergistically promoting ecological environment protection and economic development.
In 2013, the Chinese government proposed, for the first time, to implement a pilot of leading officials’ natural resources accountability audit policy (NRAAP). In 2014, the Chinese government implemented the first batch pilot of NRAAP in Shandong, Jiangsu and other regions [7]. The implementation of NRAAP can make up for the shortcomings of the traditional official assessment system and suppress the inaction of local government officials in environmental governance. As a new type of EA system, the ultimate goal of NRAAP is to fulfill the responsibilities of government officials and strengthen environmental governance efforts. As the assessment system continues to develop towards greenization, local governments will inevitably strengthen environmental governance and punishment efforts to avoid failing to complete environmental governance tasks, and promote enterprises to implement stricter environmental protection measures [8]. To avoid accountability and alleviate accountability pressure, local governments will adopt strict environmental accountability measures to curb the behavior of local officials who arbitrarily sell land during their tenure in pursuit of pure economic growth. At the same time, local officials will use reasonable means such as administrative approval to selectively restrict the transfer of land in high pollution industries, strengthen supervision over the already transferred land in high pollution industries, and optimize the utilization of land resources. Therefore, as an important part of the promotion assessment for local officials, EA will affect the policy orientation and environmental protection behavior of local governments. Will this impact be transmitted to urban land use and what impact will it have on the urban LRM. The systematic analysis of these issues is of great significance for improving EA policies and promoting regional green development.
Currently, scholars have systematically investigated the determinants of LRM across multiple analytical dimensions. Established factors such as land finance and urbanization level can affect LRM [9,10]. EA can promote local officials’ environmental governance actions and corporate environmental protection behaviors, which is beneficial for reducing pollutant emissions in the region, enabling environmental pollution levels to cross the Kuznets turning point faster, solving regional environmental pollution problems and improving environmental governance work, thereby promoting regional green development [11,12,13,14]. LRM has led to excessive expansion of industrial land and insufficient supply of commercial and residential land. At the same time, urban construction land encroaches on ecological protection areas, causing biodiversity loss and soil erosion. The extensive use of industrial land exacerbates environmental pollution and conflicts with urban sustainable goals. However, there is no research that incorporates EA and LRM into a unified analysis framework to analyze how EA affects urban LRM. Therefore, this study uses a multi-time DID model to explore the impact mechanism of EA on LRM from three dimensions: effectiveness, heterogeneity, and mechanism of action. Specifically, our research aims to examine whether NRAAP can suppress urban LRM, whether GEA is an important mediating channel for NRAAP to affect urban LRM, and whether the impact of NRAAP on urban LRM will vary among cities in different geographical locations. This study is beneficial for the government to use environmental policy measures to optimize the allocation of urban land resources, reduce LRM, and thus enable the rational planning and utilization of urban land, reduce the negative impact of land on the environment, and promote sustainable urban development.
This study makes three principal contributions: (1) At present, there is little research on environmental assessment and urban LRM, and there is no literature directly studying the impact of NRAAP on LRM. For the first time, we have incorporated NRAAP, government environmental attention (GEA), and LRM into a unified analytical framework, and evaluated the impact of NRAAP on urban LRM from both theoretical and empirical perspectives. Expanded the research perspective of NRAAP and enriched the literature on the influencing factors of LRM. (2) This study takes the NRAAP as a quasi-natural experiment, and uses multi-time DID to test the causal relationship between NRAAP and LRM. At the same time, we also provided empirical evidence on the effectiveness of NRAAP from the perspective of LRM, enriching the relevant literature in the field of evaluating the effectiveness of the NRAAP. (3) We have conducted a detailed heterogeneity analysis of city types and geographical locations, providing theoretical support for optimizing EA policies and reducing LRM based on different city types. It also provides a scientific basis for optimizing official assessment mechanisms, promoting long-term ecological environment protection, and rational allocation of urban land resources.

2. Literature Review

2.1. Research on LRM

Currently, most literature uses indicators such as the ratio of agreed upon land area to land area, the ratio of average residential land price to average industrial land price, and the ratio of industrial land area to service land area [15,16] to measure land misallocation. Based on this measurement method, many scholars have conducted research at the provincial, municipal, or industry level, examining the situation of land mismatch between different industries and spaces [17,18,19]. For example, Huang and Du (2017) [15] explored the impact of government intervention on urban LRM. They found that government intervention can distort land resource prices.
Many scholars have attempted to analyze the sources and impacts of LRM. Due to the fact that China’s land resources are mainly controlled by the government, the academic community mainly starts from the government’s perspective and explores the sources of LRM from two aspects: land finance and investment impulse [20,21]. The former believes that land transfer can bring a large amount of land transfer revenue to the government, which can alleviate the financial pressure on local governments brought about by the tax sharing system reform. The latter believes that under China’s political tournament system, in order to achieve political promotion, local officials will promote local economic growth by selling land to attract investment, which can inevitably affect the allocation of land resources. Due to the greater flexibility of industrial enterprises in site selection, local governments with lower administrative levels face greater competition in attracting investment. Therefore, even in situations where urban land quotas are tight, many local governments will still sell high-value land to inefficient industrial enterprises. In addition, misallocation of land resources can result in a series of economic and environmental consequences. Existing literature has found that LRM can lead to a decrease in urban innovation capacity, a decline in the quality of urban innovation and entrepreneurship, increased environmental pollution, and obstacles to industrial structure upgrading [22,23,24].

2.2. Related Research on NRAAP

There are not many studies directly studying the mismatch between NRAAP and urban LRM. The existing literature mainly explores the environmental effects generated by EA. Sun et al. (2014) found based on data from Chinese cities that EA centered on improving environmental quality and energy efficiency have a certain positive effect on the promotion probability of local officials, thereby reducing the level of environmental pollution in cities [25]. Based on provincial level data in China, Liu and Wan (2019) found that environmental performance evaluation using environmental constraint indicators as a lever effectively reduced local sulfur dioxide emissions [26]. Lu et al. (2023) found that EA can improve the efficiency of green land use in cities by strengthening government environmental attention [27]. Liu et al. (2022) found using data from Chinese enterprises that under the EA system, local officials will strengthen the governance of environmental violations within their jurisdiction due to political incentives, thereby promoting local enterprises to reduce environmental violations [14]. Lin and Shen (2023) found that under the pressure of EA and promotion incentives, local governments will implement stricter environmental regulations and increase support for clean and green industries, which effectively promotes the green transformation of enterprises in their jurisdiction [28]. Khurshid et al. (2024) used the panel data of European countries to empirically test the impact of environmental regulations on national green technology development, and found that European environmental regulations can positively promote the development of green technology, in which environmental tax plays an important role [29]. Benatti et al. (2024) studied the impact of environmental policies on enterprise productivity using enterprise data from developed countries in Europe, and found that the tightening of environmental policies had a negative impact on the productivity growth of highly polluting enterprises [30]. Xia and Liu (2024) used the national data of G7 member states to find that the laws and regulations on resource management and sustainable environment can help promote financial growth, so as to solve the problem of global ecological sustainability [31].
Since the implementation of the pilot of NRAAP, scholars have begun to use this exogenous policy shock to study the policy effects of NRAAP. Some scholars have attempted to provide empirical evidence for the policy effects of NRAAP using regression results from large sample data. Current research focuses on the volatility of corporate cost of equity capital, debt financing, environmental investment, quality of environmental information disclosure, green innovation, and other aspects [32,33,34,35,36]. The NRAAP has prompted local officials to no longer blindly pursue GDP performance in economic development, but to pay more attention to the growth of green GDP that balances energy conservation, environmental protection, and sustainable development in regional development, thereby changing the long-standing trend of local leaders prioritizing economic performance over environmental performance [37]. It can be seen that establishing and improving an ecological performance evaluation system with NRAAP as the core has important strategic significance. However, from the perspective of urban land resource utilization assessment, there is still a lack of research on the mechanism of NRA policy on the urban LRM.

3. Research Hypothesis

3.1. NRAAP and LRM

NRAAP will greatly increase the regulatory and legal pressure faced by enterprises, thereby encouraging them to engage in green innovation, ultimately accelerating industrial structure transformation and reducing LRM. Green innovation is an innovative activity based on the principles of ecology and environmental science, which achieves efficient resource utilization and systematic reduction in environmental impact through systematic innovation in technology, processes, products, and management models. Green innovation can enable enterprises to improve the efficiency of natural resource utilization and reduce environmental pollution. Pollution prevention and control from the source is also one of the best ways to respond to government environmental regulations and stakeholder environmental pressures [38]. When NRAAP lead to stronger regional environmental regulations, companies will actively upgrade their green production processes to change their product structure in order to maintain their competitive market position and avoid bearing high environmental pollution costs. When enterprises shift from producing pollution intensive products to producing more clean products, it can lead to the optimization of the entire industry [39]. In addition, with the promotion of policies and market guidance, green concepts have gradually become deeply ingrained in people’s minds, and green and environmentally friendly products have become the purchasing criteria for residents. Green innovation has increased the supply of industrial green products, formed market competitive advantages to guide production direction, increased the number of enterprises implementing green development strategies in the industry, and ultimately promoted the vigorous development of green industries. Under the competitive mechanism of industrial structure transformation, efficient enterprises will continuously merge and absorb resource inputs from inefficient enterprises, forcing them to withdraw from the industry and promoting the flow of land resources from inefficient enterprises to efficient enterprises, thereby reducing LRM. Existing research has found that industrial structure transformation is conducive to guiding the continuous transfer of land resources to efficient enterprises and promoting the improvement of land resource allocation efficiency. Therefore, environmental assessment can force the transformation of urban industrial structure, thereby reducing LRM.
In addition, NRAAP is essentially a system that tightens resources and environmental protection. If the governance performance of local government officials in the field of resources and environment does not meet the EA standards, the promotion of government officials will be greatly affected. NRAAP is conducive to improving the environmental governance willingness and natural resource management intensity of government officials, and can fully mobilize their intervention power in regional environmental pollution behavior, thereby strengthening the environmental regulation intensity of the region [36]. Environmental regulation, as an important means to promote effective allocation of land resources, has changed the motivation for land transfer and adjusted the land supply strategy for construction land under the constraint of environmental goals, avoiding a large amount of low-priced land resource transfer [33]. At the same time, Porter’s hypothesis proposes the theory of innovative compensation, which suggests that appropriate environmental regulations can motivate companies to compensate for the costs of following environmental regulations through active environmental management measures, optimize land resource allocation, and reduce LRM.
In summary, we propose hypothesis H1: NRAAP can significantly reduce the degree of urban land resource mismatch.

3.2. NRAAP, GEA and LRM

The implementation of NRAAP will guide local governments’ behavioral goal orientations. The EA is linked to the promotion of local officials, which makes them attach importance to regional environmental issues and increase their attention to environmental protection. After the implementation of NRAAP, local government officials increased their attention to the environment. After the GEA increases, the government will increase its control over land use and corporate pollution emissions, reasonably control corporate emissions, and effectively alleviate LRM [40]. The degree of marketization of land resources will increase with the increasing GEA, which helps to solve problems such as large price differences in different types of land use, prevent over industrialization in some areas, and reduce LRM [41].
Finally, from a micro-individual perspective, as the user of land resources, the rational utilization of land resources by enterprises is key to reducing LRM. With the increasing GEA, enterprises in various regions are facing varying degrees of environmental regulations. Enterprises need to deal with emission problems in the production process and increase investment in environmental governance to improve technological innovation and productivity [41,42]. After improving the productivity of enterprises, they can create higher production value under limited land resources, thereby gaining an advantage in market competition. The elements of land resources will also automatically flow from inefficient enterprises to efficient enterprises, thereby reducing the mismatch of land resources [43].
Therefore, we propose hypothesis H2: NRAAP can alleviate the mismatch of urban land resources by increasing government environmental attention.

4. Research Design

4.1. Model

The implementation of NRAAP provides us with ideas for using this exogenous policy shock to examine the effect of NRAAP on LRM. The existing literature has examined the environmental effects of EA based on NRAAP, which provides literature support for the research method in this paper [7,14]. The DID model is an econometric method used to evaluate the effectiveness of policies or interventions. The DID model calculates the difference between the treatment group before and after intervention by subtracting the difference between the control group, eliminating the influence of time trends and inherent differences between groups, and then separating the net effect of the policy. The multi-time DID model is an extended form of the DID method, mainly used to handle complex scenarios involving multi period policy interventions or heterogeneous treatment effects. The core idea is to estimate the net effect of policies more accurately through multiple differencing or grouping comparisons, while controlling for time trends and inter group differences. Considering that the NRAAP is a phased expansion of the urban pilot scope, in order to scientifically evaluate the impact of the NRAAP on LRM, we construct the following multi-time DID model.
L R M i t = α 0 + α 1 N R A A P i t + α 2 C V i t + μ i + γ t + ε i t ,  
In Equation (1), i is the city, while t is the year. The variable LRMit represents the LRM level of city i in year t. The variable NRAAPit represents whether city i established an NRAAP in year t. If city i established a NRAAP experimental zone in year t, the value is 1, otherwise it is 0. CVit is the control variables (CV). The coefficient α 1 represents the impact of EA on urban LRM. If the coefficient of α 1 is significantly negative, it indicates that NRAAP can reduce the level of urban LRM.
We use panel data from 270 prefecture-level cities from 2009 to 2019 as the research sample. As the global financial crisis broke out in 2008, the COVID-19 appeared in 2020, which had a great impact on the urban land market. The financial crisis has led to a slowdown in economic activity, a decrease in corporate investment, and a decline in residents’ willingness to purchase homes, directly reducing the demand for urban land market, which may cause changes in LRM. During the COVID-19 in 2020, China’s strict prevention and control measures led to the stagnation of land development in some regions, especially the sharp decline in demand for land in the service industry, while the demand for emergency land such as medical and logistics increased sharply, affecting LRM. In order to avoid the interference of the financial crisis and the COVID-19, we set the sample study interval between 2009 and 2019. When collecting data on core variables and control variables in this study, we remove some missing city samples, and finally obtain 270 prefecture-level city samples. The relevant calculation data of LRM comes from China Land Market Network [43,44]. The relevant data for the government’s implementation of NRAAP comes from the National Audit Office, audit departments of various provinces and autonomous regions, and audit bureau websites of various cities.
In order to further test whether NRAAP can have an impact on the urban LRM by strengthening local GEA, a mediation effect model is used to verify it.
G E A i t = β 0 + β 1 N R A A P i t + β 2 C V i t + μ i + γ t + ε i t ,
L R M i t = δ 0 + δ 1 N R A A P i t + δ 2 G E A i t + δ 3 C V i t + μ i + γ t + ε i t ,
GEA refers to government environmental attention. We use the frequency of vocabulary related to the environment and haze in the work reports of prefecture-level municipal governments to measure the level of GEA [45,46]. In the mediation effect model, we mainly focus on the significance of the coefficients of GEA and NARRA, namely β 1 , δ 1 and δ 2 . If they are all significant, it means that GEA is the mediating variable for NARRP to affect LRM. The remaining variables are consistent with those in Model 1.

4.2. Variable

LRM: LRM refers to the distortion of resource allocation caused by the biased allocation of urban construction land in the industrial land field. Therefore, this paper draws on relevant research and uses the deviation of industrial land prices to measure LRM (Xu and Lian, 2024 [44]).
L R M = P c o m P i n d / P c o m ,
In Equation (2), Pcom represents the average annual price of commercial service land, while Pind represents the average annual price of industrial land. Subsequently, we perform logarithmic processing on it.
CV: Based on the existing literature [6,43,44], this study controls for the following variables. Economic development (ED): The land allocation behavior of local governments will be affected differently under the economic development level of different regions. Cities with low economic development level may realize industrial development and improve the local economic level by selling land supply indicators at low prices, which will lead to serious LRM. Opening up (OPEN): Cities with a higher degree of openness can also attract foreign direct investment. As a liquidity factor with significant economic benefits and spillover effects, foreign direct investment is an important indicator that affects the decision-making of local governments on the allocation of land resources. City size (CS): Cities with large urban population density have a large demand for construction indicators of commercial and residential land, which makes urban housing prices rise and affects the price of industrial land. Financial development (FD): The higher the financial development of the city, the higher the degree of marketization of land resources, which helps to solve the problems such as excessive price differences in different types of land, prevent excessive industrialization in some areas, and optimize the allocation of urban land resources. Government intervention (GIN): The stronger the government intervention, the more unfavorable the marketization level of land resources, which may affect the degree of LRM in cities. These variables’ calculation methods are shown in Table 1.

5. Results and Discussion

5.1. Benchmark Regression

We empirically test the impact of NRAAP on urban LRM using model (1) and Stata 14. The regression results are shown in Table 2. Regardless of whether CV are added to model (1), the NRAAP coefficient is significantly negative, which to some extent indicates that the NRAAP has a significant inhibitory effect on the regional LRM. The NRAAP coefficient in the second column is −0.118 (with a corresponding standard error of 0.0536), indicating that compared to non-pilot areas, NRAAP can significantly reduce the LRM level of pilot cities by 11.8%. Thus, hypothesis H1 of this study has been validated. Our research finding is consistent with the results of existing literature. Yang et al. (2024) [47] studied the impact of environmental regulations on the efficiency of land resource allocation and found that when faced with strict environmental regulations, local governments tend to reduce land supply to polluting industries. In addition, when there are fewer promotion incentives for local officials, the land supply for polluting industries is often significantly reduced [47]. Wang et al. (2022) found that as local governments increase their environmental attention, they can force cities to increase their environmental regulation efforts, thereby reducing LRM and optimizing the efficiency of land resource allocation in the region [48]. Wang et al. (2021) found that natural resource supervision policy can promote the market development of bidding, auction, and quotation, thereby improving the utilization efficiency of urban construction land by strengthening the management of illegal land [49]. The above literature results indicate that environmental regulation can to some extent reduce urban LRM. As a type of environmental regulation, NRAAP’s impact on LRM has been confirmed in this study. Therefore, the main result of this paper has certain degree of scientific validity. Next, we continue a series of robustness tests to ensure the reliability of the benchmark result.

5.2. Robustness Regression Analysis

5.2.1. Parallel Trend

We have discovered a correlation between NRAAP and urban LRM based on the DID model. However, a prerequisite assumption of the DID method is that if there is no external impact of NRAAP, the development trend of LRM levels between the experimental group and the control group should be parallel, with the same time trend and no systematic differences over time. We use event study method to conduct parallel trend testing for this [37]. As shown in Table 3, the impact coefficient (Before1 and Before2) is not significant before the implementation of the NRAAP, but after the implementation of the NRAAP, the impact coefficient (Current, After1, After2 and After3) is significant. The results of the parallel trend test are shown in Figure 1 below. This result indicates that the model used to test the research question is reasonable.

5.2.2. Placebo Test

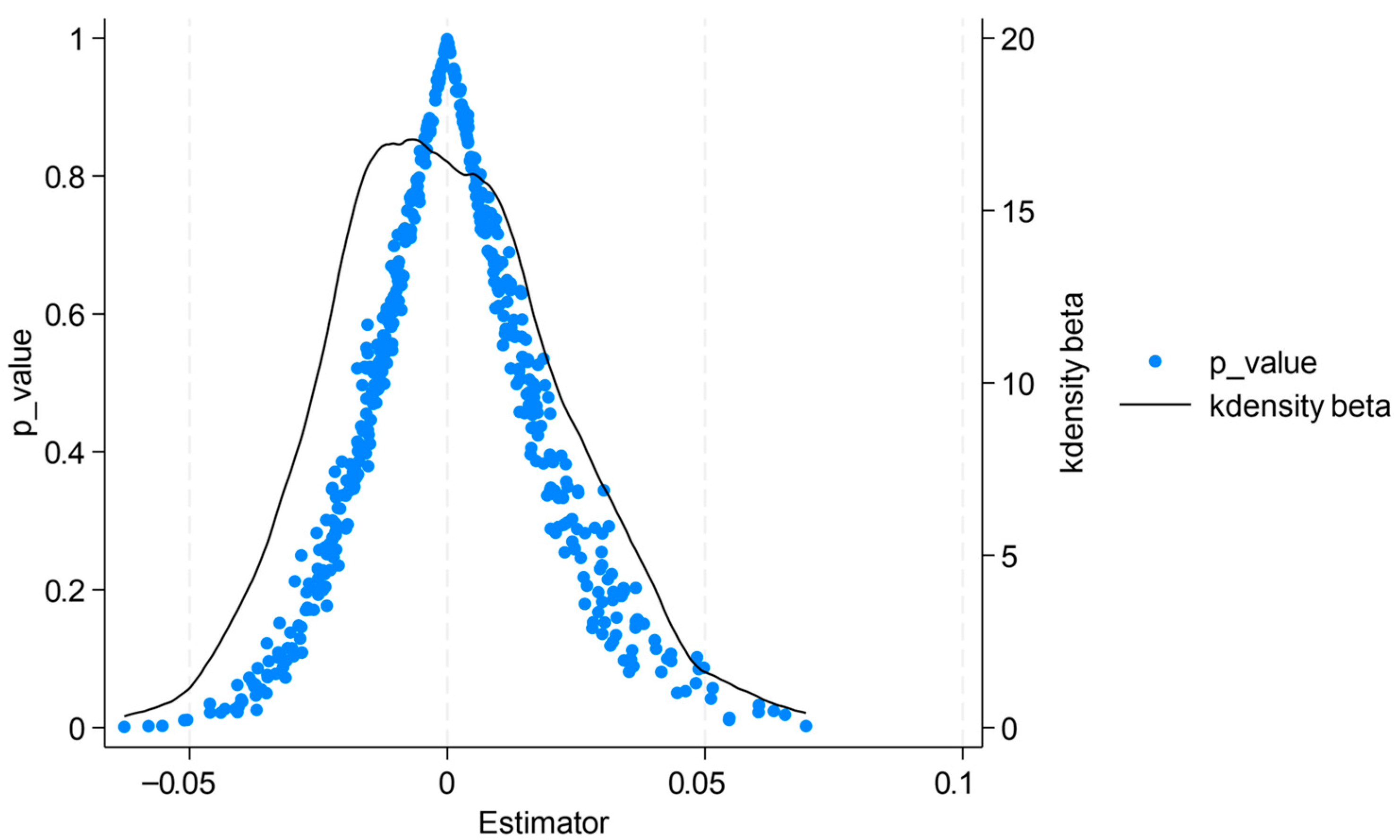
Although benchmark regression controls for urban characteristic variables, there may still be other unobservable factors that affect the implementation effectiveness of NRAAP. Therefore, this study adopts the method of randomly generating pseudo treatment groups for placebo testing to ensure that the inhibitory effect of LRM is caused by the NRAAP. We repeat the test 500 times to avoid the influence of accidental factors on the random sampling results and improve the accuracy of the placebo test [50]. Figure 2 shows that the sampling estimation coefficients are concentrated around zero, with p values mostly above 0.1, following a normal distribution and showing significant differences from the results in Table 2. This indicates that there are no random factors or omitted variables in the setting of the baseline model.

5.2.3. Exclude Interference from Other Environmental Policy

Climate change may lead to changes in precipitation patterns, causing urban waterlogging, forcing planners to adjust land development density and functional layout (such as reducing construction in low-lying areas), thereby reducing land use efficiency and land allocation efficiency. The Chinese government has taken a series of environmental protection measures to address the increasingly serious environmental pollution and Climate change issues. The urban level environmental protection policy that has received widespread attention from scholars is the low-carbon city pilot (LCP) policy. Scholars have found that LCP policy can affect urban land use and planning by strengthening environmental regulations and other means. Ignoring the impact of this policy may lead to biased conclusions in this paper. We adopt the approach of Zhou (2022) [51] and generate a policy variable for LCP policy, which is added to model (1) for regression estimation. The NRAAP coefficients in Table 4 are basically consistent with Table 2 after excluding the influence of LCP, indicating that the main regression result is still robust.

5.2.4. PSM-DID

The DID method can effectively identify the net effect of NRAAP and address endogeneity issues. However, to further control the interference caused by the self-selection problem of samples on the estimation effect, we use propensity score matching [1] to reconstruct the control group and re estimates based on model (1). The NRAAP coefficients in Table 5 are still significant, indicating that after excluding sample selection bias, NRAAP still suppress urban LRM.

5.2.5. Other Robustness Tests

Clustered standard error is a statistical method primarily used to handle the correlation between observed values within the same cluster in panel data. This correlation can lead to biased standard errors in ordinary least squares estimation, thereby affecting the accuracy of statistical inference. We use robust clustering standard errors at the city level to re estimate model (1), and the NRAAP coefficients in Table 6 are still significant.

5.3. Mediating Effect

We conduct mediation analysis using models (2) and (3). Column (1) in Table 7 examines the impact of NRAAP on GEA, and the NRAAP coefficient is 0.119 (with a corresponding standard error of 0.046), which indicates that EA can have a positive effect on local GEA, that is, EA can promote the improvement of GEA level. Column (2) examines the joint impact of EA and GEA on the urban LRM, and the coefficients of NRAAP and GEA are both are negative, −0.115 and −0.067, respectively. The test results prove that local GEA plays a partial mediating role in the impact of NRAAP on the urban LRM. When the central government strengthens environmental performance evaluation, local governments need to change their governance strategy centered on economic development and increase their efforts in governing the regional environment to meet policy requirements. In order to avoid punishment from NRAAP, local governments will pay extra attention to environmental protection affairs, thereby strengthening their environmental attention. Further strengthening of GEA will enable local governments to standardize the land transfer system and improve the marketization of land resources. This can prevent the phenomenon of cheap or even illegal transfer of industrial land to attract enterprises to settle in, and reduce the mismatch of urban land resources. Thus, hypothesis H2 of this study has been validated.

5.4. Heterogeneity

Based on the above analysis, it can be concluded that NRAAP can to some extent suppress urban LRM. However, there are significant differences in the economic development level, land development intensity, and natural resource endowment among cities, which makes the impact of NRAAP on LRM significantly heterogeneous. We conduct heterogeneity analysis based on the geographical location of the city. The results in Table 8 show that NRAAP has a significant inhibitory effect on LRM in eastern cities, and this inhibitory effect is higher than that in mid-west cities. The possible explanation for this heterogeneity is as follows: green technologies in the eastern region have become relatively mature, and urban land use patterns are also relatively reasonable. In addition, local governments can attract more resources and investment due to their advantages in industrial structure and economic development, without overly relying on land resources to obtain fiscal revenue. Under the influence of EA policy, local governments can actively adopt policy measures to optimize resource allocation within the region and reduce urban LRM. Although the mid-west region has advantages in resource endowment and low cost, its technological level is relatively backward, and its land use mode is also relatively rough. Under the pressure of EA, the reduction effect of urban LRM in the region is still limited.
Drawing on the existing literature [48], the samples are regressed according to resource-based (RB) and non-RB cities, respectively. Table 9 shows that NRAAP has a significant inhibitory effect on LRM in both RB and non-RB cities, but the absolute coefficient of non-RB cities is higher than that of RB cities. The economic growth of RB cities relies on high polluting industries such as natural resource extraction and processing in their jurisdiction, and EA has limited inhibitory effects on LRM. The economic growth of non-RB cities does not rely on natural resources such as land. Local governments do not need to rely too much on land resources to obtain fiscal revenue. Under the pressure of EA, the government has the motivation to adjust the industrial structure, attract high-tech enterprises, eliminate inefficient enterprises, and make rational use of resources to reduce LRM.

6. Conclusions

Land, as an important resource, has a close relationship with urban sustainable development. In the context of gradually slowing economic growth and facing resource constraints, optimizing land resource allocation has become an important measure for China’s high-quality economic development. Therefore, this paper uses the multi-time DID method to deeply explore the impact of NRAAP on the degree of urban LRM. Through empirical analysis, we mainly draw the following conclusions: (1) The NRAAP coefficient in the benchmark regression model is −0.118 (with a corresponding standard error of 0.0536), indicating that compared to non-pilot areas, NRAAP can significantly reduce the LRM level of pilot cities by 11.8%. Therefore, the pilot of NRAAP implemented in China can significantly suppress LRM, indicating that EA can help reduce the degree of LRM in cities. (2) NRAAP can further reduce LRM by strengthening local government’s environmental attention. (3) The impact of NRAAP on LRM in different cities is heterogeneous, with the most significant impact on LRM in eastern and non-RB cities. This paper provides a new approach to reducing the urban LRM from the perspective of NRAAP. The relevant conclusions are enlightening for promoting sustainable development of urban land in China under the concept of green development, mainly in the following three aspects:
(1)
The main results of this study indicate a negative correlation between NRAAP and LRM. Therefore, the government can reduce LRM by improving the NRAAP system. Specifically, the environmental impact assessment law should be revised to include the national territorial spatial planning within the scope of mandatory strategic EA. It is essential to clarify the connection mechanism between planning EA and project EA, refine the key contents of planning EA at different levels, and require that the comprehensive land consolidation implementation plan for the entire area include a special chapter on environmental impact assessment. At the same time, differentiated technical specifications for environmental risk assessment should be formulated based on regions and types of land. Strict environmental access standards should be implemented for ecologically sensitive areas and permanent basic farmland. For urban renewal and inefficient land redevelopment projects, the government needs to carefully evaluate the negative impact of these land development projects on the urban environment and strengthen supervision and management during the implementation process of these projects. In addition, the implementation of the dynamic assessment system should be safeguarded through legislation. The legal status and specific requirements of the system should be clarified, and the responsibilities and obligations of governments at all levels, enterprises, and relevant entities should be defined. Moreover, the assessment procedures, methods, standards, and penalties for violations should be stipulated.
(2)
The land resource allocation model led by local governments is the root cause of LRM in China. Therefore, the central government should improve the existing land transfer system and the distribution pattern of land transfer income, reasonably determine the revenue sharing proportion of local governments to match their actual expenditure responsibilities, and reduce their dependence on land finance from the source. The government needs to reduce its intervention in land resource allocation, establish and improve a market-oriented land resource allocation mechanism, improve the transparency of market transactions, create a fair competitive environment, and reduce urban LRM.
(3)
Considering the differences in land resource allocation levels, economic development levels, and regional characteristics among different regions, the impact of EA on LRM may also vary. Especially for the western regions with low land resource allocation, the government should actively seek the root causes, prescribe targeted solutions, strengthen attention to the environment, and formulate appropriate environmental regulation policies to reduce the mismatch of land resources. For RB cities that rely on natural resources for economic development, the central government can establish relatively high environmental assessment standards, strengthen local government environmental attention, promote the transformation of industrial structure towards green and sustainable direction, improve urban land allocation efficiency, and dynamically monitor their development status for timely adjustment.

Author Contributions

Conceptualization, H.Z.; Methodology, C.Z.; Software, J.Z.; Formal analysis, J.Z.; Investigation, J.Z.; Resources, H.Z.; Writing—original draft, C.Z.; Writing—review & editing, H.Z.; Funding acquisition, C.Z. All authors have read and agreed to the published version of the manuscript.

Funding

This work was supported by the Major Humanities and Social Sciences Research Projects in Zhejiang higher education institutions (No. 2024QN031), the Humanity and Social Science Youth Foundation of the Ministry of Education of China (No. 24YJC790226) and the Ningbo Natural Science Foundation Youth Doctoral Innovation Research Project (No. 2023J368).

Institutional Review Board Statement

Not applicable.

Informed Consent Statement

Not applicable.

Data Availability Statement

Data are available on request.

Acknowledgments

Thanks to the partial support of Ningbo philosophy and Social Sciences Key Research Base “Research Base on Digital Economy Innovation and Linkage with Hub Free Trade Zones”.

Conflicts of Interest

The authors declare no conflicts of interest.

Abbreviations

Leading officials’ natural resources accountability audit policy (NRAAP), Land resource misallocation (LRM), Environmental assessment (EA), Difference-in-difference (DID), Government environmental attention (GEA), Control variables (CV), Economic development (ED), Opening up (OPEN), City size (CS), Financial development (FD), Government intervention (GIN), Low-carbon city pilot (LCP), Resource-based (RB).

References

  1. Zhou, C.; Qi, S.; Li, Y. Environmental policy uncertainty and green transformation dilemma of Chinese enterprises. J. Environ. Manag. 2024, 370, 122891. [Google Scholar] [CrossRef]
  2. Deng, C.X.; Zhao, H.; Xie, B.G.; Li, Z.; Li, K. The impacts of land misallocation on urban industrial green total-factor productivity in China. Acta Geogr. Sin. 2021, 76, 1865–1881. [Google Scholar]
  3. Chen, W.; Ning, S.; Chen, W.; Liu, E.N.; Wang, Y.; Zhao, M. Spatial-temporal characteristics of industrial land green efficiency in China: Evidence from prefecture-level cities. Ecol. Indic. 2020, 113, 106256. [Google Scholar] [CrossRef]
  4. Xie, R.; Yao, S.; Han, F.; Zhang, Q. Does misallocation of land resources reduce urban green total factor productivity? An analysis of city-level panel data in China. Land Use Policy 2022, 122, 106353. [Google Scholar] [CrossRef]
  5. He, Q.; Du, J. The impact of urban land misallocation on inclusive green growth efficiency: Evidence from China. Environ. Sci. Pollut. Res. 2022, 29, 3575–3586. [Google Scholar] [CrossRef] [PubMed]
  6. Peng, S.; Wang, J.; Sun, H.; Guo, Z. How does the spatial misallocation of land resources affect urban industrial transformation and upgrading? evidence from China. Land 2022, 11, 1630. [Google Scholar] [CrossRef]
  7. Jiang, Q.J.; Sun, F.C. Leading Officials’ Natural Resources Accountability Audit and Corporate Tax Avoidance—A Study based on natural experiment of goverment leaders’ promotion system. Audit. Res. 2019, 3, 35–43. [Google Scholar]
  8. Zhou, L.; Fan, J.S.; Yu, X.F. The Bilateral Effect of Intergovernmental Competition on the Level of Urban Land Marketization: Based on the Different Functions of Fiscal Competition and Investment Attraction Competition. China Land Sci. 2019, 33, 60–68. [Google Scholar]
  9. Huang, Z.X.; Luo, N.S. The Impact of Land Finance on Land Use Efficiency. China Land Sci. 2019, 33, 93–100. [Google Scholar]
  10. Guo, G.C.; Ding, C.X.; Wang, Y.R. The Impact of New-type Urbanization on Industrial Land Use Efficiency:A Theoretical Framework and Empirical Test. China Land Sci. 2016, 30, 81–89. [Google Scholar]
  11. Liang, J.; Langbein, L. Performance management, high-powered incentives, and environmental policies in China. Int. Public Manag. J. 2015, 18, 346–385. [Google Scholar] [CrossRef]
  12. Wang, J.; Zhao, T.; Zhang, X. Environmental assessment and investment strategies of provincial industrial sector in China—Analysis based on DEA model. Environ. Impact Assess. Rev. 2016, 60, 156–168. [Google Scholar] [CrossRef]
  13. Wu, J.; Xu, M.; Zhang, P. The impacts of governmental performance assessment policy and citizen participation on improving environmental performance across Chinese provinces. J. Clean. Prod. 2018, 184, 227–238. [Google Scholar] [CrossRef]
  14. Liu, Y.; She, Y.; Liu, S.; Tang, H. Can the leading officials’ accountability audit of natural resources policy stimulate Chinese heavy-polluting enterprises’ green behavior? Environ. Sci. Pollut. Res. 2022, 29, 47772–47799. [Google Scholar] [CrossRef]
  15. Huang, Z.; Du, X. Government intervention and land misallocation: Evidence from China. Cities 2017, 60, 323–332. [Google Scholar] [CrossRef]
  16. Mao, W.F.; Lu, J. How does land misallocation affect the quality of urban innovation and entrepreneurship in China?Empirical evidence from the city level of prefecture-level cities. Ind. Econ. Res. 2020, 3, 17–29. [Google Scholar]
  17. Tang, L.; Wang, D. Optimization of county-level land resource allocation through the improvement of allocation efficiency from the perspective of sustainable development. Int. J. Environ. Res. Public Health 2018, 15, 2638. [Google Scholar] [CrossRef]
  18. Hu, Z.; Qian, J. Land-based finance, fiscal autonomy and land supply for affordable housing in urban China: A prefecture-level analysis. Land Use Policy 2017, 69, 454–460. [Google Scholar] [CrossRef]
  19. Liu, Y.; Zhang, Z.; Zhou, Y. Efficiency of construction land allocation in China: An econometric analysis of panel data. Land Use Policy 2018, 74, 261–272. [Google Scholar] [CrossRef]
  20. Xu, N. What gave rise to China’s land finance? Land Use Policy 2019, 87, 104015. [Google Scholar] [CrossRef]
  21. Cai, M. Revenue, time horizon, and land allocation in China. Land Use Policy 2017, 62, 101–112. [Google Scholar] [CrossRef]
  22. Du, W.; Li, M. The impact of land resource mismatch and land marketization on pollution emissions of industrial enterprises in China. J. Environ. Manag. 2021, 299, 113565. [Google Scholar] [CrossRef] [PubMed]
  23. Zhang, H.; Song, Y.; Zhang, M. How does land resource mismatch affect urban energy low-carbon transition? Urban Clim. 2024, 58, 102236. [Google Scholar] [CrossRef]
  24. Li, F.; Ma, R.; Du, M.; Ding, X.; Feng, J.; Jing, Y. The impact of land resource mismatch and environmental regulation on carbon emissions: Evidence from China. J. Environ. Plan. Manag. 2025, 68, 245–266. [Google Scholar] [CrossRef]
  25. Sun, W.Z.; Luo, D.L.; Zheng, S.Q. Environmental Assessment, Local Official Promotion and Environmental Management— Empirical Evidence from 86 Main Cities of China (2004–2009). J. Tsinghua Univ. (Philos. Soc. Sci.) 2014, 29, 49–62. [Google Scholar]
  26. Liu, L.; Wan, Z.Q.H. The Impact of Central Environmental Performance Assessment on Local SO2 Emissions: An Examination Based on the 11th and 12th Five-Year Plan Period. Chin. J. Environ. Manag. 2019, 11, 113–118. [Google Scholar]
  27. Lu, X.H.; Tao, X.Q.; Kuang, B. Environmental Assessment, Environmental Attention of Government and Green Utilization Efficiency of Urban Land. China Land Sci. 2023, 8, 104–112. [Google Scholar]
  28. Lin, T.; Shen, R.J. Green Performance Assessment and Local Environmental Governance: Empirical Evidence from the Environmental Protection One-vote Veto System. Int. J. Environ. Res. Public Health 2023, 20, 1996. [Google Scholar]
  29. Khurshid, A.; Huang, Y.; Cifuentes-Faura, J.; Khan, K. Beyond borders: Assessing the transboundary effects of environmental regulation on technological development in Europe. Technol. Forecast. Soc. Change 2024, 200, 123212. [Google Scholar] [CrossRef]
  30. Benatti, N.; Groiss, M.; Kelly, P.; Lopez-Garcia, P. Environmental regulation and productivity growth in the euro area: Testing the porter hypothesis. J. Environ. Econ. Manag. 2024, 126, 102995. [Google Scholar] [CrossRef]
  31. Xia, A.; Liu, Q. Modelling the asymmetric impact of fintech, natural resources, and environmental regulations on ecological footprint in G7 countries. Resour. Policy 2024, 89, 104552. [Google Scholar] [CrossRef]
  32. Wu, X.; Cao, Q.; Tan, X.; Li, L. The effect of audit of outgoing leading officials’ natural resource accountability on environmental governance: Evidence from China. Manag. Audit. J. 2020, 35, 1213–1241. [Google Scholar] [CrossRef]
  33. Juntao, D.; Shahbaz, M.; Malin, S. Auditing outgoing officials’ natural resource asset management and China’s urban land grant. J. Financ. Econ. 2021, 47, 153–168. [Google Scholar]
  34. Tan, Z.; Mu, S.; Wang, H.; Han, J. The carbon emission reduction effect of auditing outgoing officials’ natural resource asset management—Evidence from China. Sci. Total Environ. 2023, 901, 166528. [Google Scholar] [CrossRef]
  35. Kang, C.; Chen, Z.; Zhang, H. The outgoing audit of natural resources assets and enterprise productivity: New evidence from difference-in-differences-in-differences in China. J. Environ. Manag. 2023, 328, 116988. [Google Scholar] [CrossRef]
  36. Ma, X.; Shahbaz, M.; Song, M. Off-office audit of natural resource assets and water pollution: A quasi-natural experiment in China. J. Enterp. Inf. Manag. 2025, 38, 292–317. [Google Scholar] [CrossRef]
  37. Xie, X.X.; Huang, R. Leading officials’ audits of natural-resource assets and local environmental attention: Evidence of word frequency analysis from Chinese local government work reports. Environ. Sci. Pollut. Res. 2024, 31, 56961–56982. [Google Scholar] [CrossRef]
  38. Hille, E.; Althammer, W.; Diederich, H. Environmental Regulation and Innovation in Renewable Energy Technologies: Does the Policy Instrument Matter? Technol. Forecast. Soc. Change 2020, 153, 119921. [Google Scholar] [CrossRef]
  39. Du, K.; Cheng, Y.; Yao, X. Environmental regulation, green technology innovation, and industrial structure upgrading: The road to the green transformation of Chinese cities. Energy Econ. 2021, 98, 105247. [Google Scholar] [CrossRef]
  40. Liu, Z.; Tang, Y.; Wilson, J.; Tao, X.; Lv, B.; Wang, Z.; Xu, Y.; Zhang, Z.; Zhang, Y.; Zhao, W. Influence of government attention on environmental quality: An analysis of 30 provinces in China. Environ. Impact Assess. Rev. 2023, 100, 107084. [Google Scholar] [CrossRef]
  41. Liu, X.; Cifuentes-Faura, J.; Zhao, S.; Wang, L. Government environmental attention and carbon emissions governance: Firm-level evidence from China. Econ. Anal. Policy 2023, 80, 121–142. [Google Scholar] [CrossRef]
  42. Du, J.; Zhong, Z.; Shi, Q.; Wang, L.; Liu, Y.; Ying, N. Does government environmental attention drive green total factor productivity? Evidence from China. J. Environ. Manag. 2024, 366, 121766. [Google Scholar] [CrossRef]
  43. Zhou, D.; Hu, Y.; Sun, Q.; Xie, D. Land resource mismatch and energy efficiency: Evidence from 243 cities in China. Energy Policy 2023, 183, 113800. [Google Scholar] [CrossRef]
  44. Xu, H.Z.; Lian, Y.R. How Do Environmental Assessments Affect Misallocation of Land Resources: Based on the Empirical Evidence of Outgoing Officials’ Natural Resource Asset Management Audit. China Land Sci. 2024, 38, 47–58. [Google Scholar]
  45. Zhou, C.B. Artificial Intelligence and Urban Air Quality: The Role of Government and Public Environmental Attention. Sustainability 2025, 17, 5702. [Google Scholar] [CrossRef]
  46. Chen, S.Y.; Chen, D.K. Air Pollution, Government Regulations and High-quality Economic Development. Econ. Res. J. 2018, 53, 20–34. [Google Scholar]
  47. Yang, Z.; Ding, H.; Zhu, W. Environmental regulation and land resource allocation in China: Empirical evidence from micro-level land transaction data. Land Use Policy 2024, 140, 107126. [Google Scholar] [CrossRef]
  48. Wang, S.; Jiehua, M.A.; Zhenghui, L.I. The impact of government environmental concerns on the land resource allocation efficiency in Chinese cities. Econ. Geogr. 2022, 42, 186–193. [Google Scholar]
  49. Wang, K.; Li, G.; Liu, H. Does natural resources supervision improve construction land use efficiency: Evidence from China. J. Environ. Manag. 2021, 297, 113317. [Google Scholar] [CrossRef]
  50. La Ferrara, E.; Duryea, S.; Chong, A.E. Soap Operas and Fertility: Evidence from Brazil. Am. Econ. J. Appl. Econ. 2012, 4, 1–31. [Google Scholar] [CrossRef]
  51. Zhou, C.; Qi, S. Has the pilot carbon trading policy improved China’s green total factor energy efficiency? Energy Econ. 2022, 114, 106268. [Google Scholar] [CrossRef]
Figure 1. Parallel trend.
Figure 1. Parallel trend.
Sustainability 17 08391 g001
Figure 2. Placebo test.
Figure 2. Placebo test.
Sustainability 17 08391 g002
Table 1. Descriptive statistics.
Table 1. Descriptive statistics.
VariableObsDefinitionMeanSD
LRM2970Calculated based on existing literature −0.306 0.198
ED2970Ln(per capita GDP)10.1330.776
OPEN2970Ln(the proportion of foreign direct investment to GDP)−5.3390.859
CS2970Ln(the total population)7.9941.235
FD2970Ln(the balance of deposits in financial institutions)13.1171.559
GIN2970The ratio of general public budget expenditure to GDP0.1430.937
Table 2. Benchmark results.
Table 2. Benchmark results.
(1)(2)
LRMLRM
NRAAP−0.0848 *−0.118 **
(0.0471)(0.0536)
ED 0.302 ***
(0.0669)
OPEN 0.0265
(0.0175)
CS 0.404 ***
(0.151)
FD 0.202
(0.234)
GIN −0.155
(1.24)
CityYesYes
YearYesYes
R20.4570.462
Note: *, **, *** represents significance level at 10%, 5%, and 1%, respectively, with robust stand errors in parentheses. The following tables are the same.
Table 3. Parallel trend test results.
Table 3. Parallel trend test results.
(1)(2)
LRMLRM
Before2−0.0521−0.015
(0.0809)(0.0812)
Before10.03990.0804
(0.0911)(0.0911)
Current−0.121 *−0.128 *
(0.0692)(0.0710)
After1−0.131 *−0.102 *
(0.0674)(0.0563)
After2−0.119 *−0.106 *
(0.0611)(0.0603)
After3−0.155 ***−0.150 ***
(0.0484)(0.0481)
CVNoYes
CityYesYes
YearYesYes
R20.4570.463
Table 4. Exclude environmental policy interference.
Table 4. Exclude environmental policy interference.
(1)(2)(3)
LRMLRMLRM
NRAAP−0.0779 *−0.171 ***−0.115 **
(0.0425)(0.0526)(0.0522)
ED 0.167 **0.324 ***
(0.0774)(0.0677)
OPEN 0.02930.0352 **
(0.0182)(0.0175)
CS 0.567 ***0.433 ***
(0.167)(0.152)
FD −1.018 ***0.171
(0.122)(0.234)
GIN 5.124 ***−0.163
(1.657)(1.236)
CityYesYesYes
YearYesNoYes
R20.4570.4050.463
Table 5. PSM-DID.
Table 5. PSM-DID.
(1)(2)(3)
LRMLRMLRM
NRAAP−0.102 **−0.088 *−0.139 ***
(0.0508)(0.0521)(0.0512)
ED 0.201 **0.304 ***
(0.0911)(0.0669)
OPEN 0.0347 *0.0275
(0.0184)(0.0174)
CS 0.771 ***0.393 ***
(0.173)(0.150)
FD −1.187 ***0.224
(0.129)(0.238)
GIN 8.53 ***0.0938
(2.132)(1.251)
CityYesYesYes
YearYesNoYes
R20.4510.3890.456
Table 6. Other robustness results.
Table 6. Other robustness results.
(1)(2)(3)
LRMLRMLRM
NRAAP−0.0848 *−0.0702 *−0.123 *
(0.0468)(0.0383)(0.0661)
ED 0.1990.302 ***
(0.126)(0.106)
OPEN 0.03400.0265
(0.0275)(0.0267)
CS 0.790 **0.404
(0.392)(0.338)
FD −1.219 ***0.202
(0.140)(0.288)
GIN 6.55 ***−0.155
(1.071)(1.927)
CityYesYesYes
YearYesNoYes
R20.4570.3950.456
Table 7. Mediation effect.
Table 7. Mediation effect.
(1)(2)
GEALRM
NRAAP0.119 **−0.115 **
(0.046)(0.052)
GEA −0.067 ***
(0.0179)
ED−0.01160.302 ***
(0.0168)(0.0670)
OPEN0.01170.0272
(0.0553)(0.0175)
CS−0.0186 ***0.393 ***
(0.00385)(0.150)
FD−0.06570.198
(0.0424)(0.235)
GIN0.0742−0.109
(0.0469)(1.241)
CityYesYes
YearYesYes
R20.3170.463
Table 8. Geographical location.
Table 8. Geographical location.
(1)(2)
Mid-West RegionEastern Region
LRMLRM
NRAAP−0.099 *−0.167 ***
(0.053)(0.0521)
ED0.01740.413 ***
(0.166)(0.0643)
OPEN−0.243 ***0.0435 **
(0.0858)(0.0176)
CS0.1560.312 **
(0.463)(0.128)
FD0.05560.128
(0.377)(0.292)
GIN−0.5960.762
(5.298)(1.087)
CityYesYes
YearYesYes
R20.4110.416
Table 9. Resource type.
Table 9. Resource type.
(1)(2)
RB CitiesNon-RB Cities
LRMLRM
NRAAP−0.136 *−0.189 ***
(0.0777)(0.0541)
ED0.3350.307 ***
(0.211)(0.0738)
OPEN−0.136 ***0.0635
(0.0369)(0.0547)
CS0.2340.308
(0.357)(0.296)
FD0.03450.139
(0.363)(0.175)
GIN−0.8230.653
(4.117)(1.021)
CityYesYes
YearYesYes
R20.4420.454
Disclaimer/Publisher’s Note: The statements, opinions and data contained in all publications are solely those of the individual author(s) and contributor(s) and not of MDPI and/or the editor(s). MDPI and/or the editor(s) disclaim responsibility for any injury to people or property resulting from any ideas, methods, instructions or products referred to in the content.

Share and Cite

MDPI and ACS Style

Zhou, C.; Zhang, H.; Zhou, J. Effect of Leading Officials’ Natural Resources Accountability Audits on Misallocation of Land Resource. Sustainability 2025, 17, 8391. https://doi.org/10.3390/su17188391

AMA Style

Zhou C, Zhang H, Zhou J. Effect of Leading Officials’ Natural Resources Accountability Audits on Misallocation of Land Resource. Sustainability. 2025; 17(18):8391. https://doi.org/10.3390/su17188391

Chicago/Turabian Style

Zhou, Chaobo, Hang Zhang, and Jingjie Zhou. 2025. "Effect of Leading Officials’ Natural Resources Accountability Audits on Misallocation of Land Resource" Sustainability 17, no. 18: 8391. https://doi.org/10.3390/su17188391

APA Style

Zhou, C., Zhang, H., & Zhou, J. (2025). Effect of Leading Officials’ Natural Resources Accountability Audits on Misallocation of Land Resource. Sustainability, 17(18), 8391. https://doi.org/10.3390/su17188391

Note that from the first issue of 2016, this journal uses article numbers instead of page numbers. See further details here.

Article Metrics

Back to TopTop