Next Article in Journal
The Effect of Recycled Wind Turbine Blade GFRP on the Mechanical and Durability Properties of Concrete
Next Article in Special Issue
BIM-to-BEM Framework for Energy Retrofit in Industrial Buildings: From Simulation Scenarios to Decision Support Dashboards
Previous Article in Journal
Differences in Outcomes of the “Modernisation of Agricultural Holdings” Measure Across Polish Regions
Previous Article in Special Issue
Exploring Stakeholders in Elderly Community Retrofit Projects: A Tripartite Evolutionary Game Analysis
 
 
Font Type:
Arial Georgia Verdana
Font Size:
Aa Aa Aa
Line Spacing:
Column Width:
Background:
Article

Leading the Transition Towards Sustainable Affordable Public Housing (SAPH) in Small Island Developing States (SIDS)

by
Aaron Anil Chadee
1,*,
Lisandra Stephanie Seecharan
1 and
Hector Martin
2
1
The Department of Civil and Environmental Engineering, Faculty of Engineering, University of the West Indies, St. Augustine P.O. Box 331310, Trinidad and Tobago
2
School of Natural and Built Environment, Queens University, Belfast BT7 1NN, UK
*
Author to whom correspondence should be addressed.
Sustainability 2025, 17(18), 8203; https://doi.org/10.3390/su17188203
Submission received: 5 August 2025 / Revised: 1 September 2025 / Accepted: 9 September 2025 / Published: 11 September 2025

Abstract

Affordable public housing has been identified as a key programme initiative towards social infrastructural development. Scholarship has shown that sustainable affordable public housing (SAPH) aids in achieving the UN Sustainable Development Goals (SDGs), especially SDG 1 (No Poverty), SDG 9 (Industry, Innovation and Infrastructure) and SDG 11 (Sustainable Cities and Communities). There exists a dire need for sustainable and affordable housing initiatives in Small Island Developing States (SIDS). The purpose of this research paper is to investigate the relationship between sustainability and affordable public housing development by extracting and ranking critical success factors (CSFs) associated with SAPH in Caribbean SIDS. By adopting a quantitative methodology, a closed-ended questionnaire was administered to relevant personnel associated with the construction industry to rank the risk impact of various success factors relating to SAPH and produce a Structural Equation Model (SEM). The findings revealed that CSFs for SAPH in SIDS are context specific and deviated from the general literature. CSFs were broadly grouped into economic, energy efficiency and transparency, and construction execution categories. The most pertinent CSF was the implementation of risk reduction inputs into the planning stages of construction projects. These risk reduction inputs are important preventive measures for disasters and contribute to achieving social, economic and environmental sustainability within Caribbean SIDS. This research aims to bridge the gap between academic research and praxis to advance a sustainable construction industry within SIDS while contributing to the critically limited body of knowledge on SAPH within developing nations. It also aims to form the foundation of sustainable housing within SIDS based on the Triple Bottom Line (TBL) theory.

1. Introduction

Why is sustainable affordable public housing important in Small Island Developing States (SIDS)? The United Nations have identified and classified 52 nations in SIDS located within three continents (the Caribbean, Pacific and Oceania) [1]. It has become evident that Small Island Developing States (SIDS) carry the least amount of responsibility for climate change but experience detrimental loss of land and heightened risk due to rising sea levels [1]. SIDS contribute less than 1% of greenhouse emissions globally, yet they are most vulnerable to poor sustainability practices and climate change due to their turbulent economy, size, location and geography [2]. Amidst numerous limitations, climate change largely hampers a country’s ability to achieve the United Nations Sustainability Development Goals (SDGs) and continues to jeopardise sustainable development within SIDS [3]. This then institutes the need for drastic sustainability endeavours and initiatives globally.
Sustainable Affordable Public Housing (SAPH) is critical in the economic and social development of any nation. Affordable housing meets the basic needs of a person through shelter, protection and security regardless of socioeconomic background [4]. It directly correlates to the mental, physical and emotional health of men, women and children [5]. Lower-income families often bargain their health for a house in locations that lack basic social amenities. This promotes urban sprawl and community segregation, which contributes to the continuous cycle of poverty [6]. SAPH creates labour inclusion, enhances the standard of living within a community, promotes social mobility, provides means of employment and can hedge against inflation [7]. The establishment of SAPH directly curtails the expansion of informal settlements and slums typically associated with increased crime and unsanitary living conditions. This also reduces government health expenditures as citizens are less exposed to life-threatening diseases such as cholera and tuberculosis [5]. Therefore, SAPH fosters sustainability through the social, economic and environmental pillars with compounding stability effects [8].
SAPH is designed to meet the high demand among low- and medium-income households [7]. This aims to fulfil the basic right of attaining safe and secure dwelling places without the stress of affording shelter and maintaining a quality of life [9]. Population and urbanisation rates are continuously increasing, especially in SIDS, and affordable housing has become a significant challenge to compete with this demand [10]. SAPH is an area being researched within developing countries such as China [11], Nigeria [7], Malaysia [8], Trinidad and Tobago [12], the Bahamas [13], Dominica [1], Brazil [14], and many others, especially within the Global South [15]. Affordable housing is considered a global crisis in both developing and developed countries [16]. For example, Australia, a developed nation with a high quality of life [17], experiences a shortage of 640,000 homes annually despite significant public investment [9].
This study strives to investigate Critical Success Factors (CSFs) necessary for the implementation and adoption of SAPH. The study ameliorates SAPH with sustainable approaches that promote economic, social and environmentally sustainable development [18]. The aim of this research is to identify and analyse the CSFs that influence the implementation of SAPH in SIDS. The research questions investigated included the following: (1) What are the CSFs that influence the delivery of SAPH in SIDS? (2) what is the correlation between the CSFs and their impact on the overall success of SAPH?
This study addresses a research gap that is twofold. The theoretical research gap is addressed by the contribution of research to the significantly limited body of knowledge of housing studies within SIDS. The gap in practice within the construction sector is also addressed as SIDS are becoming more inclined towards sustainable initiatives, albeit with several barriers to sustainable development [19]. Uncovering CSFs that are the most impactful for the success of SAPH prevents wasted resources on trivial factors. Significant factors can now be addressed through targeted policy formulation and practical interventions, enabling tangible progress toward achieving SAPH. Moreover, this research contributes to the significant research gap of housing studies based on the Triple Bottom Line (TBL) theory. To the authors’ knowledge, there is no literature on the CSFs for SAPH within the context of SIDS based on the TBL theory. Consequently, this study forms the foundation for the body of knowledge of SAPH within SIDS since research has been shown to be context-specific [20], especially within construction and housing.

2. Literature Review

2.1. Sustainability Within the Construction Industry

The construction industry is notorious for the depletion of natural resources for the attainment of raw construction materials and producing an estimated 33% of carbon emissions globally. This contributes heavily towards spikes in energy costs, noise pollution, poor waste disposal, deforestation and depletion of water and energy resources [21]. This institutes the importance of sustainability within the construction industry, which seeks to attain social equity, environmental protection and effective economical development [22]. Sustainable development is most commonly defined as “Development that meets the need of the present without compromising the ability of future generations to meet their own needs” [23]. Sustainable construction integrates resource-efficient materials, environmental conservation measures and the design of high-performance, environmentally responsible structures, while systematically reducing energy demands during construction and across the building’s operational life cycle [24]. Sustainability is also bounded by three pillars: social aspects, economic development and environmentally friendly considerations [8].
Economic sustainability within the construction industry involves creating more efficient use of resources, full-cost accounting methods and real-cost pricing to set the prices and tariffs of goods and services [7]. Social sustainability can be defined as development that is compatible with society’s harmonic progress [25] and is a fundamental principle of human settlement [25]. This includes fostering social integration and enhancing the quality of life for all population segments. Environmental sustainability serves to protect and preserve the natural surroundings of an area [26]. Sustainable construction, particularly within housing, also aims to reduce economic, social and environmental disparities and increase access to public facilities and basic services such as education and healthcare while ensuring safety and well-being for future generations [8].

2.2. Theoretical Framework of SAPH

The Triple Bottom Line (TBL) theory was introduced by business consultant John Elkington in response to the burgeoning efforts to define the aspects of sustainable development during the 1990s [27]. To achieve sustainability, present developments cannot jeopardise future environmental systems, economic resilience, and human well-being [28]. Therefore, economic prosperity, environmental quality, and social capital are the core dimensions of the TBL framework and establish a comprehensive basis for achieving sustainable development [29]. This concept has become salient in business, finance, planning and corporate research, especially due to the onset of sustainable development [29,30]. Construction studies have recently become aware of the integration of the TBL theory, such as its use in evaluating the sustainability of construction phases [31], construction management [32], green buildings [33] and the embodied carbon of construction materials [34]. However, the body of research on the TBL concept within the housing sector remains limited, with an even more pronounced gap concerning TBL-guided housing in SIDS. Therefore, this study establishes a basis for closing this gap by contributing to housing studies guided by TBL within SIDS.
SAPH embraces the Triple Bottom Line (TBL) theory [27]. The need for public housing is derived from a social responsibility issue that addresses the basic human right of safe and secure dwelling [9]. Therefore, governments use state funds to provide subsidised dwellings for citizens from low- and medium-income households [35]. However, the government, as any corporation, focuses on the economic aspect of planning and investing state funds into housing [36]. The TBL approach to SAPH involves its significance towards human capital, environmental capital and economic capital. Human capital refers to its positive contribution to surrounding communities for the betterment of society [29]. SAPH encourages this through various provisions such as increased employment opportunities, easy access to basic amenities and support for home ownership in a safe environment [8]. Environmental capital manifests through sustainable environmental protection practices. This involves planning and construction execution practices that focus on energy reduction, prevention of water, soil and air pollution, safe waste disposal and use of methods and materials that limit or prevent damage to the natural environment [7]. Furthermore, the economic capital refers to the cash profit gained through the service offered. SAPH shows that quality and affordable housing contributes to the country’s gross domestic product (GDP) as economic growth increases through employment and citizens become more able to support household needs. SAPH also focuses on the transparent use of fiscal finances without political interference to reduce cost overruns on housing projects without compromising on quality [37]. SAPH, guided by the TBL theory, highlights that sustainable housing and development must balance social, environmental and economic capital. These concepts are investigated through critical success factors (CSFs) that predict the implementation of SAPH in SIDS.

2.3. Success Factors That Contribute to SAPH

Critical success factors (CSFs) refer to the principal factors that significantly impact a project’s performance and determine its likelihood of success or failure [38]. This section discusses several success factors identified from global literature that support the attainment of sustainable and affordable housing.
Policies have been put in place and recommended to impede urban sprawl, protect agricultural land and promote high-density affordable housing [39]. In 2022, the United Nations Human Settlements Programme (UN-HABITAT) revealed that 1 in every 8 individuals worldwide lives within a slum area or experiences inadequate housing [6]. This encourages the institution of a New Urban Agenda (NUA) specific to each country that considers the specific needs and development in accordance with the United Nations (UN) Sustainability Development Goals (SDGs) [40,41]. National urban containment policies should be instituted to maximise land usage and promote sustainable settlements. These settlements should be able to create diverse opportunities for the economy, preserve ecosystems, enhance environmental resiliency and minimise ecological losses [40]. Policies for incentives should be promoted for the creation and production of more sustainable housing designs [42]. SAPH initiatives reduce global slum housing or urban sprawls that are unhealthy, encourage crime, lack resources, etc. [7]. This is crucial, as over half the worldwide population lives in cities, and it is anticipated that this will increase to 70% by 2050 [43].
A key policy-related factor contributing to SAPH is the enforcement of laws that impose sustainable construction practices [35]. For these initiatives to be effective, affordable housing policies must be integrated into development processes as a mandatory component [22]. This approach is strengthened by the adoption of housing policies aligned with the UN SDGs and the requirement for environmental regulations, including the publication of environmental statements and impact assessments [44,45].
In a similar context, policies regarding efficient energy usage align with sustainable construction practices. Innovative technological transfers that are less harmful to the environment [46] and renewable energies aid in maintaining a sustainable energy ecosystem [18]. Many SIDS produce raw resources for solar, hydroelectric and biomass power [47]. This use of efficient, low-carbon energy sources also plays a vital role in supporting climate-resilient development. The adoption of renewable energy solutions, such as solar panels, not only reduces greenhouse gas emissions but also promotes long-term sustainability through the integration of green technologies into housing developments [47]. These have a positive impact on the environment and allow households to save money on utility bills and living expenses [7]. These policies promote sustainable and innovative technologies for responsible and renewable energy integration.
Furthermore, infill development and land use regulation policies must be set in order to promote mixed development of lands and zoning for preferential development on brownfields versus greenfields [24]. This ensures that underutilised land is developed to increase housing density and support larger development [48]. Infrastructure programmes such as public sector social housing programmes (PSSHPs) in Trinidad and Tobago [20] and 1Malaysia People’s Housing Programme (PR1MA) in Malaysia [49] have been established to form a strategic impetus aligned with the need for sustainable housing for low- and medium-income households [20]. Political interference has also played a role in the demand-supply gap in providing SAPH due to the misuse of fiscal funds by governments that would have been budgeted and planned for PSSHPs [20,37]. Citizens in many countries have also been affected by stagnant wages and financial constraints that keep them from affording basic household needs [13]. Therefore, enforcing regulation policies for green and brown field land usage allows for strategic planning and accountable investment of state funding towards achieving SAPH [36].
When regulation policies for housing programmes are developed succinctly, revision and improvement of building codes for construction is another related CSF that warrants attention. Building codes improve construction compliance and safety concerns, and promote sustainable construction material usage [48]. Healthy, safe and sustainable construction practices are encouraged through the application of nontoxic construction materials. Further, through innovative methods like cross ventilation [7] and increasing natural ventilation within these affordable homes, the cost of energy consumption can be substantially reduced, especially within the equatorial regions. As a result, updating building codes allows for safer and more sustainable housing sites [22].
Building on the positives from regulation policies and building codes is the implementation of tax-based policy measures to encourage responsible land use and development [22]. These include taxes on capital gains, land ownership, and property valorisation, as well as reforms that promote ecological sustainability [48]. Tax policies can be either subsidy-based or guarantee-based policies. Subsidy-based can also offer low-interest loans and provide housing and rent subsidies to qualifying households. Guarantee-based policies offer financial guarantees to land developers and aid in streamlining planning approvals within set timeframes. These policy initiatives aid in reducing development costs, incentivise sustainable practices and improve access to affordable housing [40,46].
Whilst the above literature displayed CSF external to SAPH, successfully completing the different phases of the programme within traditional and known project metrics warrants attention [50]. This refers to the time-based performance of the individual project, where failure to meet deadlines causes both budget overruns and reduced construction quality [20]. Factors such as the quality assurance and quality control of project execution, the maintainability and functionality of housing facilities, along with health, safety, security and environmental (HSSE) considerations influence the overall affordability of these units. By integrating and closely monitoring and controlling the above project metrics within the programme phases, housing programmes can significantly evolve from their current unsustainable construction towards a safer, cleaner and sustainable living environment [51].
By leveraging social sustainability with project metrics, homeowners can benefit from informed programme decisions, such as accessibility and close proximity to social amenities [52]. This means that careful site selection helps reduce commuting time and costs associated with accessing public services. Thus, strategic housing location is considered a CSF. In the context of Sub-Saharan Africa, additional project CSFs such as safety performance, the effectiveness of the project management team, and client satisfaction have been identified as promoting social sustainability [53]. These factors contribute to the creation of healthy, habitable communities and, in turn, enhance residents’ well-being and reduce stress levels [9].
Consequently, planning and management within project metrics is fundamental to achieving SAPH [54]. Strategic planning is necessary to mitigate long-term vulnerabilities and prevent permanent harm through proactive measures [41]. This includes the institutionalisation of planning and management of coastal zones, especially within SIDS with a disproportionate vulnerability to the adverse effects of climate change and climate extremes such as tsunamis, flooding and hurricanes [48]. Risk reduction strategies and disaster risk management strategies must then be introduced and implemented within the early stages of the project life cycle [18].
However, the integration of both the macro external CSFs and the programme and project CSFs requires the participation and involvement of all primary stakeholders. This involves cross-sectoral cooperation from the governmental agencies, financing institutions and private bodies [55]. A functional participation from the private sector and general public further expands the commitment and drive of politically affiliated institutions towards the direction of SAPH [56]. Although public participation is vital in integrating stakeholder participation, it becomes a challenge if the public lacks confidence and/or is unwilling to alleviate their own impoverished states [57]. Developing sustainable and affordable strategies is an active and continuous process with the direct involvement of these key stakeholders. That is, the public must influence and guide the implementation and direction of housing development to also influence and guide improvements to their own livelihoods [44]. Proactive engagement of stakeholders necessitates effective dialogue, and this dialogue permits the construction of a building in satisfactory consensus of all relevant persons [58]. This is further supported by training and educational programmes for all stakeholders of SAPH [44]. Education allows informed decision-making and sensitisation to the benefits of these programmes [48]. Therefore, active participation from stakeholders coupled with informed education and decision-making is critical for achieving SAPH.
The question is now raised: what measures are in place to guide these primary stakeholders’ behaviours to achieve sustainability and affordability in public housing? Transparency in the processes and explicit communication and dissemination of vital information also serve as a CSF. Social, economic and environmental sustainability demands transparency and responsibility from all stakeholders [25]. This principle means policies, commitments and resolutions made by a specific organisation as well as its perceived social and environmental impacts, must be elucidated free of hidden intents [8]. Transparent information exchanges where valuable data is communicated can be initiated among contracted parties such as the designer, client, contractor and the end-user beneficiary [59]. The concept of transparency as a CSF is also a politically based concept whereby a government’s mandate to be transparent in all housing allocations, commitments, actions and decisions claimed by organisations will be in full effect [60].
In contrast, the reality must be acknowledged that conflicts do arise among stakeholders. Zaray et al. (2023) recognised that the minimisation of conflicts and the maximisation of cooperation [61] lead to improved project quality. A progression of contracts should be made to disallow conflicting interests and decisions and further induce excellent coordination among participants. Like transparency, cooperation is also imperative for governmental and intra-regional bodies, civil society, private and public sectors, etc., all taking joint responsibilities to secure the goal of sustainability [41]. For optimum sustainability within affordable housing, relationships between municipalities, government, and public and private sectors must be fully cooperative, and collaborative measures must be taken between public organisations, national agencies and regional bodies [40].

2.4. The Role of SAPH in Achieving the UN SDGs

Housing is a basic human right for sustainable development according to the United Nations [62]. SAPH contributes significantly to the targets of three SDGs, including SDG 11 (Sustainable Cities and Communities), SDG 1 (No Poverty) and SDG 9 (Industry, Innovation and Infrastructure). SDG 11 focuses on achieving inclusive, safe, sustainable and resilient cities and settlements for all persons [63]. It also addresses the removal of slums and urban sprawl that promote crime-related activities and affect residents’ mental and physical health [7]. Sustainable housing also reduces the large global carbon emissions produced by buildings and construction (over 36% CO2) [64]. This is achieved through the implementation of innovative technologies and sustainable construction methods and materials that reduce the carbon emissions emitted through energy consumption, transportation, use of concrete, etc. [51] Moreover, SDG 1 aims to eradicate all forms of poverty globally for at least half the current population of men, women and children living in poverty, regardless of age. There are many targets for this multidimensional goal, including ensuring access to basic rights, such as ownership of property, and building resilience against vulnerability, such as climate-related extreme events [65]. SAPH allows ease of access for persons within low- and medium-income homes to basic rights and amenities. SDG 9 targets the right to access transportation, information and communication infrastructure. This includes access to basic needs such as drinking water, of which only 1 in 3 persons have access to currently, and electricity, of which 13% of the world does not have access to [66]. Therefore, it has become a basic human right for affordable housing that aims towards sustainable development within the societal, economic and environmental domains achieved through SAPH.
In conclusion, this literature review showed CSFs from macro policy and societal initiative leading to project initiatives and into stakeholder engagement through transparency and cooperation. SAPH is essential for addressing the environmental, social and economic challenges posed by traditional construction practices while addressing the housing crisis worldwide, a fundamental human right regardless of household income [25]. This is especially important for SIDS, as they are disproportionately vulnerable to the effects of climate change, including life-threatening climatic extremes like hurricanes and floods [1]. By integrating strategic planning, environmentally responsible construction methods, and inclusive policy frameworks [40], SAPH promotes resource efficiency, climate resilience, and social equity [8]. Key success factors include effective land use [48], accessibility to social amenities [52], risk reduction strategies [1], transparent governance [37], stakeholder participation [67], and adherence to sustainable building standards [48]. Incentives, zoning reforms, and renewable energy adoption further support this approach [47], while continuous monitoring and public education ensure long-term impact [44].

3. Methodology

The major objective of this study revolves around the recognition of success factors surrounding SAPH and the ranking of such factors. A primarily quantitative approach of analysis was utilised to gauge the proficiency and expanse of knowledge by relevant stakeholders and industry professionals [68]. This was executed by conducting a literature review on CSFs of SAPH using relevant peer-reviewed literature in English that was published within a twenty (20) year period and questionnaire-based surveys that are used to directly and easily collect primary data on the attitudes, behaviours, characteristics and opinions participants have on the CSFs [69]. This data was analysed using risk impact calculation, reliability test and factor analysis to produce a Structural Equation Model (SEM) as depicted in the Methodology Flowchart shown in Figure 1.
The Caribbean has a significantly limited body of published and peer-reviewed literature in key industries such as the construction sector. Compared to the Global North, the research output from the region remains sparse, which creates a notable research gap in the literature [70]. Therefore, primary empirical data was collected from regional construction and civil engineering professionals to address this research gap and further develop this underexplored area.
The quantitative research approach of this study propagated a positivist paradigm due to the cause-and-effect relationships and verification of existing theories investigated [71]. Positivism is grounded in ontological principles that assume an objective reality independent of the researcher and is based on the fundamental belief that the phenomena under investigation exist and can be discovered [72]. The point of view of this research is that CSFs objectively exist in reality, independent of personal opinions or social constructs, and are evaluated to understand their effects on the implementation and adoption of SAPH.

3.1. Data Collection Instrument—Cross-Sectional Online Questionnaire

A questionnaire was constructed entailing three sections. The initial aim of the questionnaire was geared toward the establishment of the cruciality of the relevant CSFs. Following this, the relevant factors were catalogued into various groupings. Section 1 contained questions relating to the background of respondents and covered respondents’ occupation, years of experience, employment sector and the number of projects each respondent has been involved in. Section 2 consisted of open and closed-ended questions so that a common background for respondents could be established, and Section 3 accommodated a Likert scale ranging from 1 through 5 for levels of importance.
On the 5-point Likert scale, “1” represented least critical and “5” was very critical. The Likert scale is an ideal tool used due to its concise and direct nature [73]. It provides a sense of independence when a respondent’s perspective lies between extreme realms of “strongly agree” and “strongly disagree” [5]. The Likert scale is a primary component for quantification of latent or unobservable variables via a self-report rating scale [74]. Typical Likert scale ranges in research are either the 5-point Likert scale or the 7-point [75]. The 5-point scale was favoured for this study due to its frequent use in studies [76], increased response rate and quality of response [77] and reduction in the “frustration level” for respondents [78]. It is concerned with the respondent’s experiences and perspectives on the implication or lack of implications of various CSFs as they relate to SAPH within the construction industry. The questionnaires were distributed online to construction and civil engineering professionals across the Caribbean region.
Google Forms v2025 was the software used to digitise the questionnaire, as it provided a user-friendly, secure, shareable link for access by participants. Google Forms was preferred, as it is easy to use, easily accessible and encrypted both in transit and at rest, with permission settings for authorised users only, as well as protection of participants’ data [79]. It also allows for accurate and easy compilation of raw data for seamless analysis.
All data accumulated through the questionnaire was manipulated via statistical analysis through the utilisation of an application called IBM SPSS Statistics version 31.0. IBM SPSS Statistics version 31.0 refers to Statistical Package for Social Sciences Statistics, whereby the programme was used to develop ranking agreements, normalisation records, descriptions and analysis of factors. The IBM SPSS Statistics version 31.0 programme was then utilised as an extension, IBM SPSS Amos 31, to produce the Structural Equation Model (SEM).
Furthermore, this questionnaire targeted professionals within the civil engineering/construction field within SIDS. The sample size aimed for between 150 and 300 responses based on the recommended sample sizes for SEM production [80].

3.2. Delphi Technique

The Delphi technique was utilised to review CSFs as it pertains to the context of Caribbean SIDS. Due to the significant research gap in housing studies within SIDS, many success factors revealed from the literature review may be out of context when investigating CSFs for SAPH within SIDS. Therefore, the Delphi Technique was employed to solicit collective viewpoints and opinions from a panel of anonymous experts within the field through an iterative qualitative questionnaire exercise [81]. For this study, an expert panel was convened consisting of 4 professionals possessing more than 10 years of experience within the construction field [82]. These experts also entailed varying backgrounds regarding geographical location, educational level and job role, for a diverse panel. This technique also adheres to the ethical protocol of human subject research via the Common Rule, where responses are completely voluntary and anonymous [83]. The panel of experts used within this study is shown in Table 1.

3.3. Ethical Protocol and Compliance

This study was conducted in full accordance with the University of the West Indies Ethical Committee Policy and Procedures on Research Ethics at the University of the West Indies, St Augustine Campus, and approved on 12 April 2025. Informed consent was also obtained from each participant before commencement of the online questionnaire.

3.4. Risk Impact Analysis

Risk impact is dictated by two components, including the probability or likelihood of occurrence and severity or impact on project objectives of a phenomenon [84]. Respondents were asked to rank both the probability and severity of each CSF using a 5-point Likert scale. The risk impact of each factor was calculated to rank responses as they related to the most impactful CSFs. This was calculated using the following formula [85]:
R i s k   I m p a c t = ( P r o b a b i l i t y   × S e v e r i t y )

3.5. Cronbach’s Alpha Test

The data reliability test used was Cronbach’s alpha. This is the most commonly used objective measure of reliability. This measures the ability of the research instrument to measure consistently [86]. The Cronbach’s alpha coefficient is a metric of how accurate and reliable a set of data is to a concept, that is, its intrinsic reliability. A Cronbach’s alpha greater than 0.70 is considered reliable [87]. The formula used to calculate Cronbach’s Alpha is shown below, where N = number of items, v = average variance and c = average inter-item covariance among the items.
= N c v + N 1 c

3.6. KMO and Bartlett’s Test

The Keiser–Meyer–Olkin (KMO) measure of sampling adequacy and Bartlett’s test of sphericity measure the validity of the data set to perform factor analysis and evaluate the reliability of the data collection instrument employed [88,89]. Bartlett’s test evaluates the correlation matrix deviation from an identity matrix where all off-diagonal correlations are zero. A significant result is p < 0.05, which shows that variables are sufficiently correlated to be accurately used in factor analysis. Acceptable KMO values range from 0.6 to 1.0, where the higher the value, the better the sampling adequacy [90]. These tests are used for construct validity when performing factor analysis and producing a well-fit Structural Equation Model (SEM) [91]. The equation for KMO is shown below, where Rij = correlation matrix and Uij = partial covariance matrix.
K M O j = Σ i j R i j 2 Σ i j R i j 2 + Σ i j U i j 2

3.7. Confirmatory Factor Analysis (CFA)

Factor analysis implements mathematical systems to simplify interconnected measures so that patterns may be uncovered within a set of given variables. It acts as a diagnostic instrument in the evaluation of whether data collected are coherent with the theoretically anticipated patterns or outcomes of the targeted construct [92]. Confirmatory factor analysis (CFA) is utilised to validate hypotheses through the formulation of a path analysis chart to describe factors and variables and their correlations [93]. This CFA can then be used to assess the structured model based on the researcher’s hypotheses. CFA is also used in the testing of existing theories; that is, the CFA hypothesises and produces a priority model based on the fundamental target construct and then examines whether the model adequately fits the data [94]. CFA minimises the reflection of insubstantial measurement or sampling errors and only presents interpretable and meaningful factors [95]. It does this by having numerous independent indicators or independent variables per latent or dependent variable [92].

3.8. Structural Equation Model (SEM)

An SEM is a multivariate analysis used to test theoretical relationships between observed and unobserved (latent) variables. It combines aspects of confirmatory factor analysis (CFA) and regression modelling to evaluate the association of empirical data with a proposed conceptual framework [96]. The regression used within the SEM was multiple regression analysis (MLR) to investigate the variations among the independent (unobserved) variables with the dependent variables. The data used within multivariate regression is assumed to be normally distributed and linear, and outliers are disregarded [97]. The formula for MLR is shown below, where y = dependent variable, x = independent variable, β = parameter and ε = error.
y = β 0   +   β 1 x 1   +   β 2 x 2   +   . . . . .   +   β n x n   +   ε
The SEM confirms the prior CFA, which tests the statistical validity of the theoretical constructs [98]. The visual model shows a theoretical framework with latent variables depicted as ovals, measured variables as rectangles, and error terms as circles [99]. Therefore, an SEM was produced containing paths and data between CSF categories as dependent variables and the individually ranked CSF as the independent variable.
A structural equation model (SEM) was developed utilising data attained from the questionnaires administered based on Hypothesis 1: “There is strong influence between the critical success factors involved in sustainable affordable public housing”. The aim of this analysis was to develop and produce a conceptual model that assists in bridging the gap between sustainability and public affordable housing. IBM SPSS Amos 31 software was utilised in the development of the model implementing the relationship (correlation) between the risk impact of the CSFs and SAPH. Standardised regression weights are standardised estimates of the executed regression analysis, whose variances of the independent variables and dependent variables are equal to 1. The correlation link between variables can be a negative or positive one. The standardised regression weights indicate the level of impact of each different, independent variable on a dependent variable through regression analysis [100]. Model fit in CFA involved the determination of the covariance between variables captured by the hypothesis [95]. The evaluation of goodness of fit is then imperative, as this represents the extent to which the model fits the data observed. The goodness of fit is determined using a wide span of model-fit indices that evaluate how well the relationship between the theoretical data anticipated from the model and the observed data is. The CMIN/DF value is a representation of the chi-square to the degree of freedom ratio [101]. This indicator tests if the covariance matrices developed from the model accurately represent the covariance population [102]. This test is implemented to reject null hypotheses that represent perfect fit and is commonly called the ‘lack of fit’ index [103]. The comparative fit index (CFI) is a comparative index that assumes that all dependent variables are not correlated and then assesses the fit of the model to the independent variable model. A pattern with a comparative index with values spanning 0.90 and 0.95 can be interpreted as acceptable [102], and an index value of 0.95 or greater is deemed excellent [104]. The root mean-square error of approximation (RMSEA) analyses a residual matrix [102] and is an absolute fit index [105]. For this index, zero (0) exemplifies the ‘best fit’ of a model, whereas values greater than zero (0) indicate a worse fit. The P-close test is a one-sided measure of a null hypothesis. A p-close value greater than 0.05 is considered not statistically significant, terminating a ‘close’ fit of the model [106]. The correlation value found along the paths between dependent variables represents the influence level or relationship between the constructs. The larger the correlation value, the greater the influence a construct has on the other. Correlation values spanning 0.1 to 0.3 represent weak influence between variables, moderate influence is exhibited by values between 0.3 and 0.5, and strong impacts are illustrated by correlation values of 0.5 to 1.0 [46].
The following table shows the respective codes for the CSFs tested. After calculating the risk impact of all factors, each CSF was renamed “RISK x” to represent each factor’s risk impact when producing the SEM.

4. Results and Discussion

To investigate the CSFs for SAPH within SIDS, this study employed primarily a quantitative approach via a closed-ended questionnaire. 156 responses from professionals within the field of civil engineering and construction within SIDS were collected and deemed valid. Overall, 24 success factors were tested within this analysis, as shown in Table 2.

4.1. Demographics

A total of one hundred and fifty-six (156) responses were received from the questionnaire and were deemed. Respondents were asked to state their primary sector of employment, job role, years of experience and number of projects currently involved in, and the results are compiled in Table 3.
Of the 156 respondents, 55.8% were employed within the private sector (n = 87), while 44.3% represented the public sector (n = 69). This indicated a slightly higher participation from private industry stakeholders but suggested a balanced perspective across both domains. The majority of respondents identified their primary role as engineers (44.2%), followed by contractors (19.9%), project managers (15.4%), and consultants (12.8%). Architects and other roles made up 1.3% and 6.4% of the sample, respectively. Furthermore, the respondents’ years of professional experience varied, with 37% having between 11 and 15 years of experience and 27% between 16 and 20 years. Individuals with 6–10 years accounted for 18%, while 10% had 5 years or less and 8% reported over 20 years of experience. This reflects a seasoned sample group, with the majority (64%) possessing over a decade of industry experience. 42% of respondents were involved in 6–10 projects, 36% were engaged in 5 or fewer, 12% were involved in 11–15 projects, and less significant fractions reported involvement in 16–20 projects (4%) and more than 20 projects (6%). This suggests that respondents are actively engaged in multiple concurrent projects that provide them with practical, up-to-date perspectives on SAPH and its success factors.

4.2. Validity and Reliability

IBM SPSS Statistics version 31.0 was used to calculate Cronbach’s alpha for the data collected. Respondents used a consistent 5-point Likert scale to measure each CSF; a single Cronbach’s Alpha test was conducted to assess internal consistency as the scale type and response structure remained uniform across items. The α value was revealed to be 0.783 (78.3% scale reliability) as shown in Table 4. This result is considered reliable as the α value was greater than 0.70 [87].
The KMO and Bartlett’s Test revealed a measure of sample adequacy of 0.724, which falls within the “good” range according to Kaiser guidelines and shows that the sample size and correlations among variables are acceptable for factor analysis. Bartlett’s Test of Sphericity produced a Chi-Square value of 397.704 with 190 degrees of freedom (p < 0.001), which shows that this data is significant (p < 0.05) and shows the variables are sufficiently correlated to justify the use of factor analysis rather than an identity matrix.
Furthermore, each CSF was also ranked according to algebraic mean, and the standard deviation per factor as depicted in Table 5. RISK20, RISK22 and RISK23 ranked within the top most important CSFs, respectively, which all refer to planning and risk reduction methods within planning, and RISK7 was ranked least important, which referred to a “Sou Sou” approach in construction.

4.3. Confirmatory Factor Analysis (CFA)

The panel of domain experts within the Delphi survey were consulted to develop the hypothesised factor structure or latent constructs for the CFA. This was performed via three iterative rounds of structured feedback to identify, categorise, and validate the underlying dimensions of the 24 success factors associated with SAPH. These factors were labelled as “Risk Factors” as they represented the calculated risk impact of each factor (Table 6). The resulting consensus was used to inform the priori groupings of observed variables into latent constructs. The groupings were as follows:
IBM SPSS Amos 31 (Analysis of Moments version 31) was used to execute the CFA to model the pattern of relationships among factors to reflect a common construct. At the model level of the analysis, the hypothesised model fit was assessed to investigate the level of correlation among observable factors within each latent construct [109]. At the item-level analysis, the relationship between each variable and construct in standardised and unstandardised metrics, the level of covariance among constructs and the relationship between the error terms with respect to the observed indicators were estimated [96]. Furthermore, at the scale-level analysis, the hypothesised factor model structure was estimated for confirmation given model fit indices and assessed [110]. Maximum Likelihood Estimation (MLE) was employed to estimate the factor loadings by identifying the parameter values that maximise the likelihood of observing the given data. This is consistent with the assumptions and requirements for CFA [109]. The CFA model that was estimated from hypothesised constructs is shown in Figure 2.
The overall fit was measured by the chi-squared value, X2 (156) = 196.105, and significance = 0.006, proving that the data is significant as p > 0.05 [111]. The relative chi-squared, X2/df = 1.32, indicated an excellent model fit as X2/df < 2 [112], which suggests that the hypothesised measurement model adequately represents the observed data structure. The RMSEA = 0.045 was <0.05 [113], which showed an acceptable fit per degree of freedom, and the PGFI = 0.694 was >0.5 [114], which is a widely used threshold that shows a reasonable model parsimony using adjusted GFI. However, the CFI = 0.782 was <0.90 [115], which shows a poor model fit as compared to a null model; the GFI = 0.885, which was <0.90 [116], does not represent a good model fit; the RMR = 0.083, where lower values indicate a better measure for average residuals [117] reflects a moderate model fit; the AGFI = 0.853 was <0.90 [116], which indicates that there is not a good fit for model complexity using adjusted GFI; the NFI = 0.494 was significantly below the threshold for a good fit, which is 0.9 [118]; the PNFI = 0.430 should be >0.5 [114], so this result shows a low and poor model parsimony; the IFI = 0.802 was <0.9 [111], which shows a poor sample size and model complexity fit; the RFI = 0.419 was significantly below the threshold > 0.9 [111], which shows a very poor fit for adjusted NFI for degrees of freedom; and the AIC = 278.105 and the BIC = 403.149 were both relatively high values, whereas a good fit reflects low values [119,120]. These model fit indices generally depict a poor model which needed major revision for more compatible and correlated observable variables for latent constructs.
Furthermore, the majority of the factor loadings for each latent construct were weak, as the threshold for acceptable factor loadings is >0.5 [121]. For the hypothesised latent construct, Policy, the loadings were 0.29, 0.30, 0.30, 0.32 and 0.27, respectively, which were all below the acceptable fit value of 0.5. Therefore, none of the observed variables belonged to this latent construct. For the second hypothesised latent construct, Stakeholder Involvement and Management, represented by “Stakeh”, also showed all loadings below the value of 0.5, which included 0.43, 0.33, 0.48, 0.47, and 0.43, respectively. For the third construct, Energy Consumption, represented by “Energy”, showed only one factor loading, RISK18, with a loading of 0.54, which is barely over the acceptable threshold of 0.5, followed by the other factor loadings of 0.49 and 0.33, which were both unacceptable. The final latent construct, Project Planning and Control represented by “Project”, also showed no factor loadings beyond 0.5, including 0.38, 0.37, 0.44, 0.27 and 0.30, respectively. The covariances among latent constructs also suggested overlapping constructs or misplaced items due to the many high inter-factor correlations that exceed 1.0, such as the Policy–Stakeholder Involvement and Management correlation of 1.10, the Policy–Project Planning and Control correlation of 1.13 and the Energy–Project Planning and Control correlation of 1.08. This suggests that these latent constructs are inherently interconnected in practice and underscores the systemic nature of SAPH delivery, where economic, governance, and technical dimensions cannot be entirely isolated.
This poor CFA model fit indicated that the hypothesised groupings of CSFs did not adequately represent the underlying data structure of SAPH in SIDS. This outcome suggests a divergence between theoretical assumptions for SIDS and international studies. This then justifies that construction and housing studies are highly context specific [20]. Therefore, these initial CFA groupings may not fully capture the nuances of SAPH in the Caribbean SIDS context. This likely reflects the contextual limitations in the literature within the Caribbean SIDS. There may be a lack of education [122], transparency [123], systemised operations [124], cultural differences [61] and scepticism by practitioners [67], among other factors, when implementing low-ranked factors within the Caribbean industry, although they are prominent in other nations. This reinforces the need for localised theory-building that reflects the complex systems interactions of SAPH in SIDS.
Due to these issues, an Exploratory Factor Analysis (EFA) was conducted to generate groups with stronger correlation for suggested latent constructs.

4.4. Exploratory Factor Analysis (EFA)

Since the hypothesised factor model demonstrated several empirical concerns, suggesting that latent constructs developed by the Delphi technique contradict the statistical consistencies among observable factors from respondents, a post hoc EFA was conducted. The purpose was to empirically reassess the dimensional structure of the data without imposing prior assumptions. This allowed for the identification of potentially more valid and statistically coherent factor groupings via statistical analysis based on common variance [122].
EFA was used to extract the minimum number of variables with the highest portion of variance and give statistical guidelines for accurate allocation of observable factors. The Principal Component Analysis (PCA) extraction technique was used, as it summarises most of the variance into a minimum number of factors. The Promax rotated factor solution, an oblique rotation method, was employed for maximisation of each variable on a single latent construct to assume that each latent construct allowed the correlation of factors, as there may be underlying dimensions among the latent constructs given the complex and social intricacies of SAPH.
The total variance explained output from the EFA employing the PCA technique and Promax rotation revealed five components that explain 44.31% of the total variance before rotation as shown in Table 7. The rotated output redistributed variance more evenly, with the first five components contributing 2.548, 2.216, 2.028, 1.724, and 1.493 in terms of eigenvalues, respectively. The higher the eigenvalue over the threshold of 1, the more meaningful the category or construct. These 5 factors represent 5 underlying dimensions or constructs that summarise the 20 observed variables used as the independent components of this research. The Scree Plot, shown in Figure 3, is an output of IBM SPSS Statistics version 31 which shows a graph of eigenvalue versus component number. The blue dots represent the eigenvalue of each extracted component to indicate the proportion of variance in the dataset explained by that component. The black line connects these eigenvalues to highlight the overall trend of decline as successive components account for progressively smaller amounts of variance. The key point of interpretation lies in the “elbow” of the plot which is highly objective and should align with the Total Variance for EFA values (Table 7). The point at which the optimal number of components should be retained is indicated where the sharp initial decline transitions into a more gradual slope. This plot shows that the graph gradually plateaus after the fifth component as additional components beyond this point contribute minimally to explaining the variance. This then confirmed the retention of five components based on the Kaiser criterion of eigenvalues > 1, which shows that there are 5 latent constructs that can be assembled within this analysis.
The Pattern Matrix (Table 8) shows the structure of variables for each suggested construct after Promax rotation and allows correlation among components. Many strong loadings (>0.4) are noted, which show high correlation and consistency among factors within each component. RISK10 was the only factor with a loading of <0.3 and was therefore omitted from the revised SEM construct groupings. Furthermore, RISK7 was excluded due to poor communalities and excessive loading onto a unique factor (0.996) during consistency checks. RISK7 was also ranked the lowest or least important CSF when the algebraic mean was calculated and shown in Table 5. These metrics suggested it was an outlier with little significance and was therefore omitted from the SEM.
The restructuring of the latent constructs using the EFA was primarily driven to enhance the statistical coherence and contextual realism of the underlying data structure. This approach addresses the disparity between international literature versus context-specific construction and housing information within SIDS, where there is a significant research gap. Therefore, the revised groupings emerged organically from the data and revealed constructs that better reflect how practitioners in SIDS perceive and prioritise success factors in practice. This data refinement also enhances the robustness of the subsequent SEM analysis and provides a pragmatic foundation for future studies in construction and housing based on statistical validity and real-world practitioner insights within SIDS.
Therefore, based on the Pattern Matrix, the elimination of weak factors, and validation through expert panel review using the Delphi technique, the revised latent constructs were derived and are presented in Table 9.

4.5. Structural Equation Model (SEM)

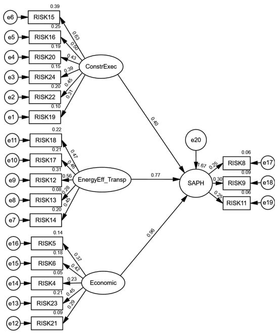
An SEM was conducted which performs both CFA and multiple linear regression (MLR) using the latent constructs (independent variables) with their corresponding observable variables and endogenous latent variable, in this case SAPH, to estimate the relationship between both components. This would reveal the constructs and success factors that influence SAPH most critically. The revised table of observable variables and latent constructs was used to perform the SEM along with the endogenous construct of SAPH. These factors were represented by RISK 8, 9 and 11. Figure 4 depicts the SEM format of the relationship between CSF categories (latent constructs) and SAPH (endogenous variable), where “ConstrExec” represents Construction Execution, “EnergyEff_Transp” represents Energy Efficiency and Transparency and “Economic” represents Economic.
The model fit is accepted once one or more fitness requirements among the absolute fit, incremental fit and parsimonious fit are met [109]. Within the absolute fit category, the chi-squared index X2 = 196.105 indicated an acceptable fit, as it fell within the threshold of non-significance (p < 0.05) [125], as PClose = 0.668. The RMSEA = 0.045 was also accepted, as it does not exceed the threshold of 0.08 [125] and suggests a good root mean square error of approximation fit. Within the incremental fit category, the indices examined included CFI = 0.91 and TLI = 0.90, which met the threshold of 0.9 [125] and therefore suggested a moderate model fit. The parsimonious fit indices included X2/df = 1.316, which falls within the acceptable range of 0–2 [126]. Since at least one index per fitness category was accepted, this model is determined to be adequately fit. The model fit indices for this SEM are tabulated below (Table 10) with a comparison table of threshold ranges and their interpretation (Table 11) [127].
The standardised regression weights table shown in Table 12 depicts the estimates of the relationships between the latent constructs Construction Execution (ConstrExec), Energy Efficiency and Transparency (EnergyEff_Transp) and Economy (Economy) and the dependent variable, SAPH, as well as the relationships among each latent construct’s observed indicators. The construct with the strongest relationship with SAPH was the Economy factor (0.962), which reveals that economic factors are critical and directly impact SAPH. The second strongest relationship was between SAPH and Energy Efficiency and Transparency (0.767), which also shows a critical influence of these construct’s risk factors on SAPH. Finally, Construction Execution had a moderately positive but the least strong relationship with SAPH, where an increase of 1 standard deviation results in an estimated 0.396 standard deviation increase in SAPH.
Furthermore, the model reveals that the observed variables have strong loadings to their corresponding latent construct. This confirms that each construct accurately represents its group of observed variables. For the Economic construct, RISK23 (0.454) is the strongest indicator, followed by RISK6 (0.423) and RISK5 (0.374). From Energy Efficiency and Transparency, the strongest contributors were RISK12 (0.558), RISK18 (0.473) and RISK17 (0.463), and from the Construction Execution construct, the most critical factors included RISK15 (0.628), RISK16 (0.495) and RISK22 (0.454). These critical factors are summarised in the table below, starting with the strongest construct to the weakest construct and its most critical observable variables. These results are summarised in Table 13.
Among the observed variables, the most CSFs within the Economic, Energy Efficiency and Transparency, and Construction Execution constructs, respectively, emerged as (i) risk reduction integration into the planning stage of the project life cycle, (ii) participation and commitment by government, public and private sectors and (iii) investment of key sectors and stimulation of urban economy. These risks demonstrated the strongest standardised regression weights and therefore contribute most critically to explaining the variance in SAPH.
The top CSF under the Economy category was risk reduction integration into the planning stage of the project life cycle as it relates to SAPH in SIDS. Economy was also proved to be the most critical category towards SAPH, as investment into the economic development of SIDS has the most critical impact towards achieving sustainable development, especially in SIDS [128]. Risk reduction is deemed a safety principle whose foundations are built on intertwined environmental and societal systems. This shows that professionals understand that given the complexity, irreversibility, nonlinearity, and inherent uncertainty of these systems, it is increasingly more effective to focus on prevention rather than attempting to remedy the damage after it occurs [129]. Safety and precautionary measures directly correlate to a reduction in the effect and consequences of the risk of failure [130]. Risk reduction integration contributes to economic, social and environmental sustainability [8], as disasters destroy property, livelihoods and the environment, increase morbidity [1] and induce additional costs associated with loss of infrastructure and natural resources [36]. The installation of risk reduction within the project life cycle should be considered from various interests and perspectives of every stakeholder involved in the project [58].
As this relates to SIDS, risk reduction integration into projects should illustrate possible challenges that disasters and ever-prevalent matters such as climate change can pose for Caribbean countries, particularly those with relatively low elevations of cities [48]. SIDS contribute less than 1% of greenhouse emissions globally [24], yet due to their dependent and volatile economy, size, location and geography, they are some of the most vulnerable nations to climate change when compared to the rest of the world. The threat of climate change to an already susceptible country can mean greater risks of droughts, flooding, tsunamis and other environmental hazards [1]. This then institutes the urgency of risk reduction integration into the planning of projects [108,131]. Risk reduction measures such as mainstreaming of hurricane-resilient and building-resilient construction standards, stronger disaster management of communities and upgraded early-warning signals should all be implemented and improved on by all governments and institutions [41]. The high ranking of risk reduction integration highlights its pivotal role in achieving SAPH in SIDS. These results show that respondents understand that risk reduction can serve the alleviation or prevention of large-scale disaster risks associated with climate change and other safety hazards.
The most influential CSF within the Energy Efficiency and Transparency grouping was participation and commitment by government, public and private sectors. In many developing countries, especially Caribbean SIDS, there is a lack of access to resources and technologies to aid in advancing and sustaining essential infrastructure and construction. Here, partnerships drive innovation. The private sector can often offer these resources and become involved in public–private partnerships (PPPs) under privatisation for the benefit of the country’s economic development [132]. Partnership between the government and the private sector also improves its ability to protect and restore local infrastructure and natural resources through green projects, incentives and risk-sharing mechanisms [133]. The need for improved and sustainable infrastructure, such as SAPH, is proliferated due to the onset of climate change and urbanisation [1]. This has introduced the concept of Green PPPs as a catalyst for green and sustainable infrastructure. Green PPPs increase progress in renewable energy, sustainable urban mobility, water management, waste management, green building and urban greening [134]. Therefore, participation of the private sector within public projects for sustainable development such as SAPH is critical for its successful implementation and adoption in SIDS. Although several barriers to PPPs are to be addressed, such as lack of cost reduction methods and cost overruns, lack of modern and innovative approaches by contractors for projects and political interference, bias and nepotism [132]. In SAPH, transparent approaches that account for maintaining positive and sustainable PPP investments are mandatory for the public and energy efficiency (EE) initiatives.
The second most influential CSF within this category was the implementation of renewable energies towards achieving SAPH. Nonrenewable energies such as coal, oil and natural gas are used to power buildings, water and wastewater systems, transportation and other essential activities for daily life in excessive amounts, resulting in depleted energy resources and heavy pollution. This has raised concern for sustainable energy use of energy through renewable sources that have natural derivatives, such as solar, wind, biomass, hydropower and geothermal sources, to power buildings, especially housing [135]. Sustainable buildings usually acquire energy from onsite or nearby energy-converting systems such as solar roofs, photovoltaic (PV) technology, solar thermal or green roofs, where energy is also saved in batteries for continuous usage when natural resources, such as sunlight, are fluctuating [47]. In SIDS, many countries are challenged due to energy and land scarcity given the relatively small land area and access to natural resources, and recyclable resources such as waste-to-energy are suggested [136].
The most crucial success factor within the Construction Execution category was investment in key sectors and stimulation of the urban economy. This refers to the strategic allocation of resources to sectors relevant to SAPH, such as construction, infrastructure, transportation, energy, etc., and increased urban development, such as activities towards a burgeoning economy, employment opportunities and sustainable social growth and community [10]. Sustainable urban development has become a challenge within the past decades due to the rate of urbanisation and population growth, albeit socioeconomic and environmental issues, whereby by 2050, the urban share of the population is estimated to be 70% [43]. In SIDS, countries can reach 100% population concentration in urban areas such as Anguilla, the Cayman Islands, Guadeloupe and Singapore due to demographic growth and increased industrialisation [136]. Urban development and economy refer to economic input into sustainable development cities where there is a balance of environmental, social, economic and institutional factors and work towards achieving SDG 11, “Make cities and human settlements inclusive, safe, resilient, and sustainable” [107]. Investment should be allocated to support the long-term development of the community, such as the environment, economic activity, health, education, employment and quality of life [8]. Some barriers to this include political interference, the investment climate on a global scale, interstate relations and the global economic fluctuations that affect SIDS disproportionately [128]. However, investment into key sectors that support SAPH and sustainable urban development are critical for the success of construction execution towards SAPH.
Another CSF of SAPH within Construction Execution was revealed to be training and education for all sectors on sustainable practices, energy conservation and the importance of sustainability. Literacy and training in sustainability are fundamental success factors in the attainment of SAPH, as persons must first understand the importance and value in utilising sustainable materials if they are to meet the conservation of resources for generations of the future [44]. In order to mainstream sustainable practices, the general public, all sectors of the construction industry and all government bodies must be sensitised [20]. This CSF was ranked second within Trinidad and Tobago, as respondents have acknowledged and unanimously agreed that the need for education, training and public awareness regarding sustainability is crucial to the attainment of SAPH.
Moreover, these CSFs also contribute to the achievement of UN SDGs that are significantly associated with SAPH, including SDGs 1, 9 and 11. Risk reduction and preparation (0.454) is a preventive measure to prepare for disasters that occur within the Caribbean, especially due to the onset of climate change and SIDS’ disproportional vulnerability towards its detrimental effects [1]. This contributes towards the targets of creating resilient cities described by SDG 11. The introduction of legalisation and consequences, such as taxes, on the use of unsustainable construction material and practices (0.423) also contributes to SDG 11, where a target is to reduce the dense emission of carbon into the atmosphere due to buildings and construction [64]. The participation of the government and private sector (0.558) to achieve affordable housing aids in achieving SDG 1, where fiscal finances are used to end poverty by allowing the basic right to housing and amenities for the most vulnerable in society [65]. The implementation of renewable energy (0.473) contributes towards SDG 9, which ensures the use of innovative technologies towards information, communication and transportation development [54]. Furthermore, SDG 9 and SDG 11 are also achieved by the investment of key sectors and stimulation of urban economy (0.628). The industry becomes more developed and contributes towards sustainable growth and stimulation of the urban economy. This reduces the prevalence of urban sprawl and proliferates safe and healthy residential areas for residents of any socioeconomic background [7].

5. Conclusions

This study identified and validated key CSFs that influence the attainment of SAPH within SIDS. This revealed three main categories of CSFs, including Economic, Construction Execution and Energy Efficiency and Transparency. An SEM was developed, and the output revealed that the most influential success category was Economic (0.962). The three leading CSFs included risk reduction integration into the planning stage of the project life cycle (0.454), taxes and penalty enforcement on unsustainable construction (0.423) and production of subsidised sustainable construction materials (0.374). The second most influential category was Energy Efficiency and Transparency (0.767), and its most influential CSFs are participation and commitment by government, private and public sectors (0.558), implementation of renewable energies (0.473) and efficient use and rationing of energy (0.463). Lastly, for Construction Execution (0.396), the most critical factors included the investment of key sectors and stimulation of the urban economy (0.628), training and education for all sectors on sustainable practices, energy conservation and sustainability (0.495) and risk reduction for disasters (0.454).
These CSFs and CSF groupings highlight the importance of economic resilience, energy efficiency, sustainable construction and governance in order to achieve SAPH to aid in the sustainable development of the economy, society and the environment in SIDS. Integration of risk reduction into the initial or planning stage of projects demonstrates the priority of housing professionals to integrate proactive measures rather than corrective measures in achieving sustainable solutions. SIDS are especially vulnerable to disasters due to the adverse effects of climate change, and this study proves that in order to achieve sustainability, climate and disaster risk mitigation must be taken into significant consideration before any project. Green Public–Private Partnerships (PPPs) are also essential for achieving sustainable development in enhancing energy efficiency and resource transparency for more feasible implementation of renewable energy technologies within the construction sector. Furthermore, stimulation of the urban economy is essential to reduce urban sprawls that encourage unsustainable community development, and training and education across all levels of the construction sector should be prioritised to promote a growing awareness for sustainability and engaged stakeholders, especially when accompanied by the introduction of taxes and subsidies for the use of sustainable construction material and practices. Furthermore, there must be considerable efforts to adopt and integrate renewable energy systems such as solar photovoltaic panels and hybrid waste-to-energy technologies to reduce operational costs within developments and improve energy security. This causal mechanism is particularly important in SIDS, where heavy reliance on imported fossil fuels exposes housing systems to volatile global energy markets. Therefore, policy incentives and targeted subsidies must be introduced to make renewable technologies more accessible for housing projects. This not only keeps down the cost of energy and is environmentally sustainable but also develops local expertise in its installation, distribution and maintenance for enhanced education, skill training and employment opportunities.
These findings not only reflect the context-specific needs of SIDS but also align with international objectives, such as the UN SDGs, where SAPH significantly contributes to SDG 1 (No Poverty), 9 (Industry, Innovation and Infrastructure) and 11 (Sustainable Cities and Communities). Specifically, SAPH contributes towards SDG 1 by providing affordable shelter for persons within low- and medium-income households. This addresses the basic human right towards ownership of property and access to basic amenities such as clean water and electricity. SDG 9 is achieved through the use of renewable technologies and optimised infrastructure that addresses access to information, communication and transportation technologies. Furthermore, SAPH aids in achieving SDG 11 by creating a sustainable community for all persons regardless of socio-economic background. SAPH initiates urban planning which contributes to the ease of access to transportation, education, employment and recreational activities, and promotes inclusive urban growth and involves the use of sustainable materials and practices that are carbon conscious. Ultimately, the research confirms that a multidimensional, stakeholder-inclusive, and risk-aware approach is critical for advancing SAPH and creating a climate-resilient approach towards housing in SIDS. This research provides a robust evidence base for policy formulation, institutional investment, and international development interventions aimed at long-term sustainability.

6. Practical Implications, Recommendations and Further Research

This study revealed that proactive risk reduction contributes towards economic resilience in Caribbean SIDS. It provides a success model for project managers and policymakers to focus on key success areas to achieve sustainable housing initiatives in SIDS. Furthermore, the outcomes from this study achieve SAPH through the reduction in project vulnerabilities, limiting long-term recovery costs and protecting the communities that are severely affected by the disproportional vulnerability. Also, the findings can be replicated into a policy framework to prioritise early integration of disaster risk management strategies through revised resilient design standards and climate change building adaptation initiatives. Likewise, public institutions and practitioners can leverage these insights to efficiently allocate and optimise limited resources and focus on risk reduction and preventive methods versus corrective measures. By adopting these practical guidelines, decisionmakers at SAPH can ensure operations are coordinated in a more sustainable manner. These results provide an evidence-based foundation for policymakers and industry leaders to develop informed risk reduction strategies within the SAPH programmes. This contributes to strengthened resilience within housing and optimises limited resources for the achievement of SAPH in SIDS. This analysis also highlights that collaborative governance and stakeholder participation act as critical enablers towards SAPH in SIDS. Collaboration can thus be achieved through structured frameworks, such as Green PPPs, to enhance the adoption of renewable energy and innovative technology that leads to improved resource efficiency while promoting transparency in the movement towards sustainability. However, several limitations can hinder successful sustainable housing initiatives and compromise the affordability of public housing. Political influences can lead to strategic misrepresentation of those projects. This means that benefits to society and the environment are overinflated while costs of these programmes are understated. Therefore, there is a need for clear regulatory frameworks, transparency in procurement practices and incentivised private-public participation to encourage PPP models that are equitable and sustainable.
Moreover, investment in key sectors via economic input into infrastructure, energy and transportation is to be promoted and optimised to achieve sustainability and affordability in public housing while simultaneously driving urban economic growth and social resilience. Societal resilience within this context affects all aspects of construction and sustainability, such as providing safe shelter and healthy communities (social sustainability) and efficient and quality housing delivery. The byproduct is the creation of a skilled and healthy workforce leading to employment and local economic activities (economic sustainability) and sustainable construction initiatives such as green buildings (environmental sustainability). Training and education are also highlighted to create the foundational capacity needed to operationalise SAPH projects across all sectors and stakeholders. Improved literacy in sustainable practices alerts policymakers, regulators, contractors, engineers, health and safety professionals, etc., on making decisions that enhance the efficiency, quality, and longevity of housing developments. This recommendation is key to improving sustainable design, resource management and project management principles geared towards risk reduction at every stage of the project life cycle. Therefore, targeted capacity-building programmes such as open panel discussions, workshops, conferences, certification schemes, campaigns and other outlets for awareness should be executed to foster behavioural shifts towards SAPH and sustainable practices within SIDS. Local and regional professional associations, such as the Institution of Structural Engineers Caribbean Regional Group (IStructE CRG) and the Association of Professional Engineers of Trinidad and Tobago (APETT), can become beacons of sustainability awareness and implement a professional development credit system that contributes toward membership, chartership or fellowship status for participants who attend these educational events.
Public awareness of SAPH and its CSFs is a critical enabler for its implementation and long-term adoption. Consequently, outreach initiatives are strongly recommended to promote public awareness. Communities need to be exposed to the social, economic and environmental benefits of SAPH, as these citizens are more likely to be, appreciate and maintain their spaces. Public sensitisation fosters a sense of ownership and shared responsibility, which encourages the community to take an interest in sustainable practices such as reduced littering and environmental protection practices. Informed communities are also empowered to engage with policymakers, request SAPH programmes, and advocate for equitable access to resilient housing solutions. Public forums, awareness campaigns, newspaper articles, local television programmes and community meetings can be media for public sustainable construction awareness. Sustainable practices should also be integrated into public educational systems along with awareness in the long term. By public awareness and empowerment, SAPH adoption can be accelerated through educated communities that advocate for sustainable construction practices.

Author Contributions

Conceptualisation, A.A.C. and L.S.S.; methodology, A.A.C. and H.M.; software, L.S.S.; validation, A.A.C., L.S.S. and H.M.; formal analysis, L.S.S.; investigation, L.S.S.; resources, A.A.C. and H.M.; data curation, L.S.S.; writing—original draft preparation, A.A.C.; writing—review and editing, L.S.S.; visualisation, H.M.; supervision, A.A.C.; project administration, H.M.; funding acquisition, A.A.C. All authors have read and agreed to the published version of the manuscript.

Funding

This research was funded by the University of the West Indies Campus Research and Publication (CR&P) Fund, grant number CRP.3.MAR24.06.

Institutional Review Board Statement

This study was conducted in accordance with the Campus Research Ethics Committee (CREC) Committee Policy and Procedures on Research Ethics of the University of the West Indies (Ethical Approval Reference: CREC-SA.2807/08/2024; Approved on 12 April 2025).

Informed Consent Statement

Informed consent was obtained from all subjects involved in the study.

Data Availability Statement

The raw data supporting the conclusions of this article will be made available by the authors on request.

Conflicts of Interest

The authors declare no conflicts of interest.

Abbreviations

The following abbreviations are used in this manuscript:
CSFCritical Success Factor
SAPHSustainable Affordable Public Housing
SIDSSmall Island Developing States
SDGSustainable Development Goal
PPPPublic–Private Partnership
EEEnergy Efficiency
RIRisk Impact
CFA Confirmatory Factor Analysis
EFAExploratory Factor Analysis
SEMStructural Equation Model
MLRMultiple Linear Regression
IStructE CRGThe Institution of Structural Engineers Caribbean Regional Group (IStructE CRG)
APETTThe Association of Professional Engineers of Trinidad and Tobago
ASCEAmerican Society of Civil Engineers
IBCInternational Building Code

References

  1. Cooper, S.; Cloos, P.; Abraham, C.; McPherson, N.; Ravaliere, T.; Harris-Glenville, F. What can be said about risks, vulnerabilities, and adaptation to climate change in Caribbean small island developing states (SIDS)? The case of Dominica. A qualitative study. PLOS Clim. 2025, 4, e0000275. [Google Scholar] [CrossRef]
  2. Vousdoukas, M.I.; Athanasiou, P.; Giardino, A.; Mentaschi, L.; Stocchino, A.; Kopp, R.E.; Menéndez, P.; Beck, M.W.; Ranasinghe, R.; Feyen, L. Small Island Developing States under threat by rising seas even in a 1.5 C warming world. Nat. Sustain. 2023, 6, 1552–1564. [Google Scholar] [CrossRef]
  3. Opoku, A. Construction industry and the sustainable development goals (SDGs). In Research Companion to Construction Economics; Edward Elgar Publishing: Cheltenham, UK, 2022; pp. 199–214. [Google Scholar]
  4. Haruna, P.B.; Zubairu, S.; Olagunju, R.E.; Akande, O.K. Liveability considerations: Towards designing sustainable public housing in Niger State, Nigeria. J. Contemp. Urban Aff. 2023, 7, 262–278. [Google Scholar] [CrossRef]
  5. Winston, N. Sustainable community development: Integrating social and environmental sustainability for sustainable housing and communities. Sustain. Dev. 2022, 30, 191–202. [Google Scholar] [CrossRef]
  6. Silva, L.P.P.; Najjar, M.K.; da Costa, B.B.F.; Amario, M.; Vasco, D.A.; Haddad, A.N. Sustainable Affordable Housing: State-of-the-Art and Future Perspectives. Sustainability 2024, 16, 4187. [Google Scholar] [CrossRef]
  7. Ezennia, I.S. Insights of housing providers’ on the critical barriers to sustainable affordable housing uptake in Nigeria. World Dev. Sustain. 2022, 1, 100023. [Google Scholar] [CrossRef]
  8. Yazid, N.I.A.; Arham, A.F.; Aziz, M.F.; Hasim, N.A.; Alias, J.; Aini, A.M.; Arham, A.F.; Majid, M.Z.A.; Norizan, N.S.; Ibrahim, A.N.H. Challenges of Sustainable Affordable Home Ownership: Integration with Maqasid Shariah and SDG 11. J. Lifestyle SDGs Rev. 2025, 5, e04304. [Google Scholar] [CrossRef]
  9. Amar, J.H.; Armitage, L.A. Understanding Barriers and Pathways for the Sustainable Implementation of Affordable Housing in Australia: The Case of the National Rental Affordability Scheme (NRAS). Buildings 2025, 15, 454. [Google Scholar] [CrossRef]
  10. Owotemu, A.E.; Kale, Y. The Crowding-Out Effect: Modelling the Impact of Government Borrowing, Inflation & Monetary Policy on Access to Sustainable Finance for Affordable Housing & Social Infrastructure Development. Mod. Econ. 2025, 16, 201–225. [Google Scholar] [CrossRef]
  11. Ma, S. Sustainable housing development in China: Does financial institutions overcome the risks and challenges to sustainable housing? Technol. Econ. Dev. Econ. 2024, 30, 627–645. [Google Scholar] [CrossRef]
  12. Chadee, A.; Martin, H.; Gallage, S.; Rathnayake, U. Reducing cost overrun in public housing projects: A simplified reference class forecast for small island developing states. Buildings 2023, 13, 998. [Google Scholar] [CrossRef]
  13. Castellanos, M.A.; Garcia-Nunes, B.; Lowe, S.; Chau, V.T. Housing Affordability in The Bahamas; International Monetary Fund: Washington, DC, USA, 2025. [Google Scholar]
  14. de Souza, E.A.; Borges, P.H.R.; Stengel, T.; Nematollahi, B.; Bos, F.P. 3D printed sustainable low-cost materials for construction of affordable social housing in Brazil: Potential, challenges, and research needs. J. Build. Eng. 2024, 87, 108985. [Google Scholar] [CrossRef]
  15. Odoyi, E.J.; Riekkinen, K. Housing policy: An analysis of public housing policy strategies for low-income earners in Nigeria. Sustainability 2022, 14, 2258. [Google Scholar] [CrossRef]
  16. Hilber, C.; Schöni, O. Housing Policy and Affordable Housing; Centre for Economic Performance: London, UK, 2022. [Google Scholar] [CrossRef]
  17. Hu, W. Transforming public housing in Australia: Embracing sustainable refurbishment over demolition. Urban Res. Pract. 2025, 18, 328–338. [Google Scholar] [CrossRef]
  18. Gan, K.E.; Taikan, O.; Gan, T.Y.; Weis, T.; Yamazaki, D.; Schüttrumpf, H. Enhancing renewable energy systems, contributing to Sustainable Development Goals of United Nation and building resilience against climate change impacts. Energy Technol. 2023, 11, 2300275. [Google Scholar] [CrossRef]
  19. Shah, K.U.; Kelman, I. Data Management for Sustainable Development: Case Analyses of Small Island Developing States (SIDS). Dev. Policy Rev. 2025, 43, e70017. [Google Scholar] [CrossRef]
  20. Chadee, A.A.; Martin, H.; Chadee, X.T.; Bahadoorsingh, S.; Olutoge, F. Root Cause of Cost Overrun Risks in Public Sector Social Housing Programs in SIDS: Fuzzy Synthetic Evaluation. J. Constr. Eng. Manag. 2023, 149, 04023106. [Google Scholar] [CrossRef]
  21. SHITTU, A.U. Strategies for Green Building Material Adoption in Nigeria Construction Industry. 2021. Available online: http://irepo.futminna.edu.ng:8080/jspui/handle/123456789/14442 (accessed on 14 April 2024).
  22. Njegić, T.; Simonović Alfirević, S.; Crnčević, T.; Majhenšek, K. Application of Sustainability Criteria in Identifying Sites for Social Housing in Serbia. Land 2025, 14, 67. [Google Scholar] [CrossRef]
  23. Elliott, J. An Introduction to Sustainable Development; Routledge: New York, NY, USA, 2012. [Google Scholar]
  24. Berg, J.; Maxwell, J.-A.; Dietrich, K.; Fee, L.; Baloi, O.; Mecartney, S.; Ruseckas, T.; Selebalo, C.; Tiseyra, R. Urbanization and Climate Change in Small Island Developing States; UN-Habitat: Nairobi, Kenya, 2015; Available online: http://unhabitat.org/cities-and-climate-change-initiative/ (accessed on 22 October 2024).
  25. Abed, A.R. Assessment of social sustainability: A comparative analysis. Proc. Inst. Civ. Eng.-Urban Des. Plan. 2017, 170, 72–82. [Google Scholar] [CrossRef]
  26. Xue, C.; Shahbaz, M.; Ahmed, Z.; Ahmad, M.; Sinha, A. Clean energy consumption, economic growth, and environmental sustainability: What is the role of economic policy uncertainty? Renew. Energy 2022, 184, 899–907. [Google Scholar] [CrossRef]
  27. Elkington, J. The triple bottom line. Environ. Manag. Read. Cases 1997, 2, 49–66. [Google Scholar]
  28. Imperatives, S. Report of the World Commission on Environment and Development: Our Common Future; Oxford University Press: Oxford, UK, 1987; pp. 1–223. [Google Scholar]
  29. Żak, A. Triple bottom line concept in theory and practice. Soc. Responsib. Organ. Dir. Changes 2015, 387, 251–264. [Google Scholar] [CrossRef]
  30. Hammer, J.; Pivo, G. The Triple Bottom Line and Sustainable Economic Development Theory and Practice. Econ. Dev. Q. 2017, 31, 25–36. [Google Scholar] [CrossRef]
  31. Oladazimi, A.; Mansour, S.; Hosseinijou, S.A.; Majdfaghihi, M.H. Sustainability Identification of Steel and Concrete Construction Frames with Respect to Triple Bottom Line. Buildings 2021, 11, 565. [Google Scholar] [CrossRef]
  32. Petrelli, M.Z.; Carlos, A.; Ignacio, P.S.d.A.; Rampasso, I.S.; Anholon, R.; Bortoletto, W.W. Sustainable practices in construction project management: Impacts on triple bottom line. Proc. Inst. Civ. Eng.-Eng. Sustain. 2023, 177, 150–161. [Google Scholar] [CrossRef]
  33. Gou, Z.; Xie, X. Evolving green building: Triple bottom line or regenerative design? J. Clean. Prod. 2017, 153, 600–607. [Google Scholar] [CrossRef]
  34. Haven, T.L.; Errington, T.M.; Gleditsch, K.S.; van Grootel, L.; Jacobs, A.M.; Kern, F.G.; Piñeiro, R.; Rosenblatt, F.; Mokkink, L.B. Preregistering qualitative research: A Delphi study. Int. J. Qual. Methods 2020, 19, 229–244. [Google Scholar] [CrossRef]
  35. Chadee, A.A.; Martin, H.; Mwasha, A.; Otuloge, F. Rationalizing critical cost overrun factors on public sector housing programmes. Emerg. Sci. J. 2022, 6, 647–666. [Google Scholar] [CrossRef]
  36. Akinsulire, A.A.; Idemudia, C.; Okwandu, A.C.; Iwuanyanwu, O. Strategic planning and investment analysis for affordable housing: Enhancing viability and growth. Magna Sci. Adv. Res. Rev. 2024, 11, 119–131. [Google Scholar] [CrossRef]
  37. Ebekozien, A.; Abdul-Aziz, A.-R.; Jaafar, M. Low-cost housing demand-supply gap: Government housing planners perspective on possible solutions. Int. J. Constr. Manag. 2022, 22, 1736–1745. [Google Scholar] [CrossRef]
  38. Zwikael, O.; Globerson, S. From critical success factors to critical success processes. Int. J. Prod. Res. 2006, 44, 3433–3449. [Google Scholar] [CrossRef]
  39. Adabre, M.A.; Chan, A.P.C. Critical success factors (CSFs) for sustainable affordable housing. Build. Environ. 2019, 156, 203–214. [Google Scholar] [CrossRef]
  40. Mycoo, M.A. Caribbean Island Cities: Urban Issues, Urbanization Processes and Opportunities for Transformation; Routledge: New York, NY, USA, 2022; pp. 579–602. [Google Scholar]
  41. CEPAL, N.U. The Caribbean Outlook: Forging a People-Centred Approach to Sustainable Development Post-COVID-19; ECLAC: Santiago, Chile, 2020. [Google Scholar]
  42. Richardson, E.; Fenton, L.; Parkinson, J.; Pulford, A.; Taulbut, M.; McCartney, G.; Robinson, M. The effect of income-based policies on mortality inequalities in Scotland: A modelling study. Lancet Public Health 2020, 5, e150–e156. [Google Scholar] [CrossRef]
  43. Abe, S.F.; Fasakin, J.O.; Owoeye, J.O. Examining housing deficit in Ado-Ekiti, Nigeria in the light of SDG 11. Eur. J. Sustain. Dev. Res. 2025, 9, em0311. [Google Scholar] [CrossRef]
  44. Saied Al Surf, M.; Trigunarsyah, B.; Susilawati, C. Saudi Arabia’s sustainable housing limitations: The experts’ views. Smart Sustain. Built Environ. 2013, 2, 251–271. [Google Scholar] [CrossRef]
  45. Ojo, E.; Mbowa, C.; Akinlabi, E.T. Barriers in implementing green supply chain management in construction industry. In Proceedings of the 2014 International Conference on Industrial Engineering and Operations Management, Bali, Indonesia, 7–9 January 2014; Available online: https://hdl.handle.net/10210/13152 (accessed on 13 January 2025).
  46. Adabre, M.A.; Chan, A.P.; Edwards, D.J.; Adinyira, E. Assessing critical risk factors (CRFs) to sustainable housing: The perspective of a sub-Saharan African country. J. Build. Eng. 2021, 41, 102385. [Google Scholar] [CrossRef]
  47. Gil, G.O.; Chowdhury, J.I.; Balta-Ozkan, N.; Hu, Y.; Varga, L.; Hart, P. Optimising renewable energy integration in new housing developments with low carbon technologies. Renew. Energy 2021, 169, 527–540. [Google Scholar] [CrossRef]
  48. Mycoo, M.A. A Caribbean new urban agenda post-habitat III: Closing the gaps. Habitat Int. 2017, 69, 68–77. [Google Scholar] [CrossRef]
  49. Zamri, Z.a.; Tarmidi, Z.; Maimun, N.H.A.; Hassan, N.; Nasir, A.N.M.; Sidek, A.; Che’Ya, N.N. Assessing the suitability of affordable housing based on demand criteria. In Proceedings of the IOP Conference Series: Earth and Environmental Science, Depok, Indonesia, 7 March 2022; p. 12045. [Google Scholar]
  50. Orgut, R.E.; Batouli, M.; Zhu, J.; Mostafavi, A.; Jaselskis, E.J. Critical Factors for Improving Reliability of Project Control Metrics throughout Project Life Cycle. J. Manag. Eng. 2020, 36. [Google Scholar] [CrossRef]
  51. Martin, H.; Chebrolu, D.; Chadee, A.; Brooks, T. Too good to waste: Examining circular economy opportunities, barriers, and indicators for sustainable construction and demolition waste management. Sustain. Prod. Consum. 2024, 48, 460–480. [Google Scholar] [CrossRef]
  52. Jones, P. Distance and proximity matters: Understanding housing transformation through micro-morphology in informal settlements. Int. J. Hous. Policy 2021, 21, 169–195. [Google Scholar] [CrossRef]
  53. Woźniak, M. Sustainable approach in it project management—Methodology choice vs. Client satisfaction. Sustainability 2021, 13, 1466. [Google Scholar] [CrossRef]
  54. Moghayedi, A.; Awuzie, B.; Omotayo, T.; Le Jeune, K.; Massyn, M.; Ekpo, C.O.; Braune, M.; Byron, P. A critical success factor framework for implementing sustainable innovative and affordable housing: A systematic review and bibliometric analysis. Buildings 2021, 11, 317. [Google Scholar] [CrossRef]
  55. Chadee, A.; Hernandez, S.R.; Martin, H. The Influence of Optimism Bias on Time and Cost on Construction Projects. Emerg. Sci. J. 2021, 5, 429–442. [Google Scholar] [CrossRef]
  56. Adabre, M.A.; Chan, A.P.; Darko, A.; Osei-Kyei, R.; Abidoye, R.; Adjei-Kumi, T. Critical barriers to sustainability attainment in affordable housing: International construction professionals’ perspective. J. Clean. Prod. 2020, 253, 119995. [Google Scholar] [CrossRef]
  57. Fell, T.; Mattsson, J. The role of public-private partnerships in housing as a potential contributor to sustainable cities and communities: A systematic review. Sustainability 2021, 13, 7783. [Google Scholar] [CrossRef]
  58. Silvius, A.G.; Schipper, R.P. Sustainability in project management competencies: Analyzing the competence gap of project managers. J. Hum. Resour. Sustain. Stud. 2014, 2014. [Google Scholar] [CrossRef]
  59. Chan, A.P.C.; Adabre, M.A. Bridging the gap between sustainable housing and affordable housing: The required critical success criteria (CSC). Build. Environ. 2019, 151, 112–125. [Google Scholar] [CrossRef]
  60. Ebekozien, A. Unethical practices in procurement performance of Nigerian public building projects: Mixed methods approach. Theor. Empir. Res. Urban Manag. 2019, 14, 41–61. [Google Scholar]
  61. Zaray, A.H.; Hasan, A.; Johari, S.; Hashmat, P.A.; Jha, K.N. Client and contractor perspectives on attributes affecting construction quality in a war-affected region. Eng. Constr. Archit. Manag. 2023, 30, 4762–4781. [Google Scholar] [CrossRef]
  62. UN-Habitat. World Cities Report 2016: Urbanization and Development—Emerging Futures; United Nations: Nairobi, Kenya, 2016. [Google Scholar]
  63. Ajayi, T.O.; Adhuze, O.O.; Adeaga, O.W. Enhancing Sustainable Housing Practices for Low-Income Communities in Nigeria as a Pathway to Achieve SDG-11. Int. J. Adv. Eng. Technol. 2023, 16, 360–375. [Google Scholar] [CrossRef]
  64. Mazzucato, M.; Farha, L. The Right to Housing: A Mission-Oriented and Human Rights-Based Approach. 2024. Available online: https://discovery.ucl.ac.uk/id/eprint/10196235 (accessed on 31 January 2025).
  65. Lawlor, K.; Sills, E.; Atmadja, S.; Lin, L.; Songwathana, K. SDG 1: No poverty–impacts of social protection, tenure security and building resilience on forests. In Sustainable Development Goals: Their Impacts on Forests and People; Cambridge University Press: Cambridge, UK, 2019; pp. 17–47. [Google Scholar] [CrossRef]
  66. Küfeoğlu, S. SDG-9: Industry, innovation and infrastructure. In Emerging Technologies: Value Creation for Sustainable Development; Springer: Berlin, Germany, 2022; pp. 349–369. [Google Scholar]
  67. Chadee, A.; Ray, I.; Chadee, X. Systemic Issues Influencing Technical Certainty in Social Housing Programmes in a Small Island Developing State. Buildings 2021, 11, 65. [Google Scholar] [CrossRef]
  68. Liu, H.; Cui, J. Framework for evaluating technological innovation, CSR and ESG performance in Chinese art industrial: A quantitative analysis. J. Infrastruct. Policy Dev. 2024, 8, 6366. [Google Scholar] [CrossRef]
  69. Lu, M.; Cui, T.; Huang, Z.; Zhao, H.; Li, T.; Wang, K. A systematic review of questionnaire-based quantitative research on MOOCs. Int. Rev. Res. Open Distrib. Learn. 2021, 22, 285–313. [Google Scholar] [CrossRef]
  70. Baptiste, A.K.; Robinson, S.a. The contours of environmental justice in the Caribbean. Geogr. J. 2023, 189, 554–561. [Google Scholar] [CrossRef]
  71. Maksimovic, J.; Evtimov, J. Positivism and post-positivism as the basis of quantitative research in pedagogy. Res. Pedagog. 2023, 13, 208–218. [Google Scholar] [CrossRef]
  72. Akbar, A.; Malik, H.; Jawad, S. Explaining Real World Phenomena through Political Ideologies with special reference to Positivism and Interpretivism. Qlantic, J. Soc. Sci. 2025, 6, 101–105. [Google Scholar] [CrossRef]
  73. Tanujaya, B.; Prahmana, R.C.I.; Mumu, J. Likert scale in social sciences research: Problems and difficulties. FWU J. Soc. Sci. 2022, 16, 89–101. [Google Scholar] [CrossRef]
  74. Jebb, A.T.; Ng, V.; Tay, L. A review of key Likert scale development advances: 1995–2019. Front. Psychol. 2021, 12, 637547. [Google Scholar] [CrossRef]
  75. Altuna, O.K.; Müge Arslan, F. Impact of the number of scale points on data characteristics and respondents’ evaluations: An experimental design approach using 5-point and 7-point likert-type scales. İstanbul Üniversitesi Siyasal Bilgiler Fakültesi Derg. 2016, 55, 1–20. [Google Scholar] [CrossRef]
  76. Ameyaw, E.E.; Hu, Y.; Shan, M.; Chan, A.P.; Le, Y. Application of Delphi method in construction engineering and management research: A quantitative perspective. J. Civ. Eng. Manag. 2016, 22, 991–1000. [Google Scholar] [CrossRef]
  77. Revilla, M.A.; Saris, W.E.; Krosnick, J.A. Choosing the number of categories in agree–disagree scales. Sociol. Methods Res. 2014, 43, 73–97. [Google Scholar] [CrossRef]
  78. Russo, G.M.; Tomei, P.A.; Serra, B.; Mello, S. Differences in the use of 5-or 7-point likert scale: An application in food safety culture. Organ. Cult. 2021, 21, 1. [Google Scholar] [CrossRef]
  79. Google. Google Workspace Security Whitepaper; Google: Mountain View, CA, USA, 2021. [Google Scholar]
  80. Hutcheson, G.D.; Sofroniou, N. The Multivariate Social Scientist: Introductory Statistics Using Generalized Linear Models. 1999. Available online: http://digital.casalini.it/9780857021908 (accessed on 14 March 2024).
  81. Redman, S.T.C.W. The Delphi technique. Obstet. Gynaecol. 2011, 7, 120–125. [Google Scholar] [CrossRef]
  82. Fathullah, M.A.; Subbarao, A.; Muthaiyah, S. Methodological investigation: Traditional and systematic reviews as preliminary findings for Delphi technique. Int. J. Qual. Methods 2023, 22, 16094069231190747. [Google Scholar] [CrossRef]
  83. Bhandari, S.; Hallowell, M.R. Identifying and controlling biases in expert-opinion research: Guidelines for variations of Delphi, nominal group technique, and focus groups. J. Manag. Eng. 2021, 37, 04021015. [Google Scholar] [CrossRef]
  84. Acebes, F.; González-Varona, J.M.; López-Paredes, A.; Pajares, J. Beyond probability-impact matrices in project risk management: A quantitative methodology for risk prioritisation. Humanit. Soc. Sci. Commun. 2024, 11, 1–13. [Google Scholar] [CrossRef]
  85. Othman, I.; Mohamad, H.; Napiah, M.; Mohd Ghani, S.N.; Zoorob, S. Framework to Enhance the Implementation of Quality Management System in Construction. Int. J. Eng. Technol. Manag. Res. 2018, 5, 78–91. [Google Scholar] [CrossRef]
  86. Tavakol, M.; Dennick, R. Making sense of Cronbach’s alpha. Int. J. Med. Educ. 2011, 2, 53. [Google Scholar] [CrossRef]
  87. Adeleke, A. Linking Effective Project Management to Business Strategy in Oil and Gas Industry Through Decision-Making Processes; Northcentral University: Scottsdale, AZ, USA, 2017. [Google Scholar]
  88. Sood, V.; Mehendale, S. Exploratory factor analysis in social media by Kaiser-Meyer-Olkin statistical approach. In Proceedings of the AIP Conference Proceedings, Depok, Indonesia, 27 May 2022. [Google Scholar]
  89. Kaiser, H.F. An index of factorial simplicity. Psychometrika 1974, 39, 31–36. [Google Scholar] [CrossRef]
  90. Napitupulu, D.; Kadar, J.A.; Jati, R.K. Validity testing of technology acceptance model based on factor analysis approach. Indones. J. Electr. Eng. Comput. Sci. 2017, 5, 697–704. [Google Scholar] [CrossRef]
  91. Comrey, A.L.; Lee, H.B. A First Course in Factor Analysis; Psychology Press: Hove, UK, 2013. [Google Scholar]
  92. Matsunaga, M. How to Factor-Analyze Your Data Right: Do’s, Don’ts, and How-To’s. Int. J. Psychol. Res. 2010, 3, 97–110. [Google Scholar] [CrossRef]
  93. Yong, A.G.; Pearce, S. A beginner’s guide to factor analysis: Focusing on exploratory factor analysis. Tutor. Quant. Methods Psychol. 2013, 9, 79–94. [Google Scholar] [CrossRef]
  94. Bandalos, B. Confirmatory Factor Analysis; Lawrence Erlbaum Associates: Mahwah, NJ, USA, 1996; Volume 3, pp. 389–420. [Google Scholar]
  95. Alavi, M.; Visentin, D.C.; Thapa, D.K.; Hunt, G.E.; Watson, R.; Cleary, M. Chi-square for model fit in confirmatory factor analysis. J. Adv. Nurs. 2020, 76, 2209–2211. [Google Scholar] [CrossRef]
  96. Hair, J.F., Jr.; Hult, G.T.M.; Ringle, C.M.; Sarstedt, M.; Danks, N.P.; Ray, S.; Hair, J.F.; Hult, G.T.M.; Ringle, C.M.; Sarstedt, M. An introduction to structural equation modeling. In Partial Least Squares Structural Equation Modeling (PLS-SEM) Using R. Classroom Companion: Business; Springer: Cham, Switzerland, 2021; pp. 1–29. [Google Scholar]
  97. Uyanık, G.K.; Güler, N. A study on multiple linear regression analysis. Procedia-Soc. Behav. Sci. 2013, 106, 234–240. [Google Scholar] [CrossRef]
  98. Sürücü, L.; Şeşen, H.; Maslakçı, A. Regression, Mediation/Moderation, and Structural Equation Modeling with SPSS, AMOS, and PROCESS Macro; Livre de Lyon: Lyon, France, 2023. [Google Scholar]
  99. Collier, J. Applied Structural Equation Modeling Using AMOS: Basic to Advanced Techniques; Routledge: Abingdon, UK, 2020. [Google Scholar]
  100. Neter, J.; Kutner, M.H.; Nachtsheim, C.J.; Wasserman, W. Applied Linear Statistical Models, 5th ed.; McGraw-Hill: New York, NY, USA, 2004. [Google Scholar]
  101. Günal, A.; Pekçetin, S.; Demirtürk, F.; Şenol, H.; Håkansson, C.; Wagman, P. Validity and reliability of the Turkish occupational balance questionnaire (OBQ11-T). Scand. J. Occup. Ther. 2020, 27, 493–499. [Google Scholar] [CrossRef]
  102. Azar, M.; Shafighi, A.A. The effect of work motivation on employees’ job performance (Case study: Employees of Isfahan Islamic Revolution Housing Foundation). Int. J. Acad. Res. Bus. Soc. Sci. 2013, 3, 432. [Google Scholar] [CrossRef]
  103. Kline, T. Psychological Testing: A Practical Approach to Design and Evaluation; Sage: Los Angeles, CA, USA, 2005. [Google Scholar]
  104. Marsh, H.W.; Hau, K.-T.; Wen, Z. In search of golden rules: Comment on hypothesis-testing approaches to setting cutoff values for fit indexes and dangers in overgeneralizing Hu and Bentler’s (1999) findings. Struct. Equ. Model. 2004, 11, 320–341. [Google Scholar] [CrossRef]
  105. Hu, L.t.; Bentler, P.M. Cutoff criteria for fit indexes in covariance structure analysis: Conventional criteria versus new alternatives. Struct. Equ. Model. A Multidiscip. J. 1999, 6, 1–55. [Google Scholar] [CrossRef]
  106. Kenny, D.A. Measuring Model Fit. 2015. Available online: https://davidakenny.net/cm/fit.htm (accessed on 14 January 2025).
  107. Michalina, D.; Mederly, P.; Diefenbacher, H.; Held, B. Sustainable Urban Development: A Review of Urban Sustainability Indicator Frameworks. Sustainability 2021, 13, 9348. [Google Scholar] [CrossRef]
  108. Chadee, A.A.; Martin, H.H.; Gallage, S.; Banerjee, K.S.; Roopan, R.; Rathnayake, U.; Ray, I. Risk Evaluation of Cost Overruns (COs) in Public Sector Construction Projects: A Fuzzy Synthetic Evaluation. Buildings 2023, 13, 1116. [Google Scholar] [CrossRef]
  109. Chai, C.S.; Yusof, A.M.; Habil, H. Delay mitigation in the Malaysian housing industry: A structural equation modelling approach. J. Constr. Dev. Ctries. 2015, 20, 65. [Google Scholar]
  110. Bean, G.J.; Bowen, N.K. Item response theory and confirmatory factor analysis: Complementary approaches for scale development. J. Evid.-Based Soc. Work. 2021, 18, 597–618. [Google Scholar] [CrossRef]
  111. Bollen, K.A. Structural Equations with Latent Variables; John Wiley & Sons: Hoboken, NJ, USA, 1989. [Google Scholar]
  112. Kline, R.B. Principles and Practice of Structural Equation Modeling; Guilford Publications: New York, NY, USA, 2023. [Google Scholar]
  113. Browne, M.W.; Cudeck, R.; Bollen, K.A.; Long, J.S. Alternative ways of assessing model fit. Test. Struct. Equ. Models 1993, 154, 136–162. [Google Scholar] [CrossRef]
  114. Mulaik, S.A.; James, L.R.; Van Alstine, J.; Bennett, N.; Lind, S.; Stilwell, C.D. Evaluation of goodness-of-fit indices for structural equation models. Psychol. Bull. 1989, 105, 430. [Google Scholar] [CrossRef]
  115. Bentler, P.M. Comparative fit indexes in structural models. Psychol. Bull. 1990, 107, 238. [Google Scholar] [CrossRef]
  116. Jöreskog, K.G.; Sörbom, D. Analysis of Linear Structural Relationships by Maximum Likelihood, Instrumental Variables, and Least Sqsuares Methods; Scientific Software: Mooresville, IN, USA, 1984; Volume 4. [Google Scholar]
  117. Byrne, E.P. The evolving engineer; professional accreditation sustainability criteria and societal imperatives and norms. Educ. Chem. Eng. 2023, 43, 23–30. [Google Scholar] [CrossRef]
  118. Bentler, P.M.; Bonett, D.G. Significance tests and goodness of fit in the analysis of covariance structures. Psychol. Bull. 1980, 88, 588. [Google Scholar] [CrossRef]
  119. Akaike, H. A new look at the statistical model identification. IEEE Trans. Autom. Control 2003, 19, 716–723. [Google Scholar] [CrossRef]
  120. Schwarz, G. Estimating the dimension of a model. Ann. Stat. 1978, 6, 461–464. [Google Scholar] [CrossRef]
  121. Hair, J.F.; Black, W.C.; Babin, B.J.; Anderson, R.E. Multivariate Data Analysis; Pearson: London, UK, 2009. [Google Scholar]
  122. Saeed, B.; Tasmin, R.; Mahmood, A.; Hafeez, A. Development of a multi-item Operational Excellence scale: Exploratory and confirmatory factor analysis. TQM J. 2022, 34, 576–602. [Google Scholar] [CrossRef]
  123. Ferdman, A.; Ratti, E. What do we teach to engineering students: Embedded ethics, morality, and politics. Sci. Eng. Ethics 2024, 30, 7. [Google Scholar] [CrossRef]
  124. Krishnan, C. Combating corruption in the construction and engineering sector: The role of transparency international. Leadersh. Manag. Eng. 2009, 9, 112–114. [Google Scholar] [CrossRef]
  125. Zainudin, A. A Handbook on SEM: Structural Equation Modelling Using Amos Graphics; University Technology MARA Press: Shah Alam, Malaysia, 2012. [Google Scholar] [CrossRef]
  126. Bagozzi, R.P.; Yi, Y. Specification, evaluation, and interpretation of structural equation models. J. Acad. Mark. Sci. 2012, 40, 8–34. [Google Scholar] [CrossRef]
  127. Chadee, A.; Ali, H.; Gallage, S.; Rathnayake, U. Modelling the Implications of Delayed Payments on Contractors’ Cashflows on Infrastructure Projects. Civ. Eng. J. 2023, 9, 52–71. [Google Scholar] [CrossRef]
  128. Verbivska, L.; Ihnatushenko, O.; Petrovskyi, O.; Pochernina, N.; Zavora, O. Stimulating Economic Growth through Investment Instruments. Pak. J. Life Soc. Sci. 2024, 22, 10315–10324. [Google Scholar] [CrossRef]
  129. Silvius, A.J.; Schipper, R.P.J. Sustainability in project management: A literature review and impact analysis. Soc. Bus. 2014, 4, 63–96. [Google Scholar] [CrossRef]
  130. Zacchei, E.; Molina, J.L. Reviewing arch-dams’ building risk reduction through a sustainability–safety management approach. Sustainability 2020, 12, 392. [Google Scholar] [CrossRef]
  131. Yang, T.-H.; Liu, W.-C. A general overview of the risk-reduction strategies for floods and droughts. Sustainability 2020, 12, 2687. [Google Scholar] [CrossRef]
  132. Tamošaitienė, J.; Sarvari, H.; Chan, D.W.M.; Cristofaro, M. Assessing the Barriers and Risks to Private Sector Participation in Infrastructure Construction Projects in Developing Countries of Middle East. Sustainability 2021, 13, 153. [Google Scholar] [CrossRef]
  133. Bansal, D.; Bhattacharya, N.; Ghosal, I. Encouraging public private collaborations for low carbon green infrastructure in India: The impact of government policies. In Intersecting Environmental Governance with Technological Advancements; IGI Global Scientific Publishing: Hershey, PA, USA, 2025; pp. 149–180. [Google Scholar]
  134. Owojori, O.M.; Erasmus, L.J. Public–private partnerships as catalysts for green infrastructure: A three-pronged analysis of economic, environmental, and institutional factors. Front. Sustain. Cities 2025, 7, 1591278. [Google Scholar] [CrossRef]
  135. Chen, L.; Hu, Y.; Wang, R.; Li, X.; Chen, Z.; Hua, J.; Osman, A.I.; Farghali, M.; Huang, L.; Li, J. Green building practices to integrate renewable energy in the construction sector: A review. Environ. Chem. Lett. 2024, 22, 751–784. [Google Scholar] [CrossRef]
  136. Mata-Lima, H.; Silva, D.W.; Nardi, D.C.; Klering, S.A.; de Oliveira, T.C.F.; Morgado-Dias, F. Waste-to-Energy: An Opportunity to Increase Renewable Energy Share and Reduce Ecological Footprint in Small Island Developing States (SIDS). Energies 2021, 14, 7586. [Google Scholar] [CrossRef]
Figure 1. Methodology flowchart.
Figure 1. Methodology flowchart.
Sustainability 17 08203 g001
Figure 2. Confirmatory factor analysis (CFA).
Figure 2. Confirmatory factor analysis (CFA).
Sustainability 17 08203 g002
Figure 3. Scree plot for EFA.
Figure 3. Scree plot for EFA.
Sustainability 17 08203 g003
Figure 4. Structural Equation Model (SEM).
Figure 4. Structural Equation Model (SEM).
Sustainability 17 08203 g004
Table 1. Panel of experts selected for the Delphi survey.
Table 1. Panel of experts selected for the Delphi survey.
No. Years ExperienceGeographical LocationJob RoleEducation Level
24Trinidad and TobagoLecturer
Director
PhD, MSc, MBA
24JamaicaLecturer
Director
MPhil
22BarbadosProject Manager
Director
MSc, MBA
15BelizeCivil EngineerMSc, MBA
Table 2. Identified CSFs that affect SAPH from the literature.
Table 2. Identified CSFs that affect SAPH from the literature.
CODECSFs Towards SAPHReference
RISK1Implementation of laws necessitating sustainability in construction[35]
RISK2Urban containment policies—managing growth to promote conservation of greenspace, planned development and smart usage of infrastructure [41]
RISK3Infill development and land use regulation policies [22,24]
RISK4Integrating building codes into legislature (town and country enshrined in law) and enforcement [48]
RISK5Subsidised sustainable construction materials [7,48]
RISK6Taxes (penalties—responsibility through the building engineer by job for allowing its occurrence) surrounding unsustainable construction practices (where is the line drawn between what is sustainable and what is unsustainable?) [22,51]
RISK7Implementation of a “Sou Sou” approach to allow low-income earners to gain housing where formal institutions are not applicable [40]
RISK8Completion of projects within the estimated time frame [35,51]
RISK9Completion of projects within budget [35,51]
RISK10Relevant social amenities are to be readily accessible [52,53]
RISK11Elimination of waste and minimisation of environmental impacts [57]
RISK12Participation and commitment by government, public and private sectors [55]
RISK13Transparency in decisions from all construction sectors [25,60]
RISK14Minimisation of conflict and cooperation maximisation [41,61]
RISK15Investment in key sectors and stimulation of the urban economy [8,107]
RISK16Training and education for all sectors on sustainable practices, energy conservation and the importance of sustainability [41,44]
RISK17Efficient usage and rationalisation of energy [18,46]
RISK18Implementation of renewable energies [47]
RISK19Innovative technologies that are less harmful to environment [54]
RISK20Planning and management of construction operations [41]
RISK21Planning and design of sustainable development [1,18]
RISK22Risk reduction articulation for disasters [1,18]
RISK23Risk reduction integration into the planning stage of the project life cycle [18,108]
RISK24Monitoring and evaluating conditions and performances of completed housing facilities [20]
Table 3. Demographic profiles of survey respondents.
Table 3. Demographic profiles of survey respondents.
CategoryFrequencyPercentage (%)
Employment Sector
Public6944.3
Private8755.8
Professional Role
Contractor3119.9
Engineer6944.2
Project Manager2415.4
Consultant2012.8
Architect21.3
Other106.4
Number of Projects Involved In
0–55636
6–106542
11–151912
16–2074
>2096
Experience Level
Up to 5 Years1610
6–10 Years2818
11–15 Years5837
16–20 Years4227
>20 Years128
Table 4. Validity and reliability test: Cronbach’s alpha results.
Table 4. Validity and reliability test: Cronbach’s alpha results.
DescriptionN ItemsCronbach’s Alpha
Critical Success Factors240.783
Table 5. Ranks of CSFs with arithmetic mean and standard deviation.
Table 5. Ranks of CSFs with arithmetic mean and standard deviation.
CODERespondents
Mean (RI)SDRank
RISK203.2470.6891
RISK223.2050.8922
RISK233.1430.8293
RISK43.1380.8924
RISK33.1210.9535
RISK93.0481.1046
RISK193.0130.9237
RISK163.0090.8638
RISK242.9630.7909
RISK122.9420.87410
RISK102.9141.01311
RISK212.9120.76612
RISK172.9040.95813
RISK152.8870.77214
RISK132.8760.96815
RISK112.8300.94216
RISK12.8301.01217
RISK182.8070.86418
RISK22.7800.84319
RISK142.7640.79120
RISK82.7471.01021
RISK52.6581.10322
RISK62.3820.89923
RISK72.3130.96824
Table 6. Latent constructs and observed variables for CFA.
Table 6. Latent constructs and observed variables for CFA.
Latent ConstructObserved Factors
PolicyRISK1
RISK2
RISK3
RISK4
RISK5
RISK6
RISK7
Stakeholder Involvement and ManagementRISK12
RISK13
RISK14
RISK15
RISK16
Energy ConservationRISK17
RISK18
RISK19
Project Planning and ControlRISK20
RISK21
RISK22
RISK23
RISK24
Table 7. Total variance for EFA.
Table 7. Total variance for EFA.
ComponentTotalInitial EigenvaluesExtraction Sums of Squared LoadingsRotation Sums of Squared Loadings
% of VarianceCumulative %Total% of VarianceCumulative %Total
13.50517.52417.5243.50517.52417.5242.548
21.5607.80025.3241.5607.80025.3242.216
31.4317.15432.4781.4317.15432.4782.028
41.2146.07138.5491.2146.07138.5491.724
51.1525.75844.5491.1525.75844.3071.493
61.0865.43049.738
71.0695.34655.083
81.0004.99960.082
90.9394.69564.777
100.8804.40269.179
110.8554.27473.453
120.7593.79577.248
130.7243.62180.869
140.6593.29684.165
150.6253.12587.289
160.5832.91490.204
170.5412.70392.907
180.4992.49795.404
190.4762.38197.785
200.4432.215100.000
Extraction Methodmethod: Principal Component Analysis. a: When components are correlated, sums of squared loadings cannot be added to obtain a total variance.
Table 8. Pattern matrix for EFA.
Table 8. Pattern matrix for EFA.
RISKComponent
12345
RISK200.718−0.253 0.210
RISK150.653
RISK160.591
RISK220.448 0.354−0.217
RISK30.389 0.258
RISK240.3880.216 −0.355
RISK18 0.724
RISK17 0.648
RISK1 0.491−0.325 0.256
RISK14 0.3530.284
RISK13 0.6540.369
RISK5 −0.2080.6280.217
RISK21 0.600 0.391
RISK23−0.2130.246 0.580
RISK4 0.518
RISK190.331 0.463
RISK6 0.4230.355
RISK7 0.766
RISK20.239 0.355
Extraction method: Principal Component Analysis. Rotation method: Promax with Kaiser normalisation. a: Rotation converged in 10 iterations.
Table 9. Revised latent construct and observed factors.
Table 9. Revised latent construct and observed factors.
Latent ConstructObserved Factors
Construction ExecutionRISK4
RISK16
RISK20
RISK24
RISK22
RISK19
Energy Efficiency and TransparencyRISK18
RISK17
RISK12
RISK13
RISK14
Economic RISK5
RISK6
RISK23
RISK21
RISK15
Table 10. SEM fit indices output and interpretation.
Table 10. SEM fit indices output and interpretation.
MeasureOutputInterpretation
CMIN/DF1.316Excellent
CFI0.916Acceptable
RMSEA0.045Excellent
PClose0.668Excellent
Table 11. SEM fit interpretation table.
Table 11. SEM fit interpretation table.
MeasureTerribleAcceptableExcellent
CMIN/DF>5>3>1
CFI<0.90<0.95>0.95
RMSEA>0.08>0.06<0.06
PClose<0.01<0.05>0.05
Table 12. Standardised regression weights for SEM.
Table 12. Standardised regression weights for SEM.
Estimate
SAPH<---ConstrExec0.396
SAPH<---EnergyEff_Transp0.767
SAPH<---Economic0.962
RISK19<---ConstrExec0.311
RISK22<---ConstrExec0.446
RISK24<---ConstrExec0.389
RISK20<---ConstrExec0.431
RISK16<---ConstrExec0.495
RISK15<---ConstrExec0.628
RISK14<---EnergyEff_Transp0.452
RISK13<---EnergyEff_Transp0.275
RISK12<---EnergyEff_Transp0.558
RISK17<---EnergyEff_Transp0.463
RISK18<---EnergyEff_Transp0.473
RISK21<---Economic0.292
RISK23<---Economic0.454
RISK4<---Economic0.234
RISK6<---Economic0.423
RISK5<---Economic0.374
RISK8<---SAPH0.246
RISK9<---SAPH0.304
RISK11<---SAPH0.253
Table 13. SEM Results showing most critical latent constructs and observable variables.
Table 13. SEM Results showing most critical latent constructs and observable variables.
LoadingLatent ConstructLoadingObservable Variables
0.962Economy0.454RISK23—Risk reduction integration into the planning stage of the project life cycle
0.423RISK6—Taxes, enforcement of accountability and penalties for unsustainable construction practices
0.374RISK5—Subsidised sustainable construction materials
0.767Energy Efficiency and Transparency0.558RISK12—Participation and commitment by government, public and private sectors
0.473RISK18—Implementation of renewable energies
0.463RISK17—Efficient usage and rationalism of energy
0.396Construction Execution0.628RISK15—Investment of key sectors and stimulation of urban economy
0.495RISK16—Training and education for all sectors on sustainable practices, energy conservation and the importance of sustainability
0.454RISK22—Risk reduction articulation for disasters
Disclaimer/Publisher’s Note: The statements, opinions and data contained in all publications are solely those of the individual author(s) and contributor(s) and not of MDPI and/or the editor(s). MDPI and/or the editor(s) disclaim responsibility for any injury to people or property resulting from any ideas, methods, instructions or products referred to in the content.

Share and Cite

MDPI and ACS Style

Chadee, A.A.; Seecharan, L.S.; Martin, H. Leading the Transition Towards Sustainable Affordable Public Housing (SAPH) in Small Island Developing States (SIDS). Sustainability 2025, 17, 8203. https://doi.org/10.3390/su17188203

AMA Style

Chadee AA, Seecharan LS, Martin H. Leading the Transition Towards Sustainable Affordable Public Housing (SAPH) in Small Island Developing States (SIDS). Sustainability. 2025; 17(18):8203. https://doi.org/10.3390/su17188203

Chicago/Turabian Style

Chadee, Aaron Anil, Lisandra Stephanie Seecharan, and Hector Martin. 2025. "Leading the Transition Towards Sustainable Affordable Public Housing (SAPH) in Small Island Developing States (SIDS)" Sustainability 17, no. 18: 8203. https://doi.org/10.3390/su17188203

APA Style

Chadee, A. A., Seecharan, L. S., & Martin, H. (2025). Leading the Transition Towards Sustainable Affordable Public Housing (SAPH) in Small Island Developing States (SIDS). Sustainability, 17(18), 8203. https://doi.org/10.3390/su17188203

Note that from the first issue of 2016, this journal uses article numbers instead of page numbers. See further details here.

Article Metrics

Back to TopTop