Research on the Debt Financing Constraints of Steel Enterprises from the Perspective of Environmental Information Disclosure
Abstract
1. Introduction
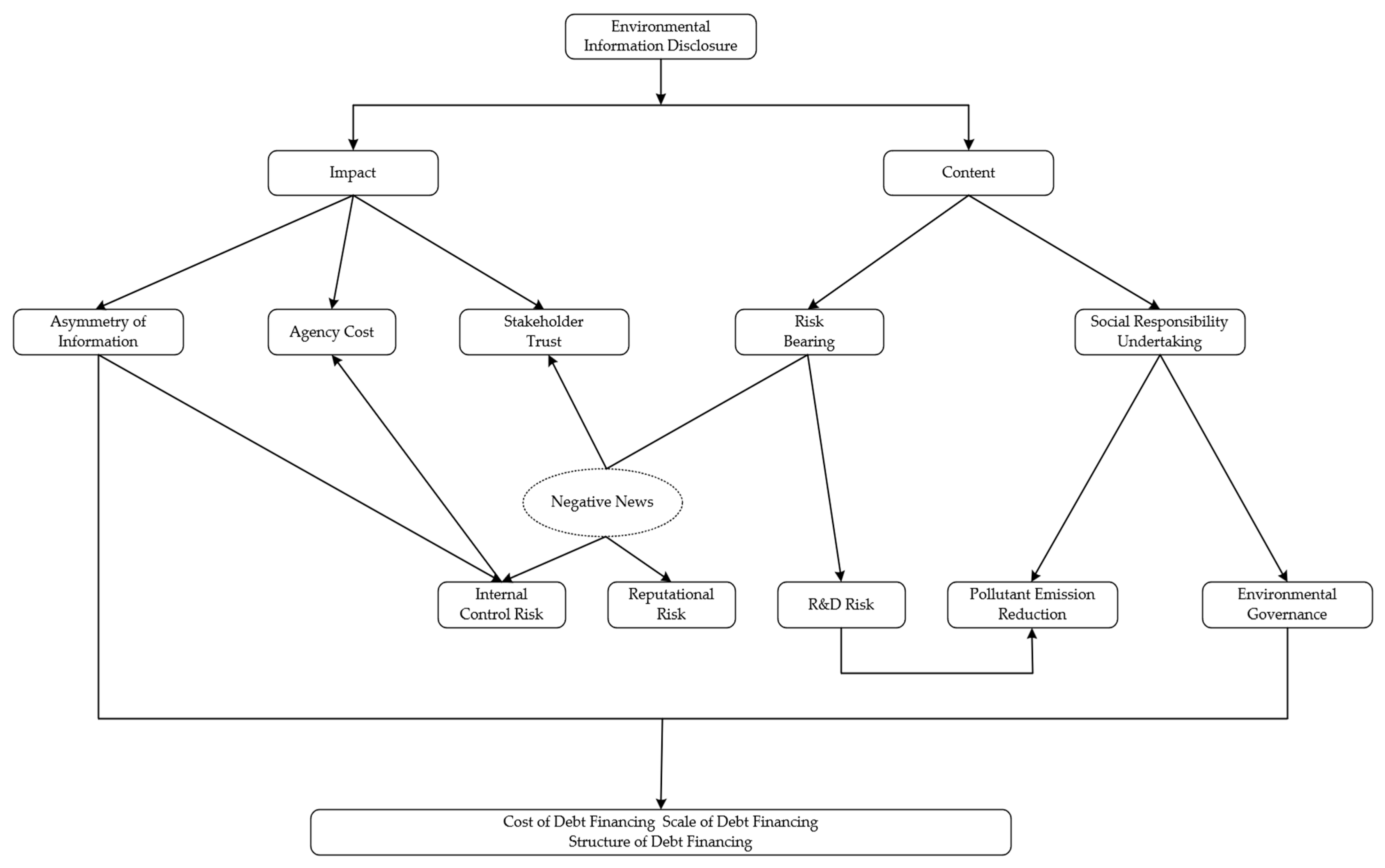
2. Theoretical Analysis and Research Hypotheses
2.1. Environmental Information Disclosure and Debt Financing Costs
2.2. Environmental Information Disclosure and Debt Financing Scale
2.3. Environmental Information Disclosure and Debt Financing Structure
3. Research Design
3.1. Model Design
3.2. Sample Selection and Data Sources
3.3. Variable Selection and Definition
3.3.1. Explained Variables
3.3.2. Explanatory Variables
3.3.3. Control Variables
4. Empirical Analysis
4.1. Descriptive Statistics
4.2. Correlation Analysis
4.3. Regression Analysis
4.3.1. Cost of Debt Financing
4.3.2. Debt Financing Scale
4.3.3. Debt Financing Structure
4.4. Further Analysis
4.5. Endogeneity Test
4.6. Robustness Test
5. Conclusions, Discussion and Policy Recommendations
5.1. Research Conclusions
5.2. Policy Recommendations
Author Contributions
Funding
Institutional Review Board Statement
Informed Consent Statement
Data Availability Statement
Conflicts of Interest
References
- Margerison, J.; Fan, M.; Birkin, F. The prospects for environmental accounting and accountability in China. Account. Forum 2019, 43, 327–347. [Google Scholar] [CrossRef]
- Sang, J. Policy Recommendations on Green Finance and Transitional Financial Support for the Green and Low-Carbon Development of Steel Enterprises. Enterp. Reforrm Manag. 2024, 12, 93–98. [Google Scholar] [CrossRef]
- Li, H. Research on Financing Preferences of Chinese Steel Enterprises. Metall. Account. 2017, 4. [Google Scholar]
- Ni, R. Research on Debt Issues in China’s Steel Industry from the Perspective of Supply-Side Structural Reform. Ph.D. Thesis, Shanghai Academy of Social Sciences, Shanghai, China, 2017. [Google Scholar]
- Li, W.; Cui, G.; Zheng, M. Does green credit policy affect corporate debt financing? Evidence from China. Environ. Sci. Pollut. Res. 2022, 29, 5162–5171. [Google Scholar] [CrossRef] [PubMed]
- Li, G.; Zhang, X.; Zhang, Y. The Impact of Environmental Constraints on Corporate Debt Financing. J. Univ. Chin. Acad. Soc. Sci. 2024, 44, 43–69+161. [Google Scholar]
- Huang, Z.; Chen, S.; Wang, Y. Does the Environmental Protection “Fee-to-Tax” Reform Affect Corporate Debt Financing Costs?—A Quasi-Natural Experiment Based on the Environmental Protection Tax Law. China Environ. Manag. 2025, 17, 100–111. [Google Scholar] [CrossRef]
- Zou, Y.; Sun, Y. Corporate ESG Performance and Debt Financing Costs. J. Guizhou Univ. Financ. Econ. 2024, 59–68. [Google Scholar]
- Guo, M.; Wang, J. Research on the Relationship among ESG Performance of Heavily Polluting Enterprises, Media Supervision, and Financing Costs. Sci. Decis. 2023, 1–20. [Google Scholar]
- Meng, X.; Chen, L.; Gou, D. The impact of corporate environmental disclosure quality on financing constraints: The moderating role of internal control. Environ. Sci. Pollut. Res. 2022, 30, 33455–33474. [Google Scholar] [CrossRef]
- An, H.; Ran, C.; Gao, Y. Does ESG information disclosure increase firm value? The mediation role of financing constraints in China. Res. Int. Bus. Finance 2024, 73, 102584. [Google Scholar] [CrossRef]
- Zhou, Y.; Shi, Z.; Lei, F.; Sun, W.; Zhang, J. Effect of Environmental Information Disclosure on the Financing Efficiency of Enterprises-Evidence from China’s Listed Energy Companies. Sustainability 2022, 14, 16699. [Google Scholar] [CrossRef]
- Yin, S.; Lin, Z.; Li, P.; Peng, B. Does environmental credit affect bank loans? Evidence from Chinese A-share listed firms. Int. J. Finance Econ. 2025, 30, 1225–1248. [Google Scholar] [CrossRef]
- García-Sánchez, I.; Hussain, N.; Martínez-Ferrero, J.; Ruiz-Barbadillo, E. Impact of disclosure and assurance quality of corporate sustainability reports on access to finance. Corp. Soc. Responsib. Environ. Manag. 2019, 26, 832–848. [Google Scholar] [CrossRef]
- Liao, G.; Wang, W. Environmental Information Disclosure, Corporate Investment Efficiency, and Green Innovation. Jiangxi Soc. Sci. 2023, 43, 90–101. [Google Scholar]
- Huang, R.; He, Y. A Study on the Dynamic Relationship between Environmental Information Disclosure and Financing Constraints—Empirical Evidence from Heavily Polluting Industries. J. Financ. Econ. Res. 2020, 35, 63–74. [Google Scholar]
- Xie, H.; Zhu, L. Corporate Social Responsibility Information Disclosure and Debt Financing Costs—Empirical Data from Mainboard Heavily Polluting Listed Companies. Account. Commun. 2018, 34–38. [Google Scholar] [CrossRef]
- Welker, M. “Corporate Security Begins in the Community”: The Social Work of Environmental Management. In Enacting the Corporation: An American Mining Firm in Post-Authoritarian Indonesia; University of California Press: Berkeley, CA, USA, 2019. [Google Scholar] [CrossRef]
- Clarkson, P.M.; Overell, M.B.; Chapple, L. Environmental Reporting and its Relation to Corporate Environmental Performance. ABACUS A J. Account. Financ. Bus. Stud. 2011, 47, 27–60. [Google Scholar] [CrossRef]
- Schneider, A. Bound to Fail? Exploring the Systemic Pathologies of CSR and Their Implications for CSR Research. Bus. Soc. 2020, 59, 1303–1338. [Google Scholar] [CrossRef]
- Bharath, S.T.; Sunder, J.; Sunder, S.V. Accounting quality and debt contracting. Acc. Rev. 2008, 83, 1–28. [Google Scholar] [CrossRef]
- Du, M.; Chai, S.; Wei, W.; Wang, S.; Li, Z. Will environmental information disclosure affect bank credit decisions and corporate debt financing costs? Evidence from China’s heavily polluting industries. Environ. Sci. Pollut. Res. 2022, 29, 47661–47672. [Google Scholar] [CrossRef]
- Ding, X.; Appolloni, A.; Shahzad, M. Environmental administrative penalty, corporate environmental disclosures and the cost of debt. J. Clean. Prod. 2022, 332, 129919. [Google Scholar] [CrossRef]
- Diamond, D.W.; Verrecchia, R.E. Disclosure, Liquidity, and the Cost of Capital. J. Financ. 1991, 46, 1325–1359. [Google Scholar] [CrossRef]
- Bloomfield, R.J.; Wilks, T.J. Disclosure Effects in the Laboratory: Liquidity, Depth, and the Cost of Capital. Account. Rev. 2000, 75, 13–41. [Google Scholar] [CrossRef]
- Goss, A.; Roberts, G.S. The impact of corporate social responsibility on the cost of bank loans. J. Bank. Finance 2011, 35, 1794–1810. [Google Scholar] [CrossRef]
- Li, Z.; Li, F.; Zhao, Y. The Financing Effect of Environmental Information Disclosure: Evidence from Heavily Polluting Enterprises. Audit. Econ. Res. 2024, 39, 117–127. [Google Scholar]
- Barth, M.E.; McNichols, M.F.; Wilson, G.P. Factors Influencing Firms’ Disclosures about Environmental Liabilities. Rev. Account. Stud. 1997, 2, 35–64. [Google Scholar] [CrossRef]
- Li, Q.; Ruan, W.; Shi, H.; Xiang, E.; Zhang, F. Corporate environmental information disclosure and bank financing: Moderating effect of formal and informal institutions. Bus. Strat. Environ. 2022, 31, 2931–2946. [Google Scholar] [CrossRef]
- Cai, H.; Xu, H. Market-oriented Process, Environmental Information Disclosure, and Green Credit. Financ. Econ. Forum. 2011, 79–85. [Google Scholar] [CrossRef]
- Huang, X.; Zha, L. Information Disclosure Quality and Debt Financing Choices of Listed Companies—An Empirical Analysis Based on Shenzhen Stock Exchange Information Disclosure Evaluation Data. Econ. Latit. Longit. 2019, 36, 158–164. [Google Scholar] [CrossRef]
- Dai, Y.; Zhao, Y.; Lei, Y. Does Green Finance Policy Increase Corporate Debt Financing Costs? Secur. Mark. Her. 2023, 4, 33–43. [Google Scholar]
- Attig, N.; Rahaman, M.; Trabelsi, S. Creditors at the Gate: Effects of Selective Environmental Disclosure on the Cost of Debt. Corp. Gov. Int. Rev. 2025, 33, 202–230. [Google Scholar] [CrossRef]
- Ni, J.; Kong, L. Environmental Information Disclosure, Bank Credit Decision-Making, and Debt Financing Costs—Empirical Evidence from Heavily Polluting Listed Companies in the A-Share Market of Shanghai and Shenzhen. Econ. Rev. 2016, 147–156+160. [Google Scholar] [CrossRef]
- Li, G.; Liu, L. Debt Financing Costs and Discrimination against Private Credit. Financ. Res. 2009, 12, 137–150. [Google Scholar]
- Wu, L.; Li, T. Do Bank Loans Pay Attention to Corporate Environmental Information Disclosure? Account. Friend 2020, 106–112. [Google Scholar]
- Yu, M.; Xia, X.; Zou, Z. Managerial Overconfidence and Corporate Aggressive Liability Behavior. Manag. World 2006, 104–112+125+172. [Google Scholar] [CrossRef]
- Ye, C.; Wang, Z.; Wu, J.; Li, H. External Governance, Environmental Information Disclosure, and Equity Financing Costs. Nankai Bus. Rev. 2015, 18, 85–96. [Google Scholar] [CrossRef]
- Amarna, K.; Sánchez, R.G.; López-Pérez, M.V.; Marzouk, M. The effect of environmental, social, and governance disclosure and real earning management on the cost of financing. Corp. Soc. Responsib. Environ. Manag. 2024, 31, 3181–3193. [Google Scholar] [CrossRef]
- Li, J.; Zhao, B. What Factors Determine the High Financing Costs of China’s Real Economy?—Empirical Evidence from the Three-Dimensional Corporate Debt Financing from 2005 to 2014. J. Cent. Univ. Financ. Econ. 2015, 28–36+94. [Google Scholar]
- Huang, J.; Zhu, J.; Li, Y.; Tong, L. Can Environmental Information Disclosure Alleviate Asset Mispricing? Financ. Regul. Res. 2023, 22–41. [Google Scholar] [CrossRef]
- Kong, D.; Wei, Y.; Ji, M. A Study on the Impact of Environmental Protection Fee Reform to Taxation on Corporate Green Information Disclosure. Secur. Mark. Her. 2021, 8, 2–14. [Google Scholar]
- Li, Z.; Guo, F.; Du, Z. Learning from Peers: How Peer Effects Reshape the Digital Value Chain in China? J. Theor. Appl. Electron. Commer. Res. 2025, 20, 41. [Google Scholar] [CrossRef]
- Li, T.; Ni, L.; Xu, Y. Enterprise Digital Transformation Drivers: Market or Government? A Case Study from China. J. Theor. Appl. Electron. Commer. Res. 2025, 20, 131. [Google Scholar] [CrossRef]

| Primary Indicators | Secondary Indicators |
|---|---|
| Disclosure Method | Hard Indicators/Soft Indicators/None (2/1/0) |
| Disclosure Medium | Independent Social Responsibility Report/Annual Report (Board of Directors Report, Important Matters Report Notes) (2/1/0) |
| Disclosure Level | Detailed Disclosure of Environmental Costs and Liabilities/Simple Mention of Environmental Liabilities/Not Disclosed (2/1/0) |
| Environmental Management | Environmental Report Publication Status (1/0) |
| Occurrence of Major Environmental Issues (1/0) | |
| Environmental Education and Training (2/1/0) | |
| Organizational Structure for Environmental Management and Environmental Protection Goals (2/1/0) | |
| Environmental Costs | Comprehensive Energy Consumption per Ton of Steel (1/0) |
| Total Water Consumption (1/0) | |
| Total Standard Coal/Electricity Consumption (1/0) | |
| Environmental Liabilities | Total Wastewater Discharge (1/0) |
| Total Exhaust Emissions (1/0) | |
| Noise (1/0) | |
| Smoke and Dust Emissions (1/0) | |
| Generation of Industrial Solid Waste (1/0) | |
| Environmental Investment | Total Investment in Environmental Protection (2/1/0) |
| R&D Expenditure (2/1/0) | |
| Environmental Governance | Clean Production Implementation (2/1/0) |
| Compliance Rate of Wastewater and Exhaust Emissions (2/1/0) | |
| Desulfurization, Denitrification, Decyanation (3/2/1/0) | |
| Comprehensive Utilization Rate of Solid Waste (2/1/0) | |
| Utilization of Residual Pressure, Heat, and Gas (2/1/0) | |
| Radiation Source Management (1/0) | |
| Reduction in Comprehensive Energy Consumption (2/1/0) | |
| Reduction in Exhaust, Smoke, etc. (3/2/1/0) | |
| Reduction in Wastewater (2/1/0) | |
| Water Saving/Water Recycling Rate (2/1/0) | |
| Noise Monitoring/Management (2/1/0) | |
| Government Regulation and Institutional Certification | Environmental Certification and Awards (1/0) |
| Implementation of the “Three Simultaneities” System (1/0) | |
| Subject to Environmental Audit (1/0) | |
| Third-party Supervision | Presence of Third-party Supervision (1/0) |
| Environmental Assets | Economic Benefits Achieved (2/1/0) |
| Variable | Name | Code | Indicator Explanation |
|---|---|---|---|
| Explained Variable | Debt Financing Cost | CDF | (Interest Expenses + Fees + Other Financial Expenses)/(Long-term Loans + Short-term Loans + Long-term Loans Due within One Year) |
| Debt Financing Scale | DFR | (Cash Received from Borrowings + Cash Received from Issuing Bonds)/Average Assets | |
| Debt Financing Structure | MS | (Long-term Loans + Long-term Loans Due within One Year)/Total Liabilities | |
| Explanatory Variable | Environmental Information Disclosure | EDI | Index Model Construction |
| Control Variables | Company Size | SIZE | Natural Logarithm of Total Assets |
| Profitability | EPS | Net Profit/Total Number of Shares | |
| Debt Servicing Ability | SDBL | Quick Assets/Current Liabilities | |
| Operating Capability | TURN | Net Operating Income/Average Total Assets | |
| Growth Ability | GROWTH | (Revenue in Period t—Revenue in Period t − 1)/Revenue in Period t − 1 | |
| Loan Credit | TANG | (Fixed Assets + Inventory)/Liabilities | |
| Ownership Nature | SOE | Value is 1 if the company is a state-owned enterprise, otherwise 0 | |
| Type of Audit Opinion | AUD | Value is 1 if unqualified, otherwise 0 | |
| Report Type | BG | Value is 1 if there is an independent environmental report, otherwise 0 | |
| Monetary Policy | M1 | Money Supply | |
| Earnings Management | EQ | Absolute Value of Manipulative Accruals Calculated by the Modified JONES Model |
| Variable | N | Mean | Median | Sd | Max | Min |
|---|---|---|---|---|---|---|
| CDF | 290 | 0.101 | 0.0664 | 0.316 | 5.190 | 0 |
| DFR | 290 | 0.331 | 0.195 | 0.437 | 3.250 | 0 |
| MS | 290 | 0.116 | 0.0866 | 0.117 | 0.658 | 0 |
| EDI | 290 | 24.10 | 22 | 13.40 | 53 | 3 |
| SIZE | 290 | 24 | 24.10 | 1.160 | 26.50 | 21.40 |
| EPS | 290 | 0.201 | 0.167 | 0.641 | 2.250 | −2.180 |
| SDBL | 290 | 0.629 | 0.481 | 0.485 | 2.660 | 0.0636 |
| TURN | 290 | 1.080 | 0.996 | 0.460 | 2.310 | 0.193 |
| GROWTH | 290 | 7.240 | 4.110 | 24.30 | 86.30 | −47.10 |
| TANG | 290 | 1.070 | 0.945 | 0.398 | 2.560 | 0.485 |
| SOE | 290 | 0.793 | 1 | 0.406 | 1 | 0 |
| AUD | 290 | 0.976 | 1 | 0.154 | 1 | 0 |
| M1 | 290 | 383556 | 344018 | 110264 | 553058 | 241870 |
| EQ | 290 | 0.0512 | 0.0378 | 0.0501 | 0.303 | 0.000435 |
| BG | 290 | 0.538 | 1 | 0.499 | 1 | 0 |
| CDF | EDI | SIZE | SDBL | TURN | GROWTH | TANG | EPS | SOE | AUD | M1 | EQ | BG | |
|---|---|---|---|---|---|---|---|---|---|---|---|---|---|
| CDF | 1 | ||||||||||||
| EDI | −0.039 * | 1 | |||||||||||
| SIZE | −0.092 | 0.523 *** | 1 | ||||||||||
| SDBL | 0.153 *** | −0.230 *** | −0.575 *** | 1 | |||||||||
| TURN | 0.0850 | −0.155 *** | −0.393 *** | 0.212 *** | 1 | ||||||||
| GROWTH | 0.0910 | 0.0100 | −0.0360 | 0.099 * | 0.233 *** | 1 | |||||||
| TANG | 0.060 ** | −0.086 ** | −0.387 *** | 0.454 *** | 0.112 ** | 0.120 ** | 1 | ||||||
| EPS | 0.177 *** | 0.102 *** | −0.086 *** | 0.312 *** | 0.390 *** | 0.487 *** | 0.245 *** | 1 | |||||
| SOE | −0.166 *** | 0.243 *** | 0.585 *** | −0.533 *** | −0.0460 | −0.0280 | −0.314 *** | −0.154 *** | 1 | ||||
| AUD | 0.019 *** | 0.084 *** | 0.137 *** | −0.082 *** | 0.019 *** | 0.174 *** | 0.0540 | 0.181 *** | −0.0250 | 1 | |||
| M1 | 0.129 *** | 0.437 *** | 0.151 *** | 0.141 *** | −0.176 *** | 0.192 *** | 0.0840 | 0.336 *** | 0 | −0.00500 | 1 | ||
| EQ | −0.039 | −0.178 *** | −0.151 ** | 0.150 ** | 0.146 ** | −0.080 | −0.0320 | −0.0610 | 0.00100 | −0.158 *** | −0.097 * | 1 | |
| BG | 0.048 | 0.570 *** | 0.484 *** | −0.317 *** | −0.108 * | −0.030 | −0.255 *** | −0.0220 | 0.210 *** | 0.170 *** | 0.0600 | −0.065 | 1 |
| DFR | EDI | SIZE | ROA | SDBL | TURN | GROWTH | TANG | EPS | SOE | AUD | M1 | EQ | BG | |
|---|---|---|---|---|---|---|---|---|---|---|---|---|---|---|
| DFR | 1 | |||||||||||||
| EDI | 0.379 *** | 1 | ||||||||||||
| SIZE | 0.724 *** | 0.523 *** | 1 | |||||||||||
| ROA | −0.156 *** | 0.0920 | −0.189 *** | 1 | ||||||||||
| SDBL | −0.308 *** | −0.230 *** | −0.575 *** | 0.322 *** | 1 | |||||||||
| TURN | −0.299 *** | −0.155 *** | −0.393 *** | 0.413 *** | 0.212 *** | 1 | ||||||||
| GROWTH | −0.0720 | 0.0100 | −0.0360 | 0.504 *** | 0.099 * | 0.233 *** | 1 | |||||||
| TANG | −0.164 *** | −0.086 ** | −0.387 *** | 0.216 *** | 0.454 *** | 0.112 ** | 0.120 ** | 1 | ||||||
| EPS | −0.050 *** | 0.102 *** | −0.086 *** | 0.862 *** | 0.312 *** | 0.390 *** | 0.487 *** | 0.245 *** | 1 | |||||
| SOE | 0.287 *** | 0.243 *** | 0.585 *** | −0.281 *** | −0.533 *** | −0.0460 | −0.0280 | −0.314 *** | −0.154 *** | 1 | ||||
| AUD | 0.080 *** | 0.084 *** | 0.137 *** | 0.161 *** | −0.082 *** | 0.019 *** | 0.174 *** | 0.0540 | 0.181 *** | −0.0250 | 1 | |||
| M1 | 0.073 *** | 0.437 *** | 0.151 *** | 0.354 *** | 0.141 *** | −0.176 *** | 0.192 *** | 0.0840 | 0.336 *** | 0 | −0.00500 | 1 | ||
| EQ | −0.154 *** | −0.178 *** | −0.151 ** | −0.00400 | 0.150 ** | 0.146 ** | −0.0800 | −0.0320 | −0.0610 | 0.00100 | −0.158 *** | −0.097 * | 1 | |
| BG | 0.328 *** | 0.570 *** | 0.484 *** | −0.00600 | −0.317 *** | −0.108 * | −0.0300 | −0.255 *** | −0.0220 | 0.210 *** | 0.170 *** | 0.0600 | −0.0650 | 1 |
| MS | EDI | SIZE | SDBL | TURN | GROWTH | TANG | EPS | SOE | AUD | M1 | EQ | BG | |
|---|---|---|---|---|---|---|---|---|---|---|---|---|---|
| MS | 1 | ||||||||||||
| EDI | 0.132 ** | 1 | |||||||||||
| SIZE | 0.348 *** | 0.523 *** | 1 | ||||||||||
| SDBL | −0.337 *** | −0.230 *** | −0.575 *** | 1 | |||||||||
| TURN | −0.154 *** | −0.155 *** | −0.393 *** | 0.212 *** | 1 | ||||||||
| GROWTH | −0.00700 | 0.0100 | −0.0360 | 0.099 * | 0.233 *** | 1 | |||||||
| TANG | −0.090 ** | −0.086 ** | −0.387 *** | 0.454 *** | 0.112 ** | 0.120 ** | 1 | ||||||
| EPS | −0.184 *** | 0.102 *** | −0.086 *** | 0.312 *** | 0.390 *** | 0.487 *** | 0.245 *** | 1 | |||||
| SOE | 0.368 *** | 0.243 *** | 0.585 *** | −0.533 *** | −0.0460 | −0.0280 | −0.314 *** | −0.154 *** | 1 | ||||
| AUD | 0.106 *** | 0.084 *** | 0.137 *** | −0.082 *** | 0.019 *** | 0.174 *** | 0.0540 | 0.181 *** | −0.025 | 1 | |||
| M1 | −0.285 *** | 0.437 *** | 0.151 *** | 0.141 *** | −0.176 *** | 0.192 *** | 0.0840 | 0.336 *** | 0 | −0.00500 | 1 | ||
| EQ | −0.0790 | −0.178 *** | −0.151 ** | 0.150 ** | 0.146 ** | −0.0800 | −0.0320 | −0.0610 | 0.001 | −0.158 *** | −0.097 * | 1 | |
| BG | 0.212 *** | 0.570 *** | 0.484 *** | −0.317 *** | −0.108 * | −0.0300 | −0.255 *** | −0.0220 | 0.210 *** | 0.170 *** | 0.0600 | −0.065 | 1 |
| (1) | (2) | (3) | |
|---|---|---|---|
| Variables | CDF | DFR | MS |
| EDI | −0.005 *** | 0.008 *** | 0.002 ** |
| (−2.67) | (3.38) | (2.04) | |
| SIZE | 0.026 | 0.048 *** | 0.004 |
| (0.93) | (5.05) | (0.43) | |
| EPS | −0.183 *** | 0.241 *** | 0.007 |
| (−3.12) | (3.55) | (0.48) | |
| SDBL | 0.061 | −0.084 | −0.021 * |
| (1.18) | (−1.42) | (−1.88) | |
| TURN | 0.010 | −0.263 *** | −0.057 *** |
| (0.18) | (−4.79) | (−3.46) | |
| GROWTH | 0.000 | −0.001 | −0.001 * |
| (0.35) | (−0.83) | (−1.67) | |
| TANG | 0.011 | −0.048 | 0.039 *** |
| (0.22) | (−0.80) | (2.84) | |
| SOE | −0.017 | 0.024 | 0.071 *** |
| (−0.27) | (0.34) | (5.41) | |
| AUD | −0.067 | −0.252 * | 0.033 * |
| (−0.55) | (−1.74) | (1.72) | |
| M1 | 0.000 | −0.000 ** | −0.000 *** |
| (1.19) | (−2.57) | (−5.63) | |
| EQ | −0.544 | −0.505 | −0.031 |
| (−1.45) | (−1.13) | (−0.31) | |
| BG | −0.104 ** | 0.058 | 0.003 |
| (−2.22) | (1.04) | (0.26) | |
| Constant | −0.688 | −5.078 *** | 0.237 |
| (−1.00) | (−4.81) | (1.15) | |
| Firm/Year | YES | YES | YES |
| Observations | 290 | 290 | 290 |
| R-squared | 0.144 | 0.347 | 0.428 |
| adj_R2 | 0.132 | 0.296 | 0.383 |
| CDF | |||
| Threshold | Fstat | Bootstrap P | Threshold |
| Single | 8.077 | 0.01 | 2021 |
| Double | 2.616 | 0.106 | 2022 |
| DFR | |||
| Threshold | Fstat | Bootstrap P | Threshold |
| Single | 8.780 | 0.003 | 2015 |
| Double | 4.248 | 0.041 | 2021 |
| MS | |||
| Threshold | Fstat | Bootstrap P | Threshold |
| Single | 51.807 | 0.000 | 2015 |
| Double | 14.500 | 0.000 | 2021 |
| (1) | (2) | (3) | (4) | (5) | (6) | (7) | (8) | |
|---|---|---|---|---|---|---|---|---|
| IV:L.EDI | IV:EDI_m | |||||||
| Stage 1 EDI | Stage 2 CDF | Stage 2 DFR | Stage 2 MS | Stage 1 EDI | Stage 2 CDF | Stage 2 DFR | Stage 2 MS | |
| IV | 0.667 *** | 0.564 *** | ||||||
| (40.322) | (504.164) | |||||||
| EDI | −0.096 *** | 0.166 *** | 0.031 ** | −0.071 *** | 0.124 *** | 0.022 ** | ||
| (−3.882) | (4.391) | (3.064) | (−2.79) | (3.554) | (2.211) | |||
| Controls | Yes | Yes | Yes | Yes | Yes | Yes | Yes | Yes |
| Observations | 261 | 261 | 261 | 261 | 290 | 290 | 290 | 290 |
| R-squared | 0.690 | 0.224 | 0.290 | 0.197 | 0.816 | 0.223 | 0.276 | 0.204 |
| Year FE | Yes | Yes | Yes | Yes | Yes | Yes | Yes | Yes |
| Kleibergen-Paap rk Wald F | 106.109 [16.38] | 2.5 × 105 [16.38] | ||||||
| Kleibergen-Paap rk LM | 60.006 p = 0.000 | 71.561 p = 0.000 | ||||||
| (1) | (2) | (3) | |
|---|---|---|---|
| Variables | tCDF | tDFR | tMS |
| EDI | −0.000 * | 0.005 *** | 0.002 ** |
| (−1.90) | (3.57) | (1.99) | |
| SIZE | −0.004 ** | 0.040 *** | 0.005 |
| (−2.35) | (7.07) | (0.56) | |
| EPS | −0.005 *** | 0.059 ** | −0.012 |
| (−2.79) | (2.21) | (−1.23) | |
| SDBL | −0.016 *** | −0.075 ** | −0.018 * |
| (−6.10) | (−2.14) | (−1.67) | |
| TURN | 0.007 ** | −0.236 *** | −0.061 *** |
| (2.50) | (−7.51) | (−3.72) | |
| GROWTH | −0.000 | −0.001 | −0.001 * |
| (−0.00) | (−1.52) | (−1.85) | |
| TANG | −0.007 *** | −0.054 | 0.041 *** |
| (−2.89) | (−1.52) | (2.91) | |
| SOE | 0.005 | 0.095 ** | 0.078 *** |
| (1.12) | (2.43) | (6.05) | |
| AUD | −0.015 *** | −0.117 | 0.032 * |
| (−3.10) | (−1.35) | (1.73) | |
| M1 | 0.000 | −0.000 *** | −0.000 *** |
| (0.60) | (−4.59) | (−5.69) | |
| EQ | −0.018 | −0.466 * | −0.051 |
| (−1.19) | (−1.76) | (−0.52) | |
| BG | −0.009 *** | 0.000 | 0.001 |
| (−3.11) | (0.01) | (0.12) | |
| Year | YES | YES | YES |
| Constant | 0.135 *** | −4.961 *** | 0.205 |
| (3.32) | (−9.74) | (0.99) | |
| Observations | 290 | 290 | 290 |
| R-squared | 0.326 | 0.477 | 0.424 |
| adj_R2 | 0.215 | 0.438 | 0.381 |
Disclaimer/Publisher’s Note: The statements, opinions and data contained in all publications are solely those of the individual author(s) and contributor(s) and not of MDPI and/or the editor(s). MDPI and/or the editor(s) disclaim responsibility for any injury to people or property resulting from any ideas, methods, instructions or products referred to in the content. |
© 2025 by the authors. Licensee MDPI, Basel, Switzerland. This article is an open access article distributed under the terms and conditions of the Creative Commons Attribution (CC BY) license (https://creativecommons.org/licenses/by/4.0/).
Share and Cite
Zhang, H.; Liu, H.; Liu, X. Research on the Debt Financing Constraints of Steel Enterprises from the Perspective of Environmental Information Disclosure. Sustainability 2025, 17, 8140. https://doi.org/10.3390/su17188140
Zhang H, Liu H, Liu X. Research on the Debt Financing Constraints of Steel Enterprises from the Perspective of Environmental Information Disclosure. Sustainability. 2025; 17(18):8140. https://doi.org/10.3390/su17188140
Chicago/Turabian StyleZhang, Hanwei, Haibin Liu, and Xuena Liu. 2025. "Research on the Debt Financing Constraints of Steel Enterprises from the Perspective of Environmental Information Disclosure" Sustainability 17, no. 18: 8140. https://doi.org/10.3390/su17188140
APA StyleZhang, H., Liu, H., & Liu, X. (2025). Research on the Debt Financing Constraints of Steel Enterprises from the Perspective of Environmental Information Disclosure. Sustainability, 17(18), 8140. https://doi.org/10.3390/su17188140
