Integrating Local Knowledge and Community Practices for Flood Resilience in the Volta Basin
Abstract
1. Introduction
2. Methodology
2.1. Sample and Research Context
2.2. Research Design
2.2.1. Identification of Flood Management Practices Used in the Volta Basin
2.2.2. Assessment of the Impact of Flood Management Practices on Household Resilience
2.3. Data Analysis
3. Results
3.1. Characteristics of Respondents
3.2. Measurement Model
3.3. Structural Relationships
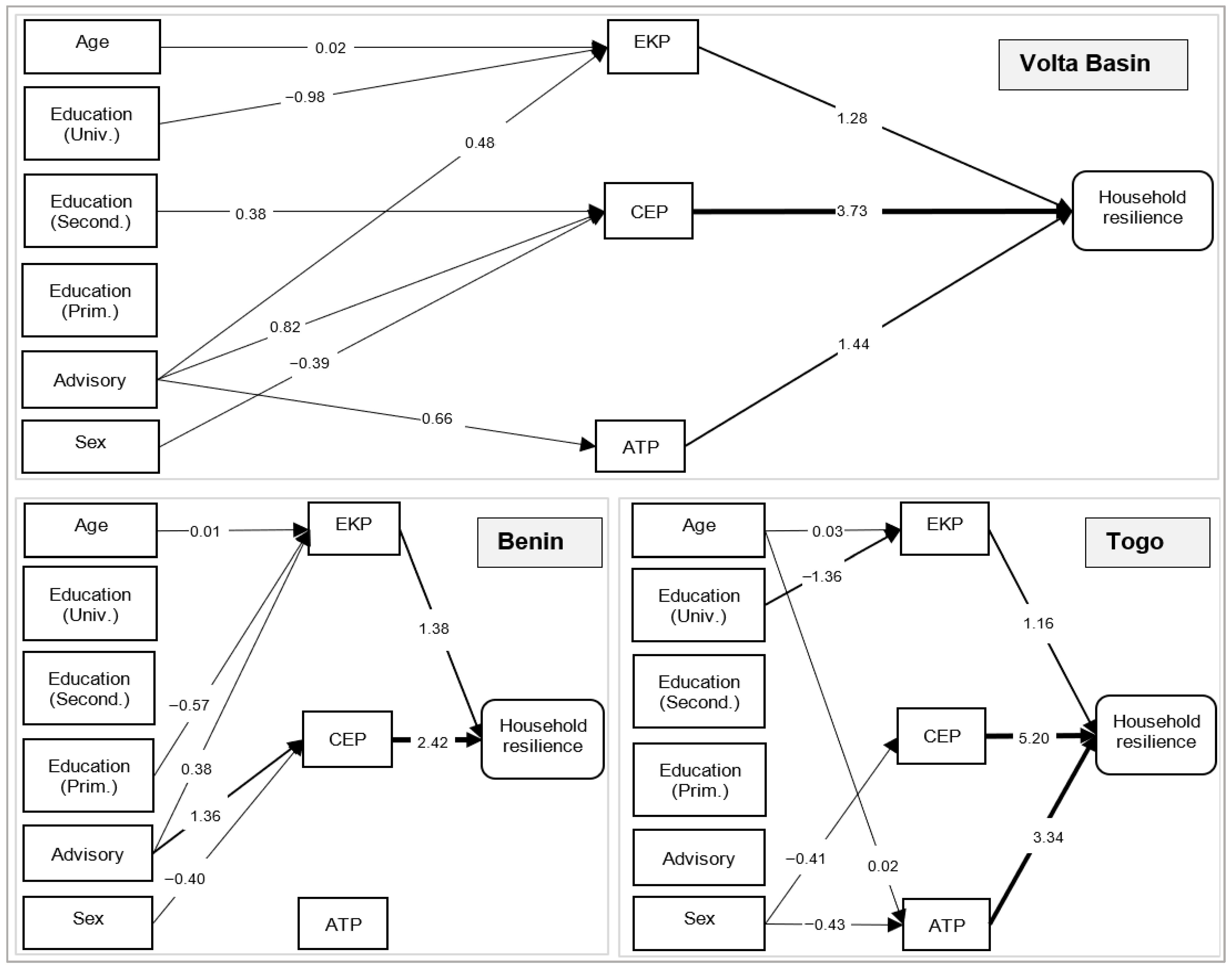
3.3.1. Factors Affecting Flood Management Practices in the Volta Basin
3.3.2. Impacts of Endogenous Knowledge-Based Practices (EKPs) on the Resilience of Households
3.3.3. Impacts of Community-Based Practices (CEPs) on the Resilience of Households
3.3.4. Impacts of Agricultural Technology-Based Practices (ATPs) on the Resilience of Households
4. Discussion
4.1. Factors Affecting Flood Management Practices in the Volta Basin
4.1.1. Age and Endogenous Knowledge-Based Practices (EKPs)
4.1.2. Formal Education and Flood Management Practices
4.1.3. Advisory Services as Key Drivers of Flood Management Practices
4.1.4. Gender Disparities in Flood Management
4.2. Impacts of Flood Management Practices on Household Resilience in the Volta Basin
4.2.1. Endogenous Knowledge-Based Practices (EKPs)
4.2.2. Community Engagement-Based Practices (CEPs)
4.2.3. Agricultural Technology-Based Practices (ATPs)
5. Conclusions
Author Contributions
Funding
Institutional Review Board Statement
Informed Consent Statement
Data Availability Statement
Acknowledgments
Conflicts of Interest
References
- Adelekan, I. Vulnerability Assessment of an Urban Flood in Nigeria: Abeokuta Flood 2007. Nat. Hazards 2010, 56, 215–231. [Google Scholar] [CrossRef]
- Salami, R.O.; Meding, J.K.V.; Giggins, H. Vulnerability of Human Settlements to Flood Risk in the Core Area of Ibadan Metropolis, Nigeria. Jàmbá J. Disaster Risk Stud. 2017, 9, 1–14. [Google Scholar] [CrossRef]
- Olajide, O.; Lawanson, T. Climate Change and Livelihood Vulnerabilities of Low-Income Coastal Communities in Lagos, Nigeria. Int. J. Urban Sustain. Dev. 2014, 6, 42–51. [Google Scholar] [CrossRef]
- Bwanali, W.; Manda, M. The Correlation Between Social Resilience and Flooding in Low-Income Communities: A Case of Mzuzu City, Malawi. Int. J. Disaster Resil. Built Environ. 2023, 14, 495–513. [Google Scholar] [CrossRef]
- Jamshed, A.; Birkmann, J.; Feldmeyer, D.; Rana, I.A. A Conceptual Framework to Understand the Dynamics of Rural–Urban Linkages for Rural Flood Vulnerability. Sustainability 2020, 12, 2894. [Google Scholar] [CrossRef]
- Nguyen, V.M.; James, H. Measuring Household Resilience to Floods: A Case Study in the Vietnamese Mekong River Delta. Ecol. Soc. 2013, 18, 13. [Google Scholar] [CrossRef]
- Owusu, K.; Obour, P.B. Urban Flooding, Adaptation Strategies, and Resilience: Case Study of Accra, Ghana. In African Handbook of Climate Change Adaptation; Oguge, N., Ayal, D., Adeleke, L., Da Silva, I., Eds.; Springer International Publishing: Cham, Switzerland, 2021; pp. 2387–2403. ISBN 978-3-030-45105-9. [Google Scholar]
- Ashenefe, B.; Wubshet, M.; Shimeka, A. Household Flood Preparedness and Associated Factors in the Flood-Prone Community of Dembia District, Amhara National Regional State, Northwest Ethiopia. Risk Manag. Healthc. Policy 2017, 10, 95–106. [Google Scholar] [CrossRef]
- Shah, A.A.; Ajiang, C.; Khan, N.A.; Alotaibi, B.A.; Tariq, M.A.U.R. Flood Risk Perception and Its Attributes Among Rural Households Under Developing Country Conditions: The Case of Pakistan. Water 2022, 14, 992. [Google Scholar] [CrossRef]
- Wens, M.; de Moel, H. Disaster Risk Profile Volta River Basin: Volta Floods and Droughts Risk Profile; CIMA Research Foundation: Savona, Italy, 2022. [Google Scholar]
- Kline, R.B. Principles and Practice of Structural Equation Modeling; Guilford Publications: New York, NY, USA, 2023. [Google Scholar]
- Marsh, H.W.; Morin, A.J.S.; Parker, P.D.; Kaur, G. Exploratory Structural Equation Modeling: An Integration of the Best Features of Exploratory and Confirmatory Factor Analysis. Annu. Rev. Clin. Psychol. 2014, 10, 85–110. [Google Scholar] [CrossRef]
- DiStefano, C.; Morgan, G.B. A Comparison of Diagonal Weighted Least Squares Robust Estimation Techniques for Ordinal Data. Struct. Equ. Model. A Multidiscip. J. 2014, 21, 425–438. [Google Scholar] [CrossRef]
- Li, C.-H. Statistical Estimation of Structural Equation Models with a Mixture of Continuous and Categorical Observed Variables. Behav. Res. 2021, 53, 2191–2213. [Google Scholar] [CrossRef]
- Savalei, V. Improving Fit Indices in Structural Equation Modeling with Categorical Data. Multivar. Behav. Res. 2021, 56, 390–407. [Google Scholar] [CrossRef] [PubMed]
- Izah, S.C.; Sylva, L.; Hait, M. Cronbach’s Alpha: A Cornerstone in Ensuring Reliability and Validity in Environmental Health Assessment. ES Energy Environ. 2023, 23, 1057. [Google Scholar] [CrossRef]
- Iacobucci, D. Structural Equations Modeling: Fit Indices, Sample Size, and Advanced Topics. J. Consum. Psychol. 2010, 20, 90–98. [Google Scholar] [CrossRef]
- Bwambale, B.; Muhumuza, M.; Nyeko, M. Traditional Ecological Knowledge and Flood Risk Management: A Preliminary Case Study of the Rwenzori. Jàmbá J. Disaster Risk Stud. 2018, 10, 1–10. [Google Scholar] [CrossRef] [PubMed]
- Pandey, C.L.; Basnet, A. Managing Disasters Integrating Traditional Knowledge and Scientific Knowledge Systems: A Study from Narayani Basin, Nepal. Disaster Prev. Manag. Int. J. 2022, 31, 361–373. [Google Scholar] [CrossRef]
- Tyler, J.; Sadiq, A.; Noonan, D.S. A Review of the Community Flood Risk Management Literature in the USA: Lessons for Improving Community Resilience to Floods. Nat. Hazards 2019, 96, 1223–1248. [Google Scholar] [CrossRef]
- Hoang, L.P.; Biesbroek, R.; Trí, V.P.Đ.; Kummu, M.; van Vliet, M.T.H.; Leemans, R.; Kabat, P.; Ludwig, F. Managing Flood Risks in the Mekong Delta: How to Address Emerging Challenges Under Climate Change and Socioeconomic Developments. Ambio 2018, 47, 635–649. [Google Scholar] [CrossRef]
- Echendu, A.J. Women, Development, and Flooding Disaster Research in Nigeria: A Scoping Review. Environ. Earth Sci. Res. J. 2021, 8, 147–152. [Google Scholar] [CrossRef]
- Ochola, E. Impact of Floods on Kenyan Women: A Critical Review of Media Coverage, Institutional Response and Opportunities for Gender Responsive Mitigation. Ardj 2022, 5. [Google Scholar] [CrossRef]
- Giri, S. Seed Priming: A Strategy to Mitigate Flooding Stress in Pulses. Int. J. Environ. Clim. Change 2024, 14, 42–55. [Google Scholar] [CrossRef]
- Shao, W.; Feng, K.; Lin, N. Predicting Support for Flood Mitigation Based on Flood Insurance Purchase Behavior. Environ. Res. Lett. 2019, 14, 054014. [Google Scholar] [CrossRef]
- Munawar, H.S.; Khan, S.I.; Anum, N.; Qadir, Z.; Kouzani, A.Z.; Mahmud, A. Post-Flood Risk Management and Resilience Building Practices: A Case Study. Appl. Sci. 2021, 11, 4823. [Google Scholar] [CrossRef]
- Lechowska, E. Approaches in Research on Flood Risk Perception and Their Importance in Flood Risk Management: A Review. Nat. Hazards 2021, 111, 2343–2378. [Google Scholar] [CrossRef]
- Yi, G.; Gao, Y.; Wang, X.; Dou, W.; Lu, X.; Mao, J. Understanding Risk Perception from Floods: A Case Study from China. Nat. Hazards 2021, 105, 3119–3140. [Google Scholar] [CrossRef]
- Liao, S. Balancing Flood Control and Economic Development in Flood Detention Areas of the Yangtze River Basin. ISPRS Int. J. Geo-Inf. 2024, 13, 122. [Google Scholar] [CrossRef]
- Dewa, O.; Makoka, D.; Ayo-Yusuf, O.A. Measuring Community Flood Resilience and Associated Factors in Rural Malawi. J. Flood Risk Manag. 2022, 16, e12874. [Google Scholar] [CrossRef]
- Gould, J.A.; Kulik, C.T.; Sardeshmukh, S. Trickle-down Effect: The Impact of Female Board Members on Executive Gender Diversity. Hum. Resour. Manag. 2018, 57, 931–945. [Google Scholar] [CrossRef]
- Adéchian, S.A.; Baco, M.N.; Tahirou, A. Improving the Adoption of Stress Tolerant Maize Varieties Using Social Ties, Awareness or Incentives: Insights from Northern Benin (West-Africa). World Dev. Sustain. 2023, 3, 100112. [Google Scholar] [CrossRef]
- Smiley, K.T.; Wehner, M.; Frame, D.; Sampson, C.; Wing, O. Social Inequalities in Climate Change-Attributed Impacts of Hurricane Harvey. Nat. Commun. 2022, 13, 3418. [Google Scholar] [CrossRef]
- Yanadori, Y.; Kulik, C.T.; Gould, J.A. Who Pays the Penalty? Implications of Gender Pay Disparities Within Top Management Teams for Firm Performance. Hum. Resour. Manag. 2021, 60, 681–699. [Google Scholar] [CrossRef]


| Latent/Endogenous Variables | Countries | Indicators * |
|---|---|---|
| Endogenous Knowledge-Based Practices (EKPs) | Benin |
|
| Togo |
| |
| Community Engagement-Based Practices (CEPs) | Benin |
|
| Togo |
| |
| Agricultural Technology-Based Practices (ATPs) | Benin |
|
| Togo |
| |
| Household resilience (adapted from [6]) | All the countries |
|
| Household Characteristics | Modalities | Benin | Togo | Study Area | |||
|---|---|---|---|---|---|---|---|
| N | % | N | % | N | % | ||
| Sex | Female | 41 | 26 | 40 | 26 | 81 | 26 |
| Male | 115 | 74 | 116 | 74 | 231 | 74 | |
| Total | 156 | 100 | 156 | 100 | 312 | 100 | |
| Formal education | None | 91 | 58 | 68 | 44 | 159 | 51 |
| Primary | 27 | 17 | 66 | 42 | 93 | 30 | |
| Secondary | 34 | 22 | 18 | 12 | 52 | 17 | |
| University | 4 | 3 | 4 | 3 | 8 | 3 | |
| Total | 156 | 100 | 156 | 100 | 312 | 100 | |
| Advisory services | No | 57 | 37 | 91 | 58 | 148 | 47 |
| Yes | 99 | 63 | 65 | 42 | 164 | 53 | |
| Total | 156 | 100 | 156 | 100 | 312 | 100 | |
| Age | Young | 57 | 37 | 57 | 37 | 114 | 37 |
| Adult | 66 | 42 | 70 | 45 | 136 | 44 | |
| Old | 33 | 21 | 29 | 19 | 62 | 20 | |
| Total | 156 | 100 | 156 | 100 | 312 | 100 | |
| Country | Endogenous Variables | Mean | SD | Cronbach’s α |
|---|---|---|---|---|
| Benin | EKPs | 3.26 | 1 | 0.92 |
| CEPs | 3.33 | 0.94 | 0.88 | |
| ATPs | 4.14 | 0.51 | 0.86 | |
| Resilience | 2.93 | 0.58 | 0.89 | |
| Togo | EKPs | 2.88 | 1.26 | 0.91 |
| CEPs | 2.98 | 1.15 | 0.94 | |
| ATPs | 2.96 | 1.21 | 0.89 | |
| Resilience | 2.87 | 0.85 | 0.90 |
| Model | CFI | GFI | Adj. GFI | SRMR | RMSEA |
|---|---|---|---|---|---|
| Volta Basin scale (Overall SEM) | 0.915 | 0.999 | 0.993 | 0.048 | 0.08 |
| Multigroup factor analysis | 0.906 | 0.998 | 0.982 | 0.05 | 0.09 |
| Dep | Pred | Volta Basin | Benin | Togo | |||
|---|---|---|---|---|---|---|---|
| Estimate | p | Estimate | p | Estimate | p | ||
| EKPs | Sex1 (Male) | −0.01 | 0.971 | 0.02 | 0.93 | −0.06 | 0.783 |
| EKPs | Education1 (Primary) | −0.26 | 0.144 | −0.57 | 0.023 | 0.04 | 0.871 |
| EKPs | Education2 (Secondary) | −0.10 | 0.647 | −0.15 | 0.616 | −0.38 | 0.353 |
| EKPs | Education3 (University) | −0.98 | 0.036 | −0.48 | 0.527 | −1.36 | 0.022 |
| EKPs | Advisory1 (Yes) | 0.48 | <0.001 | 0.38 | 0.019 | 0.24 | 0.368 |
| EKPs | Age | 0.02 | <0.001 | 0.01 | 0.023 | 0.03 | 0.001 |
| CEPs | Sex1 (Male) | −0.39 | 0.002 | −0.40 | 0.021 | −0.41 | 0.026 |
| CEPs | Education1 (Primary) | 0.13 | 0.373 | −0.01 | 0.961 | 0.18 | 0.384 |
| CEPs | Education2 (Secondary) | 0.38 | 0.03 | 0.38 | 0.109 | 0.20 | 0.528 |
| CEPs | Education3 (University) | 0.16 | 0.654 | 0.18 | 0.687 | −0.08 | 0.875 |
| CEPs | Advisory1 (Yes) | 0.82 | <0.001 | 1.36 | <0.001 | 0.24 | 0.25 |
| CEPs | Age | −3.81 × 10−4 | 0.929 | 0.00 | 0.568 | 0.00 | 0.531 |
| ATPs | Sex1 (Male) | −0.25 | 0.087 | 0.15 | 0.132 | −0.43 | 0.047 |
| ATPs | Education1 (Primary) | −0.26 | 0.131 | −0.21 | 0.071 | 0.12 | 0.596 |
| ATPs | Education2 (Secondary) | 0.18 | 0.373 | −0.07 | 0.701 | −0.07 | 0.839 |
| ATPs | Education3 (University) | −0.58 | 0.184 | 0.32 | 0.184 | −0.69 | 0.153 |
| ATPs | Advisory1 (Yes) | 0.66 | <0.001 | −0.08 | 0.315 | 0.45 | 0.062 |
| ATPs | Age | 0.01 | 0.1 | 0.00 | 0.755 | 0.02 | 0.039 |
| Resilience | EKPs | 1.28 | 0.001 | 1.38 | 0.011 | 1.16 | 0.042 |
| Resilience | CEPs | 3.73 | <0.001 | 2.42 | <0.001 | 5.20 | <0.001 |
| Resilience | ATPs | 1.44 | 0.002 | −1.50 | 0.194 | 3.34 | <0.001 |
Disclaimer/Publisher’s Note: The statements, opinions and data contained in all publications are solely those of the individual author(s) and contributor(s) and not of MDPI and/or the editor(s). MDPI and/or the editor(s) disclaim responsibility for any injury to people or property resulting from any ideas, methods, instructions or products referred to in the content. |
© 2025 by the authors. Licensee MDPI, Basel, Switzerland. This article is an open access article distributed under the terms and conditions of the Creative Commons Attribution (CC BY) license (https://creativecommons.org/licenses/by/4.0/).
Share and Cite
Houanyé, A.K.; Adéchian, S.A.; Baco, M.N.; Badjana, H.M.; Amoussou, E. Integrating Local Knowledge and Community Practices for Flood Resilience in the Volta Basin. Sustainability 2025, 17, 8087. https://doi.org/10.3390/su17178087
Houanyé AK, Adéchian SA, Baco MN, Badjana HM, Amoussou E. Integrating Local Knowledge and Community Practices for Flood Resilience in the Volta Basin. Sustainability. 2025; 17(17):8087. https://doi.org/10.3390/su17178087
Chicago/Turabian StyleHouanyé, Armand Kocou, Soulé Akinhola Adéchian, Mohamed Nasser Baco, Hèou Maléki Badjana, and Ernest Amoussou. 2025. "Integrating Local Knowledge and Community Practices for Flood Resilience in the Volta Basin" Sustainability 17, no. 17: 8087. https://doi.org/10.3390/su17178087
APA StyleHouanyé, A. K., Adéchian, S. A., Baco, M. N., Badjana, H. M., & Amoussou, E. (2025). Integrating Local Knowledge and Community Practices for Flood Resilience in the Volta Basin. Sustainability, 17(17), 8087. https://doi.org/10.3390/su17178087

