The Impact of the Big Five Personality Traits on Micromobility Use Through Financial Well-Being: Insights from Bursa City, Turkey
Abstract
1. Introduction
2. Materials and Methods
2.1. Data Collection
2.1.1. Sampling Method
2.1.2. Sample Specifications
2.2. Survey Measurements
2.3. Methods and Procedures
3. Findings
3.1. Validity and Reliability Results of the Scales
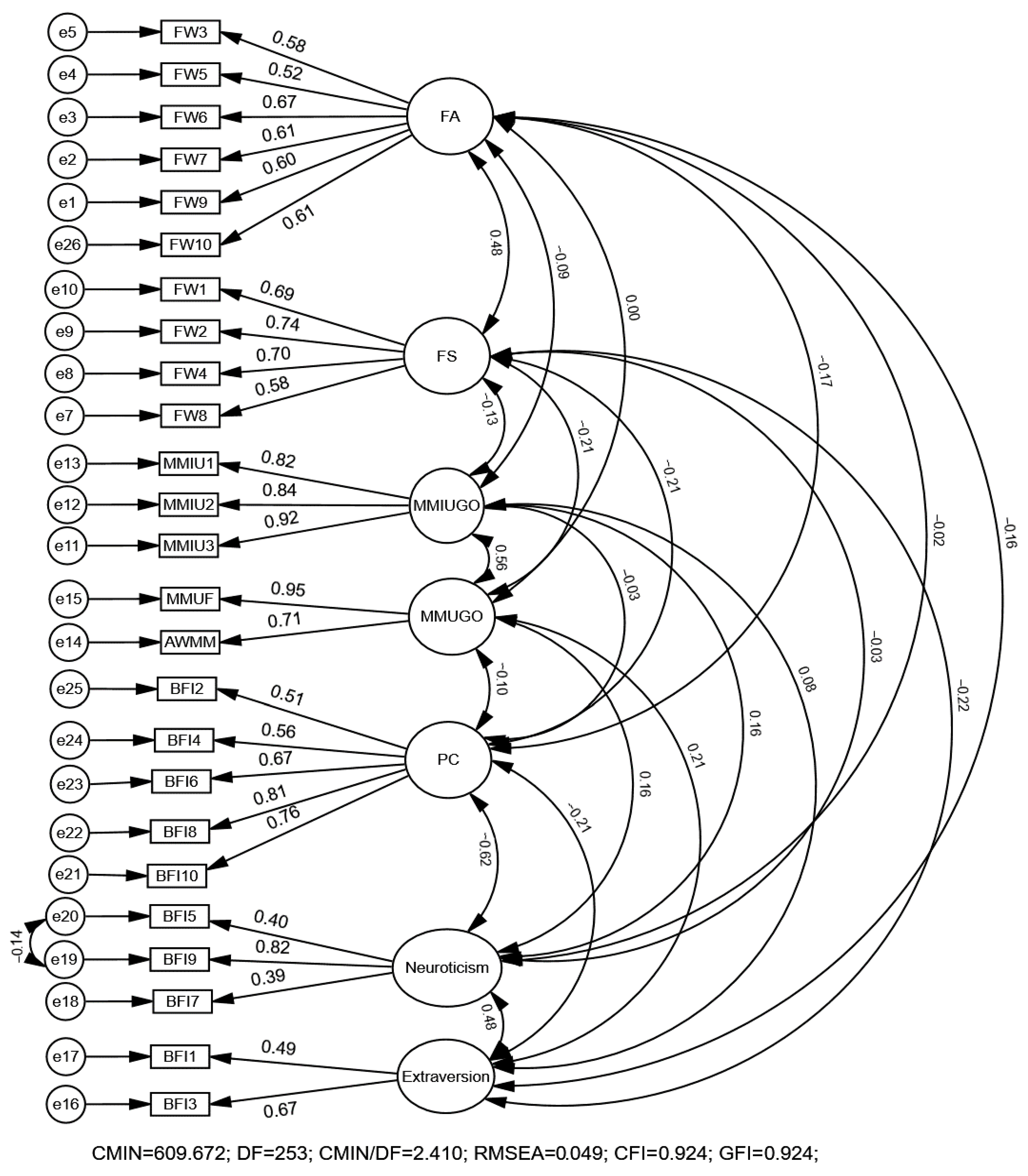
3.2. Measurement Model
3.3. Common Method Bias
3.4. Structural Equation Model Results
4. Discussion
4.1. Theoretical Implications
4.2. Managerial Implications
4.3. Limitations and Recommendations
Author Contributions
Funding
Institutional Review Board Statement
Informed Consent Statement
Data Availability Statement
Conflicts of Interest
Appendix A
| Adapted to Turkish | Original Scales |
|---|---|
| Biriktirdiğim veya biriktireceğim paranın yetmeyeceğinden endişe ediyorum (FW6). | I am concerned that the money I have or will save won’t last |
| Mali durumum hayatımı kontrol ediyor (FW10). | My finances control my life |
| Para durumum nedeniyle hayatta istediğim şeylere asla sahip olamayacağımı hissediyorum (FW3). | Because of my money situation, I feel like I will never have the things I want in life |
| Finansal olarak sadece geçiniyorum (FW5). | I am just getting by financially |
| Bir düğün, doğum günü veya başka bir durum için hediye vermek o ayki mali durumumu zorlar (FW7). | Giving a gift for a wedding, birthday or other occasion would put a strain on my finances for the month |
| Mali işlerimde gerideyim (FW9). | I am behind with my finances |
| Finansal geleceğimi güvence altına alıyorum (FW2). | I am securing my financial future |
| Beklenmedik büyük bir masrafla başa çıkabilirim (FW1). | I could handle a major unexpected expense |
| Paramı yönetme biçimim sayesinde hayattan zevk alabiliyorum (FW4). | I can enjoy life because of the way I’m managing my money |
| Ay sonunda kalan param var (FW8). | I have money left over at the end of the month |
| İşime özen gösteririm (BFI8). | I see myself as someone who does a thorough job |
| Dışadönük biriyim (BFI6). | I see myself as someone who is outgoing, sociable |
| Aktif bir hayal gücüm var (BFI10). | I see myself as someone who has an active imagination |
| Rahatım, stresle başa çıkabilirim (BFI4). | I see myself as someone who is relaxed, handles stress well |
| Genellikle güvenirim (BFI2). | I see myself as someone who is generally trusting |
| Başkalarında hata bulma eğilimindeyim (BFI7). | I see myself as someone who tends to find fault with others |
| Kolayca sinirlenirim (BFI9). | I see myself as someone who gets nervous easily |
| Sanatsal ilgim azdır (BFI5). | I see myself as someone who has few artistic interest |
| Çekingenim (BFI1). | I see myself as someone who is reserved |
| Tembel eğilimliyim (BFI3). | I see myself as someone who tends to be lazy |
| Mikromobilite kullanmaya devam etmeyi planlıyorum (MMIU3). | |
| Günlük hayatımda her zaman mikromobilite kullanmaya çalışacağım (MMIU2). | |
| Gelecekte mikromobilite kullanmaya devam etmeyi düşünüyorum (MMIU1). | |
| Mikromobiliteyi haftalık kullanım sıklığınız (AWMM). | |
| Haftalık mikromobilite ortalama kullanım mesafeniz (MMUF). |
References
- Chen, S.-Y. Using the Sustainable Modified TAM and TPB to Analyze the Effects of Perceived Green Value on Loyalty to a Public Bike System. Transp. Res. Part A Policy Pract. 2016, 88, 58–72. [Google Scholar] [CrossRef]
- Elliot Fishman, S.W.; Haworth, N. Bike Share: A Synthesis of the Literature. Transp. Rev. 2013, 33, 148–165. [Google Scholar] [CrossRef]
- Macioszek, E.; Świerk, P.; Kurek, A. The Bike-Sharing System as an Element of Enhancing Sustainable Mobility—A Case Study Based on a City in Poland. Sustainability 2020, 12, 3285. [Google Scholar] [CrossRef]
- Geng, S.; Wang, Y.; Zuo, J.; Zhou, Z.; Du, H.; Mao, G. Building Life Cycle Assessment Research: A Review by Bibliometric Analysis. Renew. Sustain. Energy Rev. 2017, 76, 176–184. [Google Scholar] [CrossRef]
- Younes, H.; Zou, Z.; Wu, J.; Baiocchi, G. Comparing the Temporal Determinants of Dockless Scooter-Share and Station-Based Bike-Share in Washington, D.C. Transp. Res. Part A Policy Pract. 2020, 134, 308–320. [Google Scholar] [CrossRef]
- Rizelioğlu, M.; Demir, Ş.G.; Arslan, T. Pandemic Insights: Analysing Public Transport with Logit Models. Proc. Inst. Civ. Eng. Transp. 2024, 177, 343–357. [Google Scholar] [CrossRef]
- Turkey Micromobility Market Research Report 2021-Industry Analysis and Growth Forecast to 2030-ResearchAndMarkets.Com. Available online: https://www.businesswire.com/news/home/20220209005519/en/Turkey-Micromobility-Market-Research-Report-2021---Industry-Analysis-and-Growth-Forecast-to-2030---ResearchAndMarkets.com (accessed on 21 July 2025).
- Yazdanpanah, M.; Hadji Hosseinlou, M. The Role of Personality Traits through Habit and Intention on Determining Future Preferences of Public Transport Use. Behav. Sci. 2017, 7, 8. [Google Scholar] [CrossRef]
- Ulleberg, P.; Rundmo, T. Personality, Attitudes and Risk Perception as Predictors of Risky Driving Behaviour among Young Drivers. Saf. Sci. 2003, 41, 427–443. [Google Scholar] [CrossRef]
- Nordlund, A.; Westin, K. Influence of Values, Beliefs, and Age on Intention to Travel by a New Railway Line under Construction in Northern Sweden. Transp. Res. Part A Policy Pract. 2013, 48, 86–95. [Google Scholar] [CrossRef]
- Batabyal, A.A.; Beladi, H. Commuting to Work in Cities: Bus, Car, or Train? Reg. Sci. Policy Pract. 2022, 14, 599–610. [Google Scholar] [CrossRef]
- Eccarius, T.; Lu, C.-C. Adoption Intentions for Micro-Mobility—Insights from Electric Scooter Sharing in Taiwan. Transp. Res. Part D Transp. Environ. 2020, 84, 102327. [Google Scholar] [CrossRef]
- Zhang, L.; Zhang, S.; Zhou, B.; Jiao, S.; Huang, Y. An Improved Car-Following Model Considering Desired Safety Distance and Heterogeneity of Driver’s Sensitivity. J. Adv. Transp. 2021, 2021, 6693433. [Google Scholar] [CrossRef]
- Huang, F.-H. User Behavioral Intentions toward a Scooter-Sharing Service: An Empirical Study. Sustainability 2021, 13, 13153. [Google Scholar] [CrossRef]
- Bretones, A.; Marquet, O. Sociopsychological Factors Associated with the Adoption and Usage of Electric Micromobility. A Literature Review. Transp. Policy 2022, 127, 230–249. [Google Scholar] [CrossRef]
- Elmashhara, M.G.; Silva, J.; Sá, E.; Carvalho, A.; Rezazadeh, A. Factors Influencing User Behaviour in Micromobility Sharing Systems: A Systematic Literature Review and Research Directions. Travel Behav. Soc. 2022, 27, 1–25. [Google Scholar] [CrossRef]
- Kalašová, A.; Čulík, K. The Micromobility Tendencies of People and Their Transport Behavior. Appl. Sci. 2023, 13, 10559. [Google Scholar] [CrossRef]
- Walker, R.J.; Christopher, A.N.; Wieth, M.B.; Buchanan, J. Personality, Time-of-Day Preference, and Eating Behavior: The Mediational Role of Morning-Eveningness. Pers. Individ. Dif. 2015, 77, 13–17. [Google Scholar] [CrossRef]
- Gordon-Wilson, S.; Modi, P. Personality and Older Consumers’ Green Behaviour in the UK. Futures 2015, 71, 1–10. [Google Scholar] [CrossRef]
- De Feyter, T.; Caers, R.; Vigna, C.; Berings, D. Unraveling the Impact of the Big Five Personality Traits on Academic Performance: The Moderating and Mediating Effects of Self-Efficacy and Academic Motivation. Learn. Individ. Differ. 2012, 22, 439–448. [Google Scholar] [CrossRef]
- Hirsh, J.B. Environmental Sustainability and National Personality. J. Environ. Psychol. 2014, 38, 233–240. [Google Scholar] [CrossRef]
- Allen, M.S.; Vella, S.A.; Laborde, S. Health-Related Behaviour and Personality Trait Development in Adulthood. J. Res. Pers. 2015, 59, 104–110. [Google Scholar] [CrossRef]
- Schaie, K.W.; Willis, S.L. (Eds.) Handbook of the Psychology of Aging; Elsevier: Amsterdam, The Netherlands, 2016; ISBN 9780124114692. [Google Scholar]
- Hill, P.L.; Roberts, B.W. Personality and Health: Reviewing Recent Research and Setting a Directive for the Future. In Handbook of the Psychology of Aging (Eighth Edition); Academic Press: Cambridge, MA, USA, 2015; pp. 205–218. [Google Scholar] [CrossRef]
- Elander, J.; West, R.; French, D. Behavioral Correlates of Individual Differences in Road-Traffic Crash Risk: An Examination of Methods and Findings. Psychol. Bull. 1993, 113, 279–294. [Google Scholar] [CrossRef]
- Sümer, N. Personality and Behavioral Predictors of Traffic Accidents: Testing a Contextual Mediated Model. Accid. Anal. Prev. 2003, 35, 949–964. [Google Scholar] [CrossRef]
- Clarke, S.; Robertson, I.T. A Meta-Analytic Review of the Big Five Personality Factors and Accident Involvement in Occupational and Non-Occupational Settings. J. Occup. Organ. Psychol. 2005, 78, 355–376. [Google Scholar] [CrossRef]
- Deffenbacher, J.L.; Stephens, A.N.; Sullman, M.J.M. Driving Anger as a Psychological Construct: Twenty Years of Research Using the Driving Anger Scale. Transp. Res. Part F Traffic Psychol. Behav. 2016, 42, 236–247. [Google Scholar] [CrossRef]
- Constantinou, E.; Panayiotou, G.; Konstantinou, N.; Loutsiou-Ladd, A.; Kapardis, A. Risky and Aggressive Driving in Young Adults: Personality Matters. Accid. Anal. Prev. 2011, 43, 1323–1331. [Google Scholar] [CrossRef] [PubMed]
- Fyhri, A.; Backer-Grondahl, A. Personality and Risk Perception in Transport. Accid. Anal. Prev. 2012, 49, 470–475. [Google Scholar] [CrossRef]
- Zheng, Y.; Ma, Y.; Li, N.; Cheng, J. Personality and Behavioral Predictors of Cyclist Involvement in Crash-Related Conditions. Int. J. Environ. Res. Public Health 2019, 16, 4881. [Google Scholar] [CrossRef]
- O’Hern, S.; Stephens, A.N.; Young, K.L.; Koppel, S. Personality Traits as Predictors of Cyclist Behaviour. Accid. Anal. Prev. 2020, 145, 105704. [Google Scholar] [CrossRef]
- Verplanken, B.; Aarts, H.; van Knippenberg, A.; van Knippenberg, C. Attitude Versus General Habit: Antecedents of Travel Mode Choice. J. Appl. Soc. Psychol. 1994, 24, 285–300. [Google Scholar] [CrossRef]
- Gärling, T.; Fujii, S.; Boe, O. Empirical Tests of a Model of Determinants of Script-Based Driving Choice. Transp. Res. Part F Traffic Psychol. Behav. 2001, 4, 89–102. [Google Scholar] [CrossRef]
- Klöckner, C.A.; Matthies, E. How Habits Interfere with Norm-Directed Behaviour: A Normative Decision-Making Model for Travel Mode Choice. J. Environ. Psychol. 2004, 24, 319–327. [Google Scholar] [CrossRef]
- Gardner, B. Modelling Motivation and Habit in Stable Travel Mode Contexts. Transp. Res. Part F Traffic Psychol. Behav. 2009, 12, 68–76. [Google Scholar] [CrossRef]
- Ajzen, I. The Theory of Planned Behavior. Organ. Behav. Hum. Decis. Process. 1991, 50, 179–211. [Google Scholar] [CrossRef]
- Nordfjærn, T.; Şimşekoğlu, Ö.; Rundmo, T. The Role of Deliberate Planning, Car Habit and Resistance to Change in Public Transportation Mode Use. Transp. Res. Part F Traffic Psychol. Behav. 2014, 27, 90–98. [Google Scholar] [CrossRef]
- Zhao, P.; Li, S. Bicycle-Metro Integration in a Growing City: The Determinants of Cycling as a Transfer Mode in Metro Station Areas in Beijing. Transp. Res. Part A Policy Pract. 2017, 99, 46–60. [Google Scholar] [CrossRef]
- Özdemir, M.A.; Çopur, Z. Evli Bireylerin Evlilik Kalitesi, Finansal Refah Ve Öznel Refahlari Arasindaki Ilişkinin Incelenmesi. Beykoz Akad. Derg. 2023, 11, 98–114. [Google Scholar] [CrossRef]
- Ajzen, I.; Fishbein, M. Attitude-Behavior Relations: A Theoretical Analysis and Review of Empirical Research. Psychol. Bull. 1977, 84, 888–918. [Google Scholar] [CrossRef]
- Ajzen, I. From Intentions to Actions: A Theory of Planned Behavior. In Action Control; Springer: Berlin/Heidelberg, Germany, 1985; pp. 11–39. [Google Scholar] [CrossRef]
- Davis, F.D. Perceived Usefulness, Perceived Ease of Use, and User Acceptance of Information Technology. MIS Q. 1989, 13, 319. [Google Scholar] [CrossRef]
- Samadzad, M.; Nosratzadeh, H.; Karami, H.; Karami, A. What Are the Factors Affecting the Adoption and Use of Electric Scooter Sharing Systems from the End User’s Perspective? Transp. Policy 2023, 136, 70–82. [Google Scholar] [CrossRef]
- Mehzabin Tuli, F.; Mitra, S.; Crews, M.B. Factors Influencing the Usage of Shared E-Scooters in Chicago. Transp. Res. Part A Policy Pract. 2021, 154, 164–185. [Google Scholar] [CrossRef]
- Kopplin, C.S.; Brand, B.M.; Reichenberger, Y. Consumer Acceptance of Shared E-Scooters for Urban and Short-Distance Mobility. Transp. Res. Part D Transp. Environ. 2021, 91, 102680. [Google Scholar] [CrossRef]
- Bieliński, T.; Kwapisz, A.; Ważna, A. Electric Bike-Sharing Services Mode Substitution for Driving, Public Transit, and Cycling. Transp. Res. Part D Transp. Environ. 2021, 96, 102883. [Google Scholar] [CrossRef]
- Nematchoua, M.; Deuse, C.; Cools, M.; Reiter, S. Evaluation of the Potential of Classic and Electric Bicycle Commuting as an Impetus for the Transition towards Environmentally Sustainable Cities: A Case Study of the University Campuses in Liege, Belgium. Renew. Sustain. Energy Rev. 2020, 119, 109544. [Google Scholar] [CrossRef]
- Oeschger, G.; Carroll, P.; Caulfield, B. Micromobility and Public Transport Integration: The Current State of Knowledge. Transp. Res. Part D Transp. Environ. 2020, 89, 102628. [Google Scholar] [CrossRef]
- Patel, S.J.; Patel, C.R. A Stakeholders Perspective on Improving Barriers in Implementation of Public Bicycle Sharing System (PBSS). Transp. Res. Part A Policy Pract. 2020, 138, 353–366. [Google Scholar] [CrossRef]
- Machavarapu, P.K.; Ram, S.; Kant, P. Factors Influencing Bike Share Intentions of Users in Indian Cities: A Structural Equation Modelling Approach. Urban Plan. Transp. Res. 2023, 11, 2276405. [Google Scholar] [CrossRef]
- Nigro, M.; Comi, A.; De Vincentis, R.; Castiglione, M. A Mixed Behavioural and Data-Driven Method for Assessing the Shift Potential to Electric Micromobility: Evidence from Rome. Front. Futur. Transp. 2024, 5, 1391100. [Google Scholar] [CrossRef]
- Kang, H.; Yim, H.; Kim, S.; Lee, O.; Kim, H. Investigating Factors Influencing the Selection of Micro-Mobility in a Tourist City: Focus on Jeju City. Sustainability 2024, 16, 9418. [Google Scholar] [CrossRef]
- Aguilera-García, Á.; Gomez, J.; Sobrino, N. Exploring the Adoption of Moped Scooter-Sharing Systems in Spanish Urban Areas. Cities 2020, 96, 102424. [Google Scholar] [CrossRef]
- Xie, S.; Liao, F. Incorporating Personality Traits for the Study of User Acceptance of Electric Micromobility-Sharing Services. Transp. Res. Part F Traffic Psychol. Behav. 2024, 107, 1015–1030. [Google Scholar] [CrossRef]
- Rejali, S.; Aghabayk, K.; Mohammadi, A.; Shiwakoti, N. Assessing a Priori Acceptance of Shared Dockless E-Scooters in Iran. Transp. Res. Part D Transp. Environ. 2021, 100, 103042. [Google Scholar] [CrossRef]
- Reck, D.J.; Haitao, H.; Guidon, S.; Axhausen, K.W. Explaining Shared Micromobility Usage, Competition and Mode Choice by Modelling Empirical Data from Zurich, Switzerland. Transp. Res. Part C Emerg. Technol. 2021, 124, 102947. [Google Scholar] [CrossRef]
- Mitra, R.; Hess, P.M. Who Are the Potential Users of Shared E-Scooters? An Examination of Socio-Demographic, Attitudinal and Environmental Factors. Travel Behav. Soc. 2021, 23, 100–107. [Google Scholar] [CrossRef]
- McKenzie, G. Spatiotemporal Comparative Analysis of Scooter-Share and Bike-Share Usage Patterns in Washington, D.C. J. Transp. Geogr. 2019, 78, 19–28. [Google Scholar] [CrossRef]
- Gkartzonikas, C.; Dimitriou, L. Shared Micro-Mobility Services for University Communities: A Multivariate Ordered Probit Approach. Transp. Res. Rec. J. Transp. Res. Board 2023, 2677, 148–168. [Google Scholar] [CrossRef]
- Chahine, R.; Losada-Rojas, L.L.; Gkritza, K. Navigating Post-Pandemic Urban Mobility: Unveiling Intentions for Shared Micro-Mobility Usage across Three U.S. Cities. Travel Behav. Soc. 2024, 36, 100813. [Google Scholar] [CrossRef]
- Nikiforiadis, A.; Paschalidis, E.; Stamatiadis, N.; Raptopoulou, A.; Kostareli, A.; Basbas, S. Analysis of Attitudes and Engagement of Shared E-Scooter Users. Transp. Res. Part D Transp. Environ. 2021, 94, 102790. [Google Scholar] [CrossRef]
- Lee, H.; Baek, K.; Chung, J.-H.; Kim, J. Factors Affecting Heterogeneity in Willingness to Use E-Scooter Sharing Services. Transp. Res. Part D Transp. Environ. 2021, 92, 102751. [Google Scholar] [CrossRef]
- Roig-Costa, O.; Marquet, O.; Arranz-López, A.; Miralles-Guasch, C.; Van Acker, V. Understanding Multimodal Mobility Patterns of Micromobility Users in Urban Environments: Insights from Barcelona. Transportation 2024. [Google Scholar] [CrossRef]
- Sophia, F.; David, D.-R.; Michael, S.; Maximilian, P. Who Uses Shared Microbility? Exploring Users’ Social Characteristics beyond Sociodemographics. In Proceedings of the 2021 7th International Conference on Models and Technologies for Intelligent Transportation Systems (MT-ITS), Heraklion, Greece, 16–17 June 2021; pp. 1–6. [Google Scholar]
- Oeschger, G.; Caulfield, B.; Carroll, P. User Characteristics and Preferences for Micromobility Use in First- and Last-Mile Journeys in Dublin, Ireland. Travel Behav. Soc. 2025, 38, 100926. [Google Scholar] [CrossRef]
- Çallı, L.; Çallı, B.A. Value-centric analysis of user adoption for sustainable urban micro-mobility transportation through shared e-scooter ser-vices. Sustain. Dev. 2024, 32, 6408–6433. [Google Scholar] [CrossRef]
- Hermawan, K.; Le, D.-T. Examining Factors Influencing the Use of Shared Electric Scooters. Sustainability 2022, 14, 15066. [Google Scholar] [CrossRef]
- Hosseinzadeh, A.; Karimpour, A.; Kluger, R. Factors Influencing Shared Micromobility Services: An Analysis of e-Scooters and Bikeshare. Transp. Res. Part D Transp. Environ. 2021, 100, 103047. [Google Scholar] [CrossRef]
- McCrae, R.R.; Costa, P.T., Jr. A Five-Factor Theory of Personality. In Handbook of Personality Psychology; Pervin, L.A., John, O.P., Eds.; Guilford Press: New York, NY, USA; pp. 139–153. Available online: https://www.scirp.org/reference/referencespapers?referenceid=1638701 (accessed on 21 July 2025).
- Zyphur, M.J.; Li, W.D.; Zhang, Z.; Arvey, R.D.; Barsky, A.P. Income, Personality, and Subjective Financial Well-Being: The Role of Gender in Their Genetic and Environmental Relationships. Front. Psychol. 2015, 6, 158428. [Google Scholar] [CrossRef]
- Obenza, B.; Tabac, C.E.; Estorba, D.R.; Baring, A.; Rizardo, J.P.; Badayos, C.J.; Zaragoza, A.P.; Dela Cruz, P.S. Personality Traits and Financial Well-Being of College Students in Davao City. Int. J. Appl. Res. Sustain. Sci. 2024, 2, 41–56. [Google Scholar] [CrossRef]
- Lusardi, A.; Mitchell, O. How Ordinary Consumers Make Complex Economic Decisions: Financial Literacy and Retirement Readiness. Q. J. Financ. 2017, 7, 1750008. [Google Scholar] [CrossRef]
- Shaheen, S.; Cohen, A.; Chan, N.; Bansal, A. Sharing Strategies: Carsharing, Shared Micromobility (Bikesharing and Scooter Sharing), Transportation Network Companies, Microtransit, and Other Innovative Mobility Modes. In Transportation, Land Use, and Environmental Planning; Elsevier: Amsterdam, The Netherlands, 2019; pp. 237–262. [Google Scholar] [CrossRef]
- Venkatesh, V.; Thong, J.Y.L.; Xu, X. Consumer Acceptance and Use of Information Technology: Extending the Unified Theory of Acceptance and Use of Technology. MIS Q. Manag. Inf. Syst. 2012, 36, 157–178. [Google Scholar] [CrossRef]
- Taherdoost, H. Determining Sample Size. How to Calculate Survey Sample Size. Int. J. Econ. Manag. Syst. 2017, 2, 237–239. Available online: https://www.researchgate.net/publication/322887480_Determining_Sample_Size_How_to_Calculate_Survey_Sample_Size (accessed on 22 July 2025).
- Hair, J.F.; Black, W.C.; Babin, B.J.; Anderson, R.E. Multivariate Data Analysis, 8th ed.; John Wiley & Sons: Hoboken, NJ, USA, 2019. [Google Scholar]
- Sekaran, U.; Bougie, R. Research Methods for Business, a Skill Building Approach; John Willey & Sons: New York, NY, USA, 2003; Available online: https://www.scirp.org/reference/referencespapers?referenceid=2959592 (accessed on 21 July 2025).
- Karagöz, Y.; Kösterelioğlu, İ. Iletişim Becerileri Değerlendirme Ölçeğinin Faktör Analizi Metodu Ile Geliştirilmesi. Dumlupınar Üniversitesi Sos. Bilim. Derg. 2008, 21, 81–98. [Google Scholar]
- Rammstedt, B.; John, O.P. A Brief Version of the Big Five Personality Inventory. J. Res. Personal. 2007, 41, 203–212. [Google Scholar] [CrossRef]
- CFPB Financial Well-Being Scale: Scale Development Technical Report|Consumer Financial Protection Bureau. Available online: https://www.consumerfinance.gov/data-research/research-reports/financial-well-being-technical-report/ (accessed on 21 July 2025).
- Ahmetoğullari, K.; Parmaksiz, H. Finansal Iyilik Halinin Finansal Okuryazarlik Ve Kredi Karti Tutumuyla Ilişkisi. J. Acad. Soc. Sci. 2017, 48, 317–330. [Google Scholar] [CrossRef]
- Tabachnick, B.; Fidell, L.S. Using Multivariate Statistics, 6th ed.; New York Pearson Longman: White Plains, NY, USA, 2015; Available online: https://www.scirp.org/reference/referencespapers?referenceid=2451258 (accessed on 21 July 2025).
- George, D.; Mallery, P. SPSS for Windows Step by Step A Simple Guide and Reference, 11.0 Update, 4th ed.; Allyn & Bacon: Boston, MA, USA, 2002; Available online: https://www.scirp.org/reference/referencespapers?referenceid=2929075 (accessed on 21 July 2025).
- Costa, P.T.; McCrae, R.R. The Five-Factor Model of Personality and Its Relevance to Personality Disorders. J. Pers. Disord. 1992, 6, 343–359. [Google Scholar] [CrossRef]
- Roberts, B.W.; Bogg, T. A Longitudinal Study of the Relationships Between Conscientiousness and the Social- Environmental Factors and Substance-Use Behaviors That Influence Health. J. Pers. 2004, 72, 325–354. [Google Scholar] [CrossRef] [PubMed]
- Dew, J.P.; Xiao, J.J. The Financial Management Behavior Scale: Development and Validation. J. Financ. Couns. Plan. 2011, 22, 43–59. Available online: https://www.researchgate.net/publication/256019544_The_Financial_Management_Behavior_Scale_Development_and_Validation (accessed on 21 July 2025).
- Yu, M.-N.; Chang, Y.-N.; Li, R.-H. Relationships between Big Five Personality Traits and Psychological Well-Being: A Mediation Analysis of Social Support for University Students. Educ. Sci. 2024, 14, 1050. [Google Scholar] [CrossRef]
- Filipe Teixeira, J.; Diogo, V.; Bernát, A.; Lukasiewicz, A.; Vaiciukynaite, E.; Stefania Sanna, V. Barriers to Bike and E-Scooter Sharing Usage: An Analysis of Non-Users from Five European Capital Cities. Case Stud. Transp. Policy 2023, 13, 101045. [Google Scholar] [CrossRef]
- Karami, A.; Allahviranloo, M.; Samadzad, M. The Impacts of Personality Traits on the Acceptance of Shared E-Scooters: Evidence from Tehran. Cities 2025, 158, 105633. [Google Scholar] [CrossRef]
- Ahmetoğullari, K.; Arabaci, N. Pandemi Sonrası Finansal Yeteneklerin Teknoloji Kabul Modeli Ekseninde İrdelenmesi: Katılım Finans Sektöründe Dijital Bankacılık Üzerine Bir Uygulama Görünümü. İşletme Araştırmaları Derg. 2022, 14, 2270–2289. Available online: https://isarder.org/index.php/isarder/article/view/1777/1718 (accessed on 21 July 2025).
- Ulusal Tez Merkezi|Anasayfa. Available online: https://tez.yok.gov.tr/UlusalTezMerkezi/tezDetay.jsp?id=NM_qBrOmcX-_0nnEzod_2w&no=T4au6vRS40QbaHx-yl5_yw (accessed on 22 July 2025).
- Durmuş, B.; Çinko, M.; Yurtkoru, E. Sosyal Bilimlerde SPSS Le Veri Analizi; Beta Basım Yayım: Istanbul, Turkey, 2016. [Google Scholar]
- Bilimler, S.; Analizi, V.; Kitabı, E.; Ener Büyüköztürk, D.; Önder, S.; Karadeniz, B.; Üniversitesi, T.; Öretmenlii, M.; Örencisi, D.; Büyüköztürk, Ş. Sosyal Bilimler Için Veri Analizi El Kitabı, Ankara: Pegem A Yayıncılık. İlköğretim Online 2008, 7, 6–8. [Google Scholar]
- Cheung, F.M.; van de Vijver, F.J.R.; Leong, F.T.L. Toward a New Approach to the Study of Personality in Culture. Am. Psychol. 2011, 66, 593–603. [Google Scholar] [CrossRef] [PubMed]
- Thalmayer, A.G.; Saucier, G.; Ole-Kotikash, L.; Payne, D. Personality Structure in East and West Africa: Lexical Studies of Personality in Maa and Supyire-Senufo. J. Pers. Soc. Psychol. 2020, 119, 1132–1152. [Google Scholar] [CrossRef]
- Gençöz, T.; Öncül, Ö. Examination of Personality Characteristics in a Turkish Sample: Development of Basic Personality Traits Inventory. J. Gen. Psychol. 2012, 139, 194–216. [Google Scholar] [CrossRef] [PubMed]
- Prawitz, A.D.; Garman, E.T.; Sorhaindo, B.; O’Neill, B.; Kim, J.; Drentea, P. InCharge Financial Distress/Financial Well-Being Scale. Eur. J. Psychol. Assess 2017, 17, 34–50. [Google Scholar]
- Sunal, O. Financial Well-Being Scale (FWBS): A Study of Validity and Reliability. Ege Acad. Rev. 2012, 12, 209–214. [Google Scholar]
- Akben-Selcuk, E.; Altiok-Yilmaz, A. Financial Literacy among Turkish College Students: The Role of Formal Education, Learning Approaches, and Parental Teaching. Psychol. Rep. 2014, 115, 351–371. [Google Scholar] [CrossRef]
- Durak, I.; Cise, S.N.; Yazıcı, S. Developing a financial technology (FinTech) adoption scale: A validity and reliability study. Res. Int. Bus. Financ. 2024, 70, 102344. [Google Scholar] [CrossRef]
- Kline, R.B. Principles and Practice of Structural Equation Modeling, 3rd ed.; New York Guilford Press: New York, NY, USA, 2010; Available online: https://www.scirp.org/reference/referencespapers?referenceid=2420005 (accessed on 22 July 2025).
- Podsakoff, P.M.; MacKenzie, S.B.; Lee, J.Y.; Podsakoff, N.P. Common Method Biases in Behavioral Research: A Critical Review of the Literature and Recommended Remedies. J. Appl. Psychol. 2003, 88, 879–903. [Google Scholar] [CrossRef]
- Malhotra, N.K.; Kim, S.S.; Patil, A. Common Method Variance in IS Research: A Comparison of Alternative Approaches and a Reanalysis of Past Research. Manage. Sci. 2006, 52, 1865–1883. [Google Scholar] [CrossRef]
- Chang, S.J.; Van Witteloostuijn, A.; Eden, L. From the Editors: Common Method Variance in International Business Research. J. Int. Bus. Stud. 2010, 41, 178–184. [Google Scholar] [CrossRef]
- Cohen, J. Statistical Power Analysis for the Behavioral Sciences, 2nd ed.; Routledge: Oxfordshire, UK, 1988. [Google Scholar] [CrossRef]
- Ahmetoğullari, K.; Arabaci, N. Katılım Banka Çalışanlarının Finansal İyilik Hali Finansal Okuryazarlık ve Satın Alma Davranışında Nasıl Rol Oynar; Gazi Kitapevi: Ankara, Turkey, 2021; pp. 205–235. [Google Scholar]
- Ge, Y.; Qu, W.; Qi, H.; Cui, X.; Sun, X. Why people like using bikesharing: Factors influencing bikeshare use in a Chinese sample. Transp. Res. Part D Transp. Environ. 2020, 87, 102520. [Google Scholar] [CrossRef]
- Burt, I.; Hampton, C. Moderation and Mediation in Behavioural Accounting Research. In The Routledge Handbook of Behavioural Accounting Research; Routledge: Oxfordshire, UK, 2017; pp. 373–387. [Google Scholar]
- Chan, M.; Hu, P.; Mak, M.K.F. Mediation Analysi and Warranted Inferences in Media and Communication Research: Examining Research Design in Communication Journals From 1996 to 2017. J. Mass Commun. Q. 2022, 99, 463–486. [Google Scholar] [CrossRef]
- Horzum, M.B.; Ayas, T.; Padır, M.A. Adaptation of Big Five Personality Traits Scale to Turkish Culture. Sak. Univ. J. Educ. 2017, 7, 398–408. [Google Scholar] [CrossRef]
- Ahmetoğullari, K. Plansiz Satin Alma Davranişinin Pandemik Kaygi Araciliğiyla Finansal Iyilik Haline Etkisinde Yaş Ve Gelirin Düzenleyici Rolü. Güncel Pazarlama Yaklaşımları ve Araştırmaları Derg. 2022, 3, 47–63. [Google Scholar] [CrossRef]
- Rodrigues, J.; Rose, R.; Hewig, J. The Relation of Big Five Personality Traits on Academic Performance, Well-Being and Home Study Satisfaction in Corona Times. Eur. J. Investig. Heal. Psychol. Educ. 2024, 14, 368–384. [Google Scholar] [CrossRef] [PubMed]




| Authors and Year | Name of Study | Variables Used | Model Used | Results |
|---|---|---|---|---|
| Samadzad et al. [44] | What are the factors affecting the adoption and use of electric scooter sharing systems from the end user’s perspective? | Perceived ease of use (PEOU), social influence (SI), trust | Extended technology acceptance model (TAM), partial least squares structural equation model | Perceived usefulness, trust, subjective norms, personal innovativeness, compatibility, attitude, perceived ease of use, privacy concerns, ecological awareness and perceived enjoyment were identified as the most important factors affecting the intention to use electric scooter sharing systems. |
| Tuli et al. [45] | Factors influencing the usage of shared E-scooters in Chicago | Weather data, weekday/weekend, gasoline prices, sociodemographic factors, built environment, neighborhood characteristics, public transport | Random-Effects Negative Binomial (RENB) model | COVID-19, weather conditions and built environment features have significant impacts on e-scooter demand. |
| Kopplin, C.S., et al. [46] | Consumer acceptance of shared e-scooters for urban and short-distance mobility | Perceived risk, fun during use, e-scooters as an alternative for public transport | Unified Theory of Acceptance and Use of Technology (UTAUT2) | E-scooters are mostly seen as fun objects and not considered a public transport alternative. |
| (Bieliński et al. [47] | Electric bike-sharing services mode substitution for driving, public transit, and cycling | E-bike shared system (MEVO) | Double hurdle estimation approach | Electric bike trips have not replaced car trips. Shared e-bikes are mostly used by residents as a first/last-mile transportation option to or from public transport stops, rather than as an alternative to public transport. |
| Nematchoua, M., et al. [48] | Evaluation of the potential of classic and electric bicycle commuting as an impetus for the transition towards environmentally sustainable cities | Distance, transport usage mode: bikes or e-bikes | Net Promoter Score (NPS), survey of 1479 people | The biggest obstacle for regular and electric bicycle users is the need for a safe bicycle infrastructure. |
| Oeschger, G., et al. [49] | Micromobility and public transport integration: the current state of knowledge | Impacts on public transport, use frequency, age, income | Literature review and comparison analysis | There is a need for research about the impact of micromobility on public transport. The integration of micromobility into public transport should be improved. |
| Patel and Patel [50] | A stakeholders perspective on improving barriers in implementation of public bicycle sharing system (PBSS) | Poor infrastructure, low user awareness, safety concerns, financial difficulties | Fuzzy Analytical Hierarchical Process (FAHP) | Poor bike paths, safety concerns, financial barriers, low awareness and low public participation hinder the success of public bike-sharing systems. |
| Machavarapu, P.K., et al. [51] | Factors influencing bike share intentions of users in Indian cities: a structural equation modeling approach | Attitude, subjective norms, behavioral control, habits, technology acceptance model, policy support, external factors, Bicycling Conditions | Structural Equation Modeling (SEM) | Perceived ease of use, behavioral attitudes, subjective norms, and habits positively affected the intention to use bike sharing. Perceived bicycling conditions and external factors negatively affected bike share usage intentions. |
| Bretones and Marquet [15] | Sociopsychological factors associated with the adoption and usage of electric micromobility. A literature review | Functional and non-functional values (money, time, emotional, social, epistemic values); sociopsychological factors, e-micromobility vehicle types | PRISMA systematic literature review approach | Non-functional factors, such as environmental concerns, innovativeness, and belonging, are even more influential for individuals than traditional functional factors. Users perceive these services as socially beneficial. |
| Kalašová and Čulík [17] | The Micromobility Tendencies of People and Their Transport Behavior | Average number of vehicles in households, the types of vehicles, usage patterns, education, transport behavior | Basic statistical methods, correlation analysis | People with higher education levels have more positive views on transportation behavior. Bicycles are the most preferred shared transportation vehicles. |
| Nigro et al. [52] | A mixed behavioural and data-driven method for assessing the shift potential to electric micromobility: evidence from Rome | Socioeconomic factors, along with transport features (travel time, access time, monetary costs, and perceived safety levels) | Random utility model (RUM) and FCD | The potential for increased e-bike use is affected by factors such as age and infrastructure safety. Elderly users are more likely to prefer e-bikes. |
| Kang et al. [53] | Investigating Factors Influencing the Selection of Micro-Mobility in a Tourist City: Focus on Jeju City | Gender, age, and region, usage time of micromobility, trip length, selected mobility, temperature | Multinomial logistic regression | There are significant differences in mode selection according to gender, age, and region. Environmental variables such as usage time and temperature also significantly affect users’ preferences. |
| Aguilera-García et al., [54] | Exploring the adoption of moped scooter-sharing systems in Spanish urban areas | Sociodemographic information, mobility and travel-related variables, attitudes and preferences | Generalized ordered logit (gologit) | It is stated that sociodemographic and travel-related variables play an important role in moped adoption, while personal opinions and attitudes are generally not found to be statistically significant. |
| Xie ve Liao [55] | Incorporating personality traits for the study of user acceptance of electric micromobility-sharing services | Big Five Personality Traits, UTAUT factors (social influence, performance expectancy, and hedonic motivation), sociodemographic factors | Structural Equation Modeling (SEM) | Social influence, performance expectancy, and hedonic motivation positively affect intention to use micromobility-sharing services. Openness and extraversion are also personality traits that affect intention to use. The effects of other personality traits and sociodemographic factors are weaker or indirect. |
| Younes et al. [5] | Comparing the Temporal Determinants of Dockless Scooter-Share and Station-Based Bike-Share in Washington, D.C | Environmental and economic variables, day of week, and time of day. | Negative binomial regression model | Time of day, weather, gasoline prices, and local festivals influence the use of e-scooters. |
| Rejali et al. [56] | Assessing a priori acceptance of shared dockless e-scooters in Iran | Intention, perceived usefulness, ease of use, attitude, environmental awareness, subjective norms, hedonic motivation. | Technology acceptance model-based Structural Equation Modeling (SEM) | Subjective norms were found to be the strongest predictors of intentions to use e-scooters, and environmental awareness was also a significant predictor. |
| Reck et al. [57] | Explaining shared micromobility usage, competition and mode choice by modelling empirical data from Zurich, Switzerland | Mode choice, competition, shared micromobility usage, demographics | Structural Equation Modeling | Shared micromobility usage in the studied area is less frequent for car trips than for walking trips. |
| Mitra and Hess [58] | Who Are the Potential Users of Shared E-Scooters? An Examination of Socio-demographic Factors and User Attitudes | Sociodemographics and economic factors, use intention, environmental awareness | Weighted logistic regression model | E-scooters are mainly used as a substitute for walking and public transport and are not widely used for commuting. |
| McKenzie [59] | Spatiotemporal comparative analysis of scooter-share and bike-share usage patterns in Washington, D.C. | Spatiotemporal patterns, differences between shared bikes and shared e-scooters | Descriptive analysis | E-scooters were more frequently used for leisure, recreation, and tourism than for commuting. |
| Gkartzonikas & Dimitriou [60] | Shared Micro-Mobility Services for University Communities: A Multivariate Ordered Probit Approach | Sociodemographic factors, mobility habits, awareness, attitudes, perceptions towards micromobility | Multivariate ordered probit model | Young and highly educated people are more open to shared micromobility, and attitudes, behavioral control, social norms and environmental protection factors influence this tendency. |
| Huang [14] | User Behavioral Intentions toward a Scooter-Sharing Service: An Empirical Study | Attitudes, user experience (UX), technology acceptance, social influence, environmental concerns | Hierarchical multiple regression analysis | Habits, social influence, and environmental protection positively influence intentions, while performance expectancy and effort expectancy negatively influence intentions. Attitude and UX have no direct effects. |
| Chahine et al. [61] | Navigating post-pandemic urban mobility: Unveiling intentions for shared micro-mobility usage across three U.S. cities | Intentions, perceived behavioral control, social norms, safety concerns, attitudes towards the environment and technology | Multi-Group Structural Equation Modeling (MG-SEM) | Attitudes, behavioral control, social norms, and COVID-19 perceptions were found to influence the shared micromobility intention. |
| Nikiforiadis et al. [62] | Analysis of attitudes and engagement of shared e-scooter users | Attitudes, individual perceptions, safety perception, social norms | Descriptive statistics, t-tests | Safety concerns and perception are the most important factors that drive shared e-scooter usage. Social norms, user experience, and perceptions were also revealed as related factors. |
| Lee, Baek, & Chung [63] | Factors affecting heterogeneity in willingness to use e-scooter sharing services | User attributes (age, income, education, gender), motivation, attributes of intention to use | Latent class ordered logit model | Young people, high-income people, and those dissatisfied with public transportation are more prone to use shared e-scooter services, and shared e-scooters are mostly used for recreational purposes. |
| Ecarius and Cheng Lu [12] | Adoption intentions for micro-mobility—Insights from electric scooter sharing in Taiwan | Theory of planned behavior, awareness–knowledge, demographic variables, perceived compatibility, environmental values | Factor analysis and structural equation model | Habits, social influence, and environmental protection positively affect intentions to use e-scooters; performance expectancy and effort expectancy negatively affect intentions to use e-scooters. |
| Roig-Costa et al. [64] | Understanding multimodal mobility patterns of micromobility users in urban environments: insights from Barcelona | Weekly usage frequency, sociodemographics, workplace | Cluster analysis and multinomial logistic regression | Shared micromobility users rely on a single mode, and private micromobility users are more prone to unimodal usage, while shared micromobility options encourage multimodal behaviors. |
| Fuchs et al. [65] | Who uses shared microbility? Exploring users’ social characteristics beyond sociodemographics | Sociodemographic factors, psychographic factors, attitudinal factors, behavioral characteristics | Naive Bayes model | Bike sharing is mainly used by highly educated, employed males with high incomes who value wealth and adventure. Similar factors were found in shared e-scooter users. |
| Oeschger et al. [66] | User characteristics and preferences for micromobility use in first- and last-mile journeys in Dublin, Ireland | Attitudes, behavioral control, social norms, micro-mobility modes, travel behavior, sociodemographic, | Mixed logit model | Walking is the most preferred option. Respondents with a strong walking preference were less likely to use private or shared micromobility for first- and last-mile trips. |
| Çallı & Çallı [67] | Value-centric analysis of user adoption for sustainable urban micro-mobility transportation through shared e-scooter services | Customer value perceptions (price, distance, ease of use, hedonic value, utility value), demographic characteristics | Random Forest, gradient boosting, logistic regression, k-NN, Naive Bayes, Support Vector Machine | It has been revealed that entertainment, practicality, and price sensitivity are the most important factors affecting user satisfaction, and technical issues, location, and parking problems also negatively affect the user experience. |
| Hermawan and Le [68] | Examining Factors Influencing the Use of Shared Electric Scooters | E-scooters’ speed and lane use, previous experience of conflicts with personal mobility devices, attitudes | Logit models | People would prefer e-scooters to be faster and off the sidewalks. Negative experiences significantly decrease intentions to use e-scooters. |
| Hosseinzadeh et al. [69] | Factors influencing shared micromobility services: An analysis of e-scooters and bikeshare | Weather, day of the week, holidays, and special events | Negative binomial generalized additive models (NBGAMs) | The trend is increasing e-scooter use on weekends and during special events, and decreasing use during rainy weather, where weather, days of the week, and special events affect both types of micromobility. |
| Construct | Theoretical Foundation | Role in the Model |
|---|---|---|
| Behavioral Intention | TAM/TPB (Shared Component) | Predicts actual use of micromobility |
| Actual Usage | TAM/TPB | Behavioral outcome; dependent variable |
| Financial Anxiety | TPB—Perceived Behavioral Control (Negative) | Acts as a psychological barrier; reduces perceived control and intention |
| Financial Security | TPB—Perceived Behavioral Control (Positive) | Enhances perceived control and increases behavioral intention |
| Self-Efficacy | TPB—Perceived Behavioral Control/Psychology | Contributes to perceived control; reduces anxiety; positively affects intention |
| Neuroticism | Personality Psychology | Increases financial anxiety; indirectly weakens behavioral control and intention |
| Personality Traits | Substitutes Subjective Norms (RAA/TPB) | Internalized predispositions affecting financial and psychological perceptions |
| Micromobility Context | Extended TAM | Defines the behavioral domain of technology usage; context for intention and behavior |
| Demographics and Environment (e.g., Weather, Terrain) | Control Variables | Included to isolate the effects of psychological and financial predictors |
| Variables | Min. | Max. | Mean | Std. Dev. | Skewness | Kurtosis |
|---|---|---|---|---|---|---|
| Neuroticism | 1 | 5 | 3.3752 | 0.84781 | −0.129 | −0.468 |
| Personal competence (PC) | 1 | 5 | 3.7010 | 0.89591 | −0.432 | −0.193 |
| Extraversion | 1 | 5 | 3.3588 | 0.94150 | −0.852 | 0.124 |
| Financial anxiety (FA) | 1 | 5 | 2.6762 | 0.83210 | 0.181 | −0.160 |
| Financial security (FS) | 1 | 5 | 3.0691 | 0.92648 | −0.199 | −0.218 |
| MMUG | 1 | 5 | 1.8660 | 1.04294 | 1.105 | 0.284 |
| MMIUG | 1 | 5 | 3.0235 | 0.99092 | −0.111 | −0.343 |
| MMWU | 1 | 5 | 3.64 | 1.131 | −0.722 | −0.041 |
| MMLC | 1 | 5 | 3.70 | 1.107 | −0.856 | 0.187 |
| Factor | Variables | Mean | Factor Loadings | Explained Variance | Eigenvalue | KMO | Cronbach’s Alpha |
|---|---|---|---|---|---|---|---|
| Financial Anxiety | I worry that the money I have saved or will save will not be enough (FW6). | 2.95 | 0.717 | 35,958 | 3.596 | 0.839 | 0.767 |
| My financial situation controls my life (FW10). | 2.97 | 0.710 | |||||
| Due to my financial situation, I feel that I will never be able to have the things I want in life (FW3). | 2.31 | 0.660 | |||||
| I just get by financially (FW5) | 3.02 | 0.640 | |||||
| Giving a gift for a wedding. birthday or other occasion would strain my finances that month (FW7). | 2.35 | 0.640 | |||||
| I am behind in my financial affairs (FW9). | 2.46 | 0.637 | |||||
| Financial Security | I am securing my financial future (FW2). | 3.16 | 0.819 | 16,199 | 1.620 | 0.839 | 0.766 |
| I can cope with an unexpected large expense (FW1). | 3.27 | 0.809 | |||||
| I am able to enjoy life thanks to the way I manage my money (FW4). | 2.82 | 0.756 | |||||
| I have money left at the end of the month (FW8). | 3.03 | 0.616 | |||||
| Personal Competence | I take pride in my work (BFI8). | 3.87 | 0.816 | 33,069 | 3.307 | 0.771 | 0.798 |
| I am an extrovert (BFI6). | 3.32 | 0.762 | |||||
| I have an active imagination (BFI10). | 3.60 | 0.749 | |||||
| I am relaxed and can cope with stress (BFI4). | 3.03 | 0.675 | |||||
| I usually trust (BFI2). | 2.97 | 0.647 | |||||
| Neuroticism | I tend to find fault in others (BFI7). | 3.71 | 0.836 | 15,603 | 1.560 | 0.771 | 0.50 |
| I get angry easily (BFI9). | 2.86 | 0.593 | |||||
| Extraversion | I am shy (BFI1). | 3.69 | 0.851 | 10,456 | 1.046 | 0.771 | 0.50 |
| I am prone to laziness (BFI3). | 3.71 | 0.627 | |||||
| Intention to use micromobility | I plan to continue using micromobility (MMIU3). | 3.03 | 0.894 | 62,504 | 3.125 | 0.768 | 0.894 |
| I will always try to use micromobility in my daily life (MMIU2). | 2.86 | 0.878 | |||||
| I plan to continue using micromobility in the future (MMIU1). | 3.19 | 0.874 | |||||
| Use of micromobility | Your weekly usage frequency of micromobility (AWMM). | 1.75 | 0.923 | 20,856 | 1.043 | 0.768 | 0.804 |
| Your weekly average micro-mobility usage distance (MMUF). | 1.98 | 0.845 |
| CR | AVE | MSV | ASV | Neuroticism | FA | FS | MMIUG | MMUG | Extraversion | PC | |
|---|---|---|---|---|---|---|---|---|---|---|---|
| Neuroticism | 0.562 | 0.328 | 0.388 | 0.111 | 0.572 | ||||||
| FA | 0.768 | 0.357 | 0.231 | 0.049 | −0.021 | 0.597 | |||||
| FS | 0.775 | 0.465 | 0.231 | 0.064 | −0.030 | 0.481 | 0.682 | ||||
| MMIUG | 0.896 | 0.741 | 0.312 | 0.062 | 0.163 | −0.088 | −0.125 | 0.861 | |||
| MMUG | 0.822 | 0.702 | 0.312 | 0.073 | 0.159 | 0.004 | −0.211 | 0.559 | 0.838 | ||
| Extraversion | 0.508 | 0.346 | 0.227 | 0.066 | 0.476 | −0.157 | −0.221 | 0.078 | 0.212 | 0.588 | |
| PC | 0.801 | 0.453 | 0.388 | 0.085 | −0.623 | −0.165 | −0.208 | −0.035 | −0.095 | −0.205 | 0.673 |
| Hypothesis | Statement | Sub-Dimension Results | Conclusions |
|---|---|---|---|
| H1 | Personality traits have a significant effect on financial well-being. | Financial Anxiety (FA): Neuroticism ✅ (β = −0.088, p = 0.053); Extraversion ✅ (β = −0.097, p = 0.017); Personal Competence ✅ (β = −0.195, p < 0.001) Financial Security (FS): Neuroticism ✅ (β = −0.104, p < 0.05); Extraversion ❌ (β = −0.072, p = 0.067); Personal Competence ✅ (β = −0.148, p < 0.001) | ✅ Accepted |
| H2 | Personality traits have a significant effect on intention to use MM. | Neuroticism ✅ (β = 0.169, p < 0.01); Extraversion ❌ (β = −0.020, p = 0.672); Personal Competence ❌ (β = 0.043, p = 0.369) | ⚠️ Partially Accepted |
| H3 | Intention to use MM increases actual MM use. | Intention → Use ✅ (β = 0.498, p < 0.001) | ✅ Accepted |
| H4 | Weather conditions have a significant effect on intention to use MM. | Weather → Intention ✅ (β = −0.112, p < 0.01) | ✅ Accepted |
| H5 | Land conditions affect intention to use MM. | Land → Intention ❌ (β = 0.010, p = 0.834) | ❌ Rejected |
| H6 | Personality traits have an indirect effect on actual MM use through intention to use MM. | Neuroticism ✅ (β = 0.093, p < 0.01); Extraversion ❌ (β = −0.002, p = 0.966); Personal Competence ❌ (β = 0.035, p = 0.161) | ⚠️ Partially Accepted |
| H7 | Financial well-being has an indirect effect on actual MM use through intention to use MM. | Financial Anxiety ✅ (β = −0.064, p < 0.05); Financial Security ❌ (β = −0.020, p = 0.485) | ⚠️ Partially Accepted |
| H8 | Land conditions have a significant indirect effect on actual MM use through intention to use MM. | Land → Intention → Use ❌ (Not Significant) | ❌ Rejected |
| H9 | Weather conditions have a significant indirect effect on actual MM use through intention to use MM. | Weather → Intention → Use ✅ (β = −0.056, p < 0.05) | ✅ Accepted |
Disclaimer/Publisher’s Note: The statements, opinions and data contained in all publications are solely those of the individual author(s) and contributor(s) and not of MDPI and/or the editor(s). MDPI and/or the editor(s) disclaim responsibility for any injury to people or property resulting from any ideas, methods, instructions or products referred to in the content. |
© 2025 by the authors. Licensee MDPI, Basel, Switzerland. This article is an open access article distributed under the terms and conditions of the Creative Commons Attribution (CC BY) license (https://creativecommons.org/licenses/by/4.0/).
Share and Cite
Ahmetoğulları, K.; Rizelioğlu, M. The Impact of the Big Five Personality Traits on Micromobility Use Through Financial Well-Being: Insights from Bursa City, Turkey. Sustainability 2025, 17, 7759. https://doi.org/10.3390/su17177759
Ahmetoğulları K, Rizelioğlu M. The Impact of the Big Five Personality Traits on Micromobility Use Through Financial Well-Being: Insights from Bursa City, Turkey. Sustainability. 2025; 17(17):7759. https://doi.org/10.3390/su17177759
Chicago/Turabian StyleAhmetoğulları, Kayhan, and Mehmet Rizelioğlu. 2025. "The Impact of the Big Five Personality Traits on Micromobility Use Through Financial Well-Being: Insights from Bursa City, Turkey" Sustainability 17, no. 17: 7759. https://doi.org/10.3390/su17177759
APA StyleAhmetoğulları, K., & Rizelioğlu, M. (2025). The Impact of the Big Five Personality Traits on Micromobility Use Through Financial Well-Being: Insights from Bursa City, Turkey. Sustainability, 17(17), 7759. https://doi.org/10.3390/su17177759

