Sustainable Digital Economy Transformation Through Intelligent Automation: A Multi-Environmental Framework for Strategic Decision-Making
Abstract
1. Introduction
- Systematic analysis of smart automation applications across six environmental domains examining implementation patterns and their strategic implications;
- Development of an integrated decision-making framework for AI-driven automation considering environmental sustainability factors;
- Identification of key strategic dimensions: analysis tools, quality enhancement mechanisms, and planning capabilities;
- Provision of practical implementation guidelines for organizations pursuing sustainable digital transformation.
- How do intelligent automation implementations manifest across different environmental domains, and what patterns emerge from cross-domain analysis?
- What strategic decision-making frameworks are needed for successful automation implementation that integrate environmental sustainability considerations?
- What are the key dimensions of strategic decision support in multi-domain automation contexts, and how do they interact across organizational boundaries?
- How can organizations systematically integrate environmental sustainability considerations into automation decision-making processes while maintaining operational effectiveness?
2. Materials and Methods
3. Results
Environmental Analysis of Intelligent Automation Application
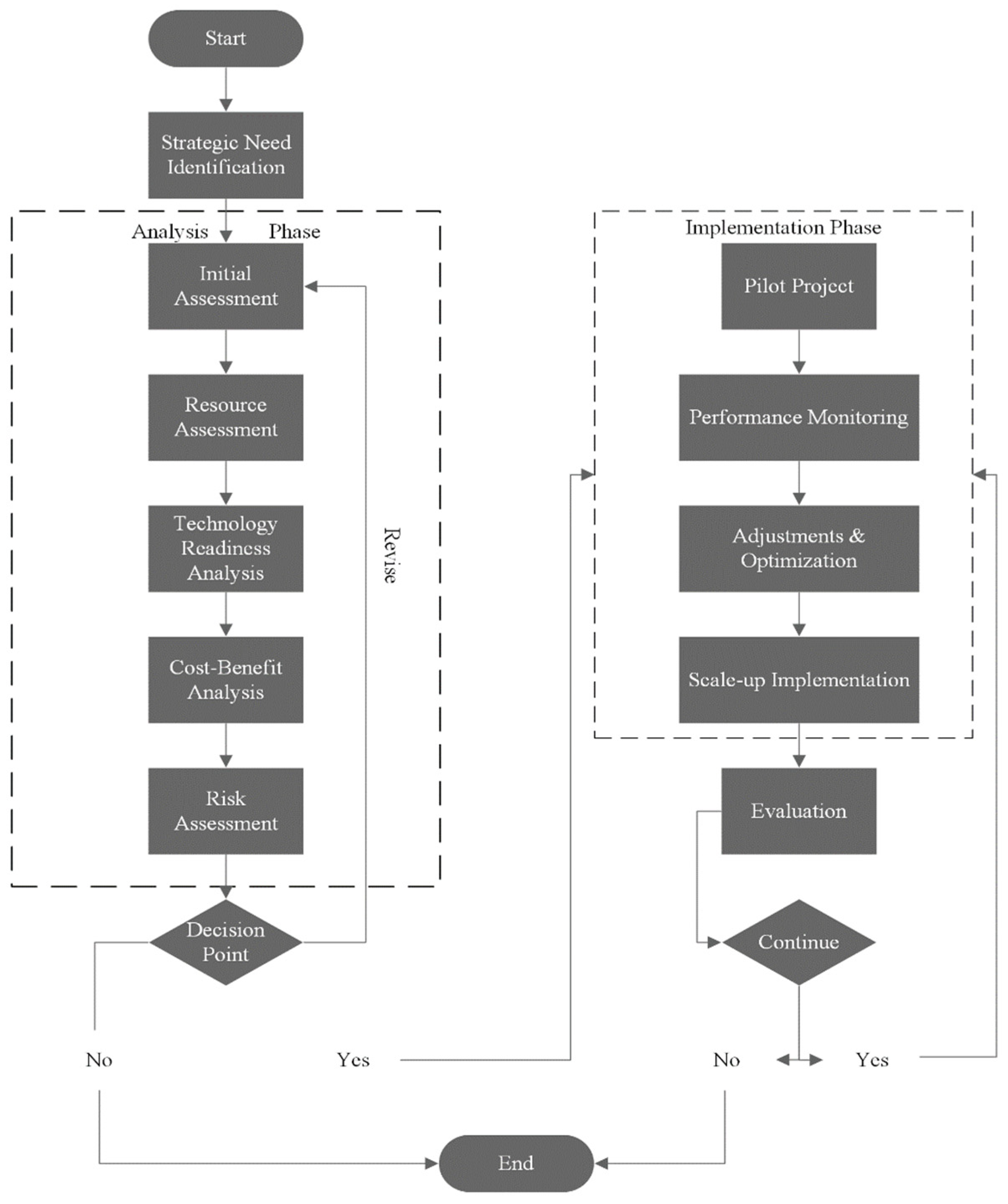
4. Strategic Decision-Making Model for Intelligent Automation Implementation
- systematically evaluate their automation needs;
- consider relevant environmental factors;
- select appropriate AI tools for implementation;
- monitor and adjust their automation strategies.
5. Discussion
5.1. Managerial Insights
5.2. Theoretical and Practical Insights
5.3. Research Implications and Validation
5.4. Limitations and Future Research Directions
6. Conclusions
Author Contributions
Funding
Institutional Review Board Statement
Informed Consent Statement
Data Availability Statement
Conflicts of Interest
References
- Fernandez, D.; Aman, A. The Challenges of Implementing Robotic Process Automation in Global Business Services. Int. J. Bus. Soc. 2021, 22, 1269–1282. [Google Scholar] [CrossRef]
- Kuzior, A.; Arefiev, S.; Poberezhna, Z. Informatization of innovative technologies for ensuring macroeconomic trends in the conditions of a circular economy. J. Open Innov. Technol. Mark. Complex. 2023, 9, 10–20. [Google Scholar] [CrossRef]
- Ng, K.K.H.; Chen, C.-H.; Lee, C.K.M.; Jiao, J.; Yang, Z.-X. A systematic literature review on intelligent automation: Aligning concepts from theory, practice, and future perspectives. Adv. Eng. Inform. 2021, 47, 101246. [Google Scholar] [CrossRef]
- Kuzior, A.; Kwilinski, A.; Tkachenko, V. Sustainable development of organizations based on the combinatorial model of artificial intelligence. Entrep. Sustain. Issues 2019, 7, 1353–1376. [Google Scholar] [CrossRef] [PubMed]
- Rossmann, A.; Zimmermann, A.; Hertweck, D. The impact of chatbots on customer service performance. In International Conference on Applied Human Factors and Ergonomics; Springer: Cham, Switzerland, 2020; pp. 237–243. [Google Scholar] [CrossRef]
- Patrício, L.; Varela, L.; Silveira, Z.; Felgueiras, C.; Pereira, F. A Framework for Integrating Robotic Process Automation with Artificial Intelligence Applied to Industry 5.0. Appl. Sci. 2025, 15, 7402. [Google Scholar] [CrossRef]
- Afrin, S.; Roksana, S.; Akram, R. AI-Enhanced Robotic Process Automation: A Review of Intelligent Automation Innovations. IEEE Access 2025, 13, 173–197. [Google Scholar] [CrossRef]
- Dwivedi, Y.K.; Hughes, L.; Ismagilova, E.; Aarts, G.; Coombs, C.; Crick, T.; Duan, Y.; Dwivedi, R.; Edwards, J.; Eirug, A.; et al. Artificial Intelligence (AI): Multidisciplinary perspectives on emerging challenges, opportunities, and agenda for research, practice and policy. Int. J. Inf. Manag. 2021, 57, 101994. [Google Scholar] [CrossRef]
- Kandaurova, M.; Skog, D.A.; Bosch-Sijtsema, P.M. The Promise and Perils of Low-Code AI Platforms. MIS Q. Exec. 2024, 23, 275–289. [Google Scholar] [CrossRef]
- Mayr, A.; Stahmann, P.; Nebel, M.; Janiesch, C. Still doing it yourself? Investigating determinants for the adoption of intelligent process automation. Electron. Mark. 2024, 34, 56. [Google Scholar] [CrossRef]
- Almusharraf, A.I. Automation and Its Influence on Sustainable Development: Economic, Social, and Environmental Dimensions. Sustainability 2025, 17, 1754. [Google Scholar] [CrossRef]
- Haase, J.; Kremser, W.; Leopold, H.; Mendling, J.; Onnasch, L.; Plattfaut, R. Interdisciplinary Directions for Researching the Effects of Robotic Process Automation and Large Language Models on Business Processes. Commun. Assoc. Inf. Syst. 2024, 54, 579–604. [Google Scholar] [CrossRef]
- Uklańska, A. Robotic Process Automation (RPA)—Bibliometric Analysis and Literature Review. Found. Manag. 2023, 15, 129–140. [Google Scholar] [CrossRef]
- van der Aalst, W.M.P. Hybrid intelligence: To automate or not to automate, that is the question. Int. J. Inf. Syst. Proj. Manag. 2021, 9, 5–20. [Google Scholar] [CrossRef]
- Zelisko, N.; Raiter, N.; Markovych, N.; Matskiv, H.; Vasylyna, O. Improving business processes in the agricultural sector considering economic security, digitalization, risks, and artificial intelligence. Ekon. APK 2024, 31, 10–21. [Google Scholar] [CrossRef]
- Nazarian-Jashnabadi, J.; Haseli, G.; Tomaskova, H. Digital transformation for the sustainable development of business intelligence goals. In Decision Support Systems for Sustainable Computing; Deveci, M., Ed.; Academic Press: Amsterdam, The Netherlands, 2024; pp. 169–186. [Google Scholar] [CrossRef]
- Hasani, A.; Haseli, G. Digital transformation technologies for sustainable supply chain. In Decision Support Systems for Sustainable Computing; Deveci, M., Ed.; Academic Press: Amsterdam, The Netherlands, 2024; pp. 149–168. [Google Scholar] [CrossRef]
- Schmitz, M.; Stummer, C.; Gerke, M. Smart Automation as Enabler of Digitalization? A Review of RPA/AI Potential and Barriers to Its Realization. In Management for Professionals; Springer: Cham, Switzerland, 2019; pp. 349–358. [Google Scholar] [CrossRef]
- Jiang, F. Digital transformation and green innovation: The mediating role of green management disclosure and the moderating role of institutional pressure. J. Gen. Manag. 2025; Advance online publication. [Google Scholar] [CrossRef]
- Chen, Z.; Xing, R. Digital economy, green innovation and high-quality economic development. Int. Rev. Econ. Financ. 2025, 99, 104029. [Google Scholar] [CrossRef]
- Snyder, H. Literature review as a research methodology: An overview and guidelines. J. Bus. Res. 2019, 104, 333–339. [Google Scholar] [CrossRef]
- Braun, V.; Clarke, V. Using thematic analysis in psychology. Qual. Res. Psychol. 2006, 3, 77–101. [Google Scholar] [CrossRef]
- Chakraborty, A.; Bhattacharyya, S.; De, D.; Sarigiannidis, P.; Banerjee, J.S. Confluence of Artificial Intelligence and Robotic Process Automation: Concluding Remarks. In Confluence of Artificial Intelligence and Robotic Process Automation; Smart Innovation, Systems and Technologies; Springer: Singapore, 2023; Volume 335, pp. 389–399. [Google Scholar] [CrossRef]
- Banța, V.-C.; Țuțui, D.; Sacală, I.; Crețu, R.-F.; Șerban, E.C. Manufacturing Processes in the Era of Industry 4.0. Case Study: Analysis of a System Architecture in Automotive Industry. Stud. Inform. Control 2024, 33, 93–102. [Google Scholar] [CrossRef]
- van Eck, N.J.; Waltman, L. Software survey: VOSviewer, a computer program for bibliometric mapping. Scientometrics 2010, 84, 523–538. [Google Scholar] [CrossRef]
- RStudio Team. RStudio: Integrated Development Environment for R; RStudio, PBC: Boston, MA, USA, 2023; Available online: http://www.rstudio.com/ (accessed on 13 August 2025).
- R Core Team. R: A Language and Environment for Statistical Computing; R Foundation for Statistical Computing: Vienna, Austria, 2023; Available online: https://www.R-project.org/ (accessed on 13 August 2025).
- Wickham, H. ggplot2: Elegant Graphics for Data Analysis; Springer: New York, NY, USA, 2016. [Google Scholar] [CrossRef]
- Shamsuddoha, M.; Khan, E.A.; Chowdhury, M.M.H.; Nasir, T. Revolutionizing Supply Chains: Unleashing the Power of AI-Driven Intelligent Automation and Real-Time Information Flow. Information 2025, 16, 26. [Google Scholar] [CrossRef]
- Siderska, J. Robotic Process Automation-a driver of digital transformation? Eng. Manag. Prod. Serv. 2020, 12, 21–31. [Google Scholar] [CrossRef]
- Rizk, Y.; Chakraborti, T.; Isahagian, V.; Khazaeni, Y. Towards end-to-end business process automation: RPA composition and orchestration. In Robotic Process Automation: Management, Technology, Applications; De Gruyter: Berlin, Germany, 2021; pp. 155–168. [Google Scholar] [CrossRef]
- Moderno, O.B.S.; Braz, A.C.; Nascimento, P.T.S. Robotic process automation and artificial intelligence capabilities driving digital strategy: A resource-based view. Bus. Process Manag. J. 2024, 30, 105–134. [Google Scholar] [CrossRef]
- Engel, C.; Ebel, P.; Leimeister, J.M. Cognitive automation. Electron. Mark. 2022, 32, 339–350. [Google Scholar] [CrossRef]
- Chakraborty, A.; Bhattacharyya, S.; De, D.; Mahmud, M.; Banerjee, J.S. Intelligent Automation Framework Using AI and RPA: An Introduction. In Confluence of Artificial Intelligence and Robotic Process Automation; Smart Innovation, Systems and Technologies; Springer: Singapore, 2023; Volume 335, pp. 1–13. [Google Scholar] [CrossRef]
- Urbani, R.; Ferreira, C.; Lam, J. Managerial framework for evaluating AI chatbot integration. Bus. Horiz. 2024, 67, 595–606. [Google Scholar] [CrossRef]
- Barta, G.; Kumar, H. Risk management considerations for artificial intelligence business applications. Int. J. Econ. Bus. Res. 2021, 21, 87–106. [Google Scholar] [CrossRef]
- Gul, H.H. Parameter estimation of the Lomax distribution using genetic algorithm based on the ranked set samples. Enterp. Inf. Syst. 2023, 17, 2193153. [Google Scholar] [CrossRef]
- Tailor, R.K.; Sharma, N. Application of robotic process automation in the loan-sanctioning process for a smart bank office. In AI-Centric Smart City Ecosystems: Technologies, Design and Implementation; CRC Press: Boca Raton, FL, USA, 2022; pp. 171–186. [Google Scholar] [CrossRef]
- Polančič, G.; Jagečić, S.; Kous, K. An empirical investigation of the effectiveness of optical recognition of hand-drawn business process elements by applying machine learning. IEEE Access 2020, 8, 206118–206131. [Google Scholar] [CrossRef]
- Ilieva, R.; Ivanova, M.; Peycheva, T.; Nikolov, Y. Modelling in support of decision making in business intelligence. In Integration Challenges for Analytics, Business Intelligence, and Data Mining; IGI Global: Hershey, PA, USA, 2020; pp. 115–144. [Google Scholar] [CrossRef]
- Chyzhevska, L.; Voloschuk, L.; Shatskova, L.; Sokolenko, L. Digitalization as a Vector of Information Systems Development and Accounting System Modernization. Stud. Univ. Vasile Goldis Arad Econ. Ser. 2021, 31, 18–39. [Google Scholar] [CrossRef]
- Kreuzwieser, S.; Kimmig, A.; Michels, F.; Bulander, R.; Häfner, V.; Bönsch, J.; Ovtcharova, J. Human-Machine-Interaction in Innovative Work Environment 4.0—A Human-Centered Approach. In New Digital Work; Springer: Cham, Switzerland, 2023; pp. 68–86. [Google Scholar] [CrossRef]
- Szelagowski, M.; Lupeikiene, A. Business Process Management Systems: Evolution and Development Trends. Informatica 2020, 31, 579–595. [Google Scholar] [CrossRef]
- Firmansyah, B.; Arman, A.A. Generic Solution Architecture Design of Regulatory Technology (RegTech). Indones. J. Electr. Eng. Inform. 2023, 11, 453–468. [Google Scholar] [CrossRef]
- Watson III, E.F.; Schwarz, A.H. Enterprise and Business Process Automation. In Springer Handbooks; Springer: Cham, Switzerland, 2023; pp. 1385–1400. [Google Scholar] [CrossRef]
- Bavaresco, R.S.; Nesi, L.C.; Barbosa, J.L.V.; Antunes, R.S.; Righi, R.d.R.; da Costa, C.A.; Vanzin, M.; Dornelles, D.; Junior, S.C.; Gatti, C.; et al. Machine learning-based automation of accounting services: An exploratory case study. Int. J. Account. Inf. Syst. 2023, 49, 100618. [Google Scholar] [CrossRef]
- Tariq, M.U. Leading smart technologies and innovations for e-business 5.0: Applications and management frameworks. In Smart Technologies and Innovations in E-Business; IGI Global: Hershey, PA, USA, 2024; pp. 25–46. [Google Scholar] [CrossRef]
- Engel, C.; Elshan, E.; Ebel, P.; Leimeister, J.M. Stairway to heaven or highway to hell: A model for assessing cognitive automation use cases. J. Inf. Technol. 2024, 39, 94–122. [Google Scholar] [CrossRef]
- Ghouse, A.; Sipos, C. RPA progression throughout years and futuristic aspects of RPA. Pollack Period. 2022, 17, 30–35. [Google Scholar] [CrossRef]
- Moorthy, C.H.V.K.N.S.N.; Srivastava, A.; Vasundhara, D.N.; Reddy, V.S.N.; Prasad, A.S.S. Robotic Process Automation—The Ineluctable Virtual Workforce in Various Business Sectors: Post COVID-19 Scenario. Int. J. Eng. Trends Technol. 2023, 71, 143–154. [Google Scholar] [CrossRef]
- William, P.; Choubey, S.; Choubey, A.; Chhabra, G.S. Evolutionary Survey on Robotic Process Automation and Artificial Intelligence: Industry 4.0. In Robotic Process Automation; Wiley: Hoboken, NJ, USA, 2023; pp. 315–327. [Google Scholar] [CrossRef]
- William, P.; Tidake, V.M.; Thorat, S.R.; Verma, A. Future of Digital Work Force in Robotic Process Automation. In Robotic Process Automation; Wiley: Hoboken, NJ, USA, 2023; pp. 297–314. [Google Scholar] [CrossRef]
- Sathya, V.; Jayashree, K.; Malathi, S. Robotic Process Automation (RPA) Applications and Tools for the Workforce Management System. In Designing Workforce Management Systems for Industry 4.0; CRC Press: Boca Raton, FL, USA, 2023; pp. 251–264. [Google Scholar] [CrossRef]
- Shneiderman, B. Human-Centered AI: Reliable, Safe and Trustworthy. Int. J. Hum. Comput. Interact. 2020, 36, 495–504. [Google Scholar] [CrossRef]
- Bajzikova, L.; Smerdova, T. Improving the Recruitment Process in Multinational Organizations Using Robotic Process Automation and Artificial Intelligence. In Data-Centric Business and Applications; Lecture Notes on Data Engineering and Communications Technologies; Springer: Cham, Switzerland, 2024; Volume 212, pp. 287–317. [Google Scholar] [CrossRef]
- Bajzikova, L.; Smerdova, T. Improving the Recruitment Process in Multinational Organizations Using Robotic Process Automation and Artificial Intelligence. In Data-Centric Business and Applications; Lecture Notes on Data Engineering and Communications Technologies; Springer: Cham, Switzerland, 2024; Volume 213, pp. 29–60. [Google Scholar] [CrossRef]
- Poisat, P.; Cullen, M.; Calitz, A.P. Human resource managers’ perceptions on the impact of AI on the South African workforce. SA J. Hum. Resour. Manag. 2024, 22, a2593. [Google Scholar] [CrossRef]
- Suchacka, M.; Pabian, A.M.; Ulewicz, R. Industry 4.0 and socio-economic evolution. Pol. J. Manag. Stud. 2023, 28, 311–329. [Google Scholar] [CrossRef]
- Brynjolfsson, E.; Mitchell, T. What can machine learning do? Workforce implications. Science 2017, 358, 1530–1534. [Google Scholar] [CrossRef]
- Danner, M.; Maurer, B.; Schuh, S.; Greff, T.; Werth, D. Invoice Automation: Increasing Efficiency in the Office at Satherm GmbH Using Artificial Intelligence. In Digitalization Cases Vol. 2. Management for Professionals; Springer: Cham, Switzerland, 2021; pp. 45–60. [Google Scholar] [CrossRef]
- Hartley, J.L.; Sawaya, W.J. Tortoise, not the hare: Digital transformation of supply chain business processes. Bus. Horiz. 2019, 62, 707–715. [Google Scholar] [CrossRef]
- Met, İ.; Kabukçu, D.; Uzunoğulları, G.; Soyalp, Ü.; Dakdevir, T. Transformation of Business Model in Finance Sector with Artificial Intelligence and Robotic Process Automation. In Digital Business Strategies in Blockchain Ecosystems; Contributions to Management Science; Springer: Cham, Switzerland, 2020; pp. 3–29. [Google Scholar] [CrossRef]
- Priya, K.; Ganesh, N.; Balaraman, P. Basics of business model, emerging fintech and case insights on gojek business model. Int. J. Eng. Adv. Technol. 2019, 8, 1837–1842. [Google Scholar]
- Gupta, R.; Sagar, L.K. Anomalies in risks and returns after pronouncement of investments in artificial intelligence. In Integration of Artificial Intelligence and Machine Learning Methods for Smart Internet of Things Systems and Its Applications; Nova Science Publishers: Hauppauge, NY, USA, 2024; pp. 1–22. [Google Scholar]
- Sachan, S.; Almaghrabi, F.; Yang, J.-B.; Xu, D.-L. Human-AI collaboration to mitigate decision noise in financial underwriting: A study on FinTech innovation in a lending firm. Int. Rev. Financ. Anal. 2024, 93, 103149. [Google Scholar] [CrossRef]
- Balabanov, Y. Data Management in Enterprises Under the Influence of Digital Transformation. Eurasian Stud. Bus. Econ. 2023, 26, 121–133. [Google Scholar] [CrossRef]
- Sharma, V.K.; Kumar, H. Enablers Driving Success of Artificial Intelligence in Business Performance: A TISM-MICMAC Approach. IEEE Trans. Eng. Manag. 2024, 71, 4665–4675. [Google Scholar] [CrossRef]
- Tang, D. What is digital transformation? EDPACS 2021, 64, 9–13. [Google Scholar] [CrossRef]
- Soori, M.; Arezoo, B.; Dastres, R. Internet of things for smart factories in industry 4.0. Internet Things Cyber Phys. Syst. 2023, 3, 192–204. [Google Scholar] [CrossRef]
- Alshurideh, M.T.; Nuseir, M.T.; Al Kurdi, B.; Alzoubi, H.M.; Hamadneh, S.; AlHamad, A. Automated Sales Management System Empowered with Artificial Intelligence. In Cyber Security Impact on Digitalization and Business Intelligence; Studies in Big Data; Springer: Cham, Switzerland, 2024; Volume 117, pp. 235–247. [Google Scholar] [CrossRef]
- Lacity, M.; Willcocks, L.; Craig, A. Robotic Process Automation at Telefónica O2. MIS Q. Exec. 2016, 15, 21–35. [Google Scholar]
- Davenport, T.H.; Ronanki, R. Artificial Intelligence for the Real World. Harv. Bus. Rev. 2018, 96, 108–116. [Google Scholar]
- Esselink, B. Multinational language service provider as user. In The Routledge Handbook of Translation and Technology; Routledge: London, UK, 2019; pp. 109–126. [Google Scholar] [CrossRef]
- Hujran, O.; Alarabiat, A.; Al-Adwan, A.S.; Al-Debei, M. Digitally Transforming Electronic Governments into Smart Governments: SMARTGOV. Inf. Dev. 2023, 39, 811–834. [Google Scholar] [CrossRef]
- Skrynnyk, O.; Lyeonov, S.; Lenska, S.; Litvinchuk, S.; Galaieva, L.; Radkevych, O. Artificial Intelligence in Solving Educational Problems. J. Inf. Technol. Manag. 2022, 14, 132–146. [Google Scholar] [CrossRef]
- Akyuz, Y. Effects of Intelligent Tutoring Systems (ITS) on Personalized Learning (PL). Creat. Educ. 2020, 11, 953–978. [Google Scholar] [CrossRef]
- Garcia-Garcia, J.A.; Maldonado, C.A.; Meidan, A.; Morillo-Baro, E.; Escalona, M.J. GPROFIT: A Tool to Assist the Automatic Extraction of Business Knowledge from Legacy Information Systems. IEEE Access 2021, 9, 94934–94952. [Google Scholar] [CrossRef]
- de Moraes, C.H.V.; Scolimoski, J.; Lambert-Torres, G.; Santini, M.; Dias, A.L.A.; Guerra, F.A.; Pedretti, A.; Ramos, M.P. Robotic Process Automation and Machine Learning: A Systematic Review. Braz. Arch. Biol. Technol. 2022, 65, e22220096. [Google Scholar] [CrossRef]
- Cho, S.; Moon, J.; Bae, J.; Kang, J.; Lee, S. A Framework for Understanding Unstructured Financial Documents Using RPA and Multimodal Approach. Electronics 2023, 12, 939. [Google Scholar] [CrossRef]
- Jena, J.R.; Biswal, S.K.; Panigrahi, R.R.; Shrivastava, A.K. Investigating the Potential Areas in Artificial Intelligence and Financial Innovation: A Bibliometric Analysis. J. Scientometr. Res. 2024, 13, 71–80. [Google Scholar] [CrossRef]
- Naidu, C.V.A.; Vedavathi, K. Cognitive modeling: Role of artificial intelligence. Int. J. Innov. Technol. Explor. Eng. 2019, 8, 1624–1629. [Google Scholar]
- Scheer, A.-W. The Development Lines of Process Automation. In The Art of Structuring: Bridging the Gap Between Information Systems Research and Practice; Springer: Cham, Switzerland, 2019; pp. 213–220. [Google Scholar] [CrossRef]
- Taylor, S.J.E.; Son, Y.-J.; Branke, J.; Rose, O.; Sanchez, S.M. Using simulation and artificial intelligence to innovate: Are we getting even smarter? In Proceedings of the 2021 Winter Simulation Conference, Phoenix, AZ, USA, 12–15 December 2021; pp. 1–12. [Google Scholar] [CrossRef]
- Hey, T.; Butler, K.; Jackson, S.; Thiyagalingam, J. Machine learning and big scientific data. Philos. Trans. R. Soc. A 2020, 378, 20190054. [Google Scholar] [CrossRef]
- McCreadie, R.; Soldatos, J.; Fuerst, J.; Argerich, M.F.; Kousiouris, G.; Totow, J.-D.; Nieto, A.C.; Navidad, B.Q.; Kyriazis, D.; Macdonald, C.; et al. Leveraging data-driven infrastructure management. In Technologies and Applications for Big Data Value; Springer: Cham, Switzerland, 2021; pp. 135–158. [Google Scholar] [CrossRef]
- Tayab, A.; Li, Y. The Contribution of the RPA Technology in Enhancing Better Business Performance in Warehouse Management. IEEE Access 2024, 12, 142419–142426. [Google Scholar] [CrossRef]
- Zhu, R.; Liu, H.; Xu, X.; Lin, L.; Chen, Y.; Li, W. A-PGRD: Attention-based automatic business process model generation from RPA process description. Concurr. Comput. Pract. Exp. 2024, 36, e7940. [Google Scholar] [CrossRef]
- Dhabliya, D.; Ghule, G.; Khubalkar, D.; Moje, R.K.; Kshirsagar, P.S.; Bendale, S.P. Robotic Process Automation in Cyber Security Operations: Optimizing Workflows with AI-Driven Automation. J. Electr. Syst. 2023, 19, 96–105. [Google Scholar] [CrossRef]
- Hong, C.-G.; Dietze, C. Enabling Digital Excellence Through Business Process Management and Process Frameworks. In Future Telco; Management for Professionals; Springer: Cham, Switzerland, 2019; pp. 341–348. [Google Scholar] [CrossRef]
- Srilatha, M. Intelligent Automation in Blockchain. In Computational Intelligence of Blockchain Systems; Springer: Singapore, 2022; pp. 37–46. [Google Scholar]
- de Jager, C.; Nel, M. Business process automation: A workflow incorporating optical character recognition. Appl. Syst. Innov. 2019, 2, 33. [Google Scholar] [CrossRef]
- Fettke, P.; Loos, P. “Strukturieren, Strukturieren, Strukturieren” in the Era of Robotic Process Automation. In The Art of Structuring: Bridging the Gap between Information Systems Research and Practice; Springer: Cham, Switzerland, 2019; pp. 191–201. [Google Scholar] [CrossRef]
- Kumar, D.; Afza, N. Robotic Process Automation: The Emerging Technology. In Handbook of Artificial Intelligence Applications for Industrial Sustainability; CRC Press: Boca Raton, FL, USA, 2024; pp. 274–292. [Google Scholar] [CrossRef]
- Yadav, N.; Panda, S.P. Developing standard criteria for robotic process automation candidate process selection. IAES Int. J. Artif. Intell. 2024, 13, 4291–4300. [Google Scholar] [CrossRef]
- Guha, A.; Samanta, D. Hybrid Approach to Document Anomaly Detection: An Application to Facilitate RPA in Title Insurance. Int. J. Autom. Comput. 2021, 18, 55–72. [Google Scholar] [CrossRef]
- Rautenstrauch, T.; Hummel, J.; Isoz, O.; Moser, S. Transforming management accounting with robotic process automation. In AI in Business and Economics; De Gruyter: Berlin, Germany, 2024; pp. 71–83. [Google Scholar] [CrossRef]
- Pransky, J. The Pransky interview: Dr. Tessa Lau, Founder and CEO of Dusty Robotics. Ind. Robot 2020, 47, 643–646. [Google Scholar] [CrossRef]
- Liu, S.; Li, L.; Tang, J.; Wu, S.; Gaudiot, J.L. Creating Autonomous Vehicle Systems, 2nd ed.; Morgan and Claypool Publishers: San Rafael, CA, USA, 2020. [Google Scholar] [CrossRef]
- Serey, J.; Alfaro, M.; Fuertes, G.; Vargas, M.; Durán, C.; Ternero, R.; Rivera, R.; Sabattin, J. Pattern recognition and deep learning technologies, enablers of Industry 4.0. Symmetry 2023, 15, 535. [Google Scholar] [CrossRef]
- Taherdoost, H.; Madanchian, M. Artificial Intelligence and Sentiment Analysis: A Review in Competitive Research. Computers 2023, 12, 37. [Google Scholar] [CrossRef]
- Mohammed, M.A.; Abdulhasan, M.J.; Kumar, N.M.; Abdulkareem, K.H.; Mostafa, S.A.; Maashi, M.S.; Khalid, L.S.; Abdulaali, H.S.; Chopra, S.S. Automated waste-sorting and recycling classification using artificial neural network. Multimed. Tools Appl. 2022, 82, 39617–39632. [Google Scholar] [CrossRef]
- Zebec, A.; Indihar Štemberger, M. Creating AI business value through BPM capabilities. Bus. Process Manag. J. 2024, 30, 1–26. [Google Scholar] [CrossRef]
- Kamal, C.R.; Agnes, G.; Jemima, L.; Chandrakala, M. Automation of Business Processes Using Robots in the Fields of Supply Chain Management, Intelligent Transportation, and Logistics. Stud. Syst. Decis. Control 2024, 515, 477–489. [Google Scholar] [CrossRef]
- Gao, Q.; Kuang, Z. Can Robotic Process Automation Technology Enable Risk Data Analysis for Customs’ Post-Clearance Audit: A China Customs Case Study. World Cust. J. 2023, 17, 93–104. [Google Scholar] [CrossRef]
- Barakat, Y.; Khoulji, S.; Bourekkadi, S.; Kerkeb, M.L. Artificial Intelligence Technology and Ecological Transition. E3S Web Conf. 2023, 412, 01072. [Google Scholar] [CrossRef]
- Jha, S.K.; Bilalovic, J.; Jha, A.; Patel, N.; Zhang, H. Renewable energy: Present research and future scope of artificial intelligence. Renew. Sustain. Energy Rev. 2019, 77, 297–317. [Google Scholar] [CrossRef]
- Mahdi, Q.A.; Shyshatskyi, A.; Babenko, V.; Bieliakov, R.; Odarushchenko, E.; Protas, N.; Stasiuk, T.; Rukavyshnikov, Y.; Miziak, I.; Lantrat, O. Development of a solution search method using artificial intelligence. East. Eur. J. Enterp. Technol. 2024, 2, 38–47. [Google Scholar] [CrossRef]
- Koibichuk, V.; Samoilikova, A.; Vasilyeva, T. Digitalization and Innovation Transfer as a Leadership Trend in Education: Bibliometric Analysis and Social Analytics. In Leadership, Entrepreneurship and Sustainable Development Post COVID-19; Strielkowski, W., Ed.; Springer: Cham, Switzerland, 2023; pp. 233–247. [Google Scholar] [CrossRef]




| Category | Application | Description | Sources |
|---|---|---|---|
| Social dynamics | |||
| AI-driven customer analytics | Implementation of AI systems for customer interaction analysis and service optimization | [23,34,35] | |
| Human–machine interaction | Integration of social aspects in automation processes | [42] | |
| Cognitive process optimization | Enhancement of social processes through intelligent automation | [33] | |
| HR transformation systems | Implementation of AI and RPA in recruitment processes | [48,49,50] | |
| Labor and workforce | |||
| Automation adoption systems | Frameworks for implementing automation in organizations | [9,10] | |
| Interdisciplinary integration | Cross-functional automation implementation approaches | [12,48] | |
| Digital workforce development | Integration of automation for workforce enhancement | [49] | |
| Future perspectives of workforce digitalization | [50,51,52] | ||
| Workforce management systems | RPA applications for Industry 4.0 workforce management | [53] |
| Category | Application | Description | Sources |
|---|---|---|---|
| Production and manufacturing | |||
| Smart factory automation | Integration of robotics and IoT for Industry 4.0 manufacturing | [18,24] | |
| Process efficiency systems | Implementation of intelligent automation for operational optimization | [32,60] | |
| Supply chain intelligence | Advanced analytics for supply chain enhancement | [61] | |
| Financial operations | |||
| Risk management systems | AI-driven financial risk assessment and control | [36,37] | |
| Banking process automation | Intelligent automation in banking operations | [38] | |
| Business model innovation | Integration of AI for financial service transformation | [62,63] | |
| Market dynamics | |||
| Financial risk management | AI-driven analysis of financial risks and returns | [64,65] | |
| Sales automation systems | AI-powered sales management solutions | [66] | |
| Performance management | AI enablers for business performance | [67] | |
| Process transformation | |||
| Digital transformation systems | Implementation of transformation strategies | [30,66,68] |
| Category | Application | Description | Sources |
|---|---|---|---|
| Educational processes | |||
| Cognitive learning systems | Implementation of AI for enhanced learning experiences | [48] | |
| Decision support platforms | Intelligent systems for educational decision making | [35] | |
| Language learning automation | Automated systems for language acquisition and support | [41,73] | |
| Knowledge development | |||
| Automated assessment tools | AI-driven evaluation and feedback systems | [39] | |
| Educational analytics platforms | Data-driven insights for educational improvement | [40] | |
| Digital transformation tools | Technologies for modernizing educational systems | [41,74] |
| Category | Application | Description | Sources |
|---|---|---|---|
| Research methodologies | |||
| Human–machine research systems | Integration of human–machine interaction in research | [12,42] | |
| Process automation frameworks | Systematic approaches to research automation | [31,46] | |
| Research efficiency tools | AI-enhanced research optimization systems | [48,77] | |
| Innovation systems | |||
| Cognitive research platforms | AI-driven research development platforms | [33,78] | |
| Automated analysis systems | Implementation of automated research analysis | [23,34,79] | |
| Collaborative research tools | AI-powered research collaboration platforms | [43,80] | |
| Research processes | |||
| Cognitive research systems | Development of cognitive modeling approaches | [81] | |
| Process development research | Analysis of automation development lines | [82] |
| Category | Application | Description | Sources |
|---|---|---|---|
| Technology implementation | |||
| RPA development systems | Frameworks for robotic process automation | [13] | |
| Architectural solutions | Design patterns for automation implementation | [44,86] | |
| Process optimization platforms | Advanced systems for process enhancement | [32,87] | |
| Integration frameworks | |||
| Security automation systems | Implementation of automated security measures | [88,89] | |
| Performance enhancement tools | AI-driven system optimization tools | [33] | |
| Technology advancement platforms | Frameworks for technological evolution | [18,43] | |
| Process automation | |||
| Blockchain automation systems | Integration of intelligent automation in blockchain | [90] | |
| Workflow automation tools | Implementation of automated workflow systems | [91,92] | |
| Enterprise automation frameworks | Automation solutions for enterprises | [45,93] | |
| RPA implementation criteria | Standards and methodologies for RPA selection | [94] | |
| Innovation and development | |||
| Industry 4.0 solutions | Evolution of RPA and AI in industrial context | [52] | |
| Document processing systems | Hybrid approaches for document automation | [95] | |
| Management systems automation | Transformation of accounting and control systems | [96] | |
| Robotics innovation | Development of automation solutions | [97] |
| Category | Application | Description | Sources |
|---|---|---|---|
| Environmental management | |||
| Sustainable automation systems | Integration of AI for environmental sustainability | [14,15] | |
| Agricultural automation tools | Smart systems for agricultural processes | [15,47] | |
| Monitoring frameworks | |||
| Environmental analytics platforms | AI-driven environmental monitoring systems | [23,34,46] | |
| Sustainability assessment tools | Automated environmental impact evaluation | [32] | |
| Energy management systems | Intelligent energy optimization platforms | [33,102] | |
| Resource management | |||
| Supply chain automation | Implementation of robotics in logistics and transportation | [103] | |
| Data management systems | Enterprise data transformation and automation | [104] |
Disclaimer/Publisher’s Note: The statements, opinions and data contained in all publications are solely those of the individual author(s) and contributor(s) and not of MDPI and/or the editor(s). MDPI and/or the editor(s) disclaim responsibility for any injury to people or property resulting from any ideas, methods, instructions or products referred to in the content. |
© 2025 by the authors. Licensee MDPI, Basel, Switzerland. This article is an open access article distributed under the terms and conditions of the Creative Commons Attribution (CC BY) license (https://creativecommons.org/licenses/by/4.0/).
Share and Cite
Kuzior, A.; Sira, M. Sustainable Digital Economy Transformation Through Intelligent Automation: A Multi-Environmental Framework for Strategic Decision-Making. Sustainability 2025, 17, 7723. https://doi.org/10.3390/su17177723
Kuzior A, Sira M. Sustainable Digital Economy Transformation Through Intelligent Automation: A Multi-Environmental Framework for Strategic Decision-Making. Sustainability. 2025; 17(17):7723. https://doi.org/10.3390/su17177723
Chicago/Turabian StyleKuzior, Aleksandra, and Mariya Sira. 2025. "Sustainable Digital Economy Transformation Through Intelligent Automation: A Multi-Environmental Framework for Strategic Decision-Making" Sustainability 17, no. 17: 7723. https://doi.org/10.3390/su17177723
APA StyleKuzior, A., & Sira, M. (2025). Sustainable Digital Economy Transformation Through Intelligent Automation: A Multi-Environmental Framework for Strategic Decision-Making. Sustainability, 17(17), 7723. https://doi.org/10.3390/su17177723

