Next Article in Journal
Effects of Supply Chain Digitization on Different Types of Corporate Green Innovation: Empirical Evidence from Double Machine Learning (DML)
Previous Article in Journal
Toward a Sustainable Future: Advancing Health Promotion in Underserved Populations Through Collaborative Engagement
Previous Article in Special Issue
Innovative Strategies for Microalgae-Based Bioproduct Extraction in Biorefineries: Current Trends and Future Solutions Integrating Wastewater Treatment
 
 
Font Type:
Arial Georgia Verdana
Font Size:
Aa Aa Aa
Line Spacing:
Column Width:
Background:
Article

Advancing Sustainable PVC Polymerization: Direct Water Recycling, Circularity, and Inherent Safety Optimization

by
Rolando Manuel Guardo-Ruiz
,
Linda Mychell Puello-Castellón
and
Ángel Darío González-Delgado
*
Nanomaterials and Computer Aided Process Engineering Research Group (NIPAC), Chemical Engineering Department, Universidad de Cartagena, Cartagena 130015, Colombia
*
Author to whom correspondence should be addressed.
Sustainability 2025, 17(16), 7508; https://doi.org/10.3390/su17167508
Submission received: 22 July 2025 / Revised: 8 August 2025 / Accepted: 15 August 2025 / Published: 20 August 2025

Abstract

Polyvinyl chloride (PVC) remains one of the most widely used synthetic polymers worldwide, primarily due to its versatility, cost-effectiveness, and broad applicability across construction, healthcare, automotive, and consumer goods industries. However, its production involves hazardous chemicals, particularly vinyl chloride monomer (VCM), which requires rigorous safety assessments. In this context, the present study applies the Inherent Safety Index (ISI) methodology to evaluate the safety performance of a suspension polymerization process for PVC production that incorporates direct water recycling as a sustainability measure. The integration of water reuse reduces the fractional water consumption index from 2.8 to 2.2 and achieves a recovered water purity of 99.6%, demonstrating clear environmental benefits in terms of resource conservation. Beyond water savings, the core objective is to assess how this integration influences the inherent risks associated with the process. The key operational stages—polymerization, VCM recovery, product purification, and water recirculation—were modeled and analyzed using computer-aided process engineering (CAPE) tools. The ISI analysis yielded a score of 33, surpassing the threshold typically associated with inherently safer designs, with VCM hazards alone contributing a score of 19 due to its high flammability and carcinogenicity. These findings reveal a critical trade-off between environmental performance and inherent safety, underscoring that resource integration measures, while beneficial for sustainability, may require complementary safety improvements. This study highlights the necessity of incorporating inherently safer design principles alongside process integration strategies to achieve balanced progress in operational efficiency, environmental responsibility, and risk minimization in PVC manufacturing.

1. Introduction

Over the decades, the worldwide demand for plastics has experienced exponential growth due to the wide range of properties offered by this class of materials. Their durability, versatility, low cost, and the possibility of adapting their properties to specific needs have made polymers a cornerstone of technological development. Reflecting their importance, a report by PlasticsEurope states that approximately 400 million tons of plastics were produced in 2022, with forecasts to reach 600 million tons in the 2050s [1].
Among the most widely used thermoplastic polymers is polyvinyl chloride (PVC), valued for its high corrosion resistance, chemical stability, electrical insulation and excellent resistance to water and environmental conditions [2]. In addition, the performance of PVC can be modified by the addition of additives, making it suitable for a wide range of applications [3]. In recent years, PVC has become one of the most widely produced polymers worldwide, accounting for 10% of total plastics production in 2021, with primary uses in the healthcare, electrical, and structural sectors [4].
PVC is synthesized from vinyl chloride monomer (VCM), a compound classified as a carcinogen by the U.S. Environmental Protection Agency and the International Agency for Research on Cancer. Exposure to VCM has been associated with liver damage, functional impairment, and, in some cases, cirrhosis [5]. In addition to the health hazards associated with VCM, another critical challenge in PVC production is the high water consumption required for the polymerization and post-treatment stages, which affects both environmental sustainability and process profitability.
To solve this problem, water recycling has been implemented in modern PVC production processes in order to significantly reduce the use of freshwater. However, the recirculation of both VCM and water introduces additional safety considerations due to the hazardous nature of the materials and the complexity of the integrated system. This underscores the need for a thorough safety assessment.
The Inherent Safety Index (ISI) analysis, developed by Heikkilä [6], provides a systematic methodology for assessing chemical and process hazards by evaluating key parameters such as the nature of the substances involved, operating conditions, and type of equipment. This approach allows for the quantitative assessment of whether a process meets the criteria for being intrinsically safe [7].
Previous studies, such as that of Aguilar-Vazquez [7], have worked on the safety assessment of the PVC production process based on the considerations and risks it represents. Guardo-Ruiz et al. [8] evaluate the implementation of direct water recycling, based on parameters such as the fractional water consumption and production yield, showing a reduction in the water consumption index from 2.8 to 2.2, with a 99.8% production yield of PVC, showing substantial improvement. However, the implementation of direct water recycling as a fundamental part of the process has not been evaluated by means of the inherent safety method. The objective of this study is to perform an intrinsic safety analysis of an industrial-scale PVC production process incorporating direct water recycling. The methodology includes hazard identification, parameter evaluation, and assessment of safety control measures, thus contributing to safer and more sustainable polymer manufacturing.

2. Materials and Methods

2.1. Process Description

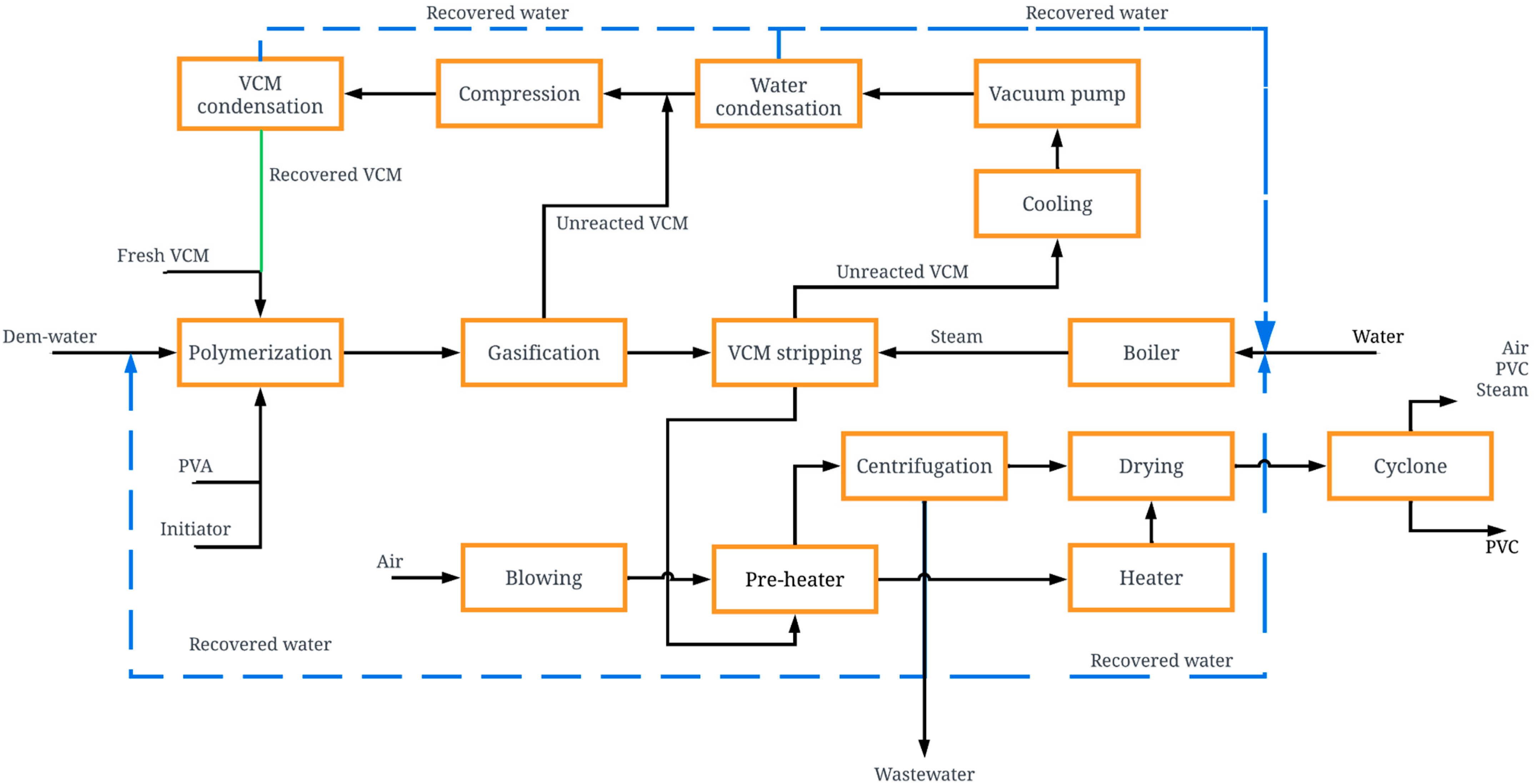
Figure 1 shows each stage of the polymerization process; this system is based on the polymerization of PVC by means of the suspension method. The first stage consists of polymerization; to carry out the reaction for the production of the polymer, the VCM is used, which enters a set of batch reactors located in a parallel arrangement. The monomer is mixed with a stabilizer and an initiator, and this reaction is carried out in an aqueous medium, namely, water. The process uses 1152.0 t/day, which is the main feedstock due to its chemical properties and economic impact. The VCM stream entering the reactor is the union of a fresh and recirculated VCM stream, entering at 32.0 °C and 4.9 bar; the initiator used is Luperox 610 at 20%, which enters the stage at 32.0 °C and 10.0 bar; additionally, 20% polyvinyl alcohol enters as a stabilizer, at the same temperature and pressure as the initiator; the water used results from a fresh, recirculated water stream with conditions of 85.0 °C and 3.4 bar. In the suspension polymerization method, the monomer particles are joined by the initiator, generating polymer chains, and the stabilizer controls the reaction from the point of influencing the rate of polymer formation. The reaction is carried out at a constant temperature of 70.0 °C and a pressure of 10.0 bar. At the reactor outlet, a slurry is formed, which is a heterogeneous mixture containing liquid PVC, unreacted VCM, water, and initiator.
The gasification stage initiates the process by feeding a slurry into a gasifier. The unit operates at a temperature of 70 °C and a pressure of 1.77 bar. Steam is supplied from a boiler, which uses fresh water as its input and releases steam at 225 °C and 13.73 bar. The pressure differential within the gasifier facilitates the separation of unreacted VCM from the liquid phase. This yields two distinct product streams: a gaseous VCM stream and a liquid PVC stream. This division marks the transition to the subsequent monomer recovery and polymer drying phases.
The gaseous VCM is subsequently directed to the recovery stage. A series of condensers and compressors, operating at 50 °C and 1.01 bar, are employed to condense the monomer. This process also extracts the water from the VCM stream, enabling its recovery and subsequent recirculation. The separated wastewater is likewise recirculated to the gasification stage, where it is utilized as feed for the boiler. Simultaneously, the liquid PVC stream from the gasifier, which contains PVA, initiator, and surplus water, undergoes an initial cooling step. A heat exchanger is utilized for this purpose, with a portion of the PVC stream’s thermal energy and an air stream from a blower working in concert to cool the PVC to a temperature of 74 °C. Concurrently, the air stream is heated to 91 °C upon exiting the exchanger.
Following this, the cooled PVC is introduced into a centrifuge to separate the polymer from its accompanying compounds. The centrifuge operates at 1800 rpm, effectively removing 75% of the water, along with the PVA and the initiator. The water recovered from this process is repurposed for the polymerization stage and as a feed for the boiler. The recovered water presents a purity of 99.6%, permitting the feeding of the different equipment without affecting the performance or altering the polymerization efficiency. The resulting wet PVC paste is then transferred to the drying stage. A dryer, operating at 250 °C and supplied with the preheated air from the heat exchanger, generates a stream of particulate PVC that retains minor percentages of water, initiator, PVA, and entrained air. For the final purification, this mixture is processed in a cyclone at a pressure of 1.01 bar. The cyclone effectively separates the granulated PVC, which contains a final moisture content of 0.01%, from the other components (water vapor, PVA, initiator, and air), which are released from the upper outlet. The total daily production of this polymer is calculated to be 1150.28 t.

2.2. Evaluation of the Inherent Process Safety Index in Energy and Mass Integrated Polymer Production

When evaluating the Process Inherent Safety Index in the planning and development of a chemical and industrial process, it is essential to perform an analysis of the risks that may appear along the production chain, including the potential hazards that exist due to the raw materials used and the equipment used. This kind of analysis is based on minimizing by taking into account different factors such as the chemical reactions present, high peak temperatures and pressures, or the materials used in the equipment. This study evaluates the safety of the PVC production process, making use of the Inherent Safety Index (ISI) methodology. The ISI evaluates each area involved in the industrial process, separating the analysis into two categories: the Process Inherent Safety Index (IPI), which encompasses factors related to the process, such as the equipment present, and the Chemical Inherent Safety Index (ICH), which covers the chemical aspects. The ISI is calculated by means of Equation (1) [9].
I S I = I P I + I C I

2.3. Inherent Safety Index of the Process for Polymer Production

The IPI presents the safety index based on the units and systems that drive the process. The IPI is calculated using Equation (2).
I P I = I I + I T , m a x + I p , m a x + I E Q , m a x + I S T , m a x
I I is the inventory sub-index, which represents the quantities (in tons) of raw materials and products in production, as well as the risks involved with maintaining a quantity of the substances present in the process. The I T , m a x is the sub-index of the maximum temperature reached in a piece of equipment, while I p , m a x represents the maximum pressure. Included in the other side of the IPI are the sub-indexes related to the overall risk of the process, where I E Q , m a x represents the safety index based on the equipment at each stage of the process and I S T , m a x considers the records and accident history of the process with the same or similar operations. Each sub-index of the IPI is established by means of a numerical range [10]. The following tables show the ranges for each parameter.
Table 1 shows the score assigned with respect to the inventory or capacity at which an industrial process operates. A process is divided into two sections: the Inside Battery Limits (ISBL) corresponds to the area that encompasses the equipment and systems used in the main line of operation, and the Outside Battery Limits (OSBL) groups the equipment and facilities the support and/or utilities necessary for the plant to operate correctly [11].
In a system, temperature is a fundamental basis in the safety evaluation, since the temperatures it reaches will directly influence the score assigned to it in the inherent safety analysis. Table 2 presents the score that the I T , m a x sub-index can reach, based on the maximum temperature reached at any point in the plant. The influence of temperature on safety is reflected in the concept of temperature, which is an indicator of the energy in the form of heat present in the system. The higher the temperature is, the higher the energy present inside the system, which is a risk due to the behavior of the equipment materials when the temperature rises or even drops.
Pressure represents the potential energy present in a process, which can significantly affect the correct operation of the plant in case of incidents based on pressure control [12]. Table 3 presents the pressure limits for each available score for the I p , m a x sub-index [13].
The safety assessment by equipment depends on different aspects involving the type of equipment and operating conditions. The Dow E&F Index elaborated a classification of industrial equipment, based on experience and information, related to accident and failure history [12]. As the inventory sub-index, the I E Q , m a x is divided between the ISBL and OSBL sections. For the scoring of this sub-index, the highest score between the ISBL and OSBL is considered (see Table 4).
The Safe Process sub-index, I S T , m a x , evaluates the operational risks from the complete system view, encompassing aspects such as the interaction, connection, and control of the equipment present in the process and the auxiliary systems and how they act on the main process line [14]. This evaluation is further based on records and the history of incidents related to the process and whether there are sufficient records to consider it safe or unsafe. These considerations are listed in Table 5.

2.4. Inherent Chemical Safety Index in Polymer Processes

This includes the process factors that involve the raw materials present, evaluating aspects such as flammability and toxicity, among others. The Inherent Chemical Safety Index (ICH) is calculated by means of Equation (3):
I C H =   I R M , m a x +   I R S , m a x +   I I N T , m a x + ( I F L + I E X + I T O X ) m a x + I C O R , m a x
The sub-indexes I R M , m a x and I R S , m a x are named as the chemical reactivity sub-indexes of the main and side reaction, respectively, representing the maximum heat for each reaction. The classification of the security impact of the heat of reactions is presented in Table 6.
The I I N T , m a x is the chemical interaction sub-index, referring to the phenomena that a chemical can generate; I F L + I E X + I T O X m a x are the flammability, explosiveness, and toxicity sub-indexes, respectively, based on the chemical reaching the maximum for each sub-index; I C O R , m a x is the corrosivity sub-index. As with the IPI, each sub-index present in the ICH is scored by numerical rank [10].
The chemical interaction sub-index describes possible chemical interactions between the chemical compounds inside of the process area. Based on the possible interactions, each phenomenon is classified in Table 7.
The flammability sub-index is related to the tendency of the chemical compounds to generate flames and is based on the boiling point. The classification is presented in Table 8.
The explosivity sub-index refers to the tendency of the gas to form an explosive mixture with air. Explosivity ranges expressed “by volume percent” of fuel vapor in air are the ranges of concentration of vapor or gas mixture with air that will burn on ignition. The range is indicated by the LEL for the lower explosive limit or UEL for the upper explosive limit (Table 9).
The toxicity sub-index represents the risks of exposition of chemical compounds on human health. The I T O X , , m a x is determined by the toxicity limit (in ppm) and is presented in Table 10.
The corrosivity sub-index presents the risks related to a material’s affectations by corrosive substances, as shown in Table 11.
The Inherent Safety Index (ISI) is calculated considering the worst case scenario. Different sub-indexes that are based on chemical substance information, such as chemical interactions and toxicity, among others, are extracted from technical data sheets. For an industrial chemical process to be considered inherently safe, the result of Equation (1), which sums the IPI and ICH indexes, must be less than 24 [7].

3. Results

The results of the safety sub-indexes inherent to the chemical substances involved in the production process of PVC in suspension integrated with a direct water recycling system are presented in Figure 2. PVC production is a representative process in the polymer industry, whose thermal and chemical control is crucial due to the exothermic and complex nature of VCM polymerization. This polymerization reaction, with an enthalpy of approximately −1600 kJ/kg, is a reaction that demands careful management of the heat generated to prevent safety risks and ensure polymer quality. Therefore, the I R M , m a x sub-index was assigned a score of 3, reflecting the need for a continuous and effective cooling system to control the exothermic reaction and avoid episodes of thermal runaway that could trigger serious accidents.
The process is characterized by the absence of significant secondary reactions, which is the reason why the sub-index I R S , m a x , corresponding to the heat generated by additional reactions, was qualified with a value of 0. This particularity facilitates the control of the polymeric process, focusing efforts on the stability and safety of the main polymerization reaction.
In the context of polymer research and development, one of the most relevant aspects is the study of adverse chemical interactions that may affect both the process and the final product. In the production system analyzed, important risks associated with the reaction of VCM with atmospheric oxygen and the chemical and thermal degradation of both the monomer and the PVC polymer under the action of free oxygen were identified [15]. These phenomena, which can compromise the integrity of the polymer chain and reduce the final properties of PVC, are the subject of advanced research in polymer science, where strategies are being sought to improve the thermal and chemical stability of the material. Despite the control mechanisms in place, the I I N T , m a x sub-index received a high score of 4, indicating that these risks must be rigorously monitored to avoid incidents such as fires or explosions.
Properties such as toxicity, flammability, and explosiveness were considered to determine whether the substances present in the production environment could be hazardous. These properties were obtained from documents using databases [16] and safety data sheets. It was determined that vinyl chloride is the most dangerous substance in use, with a score of 11, as shown in Table 12, encompassing the sub-indexes I F L , m a x , I E X , m a x , and I T O X , m a x with scores of 4, 2, and 5, respectively. Unlike other substances in the process, such as the polymer, PVA, or the initiator, which are also toxic and flammable, VCM exists in a solid or liquid state with high flash points.
Table 13 represents the chemical interactions between the compounds involved in the polymerization system, which was designed using CAMEO Chemicals version 3.1.0. The table shows that the compound that presents the highest risk is VCM, and the reason is that VCM does not present any compatible interaction with other chemical compounds involved in the process. The reason for the incompatibility of the VCM with the chemical compounds is the instability in the structure of the monomer; for example, the compatibility between vinyl chloride and oxygen produces explosion for the interaction with the carbon double bond inside of the VCM structure and the oxygen molecule. Additionally, the rest of the compounds can produce toxic gases and liberate heat when reacting with VCM. The generation of heat is influenced by the VCM flashpoint (−78 °C), which is lower than the ambient temperature.
A literature review revealed that the recommended material for use in the suspension PVC production line is stainless steel, as it has proven to be safe and of excellent quality in various similar applications. In contrast, materials such as carbon steel or aluminum alloys are susceptible to degradation in the presence of substances such as water, which can cause corrosion, and vinyl chloride monomer (VCM). When combined with high temperatures and pressures, these conditions may subject the material to significant stress [17]. In addition, maintaining the purity of the final product, the PVC resin, is crucial due to quality requirements. Therefore, it is essential to use materials that do not alter product characteristics, such as the color. The selected material must be non-reactive and exhibit high sanitary compatibility, ensuring inert and contaminant-free conditions throughout the process. Based on these considerations, the score assigned to the I C O R , m a x sub-index is 1.
Figure 3 presents the safety sub-indexes associated with the suspension PVC production process integrated with direct water recycling. For the inventory sub-index, both the ISBL and OSBL were quantified based on the equipment’s capacity during one hour of operation. The OSBL inventory was calculated from the storage capacity of the process’s raw materials, resulting in 37.5 t/h, which corresponds to a score of 1. On the other hand, the ISBL inventory, considering all equipment, amounted to 2891.5 t/h, leading to a score of 5. Consequently, the overall inventory sub-index was assigned a score of 5, as it reflects the highest level of risk.
Regarding the pressure safety sub-index ( I p , m a x ), the maximum pressure found within the process was 13.7 bar, which corresponds to a score of 1. For the temperature safety sub-index ( I T , m a x ), the highest recorded temperature was 250 °C at the burner in the drying section; thus, a score of 2 was assigned. Concerning the equipment safety sub-index ( I E Q , m a x ), high-risk equipment such as boilers, heaters, and compressors were considered, leading to a score of 4.
A critical aspect in the sustainable production of polymers, particularly in the manufacture of PVC in suspension, is the integration of direct water recycling systems within the process. This practice not only improves operational efficiency and reduces the consumption of water resources but also poses relevant challenges in terms of process safety and final product quality. The presence of contaminants in recycled water can compromise the purity of the PVC produced, generating negative effects on its physicochemical and mechanical properties, which is particularly relevant in applications where high quality standards are required. In addition, such contamination can increase the risks to occupational health, the environment, and consumers of the final product, if adequate treatment and monitoring measures are not implemented.
In the analysis of the structural safety sub-index ( I S T , m a x ), not only should specific accidents occurring in PVC suspension production plants with direct recycling integration be considered but also how such integration, within the framework of a process intensification and sustainability strategy, can influence overall operational safety.
Although no documented accidents have been reported specifically in plants with direct water recycling, the industry’s historical experience has shown that human error and deficiencies in control systems can trigger large-scale incidents. For example, significant accidents have been reported in PVC suspension production plants, such as the explosion and fire in a Formosa Plastics plant, caused by the incorrect opening of a valve that released a reactive mixture with VCM, a highly flammable compound [17]. Similarly, at the Mexican petrochemical plant, an accident involving VCM caused the death of 32 people after an explosion occurred associated with the handling of the monomer [18].
Although these events occurred more than a decade ago and it is presumed that stricter safety mechanisms have been implemented since then, their existence underscores the need to maintain a robust safety culture and process engineering focused on prevention. Consequently, and considering both the potential risks of direct recycling integration and experience with this type of facility, the I S T , m a x sub-index was assessed with a score of 2.

4. Discussion

Figure 4 presents the Inherent Safety Index (ISI) for the process, with a process-based score of 14 and a substance-based score of 19, totaling an overall ISI of 33. This value, being significantly above the threshold of 24, confirms that the suspension PVC production process integrated with direct water recycling presents high inherent risks. While the data clearly identify the main contributors to the index, a deeper understanding of their implications is essential.
A critical factor is the contribution of vinyl chloride monomer (VCM), which accounts for over half of the substance-based score. Its classification as highly flammable and toxic positions it as the principal hazard in the system. In contrast to other chemical routes such as the production of acetic acid, where feedstocks can be substituted depending on the chosen pathway, PVC production is rigid due to its exclusive dependence on VCM. The inability to replace VCM with a less hazardous substance reflects a structural limitation of the process, which reinforces the need for robust containment and control strategies rather than substitution-based risk reduction. This aligns with previous discussions in the literature about the trade-offs between material functionality and process safety [19].
In terms of inventory, the process scored the maximum value due to the large material flows managed, which are nearly triple the threshold of the last scoring range. While this may appear excessive, similar scoring has been observed in standard VCM production settings [20], suggesting that high-volume handling is a systemic feature of the PVC value chain rather than a specific design flaw. However, recognizing this normativity should not diminish the associated risks. Instead, it points to a need for system-wide innovations in process intensification or real-time inventory control to mitigate the accumulation of hazardous materials. Equipment-related hazards also play a significant role, particularly due to the use of heaters and furnaces, which increase the likelihood of fire or explosion when interacting with flammable materials. Although these units are common in thermal processes, their presence in a context where the raw material is inherently unstable amplifies their criticality. In line with this, measures such as relocating these units outside the battery limits (OSBL) should not be seen merely as optional design improvements but as essential adaptations in inherently high-risk environments.
Interestingly, the operating conditions in this process—250 °C and 13.7 bar—do not significantly elevate the ISI. These parameters are moderate compared to other processes such as benzene and acetone production, which operate under more extreme conditions [18]. This suggests that thermal and pressure hazards are not the main drivers of risk in this case. However, it is worth noting that the ISI does not capture the full complexity of dynamic risks under real operating conditions. For instance, rapid fluctuations in temperature or pressure in heat exchange units may still trigger dangerous events if not managed with adequate real-time monitoring systems.
The Safe Process Structure sub-index was found to be neutral, consistent with previous studies such as that by Carvalho et al. [21]. While this may appear reassuring, the neutrality suggests that the current process design does not actively contribute to risk reduction. Given the high hazard level identified in other sub-indexes, this neutrality may represent a missed opportunity for design-based mitigation.
Finally, when interpreting the broader implications, the analysis supports the view that traditional PVC production is constrained not only by material choice but also by systemic features such as large inventories and reliance on thermal equipment. These characteristics pose challenges for the implementation of inherently safer design principles. Therefore, future research should focus on reconfiguring production schemes possibly through modularization, process intensification, or advanced control strategies to achieve meaningful safety improvements without compromising efficiency.

5. Conclusions

We evaluated the inherent safety of the suspension PVC production process with direct water recycling to analyze how mass integration influences the system’s inherent risks. After assigning the corresponding scores to both the process index and the substances involved in production, we found that the overall index reached a score of 33, which indicates a significant level of inherent unsafety. When comparing this system with one that does not include mass integration, we observed only slight variations in the Safe Process Structure index. Based on the above, we consider the process to be relatively neutral in this regard. One of the main risks identified in the process is the handling of VCM, a highly flammable and toxic compound whose presence significantly increases the system’s hazards. In addition, the polymerization reaction involved is highly exothermic, and the process relies on equipment such as furnaces, heaters, and dryers, all of which operate at elevated temperatures and constitute critical risk points. To reduce these hazards, it is essential to lower the inventory of dangerous substances, particularly in units that contain large volumes of VCM. Relocating this equipment outside the battery limits (OSBL) should also be considered when viable. An economic assessment would help determine whether such actions can be implemented without compromising the process’s overall efficiency. Additionally, implementing advanced containment strategies such as double sealed systems, real-time leak detection, and automated emergency shutdowns can further reduce the risks associated with VCM handling and enhance the overall safety profile of the process.
As future research directions, we identified specific methodological gaps in integrated risk assessments that simultaneously combine thermal, dynamic, and inventory analyses, particularly under transient operating conditions. It is also necessary to deepen the study of operational safety during the stages of direct recycling, as their impact on the overall risk profile is still not clearly understood. In addition, there is limited research regarding the behavior of alternative initiators to diacetyl peroxide, whose risk profiles could vary significantly depending on their decomposition mechanisms and interaction with VCM. Furthermore, we recommend advancing the development of real-time monitoring technologies specifically aimed at detecting VCM leaks and controlling its concentrations in enclosed units, along with sensors capable of identifying thermal and pressure deviations at critical points in the system. This would significantly contribute to incident prevention and improve overall process control.

Author Contributions

Conceptualization, Á.D.G.-D.; methodology, Á.D.G.-D.; software, R.M.G.-R. and L.M.P.-C.; validation, Á.D.G.-D.; formal analysis, R.M.G.-R. and L.M.P.-C.; investigation, Á.D.G.-D., R.M.G.-R., and L.M.P.-C.; resources, Á.D.G.-D.; data curation, R.M.G.-R. and L.M.P.-C.; writing—original draft preparation, R.M.G.-R. and L.M.P.-C.; writing—review and editing, Á.D.G.-D.; visualization, R.M.G.-R. and L.M.P.-C.; supervision, Á.D.G.-D.; project administration, Á.D.G.-D.; funding acquisition, Á.D.G.-D. All authors have read and agreed to the published version of the manuscript.

Funding

This study was supported by the Universidad de Cartagena as part of the project titled “Optimization of the industrial-scale PVC production process through sustainability analysis and computer-aided mass integration,” approved under Commitment Act No. 049 of 2024.

Institutional Review Board Statement

Not applicable.

Informed Consent Statement

Not applicable.

Data Availability Statement

The data that support the findings of this study are available from the corresponding author, Á.D.G.-D., upon reasonable request.

Acknowledgments

The authors thank the Universidad Cartagena for funding this research presented in the tenth call for visible research groups (categorized or recognized) on the Scienti platform of the Ministry of Science, Technology and Innovation, approved by commitment act No. 049 of 2024.

Conflicts of Interest

The authors declare no conflicts of interest.

Abbreviations

VCMVinyl Monochloride
PVCPolyvinyl Chloride
CAPEComputer-aided Process Engineering
ISBLInside Battery Limits
ISIInherent Safety Index Analysis
OSBLOutside Battery Limits
PVAPolyvinyl Alcohol

References

  1. Plasticseurope.org. Available online: https://plasticseurope.org/knowledge-hub/plastics-the-fast-facts-2023/ (accessed on 7 June 2025).
  2. IPEX. Chemical Resistance Guide, Polyvinyl Chloride (PVC), 1st ed.; IPEX: Oakville, ON, Canada, 2020. [Google Scholar]
  3. Lewandowski, K.; Skórczewska, K. A brief review of poly(vinyl chloride) (PVC) recycling. Polymers 2022, 14, 3035. [Google Scholar] [CrossRef] [PubMed]
  4. Thompson, R.C.; Moore, C.J.; vom Saal, F.S.; Swan, S.H. Plastics, the environment and human health: Current consensus and future trends. Philos. Trans. R. Soc. B Biol. Sci. 2009, 364, 2153–2166. [Google Scholar] [CrossRef] [PubMed]
  5. Omar, M.Y.; Faramawy, U.A.; El-Nadry, M. Quantitative human health risk assessment of Vinyl Chloride Monomer (VCM) from petrochemical industries. Res. Sq. 2023. [Google Scholar] [CrossRef]
  6. Heikkila, A.M. Inherent Safety in Process Plant Design; VTT Technical Research Centre of Finland: Espoo, Finland, 1999; pp. 1–132. ISBN 951-38-5371-3. [Google Scholar]
  7. González-Delgado, Á.D.; Aguilar-Vásquez, E.; Ramos-Olmos, M. Chemical and Process Inherent Safety Analysis of Large-Scale Suspension Poly(Vinyl Chloride) Production. ChemEngineering 2023, 7, 76. [Google Scholar] [CrossRef]
  8. Guardo-Ruiz, R.M.; Puello-Castellón, L.M.; Ortega-Toro, R.; Aguilar-Vásquez, E.A.; González-Delgado, Á.D. Enhancing Technical Performance of PVC Production: A WEP-Based Energy and Water Assessment. Polymers 2025, 17, 1561. [Google Scholar] [CrossRef] [PubMed]
  9. Heikkilä, A.M.; Hurme, M.; Järveläinen, M. Safety considerations in process synthesis. Comp. Chem. Eng. 1996, 20, 115–120. [Google Scholar] [CrossRef]
  10. Meramo-Hurtado, S.; Ceballos-Arrieta, N.; Cortes-Caballero, J.; Leon-Pulido, J.; Gonzalez-Quiroga, A.; Gonzalez-Delgado, Á.D. Inherent Safety Assessment of Industrial-Scale Production of Chitosan Microbeads Modified with TiO2 Nanoparticles. Biomolecules 2021, 11, 568. [Google Scholar] [CrossRef] [PubMed]
  11. Lawrence, D. Quantifying Inherent Safety of Chemical Process Routes. Ph.D. Thesis, Loughborough University, Loughborough, UK, 1996. [Google Scholar]
  12. AIChE. Dow’s Fire & Explosion Index Hazard Classification Guide, 7th ed.; American Institute of Chemical Engineers: New York, NY, USA, 1994. [Google Scholar]
  13. Heikkilä, A.M.; Hurme, M. Equipment Safety as a Part of Inherent Safety Index for Preliminary Process Design. In Proceedings of the 9th International Symposium (EFCE) Loss Prevention and Safety Promotion in the Process Industries, Barcelona, Spain, 4–8 May 1998; pp. 770–779. [Google Scholar]
  14. Kiparissides, C.; Achilias, D.S.; Frantzikinakis, C.E. The effect of oxygen on the kinetics and particle size distribution in vinyl chloride emulsion polymerization. Ind. Eng. Chem. Res. 2002, 41, 3097–3109. [Google Scholar] [CrossRef]
  15. PubChem. Vinyl Chloride. Available online: https://pubchem.ncbi.nlm.nih.gov/compound/Vinyl-chloride (accessed on 15 May 2025).
  16. Ogle, R.A.; Megerle, M.V.; Morrison, D.R.; Carpenter, A.R. Explosion caused by flashing liquid in a process vessel. J. Hazard. Mater. 2004, 115, 133–140. [Google Scholar] [CrossRef] [PubMed]
  17. Formosa Plastics Vinyl Chloride Explosion. Available online: https://www.csb.gov/formosa-plastics-vinyl-chloride-explosion/ (accessed on 15 May 2025).
  18. Valle, A. Mexichem y las Secuelas de Pajaritos. Expansión. 2016. Available online: https://expansion.mx/empresas/2016/08/11/mexichem-y-las-secuelas-de-pajaritos? (accessed on 20 June 2025).
  19. Abedi, P.; Shahriari, M. Inherent safety evaluation in process plants— a comparison of methodologies. Open Chem. 2005, 3, 756–779. [Google Scholar] [CrossRef]
  20. Alberto, G.E.C. Proyecto de Pre-Factibilidad de Instalación de una Planta de Producción Polietileno a Partir de Etileno. 2018. Available online: https://repositorio.unprg.edu.pe/handle/20.500.12893/1419 (accessed on 21 June 2025).
  21. Carvalho, A.; Gani, R.; Matos, H. Design of sustainable chemical processes: Systematic retrofit analysis generation and evaluation of alternatives. Process Saf. Environ. Prot. 2008, 86, 328–346. [Google Scholar] [CrossRef]
Figure 1. Flow diagram of energy-integrated PVC suspension process. Blue lines represent water recovered; green line represents recovered VCM.
Figure 1. Flow diagram of energy-integrated PVC suspension process. Blue lines represent water recovered; green line represents recovered VCM.
Sustainability 17 07508 g001
Figure 2. Inherent chemical safety sub-indexes of the suspension PVC production process integrated with direct water recycling.
Figure 2. Inherent chemical safety sub-indexes of the suspension PVC production process integrated with direct water recycling.
Sustainability 17 07508 g002
Figure 3. Inherent safety sub-indexes of the suspension PVC production process integrated with direct water recycling.
Figure 3. Inherent safety sub-indexes of the suspension PVC production process integrated with direct water recycling.
Sustainability 17 07508 g003
Figure 4. Total Inherent Safety Index of the suspension PVC production process integrated with direct water recycling. The first column is the Chemical Inherent Safety Index (ISI). The second column is the Process Inherent Safety Index (IPI). The third column is the Inherent Safety Index (ISI).
Figure 4. Total Inherent Safety Index of the suspension PVC production process integrated with direct water recycling. The first column is the Chemical Inherent Safety Index (ISI). The second column is the Process Inherent Safety Index (IPI). The third column is the Inherent Safety Index (ISI).
Sustainability 17 07508 g004
Table 1. Scores for sub-index II.
Table 1. Scores for sub-index II.
InventoryScore
ISBLOSBL
0–1 t0–10 t0
1–10 t10–100 t1
10–50 t100–500 t2
50–200 t500–2000 t3
200–500 t2000–5000 t4
500–1000 t5000–10,000 t5
Table 2. Scores for sub-index I T , m a x .
Table 2. Scores for sub-index I T , m a x .
TemperatureScore
<0 °C1
0–70 °C0
70–150 °C1
150–300 °C2
300–600 °C3
>600 °C4
Table 3. Scores for sub-index I p , m a x .
Table 3. Scores for sub-index I p , m a x .
PressureScore
0.5–5 bar0
5–25 bar1
25–50 bar2
50–200 bar3
200–1000 bar4
Table 4. Scores for sub-index I E Q , m a x .
Table 4. Scores for sub-index I E Q , m a x .
EquipmentScore
ISBLNon-flammable and non-toxic material handling equipment0
Heat exchangers, pumps, towers, drums1
Air coolers, reactors, high-risk pumps2
Compressors, high-risk reactors3
Furnaces, heaters4
OSBLNon-flammable and non-toxic material handling equipment0
Atmospheric storage tanks, pumps1
Cooling towers, compressors, purge systems, pressurized or refrigerated storage tanks2
Flares, boilers, and furnaces3
Table 5. Scores for sub-index I S T , m a x .
Table 5. Scores for sub-index I S T , m a x .
Safety Level of the Process StructureScore
Recommended (standard, safe)0
Good engineering practice1
No data or neutral2
Probably unsafe3
Minor accidents4
Serious accidents5
Table 6. Scores for sub-indexes I R M , m a x and I R S , m a x .
Table 6. Scores for sub-indexes I R M , m a x and I R S , m a x .
Heat of ReactionScore
Neutral≤−200 J/g0
Slightly exothermic<−600 J/g1
Moderately exothermic<−1200 J/g2
Strongly exothermic<−3000 J/g3
Extremely exothermic≥−3000 J/g4
Table 7. Scores for sub-index I I N T , m a x .
Table 7. Scores for sub-index I I N T , m a x .
Chemical InteractionScore
Heat formation1–3
Fire4
Fire harmless, non-flammable gas formation1
Toxic gas formation2–3
Flammable gas formation2–3
Explosion4
Rapid polymerization2–3
Soluble toxic chemicals1
Table 8. Scores for sub-index I F L , m a x .
Table 8. Scores for sub-index I F L , m a x .
FlammabilityScore
Non-flammable 0
CombustibleFlashpoint > 55 °C1
FlammableFlashpoint < 55 °C2
Highly flammableFlashpoint < 21 °C3
Very flammableFlashpoint < 0 °C and Flashpoint < 35 °C4
Table 9. Scores for sub-index I E X , m a x .
Table 9. Scores for sub-index I E X , m a x .
Explosiveness (UEL–LEL) % v/vScore
Non-explosive0
0–20%1
20–45%2
45–70%3
70–100%4
Table 10. Scores for sub-index I T O X , m a x .
Table 10. Scores for sub-index I T O X , m a x .
Toxicity Limit (ppm)Score
TLV > 10,0000
TLV ≤ 10,0001
TLV ≤ 10002
TLV ≤ 1003
TLV ≤ 104
TLV ≤ 15
TLV ≤ 0.16
Table 11. Scores for sub-index I C O R , m a x .
Table 11. Scores for sub-index I C O R , m a x .
Required Material of ConstructionScore
Carbon steel0
Stainless steel1
Special materials2
Table 12. Properties of the chemical compounds present in the process. Note: N/A indicates Not Applicable.
Table 12. Properties of the chemical compounds present in the process. Note: N/A indicates Not Applicable.
Chemical CompoundExplosiveness (UEL–LEL) % v/vToxicity (TLV, ppm)FlammabilityScore
VCM29.41Highly flammable11
PVCN/AN/AN/A0
PVAN/A10N/A4
H2ON/AN/AN/A0
C16H32O47.1300Highly flammable7
N2N/AN/AN/A0
O2N/AN/AN/A0
Table 13. Compatibility chart of the chemical compounds involved in the polymerization process.
Table 13. Compatibility chart of the chemical compounds involved in the polymerization process.
WaterNitrogenOxygenPolyvinyl AlcoholPolyvinyl ChlorideVinyl Chloride
Water-CompatibleIncompatibleCompatibleCompatibleCaution
NitrogenCompatible-CompatibleCompatibleCompatibleCaution
OxygenIncompatibleCompatible-IncompatibleIncompatibleIncompatible
Polyvinyl alcoholCompatibleCompatibleIncompatible-CompatibleCaution
Polyvinyl chlorideCautionCompatibleIncompatibleCompatible-Caution
Vinyl chlorideCautionCautionIncompatibleCautionCaution-
Disclaimer/Publisher’s Note: The statements, opinions and data contained in all publications are solely those of the individual author(s) and contributor(s) and not of MDPI and/or the editor(s). MDPI and/or the editor(s) disclaim responsibility for any injury to people or property resulting from any ideas, methods, instructions or products referred to in the content.

Share and Cite

MDPI and ACS Style

Guardo-Ruiz, R.M.; Puello-Castellón, L.M.; González-Delgado, Á.D. Advancing Sustainable PVC Polymerization: Direct Water Recycling, Circularity, and Inherent Safety Optimization. Sustainability 2025, 17, 7508. https://doi.org/10.3390/su17167508

AMA Style

Guardo-Ruiz RM, Puello-Castellón LM, González-Delgado ÁD. Advancing Sustainable PVC Polymerization: Direct Water Recycling, Circularity, and Inherent Safety Optimization. Sustainability. 2025; 17(16):7508. https://doi.org/10.3390/su17167508

Chicago/Turabian Style

Guardo-Ruiz, Rolando Manuel, Linda Mychell Puello-Castellón, and Ángel Darío González-Delgado. 2025. "Advancing Sustainable PVC Polymerization: Direct Water Recycling, Circularity, and Inherent Safety Optimization" Sustainability 17, no. 16: 7508. https://doi.org/10.3390/su17167508

APA Style

Guardo-Ruiz, R. M., Puello-Castellón, L. M., & González-Delgado, Á. D. (2025). Advancing Sustainable PVC Polymerization: Direct Water Recycling, Circularity, and Inherent Safety Optimization. Sustainability, 17(16), 7508. https://doi.org/10.3390/su17167508

Note that from the first issue of 2016, this journal uses article numbers instead of page numbers. See further details here.

Article Metrics

Back to TopTop