Capacity Optimization of Renewable-Based Hydrogen Production–Refueling Station for Fuel Cell Electric Vehicles: A Real-Project-Based Case Study
Abstract
1. Introduction
2. Methods
2.1. System Construction
- (1)
- Renewables: Existing photovoltaic (PV) systems near the station and wind power systems to be installed in the future.
- (2)
- Buildings: primarily industrial buildings near the HPRS.
- (3)
- Hydrogen production and storage system: electrolyzers, compressors, and hydrogen tanks.
- (4)
- FCEVs: may include light-duty vehicles (e.g., cars) and heavy-duty vehicles (e.g., trucks), but only the latter ones are involved in this study, according to the real HPRS project. It should be noted here that this study is for the design phase of HPRSs, and the hydrogen demand of FCEVs is adopted as the input for optimization, while the detailed model of FCEVs (such as the thermal management of FCEVs), which is more suitable for operation optimization, is not involved.
- (5)
- Grid: the microgrid for connecting the above-stated facilities (buildings, renewables, and HPRS) and the local grid for energy balance.
- (1)
- The simulation time step in this study is 1 h, and all input variables within one time step are considered constant values.
- (2)
- Renewable energy losses due to inverters and grid connection are 5% [18].
- (3)
- The energy consumption of electrolyzer auxiliary equipment is estimated according to the electrolyzer power (Section 2.3.3), which is consistent with real operation data of the real HPRS.
- (4)
- In this real project, the start-up time of the electrolyzer is less than 5 min, which is negligible in the simulation.
- (5)
- No hydrogen loss occurs during the hydrogen production process.
- (6)
- At each time step, the HPRS’s largest quantity of charging FCEVs is 12.
2.2. Optimization Framework Configuration
- Input files are primarily imported through CSV files, mainly including:
- Building load: hourly building electricity demand.
- Vehicle info: FCEV parameters, including the quantities of FCEVs of different groups (each group has the same parameter), daily hydrogen charging schedules, and daily hydrogen load.
- Resource data: weather data for renewable systems, parameters of the hydrogen production and storage system (like electrolyzers and hydrogen tank), the prices of different devices and grid electricity, investment information (like the upper limit of different device capacities), and more.
- The system models primarily include the components described in Section 2.1, whose mathematical models are represented in Section 2.3. Besides, rule-based energy control strategies are formulated to regulate the flow and conversion of electricity and hydrogen within the system (see Section 2.4). Finally, these components and control strategies are integrated for simulation with each time step at one hour.
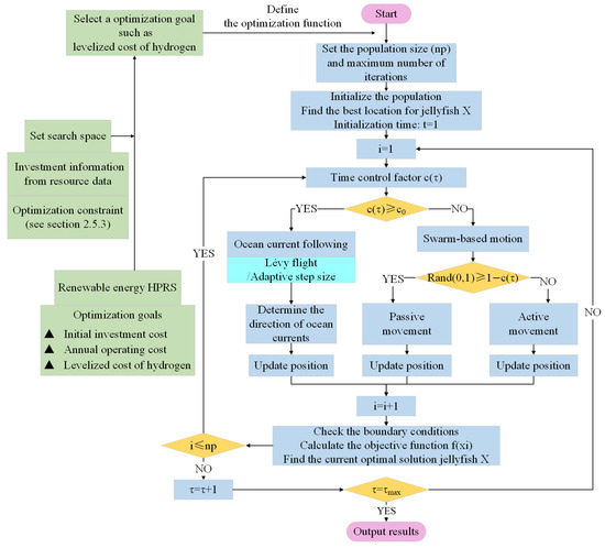
- The optimization algorithm primarily employs the improved JSA (see Section 2.5), which can conduct repeated simulations to determine the optimal system capacity. In this study, the optimization goals include the initial investment cost, annual operational cost, and LCOH, since HPRSs usually have high costs that determine the feasibility in practical projects. The above-stated three goals are further clarified in Section 2.5.2.
2.3. Energy Component Models
2.3.1. Renewable Energy
- Wind power
- 2.
- PV
2.3.2. Building Load
2.3.3. Electrolyzer
2.3.4. Hydrogen Storage System
2.3.5. FCEVs
2.4. Energy Control Strategy
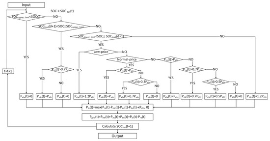
2.4.1. Operation Without Renewable Energy Systems
- (i)
- The electrolyzer is kept off either when SOCtan(t) is above SOCupper, limit or during the normal- or high-price electricity period (see Section 2.7).
- (ii)
- The electrolyzer operates at Peln when SOCtan(t) is below SOCupper, limit during the low-price electricity period (see Section 2.7), or when SOCtan(t) is below SOClower, limit (whatever the period is), until SOCtan(t) reaches SOCupper, limit.
2.4.2. Operation with Renewable Energy Systems
2.5. Optimization Algorithm Configuration
2.5.1. Optimization Algorithm
2.5.2. Optimization Goal
2.5.3. Constraints
2.6. Other Evaluation Indicators
2.7. Research Cases
3. Results
3.1. Model Validation
3.1.1. Real Project Validation
3.1.2. Optimization Algorithm Comparison
3.2. Optimization Results
3.2.1. Case 1 Without Renewable Systems
3.2.2. Case 2 with Only PV Systems
3.2.3. Case 3 with PV and Wind Power Systems
3.3. Grid Load
3.3.1. Grid Load in Case 1
3.3.2. Grid Load in Case 2
3.3.3. Grid Load in Case 3
3.4. Renewable Energy Penetration into Hydrogen Production
3.5. Sensitivity Analysis
4. Discussion
4.1. Research Advantages
4.2. Research Limitations
4.3. Recommendations for Hydrogen Infrastructure
- (1)
- Case 1 reduced LCOH by merely 2.83%, while Cases 2 and 3 achieved an LCOH reduction of over 40%, clearly demonstrating the necessity of implementing renewable energy in HPRSs, rather than fully depending on the local power grid.
- (2)
- For the studied region, wind power offers limited economic benefits. Thus, in capital-constrained projects and low-wind-resource regions, PV systems should be prioritized for HPRSs.
- (3)
- The investigated HPRS achieves peak shaving and valley filling in the power grid by integrating renewable energy and utilizing electricity during the low-price electricity period. In practice, the design and planning of HPRSs should be incorporated into grid peak regulation systems to mitigate grid pressure.
5. Conclusions
Author Contributions
Funding
Institutional Review Board Statement
Informed Consent Statement
Data Availability Statement
Conflicts of Interest
Abbreviations
| FCEV | Hydrogen Fuel Cell Electric Vehicle |
| HPRS | Hydrogen Production–Refueling Stations |
| JSA | Jellyfish Search Algorithm |
| LCOH | Levelized Cost of Hydrogen |
| EV | Battery Electric Vehicle |
| PV | Photovoltaic |
References
- Liu, F.; Shafique, M.; Luo, X. Quantifying Delayed Climate Mitigation Benefits in Electric and Hydrogen Fuel Cell Vehicle Deployment for Sustainable Mobility. Sustain. Prod. Consum. 2024, 49, 398–414. [Google Scholar] [CrossRef]
- Liu, Y.; Li, Z.; Huang, X.; Liu, F.; Zhou, F.; Lim, M.K. Uncovering Determinants and Barriers to Hydrogen Fuel Cell Vehicle Adoption: Evidence from Chongqing, China. Int. J. Hydrog. Energy 2025, 106, 875–887. [Google Scholar] [CrossRef]
- Lu, Q.; Zhang, B.; Yang, S.; Peng, Z. Life Cycle Assessment on Energy Efficiency of Hydrogen Fuel Cell Vehicle in China. Energy 2022, 257, 124731. [Google Scholar] [CrossRef]
- Du, Y.; Jia, D.; Li, X. A Robust Dynamic Hydrogenation Network Layout Model Considering Station Capacity Expansion and Flexible Transportation Modes. Int. J. Hydrogen Energy 2024, 58, 223–238. [Google Scholar] [CrossRef]
- Li, X.; Ye, T.; Meng, X.; He, D.; Li, L.; Song, K.; Jiang, J.; Sun, C. Advances in the Application of Sulfonated Poly(Ether Ether Ketone) (SPEEK) and Its Organic Composite Membranes for Proton Exchange Membrane Fuel Cells (PEMFCs). Polymers 2024, 16, 2840. [Google Scholar] [CrossRef]
- Roslan, M.F.; Ramachandaramurthy, V.K.; Mansor, M.; Mokhzani, A.S.; Jern, K.P.; Begum, R.A.; Hannan, M.A. Techno-Economic Impact Analysis for Renewable Energy-Based Hydrogen Storage Integrated Grid Electric Vehicle Charging Stations in Different Potential Locations of Malaysia. Energy Strategy Rev. 2024, 54, 101478. [Google Scholar] [CrossRef]
- Marchenko, O.V.; Solomin, S.V. Modeling of Hydrogen and Electrical Energy Storages in Wind/PV Energy System on the Lake Baikal Coast. Int. J. Hydrog. Energy 2017, 42, 9361–9370. [Google Scholar] [CrossRef]
- Wang, Z.; He, Y. AlphaHydrogen: A Virtual Platform for Simulating and Evaluating Station-Based Regional Hydrogen-Electricity Networks with Distributed Renewables, Buildings, and Fuel-Cell Vehicles. Energy Convers. Manag. 2023, 280, 116802. [Google Scholar] [CrossRef]
- Zhao, H.; Yao, Y.; Peng, D.; Zhao, P. A Preference Adjustable Capacity Configuration Optimization Method for Hydrogen-Containing Integrated Energy System Considering Dynamic Energy Efficiency Improvement and Load Fast Tracking. Renew. Energy 2024, 235, 121314. [Google Scholar] [CrossRef]
- Cardona, P.; Costa-Castelló, R.; Roda, V.; Carroquino, J.; Valiño, L.; Ocampo-Martinez, C.; Serra, M. Modelling and Operation Strategy Approaches for On-Site Hydrogen Refuelling Stations. Int. J. Hydrogen Energy 2024, 52, 49–64. [Google Scholar] [CrossRef]
- Demir, H. Design and Optimization of Hybrid Renewable Energy Systems for Hydrogen Production at Aksaray University Campus. Process Saf. Environ. Prot. 2024, 192, 543–556. [Google Scholar] [CrossRef]
- Tezer, T. Multi-Objective Optimization of Hybrid Renewable Energy Systems with Green Hydrogen Integration and Hybrid Storage Strategies. Int. J. Hydrogen Energy 2025, 142, 1249–1271. [Google Scholar] [CrossRef]
- Wang, S.; Peng, Z.; Wang, P.; Chen, A.; Zhuge, C. A Data-Driven Multi-Objective Optimization Framework for Determining the Suitability of Hydrogen Fuel Cell Vehicles in Freight Transport. Appl. Energy 2023, 347, 121452. [Google Scholar] [CrossRef]
- Li, Y.; Liu, F.; Chen, K.; Liu, Y. Technical and Economic Analysis of a Hybrid PV/Wind Energy System for Hydrogen Refueling Stations. Energy 2024, 303, 131899. [Google Scholar] [CrossRef]
- Kopacak, N.; Guldorum, H.C.; Erdinc, O. Implementation of a Decision-Making Approach for a Hydrogen-Based Multi-Energy System Considering EVs and FCEVs Availability. IEEE Access 2024, 12, 114705–114721. [Google Scholar] [CrossRef]
- Song, X.; Qu, Z.; Wang, Y.; Chong, Z. Optimization of Multi-Energy Cloud Energy Storage for Multi-Microgrid System with Hydrogen Refueling Station. Renew. Energy 2025, 241, 122382. [Google Scholar]
- Liu, X.; Hong, H.; Liu, Y.; Wang, R.; Li, J.; Li, Z.; Sun, Q. Research on Multi-Time Scale Optimization Strategy for PV-Electrolyzers Hydrogen Production System Based on MPC. Int. J. Hydrogen Energy 2025, 157, 150301. [Google Scholar] [CrossRef]
- Park, C.-Y.; Hong, S.-H.; Lim, S.-C.; Song, B.-S.; Park, S.-W.; Huh, J.-H.; Kim, J.-C. Inverter Efficiency Analysis Model Based on Solar Power Estimation Using Solar Radiation. Processes 2020, 8, 1225. [Google Scholar] [CrossRef]
- Maghfuri, A.M.; Kuku, M. Optimized Hydrogen Production through Machine Learning: Comparative Analysis of Electrolyzer Technologies Using Hybrid Renewable Energy. Appl. Therm. Eng. 2025, 276, 126923. [Google Scholar] [CrossRef]
- Esmaeilion, F.; Soltani, M.; Nathwani, J.; Al-Haq, A. Design, Analysis, and Optimization of a Novel Poly-Generation System Powered by Solar and Wind Energy. Desalination 2022, 543, 116119. [Google Scholar] [CrossRef]
- Ulleberg, Ø. Modeling of Advanced Alkaline Electrolyzers: A System Simulation Approach. Int. J. Hydrogen Energy 2003, 28, 21–33. [Google Scholar] [CrossRef]
- Koponen, J. Review of Water Electrolysis Technologies and Design of Renewable Hydrogen Production Systems. Veden Elektrolyysiteknologiat ja Uusiutuvan Vedyn Tuotantojärjestelmien Suunnittelu 2015. Available online: https://lutpub.lut.fi/handle/10024/104326 (accessed on 28 June 2025).
- Zhang, Y.; Zhang, F.; Song, X.; Chen, R.; Chen, Z.; Duan, X.; Xia, Y. Optimization of Multiple Alkaline Water Electrolyzers Coupled with Solar Photovoltaic Power for Green Hydrogen Production on a Large Scale. Int. J. Hydrogen Energy 2025, 136, 511–532. [Google Scholar] [CrossRef]
- Liang, T.; Chen, M.; Tan, J.; Jing, Y.; Lv, L.; Yang, W. Large-Scale off-Grid Wind Power Hydrogen Production Multi-Tank Combination Operation Law and Scheduling Strategy Taking into Account Alkaline Electrolyzer Characteristics. Renew. Energy 2024, 232, 121122. [Google Scholar] [CrossRef]
- Huan, Z.; Sun, C.; Ge, M. Progress in Profitable Fe-Based Flow Batteries for Broad-Scale Energy Storage. Wiley Interdiscip. Rev. Energy Environ. 2024, 13, e541. [Google Scholar] [CrossRef]
- Chou, J.-S.; Truong, D.-N. A Novel Metaheuristic Optimizer Inspired by Behavior of Jellyfish in Ocean. Appl. Math. Comput. 2021, 389, 125535. [Google Scholar] [CrossRef]
- Fathy, A.; Bouaouda, A.; Hashim, F.A. Optimal Arrangement of Shaded Photovoltaic Array Using New Modified Black-Winged Kite Algorithm. Expert Syst. Appl. 2025, 289, 128375. [Google Scholar] [CrossRef]
- Wang, X.; Zhang, X.; Qin, B.; Guo, L. Improved Multi-Objective Grasshopper Optimization Algorithm and Application in Capacity Configuration of Urban Rail Hybrid Energy Storage Systems. J. Energy Storage 2023, 72, 108363. [Google Scholar] [CrossRef]
- Bhetalam, A.; Naik, K.A. Adaptive Maximum Power Point Tracking Method for Photovoltaic Systems Using Step-Size Reduction and Adapted Salp Swarm Optimization for Dynamic Conditions. Electr. Power Syst. Res. 2025, 246, 111655. [Google Scholar] [CrossRef]
- Chen, Y.; Hill, D.; Billings, B.; Hedengren, J.; Powell, K. Hydrogen Underground Storage for Grid Electricity Storage: An Optimization Study on Techno-Economic Analysis. Energy Convers. Manag. 2024, 322, 119115. [Google Scholar] [CrossRef]
- Wenjie, G.; Litao, Y.; Aoyang, H.; Zhengjie, L. Optimal Dispatch Model of Active Distribution Network Based on Particle Swarm Optimization Algorithm with Random Weight. In Proceedings of the 2021 IEEE 2nd International Conference on Big Data, Artificial Intelligence and Internet of Things Engineering (ICBAIE), Nanchang, China, 26–28 March 2021; pp. 482–485. [Google Scholar]
- Roy, T.K.; Saha, S.; Oo, A.M.T. Optimizing Hybrid Energy Systems for Remote Australian Communities: The Role of Tilt Angle in Cost-Effective Green Hydrogen Production. Appl. Energy 2025, 391, 125921. [Google Scholar] [CrossRef]
- Chowdhury, P.; Das, P.; Yeassin, R.; Bonah Agyekum, E.; Irshied Al-Maaitah, M.; Odoi-Yorke, F. Exploring the Potential of Solar and Wind-Powered Green Hydrogen: Production, Costs and Environmental Impacts in South Asia. Int. J. Hydrogen Energy 2025, 137, 288–302. [Google Scholar] [CrossRef]
- Klyve, Ø.S.; Grab, R.; Olkkonen, V.; Marstein, E.S. Influence of High-Resolution Data on Accurate Curtailment Loss Estimation and Optimal Design of Hybrid PV–Wind Power Plants. Appl. Energy 2024, 372, 123784. [Google Scholar] [CrossRef]
- Zhang, R.; Lee, M. Optimization of Feed-in Tariff Mechanism for Residential and Industrial Photovoltaic Adoption in Hong Kong. J. Clean. Prod. 2023, 406, 137043. [Google Scholar] [CrossRef]
- Liu, X.; Gou, Z. Hybrid Forecasting and Optimization Framework for Residential Photovoltaic-Battery Systems: Integrating Data-Driven Prediction with Multi-Strategy Scenario Analysis. Build. Simul. 2025, 1–23. [Google Scholar] [CrossRef]
- Ren, Z.; Chen, Y.; Song, C.; Liu, M.; Xu, A.; Zhang, Q. Economic Analysis of Rooftop Photovoltaics System under Different Shadowing Conditions for 20 Cities in China. Build. Simul. 2024, 17, 235–252. [Google Scholar] [CrossRef]
- Dong, H.; Xu, C.; Chen, W. Modeling and Configuration Optimization of the Rooftop Photovoltaic with Electric-Hydrogen-Thermal Hybrid Storage System for Zero-Energy Buildings: Consider a Cumulative Seasonal Effect. Build. Simul. 2023, 16, 1799–1819. [Google Scholar] [CrossRef]
- Tang, X.; Shi, L.; Li, M.; Xu, S.; Sun, C. Health State Estimation and Long-Term Durability Prediction for Vehicular PEM Fuel Cell Stacks Under Dynamic Operational Conditions. IEEE Trans. Power Electron. 2025, 40, 4498–4509. [Google Scholar] [CrossRef]




















| Mean Value | Standard Deviation | Refueling Period 1 (8:00–13:00) Quantity of FCEVs | Refueling Period 2 (0:00–1:00, 15:00–18:00) Quantity of FCEVs | Refueling Period 3 (Other Periods) Quantity of FCEVs | |
|---|---|---|---|---|---|
| Truck group 1 | 10 | 6 | 15 | 4 | 2 |
| Truck group 2 | 18 | 9 | 14 | 2 | 2 |
| Component | Capacity | Economic Parameters | |
|---|---|---|---|
| Electrolyzer | 4800 kW | Unit price of investment, USD 560/kW | Unit price of operation, USD 2.4/kW·a |
| Hydrogen tank | 1230 kg | Unit price of investment, USD 420/kg | Unit price of operation, USD 4.2/kg·a |
| PV | 0 kW | Unit price of investment, USD 490/kW | Unit price of operation, USD 4.9/kW·a |
| Wind power | 0 kW | Unit price of investment, USD 560/kW | Unit price of operation, USD 2.4/kW·a |
| FCEV | 40 vehicles | Truck group 1, average daily refueling hydrogen at 10 kg Truck group 2, average daily refueling hydrogen at 18 kg | |
| Local grid electricity price levels | / | Low-price electricity period (23:00–05:00): USD 0.0501/kWh Normal-price electricity period (06:00–09:00, 13:00–16:00): USD 0.107/kWh High-price electricity period (10:00–12:00, 17:00–22:00): USD 0.170/kWh Grid feed-in tariffs: USD 0.0630/kWh Wind/solar curtailment penalty: USD 0.0490/kWh | |
| Electricity Sources | Electrolyzer | |
|---|---|---|
| Case 1 | Grid | Rated power operation |
| Case 2 | Grid + PV | Variable power operation |
| Case 3 | Grid + PV + wind power | Variable power operation |
| Optimization Goals | Electrolyzer (kW) | Hydrogen Tank (kg) | Initial Investment (USD) | Operational Cost (USD/a) | LCOH (USD/kg) | Change |
|---|---|---|---|---|---|---|
| Reference case | 4800 | 1230 | 4,005,750 | 1,276,675 | 9.55 | / |
| Minimum initial investment | 3100 | 1260 | 2,831,500 | 1,636,299 | 10.64 | −29.31% |
| Minimum operational cost | 5335 | 1005 | 4,262,125 | 1,191,670 | 9.33 | −6.66% |
| Minimum LCOH | 5305 | 845 | 4,157,125 | 1,192,730 | 9.28 | −2.83% |
| Optimization Goals | PV (kW) | Electrolyzer (kW) | Hydrogen Tank (kg) | Initial Investment (USD) | Operational Cost (USD/a) | LCOH (USD/kg) | Change |
|---|---|---|---|---|---|---|---|
| Reference case | 0 | 4800 | 1230 | 4,005,750 | 1,276,675 | 9.55 | / |
| Minimum initial investment | 1005 | 2945 | 865 | 3,131,188 | 1,181,164 | 8.38 | −21.83% |
| Minimum operational cost | 15,000 | 4330 | 910 | 12,696,250 | −325,852 | 5.72 | −100% |
| Minimum LCOH | 8705 | 2305 | 800 | 7,365,312 | 219,470 | 5.43 | −43.14% |
| Optimization Goals | Wind Power (kW) | PV (kW) | Electrolyzer (kW) | Hydrogen Tank (kg) | Initial Investment (USD) | Operational Cost (USD/a) | LCOH (USD/kg) | Change |
|---|---|---|---|---|---|---|---|---|
| Reference case | 0 | 0 | 4800 | 1230 | 4,005,750 | 1,276,675 | 9.55 | / |
| Minimum initial investment | 500 | 1380 | 2840 | 840 | 3,536,750 | 1,083,988 | 8.06 | −11.71% |
| Minimum operational cost | 4680 | 15,000 | 4850 | 515 | 15,309,875 | −596,978 | 5.76 | −100% |
| Minimum LCOH | 635 | 8705 | 2220 | 695 | 7,584,062 | 176,258 | 5.33 | −44.19% |
| Grid feed-in tariffs (%) | Wind power (kW) | PV (kW) | Electrolyzer (kW) | Hydrogen tank (kg) | LCOH (USD/kg) |
| 100 | 635 | 8705 | 2220 | 695 | 5.33 |
| 94 | 685 | 8785 | 2375 | 780 | 5.51 |
| 88 | 625 | 8805 | 2235 | 810 | 5.61 |
| 82 | 715 | 8180 | 2235 | 785 | 5.73 |
| 78 | 525 | 8160 | 2245 | 785 | 5.82 |
| 72 | 790 | 7970 | 2115 | 885 | 5.90 |
| 66 | 430 | 7770 | 2150 | 810 | 5.99 |
| 60 | 730 | 7480 | 2240 | 580 | 6.09 |
| 54 | 820 | 7065 | 2165 | 760 | 6.18 |
| 48 | 425 | 7430 | 2195 | 655 | 6.24 |
| Hydrogen load (%) | Wind power (kW) | PV (kW) | Electrolyzer (kW) | Hydrogen tank (kg) | LCOH (USD/kg) |
| 100 | 635 | 8705 | 2220 | 695 | 5.33 |
| 110 | 720 | 8995 | 2480 | 755 | 5.25 |
| 120 | 865 | 9535 | 2675 | 875 | 5.18 |
| 130 | 1160 | 11,720 | 3050 | 910 | 5.09 |
| 140 | 1105 | 12,180 | 3165 | 970 | 5.01 |
| 150 | 1080 | 12,305 | 3260 | 1045 | 4.96 |
| 160 | 1070 | 12,495 | 3530 | 1175 | 4.94 |
Disclaimer/Publisher’s Note: The statements, opinions and data contained in all publications are solely those of the individual author(s) and contributor(s) and not of MDPI and/or the editor(s). MDPI and/or the editor(s) disclaim responsibility for any injury to people or property resulting from any ideas, methods, instructions or products referred to in the content. |
© 2025 by the authors. Licensee MDPI, Basel, Switzerland. This article is an open access article distributed under the terms and conditions of the Creative Commons Attribution (CC BY) license (https://creativecommons.org/licenses/by/4.0/).
Share and Cite
Zhang, Y.; Zhang, W.; He, Y.; Zhang, H.; Chen, W.; Yang, C.; Dong, H. Capacity Optimization of Renewable-Based Hydrogen Production–Refueling Station for Fuel Cell Electric Vehicles: A Real-Project-Based Case Study. Sustainability 2025, 17, 7311. https://doi.org/10.3390/su17167311
Zhang Y, Zhang W, He Y, Zhang H, Chen W, Yang C, Dong H. Capacity Optimization of Renewable-Based Hydrogen Production–Refueling Station for Fuel Cell Electric Vehicles: A Real-Project-Based Case Study. Sustainability. 2025; 17(16):7311. https://doi.org/10.3390/su17167311
Chicago/Turabian StyleZhang, Yongzhe, Wenjie Zhang, Yingdong He, Hanwen Zhang, Wenjian Chen, Chengzhi Yang, and Hao Dong. 2025. "Capacity Optimization of Renewable-Based Hydrogen Production–Refueling Station for Fuel Cell Electric Vehicles: A Real-Project-Based Case Study" Sustainability 17, no. 16: 7311. https://doi.org/10.3390/su17167311
APA StyleZhang, Y., Zhang, W., He, Y., Zhang, H., Chen, W., Yang, C., & Dong, H. (2025). Capacity Optimization of Renewable-Based Hydrogen Production–Refueling Station for Fuel Cell Electric Vehicles: A Real-Project-Based Case Study. Sustainability, 17(16), 7311. https://doi.org/10.3390/su17167311

