Big Data Analytics as a Driver for Sustainable Performance: The Role of Green Supply Chain Management in Advancing Circular Economy in Saudi Arabian Pharmaceutical Companies
Abstract
1. Introduction
- To what extent does BDA influence sustainable achievement and the CE?
- How does SP mediate the relationship between BDA and CE?
- What role does GSCM play in mediating the link between BDA and the CE?
2. Theoretical Framework and Hypotheses Development
2.1. Big Data Analytics as a Dynamic Capability
2.2. Circular Economy
2.3. Impact of Big Data Analytics on Circular Economy
2.4. Impact of Big Data on Sustainable Performance
2.5. Impact of Big Data Analytics on Green Supply Chain Management
2.6. Sustainable Performance’s Impact on Circular Economy
2.7. Impact of Green Supply Chain Management on the Circular Economy
2.8. Sustainable Performance as a Mediator Between Big Data Analytics and Circular Economy
2.9. Green Supply Chain Management as a Mediator Between Big Data Analytics and Circular Economy
3. Methodology
3.1. Research Design
3.2. Research Sample
4. Data Assessment
Measurement Model
5. Results and Discussion
6. Research Contributions and Practical Implications
- Integrate Large-Scale Data Analysis in the Pharmaceutical Sector: Apply large-scale data analysis procedures to develop resource efficiency and mitigate waste, thus enhancing industrial sustainability and reinforcing the shift toward a CE.
- Promote Sustainability into Corporate Strategies: Utilize sustainability as a core component of long-term strategies by updating big data to enhance operations, develop green supply chain management, and mitigate environmental impacts.
- Support Green Supply Chain Management: Facilitate policies that encourage green supply system monitoring in accordance with large-scale data analysis with the aim of increasing productivity, efficiency, and sustainability.
- Construct Public–Private Collaboration to Improve the Circular Economy: Support cooperation between governments and businesses to promote the circular economy through legislation and policies that encourage big data analytics for better recycling processes and waste reduction.
- Offer Training Programs on Sustainability and Big Data: Implement training programs to increase awareness amongst businesses and employees about the importance of industrial sustainability and the CE, and to construct expertise in BDA.
- Advance Technological Infrastructure for Big Data Application: Enhance digital infrastructure within companies to reinforce the adoption of large-scale data analysis systems, namely, investments in modern information systems.
- Support Innovation in Sustainability Using Big Data: Encourage innovation in sustainability through big data, encouraging the development of new solutions to upgrade industrial performance and mitigate environmental influence.
- Tackle Global Developments in Big Data and Sustainability: Track the latest studies and developments in AI and BDA and discover the ways in which they can reinforce economic and environmental sustainability for optimal outcomes.
- Policy Recommendations for Sustainable Practices: For policymakers, the study suggests improving a regulatory framework to encourage sustainable practices within the industrial sector and providing incentives for companies investing in green technologies and circular economic applications. Encouraging public–private partnerships to promote knowledge and improvements in sustainable technologies is also critical.
7. Conclusions, Limitations, and Future Research
Author Contributions
Funding
Institutional Review Board Statement
Informed Consent Statement
Data Availability Statement
Conflicts of Interest
References
- Das, S.K.; Bressanelli, G.; Saccani, N. Clustering the research at the intersection of industry 4.0 technologies, environmental sustainability and circular economy: Evidence from literature and future research directions. Circ. Econ. Sustain. 2024, 4, 2473–2504. [Google Scholar]
- Gupta, A.; Singh, R.K. Applications of emerging technologies in logistics sector for achieving circular economy goals during COVID 19 pandemic: Analysis of critical success factors. Int. J. Logist. Res. Appl. 2024, 27, 451–472. [Google Scholar]
- Asbeetah, Z.; Alzubi, A.; Khadem, A.; Iyiola, K. Harnessing Digital Transformation for Sustainable Performance: Exploring the Mediating Roles of Green Knowledge Acquisition and Innovation Performance Under Digital Transformational Leadership. Sustainability 2025, 17, 2285. [Google Scholar] [CrossRef]
- Awad, I.M.; Nuseibeh, H.; Amro, A.A. Competitiveness in the Era of Circular Economy and Digital Innovations: An Integrative Literature Review. Sustainability 2025, 17, 4599. [Google Scholar] [CrossRef]
- Geißdoerfer, M.; Savaget, P.; Bocken, N.M.P.; Hultink, E.J. The Circular Economy: A new sustainability paradigm? J. Clean. Prod. 2017, 143, 757–768. [Google Scholar] [CrossRef]
- Almanza Junco, C.A.; Pulido Ramirez, M.d.P.; Gaitán Angulo, M.; Gómez-Caicedo, M.I.; Mercado Suárez, Á.L. Factors for the implementation of the circular economy in Big Data environments in service companies in post pandemic times of COVID-19: The case of Colombia. Front. Big Data 2023, 6, 1156780. [Google Scholar]
- Sangpetch, P.; Ueasangkomsate, P. The influence of the big data analytics and circular economy on the sustainable performance of SMEs. Thammasat Rev. 2023, 26, 114–139. [Google Scholar]
- Sahoo, S.; Upadhyay, A.; Kumar, A. Circular economy practices and environmental performance: Analysing the role of big data analytics capability and responsible research and innovation. Bus. Strategy Environ. 2023, 32, 6029–6046. [Google Scholar]
- Belhadi, A.; Kamble, S.S.; Zkik, K.; Cherrafi, A.; Touriki, F.E. The integrated effect of Big Data Analytics, Lean Six Sigma and Green Manufacturing on the environmental performance of manufacturing companies: The case of North Africa. J. Clean. Prod. 2020, 252, 119903. [Google Scholar]
- Belhadi, A.; Kamble, S.S.; Gunasekaran, A.; Zkik, K.; Touriki, F.E. A Big Data Analytics-driven Lean Six Sigma framework for enhanced green performance: A case study of chemical company. Prod. Plan. Control 2023, 34, 767–790. [Google Scholar]
- Islam, S.; Hassan, S.; Hossain, S.; Ahmed, T.; Karmaker, C.L.; Bari, A.M. Exploring the influence of circular economy on big data analytics and supply chain resilience nexus: A structural equation modeling approach. Green Technol. Sustain. 2025, 3, 100219. [Google Scholar] [CrossRef]
- Al Mamun, A.; Reza, M.N.H.; Yang, Q.; Aziz, N.A. Dynamic capabilities in action: The synergy of big data analytics, supply chain ambidexterity, green supply chain and firm performance. J. Enterp. Inf. Manag. 2025, 38, 636–659. [Google Scholar]
- Mehmood, K.; Jabeen, F.; Rashid, M.; Alshibani, S.M.; Lanteri, A.; Santoro, G. Unraveling the transformation: The three-wave time-lagged study on big data analytics, green innovation and their impact on economic and environmental performance in manufacturing SMEs. Eur. J. Innov. Manag. 2024. [Google Scholar] [CrossRef]
- Kamble, S.S.; Gunasekaran, A.; Gawankar, S.A. Achieving Sustainable Performance in a Data-Driven Agriculture Supply Chain: A Review for Research and Applications. Int. J. Prod. Econ. 2020, 219, 179–194. [Google Scholar]
- Guilhem, A.P.S.; Klein, L. Effects of big data capability on sustainable manufacturing and circular economy in Brazilian industries. Rev. Bras. Gestão Negócios 2024, 26, e20230152. [Google Scholar]
- Fayyaz, A.; Liu, C.; Xu, Y.; Khan, F.; Ahmed, S. Untangling the cumulative impact of big data analytics, green lean six sigma and sustainable supply chain management on the economic performance of manufacturing organisations. Prod. Plan. Control 2024, 36, 1137–1154. [Google Scholar]
- Mangla, S.K.; Kusi-Sarpong, S.; Luthra, S.; Bai, C.; Jakhar, S.K.; Khan, S.A. Operational Excellence for Improving Sustainable Supply Chain Performance. Resour. Conserv. Recycl. 2020, 162, 105025. [Google Scholar] [CrossRef]
- Bai, C.; Sarkis, J.; Yin, F.; Dou, Y. Sustainable Supply Chain Flexibility and Its Relationship to Circular Economy-Target Performance. Int. J. Prod. Res. 2020, 58, 5893–5910. [Google Scholar]
- Liu, Z.; Mahinder Singh, H.S.; Shibli, F.A. What is a recognized mechanism for transforming big data analytics into firm performance? A meta-analysis from cultural view. Humanit. Soc. Sci. Commun. 2025, 12, 10. [Google Scholar] [CrossRef]
- Jahani, H.; Jain, R.; Ivanov, D. Data science and big data analytics: A systematic review of methodologies used in the supply chain and logistics research. Ann. Oper. Res. 2023, 1–58. [Google Scholar] [CrossRef]
- Barney, J.B. Firm resources and sustained competitive advantage. J. Manag. 1991, 17, 99–120. [Google Scholar] [CrossRef]
- Teece, D.J. Explicating dynamic capabilities: The nature and microfoundations of (sustainable) enterprise performance. Strateg. Manag. J. 2007, 28, 1319–1350. [Google Scholar] [CrossRef]
- Di Vaio, A.; Hassan, R.; Alavoine, C. Data intelligence and analytics: A bibliometric analysis of human–artificial intelligence in public sector decision-making effectiveness. Technol. Forecast. Soc. Change 2022, 174, 121201. [Google Scholar] [CrossRef]
- Yoshikuni, A.C.; Dwivedi, R.; de Aguiar Vallim Filho, A.R.; Wamba, S.F. Big data analytics-enabled dynamic capabilities for corporate performance mediated through innovation ambidexterity: Findings from machine learning with cross-country analysis. Technol. Forecast. Soc. Change 2025, 210, 123851. [Google Scholar] [CrossRef]
- Surajit, B.; Gunjan, Y.; Pavitra, D.; Krishan, K.K. Key resources for industry 4.0 adoption and its effect on sustainable production and circular economy: An empirical study. J. Clean. Prod. 2021, 281, 125233. [Google Scholar] [CrossRef]
- Dubey, R.; Gunasekaran, A.; Childe, S.J.; Fosso Wamba, S.; Roubaud, D.; Foropon, C. Empirical investigation of data analytics capability and organizational flexibility as complements to supply chain resilience. Int. J. Prod. Res. 2021, 59, 110–128. [Google Scholar]
- Teece, D.J. Dynamic capabilities as (workable) management systems theory. J. Manag. Organ. 2018, 24, 359–368. [Google Scholar] [CrossRef]
- Li, W.; Waris, I.; Bhutto, M.Y. Understanding the nexus among big data analytics capabilities, green dynamic capabilities, supply chain agility and green competitive advantage: The moderating effect of supply chain innovativeness. J. Manuf. Technol. Manag. 2024, 35, 119–140. [Google Scholar] [CrossRef]
- Al-Khatib, A.W. Big data analytics capabilities and green supply chain performance: Investigating the moderated mediation model for green innovation and technological intensity. Bus. Process Manag. J. 2022, 28, 1446–1471. [Google Scholar]
- Abdallah, A.B.; Al-Ghwayeen, W.S.; Al-Amayreh, E.A.M.; Sweis, R.J. The impact of green supply chain management on circular economy performance: The mediating roles of green innovations. Logistics 2024, 8, 20. [Google Scholar] [CrossRef]
- Mikalef, P.; Krogstie, J.; Pappas, I.O.; Pavlou, P. Exploring the relationship between big data analytics capability and competitive performance: The mediating roles of dynamic and operational capabilities. Inf Manag. 2020, 57, 103169. [Google Scholar] [CrossRef]
- AlNuaimi, B.K.; Khan, M.; Ajmal, M.M. The role of big data analytics capabilities in greening e-procurement: A higher order PLS-SEM analysis. Technol. Forecast. Soc. Change 2021, 169, 120808. [Google Scholar]
- Riggs, R.; Roldán, J.L.; Real, J.C.; Felipe, C.M. Opening the black box of big data sustainable value creation: The mediating role of supply chain management capabilities and circular economy practices. Int. J. Phys. Distrib. Logist. Manag. 2023, 53, 762–788. [Google Scholar]
- Yalçın, Ö. Circular Economy: A Bibliometric Analysis of Publications in the Web of Science. Selçuk Üniversitesi Sos. Bilim. Enstitüsü Derg. 2023, 51, 82–91. [Google Scholar]
- Chau, K.Y.; Hong, M.P.; Lin, C.-H.; Ngo, T.Q.; Phan, T.T.H.; Huy, P.Q. The impact of economic and non-economic determinants on circular economy in Vietnam: A perspective of sustainable supply chain management. Technol. Econ. Dev. Econ. 2023, 29, 1587–1610. [Google Scholar]
- Banu, Z. Integration of ESG principles: An initiative for transformation from Linear Economy to Circular Economy. Theor. Appl. Econ. 2024, XXXI, 183–196. [Google Scholar]
- Morseletto, P. Restorative and regenerative: Exploring the concepts in the circular economy. J. Ind. Ecol. 2020, 24, 763–773. [Google Scholar]
- Gupta, S.; Chen, H.; Hazen, B.T.; Kaur, S.; Gonzalez, E.D.S. Circular economy and big data analytics: A stakeholder perspective. Technol. Forecast. Soc. Change 2019, 144, 466–474. [Google Scholar]
- Cagno, E.; Negri, M.; Neri, A.; Giambone, M. One framework to rule them all: An integrated, multi-level and scalable performance measurement framework of sustainability, circular economy and industrial symbiosis. Sustain. Prod. Consum. 2023, 35, 55–71. [Google Scholar]
- Kirchherr, J.; Reike, D.; Hekkert, M. Conceptualizing the circular economy: An analysis of 114 definitions. Resour. Conserv. Recycl. 2017, 127, 221–232. [Google Scholar] [CrossRef]
- Jabbour, C.J.C.; de Sousa Jabbour, A.B.L.; Sarkis, J.; Godinho Filho, M. Unlocking the Circular Economy Through New Business Models Based on Large-Scale Data: An Integrative Framework and Research Agenda. Technol. Forecast. Soc. Change 2019, 144, 546–552. [Google Scholar]
- Ding, L.; Wang, T.; Chan, P.W. Forward and reverse logistics for circular economy in construction: A systematic literature review. J. Clean. Prod. 2023, 388, 135981. [Google Scholar] [CrossRef]
- Kamble, S.S.; Belhadi, A.; Gunasekaran, A.; Ganapathy, L.; Verma, S. A Large Multi-Group Decision- Making Technique for Prioritizing the Big Data-Driven Circular Economy Practices in the Automobile Component Manufacturing. Technol. Forecast. Soc. Change 2021, 165, 120567. [Google Scholar]
- Dong, Q.; Wu, Y.; Lin, H.; Sun, Z.; Liang, R. Fostering green innovation for corporate competitive advantages in big data era: The role of institutional benefits. Technol. Anal. Strateg. Manag. 2022, 36, 181–194. [Google Scholar]
- Edwin Cheng, T.C.; Kamble, S.S.; Belhadi, A.; Ndubisi, N.O.; Lai, K.H.; Kharat, M.G. Linkages between big data analytics, circular economy, sustainable supply chain flexibility, and sustainable performance in manufacturing firms. Int. J. Prod. Res. 2021, 60, 6908–6922. [Google Scholar] [CrossRef]
- Bolewski, J.; Papadopoulos, S. Managing massive multi-dimensional array data with TileDB:—Invited demo paper. In Proceedings of the 2017 IEEE International Conference on Big Data (Big Data), Boston, MA, USA, 11–14 December 2017; pp. 3175–3176. [Google Scholar] [CrossRef]
- Khaw, K.W.; Camilleri, M.; Tiberius, V.; Alnoor, A.; Zaidan, A.S. Benchmarking electric power companies’ sustainability and circular economy behaviors: Using a hybrid PLS-SEM and MCDM approach. Environ. Dev. Sustain. 2024, 26, 6561–6599. [Google Scholar]
- Bickley, S.J.; Macintyre, A.; Torgler, B. Artificial intelligence and big data in sustainable entrepreneurship. J. Econ. Surv. 2025, 39, 103–145. [Google Scholar]
- Madi, M.A. The impact of big data analysis on competitive advantage support (Field study on industrial companies listed on the Palestine Stock Exchange). Glob. J. Econ. Bus. 2021, 10, 630–646. [Google Scholar]
- Rashid, A.; Baloch, N.; Rasheed, R.; Ngah, A.H. Big data analytics-artificial intelligence and sustainable performance through green supply chain practices in manufacturing firms of a developing country. J. Sci. Technol. Policy Manag. 2025, 16, 42–67. [Google Scholar]
- Cheng, J.; Singh, H.S.M.; Zhang, Y.-C.; Wang, S.-Y. The impact of business intelligence, big data analytics capability, and green knowledge management on sustainability performance. J. Clean. Prod. 2023, 429, 139410. [Google Scholar]
- Imran, R.; Alraja, M.N.; Khashab, B. Sustainable performance and green innovation: Green human resources management and big data as antecedents. IEEE Trans. Eng. Manag. 2021, 70, 4191–4206. [Google Scholar]
- Srivastava, S.K. Green supply-chain management: A state-of-the-art literature review. Int. J. Manag. Rev. 2007, 9, 53–80. [Google Scholar]
- Bekrar, A.; Ait El Cadi, A.; Todosijevic, R.; Sarkis, J. Digitalizing the closing-of-the-loop for supply chains: A transportation and blockchain perspective. Sustainability 2021, 13, 2895. [Google Scholar]
- Shi, H.; Feng, T.; Zhu, Z. The impact of big data analytics capability on green supply chain integration: An organizational information processing theory perspective. Bus. Process Manag. J. 2023, 29, 550–577. [Google Scholar]
- Gallo, H.; Khadem, A.; Alzubi, A. The relationship between big data analytic-artificial intelligence and environmental performance: A moderated mediated model of green supply chain collaboration (GSCC) and top management commitment (TMC). Discret. Dyn. Nat. Soc. 2023, 1–16, 4980895. [Google Scholar]
- Mishra, B.P.; Biswal, B.B.; Behera, A.K.; Das, H.C. Effect of big data analytics on improvement of corporate social/green performance. J. Model. Manag. 2021, 16, 922–943. [Google Scholar]
- Benzidia, S.; Makaoui, N.; Bentahar, O. The impact of big data analytics and artificial intelligence on green supply chain process integration and hospital environmental performance. Technol. Forecast. Soc. Change 2021, 165, 120557. [Google Scholar]
- Maldonado-Guzmán, G.; Garza-Reyes, J.A. Beyond lean manufacturing and sustainable performance: Are the circular economy practices worth pursuing? Manag. Environ. Qual. Int. J. 2023, 34, 1332–1351. [Google Scholar]
- Mengistu, A.T.; Panizzolo, R. Tailoring sustainability indicators to small and medium enterprises for measuring industrial sustainability performance. Meas. Bus. Excell. 2022, 27, 54–70. [Google Scholar]
- Marciano, F.; Cocca, P.; Stefana, E. Safety Role and Contribution to Industrial Sustainability. Sustainability 2024, 16, 485. [Google Scholar] [CrossRef]
- Matarneh, S.; Piprani, A.Z.; Ellahi, R.M.; Nguyen, D.N.; Le, T.M.; Nazir, S. Industry 4.0 technologies and circular economy synergies: Enhancing corporate sustainability through sustainable supply chain integration and flexibility. Environ. Technol. Innov. 2024, 35, 103723. [Google Scholar]
- United Nations. THE 17 GOALS|Sustainable. Development 2015. Available online: https://sdgs.un.org/goals (accessed on 14 June 2025).
- Mirzaei, S.; Shekhar, S. Applying a thematic analysis in identifying the role of circular economy in sustainable supply chain practices. Environ. Dev. Sustain. 2023, 25, 4691–4722. [Google Scholar]
- Rosário, A.T.; Lopes, P.; Rosário, F.S. Sustainability and the Circular Economy Business Development. Sustainability 2024, 16, 6092. [Google Scholar] [CrossRef]
- Trisyulianti, E.; Prihartono, B.; Andriani, M.; Suryadi, K. Sustainability Performance Management Framework for Circular Economy Implementation in State-Owned Plantation Enterprises. Sustainability 2022, 14, 482. [Google Scholar] [CrossRef]
- Kazancoglu, I.; Sagnak, M.; Kumar Mangla, S.; Kazancoglu, Y. Circular economy and the policy: A framework for improving the corporate environmental management in supply chains. Bus. Strategy Environ. 2021, 30, 590–608. [Google Scholar]
- De Jesus, A.; Mendonça, S. Lost in transition? Drivers and barriers in the eco-innovation road to the circular economy. Ecol. Econ. 2018, 145, 75–89. [Google Scholar] [CrossRef]
- Munonye, W.C. Towards Circular Economy Metrics: A Systematic Review. Circ. Econ. Sustain. 2025. [Google Scholar] [CrossRef]
- Ferrante, M.; Vitti, M.; Sassanelli, C. The Evolution of Circular Economy Performance Assessment: A Systematic Literature Review. Renew. Sustain. Energy Rev. 2025, 217, 115757. [Google Scholar] [CrossRef]
- Sönnichsen, S.; de Jong, A.; Clement, J.; Maull, R.; Voss, C. The circular economy: A transformative service perspective. J. Serv. Res. 2024, 28, 228–245. [Google Scholar]
- Guldmann, E.; Huulgaard, R.D. Barriers to circular business model innovation: A multiple-case study. J. Clean. Prod. 2020, 243, 118160. [Google Scholar]
- Govindan, K.; Agarwal, V.; Darbari, J.D.; Jha, P. An integrated decision making model for the selection of sustainable forward and reverse logistic providers. Ann. Oper. Res. 2019, 273, 607–650. [Google Scholar]
- Hofmann, F. Circular business models: Business approach as driver or obstructer of sustainability transitions? J. Clean. Prod. 2019, 224, 361–374. [Google Scholar]
- Theeraworawit, M.; Suriyankietkaew, S.; Hallinger, P. Sustainable supply chain management in a circular economy: A bibliometric review. Sustainability 2022, 14, 9304. [Google Scholar] [CrossRef]
- Lampropoulos, G.; Rahanu, H.; Georgiadou, E.; Siakas, D.; Siakas, K. Reconsidering a sustainable future through artificial intelligence of things (AIoT) in the context of circular economy. In Artificial Intelligence of Things for Achieving Sustainable Development Goals; Springer: Berlin/Heidelberg, Germany, 2024; pp. 1–20. [Google Scholar]
- Poddar, S.; Priya, M.; Ghosh, M.; Singh, A.K.; Pandey, S. Circular economy integration in the indian FMCG supply chain: Unveiling strategic hurdles and pathways to sustainable transformation. Circ. Econ. Sustain. 2024, 4, 2147–2167. [Google Scholar]
- Bhatti, S.H.; Hussain, W.M.H.W.; Khan, J.; Khan, N.; Arshad, M.I. Exploring Data-Driven Innovation: What’s Missing in the Relationship between Big Data Analytics Capabilities and Supply Chain Innovation? Ann. Oper. Res. 2024, 333, 799–824. [Google Scholar] [CrossRef]
- Rahman, M.A.; Saha, P.; Bela, H.M.; Hasan Ratul, S.; Graham, G. Big Data Analytics Capability and Supply Chain Sustainability: Analyzing the Moderating Role of Green Supply Chain Management Practices. Benchmarking 2024. [Google Scholar] [CrossRef]
- Feng, Y.; Lai, K.H.; Zhu, Q. Green Supply Chain Innovation: Emergence, Adoption, and Challenges. Int. J. Prod. Econ. 2022, 248, 108497. [Google Scholar] [CrossRef]
- Ramayah, T.; Cheah, J.; Chuah, F.; Ting, H.; Memon, M.A. Partial least squares structural equation modeling (PLS-SEM) using smartPLS 3.0. Updat. Guide Pract. Guide Stat. Anal. 2018, 1, 1–72. [Google Scholar]
- Hair, J.F.; Risher, J.J.; Sarstedt, M.; Ringle, C.M. When to use and how to report the results of PLS-SEM. Eur. Bus. Rev. 2019, 31, 2–24. [Google Scholar]
- Abu Khashaba, M. The role of green practices for human resource management and supply chain management in improving organization performance: An applied study on industrial companies in Egypt. J. Financ. Commer. Res. 2023, 24, 438–485. [Google Scholar] [CrossRef]
- Jum’a, L.; Zimon, D.; Madzik, P. Impact of big data technological and personal capabilities on sustainable performance on Jordanian manufacturing companies: The mediating role of innovation. J. Enterp. Inf. Manag. 2024, 37, 329–354. [Google Scholar]
- Dijkstra, T.K.; Henseler, J. Consistent partial least squares path modeling. MIS Q. 2015, 39, 297–316. [Google Scholar]
- Peng, D.X.; Lai, F. Using partial least squares in operations management research: A practical guideline and summary of past research. J. Oper. Manag. 2012, 30, 467–480. [Google Scholar]
- Memon, M.A.; Jun, H.C.; Ting, H.; Francis, C.W. Mediation analysis issues and recommendations. J. Appl. Struct. Equ. Model 2018, 2, i–ix. [Google Scholar]
- Awan, U.; Shamim, S.; Khan, Z.; Zia, N.U. Big Data Analytics Capability and Decision-Making: The Role of Data-Driven Insight on Circular Economy Performance. Technol. Forecast. Soc. Change 2021, 168, 120766. [Google Scholar] [CrossRef]
- Alshuwaikhat, H.M.; Adenle, Y.A.; Saghir, B. Sustainability assessment of higher education institutions in Saudi Arabia. Sustainability 2016, 8, 750. [Google Scholar] [CrossRef]


| Demographic Data | Frequency | Percent |
|---|---|---|
| Gender | ||
| Male | 153 | |
| Female | 122 | |
| Total | 275 | 100.0 |
| Age | ||
| 18—Less than 28 years | 52 | |
| 28—Less than 38 years | 105 | |
| 38—Less than 48 years | 71 | |
| More than 48 years | 47 | |
| Total | 275 | 100.0 |
| Number of Years Working with the Company | ||
| Less than 4 years | 32 | |
| 4 to less than 8 years | 46 | |
| 8 to less than 12 years | 134 | |
| 12 years and above | 63 | |
| Total | 275 | 100.0 |
| Education | ||
| High School and less | 65 | |
| Diploma | 59 | |
| Bachelor’s degree | 91 | |
| Higher studies | 60 | |
| Total | 275 | 100.0 |
| Job Level in the Company | ||
| Senior Level | 43 | |
| Middle Level | 67 | |
| Junior Level | 165 | |
| Total | 275 | 100.0 |
| Type of Contract | ||
| Permanent | 235 | |
| Temporary | 24 | |
| Other | 16 | |
| Total | 275 | 100.0 |
| Construct | Construct Items | Questionnaire Questions | Item Loading | Cronbach’s Alpha (α) | CR | AVE |
|---|---|---|---|---|---|---|
| Big Data Analytics [7,15,29] | BDA-1 | Our dashboards provide us with the ability to delve into information to support root cause analysis and continuous improvement | 0.901 | 0.933 | 0.949 | 0.790 |
| BDA-2 | The managers in our company understand the importance of big data and its analytics in enhancing the value of our business | 0.877 | ||||
| BDA-3 | In our company, the importance of big data and its analytics enhances the value of our business | 0.923 | ||||
| BDA-4 | Our company uses advanced analytical techniques to enhance decision-making | 0.901 | ||||
| BDA-5 | Our company provides appropriate training for employees to use big data analytics tools | 0.839 | ||||
| Sustainable Performance [83] | SP-1 | The company has an exceptional performance in environmental protection compared to other companies in the same field | 0.922 | 0.925 | 0.943 | 0.770 |
| SP-2 | The company frequently discusses environmental protection results internally | 0.873 | ||||
| SP-3 | We have improved health and safety within the communities where we operate | 0.893 | ||||
| SP-4 | The company strives to significantly enhance its green image | 0.904 | ||||
| SP-5 | The company aims to achieve high employee satisfaction | 0.790 | ||||
| Green Supply Chain Management [59,84] | GSCM-1 | The company implements green purchasing practices | 0.807 | 0.923 | 0.940 | 0.723 |
| GSCM-2 | The company implements cross-functional collaboration practices to improve environmental performance | 0.834 | ||||
| GSCM-3 | The company applies green supply chain information systems | 0.801 | ||||
| GSCM-4 | The company implements green distribution practices | 0.896 | ||||
| GSCM-5 | The company utilizes reverse logistics systems | 0.884 | ||||
| GSCM-6 | The company has programs for environmental review and complaint management | 0.876 | ||||
| Circular Economy [15,30] | CE-1 | The company aims to reduce the consumption of hazardous materials | 0.874 | 0.920 | 0.938 | 0.717 |
| CE-2 | There is collaboration between different departments or functional areas in improving the company’s environmental practices | 0.861 | ||||
| CE-3 | The company seeks to eliminate solid waste | 0.803 | ||||
| CE-4 | There is a training program for employees and staff on environmental issues | 0.913 | ||||
| CE-5 | Our company is committed to processes that reduce raw material and energy consumption | 0.885 | ||||
| CE-6 | The company strives to use product packaging materials repeatedly | 0.733 |
| Construct | BDA | CE | GSCM | SP |
|---|---|---|---|---|
| BDA | 0.889 | |||
| CE | 0.636 | 0.847 | ||
| GSCM | 0.554 | 0.712 | 0.850 | |
| SP | 0.488 | 0.702 | 0.786 | 0.877 |
| Construct | BDA | CE | GSCM | SP |
|---|---|---|---|---|
| BDA | ----- | |||
| CE | 0.738 | ------ | ||
| GSCM | 0.566 | 0.712 | ------ | |
| SP | 0.738 | 0.609 | 0.741 | ------ |
| Construct | R2 adj | Q2 | f2 (SP) | f2 (GSCM) | f2 (CE) |
|---|---|---|---|---|---|
| BDA | ---------- | 0.702 | 0.619 | 0.566 | 0.438 |
| SP | 0.471 | 0.445 | ---- | ---- | 0.114 |
| GSCM | 0.605 | 0.863 | ---- | ---- | 0.154 |
| CE | 0.805 | 0.633 | ----- | ---- | -------- |
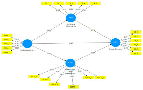
| Hypothesis | Path | Β | t-Value | p-Value | Decision |
|---|---|---|---|---|---|
| H1 | BDA → CE | 0.478 | 6.786 | 0.000 | Supported |
| H2 | BDA → SP | 0.692 | 10.927 | 0.000 | Supported |
| H3 | BDA → GSCM | 0.781 | 14.989 | 0.000 | Supported |
| H4 | SP → CE | 0.214 | 2.460 | 0.016 | Supported |
| H5 | GSCM → CE | 0.287 | 3.721 | 0.000 | Supported |
| H6 | BDA → SP → CE (Mediation) | 0.148 | 2.537 | 0.013 | Supported |
| H7 | BDA → GSCM → CE (Mediation) | 0.225 | 3.780 | 0.000 | Supported |
Disclaimer/Publisher’s Note: The statements, opinions and data contained in all publications are solely those of the individual author(s) and contributor(s) and not of MDPI and/or the editor(s). MDPI and/or the editor(s) disclaim responsibility for any injury to people or property resulting from any ideas, methods, instructions or products referred to in the content. |
© 2025 by the authors. Licensee MDPI, Basel, Switzerland. This article is an open access article distributed under the terms and conditions of the Creative Commons Attribution (CC BY) license (https://creativecommons.org/licenses/by/4.0/).
Share and Cite
Mousa Mousa, M.; Abdulrahman Al Moosa, H.; Naim Ayyash, I.; Omeish, F.; Zaiem, I.; Alzahrani, T.; Hammami, S.M.; Zamil, A.M. Big Data Analytics as a Driver for Sustainable Performance: The Role of Green Supply Chain Management in Advancing Circular Economy in Saudi Arabian Pharmaceutical Companies. Sustainability 2025, 17, 6319. https://doi.org/10.3390/su17146319
Mousa Mousa M, Abdulrahman Al Moosa H, Naim Ayyash I, Omeish F, Zaiem I, Alzahrani T, Hammami SM, Zamil AM. Big Data Analytics as a Driver for Sustainable Performance: The Role of Green Supply Chain Management in Advancing Circular Economy in Saudi Arabian Pharmaceutical Companies. Sustainability. 2025; 17(14):6319. https://doi.org/10.3390/su17146319
Chicago/Turabian StyleMousa Mousa, Mohammad, Heyam Abdulrahman Al Moosa, Issam Naim Ayyash, Fandi Omeish, Imed Zaiem, Thamer Alzahrani, Samiha Mjahed Hammami, and Ahmad M. Zamil. 2025. "Big Data Analytics as a Driver for Sustainable Performance: The Role of Green Supply Chain Management in Advancing Circular Economy in Saudi Arabian Pharmaceutical Companies" Sustainability 17, no. 14: 6319. https://doi.org/10.3390/su17146319
APA StyleMousa Mousa, M., Abdulrahman Al Moosa, H., Naim Ayyash, I., Omeish, F., Zaiem, I., Alzahrani, T., Hammami, S. M., & Zamil, A. M. (2025). Big Data Analytics as a Driver for Sustainable Performance: The Role of Green Supply Chain Management in Advancing Circular Economy in Saudi Arabian Pharmaceutical Companies. Sustainability, 17(14), 6319. https://doi.org/10.3390/su17146319

