Abstract
This study addresses the critical gap in understanding how internal green capabilities and practices drive environmental sustainability in small and medium-sized enterprises (SMEs), particularly within the context of a developing economy. While prior studies have explored green intellectual capital (GIC), green human resource management (GHRM), and green innovation separately, their combined effects and mechanisms have been underexplored. Grounded in the Resource-Based View (RBV), this research examines how GIC and GHRM influence environmental performance, considering green innovation as a mediating factor and green transformational leadership as a moderating factor. Data were collected through a structured questionnaire from 329 manufacturing SMEs in major industrial regions of Pakistan and analyzed using Partial Least Squares Structural Equation Modeling (PLS-SEM). The findings demonstrate that GIC and GHRM significantly enhance environmental performance both directly and indirectly via green innovation, while green transformational leadership strengthens the effect of GHRM on innovation. These results provide practical insights for managers and policymakers in developing countries to implement integrated green strategies and leadership development to achieve sustainability targets. Given its focus on Pakistani SMEs, the generalizability of the findings may be limited, suggesting directions for future research in other cultural and economic settings.
1. Introduction
In recent years, there has been a growing emphasis on the importance of environmental sustainability in academic and public discourse. Decades of rapid economic growth have led to significant ecological challenges such as climate change, water contamination, and biodiversity loss, prompting widespread concern [1]. While there is ongoing debate regarding the balance between environmental preservation and economic development, businesses increasingly recognize the necessity of addressing sustainability concerns [2]. Even with acknowledging environmental sustainability as a corporate objective, there remains a perception of trade-offs between adopting green practices and maintaining economic competitiveness. Despite the increasing recognition of these issues, research on the intersection of environmental protection and industrial strategy still needs to be completed [3,4].
While conventional wisdom has often assumed that implementing environmental strategies leads to a decline in economic performance for firms, recent research has begun to challenge this notion [5]. Indeed, emerging studies highlight the tangible benefits of certain green practices, suggesting a more nuanced understanding of the relationship between environmental initiatives and corporate performance [1,6]. Despite this recognition, there remains a gap in the literature regarding how firms effectively translate their environmental strategies into tangible economic gains and identify the critical resources necessary to enhance green performance [7]. Beyond traditional tangible assets, such as physical infrastructure, the role of intangible assets, particularly intellectual capital (IC), has garnered increasing attention [8]. Consequently, this paper seeks to explore the concept of GIC and its potential impact on firms’ economic performance while also investigating the pathways through which different dimensions of GIC influence a firm’s overall green performance [4,5].
Implementing practices that foster environmentally responsible behaviors and values among a company’s workforce, thereby driving environmental performance, is commonly known as GHRM. GHRM involves integrating environmental considerations into various aspects of the organization through its employees [9,10]. This multifaceted approach typically comprises three key elements: motivating employees to enhance their engagement with green initiatives, providing them with opportunities to contribute to environmental efforts, and equipping them with the necessary skills and knowledge, known as green abilities [11]. Green abilities include recruiting and selecting environmentally conscious employees and providing green-focused training and development opportunities [12,13]. Furthermore, green opportunities entail promoting green leadership and encouraging employee participation in environmental initiatives. Lastly, motivation for employee engagement in green practices often involves mechanisms such as offering green rewards and implementing green performance management systems [14,15].
While research on intellectual capital (IC) at the firm level has been extensive, particularly in studies such as those conducted by [3], the existing literature often overlooks the incorporation of environmental strategies into IC, thus failing to elucidate how GIC influences firm performance as noted by [16]. Conversely, investigations into GHRM have primarily focused on conceptual frameworks and theoretical foundations, leaving a gap in empirical research regarding its direct impact on environmental performance within organizational settings [17]. Although some studies have explored the relationship between specific GHRM practices and environmental outcomes, a comprehensive understanding of the nuanced interactions between GHRM strategies and overall environmental performance metrics still needs to be discovered. Consequently, questions persist regarding the role of environmental issues and mediating effects. Agostini et al. [4] underscore the need to explore how GIC and GHRM influence environmental performance. To address this knowledge gap and advance our understanding, this paper examines whether green innovation mediates the relationship between GIC, GHRM, and environmental performance. An important aspect is that the management’s leadership quality is essential to implementing the GIC, GHRM, and green innovation. To address the importance of leadership, this study examines the moderating role of green transformational leadership between GIC, GHRM, and green innovation.
Environmental performance, defined as a firm’s ability to reduce emissions, waste, and environmental harm while efficiently using resources, has become a critical indicator of sustainable practices and competitiveness in organizations. Although prior research has explored various organizational drivers of environmental performance, much of the existing literature has examined direct relationships, offering limited insights into how internal capabilities translate into measurable environmental outcomes [9,10]. Specifically, the roles of GIC and GHRM in enhancing environmental performance remain underexplored in the context of SMEs in developing economies. Moreover, while green innovation has been recognized as an important operational strategy, its role in enabling firms to convert green resources into superior environmental performance requires further empirical investigation. Additionally, leadership plays a crucial role in shaping the effectiveness of green initiatives, yet the moderating effect of Green Transformational Leadership on the pathways leading to environmental performance has received scant attention. To address these gaps, this study examines how GIC and GHRM influence environmental performance, with green innovation serving as a mediating mechanism and green transformational leadership acting as a moderator, thereby providing a comprehensive understanding of the pathways leading to enhanced environmental sustainability in SMEs. Based on the identified gap that SMEs in developing economies lack an integrated understanding of how internal green capabilities translate into measurable environmental performance, this study proposes a main hypothesis that GIC and GHRM directly enhance environmental performance. To unpack this core relationship further, we develop supporting hypotheses that examine the mediating role of green innovation and the moderating influence of green transformational leadership on these linkages. This structured approach clarifies how the individual hypotheses contribute to addressing the overarching research problem. Therefore, this study aims to answer the following research questions:
- RQ1: How do GIC and GHRM influence green innovation, which leads to environmental performance?
- RQ2: Does green innovation positively mediate between GIC, GHRM, and environmental performance?
- RQ3: Does GTL positively moderate between GIC, GHRM, and green innovation?
2. Literature Review and Hypotheses Development
2.1. Theoretical Foundation
The RBV posits that firms can achieve sustainable competitive advantage by acquiring, developing, and effectively deploying valuable, rare, inimitable, and non-substitutable (VRIN) resources [18]. Within this study, GIC encompassing green human, structural, and relational capital and GHRM reflecting green ability, motivation, and opportunity represent intangible, firm-specific VRIN resources that are difficult for competitors to imitate, forming the foundational assets for environmental sustainability. However, RBV alone does not fully capture how firms transform these resources into performance outcomes, particularly in dynamic environments where adaptability is critical. Therefore, GI is conceptualized as a dynamic capability that enables firms to reconfigure and deploy GIC and GHRM to develop eco-friendly products and processes, translating intangible resources into superior environmental performance. Similarly, GTL acts as a dynamic capability that facilitates the mobilization and effective utilization of green resources by fostering a shared environmental vision and motivating employees to engage in sustainability-oriented practices. While RBV effectively explains the value of internal resources, it has been critiqued for its static nature and limited consideration of managerial processes in realizing resource potential [19,20]. By integrating GI and GTL as dynamic capabilities within the RBV, this study provides a holistic framework to understand how green resources are operationalized to drive environmental performance in SMEs, addressing a critical gap in sustainability research. Below, Table 1 presents the operational definitions of the constructs used in this study:
Table 1.
Operational definitions of constructs used in the study.
2.2. Relationship Between GIC and Environmental Performance
If a corporation utilizes GHC effectively, its employees will possess the requisite information and skills to address environmental issues. The extent of environmental knowledge among workers is a critical determinant in GHC. Research indicates that a well-equipped GHC enhances a company’s readiness to achieve environmental advantages. Workers prioritizing environmental concerns are more adept at addressing ecological issues and enhancing the environment [3,4]. Regular interaction with external partners can foster resource exchange and stronger relationships, leading to positive externalities that enhance environmental performance. Institutional theory underscores the significance of partner relationships based on interdependent networks, which can significantly impact collaborative networks for mutual environmental benefits [21]. GRC hinges on close interaction with partners, suggesting its crucial role in shaping environmental performance outcomes for the firm. GSC is intertwined with the organizational values and culture regarding environmental concerns, reflecting the firm’s external environmental orientation and ability to innovate for future environmental performance. A business with a strong GSC will be able to optimize its environmental strategy and improve its environmental performance by leveraging the culture that fosters its success [2,8]. Therefore, the following hypothesis is proposed:
H1.
GIC significantly affects environmental performance.
2.3. Relationship Between GIC and Green Innovation
Employees’ knowledge becomes particularly crucial in sustaining a firm amidst rapidly changing environmental dynamics. Consequently, there is a heightened incentive for employees to apply their green knowledge towards fostering environmental innovation. The necessity for investing in GHC to differentiate oneself in the market can spur substantial environmental innovation [2,3]. A higher level of GHC within a firm correlates with more tremendous success in driving environmental innovation. We contend that GHC is the conduit through which employee environmental knowledge is channeled into green innovation, prompting firms to harness their GHC capabilities to develop green processes and products [26]. In a knowledge-driven economy, environmental innovation thrives through collaborative efforts rather than individual endeavors [19]. Wang and Juo [8] posited that environmental practices extend beyond tangible actions, encompassing intangible managerial innovations and routines that underscore a firm’s dedication to environmental stewardship. Critical to nurturing productive partnerships between firms and collaborators are pioneering innovations in environmental knowledge, capabilities, and experiences, which must be integrated into the firm’s ethos. This integration establishes a shared repository of innovative expertise, propelling the advancement of green innovation [22]. Therefore, by embedding environmental knowledge within the organizational fabric, a firm cultivates a culture conducive to environmental stewardship, thereby fueling the adoption and application of new environmental insights for green innovation [4,8]. Furthermore, codifying valuable environmental protection knowledge streamlines its systematic transfer and dissemination within the organization, facilitating green innovation endeavors. Thus, we posit the following hypothesis:
H2.
GIC significantly affects green innovation.
2.4. Relationship Between GHRM and Environmental Performance
GHRM acts as a catalyst in cultivating environmentally conscious, innovative, and productive workplaces. According to Rizvi and Garg [27], intensified pressure from stakeholders, including investors and consumers, urges companies to fortify their environmental management approaches. Contemporary research advocates adopting green recruitment and selection methods to imbue new hires with environmental stewardship, ensuring alignment with the organization’s eco-friendly ethos [28]. Diverse GHRM endeavors bolster environmental performance, encompassing initiatives like green training, performance management, and incentives for sustainable practices [29,30].
Furthermore, integrating eco-friendly objectives, responsibilities, and assessments into performance management frameworks reinforces organizational commitment to environmental stewardship [31,32]. HR practices, particularly when strategically integrated, exert significant influence over administrative, procedural, and product innovations, even in startups with limited human resources. Haddock-Millar et al. [33] highlighted that harnessing green innovation as a strategic asset empowers companies to mitigate their environmental footprint while enhancing sustainable performance [14,34]. Hence, we propose the following hypothesis:
H3.
GHRM practices positively influence environmental performance.
2.5. Relationship Between GHRM and Green Innovation
Seeck and Diehl [35] proposed that addressing environmental concerns solely through environmental management solutions may overlook the crucial role of nurturing environmental performance indicators. With the rising environmental awareness among employees, businesses are increasingly expected to integrate environmental considerations into their corporate social responsibility endeavors [36]. The environmental ethos within a company is shaped by its policies and strategies for tackling environmental challenges. Significant strides in environmental sustainability may only prove attainable with sufficient employee support. Previous research emphasizes the importance of creatively blending GHRM practices with a culture of green innovation to achieve noteworthy progress in environmental sustainability [37]. Professional competencies encompass a broad spectrum of traits, behaviors, knowledge, attitudes, and values for nurturing an organization’s green innovation culture [15,38]. Green innovation involves developing environmentally friendly processes and products, incorporating eco-design principles to minimize resource consumption and emissions [39]. Therefore, we propose the following hypothesis:
H4.
GHRM practices positively influence green innovation.
2.6. Relationship Between Green Innovation and Environmental Performance
Saunila [40] claimed that more and more research in the world of eco-innovation is commonly aimed at projects designed to save energy, reduce pollution, recycle waste, and create environmentally safe products. Innovation in green terms has recently gained recognition as an essential strategy for the sustainable development of high-tech companies looking for environmentally friendly practices [41]. Such transition is guided by several things, including current environmental consciousness, regulatory requirements, ecologically aware customers, and continuing environmental management talks [42]. Green innovation is the best way for organizations to be taught how to improve their environmental friendliness while maintaining competitiveness and avoiding environmentally harmful practices, whether these results are wanted or not [32,43]. To give impetus to sustainability, firms are strongly advised to go hand in hand with international environmental standards and immerse themselves in new technological innovations to develop green innovations. Tolliver et al. [44] highlighted the significance of green innovation for firms’ environmental improvement efforts. By eliminating harmful items and methods, innovations in the green sector minimize the ecological impact throughout the product lifecycle. Innovating processes for environmental sustainability would shy away from energy wastage, pollution, and waste recycling [45,46]. Hence, we propose the following hypothesis:
H5.
Green innovation has a significant influence on environmental performance.
2.7. The Mediating Role of Green Innovation
Yusoff et al. [16] focused on green innovation as a potential catalyst in the context of the environment. GHC, with its emphasis on environmental issues, is well-positioned to drive green innovation, consequently bolstering a firm’s economic performance and environmental superiority over competitors. Green innovation, fostered through collaboration with external partners, as suggested by GRC, encourages creativity and facilitates the exchange of new knowledge and ideas [23]. Proactive green innovation efforts, facilitated by external green expertise and collaborative partnerships, enhance environmental performance and contribute to economic gains [33,47]. Leveraging organizational culture and managerial capabilities to integrate environmental concerns further enhances financial performance. GSC is a critical enabler of green innovation, as it influences environmental performance by adopting green innovation strategies [48]. By investing in GSC strategies, firms can incorporate green innovations that minimize pollution costs and environmental impacts, enhancing overall environmental performance while positively affecting economic outcomes [25,49,50].
Paillé et al. [31] offered that GHRM is the backbone that helps enhance environmental performance, triggering green creativity and improving people’s environmental awareness. While the study of Yusoff et al. [16] has principally demonstrated how the adoption of GHRM would affect the innovation process of green companies, more so, the general context that affects the uptake of environmentally responsible management practices by the companies should be explored in further depth. It is indispensable for companies to follow the green selection and recruitment system guidelines, which will guarantee that the new hire will be aligned with the company values [12,20]. To achieve environmental sustainability in the long run, it is necessary to have a performance management system that is well-calibrated, to have remuneration and awards that are environmentally conscious, and to have training and development that is sustainability-oriented [13,51]. By engendering internal capabilities and enabling external collaboration, such cooperative and commitment-oriented HRM practices are aimed at stimulating innovations. Longoni et al. [52] emphasized that being a vital tool for the environment, green innovation directly improves the company’s environmental performance, thereby helping to achieve the set environmental goals, minimizing the negative environmental footprints, and promoting a comprehensive sustainable performance [53]. Thus, the following hypotheses are proposed:
H6.
GIC and environmental performance are mediated by GI.
H7.
GHRM practices and environmental performance are mediated by GI.
2.8. The Moderating Role of Green Transformational Leadership
Green leaders may mobilize and turn the employees into drivers of green ideas. These GICs can produce an encouraging environment where the willingness to create, experiment, and even take risks is promoted, which is a multipliable impact of GIC on green innovation. Furthermore, they can be the flagship for green innovation initiatives where business objectives align with environmental concerns, and the company provides resources and support for sustainable projects [33,36]. By supporting GIC as a green innovation tool, green transformational leadership may face some contingencies related to the leader’s specific knowledge of the environment, their inner passion for the green agenda, and a certain level of competence [54]. Kusi et al. [55] showed that if leaders have no absolute commitment/devotion to environmental sustainability or need to effectively communicate and reinforce green values and goals, their impact on the link that relates GIC and green innovation may be insignificant. Beyond the organization’s culture, structure, and systems, green transformational leadership can be opened through which GIC will be utilized for green innovation [56,57]. Such barriers or conflicting priorities may be systemic issues, in which case, the green transformational leadership moderation will be weakened. However, green innovation and its impact could vary from context to context or the leader’s effectiveness in promoting environmental sustainability [29,58].
Rizvi Garg [27] discussed the organization’s present and future that they intend to improve through their visionary leadership. They effectively communicate ideas and inspire others by describing what they want and making it sound realistic [33,54]. This represents a shift from GHRM, which tends to embrace sustainable practices, compared to conventional HRM, which promotes environmentally unfriendly practices and does not give room for ecological activities among employees. Transformational leaders are the ones who set the bar very high and constantly exceed the threshold of expectations [59]. Thus, we propose the following hypotheses:
H8.
The relationship between GIC and green innovation is moderated by GTL.
H9.
The relationship between GHRM and green innovation is moderated by GTL.
The following figure (Figure 1) shows the conceptual framework of the study:
Figure 1.
Conceptual framework.
3. Materials and Methods
3.1. Procedure and Data Collection
This study focuses on small and medium-sized enterprises (SMEs) in Pakistan, specifically those in major industrial hubs, due to their strategic importance and urgent need for environmental reform. Three compelling reasons justify this focus. First, Pakistani SMEs form the backbone of the country’s manufacturing sector, but continue to rely on outdated, inefficient technologies that contribute significantly to environmental degradation. Targeting this group offers an opportunity to deliver actionable insights that can drive cleaner production practices. Second, Pakistan faces one of the world’s most severe air pollution challenges, with the manufacturing industry being a major contributor to deteriorating air quality. Third, despite decades of government initiatives to curb pollution, the country continues to struggle with high levels of CO2 emissions and poor environmental performance in its industrial sectors. Addressing these persistent challenges requires a deeper understanding of how SMEs can enhance their environmental practices. By focusing on this sector, the study seeks to bridge the gap between policy intent and industrial implementation, offering evidence-based recommendations to improve sustainability, reduce emissions, and elevate the overall environmental standards of Pakistan’s manufacturing landscape. The participating SMEs were identified using regional industry directories and local SME associations in major industrial cities of Pakistan. We contacted these firms through official emails and follow-up phone calls, explaining the research objectives and requesting their participation. Access was obtained by securing permission from SME owners and general managers before data collection. The survey was distributed and collected with the assistance of trained research assistants who visited the firms to ensure clarity and completeness.
This study employed a convenience sampling method, as Kothari [60] recommended, to efficiently gather data from SMEs across key industrial regions. A total of 540 questionnaires were distributed to general managers, targeting those directly involved in environmental decision-making. Of these, 355 responses were received, reflecting a strong initial participation. However, a thorough screening process identified 26 responses as incomplete or inconsistent, leading to their exclusion to ensure data reliability. Ultimately, 329 fully completed and valid responses are available for final analysis, yielding a robust response rate of 60.92%. This substantial dataset enhances the credibility of the findings and provides a solid foundation for drawing meaningful conclusions about green practices and environmental performance within Pakistan’s SME sector. The final sample comprised 329 valid responses, which is considered adequate for Partial Least Squares Structural Equation Modeling (PLS-SEM). According to Hair et al. [61], a minimum sample size should be ten times the maximum number of paths pointing at a latent construct in the model. Given the complexity of our model, which includes multiple direct, mediating, and moderating paths, the sample size of 329 exceeds the recommended threshold, ensuring sufficient statistical power and robust parameter estimates.
3.2. Measures
We incorporated questionnaire items from prior studies with established reliability and validity. Assessment was conducted using a five-point Likert scale ranging from “1” (strongly disagree) to “5” (strongly agree), with “3” indicating neutrality.
Dependent variable: In this study, environmental performance was used as the outcome variable, and it was measured using five items adopted from the prior study of Roscoe et al. [62].
Independent variables: In this study, we used two independent variables. The first independent variable is green intellectual capital, which was measured using nineteen items adopted from the prior studies of Wang and Juo [8]. The study’s second independent variable is GHRM, which was measured using thirteen items adopted from the previous studies of Jose Chiappetta Jabbour [63], Yong et al. [30], and Renwick et al. [36].
Mediating variable: In this study, green innovation was a mediating variable measured using seven items adopted from the past study of Zailani et al. [64].
Moderating variable: GTL was evaluated as a moderating variable and measured using seven items adopted from the previous study of Chen et al. [65]. Appendix A provides the complete measurement items.
3.3. Demographic Profile of the Respondents
The demographic profile of the participating firms is presented in Table 2. Out of 329 respondents, a majority (61.40%) represented public limited organizations, while the remaining 38.60% were from private limited firms. Regarding organizational age, 24.32% of the firms had been established for 21–40 years, followed by 6–10 years (20.97%) and 11–20 years (20.06%). Younger firms (<5 years) comprised 18.24% of the sample, whereas 15.51% were over 40. In terms of organizational size, most firms employed between 501–1000 individuals (23.10%), followed by those with 201–500 (21.28%) and more than 1000 employees (20.98%). Smaller organizations with fewer than 200 employees constituted 34.64% of the sample. These figures indicate a diverse and representative distribution across firm types, ages, and sizes within the Pakistani manufacturing SME sector. Table 2 presents a detailed overview of the profile of the respondents:
Table 2.
Demographic profile.
3.4. Common Method Bias
This study used a self-administered questionnaire to collect data on exogenous, endogenous, mediating, and moderating variables. In behavioral research, using self-reported surveys for both dependent and independent variables can introduce common method bias (CMB), potentially distorting the relationships among constructs [66]. Harman’s single-factor test was applied to assess the presence of CMB, where a total variance below 50% indicates an acceptable level of bias [67]. As shown in Table 1, the first factor accounted for 43.387% of the variance, confirming that CMB is not a significant issue in this study. Furthermore, a collinearity diagnostic was conducted using Smart-PLS 4 software, following the approach suggested by Kock [68], which is widely recognized in social sciences for detecting bias due to measurement methods. All variance inflation factor (VIF) values were below Table 3’s critical threshold of 5, suggesting that multicollinearity and method bias are not problematic within the model.
Table 3.
Common method variance.
4. Results
This study employed Partial Least Squares Structural Equation Modeling (PLS-SEM) as the primary analytical technique. PLS-SEM is particularly suitable for research focused on prediction and theory development, as it allows simultaneous estimation of multiple dependent relationships and the assessment of latent constructs with multiple indicators [61]. Given that this study examines complex interrelationships involving direct effects, mediation, and moderation among multiple latent constructs, Green Intellectual Capital, Green Human Resource Management, Green Innovation, Green Transformational Leadership, and Environmental Performance, PLS-SEM provides a robust method for handling such multidimensional models. Moreover, PLS-SEM does not require strict assumptions about data normality and is appropriate for relatively smaller sample sizes, making it ideal for analyzing survey data from SMEs in a developing country context [69]. These advantages support the choice of PLS-SEM as the most effective tool for achieving the study’s predictive and explanatory goals.
Moreover, PLS-SEM effectively analyzes SEM involving complex structural interactions [70]. Lastly, PLS-SEM accounts for measurement error and accurately evaluates the mediation effect. With two sets of direct linkages and two sets of indirect relationships, the theoretical model in this study illustrates a highly intricate structural association [71]. PLS-SEM is the most widely used data analysis method in strategy and innovation management. The Smart PLS version 4 software was employed to examine the study’s measurement and structural models.
4.1. Measurement Model Evaluation
4.1.1. Reliability and Validity of First-Order Constructs
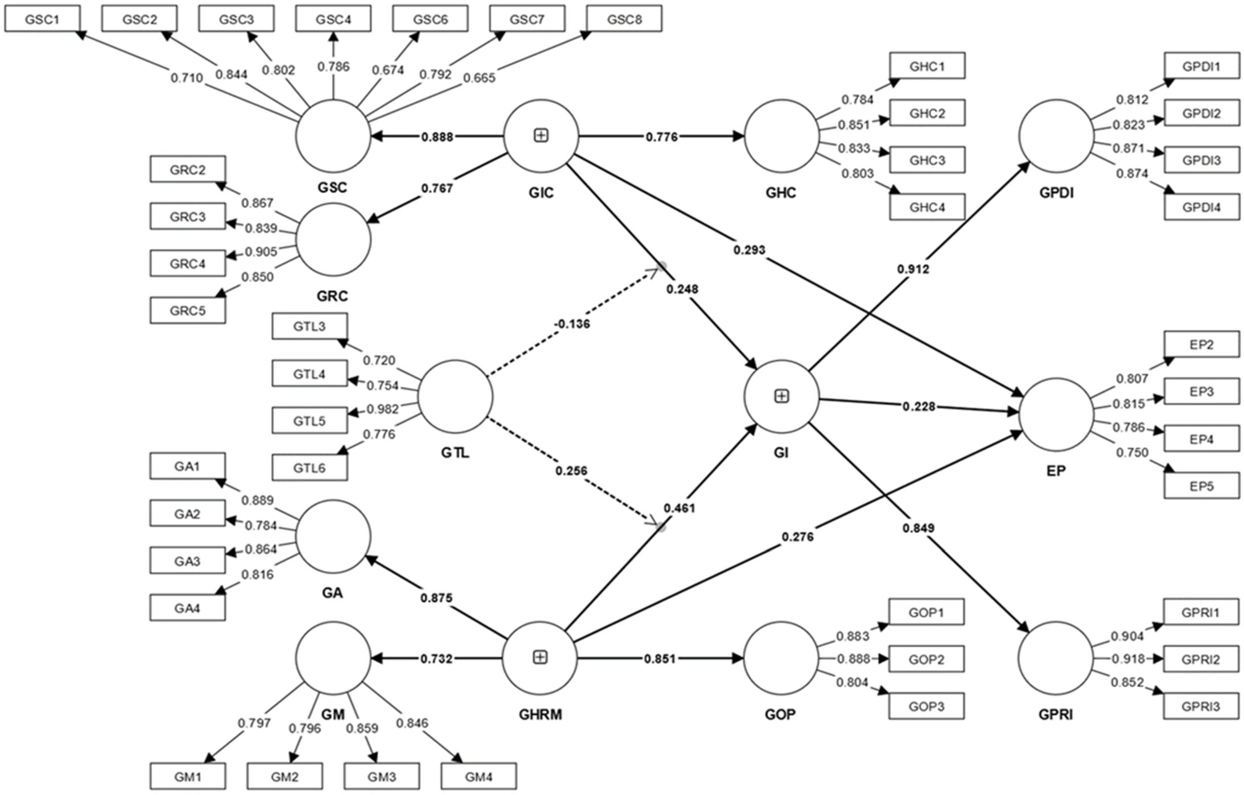
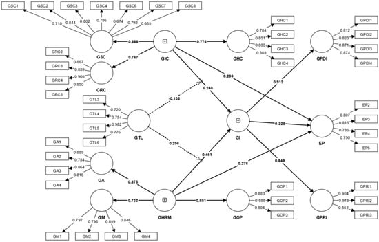
Following established guidelines in PLS-SEM [61], this study employed a reflective measurement model for all latent constructs. The decision to use a reflective model was based on theoretical considerations and the nature of the constructs under investigation, where indicators are manifestations of the underlying latent variable rather than defining its scope. For instance, green intellectual capital, green human resource management, and green innovation represent higher-order constructs reflected by their respective dimensions, aligning with prior studies in green management [36]. Additionally, the reflective model is appropriate as the indicators used are expected to correlate, and removing an indicator would not alter the conceptual domain of the construct. This modelling choice ensures consistency with theory while leveraging the strengths of PLS-SEM in estimating measurement and structural models simultaneously. Table 4 and Figure 2 show that all factor loadings range between 0.665 and 0.982, exceeding the minimum acceptable threshold of 0.60 that Hair et al. [72] recommended. Composite Reliability (CR) was calculated in line with the approach suggested by Chin [73], which is especially appropriate for PLS-SEM applications to assess internal consistency reliability. The results demonstrate that CR and Cronbach’s alpha values for all first-order latent constructs are above 0.70, confirming strong internal reliability within the measurement model. Validity was further evaluated through convergent and discriminant assessments to ensure that the constructs accurately measured their intended concepts. Convergent validity, which reflects the degree to which items of a construct are correlated, was examined using Average Variance Extracted (AVE). Hair et al. [72] state that an AVE value of 0.50 or higher indicates adequate convergence. As reflected in Table 4, all latent variables surpass this benchmark, affirming the measurement model’s convergent validity.
Table 4.
Reliability and validity results.
Figure 2.
Measurement model (first-order constructs).
Discriminant validity refers to the extent to which a construct is truly distinct from other constructs in a statistical model. Traditionally, it was assessed using the criteria proposed by Fornell and Larcker [74]. However, recent advancements have introduced the heterotrait–monotrait ratio (HTMT) as a more accurate and modern method for evaluating discriminant validity [75]. This approach is particularly recommended when there is minimal Variance among factor loadings. According to Henseler et al. [75], HTMT values should not exceed 0.90 for conceptually similar constructs and 0.85 for those representing distinct concepts. As presented in Table 4, all first-order latent variables exhibit HTMT values below 0.85, indicating that the model satisfies the required threshold for discriminant validity.
4.1.2. Reliability and Validity at Second-Order Constructs
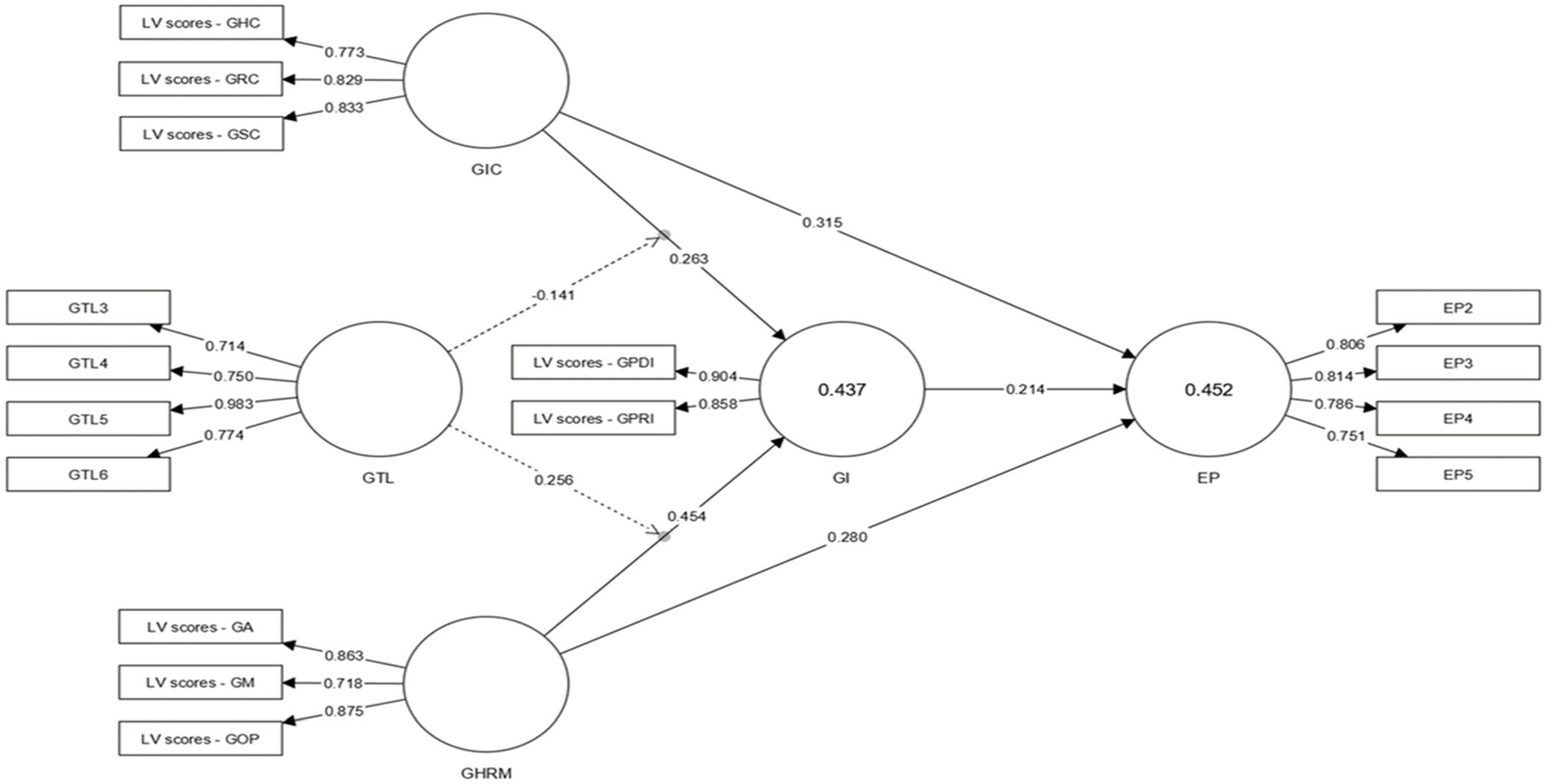
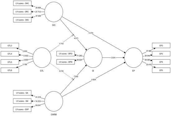
The measurement model was examined to construct second-order variables, specifically GIC, GHRM, and GI. GIC integrates three dimensions: green human capital, green structural capital, and green relational capital. GHRM consists of components reflecting green ability, motivation, and opportunity, while GI includes green product and process innovation. Given the inclusion of second-order constructs in our model, we employed the disjoint two-stage approach in PLS-SEM for higher-order construct analysis, following the guidelines of Hair et al. (2019) [61]. In the first stage, we obtained the latent variable scores of the first-order constructs, which were then used as manifest indicators for their respective second-order constructs in the second stage. This approach is appropriate for reflective–reflective hierarchical component models and ensures conceptual clarity while providing consistent and unbiased estimates [40]. The disjoint two-stage approach also allows for efficient handling of complex models, aligns with the theoretical structure of our constructs, and facilitates straightforward interpretation of higher-order relationships within the structural model.
Table 5 and Table 6 confirm that the requirements for evaluating a second-order measurement model have been met (also see Figure 3). Following the guidelines of Hair Jr et al. [76], all items show factor loadings above the acceptable threshold of 0.60, and each latent variable (LV) has an AVE value greater than 0.50, indicating sufficient convergent validity. Additionally, the CR and Cronbach’s alpha values for all latent constructs exceed 0.70, demonstrating strong internal consistency within the model. Moreover, as shown in Table 4, the heterotrait–monotrait (HTMT) ratios for all second-order constructs are below the recommended cut-off of 0.85, confirming that the model also satisfies the criteria for discriminant validity. Table 6 also presents the Fornell–Larcker criterion results, which assess discriminant validity among the study constructs. The diagonal values (in bold) represent the square root of the AVE for each construct, while the off-diagonal values indicate the correlations between constructs. For adequate discriminant validity, each construct’s square root of AVE should be greater than its correlations with other constructs. All diagonal values (ranging from 0.790 to 0.881) exceed the corresponding inter-construct correlations, confirming that each construct is empirically distinct and that discriminant validity is satisfactorily established for the measurement model.
Table 5.
Heterotrait–monotrait ratio (first-order constructs).
Table 6.
Heterotrait–monotrait ratio (second-order constructs).
Figure 3.
Measurement model (second-order construct).
Table 7 presents the cross-loadings for all measurement items and latent variables, which assess item-level discriminant validity. For discriminant validity to be confirmed, each indicator should load highest on its intended construct compared to other constructs. As shown, all items exhibit the highest loading on their corresponding construct (values on the diagonal) and substantially lower loadings on other constructs. This demonstrates that each item strongly represents its intended latent variable and that the measurement model satisfies the required condition for discriminant validity.
Table 7.
Cross-loadings.
4.2. Predictive Relevance
The effect size shows whether predictor variables explain the dependent variable. According to Cohen [77], f2 0.02 to 0.15 is a modest influence, 0.15 to 0.35 is a medium effect, and f2 > 0.35 is a substantial effect. The study’s variables exhibit modest to medium f2 effect sizes, confirming the model’s robustness.
Additionally, the significance of the model’s predictive power is assessed using R2 and Q2. R2 gauges the extent to which exogenous variables elucidate endogenous ones. As depicted in Table 8, exogenous constructs account for 45.2% of environmental performance and 43.7% of green innovation. Cohen [77] classified R2 values between 0.02 and 0.13 as poor, 0.13 to 0.26 as moderate, and above 0.26 as significant. This study reveals that green innovation and environmental performance fall into the large category. Furthermore, both latent variables’ Q2 (cross-validated redundancy) values significantly exceed zero, underscoring the model’s significance [61].
Table 8.
Effect size and predictive relevance.
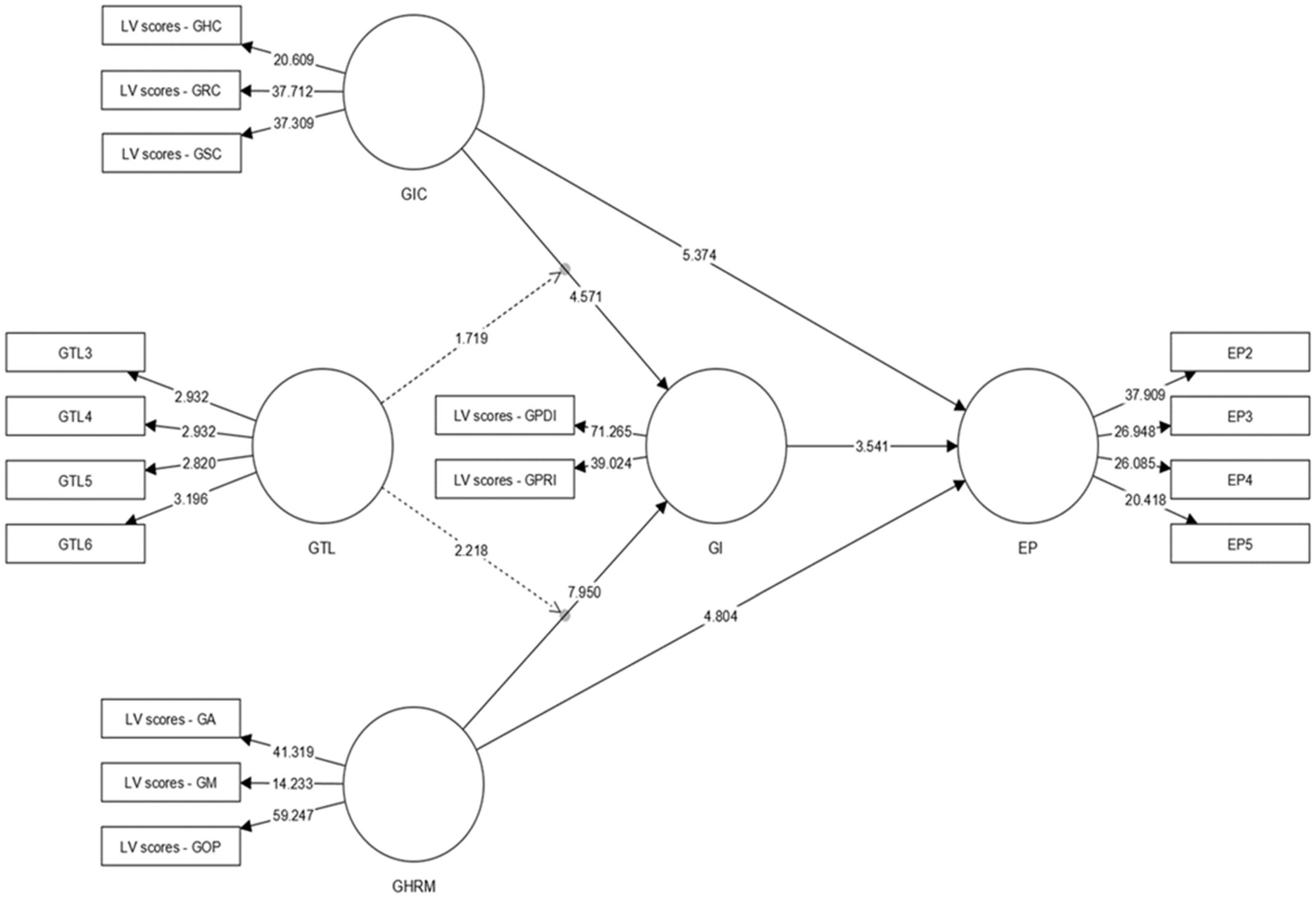
4.3. Hypothesis Results
The study comprises five direct hypotheses, two mediating hypotheses, and two moderating hypotheses. Bootstrapping and 5000 subsamples with replacements were employed to establish the significance threshold, following the method outlined by Hair Jr et al. [76]. Figure 4 and Table 6 present the β-values and p-values to validate whether the hypotheses are upheld or refuted.
Figure 4.
Structural model.
As presented in Table 9 and Figure 4, hypotheses H1 and H2 relating to the positive effects of GIC on EP and GI are supported. Mainly, GIC’s impact on EP (β = 0.315; p < 0.001) is more significant than its impact on GI (β = 0.263; p < 0.001). Hypotheses H3 and H4 relating to the effects of GHRM on EP and GI are also supported. Notably, the results demonstrate that the GHRM’s influence on GI (β = 0.454; p < 0.001) is more significant than its impact on EP (β = 0.280; p < 0.001). For hypothesis H5, the study proposed the positive effect of GI on EP. Findings confirm the positive influence of GI on EP (β = 0.214; p < 0.001). Therefore, H5 was also supported.
Table 9.
Hypothesis results.
Table 10 shows the indirect effects of GIC (β = 0.056; p < 0.01) and GHRM (β = 0.097; p < 0.01) on EP are in confidence intervals. Therefore, only hypotheses H6 and H7 are supported. In other words, the results first indicated that GI partially mediates the GIC and GHRM’s impact on EP.
Table 10.
Mediating effects.
For hypotheses H8 and H9, the study proposed the moderating effects of GTL in the relationships between GIC, GHRM, and GI. Results in Table 6 indicate that GTL significantly moderates the relationship between GHRM and GI (β = 0.256, p = 0.027) but does not significantly moderate GIC-GI (β = −0.141, p = 0.086) relationships. Hence, H9 was supported, but H8 was rejected. Figure 5 illustrates the moderating role of GTL in the relationship between GHRM and GI. The figure shows two lines representing low and high levels of GTL. The steeper slope under high GTL conditions indicates that the positive relationship between GHRM and GI strengthens when GTL is high. This suggests that transformational leaders enhance the impact of GHRM practices by fostering an environment that encourages employees to engage more actively in green innovation activities, confirming the significant moderation effect in our analysis.
Figure 5.
Moderation effect of GTL.
4.4. Discussion
This study investigates the dynamic relationship between GIC, GHRM, and environmental performance among manufacturing SMEs in Pakistan, guided by the lens of RBV. It comprehensively examines how these internal capabilities drive environmental outcomes, with green innovation as a mediating mechanism and green transformational leadership as a moderating influence. By focusing on these interactions, the research provides robust empirical insights into the strategic value of green practices in fostering environmental sustainability. In the context of Pakistani SMEs, where sustainable transformation is both urgent and underexplored, this study delivers practical and theoretical contributions that underscore the importance of leveraging innovation and leadership to translate environmental intentions into impactful performance outcomes.
Firstly, the findings of this study offer compelling empirical evidence for the direct influence of GIC and GHRM on both environmental performance and green innovation, reinforcing their strategic significance for SMEs striving for sustainability. The strong positive relationship between GIC and environmental performance (H1) affirms that investments in environmental knowledge, skills, and capabilities empower firms to adopt eco-friendly practices that lead to meaningful sustainability improvements. This aligns with the work of Soewarno and Tjahjadi [3], who emphasized the role of GIC in helping firms navigate environmental challenges and capitalize on green opportunities. Moreover, the significant effect of GIC on green innovation (H2) demonstrates its capacity to drive the development of environmentally innovative products and processes, establishing it as a vital asset for fostering innovation-led sustainability. In parallel, the positive impact of GHRM on environmental performance (H3) highlights the importance of integrating environmental values into HR functions, an outcome supported by Asadi et al. [15] and Mandal and Pal [50], who noted that GHRM nurtures a culture of environmental accountability. Furthermore, the significant link between GHRM and green innovation (H4) underscores its role in unlocking employee creativity and encouraging green idea generation. Lastly, the strong association between green innovation and environmental performance (H5), consistent with [62], illustrates how innovation is a practical vehicle for reducing emissions, minimizing waste, and enhancing overall resource efficiency.
Secondly, this study demonstrates that green innovation is crucial in the relationships between green intellectual capital and environmental performance (H6) and green human resource management and environmental performance (H7). These results highlight the transformative power of innovation in converting internal green capabilities into measurable environmental achievements. While GIC and GHRM provide the foundational resources and structures for sustainability, their true potential is unlocked when these elements are channeled through innovative practices. This mediating effect reinforces the findings of Wang and Juo [8], who emphasized that firms with strong intellectual capital are better positioned to drive innovation that enhances environmental outcomes. Similarly, Awan et al. [78] noted that GHRM practices such as green-focused recruitment, training, and performance systems empower employees to generate innovative, eco-conscious solutions. The significance of these findings lies in positioning green innovation as the critical link between capability and performance. It acts as a strategic enabler, transforming knowledge, competencies, and employee engagement into tangible green products, sustainable processes, and operational efficiencies. Ultimately, green innovation is the conduit through which internal environmental strengths are harnessed to meet external sustainability demands, offering firms a structured and impactful route to achieving their environmental objectives [34,79].
Thirdly, the results of this study reveal contrasting moderating effects of green transformational leadership on the relationship between green intellectual capital and green innovation (H8) and between green human resource management and green innovation (H9). Specifically, green transformational leadership was found to have an insignificant moderating effect on the green intellectual capital–green innovation relationship, which aligns with the findings of Majali et al. [80]. This suggests that while green intellectual capital is inherently rooted in organizational knowledge, systems, and structures, it may independently drive innovation without requiring strong leadership influence. In contrast, the study confirms a significant moderating effect of green transformational leadership on the relationship between green human resource management and green innovation, supporting the findings of Awan et al. [78]. This highlights the critical role of leadership in enhancing the effectiveness of human resource management practices. The value of this finding lies in demonstrating that transformational leaders, by articulating a compelling environmental vision and motivating employees, can strengthen the impact of green human resource management initiatives on fostering green innovation. It emphasizes that leadership is essential when people-centered practices drive innovation, as it amplifies employee engagement and commitment to sustainability, ultimately fostering a more innovative and environmentally responsive organizational culture [43,81].
Thirdly, this study uncovers distinct moderating effects of GTL on the relationships between GIC and green innovation (H8) and between GHRM and green innovation (H9). Notably, GTL did not significantly moderate the GIC–green innovation relationship, a finding consistent with Majali et al. [80]. This outcome suggests that GIC, comprising embedded knowledge, structures, and systems, can independently stimulate innovation without relying heavily on leadership intervention. In contrast, GTL demonstrated a significant moderating effect on the GHRM–green innovation link, affirming the results of Awan et al. [78]. This finding underscores the pivotal role of leadership in enhancing the influence of GHRM on innovation outcomes. Transformational leaders who inspire, communicate a strong environmental vision, and model sustainable behavior can significantly amplify the effectiveness of HRM-driven green initiatives. This result shows that leadership is particularly impactful when innovation depends on employee engagement, motivation, and behavior. By fostering a culture of trust, empowerment, and environmental responsibility, green transformational leaders can unlock the full potential of GHRM practices, leading to more robust green innovation and a stronger, sustainability-oriented organizational climate [14,82].
4.5. Theoretical Implications
This study advances the theoretical understanding of sustainability practices in SMEs by extending the RBV with a dynamic capability and boundary condition lens. While RBV traditionally emphasizes the role of valuable, rare, inimitable, and non-substitutable resources, it is often critiqued for its static nature and limited focus on how resources translate into outcomes. This study addresses this gap by reconceptualizing GIC and GHRM as foundational intangible resources that, when operationalized through GI as a dynamic capability, enhance environmental performance. In doing so, we empirically demonstrate how GI acts as a conduit for transforming GIC and GHRM into measurable sustainability outcomes, moving beyond static resource possession toward dynamic capability utilization [8,16].
Furthermore, this study extends the RBV by incorporating GTL as a boundary condition, illustrating how leadership behaviors shape the efficacy of HR-driven green initiatives in fostering innovation. Our findings reveal that GTL significantly moderates the GHRM–GI relationship, underscoring the critical role of leadership in mobilizing and leveraging green HR practices to drive innovation. At the same time, the non-significant moderation of GTL on the GIC–GI link suggests that structural and relational resources embedded within GIC may function effectively without heavy reliance on leadership dynamics, offering nuance to the RBV’s extension [50,78].
Additionally, by contextualizing these theoretical extensions within the underexplored SME sector of Pakistan, this study contributes to addressing the geographical imbalance in sustainability research, providing empirical evidence from an emerging economy where environmental management challenges and institutional pressures differ from developed contexts [27,55]. Collectively, these contributions advance the sustainability literature by providing a more dynamic and comprehensive RBV-based framework that explains how internal green resources, leadership, and innovation interplay to drive environmental performance in SMEs [80].
4.6. Practical Implications
This study offers several context-specific practical implications for managers and policymakers seeking to enhance environmental performance in Pakistani SMEs. First, while investing in GIC and implementing GHRM practices can drive environmental outcomes, Pakistani SMEs often face resource constraints and may lack specialized expertise. To overcome this, managers can seek partnerships with local universities and environmental NGOs to provide low-cost training on environmental practices and green skills, while leveraging government initiatives such as subsidies or tax incentives for adopting green technologies.
Second, promoting GTL within SMEs may be challenging due to cultural barriers and a traditional hierarchical mindset. Managers can address this by organizing leadership development workshops emphasizing environmental values, participatory decision-making, and employee empowerment, creating champions of sustainability within the organization who can inspire employees toward green practices.
Third, regulatory gaps and inconsistent enforcement often discourage SMEs from prioritizing environmental initiatives. Policymakers can assist by simplifying compliance processes, offering recognition programs for green SMEs, and providing clear guidelines for implementing GHRM practices aligned with environmental goals.
Fourth, while fostering a culture of green innovation is critical, SMEs may face obstacles in aligning green initiatives with business survival priorities. Managers can overcome this by gradually embedding sustainability into core operations, starting with low-cost initiatives such as energy-saving practices, waste reduction programs, and eco-efficiency measures that provide immediate cost savings while building momentum for broader innovation.
Finally, collaboration is essential for overcoming isolation and knowledge gaps in SMEs. Managers should actively engage in industry associations and sustainability networks to share best practices, access funding opportunities, and co-develop solutions with other SMEs facing similar environmental challenges.
4.7. Conclusions
This study provides new insights into how SMEs in a developing economy can leverage internal green capabilities and leadership to achieve superior environmental performance. Drawing on the Resource-Based View, the findings confirm that GIC and GHRM significantly influence environmental performance directly and indirectly through green innovation. Furthermore, GTL strengthens the effect of GHRM on green innovation, underscoring the role of supportive leadership in fostering employee-driven sustainability initiatives. These results highlight the value of integrating green knowledge resources and employee-focused environmental practices with innovation strategies and transformational leadership to achieve sustainability goals. This integrated approach enables SMEs to enhance environmental outcomes, remain competitive, and contribute to broader carbon reduction commitments.
5. Limitations and Future Research Recommendations
While this study provides valuable insights into the relationships between green intellectual capital, GHRM practices, green innovation, and environmental performance within Pakistani SMEs, several limitations should be acknowledged. Firstly, the sample size and geographical focus on Pakistani SMEs may limit the generalizability of the findings to SMEs in other regions or countries. Additionally, the study’s cross-sectional design impedes the establishment of causality among variables, highlighting the need for future research employing longitudinal or experimental designs. Moving forward, future research could address these limitations by conducting comparative studies across different industries and countries, employing longitudinal designs, and incorporating qualitative research methods to provide deeper insights into the mechanisms underlying the relationships identified. Furthermore, exploring additional moderating factors and investigating the impact of sustainability reporting practices on environmental performance could enhance our understanding of the complex dynamics in sustainable business management within SMEs. By addressing these limitations and pursuing future research recommendations, scholars can further advance theoretical knowledge and practical implications for promoting environmental sustainability in SMEs.
Author Contributions
Conceptualization, K.J. and W.Z.; methodology, K.J.; software, S.M.; validation, K.J., W.Z., and A.A.; formal analysis, K.J.; investigation, S.M.; resources, W.Z.; data curation, K.J.; writing—original draft preparation, K.J.; writing—review and editing, W.Z.; visualization, A.A.; supervision, W.Z.; project administration, K.J.; funding acquisition, W.Z. All authors have read and agreed to the published version of the manuscript.
Funding
This research was supported in part by the Beijing Natural Science Fund under grant No. 1S24099.
Institutional Review Board Statement
This study was reviewed and approved by the Academic Ethics Committee of Beijing University of Technology and no specific review number was issued.
Informed Consent Statement
Informed consent was obtained from all subjects involved in the study.
Data Availability Statement
Data related to this research are not deposited in publicly available repositories but are included in this article. The data that support the findings of this study are available from the corresponding authors upon reasonable request.
Conflicts of Interest
The authors declare no conflicts of interest.
Appendix A. Questionnaire
| Items |
| Green Intellectual Capital Green Human Capital
Green Ability
Green Product Innovation My company uses materials that
The manufacturing processes of my company effectively reduce…
Environmental activities significantly…
|
References
- Anser, M.K.; Naeem, M.; Ali, S.; Huizhen, W.; Farooq, S. From knowledge to profit: Business reputation as a mediator in the impact of green intellectual capital on business performance. J. Intellect. Cap. 2024, 25, 1133–1153. [Google Scholar] [CrossRef]
- Osterwalder, M.; Barozzi, I.; Tissières, V.; Fukuda-Yuzawa, Y.; Mannion, B.J.; Afzal, S.Y.; Lee, E.A.; Zhu, Y.; Plajzer-Frick, I.; Pickle, C.S.; et al. Enhancer redundancy provides phenotypic robustness in mammalian development. Nature 2018, 554, 239–243. [Google Scholar] [CrossRef] [PubMed]
- Soewarno, N.; Tjahjadi, B. Measures that matter: An empirical investigation of intellectual capital and financial performance of banking firms in Indonesia. J. Intellect. Cap. 2020, 21, 1085–1106. [Google Scholar] [CrossRef]
- Naseem, S.; Mohsin, M.; Jamil, K. Driving job satisfaction through inclusive knowledge management: A focus on learning and communication in diverse workplaces. BMC Psychol. 2025, 13, 71. [Google Scholar] [CrossRef]
- Shahbaz, M.H.; Ahmad, S.; Malik, S.A. Green intellectual capital heading towards green innovation and environmental performance: Assessing the moderating effect of green creativity in SMEs of Pakistan. Int. J. Innov. Sci. 2025, 17, 683–704. [Google Scholar] [CrossRef]
- Bassetti, T.; Blasi, S.; Sedita, S.R. The management of sustainable development: A longitudinal analysis of the effects of environmental performance on economic performance. Bus. Strategy Environ. 2021, 30, 21–37. [Google Scholar] [CrossRef]
- Martínez-Falcó, J.; Sánchez-García, E.; Marco-Lajara, B.; Lee, K. Green intellectual capital and environmental performance: Identifying the pivotal role of green ambidexterity innovation and top management environmental awareness. J. Intellect. Cap. 2024, 25, 380–401. [Google Scholar] [CrossRef]
- Wang, C.H.; Juo, W. An environmental policy of green intellectual capital: Green innovation strategy for performance sustainability. Bus. Strategy Environ. 2021, 30, 3241–3254. [Google Scholar] [CrossRef]
- Jamil, K.; Zhang, W.; Anwar, A.; Mustafa, S. Exploring the Influence of AI Adoption and Technological Readiness on Sustainable Performance in Pakistani Export Sector Manufacturing Small and Medium-Sized Enterprises. Sustainability 2025, 17, 3599. [Google Scholar] [CrossRef]
- Ullah, S.; Yushi, J.; Huang, Y. Firm carbon orientation and green innovation: Does green intellectual capital matter? J. Intellect. Cap. 2025; ahead-of-print. [Google Scholar] [CrossRef]
- Riaz, A.; Cepel, M.; Ferraris, A.; Ashfaq, K.; Rehman, S.U. Nexus among green intellectual capital, green information systems, green management initiatives and sustainable performance: A mediated-moderated perspective. J. Intellect. Cap. 2024, 25, 297–327. [Google Scholar] [CrossRef]
- Yu, W.; Chavez, R.; Feng, M.; Wong, C.Y.; Fynes, B. Green human resource management and environmental cooperation: An ability-motivation-opportunity and contingency perspective. Int. J. Prod. Econ. 2020, 219, 224–235. [Google Scholar] [CrossRef]
- Pham, N.T.; Thanh, T.V.; Tučková, Z.; Thuy, V.T.N. The role of green human resource management in driving hotel’s environmental performance: Interaction and mediation analysis. Int. J. Hosp. Manag. 2020, 88, 102392. [Google Scholar] [CrossRef]
- Rehman, S.U.; Kraus, S.; Shah, S.A.; Khanin, D.; Mahto, R.V. Analyzing the relationship between green innovation and environmental performance in large manufacturing firms. Technol. Forecast. Soc. Change 2021, 163, 120481. [Google Scholar] [CrossRef]
- Asadi, S.; Pourhashemi, S.O.; Nilashi, M.; Abdullah, R.; Samad, S.; Yadegaridehkordi, E.; Aljojo, N.; Razali, N.S. Investigating influence of green innovation on sustainability performance: A case on Malaysian hotel industry. J. Clean. Prod. 2020, 258, 120860. [Google Scholar] [CrossRef]
- Yusoff, Y.M.; Nejati, M.; Kee, D.M.H.; Amran, A. Linking green human resource management practices to environmental performance in hotel industry. Glob. Bus. Rev. 2020, 21, 663–680. [Google Scholar] [CrossRef]
- Hina, K.; Khalique, M.; Shaari, J.A.N.; Mansor, S.A.; Kashmeeri, S.; bin Yaacob, M.R. Nexus between green intellectual capital and the sustainability business performance of manufacturing SMEs in Malaysia. J. Intellect. Cap. 2024, 25, 233–252. [Google Scholar] [CrossRef]
- Barney, J.B. Resource-based theories of competitive advantage: A ten-year retrospective on the resource-based view. J. Manag. 2001, 27, 643–650. [Google Scholar] [CrossRef]
- Bin-Nashwan, S.A.; Li, J.Z. AI-infused knowledge and green intellectual capital: Pathways to spur accounting performance drawn from RBV-KBV model and sustainability culture. Technol. Soc. 2025, 82, 102913. [Google Scholar] [CrossRef]
- Rehan, M.H.; Yeo, S.F.; Khan, I.U.; Tan, C.L. Redefying the strength between CSR and sustainable social performance through mediational role of green intellectual capital. Clean. Responsible Consum. 2025, 16, 100238. [Google Scholar] [CrossRef]
- Srouji, A.F.; Hamdallah, M.E.; Moustaphe, K.S.; Elamer, A.A. The role of green intellectual capital and corporate social responsibility in driving environmental sustainability performance: Evidence from emerging markets. J. Financ. Report. Account. 2025; ahead-of-print. [Google Scholar] [CrossRef]
- Martínez-Falcó, J.; Sánchez-García, E.; Marco-Lajara, B.; Zaragoza-Sáez, P. Green intellectual capital and sustainable competitive advantage: Unraveling role of environmental management accounting and green entrepreneurship orientation. J. Intellect. Cap. 2025, 26, 104–129. [Google Scholar] [CrossRef]
- Kumar, J.; Rani, V.; Rani, M.; Rani, G. Linking green intellectual capital and firm performance through green innovation and environmental performance in small and medium-sized enterprises. J. Intellect. Cap. 2025, 26, 670–690. [Google Scholar] [CrossRef]
- Elzek, Y.S.; Soliman, M.; Al Riyami, H.; Scott, N. Talent management and sustainable performance in travel agents: Do green intellectual capital and green servant leadership matter? Curr. Issues Tour. 2024, 27, 3115–3130. [Google Scholar] [CrossRef]
- Zhang, Y.; Shi, J.; Huang, Y. Do artificial intelligence capabilities impact sustainability-oriented innovation performance: Exploring the role of green intellectual capital and learning orientation. J. Intellect. Cap. 2025; ahead-of-print. [Google Scholar] [CrossRef]
- Naseem, M.A.; Battisti, E.; Salvi, A.; Ahmad, M.I. Green intellectual capital and competitive advantage: The moderating role of corporate philanthropy during COVID-19. J. Intellect. Cap. 2024, 25, 92–118. [Google Scholar] [CrossRef]
- Rizvi, Y.S.; Garg, R. The simultaneous effect of green ability-motivation-opportunity and transformational leadership in environment management: The mediating role of green culture. Benchmarking Int. J. 2021, 28, 830–856. [Google Scholar] [CrossRef]
- Zahid, Z.; Zhang, J.; Shahzad, M.A.; Junaid, M.; Shrivastava, A. Green Synergy: Interplay of corporate social responsibility, green intellectual capital, and green ambidextrous innovation for sustainable performance in the industry 4.0 era. PLoS ONE 2024, 19, e0306349. [Google Scholar] [CrossRef]
- Muneer, S.; Tufail, M.S.; Jamil, K.; Zubair, A. Impact of Capital Market Expansion on Company’s Capital Structure. NFC IEFR J. Eng. Sci. Res. 2017, 5. [Google Scholar] [CrossRef]
- Yong, J.Y.; Yusliza, M.Y.; Ramayah, T.; Fawehinmi, O. Nexus between green intellectual capital and green human resource management. J. Clean. Prod. 2019, 215, 364–374. [Google Scholar] [CrossRef]
- Paillé, P.; Valéau, P.; Renwick, D.W. Leveraging green human resource practices to achieve environmental sustainability. J. Clean. Prod. 2020, 260, 121137. [Google Scholar] [CrossRef]
- Azam, T.; Jamil, K. Studying the role of corporate social responsibility, green HRM and green innovation to improve green performance of SMEs. J. Bus. Ind. Mark. 2024, 39, 2620–2637. [Google Scholar] [CrossRef]
- Haddock-Millar, J.; Sanyal, C.; Müller-Camen, M. Green human resource management: A comparative qualitative case study of a United States multinational corporation. Int. J. Hum. Resour. Manag. 2016, 27, 192–211. [Google Scholar] [CrossRef]
- Arici, H.E.; Uysal, M. Leadership, green innovation, and green creativity: A systematic review. Serv. Ind. J. 2021, 42, 280–320. [Google Scholar] [CrossRef]
- Gul, R.F.; Jamil, K.; Mustafa, S.; Jaffri, N.R.; Anwar, A.; Awan, F.H. Studying the green performance under the lens of total quality management in Chinese SMEs. Environ. Dev. Sustain. 2024, 26, 22975–22996. [Google Scholar] [CrossRef]
- Renwick, D.W.S.; Redman, T.; Maguire, S. Green human resource management: A review and research agenda. Int. J. Manag. Rev. 2013, 15, 1–14. [Google Scholar] [CrossRef]
- Wang, Y.; Mohsin, M.; Jamil, K. Customer trust and willingness to use shopping assistant humanoid chatbot. Serv. Ind. J. 2024, 1–25. [Google Scholar] [CrossRef]
- Zhang, J.; Kang, L.; Li, H.; Ballesteros-Pérez, P.; Skitmore, M.; Zuo, J. The impact of environmental regulations on urban Green innovation efficiency: The case of Xi’an. Sustain. Cities Soc. 2020, 57, 102123. [Google Scholar] [CrossRef]
- Buhaya, M.I.; Metwally, A.B.M. Green intellectual capital and green supply chain performance: Do external pressures matter? Cogent Bus. Manag. 2024, 11, 2349276. [Google Scholar] [CrossRef]
- Saunila, M. Understanding innovation performance measurement in SMEs. Meas. Bus. Excell. 2017, 21, 1–16. [Google Scholar] [CrossRef]
- Zameer, H.; Wang, Y.; Yasmeen, H.; Mubarak, S. Green innovation as a mediator in the impact of business analytics and environmental orientation on green competitive advantage. Manag. Decis. 2020, 60, 488–507. [Google Scholar] [CrossRef]
- Sarwar, A.; Mustafa, A. Analysing the impact of green intellectual capital on environmental performance: The mediating role of green training and development. Technol. Anal. Strateg. Manag. 2024, 36, 3357–3370. [Google Scholar] [CrossRef]
- Yang, Q.; Gao, D.; Song, D.; Li, Y. Environmental regulation, pollution reduction and green innovation: The case of the Chinese Water Ecological Civilization City Pilot policy. Econ. Syst. 2021, 45, 100911. [Google Scholar] [CrossRef]
- Tolliver, C.; Fujii, H.; Keeley, A.R.; Managi, S. Green innovation and finance in Asia. Asian Econ. Policy Rev. 2021, 16, 67–87. [Google Scholar] [CrossRef]
- Farza, K.; Ftiti, Z.; Hlioui, Z.; Louhichi, W.; Omri, A. Does it pay to go green? The environmental innovation effect on corporate financial performance. J. Environ. Manag. 2021, 300, 113695. [Google Scholar] [CrossRef]
- Riski, M.; Husnatarina, F.; Umbing, G.B.; Christmas, A.F.; Nasir, D.; Yeremi, R.N.H.; Ludang, R.F.A. The Effect of Green Accounting, Green Intellectual Capital & Corporate Social Responsibility on Financial Performance: Empirical Study of Energy Sector Companies Listed on the Indonesian Stock Exchange for the 2021–2023 Period. Gold. Ratio Financ. Manag. 2025, 5, 123–136. [Google Scholar]
- Kim, Y.J.; Kim, W.G.; Choi, H.-M.; Phetvaroon, K. The effect of green human resource management on hotel employees’ eco-friendly behavior and environmental performance. Int. J. Hosp. Manag. 2019, 76, 83–93. [Google Scholar] [CrossRef]
- Wu, W.; Yu, L. How does environmental corporate social responsibility affect technological innovation? The role of green entrepreneurial orientation and green intellectual capital. J. Knowl. Econ. 2024, 15, 3297–3328. [Google Scholar] [CrossRef]
- Mousa, S.K.; Othman, M. The impact of green human resource management practices on sustainable performance in healthcare organisations: A conceptual framework. J. Clean. Prod. 2020, 243, 118595. [Google Scholar] [CrossRef]
- Mandal, A.; Pal, B. Effects of green innovation and advertisement in an imperfect production-based competitive supply chain under two-tier credit facility. Math. Methods Appl. Sci. 2021, 44, 13227–13251. [Google Scholar] [CrossRef]
- Nikolaou, I.E.; Tsalis, T.A.; Kostakis, I.; Stergiopoulou, F.; Athanasiadou, I.; Lanaras-Mamounis, G.; Tsagarakis, K.P. Green Intellectual Capital: A critical factor to explain the relationship between corporate sustainable and financial performance. Environ. Dev. Sustain. 2024, 26, 22863–22884. [Google Scholar] [CrossRef]
- Longoni, A.; Luzzini, D.; Guerci, M. Deploying environmental management across functions: The relationship between green human resource management and green supply chain management. J. Bus. Ethics 2018, 151, 1081–1095. [Google Scholar] [CrossRef]
- Sharif, S.; Malik, S.A. Does green HRM and intellectual capital strengthen psychological green climate, green behaviors and creativity? A step towards green textile manufacturing. J. Intellect. Cap. 2025, 26, 644–669. [Google Scholar] [CrossRef]
- Almansour, M. How do green intellectual and co-creational capitals drive artificial intelligence innovation and green innovation in start-ups? Eur. J. Innov. Manag. 2025, 28, 1649–1666. [Google Scholar] [CrossRef]
- Kusi, M.; Zhao, F.; Sukamani, D. Impact of perceived organizational support and green transformational leadership on sustainable organizational performance: A SEM approach. Bus. Process Manag. J. 2021, 27, 1373–1390. [Google Scholar] [CrossRef]
- Li, W.; Bhutto, T.A.; Xuhui, W.; Maitlo, Q.; Zafar, A.U.; Bhutto, N.A. Unlocking employees’ green creativity: The effects of green transformational leadership, green intrinsic, and extrinsic motivation. J. Clean. Prod. 2020, 255, 120229. [Google Scholar] [CrossRef]
- Jiang, Z.; Xu, Y.; Zhu, X.; Liu, W.; Liu, Y. Intellectual capital and green entrepreneurship: A systematic literature review. J. Intellect. Cap. 2024, 25, 801–821. [Google Scholar] [CrossRef]
- Çop, S.; Olorunsola, V.O.; Alola, U.V. Achieving environmental sustainability through green transformational leadership policy: Can green team resilience help? Bus. Strategy Environ. 2021, 30, 671–682. [Google Scholar] [CrossRef]
- Jia, J.; Liu, H.; Chin, T.; Hu, D. The continuous mediating effects of GHRM on employees’ green passion via transformational leadership and green creativity. Sustainability 2018, 10, 3237. [Google Scholar] [CrossRef]
- Kothari, C.R. Research Methodology: Methods and Techniques; New Age International: New Delhi, India, 2004. [Google Scholar]
- Hair, J.F.; Sarstedt, M.; Ringle, C.M. Rethinking some of the rethinking of partial least squares. Eur. J. Mark. 2019, 53, 566–584. [Google Scholar] [CrossRef]
- Roscoe, S.; Subramanian, N.; Jabbour, C.J.C.; Chong, T. Green human resource management and the enablers of green organisational culture: Enhancing a firm’s environmental performance for sustainable development. Bus. Strategy Environ. 2019, 28, 737–749. [Google Scholar] [CrossRef]
- Jose Chiappetta Jabbour, C. How green are HRM practices, organizational culture, learning and teamwork? A Brazilian study. Ind. Commer. Train. 2011, 43, 98–105. [Google Scholar] [CrossRef]
- Zailani, S.; Govindan, K.; Iranmanesh, M.; Shaharudin, M.R.; Chong, Y.S. Green innovation adoption in automotive supply chain: The Malaysian case. J. Clean. Prod. 2015, 108, 1115–1122. [Google Scholar] [CrossRef]
- Chen, Y.-S.; Chang, C.-H.; Lin, Y.-H. Green Transformational leadership and green performance: The mediation effects of green mindfulness and green self-efficacy. Sustainability 2014, 6, 6604–6621. [Google Scholar] [CrossRef]
- Podsakoff, P.M.; MacKenzie, S.B.; Lee, J.-Y.; Podsakoff, N.P. Common method biases in behavioral research: A critical review of the literature and recommended remedies. J. Appl. Psychol. 2003, 88, 879–903. [Google Scholar] [CrossRef]
- Harman, H.H. Modern Factor Analysis; University of Chicago Press: Chicago, IL, USA, 1976. [Google Scholar]
- Kock, N. Common method bias in PLS-SEM: A full collinearity assessment approach. Int. J. e-Collab. 2015, 11, 1–10. [Google Scholar] [CrossRef]
- Henseler, J.; Ringle, C.M.; Sinkovics, R.R. The use of partial least squares path modeling in international marketing. In New Challenges to International Marketing; Emerald Group Publishing Limited: Bingley, UK, 2009; pp. 277–319. [Google Scholar]
- Richter, N.F.; Cepeda, G.; Roldán, J.L.; Ringle, C.M. European management research using partial least squares structural equation modeling (PLS-SEM). Eur. Manag. J. 2015, 33, 1–3. [Google Scholar] [CrossRef]
- Ringle, C.M.; Sarstedt, M.; Mitchell, R.; Gudergan, S.P. Partial least squares structural equation modeling in HRM research. Int. J. Hum. Resour. Manag. 2020, 31, 1617–1643. [Google Scholar] [CrossRef]
- Hair, J.F.; Ringle, C.M.; Sarstedt, M. Partial Least Squares: The Better Approach to Structural Equation Modeling? Long Range Plan. 2012, 45, 312–319. [Google Scholar] [CrossRef]
- Chin, W.W. How to write up and report PLS analyses. In Handbook of Partial Least Squares: Concepts, Methods and Applications; Springer: Berlin/Heidelberg, Germany, 2009; pp. 655–690. [Google Scholar]
- Fornell, C.; Larcker, D.F. Evaluating structural equation models with unobservable variables and measurement error. J. Mark. Res. 1981, 18, 39–50. [Google Scholar] [CrossRef]
- Henseler, J.; Hubona, G.; Ray, P.A. Using PLS path modeling in new technology research: Updated guidelines. Ind. Manag. Data Syst. 2016, 116, 2–20. [Google Scholar] [CrossRef]
- Hair, J.F., Jr.; Howard, M.C.; Nitzl, C. Assessing measurement model quality in PLS-SEM using confirmatory composite analysis. J. Bus. Res. 2020, 109, 101–110. [Google Scholar] [CrossRef]
- Cohen, J. Statistical Power Analysis for the Behavioral Sciences; Lawrence Erlbaum Associates: Hillsdale, NJ, USA, 1988; pp. 20–26. [Google Scholar]
- Awan, F.H.; Dunnan, L.; Jamil, K.; Gul, R.F. Stimulating environmental performance via green human resource management, green transformational leadership, and green innovation: A mediation-moderation model. Environ. Sci. Pollut. Res. 2022, 30, 2958–2976. [Google Scholar] [CrossRef]
- Razzaq, A.; Ajaz, T.; Li, J.C.; Irfan, M.; Suksatan, W. Investigating the asymmetric linkages between infrastructure development, green innovation, and consumption-based material footprint: Novel empirical estimations from highly resource-consuming economies. Resour. Policy 2021, 74, 102302. [Google Scholar] [CrossRef]
- Majali, T.; Alkaraki, M.; Asad, M.; Aladwan, N.; Aledeinat, M. Green transformational leadership, green entrepreneurial orientation and performance of SMEs: The mediating role of green product innovation. J. Open Innov. Technol. Mark. Complex. 2022, 8, 191. [Google Scholar] [CrossRef]
- Long, X.; Sun, C.; Wu, C.; Chen, B.; Boateng, K.A. Green innovation efficiency across China’s 30 provinces: Estimate, comparison, and convergence. Mitig. Adapt. Strateg. Glob. Change 2020, 25, 1243–1260. [Google Scholar] [CrossRef]
- Fan, F.; Lian, H.; Liu, X.; Wang, X. Can environmental regulation promote urban green innovation Efficiency? An empirical study based on Chinese cities. J. Clean. Prod. 2021, 287, 125060. [Google Scholar] [CrossRef]
Disclaimer/Publisher’s Note: The statements, opinions and data contained in all publications are solely those of the individual author(s) and contributor(s) and not of MDPI and/or the editor(s). MDPI and/or the editor(s) disclaim responsibility for any injury to people or property resulting from any ideas, methods, instructions or products referred to in the content. |
© 2025 by the authors. Licensee MDPI, Basel, Switzerland. This article is an open access article distributed under the terms and conditions of the Creative Commons Attribution (CC BY) license (https://creativecommons.org/licenses/by/4.0/).




