Exploring the Influencing Factors of Wetland Parks on the Sustainable Development of Urban Economy: A Case in Southern China
Abstract
1. Introduction
2. Literature Review and Hypothesis
2.1. Literature Review
2.2. Model Construction
2.3. Hypothesis Formulation
2.3.1. Economic Expectations
2.3.2. Resource Attraction
2.3.3. Diversified Industrial Structure
2.3.4. Mediating Effect of Resource Attraction
2.3.5. Recreational Value
2.3.6. Mediating Effect of a Diversified Industrial Structure
2.3.7. Ecological Value
2.3.8. Mediating Effect of Recreational Value
3. Methodology
3.1. Questionnaire Design
3.2. Research Sites
3.3. Data Collection
3.4. Data Analysis
4. Results
4.1. Questionnaire Statistics
4.2. Reliability Analysis
4.3. Confirmatory Factor Analysis
4.4. Evaluating the Structure Model and Regression Analysis
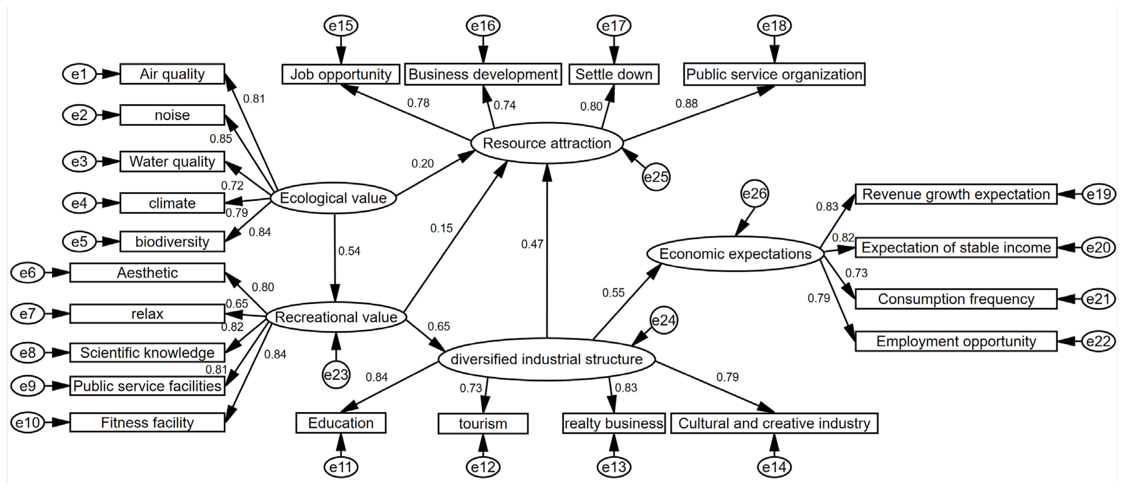
4.4.1. Structure Fit Testing
4.4.2. Regression Analysis
5. Discussion
5.1. Theoretical Implications
5.2. Practical Implementation
6. Conclusions
Author Contributions
Funding
Institutional Review Board Statement
Informed Consent Statement
Data Availability Statement
Acknowledgments
Conflicts of Interest
References
- Deng, K.; Dan, X.-Q.; Wang, L.-F.; Wu, H.-J. Main Functions and Development Needsof Wetland Parks in China. Wetl. Sci. Manag. 2011, 7, 40–44. (In Chinese) [Google Scholar] [CrossRef]
- Li, J. Studies on the Ecosystem Services of Xixi Wetland, Hangzhou. Master’s Thesis, Southwest University, Chongqing, China, 2006. Available online: https://kns.cnki.net/kcms2/article/abstract?v=m6wOUVKyYs6hbf23tpiTzQY9i4EDtVCgGOnrQ445S79lEfke5fLPSpY-5XrH29xABGZ9KHE2wDY4iTGXxkGwzauwKzUzVB5cjqttsagpF4yRYZ-_9E8_Si4EpHQU0CqoDEU1O72YZrXi8hvhxf0DOFpZtRKc056W3_kOjcvKkXeNFJcuuJ8D-DRB4M1NAqLK&uniplatform=NZKPT&language=CHS (accessed on 24 February 2025). (In Chinese).
- Zhang, F. Master Planning Research of Nation Wetland Park—Take Harbin Baiyupao National Wetland Park as Example. Master’s Thesis, Northeast Agricultural University, Harbin, China, 2012. Available online: https://kns.cnki.net/kcms2/article/abstract?v=m6wOUVKyYs4zfhzA4SXjApLDrOlFwGWeq9cwVVGwhmdXw7KqpohM91pIkQ1lkIEJQ_JbgaibeCNM0JGWjGoIH_dlborFDEapq2rsd0IATKLnYq6wvVF9PrMxBlix6C9IyDbU9ROMhBkv6GoXqFGUGxTjW4dS0w_VK1UzpJEsIurPeNb3ePi1psF8R2YzHYnQREKJQhYKG6g=&uniplatform=NZKPT&language=CHS (accessed on 24 February 2025). (In Chinese).
- Qiu, B.-X. The Significance of City Wetland Park to Society, Economy and Ecology. LA Forum 2006, 5, 5–8. Available online: https://kns.cnki.net/kcms2/article/abstract?v=m6wOUVKyYs4yeVBLfZkIujmntRCKSEjYRYSx8LCVx8EH8r89RzFA6Mg8VkoukorEuG7jjaQBzK25g5ouwrEQaCrubkXEaTGFjqN76BLe-nR_P-EryVmYMq3CX1ikm2wZfHuu7SGJEN-CFjaIF4Te3Sn3VNunPPSJi9ghyTDYQp0FJo6MrZ03RJabb1FD5zvj&uniplatform=NZKPT&language=CHS (accessed on 24 February 2025). (In Chinese).
- Cui, X.; Qian, Y. A Brief Discussion on the Origin, Characteristics, and Functions of Wetland Parks. Shanghai Constr. Sci. Technol. 2003, 43–44+50. Available online: https://kns.cnki.net/kcms2/article/abstract?v=m6wOUVKyYs7lacFoIm05DsCP61yZeP7huAQy62u6q1Suh3qugudlNQIgMkj4U7Ya5n39Xy7H2U-n-JTG_VM_tdiE9hnn4KMQERcgjtDaSGzNlBe5AsDBwkDmXApendUDZhLDRVq8j5q8FSJj4V-5hBas82InPHgDmwQQWwt3AzzZp40ER3UJVeSA2Sefu763&uniplatform=NZKPT&language=CHS (accessed on 24 February 2025). (In Chinese).
- Luo, L.-C. Harvest and Inspiration of Investigation to Wetland Parks in Singapore, Malaysia, Japan and Hongkong. Wetl. Sci. 2004, 2, 238–240. (In Chinese) [Google Scholar] [CrossRef]
- Nieuwenhuijsen, M.J. Green Infrastructure and Health. Annu. Rev. Public Health 2021, 42, 317–328. [Google Scholar] [CrossRef]
- Dyson, T. The Role of the Demographic Transition in the Process of Urbanization. Popul. Dev. Rev. 2011, 37, 34–54. [Google Scholar] [CrossRef]
- Fang, C.; Wang, Z.; Xu, G. Spatial-temporal characteristics of PM2.5 in China: A city-level perspective analysis. J. Geogr. Sci. 2016, 26, 1519–1532. [Google Scholar] [CrossRef]
- Wang, S.; Zhou, C.; Wang, Z.; Feng, K.; Hubacek, K. The characteristics and drivers of fine particulate matter (PM2.5) distribution in China. J. Clean. Prod. 2017, 142, 1800–1809. [Google Scholar] [CrossRef]
- Banerjee, T.; Srivastava, R.K. Assessment of the ambient air quality at the Integrated Industrial Estate-Pantnagar through the air quality index (AQI) and exceedence factor (EF). Asia Pac. J. Chem. Eng. 2011, 6, 64–70. [Google Scholar] [CrossRef]
- Fung, J.C.H.; Lau, A.K.H.; Lam, J.S.L.; Yuan, Z. Observational and modeling analysis of a severe air pollution episode in western Hong Kong. J. Geophys. Res. Atmos. 2005, 110, D09105. [Google Scholar] [CrossRef]
- Yeoman, F.; Nally, R.M. The avifaunas of some fragmented, periurban, coastal woodlands in south-eastern Australia. Landsc. Urban Plan. 2005, 72, 297–312. [Google Scholar] [CrossRef]
- Dhakal, S. GHG emissions from urbanization and opportunities for urban carbon mitigation. Curr. Opin. Environ. Sustain. 2010, 2, 277–283. [Google Scholar] [CrossRef]
- Rosenzweig, C.; Solecki, W.; Hammer, S.A.; Mehrotra, S. Cities lead the way in climate–change action. Nature 2010, 467, 909–911. [Google Scholar] [CrossRef] [PubMed]
- Jim, C.Y.; Chen, W.Y. Impacts of urban environmental elements on residential housing prices in Guangzhou (China). Landsc. Urban Plan. 2006, 78, 422–434. [Google Scholar] [CrossRef]
- Jim, C.Y.; Chen, W.Y. External effects of neighbourhood parks and landscape elements on high-rise residential value. Land Use Policy 2010, 27, 662–670. [Google Scholar] [CrossRef]
- Mahmoudi, P.; Hatton MacDonald, D.; Crossman, N.D.; Summers, D.M.; Van der Hoek, J. Space matters: The importance of amenity in planning metropolitan growth. Aust. J. Agric. Resour. Econ. 2013, 57, 38–59. [Google Scholar] [CrossRef]
- Gashu, K.; Gebre-Egziabher, T. Public assessment of green infrastructure benefits and associated influencing factors in two Ethiopian cities: Bahir Dar and Hawassa. BMC Ecol. 2019, 19, 16. [Google Scholar] [CrossRef]
- Hsu, K.-W.; Chao, J.-C. Economic Valuation of Green Infrastructure Investments in Urban Renewal: The Case of the Station District in Taichung, Taiwan. Environments 2020, 7, 56. [Google Scholar] [CrossRef]
- Ersoy Mirici, M. The Ecosystem Services and Green Infrastructure: A Systematic Review and the Gap of Economic Valuation. Sustainability 2022, 14, 517. [Google Scholar] [CrossRef]
- Leonardi, F. The Definition of Health: Towards New Perspectives. Int. J. Health Serv. 2018, 48, 735–748. [Google Scholar] [CrossRef]
- Wang, H. Landscape Planning, Design, and Ecological Suitability Assessment for Wetland Parks; Southeast University Press: Nanjing, China, 2018; p. 233. (In Chinese) [Google Scholar]
- Wang, Z.; Zhang, S.; Zhang, Y.; Zhang, J. The spillover effect of urban green space on residential land price. J. Arid Land Resour. Environ. 2016, 30, 24–29. (In Chinese) [Google Scholar] [CrossRef]
- Bircher, J.; Kuruvilla, S. Defining health by addressing individual, social, and environmental determinants: New opportunities for health care and public health. J. Public Health Policy 2014, 35, 363–386. [Google Scholar] [CrossRef] [PubMed]
- van Druten, V.P.; Bartels, E.A.; van de Mheen, D.; de Vries, E.; Kerckhoffs, A.P.M.; Nahar-van Venrooij, L.M.W. Concepts of health in different contexts: A scoping review. BMC Health Serv. Res. 2022, 22, 389. [Google Scholar] [CrossRef] [PubMed]
- Ying, J.; Yao, W.; Cheng, Y.; Sun, L. Quantitative Analysis of Coordination Relationship between the Climate and Green Infrastructure in Hangzhou Downtown Based on the Coupling Model. Landsc. Micro-Clim. 2017, 33, 53–57. Available online: https://kns.cnki.net/kcms2/article/abstract?v=m6wOUVKyYs7vEWVXByxlR-BQMATulYSy2GJ25BmfQmVhA7oM_jHPIrVgwzbxT5loLxuD7tQvht3CJ3fz0hj72JFkkHD4aOy8DkTn0kGTT2uUnltZtCqz4-LT7QzhZKIMJWWi1hw5_KINdKGbu2K54wDmu-SeQRLgU9Blz10pbhbMMTBa6VYUPqbrEqul7dv39JzagFyOj5o=&uniplatform=NZKPT&language=CHS (accessed on 24 February 2025). (In Chinese).
- Owethu Pantshwa, A.; Buschke, F.T. Ecosystem services and ecological degradation of communal wetlands in a South African biodiversity hotspot. R. Soc. Open Sci. 2019, 6, 181770. [Google Scholar] [CrossRef]
- Ma, X. Research on the Planning and Design of Urban Wetland Park Based on the Concept of Sustainable Development—Take Changshu South Lake Wetland Park as an Example. Master’s Thesis, Beijing University of Agriculture, Beijing, China, 2021. Available online: https://link.cnki.net/doi/10.26950/d.cnki.gbjnx.2021.000023 (accessed on 24 February 2025). (In Chinese).
- Du, Y.Q.; Zhao, R. Research on the Development of Urban Parks Based on the Perception of Tourists: A Case Study of Taihu Park in Beijing. Int. J. Environ. Res. Public Health 2022, 19, 5287. [Google Scholar] [CrossRef]
- Zhao, Y.W.; van den Berg, P.E.W.; Ossokina, I.; Arentze, T.A. How do urban parks, neighborhood open spaces, and private gardens relate to individuals’ subjective well-being: Results of a structural equation model. Sustain. Cities Soc. 2024, 101, 10. [Google Scholar] [CrossRef]
- Li, M.; Wang, G.; Zhang, X. Exploration of the Comprehensive Index Method for Evaluating Agricultural Economic Benefits. Shanxi Agric. Econ. 2020, 59+61. Available online: https://link.cnki.net/doi/10.16675/j.cnki.cn14-1065/f.2020.10.031 (accessed on 24 February 2025). (In Chinese).
- Xia, L. Study on Healthy City Evaluation Index System. Master’s Thesis, Chongqing University, Chongqing, China, 2019. Available online: https://link.cnki.net/doi/10.27670/d.cnki.gcqdu.2019.001714 (accessed on 24 February 2025). (In Chinese).
- Xuan, Z.; Wei, C.; Fu, H. The Modern Concept of Healthy Cities. Shanghai J. Prev. Med. 2002, 197–199. (In Chinese) [Google Scholar] [CrossRef]
- Deng, C. Research on the Sustainable Development of Wetland Parks in China. Master’s Thesis, Hunan Agricultural University, Changsha, China, 2020. Available online: https://link.cnki.net/doi/10.27136/d.cnki.ghunu.2020.000547 (accessed on 24 February 2025). (In Chinese).
- Xu, Z.; Wang, Y.; Guo, J.; Pan, L. Strategic Thinking on Promoting Urban Planning and Construction of the Resilience Cities in China. Urban Dev. Stud. 2014, 21, 79–84. Available online: https://kns.cnki.net/kcms2/article/abstract?v=m6wOUVKyYs5pkeG_mcj9HCu2uzRu7AH2gd5SqOEYw40t8TOtDD_YSt-24Vx6BLZREzOXKGE1ABMUFhui_11Wwee-a6LHHPa27qkp56hmzFKTg4n_tesUEZ0VzAYWfybVtpBr8dmJKvSaSeusAwG4G0XKTeDpj9HuQ3IaozW53VjfYhWr-5JC7yPy56fr1Lnr&uniplatform=NZKPT&language=CHS (accessed on 24 February 2025). (In Chinese).
- Mao, L. Design Research on Waterfront Landscape Based on Resilient City Concept—Taking the Riverside Section of Nanjing Erqiao Park as an Example. Master’s Thesis, East China Normal University, Shanghai, China, 2022. Available online: https://link.cnki.net/doi/10.27149/d.cnki.ghdsu.2022.002584 (accessed on 24 February 2025). (In Chinese).
- Li, Y. Research on the Development Strategy of the Gateway Area of Small and Medium Sized Cities Under the Concept of Mart Growth—Taking the Northern Gateway Area of Puyang City as an Example. Master’s Thesis, Beijing University of Civil Engineering and Architecture, Beijing, China, 2022. Available online: https://link.cnki.net/doi/10.26943/d.cnki.gbjzc.2022.000069 (accessed on 24 February 2025). (In Chinese).
- Zhu, D.; Liu, D. Managing Urban Growth: Review on the Theory of Smart Growth and Its Reference for City Development in China. Tongji Univ. J. Soc. Sci. Sect. 2006, 22–28. Available online: https://kns.cnki.net/kcms2/article/abstract?v=m6wOUVKyYs4UhgCp2Ezvu31SMZ9JH8ojdWM6c8qv4Fs3X99u97yLzMkXLjMK5Npf0-4X3Alx0GUt4W-npog5WRnpFOICdVsZJV_TjivOf3Jdi_UwH1DONNgCfJ91njG--cz1gyxaAWmEcND_TDlhHv8qhuBt_nHZSNEVi22OiBqZX35edy_wP3WuZ6G4BM6j&uniplatform=NZKPT&language=CHS (accessed on 24 February 2025). (In Chinese).
- Tang, X. A Review of “Smart Growth” Research. Urban Probl. 2009, 98–102. Available online: https://kns.cnki.net/kcms2/article/abstract?v=m6wOUVKyYs6z9rbUs2Q8nvHlTyUoNsCb4RDhZ4NGZBLZ_LqoQqCM7yudb1R8SwiaFrxvVFjNJx-cw7HMm-qAm7ZldkCoxTm4OINfgxMFBpG0u_oeSTlHk34xSJcn9Xog60PIj7wI1OC0-9r-wbx_mAD6T6yFVaK-kbpiSsYx0FrCK7mgDajsqW66oBKOa0M2&uniplatform=NZKPT&language=CHS (accessed on 24 February 2025). (In Chinese).
- Jansson, Å. Reaching for a sustainable, resilient urban future using the lens of ecosystem services. Ecol. Econ. 2013, 86, 285–291. [Google Scholar] [CrossRef]
- Crespi, F. Policy complexity and the green transformation of the economies as an emergent system property. Environ. Econ. Policy Stud. 2016, 18, 143–157. [Google Scholar] [CrossRef]
- Wang, Y. China’s Green Transformation: Progress and Prospects. China Policy Rev. 2019, 18–25. Available online: https://kns.cnki.net/kcms2/article/abstract?v=m6wOUVKyYs56pznE5yayMDXYnqFQUcNkb_Whalid3YC075gsXGXSvpwmkRO9ihzsPykQsWoaJe8YPSDOe2nf4KyV2IDmBJfznVdZVmyRXQ8XYYKh7BtQTo4oNk7eqIUZVrrwCjZ0SYLSYt19AyXM7m9lfgxuWB4KXJxPvMYQ_Rnd59JdcAL7dyz5iBpTZXfLW5wAfQL-fPo=&uniplatform=NZKPT&language=CHS (accessed on 24 February 2025). (In Chinese).
- Loughran, K. Urban parks and urban problems: An historical perspective on green space development as a cultural fix. Urban Stud. 2020, 57, 2321–2338. [Google Scholar] [CrossRef]
- Zhang, D.; Li, Z.G.; Zhong, J.L.; Yang, J. A framework for prioritizing urban ecological infrastructure (UEI) implementation tasks based on residents’ ecological demands and government policies. J. Environ. Manag. 2024, 354, 14. [Google Scholar] [CrossRef] [PubMed]
- Kumar, P.; Debele, S.E.; Khalili, S.; Halios, C.H.; Sahani, J.; Aghamohammadi, N.; de Fatima Andrade, M.; Athanassiadou, M.; Bhui, K.; Calvillo, N.; et al. Urban heat mitigation by green and blue infrastructure: Drivers, effectiveness, and future needs. Innovation 2024, 5, 100588. [Google Scholar] [CrossRef]
- Green, T.L.; Kronenberg, J.; Andersson, E.; Elmqvist, T.; Gómez-Baggethun, E. Insurance Value of Green Infrastructure in and Around Cities. Ecosystems 2016, 19, 1051–1063. [Google Scholar] [CrossRef]
- Schäffler, A.; Swilling, M. Valuing green infrastructure in an urban environment under pressure—The Johannesburg case. Ecol. Econ. 2013, 86, 246–257. [Google Scholar] [CrossRef]
- Artmann, M.; Kohler, M.; Meinel, G.; Gan, J.; Ioja, I.C. How smart growth and green infrastructure can mutually support each other—A conceptual framework for compact and green cities. Ecol. Indic. 2019, 96, 10–22. [Google Scholar] [CrossRef]
- Wang, A.P.; Lin, W.F.; Liu, B.; Wang, H.; Xu, H. Does Smart City Construction Improve the Green Utilization Efficiency of Urban Land? Land 2021, 10, 657. [Google Scholar] [CrossRef]
- Yan, Z.M.; Sun, Z.; Shi, R.; Zhao, M.J. Smart city and green development: Empirical evidence from the perspective of green technological innovation. Technol. Forecast. Soc. Change 2023, 191, 13. [Google Scholar] [CrossRef]
- Matamoros, V.; Bayona, J.M. Behavior of emerging pollutants in constructed wetlands. In Emerging Contaminants from Industrial and Municipal Waste: Removal Technologies; Springer: Berlin/Heidelberg, Germany, 2008; pp. 199–217. [Google Scholar]
- Mills, E. Synergisms between climate change mitigation and adaptation: An insurance perspective. Mitig. Adapt. Strateg. Glob. Change 2007, 12, 809–842. [Google Scholar] [CrossRef]
- Li, Y.; Zhu, X.; Sun, X.; Wang, F. Landscape effects of environmental impact on bay-area wetlands under rapid urban expansion and development policy: A case study of Lianyungang, China. Landsc. Urban Plan. 2010, 94, 218–227. [Google Scholar] [CrossRef]
- Ai, H.S.; Zhou, Z.Q. Green growth: The impact of urban forest construction on economic growth in China. Econ. Model. Sustain. Cities Soc. 2023, 125, 17. [Google Scholar] [CrossRef]
- Cheng, M. Research on the Evaluation and Optimization of Nanjing Urban Growth from the Perspective of Smart Growth. Doctoral Dissertation, Nanjing Normal University, Nanjing, China, 2012. Available online: https://kns.cnki.net/kcms2/article/abstract?v=m6wOUVKyYs54Dot9WeiiDRzTxZdwR7-SzPBbkHO-XrCfIjIKlRS6o7bPgNHIfl2UmVZI-SQmL9uZQl6J0_dyDDc0OySjh1n2WqSbJruFbUko0wYGfaxO_g5Xjk_wy-P9ZF_ZXq6qoDjp1gwhMCSIcMQDKWmu-QFpbfAMwkFOJqy0WVvNxDop8ShCnd9XyYUDNDbc286SQxU=&uniplatform=NZKPT&language=CHS (accessed on 24 February 2025). (In Chinese).
- Atoba, K.O.; Brody, S.D.; Highfield, W.E.; Shepard, C.C.; Verdone, L.N. Strategic property buyouts to enhance flood resilience: A multi-criteria spatial approach for incorporating ecological values into the selection process. Environ. Hazards 2021, 20, 229–247. [Google Scholar] [CrossRef]
- Parks, P.J.; Kramer, R.A. A policy simulation of the wetlands reserve program. J. Environ. Econ. Manag. 1995, 28, 223–240. [Google Scholar] [CrossRef]
- Liu, Y.; Wang, Z. On the Green Transformation of the ‘Chinese Model’. Soc. Sci. 2016, 56–60. Available online: https://kns.cnki.net/kcms2/article/abstract?v=m6wOUVKyYs5HXcMaAwEitEq78D6OCgCYLFulqEiLZ4vB1IZvEoYNLv-sYUvztRqgZRFeL-nsGgEw28TGSt4XnNBkDDbxBP58VDRdtsN_JbSsXUo2_7Yt2rUUU8WiD0FiEeGLD8cz5CUkovQPwSD2OWe6LjwQwKjHTbDF6uRoA5RH1ajUAWhK0Bq5GGqvCOHkp5qZWjo8Ln4=&uniplatform=NZKPT&language=CHS (accessed on 24 February 2025). (In Chinese).
- Yu, X.; Mingju, E.; Sun, M.; Xue, Z.; Lu, X.; Jiang, M.; Zou, Y. Wetland recreational agriculture: Balancing wetland conservation and agro-development. Environ. Sci. Policy 2018, 87, 11–17. [Google Scholar] [CrossRef]
- Carlsen, J.; Wood, D.S. Assessment of the Economic Value of Recreation and Tourism in Western Australia’s National Parks, Marine Parks and Forests. Citeseer 2004. Available online: https://www.researchgate.net/publication/228468472_Assessment_of_the_Economic_Value_of_Recreation_and_Tourism_in_Western_Australia’s_National_Parks_Marine_Parks_and_Forests (accessed on 15 March 2024).
- López-Mosquera, N.; Sánchez, M. Emotional and satisfaction benefits to visitors as explanatory factors in the monetary valuation of environmental goods. An application to periurban green spaces. Land Use Policy 2011, 28, 151–166. [Google Scholar] [CrossRef]
- Tang, S.; Xu, Z.-L.; Feng, N.-H. Behavior intentions of urban forest recreationists based on structural equation model. Ecol. Inform. 2021, 66, 101432. [Google Scholar] [CrossRef]
- Zhang, F.; Wang, X.; Liu, X. Research on Functional Value Estimation and Development Mode of Green Infrastructure Based on Multi-Dimensional Evaluation Model: A Case Study of China. Land 2022, 11, 1603. [Google Scholar] [CrossRef]
- Li, L.; Yang, A.; Wang, J. Assessment and Optimization of Recreation Value Perception in Forest Parks in the Context of National Parks: A Case Study of Horseshoe Temple Forest Park. For. Resour. Manag. 2022, 164–171. (In Chinese) [Google Scholar] [CrossRef]
- Li, X.; Song, W.; Wang, Y. Research on the Ecological Value Evaluation System in China. Fujian Trib. 2019, 25–33. Available online: https://kns.cnki.net/kcms2/article/abstract?v=m6wOUVKyYs5LU4sRkHSt1--xix4z1l-TMRu34J66stCD3i8MMxDfdLYUWfhBLrWnaMlxcyBxTtQiHcpprNXZol45Nq835UMmSPuJDj0W0dQHGtPmUAhlcRFP8Z1RmS3RyIgrBSvL9r7-Gc7jLaXzKXLPPp_K-_KV4Z_swhuQcDYPZCE9VkH99IcC1TCVRrJejVm-q6yv_KQ=&uniplatform=NZKPT&language=CHS (accessed on 24 February 2025). (In Chinese).
- Chen, X.; Wang, J. Discussion on Theoretical System of Ecotourism and Its Practice in Forest Parks. World For. Res. 2001, 74–80. (In Chinese) [Google Scholar] [CrossRef]
- Guo, Y. Empirical measurement of the impact of industrial diversification on regional economic development. J. Commer. Econ. 2020, 156–158. Available online: https://kns.cnki.net/kcms2/article/abstract?v=m6wOUVKyYs5Sgq9QT8IFnwA6xbiiS79bRAsJ4vs_A677-_v2B9V0sheKg4RsOy-x7xeAO43y_hN9d5wlQbz6YkaevtbnHHIf3f98u-3oFlqxrURIsO3c94NKG6G8Q6ZV-zij7mJMSh9DKXHKOhUZZyUzKjGVuekNaVOeiiMQjbMTVun6ZmJMFdC5yLVC9GvY2_iHVmKQXIU=&uniplatform=NZKPT&language=CHS (accessed on 24 February 2025). (In Chinese).
- Xing, R. Perceptions and Reactions of ASEAN Countries to the Indo-Pacific Economic Framework (IPEF)—Explanations Based on Economic Expectations and Threat Perceptions. Southeast Asian Stud. 2023, 1–20. (In Chinese) [Google Scholar] [CrossRef]
- Duku, E.; Dzorgbe Mattah, P.A.; Angnuureng, D.B. Assessment of wetland ecosystem services and human wellbeing nexus in sub-Saharan Africa: Empirical evidence from a socio-ecological landscape of Ghana. Environ. Sustain. Indic. 2022, 15, 100186. [Google Scholar] [CrossRef]
- Ommer, J.; Bucchignani, E.; Leo, L.S.; Kalas, M.; Vranić, S.; Debele, S.; Kumar, P.; Cloke, H.L.; Di Sabatino, S. Quantifying co-benefits and disbenefits of Nature-based Solutions targeting Disaster Risk Reduction. Int. J. Disaster Risk Reduct. 2022, 75, 102966. [Google Scholar] [CrossRef]
- Luo, J.W.; Zhu, K.K. The Influential Factors on the Attraction of Outstanding Scientific and Technological Talents in Developed Cities in China. Sustainability 2023, 15, 6214. [Google Scholar] [CrossRef]
- Pearsall, H.; Eller, J.K. Locating the green space paradox: A study of gentrification and public green space accessibility in Philadelphia, Pennsylvania. Landsc. Urban Plan. 2020, 195, 103708. [Google Scholar] [CrossRef]
- Cole, H.V.S.; Lamarca, M.G.; Connolly, J.J.T.; Anguelovski, I. Are green cities healthy and equitable? Unpacking the relationship between health, green space and gentrification. J. Epidemiol. Community Health 2017, 71, 1118–1121. [Google Scholar] [CrossRef]
- Yang, H.; Chen, T.; Zeng, Z.; Mi, F. Does urban green space justly improve public health and well-being? A case study of Tianjin, a megacity in China. J. Clean. Prod. 2022, 380, 134920. [Google Scholar] [CrossRef]
- Brown, L.; Greenbaum, R.T. The role of industrial diversity in economic resilience: An empirical examination across 35 years. Urban Stud. 2017, 54, 1347–1366. [Google Scholar] [CrossRef]
- Martin, R.; Sunley, P.; Gardiner, B.; Tyler, P. How Regions React to Recessions: Resilience and the Role of Economic Structure. Reg. Stud. 2016, 50, 561–585. [Google Scholar] [CrossRef]
- Tan, J.; Hu, X.; Hassink, R.; Ni, J. Industrial structure or agency: What affects regional economic resilience? Evidence from resource-based cities in China. Cities 2020, 106, 102906. [Google Scholar] [CrossRef]
- Yan, W. City Park Green Space Economic Value of Quantitative Measurement Research: Hangzhou Xixi Wetland National Park as an Example. Master’s Thesis, Zhejiang University of Technology, Hangzhou, China, 2016. Available online: https://kns.cnki.net/kcms2/article/abstract?v=m6wOUVKyYs5dXzVDDTXsXdTq-FJlmPeyjqRxQh5-JvhT-pE1dEkZ48ZPmKKeHv939NgH_JiH1J3_cFN0i99T1LhOVuWBbkkUtvRA_S4kZJmlK5wLVpbxd_ZrH328T4e25Ix_H2c-pDMMVLDJ-Q-fLn26neYAlRoHpEaYK6fGSstEV211MaKPNCm_WO4nVAVIII3v4nyqDG4=&uniplatform=NZKPT&language=CHS (accessed on 24 February 2025). (In Chinese).
- Lin, J. Study on Post Evaluation of Lake Type National Wetland Park Construction—A Case Study of Taihu National Wetland Park. Master’s Thesis, Suzhou University of Science and Technology, Suzhou, China, 2018. Available online: https://kns.cnki.net/kcms2/article/abstract?v=m6wOUVKyYs6MXzITW5HBKWr9pazb990CxapEHd0bOUA4vQRNuzB49nPP9PmOBeer0XCerNchQAEe1XnIZ72m4WkyaStrJPfP3HA4tiFvvXrR0yfD8TzedXdpBjJzYP-sQBTu_n6rfL2qHOjyChfz3jsZUqFmC9WOn40ztlE4RZ0DpF6WbQ1w_kYnTwDHEYSG-plIu8FEcA0=&uniplatform=NZKPT&language=CHS (accessed on 24 February 2025). (In Chinese).
- Yao, S.; Chen, Z.-G.; Wang, B.; Wang, C. A Study on Development Mechanism and Growth Factors of Big Cities along Coastal Area of China. Areal Res. Dev. 2008, 1–6. Available online: https://kns.cnki.net/kcms2/article/abstract?v=m6wOUVKyYs7RPb9bR_YeIrldVWH3g67W5qDX9_prUafOYRIxAnFDUfHkQKua0Suh-3rzdoIwVEIDfLHxa6mdx1ww6m4Z8W5_qLgRn_0yb4mNLO7X9COOWdLACQkKgjWMQcRe0fC-h5eTXrsVSQD7hVUaNfkVdsYe72PcYtz04LwpMAOFp0WOBNmZW5pPLmli&uniplatform=NZKPT&language=CHS (accessed on 24 February 2025). (In Chinese).
- Florida, R. The economic geography of talent. Ann. Assoc. Am. Geogr. 2002, 92, 743–755. [Google Scholar] [CrossRef]
- Garcia-Vega, M. Does technological diversification promote innovation?: An empirical analysis for European firms. Res. Policy 2006, 35, 230–246. [Google Scholar] [CrossRef]
- Li, W.; Wang, Y.Y. Producer services agglomeration and green growth: Evidence from China. Econ. Change Restruct. 2024, 57, 35. [Google Scholar] [CrossRef]
- Liston-Heyes, C.; Heyes, A. Recreational benefits from the dartmoor national park. J. Environ. Manag. 1999, 55, 69–80. [Google Scholar] [CrossRef]
- Niedomysl, T.; Hansen, H.K. What matters more for the decision to move: Jobs versus amenities. Environ. Plan. A 2010, 42, 1636–1649. [Google Scholar] [CrossRef]
- Wang, Y.; Lu, M.; Wu, Y.; Liu, Q. Research hotspots and trend characteristics of recreational service value evaluation at home and abroad: Bibliometric analysis based on knowledge graph. In Proceedings of the Spatial Governance for High Quality Development: Proceedings of the 2021 China Urban Planning Annual Conference (08 Urban Ecological Planning), Chengdu, China, 25–30 September 2021; pp. 313–324. Available online: https://link.cnki.net/doi/10.26914/c.cnkihy.2021.027895 (accessed on 24 February 2025). (In Chinese).
- Guan, S.; Zhang, X.; Wu, J. The Methods and Approaches Green Infrastructure that will Promote China’s Urban Transformation: A Case Study of the Dongguan National Wetland Park. In Recent Developments in Chinese Urban Planning: Selected Papers from the 8th International Association for China Planning Conference, Guangzhou, China, 21–22 June 2014; Pan, Q., Cao, J., Eds.; Springer International Publishing: Cham, Switzerland, 2015; pp. 49–68. [Google Scholar]
- Powers, S.L.; Pitas, N.A.; Barrett, A.G.; Graefe, A.R.; Mowen, A.J. Local policy-makers’ community priorities and perceived contributions of parks and recreation. J. Park Recreat. Adm. 2021, 39, 37–54. [Google Scholar] [CrossRef]
- Chen, Y.; Zhao, Z.; Zhang, C.; Hao, T. Landscape value perception and attitude evaluation of community residents on historical protection area: A case study of Han Chang’an City Historical Site. Geogr. Res. 2015, 34, 1971–1980. Available online: https://link.cnki.net/urlid/11.1848.p.20151017.0950.028 (accessed on 24 February 2025). (In Chinese).
- Sun, X. Investigation and Study of Livability in Cangzhou Based on Structural Equation Model. Master’s Thesis, Hebei University of Economics and Business, Shijiazhuang, China, 2020. Available online: https://link.cnki.net/doi/10.27106/d.cnki.ghbju.2020.000624 (accessed on 24 February 2025). (In Chinese).
- Yang, F. Haizhu National Wetland Park Aquatic Plant Investigation and Evaluation of the Configuration. Master’s Thesis, Zhongkai University of Agriculture and Engineering, Guangzhou, China, 2016. Available online: https://kns.cnki.net/kcms2/article/abstract?v=m6wOUVKyYs73XqjpBeNNd1Uw5zUQO9olmVq2hEvuqaYmuIGeTh_SwOkBIsF-vqWcUnPGFsUVHCgAC9Ae2ZNn3qDowARECT7hUrsnZQh5WP48V95R0J3xdG3R-M2U3mSxYWpHsAo9v0o5bN1XfD4V8YvihM_CI-SnTy2sP-iU32s80HPIStltzusklIEDMSh_B-YeM0un4Ok=&uniplatform=NZKPT&language=CHS (accessed on 24 February 2025). (In Chinese).
- Babbie, E.R. The Practice of Social Research; Wadsworth Publishing Company: Belmont, CA, USA, 1989. [Google Scholar]
- Fornell, C.; Larcker, D.F. Structural equation models with unobservable variables and measurement error: Algebra and statistics. J. Mark. Res. 1981, 18, 382–388. [Google Scholar] [CrossRef]
- Hair, J.F.; Anderson, R.E.; Tatham, R.L.; Black, W.C. Multivariate data analysis. englewood cliff. N. J. USA 1998, 5, 207–2019. [Google Scholar]
- Hair, J.F.; Black, W.C.; Babin, B.J.; Anderson, R.E.; Tatham, R.L. Multivariate Data Analysis, 6th ed.; Pearson Prentice Hall: Upper Saddle River, NJ, USA, 2006. [Google Scholar]
- Wang, B.; Zhang, Q.; Cui, F. Scientific research on ecosystem services and human well-being: A bibliometric analysis. Ecol. Indic. 2021, 125, 107449. [Google Scholar] [CrossRef]
- Assandri, G.; Bogliani, G.; Pedrini, P.; Brambilla, M. Beautiful agricultural landscapes promote cultural ecosystem services and biodiversity conservation. Agric. Ecosyst. Environ. 2018, 256, 200–210. [Google Scholar] [CrossRef]
- Boone, C.G.; Buckley, G.L.; Grove, J.M.; Sister, C. Parks and people: An environmental justice inquiry in Baltimore, Maryland. Ann. Assoc. Am. Geogr. 2009, 99, 767–787. [Google Scholar] [CrossRef]



| Gender (%) | Age (%) | Educational Background (%) | Occupation (%) | Hours of Living or Working Around Wetland Park (%) | Monthly Income (¥) | ||||||
|---|---|---|---|---|---|---|---|---|---|---|---|
| Male | 41.7 | Under 18 years old | 2.5 | College and below | 55.1 | Student | 19.7 | ≤1 year | 57.6 | No income | 38.5 |
| Female | 58.3 | 18~25 | 42 | Undergraduate | 31.2 | Enterprise personnel | 45.5 | 1–3 years | 17.2 | ≤1000 | 5.7 |
| 26~30 | 19.7 | Master | 9.9 | Teachers and professional technicians | 11.1 | 3–5 years | 2.5 | 1001–3000 | 13.7 | ||
| 31~40 | 16.9 | Doctor and above | 3.8 | Worker | 2 | 5–8 years | 15.9 | 3001–5000 | 13.7 | ||
| 41~50 | 1.6 | Soldier | 0.6 | ≥8 years | 6.7 | 5001–8000 | 1.3 | ||||
| 51~60 | 17.2 | Peasant | 8.2 | 8001–10,000 | 8.9 | ||||||
| Service practitioner | 6.7 | 10,001–15,000 | 9.2 | ||||||||
| Retired personnel | 5.7 | 15,001–20,000 | 5.1 | ||||||||
| Item | CITC | α if Deleted | Cronbach’s α |
|---|---|---|---|
| EV1 | 0.756 | 0.879 | 0.901 |
| EV2 | 0.793 | 0.871 | |
| EV3 | 0.696 | 0.892 | |
| EV4 | 0.745 | 0.882 | |
| EV5 | 0.782 | 0.874 | |
| RV1 | 0.754 | 0.857 | 0.887 |
| RV2 | 0.608 | 0.890 | |
| RV3 | 0.761 | 0.855 | |
| RV4 | 0.733 | 0.862 | |
| RV5 | 0.785 | 0.850 | |
| RA1 | 0.724 | 0.849 | 0.878 |
| RA2 | 0.689 | 0.863 | |
| RA3 | 0.743 | 0.841 | |
| RA4 | 0.793 | 0.821 | |
| ID1 | 0.773 | 0.817 | 0.872 |
| ID2 | 0.665 | 0.861 | |
| ID3 | 0.758 | 0.825 | |
| ID4 | 0.713 | 0.842 | |
| EE1 | 0.755 | 0.821 | 0.870 |
| EE2 | 0.751 | 0.823 | |
| EE3 | 0.666 | 0.857 | |
| EE4 | 0.721 | 0.835 |
| Model Fitting Index | Optimal Standard Value | Statistic |
|---|---|---|
| χ2 | 242.972 | |
| df | 199 | |
| χ2/df | <3 | 1.221 |
| RMR | <0.05 | 0.037 |
| GFI | >0.8 | 0.935 |
| AGFI | >0.8 | 0.917 |
| NFI | >0.9 | 0.944 |
| IFI | >0.9 | 0.989 |
| TLI | >0.9 | 0.988 |
| CFI | >0.9 | 0.989 |
| RMSEA | <0.08 | 0.018 |
| Parameter Significance Estimation | Factor Load | SMC | CR | AVE | |||||
|---|---|---|---|---|---|---|---|---|---|
| Variable | Index | Unstd. | S.E. | T-Value | p | Std | |||
| Ecological value | EV1 | 1 | 0.811 | 0.658 | 0.902 | 0.648 | |||
| EV2 | 1.028 | 0.06 | 17.239 | *** | 0.853 | 0.728 | |||
| EV3 | 0.859 | 0.062 | 13.897 | *** | 0.724 | 0.524 | |||
| EV4 | 0.924 | 0.06 | 15.449 | *** | 0.786 | 0.618 | |||
| EV5 | 1.023 | 0.06 | 16.965 | *** | 0.843 | 0.711 | |||
| Recreational value | RV1 | 1 | 0.804 | 0.646 | 0.890 | 0.619 | |||
| RV2 | 0.83 | 0.069 | 11.958 | *** | 0.647 | 0.419 | |||
| RV3 | 1.043 | 0.065 | 16.093 | *** | 0.820 | 0.672 | |||
| RV4 | 1.012 | 0.064 | 15.702 | *** | 0.804 | 0.646 | |||
| RV5 | 1.068 | 0.064 | 16.742 | *** | 0.845 | 0.714 | |||
| Resource attraction | RA1 | 1 | 0.786 | 0.618 | 0.879 | 0.647 | |||
| RA2 | 0.987 | 0.072 | 13.716 | *** | 0.744 | 0.554 | |||
| RA3 | 1.056 | 0.07 | 15.009 | *** | 0.802 | 0.643 | |||
| RA4 | 1.149 | 0.069 | 16.548 | *** | 0.878 | 0.771 | |||
| Diversified industrial structure | ID1 | 1 | 0.833 | 0.694 | 0.875 | 0.637 | |||
| ID2 | 0.891 | 0.062 | 14.347 | *** | 0.736 | 0.542 | |||
| ID3 | 0.936 | 0.055 | 16.891 | *** | 0.832 | 0.692 | |||
| ID4 | 0.932 | 0.059 | 15.68 | *** | 0.787 | 0.619 | |||
| Economic expectations | EE1 | 1 | 0.826 | 0.682 | 0.872 | 0.630 | |||
| EE2 | 0.983 | 0.062 | 15.74 | *** | 0.820 | 0.672 | |||
| EE3 | 0.883 | 0.064 | 13.728 | *** | 0.731 | 0.534 | |||
| EE4 | 0.953 | 0.063 | 15.172 | *** | 0.794 | 0.630 | |||
| Variable | Economic Expectations | Diversified Industrial Structure | Resource Attraction | Recreational Value | Ecological Value |
|---|---|---|---|---|---|
| Economic expectations | 0.794 | ||||
| Diversified industrial structure | 0.465 | 0.787 | |||
| Resource attraction | 0.248 | 0.652 | 0.804 | ||
| Recreational value | 0.211 | 0.649 | 0.554 | 0.787 | |
| Ecological value | 0.147 | 0.427 | 0.468 | 0.534 | 0.805 |
| Model Fitting Index | Optimal Standard Value | Statistic |
|---|---|---|
| χ2 | 245.767 | |
| df | 201 | |
| χ2/df | <3 | 1.223 |
| RMR | <0.05 | 0.040 |
| GFI | >0.8 | 0.934 |
| AGFI | >0.8 | 0.917 |
| NFI | >0.9 | 0.943 |
| IFI | >0.9 | 0.989 |
| TLI | >0.9 | 0.987 |
| CFI | >0.9 | 0.934 |
| RMSEA | <0.08 | 0.017 |
| Dependent Variable | Independent Variable | Nonnormalized Coefficient | Standard Error | t | p |
|---|---|---|---|---|---|
| Recreational Value | Ecological value | 0.552 | 0.063 | 8.811 | *** |
| Diversified industrial structure | Ecological value | 0.121 | 0.068 | 1.783 | 0.075 |
| Diversified industrial structure | Recreational Value | 0.607 | 0.072 | 8.383 | *** |
| Resource attraction | Ecological value | 0.172 | 0.056 | 3.059 | 0.002 |
| Resource attraction | Recreational Value | 0.132 | 0.067 | 1.959 | 0.050 |
| Resource attraction | Diversified industrial structure | 0.407 | 0.064 | 6.322 | *** |
| Economic expectation | Diversified industrial structure | 0.510 | 0.087 | 5.841 | *** |
| Economic expectation | Resource attraction | −0.107 | 0.097 | −1.097 | 0.272 |
| Standardized Path | Effect Size | Bias-Corrected 95% CI | p | |
|---|---|---|---|---|
| Lower | Upper | |||
| Path 1 | 0.335 | 0.243 | 0.445 | 0.000 |
| Path 2 | 0.054 | 0.002 | 0.103 | 0.044 |
| Path 3 | 0.247 | 0.160 | 0.359 | 0.000 |
| Path 4 | −0.043 | −0.138 | 0.033 | 0.260 |
| ID | Hypothesis | Validation |
|---|---|---|
| H1 | Resource attraction has a significant positive impact on economic expectations. | false |
| H2 | Diversified industrial structure has a significant positive impact on resource attraction. | true |
| H3a | Diversified industrial structure has a significant positive impact on economic expectations. | true |
| H3b | Resource attraction acts as a mediator in the relationship between a diversified industrial structure and economic expectations. | false |
| H4 | Recreational value has a significant positive impact on a diversified industrial structure. | true |
| H5a | Recreational value has a significant positive impact on resource attraction. | true |
| H5b | A diversified industrial structure acts as a mediator in the relationship between recreational value and resource attraction. | true |
| H6 | Ecological value has a significant positive impact on recreational value. | true |
| H7a | Ecological value has a significant positive impact on a diversified industrial structure. | false |
| H7b | Recreational value acts as a mediator in the relationship between ecological value and a diversified industrial structure. | true |
| H8a | Ecological value has a significant positive impact on resource attraction. | true |
| H8b | Recreational Value acts as a mediator in the relationship between ecological value and resource attraction. | true |
Disclaimer/Publisher’s Note: The statements, opinions and data contained in all publications are solely those of the individual author(s) and contributor(s) and not of MDPI and/or the editor(s). MDPI and/or the editor(s) disclaim responsibility for any injury to people or property resulting from any ideas, methods, instructions or products referred to in the content. |
© 2025 by the authors. Licensee MDPI, Basel, Switzerland. This article is an open access article distributed under the terms and conditions of the Creative Commons Attribution (CC BY) license (https://creativecommons.org/licenses/by/4.0/).
Share and Cite
Guan, S.; Huang, H.; Liu, Z.; Chen, C. Exploring the Influencing Factors of Wetland Parks on the Sustainable Development of Urban Economy: A Case in Southern China. Sustainability 2025, 17, 5021. https://doi.org/10.3390/su17115021
Guan S, Huang H, Liu Z, Chen C. Exploring the Influencing Factors of Wetland Parks on the Sustainable Development of Urban Economy: A Case in Southern China. Sustainability. 2025; 17(11):5021. https://doi.org/10.3390/su17115021
Chicago/Turabian StyleGuan, Shaoping, Hang Huang, Zhen Liu, and Chongxian Chen. 2025. "Exploring the Influencing Factors of Wetland Parks on the Sustainable Development of Urban Economy: A Case in Southern China" Sustainability 17, no. 11: 5021. https://doi.org/10.3390/su17115021
APA StyleGuan, S., Huang, H., Liu, Z., & Chen, C. (2025). Exploring the Influencing Factors of Wetland Parks on the Sustainable Development of Urban Economy: A Case in Southern China. Sustainability, 17(11), 5021. https://doi.org/10.3390/su17115021

