Unraveling the Green Veil: Investigating the Affective Responses of U.S. Generation Z to Fast Fashion Greenwashing Through C-A-B Theory †
Abstract
1. Introduction
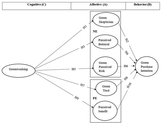
2. Literature Review and Hypotheses Development
2.1. Fast Fashion Brand, Greenwashing, and US Gen Z Consumers
2.2. The Cognition–Affect–Behavior Theory
2.3. Hypotheses Development
2.3.1. Greenwashing and Green Skepticism

2.3.2. Greenwashing and Perceived Betrayal
2.3.3. Greenwashing and Green Perceived Risk
2.3.4. Greenwashing and Green Trust
2.3.5. Greenwashing and Perceived Benefit
3. Research Methods
3.1. Participants and Study Procedure
3.2. Measurement
4. Results
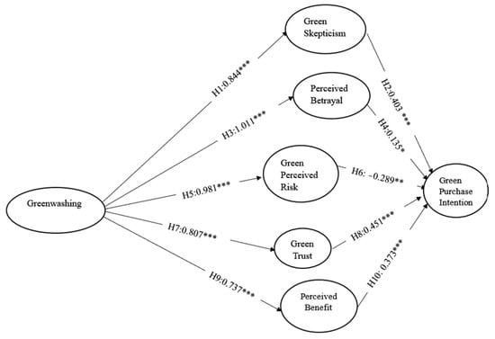
4.1. Direct Path Effect
4.2. Indirect Path Effect
5. Discussion
5.1. Theoretical Implications
5.2. Managerial Implications
6. Conclusions, Limitations, and Future Research
Author Contributions
Funding
Institutional Review Board Statement
Informed Consent Statement
Data Availability Statement
Conflicts of Interest
References
- Earth.org. Fast Fashion and Its Environmental Impact. 2024. Available online: https://earth.org/fast-fashions-detrimental-effect-on-the-environment/ (accessed on 30 December 2024).
 - Estrada, M. Meet the Gen Z-ers Slowing Down Fast Fashion by Promoting Sustainable Clothing. NBC 7 San Diego. 2024. Available online: https://www.nbcsandiego.com/news/national-international/gen-z-ers-fast-fashion-sustainable-clothing/3495333/#:~:text=24/7%20San%20Diego%20news,end%20up%20in%20a%20landfill (accessed on 23 April 2024).
 - Li, Z.; Zhou, Y.; Zhao, M.; Guan, D.; Yang, Z. The carbon footprint of fast fashion consumption and mitigation strategies—A case study of jeans. Sci. Total Environ. 2024, 924, 171508. [Google Scholar] [CrossRef] [PubMed]
 - Cachon, G.P.; Swinney, R. The value of fast fashion: Quick response, enhanced design, and strategic consumer behavior. Manag. Sci. 2011, 57, 778–795. [Google Scholar] [CrossRef]
 - Munir, S.; Mohan, V. Consumer perceptions of greenwashing: Lessons learned from the fashion sector in the UAE. Asian J. Bus. Ethics 2022, 11, 1–44. [Google Scholar] [CrossRef]
 - Ting, T.Z.; Stagner, J. Fast fashion-wearing out the planet. Int. J. Environ. Stud. 2021, 80, 856–866. [Google Scholar] [CrossRef]
 - Dimock, M. Defining generations: Where Millennials end and Generation Z begins. Pew Res. Cent. 2019, 17, 1–7. [Google Scholar]
 - Zhang, B.; Zhang, Y.; Zhou, P. Consumer attitude towards sustainability of fast fashion products in the UK. Sustainability 2021, 13, 1646. [Google Scholar] [CrossRef]
 - Korhonen, V. Resident Population in the United States in 2023, by Generation. Statista. 2024. Available online: https://www.statista.com/statistics/797321/us-population-by-generation/ (accessed on 28 December 2024).
 - Garcia-Ortega, B.; Galan-Cubillo, J.; Llorens-Montes, F.J.; de-Miguel-Molina, B. Sufficient consumption as a missing link toward sustainability: The case of fast fashion. J. Clean. Prod. 2023, 399, 136678. [Google Scholar] [CrossRef]
 - Majláth, M. The effect of greenwashing information on ad evaluation. Eur. J. Sustain. Dev. 2017, 6, 92. [Google Scholar] [CrossRef]
 - Linckens, S.; Horn, C.; Perret, J.K. Greenwashing in the Fashion Industry—The Flipside of the Sustainability Trend from the Perspective of Generation Z; BoD–Books on Demand: Norderstedt, Germany, 2024. [Google Scholar]
 - Sun, Y.; Shi, B. Impact of Greenwashing Perception on Consumers’ Green Purchasing Intentions: A Moderated Mediation Model. Sustainability 2022, 14, 12119. [Google Scholar] [CrossRef]
 - Lu, X.; Sheng, T.; Zhou, X.; Shen, C.; Fang, B. How does young consumers’ greenwashing perception impact their green purchase intention in the fast fashion industry? An analysis from the perspective of perceived risk theory. Sustainability 2022, 14, 13473. [Google Scholar] [CrossRef]
 - Wojdyla, W.; Chi, T. Decoding the Fashion Quotient: An Empirical Study of Key Factors Influencing US Generation Z’s Purchase Intention toward Fast Fashion. Sustainability 2024, 16, 5116. [Google Scholar] [CrossRef]
 - Promalessy, R.; Handriana, T. How does greenwashing affect green word of mouth through green skepticism? Empirical research for fast fashion Business. Cogent Bus. Manag. 2024, 11, 2389467. [Google Scholar] [CrossRef]
 - Um, B.; Santos, C.; Abdirahman, S.; Power, A.; Uddin, Z. EcoFashion Scanner: Bridging the Gen Z and Millennial ‘Green Gap’ by Facilitating Sustainable Fashion Consumption Behaviours. In Proceedings of the Extended Abstracts of the CHI Conference on Human Factors in Computing Systems, Honolulu, HI, USA, 11–16 May 2024; pp. 1–6. [Google Scholar]
 - Zimand-Sheiner, D.; Lissitsa, S. Generation Z-factors predicting decline in purchase intentions after receiving negative environmental information: Fast fashion brand SHEIN as a case study. J. Retail. Consum. Serv. 2024, 81, 103999. [Google Scholar] [CrossRef]
 - Haque, M.N.; Lang, C. Generation Z perception regarding fast fashion brand greenwashing phenomena. In Proceedings of the 81st International Textile and Apparel Association Annual Conference Proceedings, Long Beach, CA, USA, 19–23 November 2024; pp. 1–4. [Google Scholar]
 - Holbrook, M.B.; Hirschman, E.C. The experiential aspects of consumption: Consumer fantasies, feelings, and fun. J. Consum. Res. 1982, 9, 132–140. [Google Scholar] [CrossRef]
 - Nicosia, F.M. Consumer Decision Processes; Marketing and Advertising Implications; Prentice Hall: Cliffs, NJ, USA, 1966. [Google Scholar]
 - Chan, R.Y.; Lau, L.B. Antecedents of green purchases: A survey in China. J. Consum. Mark. 2000, 17, 338–357. [Google Scholar] [CrossRef]
 - Holbrook, M.B.; Batra, R. Assessing the role of emotions as mediators of consumer responses to advertising. J. Consum. Res. 1987, 14, 404–420. [Google Scholar] [CrossRef]
 - Derbaix, C.; Pham, M.T. Affective reactions to consumption situations: A pilot investigation. J. Econ. Psychol. 1991, 12, 325–355. [Google Scholar] [CrossRef]
 - Westbrook, R.A. Product/consumption-based affective responses and postpurchase processes. J. Mark. Res. 1987, 24, 258–270. [Google Scholar] [CrossRef]
 - Desmet, P.M. Faces of product pleasure: 25 positive emotions in human-product interactions. Int. J. Des. 2012, 6, 1–29. [Google Scholar]
 - Frijda, N.H.; Kuipers, P.; Ter Schure, E. Relations among emotion, appraisal, and emotional action readiness. J. Personal. Soc. Psychol. 1989, 57, 212–228. [Google Scholar] [CrossRef]
 - Weinstein, N.D. Unrealistic optimism about future life events. J. Personal. Soc. Psychol. 1980, 39, 806. [Google Scholar] [CrossRef]
 - Bick, R.; Halsey, E.; Ekenga, C.C. The global environmental injustice of fast fashion. Environ. Health 2018, 17, 92. [Google Scholar] [CrossRef] [PubMed]
 - Diaz-Bustamante-Ventisca, M.; Carcelén-García, S.; Díaz-Soloaga, P.; Kolotouchkina, O. Greenwashing perception in Spanish fast-fashion brands’ communication: Modelling sustainable behaviours and attitudes. Int. J. Fash. Des. Technol. Educ. 2024, 1–11. [Google Scholar] [CrossRef]
 - Onclusive. Construir la Reputación de Marca Evitando el Riesgo de Greenwashing. 2023. Available online: https://onclusive.com/es/recursos/informes/construir-la-reputacion-de-marca-evitando-el-riesgo-de-greenwashing/ (accessed on 5 May 2025).
 - The Ultimate Guide to Greenwashing. 2019. Available online: https://gogreenproject.com.au/the-ultimate-guide-to-greenwashing/ (accessed on 25 December 2024).
 - Feria, M. Is H&M Sustainable and Ethical? 2023. Available online: https://sustainly.com/hm-sustainable-ethical/ (accessed on 17 September 2024).
 - Seigle, L. Am I a Fool to Expect More Than Corporate Greenwashing? 2016. Available online: https://www.theguardian.com/commentisfree/2016/apr/03/rana-plaza-campaign-handm-recycling (accessed on 28 September 2024).
 - Park, H.; Kim, Y.-K. Proactive versus reactive apparel brands in sustainability: Influences on brand loyalty. J. Retail. Consum. Serv. 2016, 29, 114–122. [Google Scholar] [CrossRef]
 - Brain, E. H&M Norway Called out for “Greenwashing” Conscious Collection Marketing. 2019. Available online: https://hypebeast.com/2019/8/h-m-conscious-collection-greenwashing-sustainability-norwegian-consumer-authority (accessed on 17 December 2024).
 - Smith, P. Generation Z Fashion in the United States—Statistics & Facts. Statista. 2024. Available online: https://www.statista.com/topics/9997/generation-z-fashion-in-the-united-states/#topicOverview/ (accessed on 26 September 2024).
 - Smith, P. Fast Fashion Market Value Forecast Worldwide from 2022 to 2027. Statista. 2023. Available online: https://www.statista.com/statistics/1008241/fast-fashion-market-valueforecast-worldwide2023/ (accessed on 20 September 2024).
 - Ribeiro, M.A.; Prayag, G. Perceived quality and service experience: Mediating effects of positive and negative emotions. J. Hosp. Mark. Manag. 2019, 28, 285–305. [Google Scholar] [CrossRef]
 - Hsiao, C.-C. Understanding content sharing on the internet: Test of a cognitive-affective-conative model. Online Inf. Rev. 2020, 44, 1289–1306. [Google Scholar] [CrossRef]
 - Kim, Y.H.; Kim, D.J.; Wachter, K. A study of mobile user engagement (MoEN): Engagement motivations, perceived value, satisfaction, and continued engagement intention. Decis. Support Syst. 2013, 56, 361–370. [Google Scholar] [CrossRef]
 - Oliver, R.L. Whence consumer loyalty? J. Mark. 1999, 63, 33–44. [Google Scholar] [CrossRef]
 - Kwahk, K.-Y.; Ahn, H.; Ryu, Y.U. Understanding mandatory IS use behavior: How outcome expectations affect conative IS use. Int. J. Inf. Manag. 2018, 38, 64–76. [Google Scholar] [CrossRef]
 - Havlena, W.J.; Holbrook, M.B. The varieties of consumption experience: Comparing two typologies of emotion in consumer behavior. J. Consum. Res. 1986, 13, 394–404. [Google Scholar] [CrossRef]
 - Xiaofei, Z.; Guo, X.; Ho, S.Y.; Lai, K.-h.; Vogel, D. Effects of emotional attachment on mobile health-monitoring service usage: An affect transfer perspective. Inf. Manag. 2021, 58, 103312. [Google Scholar] [CrossRef]
 - Watson, D.; Clark, L.A.; Tellegen, A. Development and validation of brief measures of positive and negative affect: The PANAS scales. J. Personal. Soc. Psychol. 1988, 54, 1063. [Google Scholar] [CrossRef] [PubMed]
 - De Freitas Netto, S.V.; Sobral, M.F.F.; Ribeiro, A.R.B.; Soares, G.R.d.L. Concepts and forms of greenwashing: A systematic review. Environ. Sci. Eur. 2020, 32, 19. [Google Scholar] [CrossRef]
 - Chen, Y.-S.; Chang, C.-H. Greenwash and green trust: The mediation effects of green consumer confusion and green perceived risk. J. Bus. Ethics 2013, 114, 489–500. [Google Scholar] [CrossRef]
 - Braga, S.; Martínez, M.P.; Correa, C.M.; Moura-Leite, R.C.; Da Silva, D. Greenwashing effect, attitudes, and beliefs in green consumption. RAUSP Manag. J. 2019, 54, 226–241. [Google Scholar] [CrossRef]
 - Nguyen, T.T.H.; Yang, Z.; Nguyen, N.; Johnson, L.W.; Cao, T.K. Greenwash and green purchase intention: The mediating role of green skepticism. Sustainability 2019, 11, 2653. [Google Scholar] [CrossRef]
 - Hussin, H.; Wahid, N.A. Conceptualizing Customer Experience in Organic Food Purchase Using Cognitive-Affective-Behavior Model. J. Gov. Integr. 2023, 6, 577–586. [Google Scholar] [CrossRef]
 - Boush, D.M.; Friestad, M.; Rose, G.M. Adolescent skepticism toward TV advertising and knowledge of advertiser tactics. J. Consum. Res. 1994, 21, 165–175. [Google Scholar] [CrossRef]
 - Foreh, M.R.; Grier, S. When is honesty the best policy? The effect of stated company intent on consumer skepticism. J. Consum. Psychol. 2003, 13, 349–356. [Google Scholar]
 - Horiuchi, R.; Schuchard, R.; Shea, L.; Townsend, S. Understanding and Preventing Greenwash: A Business Guide; Futerra Sustainability Communications: London, UK, 2009; pp. 1–39. [Google Scholar]
 - Self, R.M.; Self, D.R.; Bell-Haynes, J. Marketing tourism in the Galapagos Islands: Ecotourism or greenwashing? Int. Bus. Econ. Res. J. (IBER) 2010, 9, 111–126. [Google Scholar] [CrossRef]
 - Aji, H.M.; Sutikno, B. The extended consequence of greenwashing: Perceived consumer skepticism. Int. J. Bus. Inf. 2015, 10, 433–468. [Google Scholar]
 - Leonidou, C.N.; Skarmeas, D. Gray shades of green: Causes and consequences of green skepticism. J. Bus. Ethics 2017, 144, 401–415. [Google Scholar] [CrossRef]
 - Pomering, A.; Johnson, L.W. Advertising corporate social responsibility initiatives to communicate corporate image: Inhibiting scepticism to enhance persuasion. Corp. Commun. Int. J. 2009, 14, 420–439. [Google Scholar] [CrossRef]
 - Nyilasy, G.; Gangadharbatla, H.; Paladino, A. Perceived greenwashing: The interactive effects of green advertising and corporate environmental performance on consumer reactions. J. Bus. Ethics 2014, 125, 693–707. [Google Scholar] [CrossRef]
 - Obermiller, C.; Spangenberg, E.; MacLachlan, D.L. Ad skepticism: The consequences of disbelief. J. Advert. 2005, 34, 7–17. [Google Scholar] [CrossRef]
 - Koehler, J.J.; Gershoff, A.D. Betrayal aversion: When agents of protection become agents of harm. Organ. Behav. Hum. Decis. Process. 2003, 90, 244–261. [Google Scholar] [CrossRef]
 - Yalin, L.; Fengjie, J. The influence of enterprise negative events on brand extension evaluation: The mediating effect of perceived sense of betrayal. Manag. Rev. 2016, 28, 129. [Google Scholar]
 - Wang, G.; Li, J.; Liao, S.; Wen, L. Study of the relationship between environmental values and green purchasing behavior: The mediating effect of environmental attitude. J. Dalian Univ. Technol 2010, 31, 37–42. [Google Scholar]
 - Peasley, M.C.; Woodroof, P.J.; Coleman, J.T. Processing contradictory CSR information: The influence of primacy and recency effects on the consumer-firm relationship. J. Bus. Ethics 2021, 172, 275–289. [Google Scholar] [CrossRef]
 - Chen, Y.S.; Chang, C.H. Enhance green purchase intentions: The roles of green perceived value, green perceived risk, and green trust. Manag. Decis. 2012, 50, 502–520. [Google Scholar] [CrossRef]
 - Peter, J.P.; Ryan, M.J. An investigation of perceived risk at the brand level. J. Mark. Res. 1976, 13, 184–188. [Google Scholar] [CrossRef]
 - Mishra, D.P.; Heide, J.B.; Cort, S.G. Information asymmetry and levels of agency relationships. J. Mark. Res. 1998, 35, 277–295. [Google Scholar] [CrossRef]
 - Mitchell, V.W. Consumer perceived risk: Conceptualisations and models. Eur. J. Mark. 1999, 33, 163–195. [Google Scholar] [CrossRef]
 - Akturan, U. How does greenwashing affect green branding equity and purchase intention? An empirical research. Mark. Intell. Plan. 2018, 36, 809–824. [Google Scholar] [CrossRef]
 - Hopkins, M.S.; Roche, C. What the’Green’consumer wants. MIT Sloan Manag. Rev. 2009, 50, 87–89. [Google Scholar]
 - Kim, Y.; Choi, S.M. Antecedents of green purchase behavior: An examination of collectivism, environmental concern, and PCE. ACR N. Am. Adv. 2005, 32, 592. [Google Scholar]
 - Tarabieh, S. The impact of greenwash practices over green purchase intention: The mediating effects of green confusion, Green perceived risk, and green trust. Manag. Sci. Lett. 2021, 11, 451–464. [Google Scholar] [CrossRef]
 - Zaidi, S.M.M.R.; Yifei, L.; Bhutto, M.Y.; Ali, R.; Alam, F. The influence of consumption values on green purchase intention: A moderated mediation of greenwash perceptions and green trust. Pak. J. Commer. Soc. Sci. 2019, 13, 826–848. [Google Scholar]
 - Weisstein, L.F.; Asgari, M.; Siew, S.-W. Price presentation effects on green purchase intentions. J. Prod. Brand Manag. 2014, 23, 230–239. [Google Scholar] [CrossRef]
 - Drennan, J.; Sullivan, G.; Previte, J. Privacy, risk perception, and expert online behavior: An exploratory study of household end users. J. Organ. End User Comput. (JOEUC) 2006, 18, 1–22. [Google Scholar] [CrossRef]
 - Babin, B.J.; Darden, W.R.; Griffin, M. Work and/or fun: Measuring hedonic and utilitarian shopping value. J. Consum. Res. 1994, 20, 644–656. [Google Scholar] [CrossRef]
 - Grunert, K.G.; Bredahl, L.; Brunsø, K. Consumer perception of meat quality and implications for product development in the meat sector—A review. Meat Sci. 2004, 66, 259–272. [Google Scholar] [CrossRef] [PubMed]
 - Dong, D.; Malik, H.A.; Liu, Y.; Elashkar, E.E.; Shoukry, A.M.; Khader, J. Battling for consumer’s positive purchase intention: A comparative study between two psychological techniques to achieve success and sustainability for digital entrepreneurships. Front. Psychol. 2021, 12, 665194. [Google Scholar] [CrossRef]
 - Wren, B. Sustainable supply chain management in the fast fashion Industry: A comparative study of current efforts and best practices to address the climate crisis. Clean. Logist. Supply Chain 2022, 4, 100032. [Google Scholar] [CrossRef]
 - Thomas, S. From “green blur” to ecofashion: Fashioning an eco-lexicon. Fash. Theory 2008, 12, 525–539. [Google Scholar] [CrossRef]
 - Sailer, A.; Wilfing, H.; Straus, E. Greenwashing and bluewashing in black Friday-related sustainable fashion marketing on Instagram. Sustainability 2022, 14, 1494. [Google Scholar] [CrossRef]
 - Podsakoff, P.M.; MacKenzie, S.B.; Lee, J.-Y.; Podsakoff, N.P. Common method biases in behavioral research: A critical review of the literature and recommended remedies. J. Appl. Psychol. 2003, 88, 879. [Google Scholar] [CrossRef]
 - Van Breukelen, G.J. Analysis of covariance (ANCOVA). In Encyclopedia of Research Design; SAGE: Thousand Oaks, CA, USA, 2010; pp. 20–26. [Google Scholar]
 - Chen, T.B.; Chai, L.T. Attitude towards the environment and green products: Consumers’ perspective. Manag. Sci. Eng. 2010, 4, 27. [Google Scholar]
 - Hair, J.F. Multivariate Data Analysis; Prentice Hall: Hoboken, NJ, USA, 2009. [Google Scholar]
 - Conway, J.M.; Lance, C.E. What reviewers should expect from authors regarding common method bias in organizational research. J. Bus. Psychol. 2010, 25, 325–334. [Google Scholar] [CrossRef]
 - MacKenzie, S.B.; Podsakoff, P.M. Common method bias in marketing: Causes, mechanisms, and procedural remedies. J. Retail. 2012, 88, 542–555. [Google Scholar] [CrossRef]
 - Fuller, C.M.; Simmering, M.J.; Atinc, G.; Atinc, Y.; Babin, B.J. Common methods variance detection in business research. J. Bus. Res. 2016, 69, 3192–3198. [Google Scholar] [CrossRef]
 - Williams, L.J.; Hartman, N.; Cavazotte, F. Method variance and marker variables: A review and comprehensive CFA marker technique. Organ. Res. Methods 2010, 13, 477–514. [Google Scholar] [CrossRef]
 - Yi, Y. Assessing method variance in multitrait-multimethod matrices: The case of self-reported affect and perceptions at work. J. Appl. Psychol. 1990, 75, 547–560. [Google Scholar]
 - Hair, J.; Black, W.; Babin, B.; Anderson, R.; Tatham, R. Multivariate Data Analysis; Cengage Learn: Hampshire, UK, 2019; Volume 633. [Google Scholar]
 - Baumgartner, H.; Homburg, C. Applications of structural equation modeling in marketing and consumer research: A review. Int. J. Res. Mark. 1996, 13, 139–161. [Google Scholar] [CrossRef]
 - Gao, H.; Knight, J.G.; Zhang, H.; Mather, D.; Tan, L.P. Consumer scapegoating during a systemic product-harm crisis. J. Mark. Manag. 2012, 28, 1270–1290. [Google Scholar] [CrossRef]
 - Herron, A. The Intention Gap: When Buying and Beliefs Don’t Match. FASHION DIVE. 2023. Available online: https://www.fashiondive.com/news/sustainable-fashion-consumer-demographics-gen-z/650864/ (accessed on 26 August 2024).
 


| Sample Characteristics | Category | Frequency | Percentage | 
|---|---|---|---|
| Gender | Female | 71 | 20.60% | 
| Male | 274 | 79.40% | |
| Age | 18–20 | 19 | 5.50% | 
| 21–23 | 231 | 67.0% | |
| 24–26 | 95 | 27.5% | |
| Ethnicity | Hispanic/Latino | 2 | 0.50% | 
| Native American/American Indian | 4 | 1.20% | |
| White | 339 | 98.30% | |
| Education | Graduate or above | 184 | 53.30% | 
| Undergraduate or Junior college | 153 | 44.30% | |
| High School or Technical secondary school | 2 | 0.60% | |
| Middle School or below | 6 | 1.70% | |
| Annual personal income | Below 20,000 USD | 12 | 3.50% | 
| 20,001 USD–30,000 USD | 116 | 33.60% | |
| 30,001 USD–40,000 USD | 75 | 21.70% | |
| More than 40,000 USD | 142 | 41.20% | |
| Frequency to buy fast fashion clothing | Once or twice a week (or more) | 114 | 33.00% | 
| Once or twice a month | 169 | 49.00% | |
| Once or twice half a year | 46 | 13.30% | |
| Once or twice a year | 16 | 4.60% | 
| Constructs | Items | Factor Loading | α | Mean | SD | AVE | CR | 
|---|---|---|---|---|---|---|---|
| Greenwashing (GW) | This product misleads with words in its environmental features. (GW1) | 0.837 | 0.89 | 4.29 | 1.22 | 0.63 | 0.89 | 
| This product misleads with visuals or graphics in its environmental features. (GW 2) | 0.781 | ||||||
| This product possesses a green claim that is vague or seemingly un-provable. (GW3) | 0.782 | ||||||
| This product overstates or exaggerates how its green functionality actually is. (GW4) | 0.787 | ||||||
| This product leaves out or masks important information, making the green claim sound better than it is. (GW 5) | 0.767 | ||||||
| Green Perceived Risk (GPR) | There is a chance that there will be something wrong with the environmental performance of this product. (GPR1) | 0.829 | 0.88 | 4.35 | 1.26 | 0.65 | 0.88 | 
| There is a chance that this product will not work properly with respect to its environmental design. (GPR 2) | 0.790 | ||||||
| There is a chance that using this product will negatively affect the environment. (GPR 3) | 0.757 | ||||||
| Using this product would damage your green reputation or image. (GPR 4) | 0.842 | ||||||
| Perceived benefit (FPR) | Green clothing products are always more reliable. (FPR1) | 0.810 | 0.91 | 4.59 | 1.12 | 0.63 | 0.91 | 
| Green clothing products always have a better quality. (FPR2) | 0.796 | ||||||
| Green clothing products are cheaper. (FPR3) | 0.740 | ||||||
| Green clothing products are more durable. (FPR4) | 0.804 | ||||||
| Green clothing products are healthier. (FPR5) | 0.783 | ||||||
| Green clothing products always provide a better quality of life. (FPR6) | 0.835 | ||||||
| Green Purchase Intention (GPI) | Because brand Solo is concerned about the environment, I tend to buy products from this fast fashion brand. (GPI 1) | 0.800 | 0.90 | 4.58 | 1.22 | 0.69 | 0.90 | 
| Because of the performance of Solo regarding the environment, there is a great possibility that I might buy products from this fast fashion brand. (GPI 2) | 0.811 | ||||||
| I am happy to buy products from Solo because it is environmentally friendly. (GPI 3) | 0.850 | ||||||
| I would also recommend others to buy products from Solo. (GPI 4) | 0.862 | ||||||
| Perceived Betrayal (PB) | I was lied to by the company. (PB1) | 0.841 | 0.90 | 4.30 | 1.36 | 0.68 | 0.90 | 
| I felt seriously betrayed. (PB2) | 0.825 | ||||||
| The company has practiced deception on me. (PB3) | 0.806 | ||||||
| I believe that the company is taking advantage of me. (PB4) | 0.833 | ||||||
| Green Skepticism (GS) | Most environmental and safe claims made on green package labels or in advertising are true. (GS1) | 0.797 | 0.84 | 4.40 | 1.16 | 0.56 | 0.84 | 
| Because environmental and safe claims are exaggerated, consumers would be better if such claims on green package labels or in advertising were eliminated. (GS2) | 0.764 | ||||||
| Most environmental and safe claims on green package labels or in advertising are intended to mislead rather than to inform consumers. (GS3) | 0.716 | ||||||
| I do not believe in most of the environmental and safe claims made on the green package labels or in advertising. (GS4) | 0.711 | ||||||
| Green Trust (GT) | The environmental commitments of this brand are, I believe, reasonably reliable (GT1) | 0.817 | 0.90 | 4.53 | 1.19 | 0.66 | 0.91 | 
| In my view, the environmental performance of this brand is usually dependable. (GT2) | 0.809 | ||||||
| I assume that the environmental argument of this brand is typically trustworthy. (GT3) | 0.772 | ||||||
| This environmental concern of the brand fulfills your expectations. (GT4) | 0.798 | ||||||
| This brand fulfills environmental protection promises and obligations (GT5). | 0.850 | 
| 1 | 2 | 3 | 4 | 5 | 6 | 7 | |
|---|---|---|---|---|---|---|---|
| 1. Greenwashing | 1 | 0.61 | 0.72 | 0.71 | 0.68 | 0.61 | 0.64 | 
| 2. Perceived benefit | 1 | 0.62 | 0.78 | 0.83 | 0.84 | 0.67 | |
| 3. Perceived betrayal | 1 | 0.76 | 0.63 | 0.70 | 0.79 | ||
| 4. Green skepticism | 1 | 0.76 | 0.82 | 0.76 | |||
| 5. Green trust | 1 | 0.86 | 0.66 | ||||
| 6. Green purchase intention | 1 | 0.68 | |||||
| 7. Green perceived risk | 1 | 
| Relationship | Unstandardized Co-Efficient | S.E. | Est./S.E. | Hypothesis Results | 
|---|---|---|---|---|
| The influence of Greenwashing on | ||||
| Green skepticism | 0.844 *** | 0.060 | 14.076 | H1: Accepted | 
| Perceived betrayal | 1.011 *** | 0.067 | 15.034 | H3: Accepted | 
| Green perceived risk | 0.981 *** | 0.063 | 15.568 | H5: Accepted | 
| Green trust | 0.807 *** | 0.059 | 13.650 | H7: Rejected | 
| Perceived benefit | 0.737 *** | 0.055 | 13.305 | H9: Rejected | 
| Green purchase intention is impacted by | ||||
| Green skepticism | 0.403 *** | 0.116 | 3.484 | H2: Rejected | 
| Perceived betrayal | 0.135 * | 0.057 | 2.356 | H4: Rejected | 
| Green perceived risk | −0.289 ** | 0.085 | −3.414 | H6: Accepted | 
| Green trust | 0.451 *** | 0.063 | 7.137 | H8: Accepted | 
| Perceived benefit | 0.373 *** | 0.068 | 5.445 | H10: Accepted | 
| Indirect Path | Unstandardized Co-Efficient  | 95% BootCI | Results | |
|---|---|---|---|---|
| LLCI | ULCI | |||
| The association between Greenwashing and Green purchase intention is mediated by | ||||
| Green skepticism | 0.340 | 0.066 | 0.721 | Significant | 
| Perceived betrayal | 0.136 | 0.020 | 0.299 | Significant | 
| Green perceived risk | −0.283 | −0.611 | −0.092 | Significant | 
| Green trust | 0.364 | 0.201 | 0.573 | Significant | 
| Perceived benefit | 0.275 | 0.125 | 0.448 | Significant | 
Disclaimer/Publisher’s Note: The statements, opinions and data contained in all publications are solely those of the individual author(s) and contributor(s) and not of MDPI and/or the editor(s). MDPI and/or the editor(s) disclaim responsibility for any injury to people or property resulting from any ideas, methods, instructions or products referred to in the content.  | 
© 2025 by the authors. Licensee MDPI, Basel, Switzerland. This article is an open access article distributed under the terms and conditions of the Creative Commons Attribution (CC BY) license (https://creativecommons.org/licenses/by/4.0/).
Share and Cite
Haque, M.N.; Lang, C. Unraveling the Green Veil: Investigating the Affective Responses of U.S. Generation Z to Fast Fashion Greenwashing Through C-A-B Theory. Sustainability 2025, 17, 4973. https://doi.org/10.3390/su17114973
Haque MN, Lang C. Unraveling the Green Veil: Investigating the Affective Responses of U.S. Generation Z to Fast Fashion Greenwashing Through C-A-B Theory. Sustainability. 2025; 17(11):4973. https://doi.org/10.3390/su17114973
Chicago/Turabian StyleHaque, Md Nazmul, and Chunmin Lang. 2025. "Unraveling the Green Veil: Investigating the Affective Responses of U.S. Generation Z to Fast Fashion Greenwashing Through C-A-B Theory" Sustainability 17, no. 11: 4973. https://doi.org/10.3390/su17114973
APA StyleHaque, M. N., & Lang, C. (2025). Unraveling the Green Veil: Investigating the Affective Responses of U.S. Generation Z to Fast Fashion Greenwashing Through C-A-B Theory. Sustainability, 17(11), 4973. https://doi.org/10.3390/su17114973
        
