Next Article in Journal
Knowledge Graph Analysis in Climate Action Research
Previous Article in Journal
Towards Sustainable Development: Can Industrial Intelligence Promote Carbon Emission Reduction
 
 
Font Type:
Arial Georgia Verdana
Font Size:
Aa Aa Aa
Line Spacing:
Column Width:
Background:
Article

GDT Framework: Integrating Generative Design and Design Thinking for Sustainable Development in the AI Era

1
School of Mechanical Engineering, Yanshan University, Qinhuangdao 066004, China
2
School of Arts and Design, Hebei Design Innovation and Industrial Development Research Center, Yanshan University, Qinhuangdao 066004, China
3
North Automatic Control Technology Institute, Taiyuan 030006, China
*
Author to whom correspondence should be addressed.
Sustainability 2025, 17(1), 372; https://doi.org/10.3390/su17010372
Submission received: 2 November 2024 / Revised: 3 January 2025 / Accepted: 5 January 2025 / Published: 6 January 2025

Abstract

The ability of AI to process vast datasets can enhance creativity, but its rigid knowledge base and lack of reflective thinking limit sustainable design. Generative Design Thinking (GDT) integrates human cognition and machine learning to enhance design automation. This study aims to explore the cognitive mechanisms underlying GDT and their impact on design efficiency. Using behavioral coding and quantitative analysis, we developed a three-tier cognitive model comprising a macro-cycle (knowledge acquisition and expression), meso-cycle (creative generation, intelligent evaluation, and feedback adjustment), and micro-cycle (knowledge base and model optimization). The findings reveal that increased task complexity elevates cognitive load, supporting the hypothesis that designers need to allocate more cognitive resources for complex problems. Knowledge base optimization significantly impacts design efficiency more than generative model refinement. Moreover, creative generation, evaluation, and feedback adjustment are interdependent, highlighting the importance of a dynamic knowledge base for creativity. This study challenges traditional design automation approaches by advocating for an adaptive framework that balances cognitive processes and machine capabilities. The results suggest that improving knowledge management and reducing cognitive load can enhance design outcomes. Future research should focus on developing flexible, real-time knowledge repositories and optimizing generative models for interdisciplinary and sustainable design contexts.

1. Introduction

The design process rarely leads directly to optimal results. Instead, it typically goes through several phases of internal and external information exchange, ultimately leading to the final design [1]. This progression is often characterized by a fuzzy, iterative cycle involving diffusion, interaction, and synthesis, resembling a spiral cognitive process. Since the early 2000s, design thinking has become widely adopted in business and engineering as a framework for innovation; however, the rapid advances in artificial intelligence (AI) over the last decade—particularly the breakthroughs in generative AI since 2020—present both significant challenges and opportunities for traditional design thinking methods [2]. As massive data sources increasingly overlap with traditional manual analysis, the role of machine intelligence in design has become increasingly important [3]. AI technologies are increasingly integrated into human design activities because of their ability to solve complex, ambiguous and uncertain design problems by processing large, complex datasets [4,5].
AI addresses design challenges by conceptualizing them as interconnected entities governed by logical relationships and solving them through algorithmic search processes. Despite its clear advantages, such as the ability to uncover hidden patterns within design spaces and perform sophisticated feature extraction, AI has significant limitations. For example, the rigidity of an AI knowledge base limits its ability to generate knowledge sustainably and makes it difficult for it to pose or think about new design challenges. Dissimilar to human cognition, AI lacks retrospective thinking, which limits its ability to reflect on the underlying reasons behind design decisions—a critical deficiency in today’s AI-driven design. As shown in Table 1, when AI technology is used in design activities, a dynamic interaction and tension arises between the emotional, intuitive thinking of designers and the rational, precise thinking that is characteristic of AI. This interaction is evident in the longitudinal output process to achieve the same design goal, where the two mindsets—the fuzzy, creative approach of the designer and the systematic precision of the AI—align and complement each other, leading to better design results. This tension further manifests itself in the horizontal thinking of human designers as opposed to the vertical, algorithm-driven thinking of AI. The comprehensive, exploratory nature of human design goals often does not fit seamlessly with the targeted, expansive search capabilities of AI.
In this regard, a number of studies have been conducted by scientists. Early on, North [6] proposed that there is a division of labor between human and AI cognition, where each is responsible for tasks that best suit their abilities. Schon and Jarrah et al. [7,8] suggest that computers serve as a means to improve human intelligence and can play a supportive, supportive role. Subsequently, Yang et al. [9] examined the limitations and challenges of AI in design activities, while Jabi [10] addressed issues surrounding the relationship between design intent and response. The cognitive motivation model of Brown [11] and Paulus [12] and the associative memory model of Nijstad [13] underline the positive effects of collaborative divergent thinking between humans and machines on design creativity. Harvey [14], Cropley [15] and Kolfschoten [16] have explored collaborative convergent thinking between humans and machines; however, this process lacks sufficient structure and facilitation, and universal tools and methods have yet to be established.
Traditional design methods and tools are increasingly unable to meet the demands of the Smart Age, which requires designers and teams to demonstrate greater levels of creativity, adaptability, integration and control when tackling complex and systemic problems. Design activities have evolved from leadership by “individual” teams of designers to multidisciplinary, collaborative innovation processes, creating new requirements for the study of design thinking and cognitive process analysis. Historically, design research has focused on summarizing practical experiences and exploring designers’ intuition and inspiration; however, given significant societal changes and the changing technological landscape, research has shifted from focusing on the design object itself to examining the relationships and causes underlying design processes. Design research increasingly seeks to understand the cognitive mechanisms involved in design activities, particularly through quantitative analysis of design thought processes. This includes conducting psychological experiments, collecting and analyzing data, and attempting to explain the complex cognitive phenomena inherent in the design process. Only through a deeper exploration of the nature of design and related phenomena can we better understand the conceptualization of design processes, the development of solutions, the conditions for creativity, and the impact of process content and structure on design outcomes.
In the rapidly evolving landscape of design and technology, several studies have laid the groundwork for understanding the integration of generative AI into design processes. Brown et al. [17] explored the impact of generative design on students’ divergent and convergent thinking, offering insights into its role in mechanical design education; however, their work may not provide a comprehensive cognitive model that integrates human and AI cognition. Saadi and Yang [18] reframed the designer’s role in early-stage design, highlighting collaboration with computational tools, but may lack empirical validation in real-world settings. Koolman et al. [19] compared traditional, parametric, and generative design thinking among engineering students yet may not address sustainability or offer a unified cognitive framework. Monje and Popova [20,21] discussed co-creation processes but might not detail a cognitive model or empirical validation.
Despite the integration of AI into design activities, significant differences still exist between design thinking and algorithmic thinking, leading to several challenges in current human–computer collaborative design: (1) Designers may struggle to understand the logic behind AI-generated designs, particularly if the AI relies on complex data and preset rules. This lack of transparency can limit the versatility of the design process, as designers may find it difficult to tweak or modify AI decisions effectively. (2) The efficiency of human–computer collaboration is compromised by the time-consuming decision-making and evaluation processes that result from repeated interactions between designers and algorithms. (3) Generative design results may not fully meet industry standards and user requirements because inconsistencies between aesthetics and functionality bring additional optimization and customization tasks for designers. (4) The differing approaches of design thinking (creativity, empathy, iteration) and algorithmic thinking (logic, data, rules) can create misunderstandings or misalignments in the design process. (5) There is a lack of a unified framework that integrates design thinking, AI, and sustainable development, making it challenging to implement AI in a way that considers environmental and social impacts.
Although AI has powerful analysis, learning and synthesis capabilities, it still needs to adhere to the basic principles of creative thinking to increase its advantages while working around its limitations; therefore, current research lacks a comprehensive theoretical framework that fully integrates design thinking, AI and sustainable development. To fill this gap, this article proposes a new theory of generative design thinking. This theory not only systematically integrates interdisciplinary elements but also places particular emphasis on practicality and support for sustainable development goals. Compared with existing studies, this theory offers greater interdisciplinary integration, broader application potential, and greater flexibility in addressing complex design challenges. This manuscript is divided into four different sections. Based on relevant assumptions from the existing literature, the concept, principles and framework of generative design thinking are first articulated, and six sub-projects are proposed. Second, empirical projects from design practice are selected for analysis, using attentional feedback to collect data. Third, structural equation modeling, a robust quantitative method, is used to analyze collected data. Finally, through empirical analysis of three case studies from different design domains, the effectiveness of the generative design thinking model in enhancing design efficiency and sustainability is validated.

2. Relevant Theories

2.1. Bidirectional Recognition of Design Thinking

The concept of design thinking has been defined in various ways throughout the literature [22,23,24,25,26]. Hassi and Laakso [27] identified three key dimensions of design thinking: practice, cognitive approach and mindfulness. The scientific discourse on the topic of design thinking describes the theoretical foundations, cognitive approaches and methodological paradigms that are inherent in the design discipline. The core and substance of design thinking lies in its reliance on abductive reasoning, which is characterized by the pursuit of target values through entities and operating mechanisms that are not explicitly defined. Historical models of design thinking, exemplified by the Double Diamond Model, are presented as universal framework templates rather than stand-alone structural configurations. From a systemic perspective, the Earth’s ecosystem functions as a subsystem within the cosmic system. It includes the natural and objective processes of resource acquisition and transformation (top-down design thinking) as well as human-controlled bottom-up processes of resource manipulation. In the context of sustainable development, the Earth can be seen as a great designer as its interconnected social services adapt and evolve resource flows, facilitated by the role of each individual in this system. This iterative process promotes the continuous generation of adaptive solutions through design thinking methods and thus responds to the challenges of sustainable resource management.
Nature, as a fine-tuned system of labor division, creates a top-down network of resource transformation. For any system, the efficiency of this transformation process determines its future sustainability and competitive edge. For example, resource depletion in urban areas disrupts the efficiency of those dependent on the urban system for resource conversion, while manual craftsmanship cannot compete with the large-scale resource transformation enabled by mechanized production. Sustainable development, therefore, hinges on the self-organization and optimization of resource acquisition and conversion processes—a core principle in design thinking.
Despite the increasing use of AI tools in design to increase creative efficiency, designers still struggle to understand the functionality of AI and its role in developing sustainable and innovative solutions.

2.2. Cognitive Theories

Cognitive theories explain how individuals acquire, process, and store information through mental processes such as perception, thinking, memory, and problem-solving. These theories focus on how the brain governs behavior and emotions, exploring the interaction of various mental processes. Cognitive theory provides a foundation for investigating the retrospective logic inherent in design thinking. Design cognition refers to the mental processes and representations involved in design [28]. Different scholars approach design cognition research from various angles. For instance, Dinar et al. [29] advocate for more robust hypothesis testing and quantitative methods for large sample sizes, while Hu et al. [30] emphasize applying existing cognitive psychology and neuropsychology theories to design.
Historically, design has been viewed as a contextualized, exploratory, and evolving process, as seen in models such as the Function–Behaviour–Structure (FBS) model [31]. In terms of measuring and assessing design cognition, traditional methods such as verbal protocol analysis [32] have dominated the field; however, newer methods—such as behavioral experiments, psychometrics, neuroscience, and computational modeling—are gaining traction. Current design cognition research methods span a wide spectrum, from controlled experiments to naturalistic settings, from micro- to macro-level time scales, and from case studies to experimental data collection, incorporating both qualitative and quantitative analysis strategies.
Recent studies [33] suggest design cognition can be measured through various approaches, including analyzing design processes and outcomes, physiological measures such as eye-tracking, galvanic skin responses, and heart rate, as well as neurophysiological measures such as brain imaging (fMRI and fNIRS) and EEG.

2.3. Generative Design

Generative Design (GD) is a novel design methodology that integrates technologies such as artificial intelligence, big data, and smart manufacturing. Dissimilar to traditional computer-aided design, Mitchell [34] describes generative design systems as tools that produce potential solutions to predefined problems. Fischer [35] defines GD as a methodology in which designers interact with a predefined generative system throughout the design process. Frazer [36] compares GD to evolutionary processes in nature, shaping virtual space design, while Krause [37] describes GD systems as autonomous agents capable of evolving design spaces.
Caldas [38] views GD systems as mechanisms that explore solutions in the design space, aiming to meet both formal and performance criteria. These systems introduce a methodology and philosophy that interpret the world as a series of dynamic processes and their outcomes. In the design field, generative design holds the potential to revolutionize methodologies within the next 5–10 years [39], enhancing designers’ creativity while redefining the role of human-AI collaboration.
For AI, generative design provides an ideal platform to demonstrate how human experts and AI systems can collaborate on complex creative tasks. Its importance is especially pronounced in the context of sustainability. To meet the United Nations Sustainable Development Goals (SDGs) by 2030, a significant number of innovative and sustainable solutions must be developed.
From a cognitive psychology perspective, generative design involves an iterative process of searching and solving within a design space [40]. Bernal et al. [41] argue that GD enables designers to break free from stereotypical thinking and functional fixations, allowing them to explore a broader range of solutions. Oxman [42] suggests that designers produce design outcomes by adjusting algorithmic and constraint models. Oxman’s studies [43,44] emphasize that the generative design process involves interpreting knowledge structures, sequencing design information acquisition, and applying logical reasoning. Sass and Oxman [45] identified key generative design techniques, such as cellular automata, genetic algorithms, shape grammars, and swarm intelligence, which led to the development of integrated generative design systems.
A crucial aspect of generative design is the need for an interaction module that enables designers to control and modify generative mechanisms to arrive at viable solutions. This study examines cognitive models within generative design systems to explore how designers represent, generate, and evaluate solutions during the generative design process, aiming to characterize implicit design cognition quantitatively.

3. Cognitively-Driven Generative Design Thinking Models

3.1. Generative Design Cognitive Modeling

Generative design is a process where designers define design objects through computer programs or algorithmic rules. Its cognitive process involves correlating and visualizing exploratory information within the design space, characterized by dynamic, diverse, and evolving patterns. This collaborative approach exemplifies sustainable design methodologies in the era of digital intelligence.
The cognitive model underlying generative product design forms the logical foundation of generative design thinking. It highlights the heuristic exploration and iterative development of novel solutions, as opposed to strictly adhering to predefined rules or past experiences. As illustrated in Figure 1, the cognitive model of generative design can be summarized into the following key elements:
  • Tacit Knowledge Activation;
Designers activate both explicit and tacit knowledge based on an initial understanding of the problem. Through mechanisms such as focused attention and analogical mapping, they expand their cognitive space, which facilitates the activation of relevant knowledge for creative exploration.
2.
Discovery Knowledge Generation;
In the iterative cycle of design cognition, designers continuously discover new tacit knowledge by constructing mediating representations and exploring potential connections. This emergent knowledge is integrated into mental models, promoting the generation of innovative solutions.
3.
Conceptual Semantic Construction;
Designers externalize tacit knowledge through representations and construct semantic meanings for new concepts. By leveraging visual reasoning and structural mapping, these concepts are linked to real-world properties, thus taking on a concrete form.
4.
Horizontal Transferability;
Generative cognition encourages the cross-domain migration of knowledge. Designers can integrate knowledge from different fields into the current design context, fostering innovation and expanding the range of potential solutions.
5.
Human–Computer Collaboration and Feedback;
In modern generative design, human–computer collaboration plays a crucial role. AI systems generate diverse design options through data-driven approaches, while designers apply experience and insights to screen, refine, and optimize these options, leading to the final solution through iterative feedback.
6.
Double Helix Driving Mechanism.
The cognitive process follows a double-helix structure, driven alternately by human intuition and machine computation. In the diffusion phase, cognitive activities focus on expanding the design space, while in the convergence phase, potential solutions are screened, refined, and materialized.
In summary, the generative design cognitive model emphasizes flexibility, discovery, and creativity. It aims to transcend the limitations of empirical approaches and foster innovative design solutions through the generation of knowledge and the activation of designers’ initiatives. Dissimilar to traditional rule-based design, this model values tacit knowledge and features feedback, dispersion, and iteration, providing a new cognitive paradigm for solving complex, open-ended problems.
This cognitive model outlines the underlying mechanisms of design cognition and offers a theoretical foundation and operational framework for generative design thinking. It relies on artificial intelligence to assist designers in exploring and generating innovative solutions, making it increasingly relevant in design education and practice. This model enhances design efficiency and aligns with sustainability goals, which are critical in contemporary design practices.
The core elements of the generative design cognitive model include data-driven decision-making, sustainability, and collaboration. AI algorithms facilitate an in-depth understanding of user needs, enabling designers to make well-informed design decisions. Moreover, AI enhances sustainability by optimizing material usage, reducing energy consumption, and promoting environmentally conscious solutions. The integration of human creativity with machine learning fosters a collaborative environment that drives innovation and advances the design process.
Generative design is not just a methodology for addressing complex design problems; it introduces a unique design thinking paradigm. This mode combines computational processes, natural language technology, and digital design principles, offering a powerful framework for exploring and solving design challenges.

3.2. Generative Design Thinking (GDTM)

The development of the Generative Design Thinking Model (GDTM) represents an evolution in the cognitive process of design, transitioning from traditional pen-and-paper sketching to digital drawing and algorithmic rules. Core cognitive concepts, such as solution space exploration, representation, reflection, modification, refinement, adaptation, and mediation, are integral to various design thinking models.
Intelligent systems and generative design technologies strongly depend on pre-existing knowledge and fixed rules, with reasoning and decision-making processes largely anchored in internal knowledge bases and predefined logic. This reliance, however, often constrains their ability to produce innovative solutions that extend beyond the established solution space. To bridge the inherent limitations between intelligent systems and generative design, two main challenges emerge: fostering openness to innovation and enhancing computational capabilities. This section thus proposes a unified generative design thinking framework, incorporating classical design thinking models. Addressing these challenges involves preserving essential knowledge while encouraging the integration of external, innovative elements to transcend cognitive stereotypes. Additionally, advancing generative design requires developing a complex computational process that combines generation, evaluation, and evolution to improve computational efficacy.
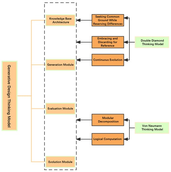
The generative design thinking framework synthesizes innovative thinking with computational logic to address these challenges. This model combines “solution-based problem solving” and “data-driven algorithmic solving,” blending design intuition with machine reasoning for a synergistic integration of human and machine cognition. The double-diamond approach, emphasizing “divergence with convergence” and “continuous evolution,” empowers intelligent systems to innovate and explore uncharted design spaces while leveraging existing knowledge to generate novel solutions.
Von Neumann’s thinking contributes to the notion of “modular decomposition and logical calculation,” which decomposes complex problems into manageable logical units. These units are subsequently processed through orderly collaboration among modules. In the generative design thinking model, computable modules such as knowledge bases, generation, evaluation, and evolution are defined. Each module’s computational logic and interactive interface are systematically integrated, thereby empowering the overall system with robust computational capabilities.

3.2.1. Double-Diamond Design Modeling

The Double Diamond model is widely used in the design field. It includes a discovery phase involving divergent thinking and a definition phase involving convergent thinking. The discovery phase openly explores phenomena and perspectives to define the design scope and objectives. The definition phase clarifies the core design issues and requirements. Brainstorming is conducted during the development phase to generate design solution prototypes. The delivery phase iteratively tests and refines the prototypes, leading to the final design outcome.
The Double Diamond model emphasizes the alternating application of divergent and convergent thinking, as well as the dual exploration of problem and solution spaces. This streamlined framework covers the entire trajectory from problem discovery to solution delivery, providing a holistic structure for generative design thinking. The model’s emphasis on alternating divergent and convergent thinking aligns with the cognitive characteristics of generative design thinking.
The four stages—discovery, definition, development, and delivery—offer a modular framework that supports the integration of automated methods into each phase of the generative design process. As a simple yet versatile design process model, the Double Diamond framework enables the integration of information processing and optimization modules, positioning it as a paradigm for generative design in the AI era.
In summary, the integration of the Double Diamond model establishes a robust theoretical framework for generative design thinking. This approach retains the fundamental structure and process of the Double Diamond model while optimizing and reconstructing it through digital methods to make the design process more systematic and scientific, as illustrated in Figure 2.
The Double Diamond thinking model provides for the coexistence of various generative strategies, such as rule-based, example-based, and human–computer interaction approaches. In the evaluation stage, the model also offers a multi-criteria evaluation system, comprehensively considering multiple dimensions, including functionality, aesthetics, and manufacturability, to ensure the distinctiveness of the generated design solutions. Furthermore, it provides a continuous cycle of “innovation-evaluation-evolution”, highlighting the dynamic evolution inherent in improving generative design thinking; however, the Double Diamond framework needs to be enhanced through digitization, parameterization, and automation to align with the cognitive processes of generative design. Consequently, integrating a design model that incorporates computational thinking is essential. The von Neumann model introduces a core digital module into the framework.

3.2.2. Von Neumann’s Model of Thinking

The Von Neumann architecture, as initially conceptualized by John von Neumann in 1945, delineates the core components of a computer system. This architecture comprises input devices for data ingestion, storage devices for retaining both input data and intermediate computation results, an arithmetic and logic unit (ALU) for performing arithmetic and logical operations, a control unit for managing the computational processes and orchestrating the internal components, and output devices for presenting the results of computations. This framework has become the cornerstone of modern computer design, standardizing the processing of data and instructions within a computational system.
This model abstracts the input-processing-output information flow of a computer system and highlights the role of the control unit, aligning with the need for problem definition and solution management in design. The five components of the von Neumann model offer a modular structure for generative design thinking, where intelligent design methods can be embedded into each module, as illustrated in Figure 3.
The core of the von Neumann thinking model lies in “modular decomposition” and “logical computation,” breaking down complex problems into manageable sub-problems that can be solved collaboratively by simple logical units. Modular decomposition refers to dividing the innovative design process into modules such as knowledge base, generation, evaluation, and evolution, with each module responsible for specific computational tasks. Logical computation involves each module performing logical operations through rules, algorithms, and models, with input and output exchanged according to standardized protocols. System integration is achieved by linking and coordinating the modules according to a defined process, forming a unified computational system for innovative design.
The generative design thinking model is a process framework built upon the Double Diamond design model and the von Neumann computing system model. The Double Diamond model provides the overall thinking logic of “innovative divergence” and “continuous evolution” for the generative design thinking model, while the von Neumann thinking model offers the technical pathway of “modular decomposition” and “logical computation”. This integration is illustrated in Figure 4.
The essence of this model can be summarized as comprising three core modules: input, processing, and output. These modules are introduced at each stage of the design process—discovery, definition, development, and delivery—facilitating the flow of information through input, processing, and output. It constructs a spiral framework that encompasses sharp discovery, clear definition, diverse development, and lean delivery, enhancing design efficiency through parameterization, modularization, and modeling while preserving design creativity. This model fully leverages digital methods to enhance the systematization, collaboration, innovation, and intelligence of the design process.

3.2.3. Generative Design Thinking Model Structure

In generative product design, designers now conceptualize data structures and algorithmic rules rather than merely visualizing form, function, materials, or human interaction. With adaptive variation, continuous differentiation, and dynamic parameterization, generative design introduces novel cognitive and aesthetic approaches that permeate fields such as architecture, fashion, and product design.
The Chain of Thought (CoT) method, widely applied in intelligent systems, facilitates reasoning in generative design by decomposing complex tasks into logical stages: problem decomposition, sequential reasoning, chain integration, and synthesis. This approach enables the deconstruction of the generative design model as follows:
  • Goal Definition;
Establish the generative design model’s purpose. Objective: A model capable of autonomously producing innovative solutions tailored to specific requirements.
2.
Problem Decomposition;
Break down the model into essential modules: a knowledge base for domain knowledge, generation for ideation, evaluation for quality assessment, and evolution for continuous improvement.
3.
Sequential Reasoning;
Reason through each module’s function:
(a) Knowledge Base: Stores design principles and precedents; structured with techniques such as knowledge graphs;
(b) Generation: Produces ideas by recombining knowledge, utilizing models such as GANs;
(c) Evaluation: Assesses ideas based on criteria such as innovation, feasibility, and aesthetics;
(d) Evolution: Optimizes ideas iteratively using feedback-driven refinement.
4.
Chain Integration;
Modules are interlinked—knowledge feeds generation, evaluation scores ideas, and evolution refines them, creating a feedback loop.
5.
Synthesis.
This modular approach structures the generative design process into knowledge, generation, evaluation, and evolution, fostering iterative improvement and leading to a robust, closed-loop digital design framework (Figure 5).
The primary components of the proposed mechanism can be summarized as follows:
  • Multimodal Knowledge Acquisition and Integration;
This forms the foundational knowledge base of the entire system. The system must acquire domain-specific knowledge related to design from multiple sources, including text, images, and videos. This encompasses design principles, industry standards, and reference cases. By employing technologies such as knowledge graphs, the system effectively represents and integrates multimodal knowledge, resulting in a structured and computable knowledge repository.
2.
Knowledge-Based Creative Generation;
Building upon the comprehensive knowledge acquisition and integration, the system utilizes deep generative models, such as Generative Adversarial Networks (GANs), to encode the information contained within the knowledge repository. Through operations such as recombination and transformation, the system generates entirely new design concepts and preliminary prototype solutions. The key to this creative generation phase lies in transcending the limitations of existing knowledge to produce innovative ideas.
3.
Multidimensional Intelligent Evaluation and Feedback;
The system conducts a comprehensive evaluation of the generated design proposals across multiple dimensions, including innovation, feasibility, cost, and aesthetics. This evaluation may be based on predefined rules or trained machine learning models. The purpose of this assessment is to ensure design quality while providing feedback that guides improvements in the preceding phases.
4.
Iterative Optimization Based on Evaluation Feedback.
Based on the feedback received from the evaluation, the system targets optimizations in both the knowledge repository and the creative generation phases. For instance, if the evaluation indicates that a design lacks innovation, the system can enhance its creativity by incorporating novel knowledge or adjusting the parameters of the generative model. Through continuous iteration, the system progressively develops higher-quality design solutions.
This closed-loop mechanism of “knowledge-driven creative generation and evaluative optimization” integrates AI capabilities such as knowledge representation, generative modeling, and intelligent evaluation. With a modular division of labor and close collaboration, the mechanism enhances the efficiency and interpretability of the generative design process. This Chain of Thought framework captures the model’s core mechanisms, illustrating its systematic integration and iterative progression within the generative design process. Furthermore, the chain of thought reasoning method structures and clarifies the construction of complex systems. Ultimately, the generative design thinking model’s mechanism offers robust support for genuine AI-assisted design.
Building upon the systematic mechanism of the generative design thinking model, its role in guiding the design process is multifaceted and ensures a structured yet flexible workflow. The model serves as a roadmap for designers, enabling a seamless transition between different phases of the design process through its chain-of-thought reasoning structure. The integration of this mechanism into the design process, as illustrated in the provided image (Figure 6), demonstrates how each component collaboratively enhances the design outcomes.
  • Definition of Design Goals and Requirements;
The generative design thinking model starts by supporting the identification and extraction of design requirements. Leveraging multimodal knowledge acquisition, the model synthesizes information from user needs, market trends, and technical constraints to form clear and actionable design goals. Through its integration of knowledge representation techniques, this is not just limited to explicit knowledge (e.g., design rules, technical specifications) but also tacit knowledge (e.g., design intuition, historical design solutions). This phase helps designers frame the problem in a broader context by drawing on external knowledge bases (such as industry standards, research papers, or past design projects). The model translates these requirements into computable parameters that serve as the foundation for subsequent phases.
2.
Expansion and Exploration of the Design Space;
By utilizing the creative generation mechanism, the model enables the exploration of a vast design space. Generative algorithms such as GANs or other machine learning techniques recombine and transform existing knowledge into innovative design solutions. During this phase, the model emphasizes knowledge fusion, allowing diverse and even contradictory design principles or elements to coexist, thereby fostering creativity and diversity in design outcomes.
GDTM facilitates a divergent thinking process where multiple solutions are generated rapidly. This allows designers to break free from traditional, constraint-driven ideation and consider a broader range of possibilities. The integration of human input ensures that these AI-generated designs remain grounded in practical needs and creativity.
3.
Intelligent Evaluation and Decision-Making;
As design solutions are generated, the model guides an intelligent evaluation process, where each design alternative is assessed across multiple dimensions, including feasibility, innovation, cost-efficiency, and aesthetics. The feedback loop embedded in the model ensures that any shortcomings in the solutions are addressed iteratively, refining both the creative process and the knowledge repository.
GDTM does not simply rely on AI evaluations. It involves human designers in the feedback process, enabling them to review, refine, and suggest modifications to the AI-generated designs based on their expert judgment. This human–computer collaboration ensures that the design remains aligned with the user’s goals, market trends, and environmental considerations.
4.
Continuous Optimization and Refinement;
The iterative nature of the model allows designers to improve their concepts progressively. Feedback is used not only to enhance individual design iterations but also to optimize the underlying knowledge base and generative algorithms. This ensures that the system evolves over time, becoming increasingly adept at producing high-quality, innovative design solutions.
This iterative loop—“innovate, evaluate, refine”—ensures that the final design is optimal. Over multiple cycles, GDTM gradually evolves the design towards its most effective form, incorporating insights from both machine computation and human creativity.
5.
Final Design Output and Reflection.
In the final stage, the generative design thinking model ensures that the design output aligns with the defined goals and requirements. Moreover, the system provides a structured reflection mechanism, enabling designers to analyze the efficiency and effectiveness of the entire process, thus creating a feedback loop for future projects.
By integrating the above phases, the generative design thinking model not only facilitates the design process but also empowers designers to achieve a balance between innovation, practicality, and efficiency. Its systematic approach bridges the gap between creative ideation and structured decision-making, paving the way for more effective and impactful design practices.
The Generative Design Thinking Model (GDTM) integrates human cognitive processes with AI-driven computational systems to enhance the design process. It posits that design creativity is amplified through continuous interaction between human intuition and computational feedback, enabling designers to explore innovative solutions beyond traditional constraints. Central to GDTM is the iterative cycle of knowledge acquisition, idea generation, intelligent evaluation, and feedback refinement, which together optimize design outcomes. This model is particularly applicable in open-ended design tasks across diverse fields such as product design, architecture, and urban planning, where iterative feedback and complex problem-solving are critical; however, its effectiveness is diminished in highly constrained tasks or those with rigid predefined requirements. Moreover, GDTM focuses primarily on cognitive aspects, with less consideration for external factors such as market demands or material constraints.
The causal framework of GDTM is based on a dynamic feedback loop between human designers and AI systems. It begins with tacit knowledge acquisition, which informs the generation of design alternatives evaluated through computational models. This evaluation, combined with human judgment, drives successive iterations, refining the design toward optimal solutions. The model’s success depends on the quality of input data, as biased or incomplete data can compromise outcomes. Additionally, GDTM requires significant computational resources, posing challenges for smaller teams or projects with limited budgets. A key limitation is the balance between human creativity and machine-generated solutions, where over-reliance on AI may dilute the intuitive and emotional aspects of design. Despite these challenges, GDTM offers substantial potential to enhance design efficiency and innovation, particularly in complex, open-ended design environments.

4. Materials and Methods

This study explores the cognitive pathways in generative design by analyzing the primary cognitive processes utilized by designers. Using qualitative content analysis, this research aims to identify key cognitive modules and their interrelations within the generative design framework. We hypothesize that the identified modules and processes form significant pathways that influence overall design efficiency and creativity. By selecting representative generative design cases from social media platforms, we established a comprehensive coding scheme, including primary and secondary categories, to facilitate detailed behavioral analysis. Regression analysis was employed to validate the findings, ensuring the accuracy and robustness of these data.

4.1. Hypotheses Formulation

Based on core cognitive activities observed in the generative design process, we propose the following hypotheses to verify the interdependencies among the key cognitive modules empirically:
  • H1: Time spent in generative design thinking is significantly related to knowledge acquisition and expression within design rules;
  • H2: Iterative optimization is significantly associated with knowledge acquisition and expression within design rules;
  • H3: The processes of ideation, intelligent evaluation, and feedback adjustment are significantly related to the cognitive pathway in generative design thinking;
  • H4: Iterative optimization has a significant relationship with the ideation process;
  • H5: Iterative optimization is significantly associated with intelligent evaluation;
  • H6: Iterative optimization is significantly associated with feedback adjustment.

4.2. Sample Selection

The selection of videos for this study was conducted according to a set of rigorous criteria to ensure the representativeness, relevance, and quality of the sample.
The sample selection criteria included:
  • Thematic Relevance to Generative Design: Only videos that directly addressed generative design processes were included in this study. This ensured that the sample was aligned with the research focus on cognitive pathways in generative design thinking. The selected videos needed to clearly demonstrate how generative design principles were applied, whether in product design, architecture, or urban planning;
  • High Engagement and Popularity: To ensure the relevance of the selected videos within the design community, only those that ranked within the top 10 for generative design content on each social media platform (YouTube, Facebook, and Bilibili) were considered. This criterion ensured that the selected videos had substantial reach and were regarded as high-quality content by the community;
  • Consistency in Content Production: The video sources were required to have consistently posted generative design-related content over a period of at least two years. This criterion guaranteed that the selected videos were part of a sustained engagement with the field rather than isolated instances of content production. Additionally, each selected account was required to have uploaded at least 100 generative design case examples;
  • Content Quality and Format Consistency: The selected videos had to maintain high content quality, both in terms of visual clarity and technical precision (e.g., clear design explanations and high-quality visuals). Furthermore, the format of the videos needed to be consistent across cases, ensuring easier comparison during the subsequent coding process. This was critical for ensuring uniformity in collected data.
Alongside the inclusion criteria, a set of exclusion criteria was applied to ensure that irrelevant or low-quality data were excluded. The exclusion criteria are as follows:
  • Irrelevant Content: Any video that did not focus directly on generative design or was unrelated to design thinking processes was excluded. For instance, videos that were purely promotional or lacked clear demonstrations of the generative design process were not considered;
  • Low Viewer Engagement or Inactive Accounts: Videos from accounts that exhibited low engagement (e.g., fewer than 1000 views per video or limited interaction, such as comments or shares) were excluded. Additionally, accounts that had been inactive for more than six months were excluded to ensure the selection of active, continuously producing content creators;
  • Lack of Product Type Diversity: Although the research aimed to explore various applications of generative design, videos focused exclusively on a narrow range of products (e.g., only lighting or electronics) were excluded. This ensured that the final sample included a broader range of generative design applications, enhancing the diversity and applicability of the findings;
  • Insufficient Case Examples or Poor Content Quality: Videos where the creator had uploaded fewer than 10 generative design cases or where the content quality was subpar (e.g., low-resolution visuals, unclear explanations, or poor audio quality) were excluded. This helped to ensure that only high-quality videos were included in the sample, providing the most relevant and clear data for the analysis.
Following the inclusion and exclusion criteria, a final set of 30 generative design case videos was selected from the GH parametric design account on YouTube. This account met all necessary criteria, including:
  • Active since 29 December 2019;
  • Over 11,600 subscribers and 607,085 views;
  • More than 200 generative design case videos published.
The 30 selected videos were categorized into three groups based on their product types:
  • Group A: Videos A-S01 to A-S10 include generative design cases from fields such as lighting products, furniture, and interior design (10 videos);
  • Group B: Videos B-S01 to B-S10 include generative design cases from fields such as electronic products and consumer goods (10 videos);
  • Group C: Videos C-S01 to C-S10 include generative design cases from fields such as architectural design, mechanical components, and automotive parts (10 videos).

4.3. Classification and Coding

To systematically analyze the design activities within each case, a coding framework was developed based on the cognitive structure of generative design. This framework consists of primary and secondary categories, as outlined in Table 2.
Items used by coders to analyze the videos:
  • Goal (Input): Coders analyze the initial input information involved at the beginning of the design process, including design requirements, constraints, and design parameters;
  • Rules (Knowledge Acquisition and Integration): Coders identify moments in the video when designers acquire or integrate design knowledge, including learning and synthesizing algorithms, design rules, or product-specific constraints;
  • Rules (Knowledge Expression): Coders examine how designers apply the acquired knowledge within the design process, evaluating how they express and implement these rules in their work;
  • Process (Ideation): Coders analyze how designers engage in creative ideation, identifying moments when new design concepts are generated, different design alternatives are explored, or brainstorming occurs;
  • Process (Intelligent Evaluation): Coders identify how designers use automated evaluation tools (such as simulations or optimization algorithms) to assess design outcomes at various stages;
  • Process (Feedback Adjustment): Coders analyze how designers adjust their designs based on evaluation results or external feedback (e.g., client or colleague input);
  • Optimization (Knowledge Base Optimization): Coders assess how designers update or expand the knowledge base, incorporating new information or refining previous design models;
  • Optimization (Model Optimization): Coders examine how designers optimize the generative model’s accuracy or efficiency, including fine-tuning algorithms or adjusting model parameters;
  • Result (Output): Coders identify the final design output of the process, evaluating whether it meets the initial goals and reflecting the cognitive activities throughout the entire design process.
This coding system enables a detailed analysis of cognitive actions throughout the generative design process, ensuring clarity and consistency in data interpretation.

4.4. Reliability Testing

To ensure consistency and reliability of the coding framework, a rigorous two-phase reliability assessment was conducted.
In the first phase, two researchers with extensive expertise in cognitive studies independently transcribed, segmented and coded collected data. After this initial coding, a second independent assessment was conducted to verify consistency.
In the second phase, a postdoctoral researcher with a background in computational design and cognition re-coded these data following a three-month interval to minimize potential recall bias and to independently validate the initial coding results. Inter-rater reliability was assessed using Cohen’s Kappa coefficient, resulting in a value of 0.82, indicating substantial agreement across coders and a high level of reliability in the coding process.
Furthermore, the internal consistency of the coding framework was evaluated by analyzing Cronbach’s alpha coefficient for data collected across 30 stimulus samples. The Cronbach’s alpha coefficient was 0.86, demonstrating satisfactory internal consistency, thus supporting the robustness of the coding framework applied in this study.

5. Results

5.1. Research Hypothesis H1

Regression analysis was conducted to examine the relationship between generative design thinking duration (X1) and the frequency of knowledge acquisition and expression (Y) within design rules. The results indicated a significant association, with design thinking duration positively predicting the iterative transitions of knowledge acquisition and expression (β = 0.422, p < 0.05). Specifically, as the duration of the design thinking process increased, the frequency of knowledge acquisition and expression transitions also increased (Table 3). This finding suggests that in generative design, designers continuously engage in a cognitive process that involves drawing on both external resources and past experiences. The longer the design thinking process, the higher the frequency of these transitions, which likely reflects the complexity of the design goals. These results support Hypothesis H1: generative design thinking duration (X1) is significantly related to knowledge acquisition and expression (Y) within design rules.

5.2. Research Hypothesis H2

Regression analysis was employed to examine the relationship between knowledge base optimization (X1), generative model optimization (X2), and the frequency of knowledge acquisition and expression (Y) within design rules. The results revealed a significant positive association between knowledge base optimization and the frequency of knowledge acquisition and expression transitions (β = 0.566, p < 0.001), indicating that more frequent iterations in the knowledge base are associated with increased design rule transitions. Additionally, generative model optimization was also significantly related to knowledge acquisition and expression frequency (β = 0.341, p < 0.05), with higher model optimization iterations corresponding to greater transition frequency within design rules (Table 4).
These findings suggest that designers prioritize knowledge base optimization during the iterative process before advancing to generative model refinement. In generative design, knowledge base and model optimization represent integral components within design rules. The knowledge base aggregates both external and internal knowledge frameworks, initiating a process that first diverges and then converges, ultimately feeding into model adjustments. Through iterative refinement, this process supports a comprehensive improvement of the generative design outcome; therefore, these results support Hypothesis H2, which posits a significant relationship between generative model optimization frequency and knowledge acquisition and expression within design rules.

5.3. Research Hypothesis H3

A regression analysis was conducted to examine the relationship between the average duration of idea generation (X1), intelligent evaluation (X2), and feedback adjustment (X3) with the average problem-solving duration (Y) in the generative design thinking process. The results demonstrated a significant association between the duration of idea generation and the problem-solving duration, with β = 0.63, p < 0.001, indicating that longer time spent on idea generation correlates with an extended problem-solving process. Similarly, the average duration of intelligent evaluation was significantly associated with problem-solving time (β = 0.303, p < 0.01), as was the feedback adjustment duration (β = 0.233, p < 0.05), both suggesting that extended time in these stages correlates with prolonged problem-solving (Table 5).
These findings reveal that the problem-solving pathway in generative design thinking is an iterative cycle of idea generation, intelligent evaluation, and feedback adjustment. As the decision-making cycle repeats, time investment increases, reflecting the complexity of the design task and the need for continual strategy adjustments. Thus, these results support Hypothesis H3, which posits a significant relationship between the processes of idea generation, intelligent evaluation, and feedback adjustment within the problem-solving pathway in generative design thinking.

5.4. Research Hypothesis H4

A regression analysis was conducted to examine the relationship between the number of knowledge base optimization iterations (X1), generative model optimization iterations (X2), and the frequency of idea generation occurrences (Y). The results indicate a significant positive association between knowledge base optimization iterations and the frequency of idea generation (β = 0.545, p < 0.01), suggesting that as the number of knowledge base optimization iterations increases, the frequency of idea generation also rises (Table 6); however, no significant relationship was observed between generative model optimization iterations and the frequency of idea generation (β = 0.053, p > 0.05).
These findings highlight the impact of iterative optimization on the idea-generation process in generative design thinking. For designers, each knowledge base optimization expands and updates the system’s knowledge pool, offering richer material and inspiration that foster creative ideation. This optimization process enhances the integration of domain knowledge, promoting novel combinations and ideas that increase the frequency of idea generation. Conversely, generative model optimization is more oriented toward enhancing output quality, error reduction, or efficiency rather than directly increasing the frequency of idea generation. These findings support Hypothesis H4, affirming a significant relationship between iterative optimization and the idea generation process.

5.5. Research Hypothesis H5

Regression analysis was conducted to assess the relationship between the number of knowledge base optimization iterations (X1), generative model optimization iterations (X2), and the frequency of intelligent evaluations (Y). The results indicated a significant positive relationship between knowledge base optimization iterations and the frequency of intelligent evaluations (β = 0.36, p < 0.01), showing that increased iterations in the knowledge base lead to a higher frequency of intelligent evaluations. In contrast, a significant negative relationship was found between generative model optimization iterations and intelligent evaluation frequency (β = −0.64, p < 0.01), suggesting that more generative model optimizations are associated with a reduced need for frequent intelligent evaluations (Table 7).
These findings underscore the impact of iterative optimization on the intelligent evaluation process within generative design thinking. Specifically, each iteration in the knowledge base may introduce new concepts, rules, or design patterns, thereby expanding the solution space and increasing the diversity and innovativeness of potential design solutions. This expansion necessitates more frequent intelligent evaluations to assess the quality and feasibility of the newly generated ideas. On the other hand, as the generative model undergoes further optimization, the resulting designs tend to meet quality and design requirements more consistently, reducing the need for repeated evaluations. These results validate Hypothesis H5, confirming a significant relationship between iterative optimization and the intelligent evaluation process.

5.6. Research Hypothesis H6

A regression analysis was conducted to examine the relationship between the number of knowledge base optimization iterations (X1), generative model optimization iterations (X2), and the frequency of feedback adjustment occurrences (Y). The results revealed a significant positive association between knowledge base optimization iterations and the frequency of feedback adjustments (β = 0.547, p < 0.01), indicating that as the number of knowledge base optimization iterations increases, feedback adjustments become more frequent. Conversely, a significant negative association was found between generative model optimization iterations and feedback adjustment frequency (β = −0.321, p < 0.05), suggesting that more generative model optimizations correspond to a reduced frequency of feedback adjustments (Table 8).
These findings underscore the critical role of iterative optimization in the feedback adjustment process within generative design thinking. Specifically, the positive correlation between knowledge base optimizations and feedback adjustments indicates that, as the knowledge base expands and refines, designers can identify a greater number of elements needing adjustment, driven by an increasingly complex and nuanced understanding of design requirements. This necessitates more frequent feedback adjustments to refine the design. In contrast, as the generative model undergoes further optimization, design outputs become progressively aligned with the desired specifications, reducing the need for frequent feedback adjustments. These results support Hypothesis H6, confirming a significant relationship between iterative optimization and the feedback adjustment process.

6. Empirical Analysis

Building upon the previous qualitative analysis of the cognitive model within Generative Design Thinking (GDT), which has provided a deeper understanding of the interrelations among its key components, this chapter shifts focus to an empirical investigation. Specifically, it aims to assess the application of GDTM in real-world design scenarios, including product design, architectural design, and urban planning. This study will evaluate the impact of GDTM on design efficiency, design quality, and sustainability outcomes, incorporating key sustainability metrics such as energy efficiency, resource utilization, and environmental impact. This empirical approach seeks to validate the theoretical insights gained from the earlier cognitive model analysis and further explore the practical implications of GDTM in promoting sustainable design practices across multiple domains.

6.1. Participants Selection and Experimental Design

A total of 24 designers participated in this empirical study, distributed equally across three design domains: product design, architectural design, and urban planning design. Each domain included four participants from the experimental group (n = 12) and four participants from the control group (n = 12). All participants had a minimum of 3 years of professional experience in their respective domains.
The experimental design adopted a controlled comparative approach involving two groups: the Experimental Group and the Control Group. In the Experimental Group, participants applied the Generative Design Thinking Model (GDTM), which encompasses several stages: knowledge acquisition, creative idea generation, intelligent evaluation, feedback adjustment, and optimization. In contrast, the Control Group used traditional design methods, such as CAD (version 2021) software and auto-design techniques.
Participants in both groups were assigned specific tasks relevant to their design domains. In Product Design, they were tasked with designing an energy-efficient smart appliance. In Architectural Design, participants were asked to create a green residential building with a focus on energy efficiency and sustainability. Finally, in Urban Planning Design, the task was to develop a sustainable urban community plan that integrated residential, commercial, and green spaces.

6.2. Experimental Procedure

The experimental procedure involved four key phases: task assignment, design process execution, data collection, and data analysis. In Phase 1, designers were assigned domain-specific tasks in product design, architectural design, and urban planning. The experimental group applied the Generative Design Thinking Model (GDTM), integrating it with automated design tools for process optimization, while the control group utilized traditional design methods such as CAD software. Phase 2 focused on the design process, where the control group followed conventional workflows, and the experimental group engaged in iterative stages of goal definition, creative idea generation, evaluation, feedback adjustment, and optimization, guided by the GDTM framework. After the design tasks were completed in Phase 3, data were collected on design time, quality, and sustainability, followed by regression analysis and statistical tests in Phase 4 to assess the impact of GDTM on design efficiency and sustainability outcomes.
The application of GDTM in the experimental group was tailored to each design domain. In product design, the process begins with defining functional requirements and acquiring relevant knowledge, followed by the generation and evaluation of multiple design alternatives. Feedback adjustments and knowledge base updates allowed for continuous improvement. In architectural design, the focus was on creating energy-efficient and sustainable designs, with iterative evaluations considering aesthetic, functional, and environmental factors. For urban planning design, GDTM facilitated the development of sustainable urban communities by optimizing design proposals based on sustainability metrics such as resource utilization and environmental impact.

6.3. Experimental Results and Analysis

The empirical study aimed to evaluate the impact of the Generative Design Thinking Model (GDTM) on design efficiency, design quality, and sustainability outcomes across three domains: product design, architectural design, and urban planning. Below are the detailed results and analysis for each domain based on data collected from both the experimental and control groups.
  • Product Design: In terms of design efficiency, the experimental group completed the product design task of creating an energy-efficient smart appliance in an average of 12.5 h, while the control group took an average of 18.7 h. This difference of 6.2 h was statistically significant (p < 0.01), indicating that the application of the Generative Design Thinking Model (GDTM) significantly improved design efficiency. Regarding design quality, the experimental group’s designs were evaluated more highly by experts, scoring an average of 8.5/10 compared with the control group’s 6.7/10. The 1.8-point difference was statistically significant (p < 0.05), suggesting that GDTM enhanced creativity and sustainability integration in the designs. Last, the sustainability outcomes showed that the experimental group achieved a sustainability score of 8.1/10, compared with 6.2/10 for the control group. This difference was driven by more efficient energy use (15% reduction in energy consumption) and better resource utilization (18% improvement in material efficiency), with a statistically significant result (p < 0.01);
  • Architectural Design: For design efficiency, the experimental group completed the task of designing a green residential building in an average of 14.3 h, significantly less than the control group’s 19.5 h, a difference of 5.2 h (p < 0.01). In terms of design quality, the experimental group’s architectural designs scored an average of 9.2/10, significantly higher than the control group’s 7.4/10 (p < 0.01). This higher score was attributed to a stronger focus on sustainable design features and innovative material use. The sustainability outcomes also favored the experimental group, with a sustainability score of 8.7/10 compared with 7.0/10 for the control group. The experimental group demonstrated a 20% reduction in energy consumption and a 12% improvement in material reuse, both statistically significant (p < 0.01), highlighting that GDTM contributed to more sustainable architectural designs;
  • Urban Planning Design: In design efficiency, the experimental group completed the urban planning design for a sustainable community in 16.4 h on average, compared with 22.1 h for the control group. This 5.7-h difference was statistically significant (p < 0.01), indicating that GDTM improved efficiency in urban planning. The experimental group’s design quality was also rated higher, with an average score of 8.0/10, compared with 6.6/10 for the control group (p < 0.05). The improvement was particularly noticeable in terms of the innovative integration of green spaces and efficient land use. Regarding sustainability outcomes, the experimental group achieved a sustainability score of 8.3/10, compared with 6.5/10 for the control group. The experimental group showed significant improvements in resource utilization, with an 18% reduction in land use and a 14% reduction in carbon emissions, both statistically significant (p < 0.01), suggesting that GDTM promoted more sustainable urban planning practices;
  • Cross-Domain Analysis: Across the three design domains, the experimental group consistently outperformed the control group in terms of design efficiency, design quality, and sustainability outcomes. The design efficiency improvements ranged from 5.2 to 6.2 h faster completion time in the experimental group across all domains. In design quality, the experimental group achieved higher expert ratings, with a difference of 1.8 to 2.3 points, particularly in innovation, practicality, and sustainability integration. Regarding sustainability outcomes, the experimental group demonstrated significant improvements in energy efficiency, resource utilization, and environmental impact, with sustainability scores ranging from 8.1 to 8.7/10, compared with 6.2 to 7.0/10 for the control group. These results underscore the effectiveness of GDTM in promoting efficient, high-quality, and sustainable design outcomes across various domains.

7. Discussion

The findings of this study provide significant insights into the cognitive underpinnings of generative design thinking (GDT), contributing to both theoretical and practical advancements in design automation. Specifically, this study reveals a positive relationship between the duration of cognitive engagement (X1) and the frequency of knowledge acquisition and expression (Y), emphasizing the critical role of time allocation in supporting cognitive processing throughout the design process. This aligns with existing research suggesting that complex design tasks demand designers to engage with external resources and past experiences more intensively [46]. This theoretical finding was substantially validated through empirical testing, where the experimental group employing GDTM demonstrated significantly improved design efficiency compared with traditional methods; however, dissimilar to traditional design automation methods, which often rely on predefined algorithms and models, this study highlights the dynamic nature of the cognitive load, which increases proportionally with task complexity (Hypothesis H1), suggesting that designers must allocate greater mental resources and adopt more intricate thought paths when addressing more complex design problems. This insight challenges existing static automation models, proposing a more flexible and adaptive approach where human cognition and machine learning processes continuously interact.
Furthermore, this study confirms a significant interaction between knowledge base optimization (X1) and generative model refinement (X2) in influencing the frequency of knowledge acquisition and expression (Y). Notably, knowledge base optimization (β = 0.566, p < 0.001) demonstrates a more substantial effect than generative model refinement (β = 0.341, p < 0.05), underscoring the importance of a dynamic, adaptive knowledge repository over-reliance on static model refinements. This finding not only supports prior research emphasizing the pivotal role of knowledge repositories in design tasks but also introduces a novel perspective on the dynamic interrelationship between knowledge base optimization and generative model enhancement [47]. This theoretical insight was reinforced through empirical validation, where the structured approach of GDTM to knowledge management led to higher-quality designs across product design, architectural design, and urban planning applications. Dissimilar to traditional design automation methods, which focus primarily on refining generative models, this study highlights that a robust, evolving knowledge base is equally, if not more, critical for fostering creativity and supporting decision-making. This insight provides a more nuanced approach to design automation, where knowledge management plays a central role in enabling effective design iterations.
An analysis of the interconnected roles of creative generation, intelligent evaluation, and feedback adjustment reveals a strong positive correlation, particularly between creative generation duration and problem-solving time (β = 0.63, p < 0.001), validating Hypothesis H3. This result illustrates that creativity generation functions not as an isolated phase but as part of a cyclical decision-making process closely aligned with problem-solving strategies. While Barnard [48] previously posited a similar interdependence, this study reinforces this claim by providing quantitative support and highlighting the necessity of adaptability in navigating complex tasks. The empirical results demonstrated that this integrated approach led to higher-quality designs that better incorporated sustainability principles across all tested domains.
Moreover, these data reveal a significant association between knowledge base optimization iterations (X1) and the frequency of creative generation (Y), while generative model optimization had no significant effect on the frequency of creative generation (β = 0.053, p > 0.05). These results suggest that during the creative generation phase, designers rely more heavily on a robust, enriched knowledge base rather than on the refinement of generative models. This finding aligns with McInerney’s assertion that a dynamically evolving knowledge base is critical for fostering creativity [49]. Dissimilar to traditional design automation approaches that prioritize the optimization of generative models, this study demonstrates that the iterative improvement of the knowledge base plays a more significant role in enabling designers to generate creative ideas. This shift in focus offers new directions for enhancing the efficiency of design automation systems.
Finally, the analysis of the relationship between intelligent evaluation and feedback adjustment reveals compelling insights into the role of knowledge base optimization and generative model refinement in design efficiency. Specifically, this study identifies a positive correlation between knowledge base optimization iterations and evaluation frequency (β = 0.36, p < 0.01), indicating that a continuously updated and enriched knowledge base enhances the efficiency of intelligent evaluation processes. In contrast, the negative correlation between generative model optimization iterations and evaluation frequency (β = −0.64, p < 0.01) suggests that an over-reliance on frequent model adjustments may disrupt the real-time evaluation process, hindering designers’ ability to make timely decisions. This finding challenges traditional design automation approaches, which typically emphasize extensive model refinements, by highlighting the critical importance of an adaptive and evolving knowledge base in supporting evaluation and feedback adjustments. The results underscore the necessity of balancing knowledge base optimization and generative model refinement to maximize both design efficiency and evaluation accuracy in the generative design process.
The empirical validation particularly highlighted the effectiveness of GDTM in promoting sustainable design practices. The significant improvements in sustainability scores across product design, architectural design, and urban planning demonstrate that the model’s cognitive framework effectively supports the integration of sustainability principles, including energy efficiency, resource conservation, and reduced environmental impact.
However, this study has several limitations. First, the rigidity of AI knowledge bases presents a significant challenge in the implementation of generative design thinking (GDT). While knowledge repositories are essential to generative design, many AI systems exhibit limited flexibility, preventing them from quickly adapting to evolving design requirements. As design tasks grow more complex, the need for a dynamic and continuously updated knowledge base becomes increasingly apparent; however, current systems often lack the capacity for real-time learning and self-updating, making it difficult to respond effectively to changing design demands. This limitation emphasizes the need for future research to develop more adaptable knowledge repositories capable of supporting fast-paced, real-time design processes.
Second, inefficiencies in generative models also pose a challenge to the successful application of GDT. While generative design tools can produce a large number of design options quickly, the quality of these options may not always meet the required standards due to a lack of integrated intelligent evaluation and feedback adjustment mechanisms. This can result in the need for repeated iterations, which hinders efficiency and may lead to suboptimal design outcomes. Future efforts should focus on improving the efficiency of generative models, especially in balancing creative idea generation with intelligent evaluation, to enhance both the speed and quality of the design process.
Additionally, the cognitive load on designers remains a significant issue in GDT implementation. The cognitive complexity of generative design thinking—requiring designers to manage multiple tasks such as knowledge acquisition, rule application, idea generation, and evaluation—can place considerable mental demands on designers. This cognitive load can negatively impact the efficiency and quality of design outcomes, especially for complex design tasks. Consequently, future research should investigate strategies to reduce cognitive load and improve overall design efficiency without compromising creativity and critical thinking.
Furthermore, the challenges of interdisciplinary collaboration are another critical consideration. Generative design often requires input from multiple domains, particularly in complex fields such as architecture and urban planning; however, effective integration of diverse disciplinary knowledge remains a challenge, as it requires both technical expertise and effective communication among team members. The successful application of GDT in interdisciplinary projects depends on the development of collaborative frameworks that facilitate knowledge-sharing and problem-solving across disciplines.
Last, the sustainability and ethical concerns associated with generative design are important but often overlooked. As generative design tools become more prevalent, there is an increasing need to address sustainability goals—such as environmental impact, resource efficiency, and social responsibility—within the design process. Additionally, ethical issues related to AI, such as data privacy, algorithmic biases, and transparency, must be considered in the development and application of generative design systems. Future research should explore how GDT can be applied in a way that promotes sustainable design practices while mitigating potential ethical risks. Despite these limitations, this study contributes scientifically valuable insights into the cognitive aspects of generative design. The findings underscore the value of a dynamic knowledge repository and targeted time allocation in facilitating creative problem-solving, suggesting that interventions aimed at optimizing these aspects could be highly beneficial for design efficiency and innovation.
Future research should explore the long-term implications of these findings by examining how knowledge base updates and generative model iterations evolve over extended design cycles. Additionally, studies could investigate the applicability of these insights across different design fields, such as architecture or product development, to validate and expand the relevance of the proposed cognitive model. Understanding how these factors influence sustainable design and innovation in complex, multi-stage projects would further enrich the field and provide actionable insights for practitioners and educators alike.

8. Conclusions

This study introduces the concept of generative design thinking, developing a theoretical model to clarify its cognitive structure and problem-solving dynamics. Through behavioral coding, we reframe design as a dynamic, iterative cycle of problem definition, knowledge articulation, idea generation, and evaluation. Findings reveal that generative design thinking is a reflective, multi-layered process within generative design practices, encompassing three nested cycles: a macro-cycle (knowledge acquisition and expression), a meso-cycle (idea generation, intelligent evaluation, feedback adjustment), and a micro-cycle (knowledge base and model optimization). These cycles, particularly relevant in AI-driven product design, mirror the complexity of tasks and indicate that more intricate goals demand heightened integration and ideation as designers efficiently alternate between broad and deep iterative strategies.
This study contributes theoretically and practically to sustainable design by clarifying how designers cognitively engage with complex parameters, balance multidimensional goals, and work with AI tools. Insights from this study could guide the development of generative design tools that align more closely with human cognition, enhancing interaction quality, design efficiency, and sustainable outcomes. Recognizing designers’ cognitive strategies in sustainable contexts can further inform targeted training and methods to support systematic thinking and long-term considerations.
Limitations include the indirect nature of designer-computer interactions, which limits the full potential of generative tools. Additionally, future studies should address the application of cognitive insights to practical sustainability challenges, explore varied paradigms in design cognition, and refine generative methods to enhance direct, sustainable design integration.

Author Contributions

Conceptualization, L.S.; methodology, Y.C.; validation, Z.Q.; formal analysis, Y.C.; resources, J.W.; writing—original draft preparation, Y.C.; writing—review and editing, H.L. and J.C.; visualization, W.A.; supervision, L.S. and J.L.; project administration, J.W.; funding acquisition, L.S. All authors have read and agreed to the published version of the manuscript.

Funding

This research was funded by the National Social Science Fund of China, grant number 22BG125.

Institutional Review Board Statement

This research was approved by the authors’ college of the university.

Informed Consent Statement

Informed consent was obtained from all participants involved in this study.

Data Availability Statement

The data used to support the findings of this study are available from the corresponding author upon request.

Acknowledgments

We would like to thank the anonymous reviewers for their time and effort devoted to improving the quality of this research.

Conflicts of Interest

The authors declare no conflicts of interest.

References

  1. Dorst, K.; Cross, N. Creativity in the Design Process: Co-evolution of Problem–Solution. Des. Stud. 2001, 22, 425–437. [Google Scholar] [CrossRef]
  2. Wang, T.; Gao, M.; Xu, Y.; Liu, A.; Gao, S.; Wang, D. Generative Adversarial Networks in Design and Creativity: A Survey. ACM Trans. Intell. Syst. Technol. (TIST) 2020, 11, 1–25. [Google Scholar]
  3. Cagan, J.; Horn, M.; Cagan, J.V.; Vogel, C.M. Computational Design Synthesis: An Introduction to the Basic Methodology. Res. Eng. Des. 2005, 16, 1–11. [Google Scholar]
  4. Marcus, G. Deep Learning: A Critical Appraisal. arXiv 2018, arXiv:1801.00630. [Google Scholar]
  5. Kolodner, J.L.; Wills, L.M. Powers of Observation in Creative Design. Des. Stud. 1996, 17, 385–416. [Google Scholar] [CrossRef]
  6. North, J.D. The Rational Behavior of Mechanically Extended Man; Boulton Paul Aircraft Ltd.: Wolverhampton, UK, 1954. [Google Scholar]
  7. Schon, D.A. Designing as Reflective Conversation with the Materials of a Design Situation. Knowl.-Based Syst. 1992, 5, 3–14. [Google Scholar] [CrossRef]
  8. Jarrah, M.H. Artificial Intelligence and the Future of Work: Human-AI Symbiosis in Organizational Decision Making. Bus. Horiz. 2018, 61, 577–586. [Google Scholar] [CrossRef]
  9. Yang, Q. Machine Learning as a UX Design Material: How Can We Imagine Beyond Automation, Recommenders, and Reminders? In Proceedings of the 2018 AAAI Spring Symposium Series, New Orleans, LA, USA, 2–7 February 2018; The AAAI Press: Palo Alto, CA, USA, 2018. [Google Scholar]
  10. Jabi, W. Parametric Design for Architecture; Laurence King: London, UK, 2013. [Google Scholar]
  11. Brown, T.B.; Mann, B.; Ryder, N.; Subbiah, M.; Kaplan, J.; Dhariwal, P.; Neelakantan, A.; Shyam, P.; Sastry, G.; Askell, A.; et al. Language Models Are Few-Shot Learners. arXiv 2020, arXiv:2005.14165. [Google Scholar]
  12. Paulus, P.B.; Brown, V.R. Toward More Creative and Innovative Group Idea Generation: A Cognitive-Social-Motivational Perspective of Brainstorming. Soc. Pers. Psychol. Compass 2010, 1, 248–265. [Google Scholar] [CrossRef]
  13. Nijstad, B.A.; Stroebe, W. How the Group Affects the Mind: A Cognitive Model of Idea Generation in Groups. Pers. Soc. Psychol. Rev. 2006, 10, 186–213. [Google Scholar] [CrossRef]
  14. Harvey, S. A Different Perspective: The Multiple Effects of Deep-Level Diversity on Group Creativity. J. Exp. Soc. Psychol. 2013, 49, 822–832. [Google Scholar] [CrossRef]
  15. Cropley, A. In Praise of Convergent Thinking. Creat. Res. J. 2006, 18, 391–404. [Google Scholar] [CrossRef]
  16. Kolfschoten, G.L.; Brazier, F. Cognitive Load in Collaboration: Convergence. Group Decis. Negot. 2013, 22, 975–996. [Google Scholar] [CrossRef]
  17. Brown, A.; Goldstein, M.H.; Clay, J.; Demirel, H.O.; Li, X.; Sha, Z. A Study on Generative Design Reasoning and Students’ Divergent and Convergent Thinking. J. Mech. Des. 2024, 146, 1–33. [Google Scholar] [CrossRef]
  18. Saadi, J.I.; Yang, M.C. Generative Design: Reframing the Role of the Designer in Early-Stage Design Process. J. Mech. Des. 2023, 145, 041411. [Google Scholar] [CrossRef]
  19. Koolman, E.; Clay, J.Z.; Li, X.; Jiang, R.; Goldstein, M.H.; Xie, C.; Demirel, H.O.; Sha, Z. A Multi-case Study of Traditional, Parametric, and Generative Design Thinking of Engineering Students. In Proceedings of the International Conference on Design Computing and Cognition, Montreal, QC, Canada, 8–10 July 2024; Springer Nature: Cham, Switzerland, 2024. [Google Scholar]
  20. Monje, C.A.; Ayala Garcia, C. Generative Design: Co-Creation Process Between Designer and Computational Thinking. In Proceedings of the European Conference on Arts, Design & Education, Porto, Portugal, 7–10 July 2022; IAFOR: Nagoya, Japan, 2022. [Google Scholar]
  21. Popova, V. Co-Creating Futures for Integrating Generative AI into the Designers’ Workflow. 2023. Available online: https://urn.kb.se/resolve?urn=urn:nbn:se:kth:diva-343453 (accessed on 31 December 2024).
  22. Braha, D.; Reich, Y. Topological Structures for Modeling Engineering Design Processes. Res. Eng. Des. 2003, 14, 185–199. [Google Scholar] [CrossRef]
  23. Goldschmidt, G.; Weil, M. Contents and Structure in Design Reasoning. Des. Issues 1998, 14, 85–100. [Google Scholar] [CrossRef]
  24. Magistretti, S.; Ardito, L.; Petruzzelli, A.M. Framing the Microfoundations of Design Thinking as a Dynamic Capability for Innovation: Reconciling Theory and Practice. J. Prod. Innov. Manag. 2021, 38, 645–667. [Google Scholar] [CrossRef]
  25. Stempfle, J.; Badke-Schaub, P. Thinking in Design Teams—An Analysis of Team Communication. Des. Stud. 2002, 23, 473–496. [Google Scholar] [CrossRef]
  26. Razzouk, R.; Shute, V. What Is Design Thinking and Why Is It Important? Rev. Educ. Res. 2012, 82, 330–348. [Google Scholar] [CrossRef]
  27. Hassi, L.; Laakso, M. Conceptions of Design Thinking in the Management Discourse. In Proceedings of the 9th European Academy of Design Conference, Porto, Portugal, 4–7 May 2011. [Google Scholar]
  28. Pidgeon, L.M.; Grealy, M.; Duffy, A.H.B.; Hay, L.; McTeague, C.; Vuletic, T.; Coyle, D.; Gilbert, S.J. Functional Neuroimaging of Visual Creativity: A Systematic Review and Meta-Analysis. Brain Behav. 2017, 6, e00540. [Google Scholar] [CrossRef]
  29. Casakin, H.; Kreitler, S. The cognitive profile of creativity in design. Think. Skills Creat 2011, 6, 159–168. [Google Scholar] [CrossRef]
  30. Hu, Y.; Ouyang, J.; Wang, H.; Zhang, J.; Liu, A.; Min, X.; Du, X. Design meets neuroscience: An electroencephalogram study of design thinking in concept generation phase. Front. Psychol. 2022, 13, 832194. [Google Scholar] [CrossRef]
  31. Gero, J.S.; Kannengiesser, U. The Situated Function–Behaviour–Structure Framework. Des. Stud. 2004, 25, 367–393. [Google Scholar] [CrossRef]
  32. Ericsson, K.A.; Crutcher, R.J. Protocol Analysis: Verbal Reports as Data; MIT Press: Cambridge, MA, USA, 1993. [Google Scholar]
  33. Gero, J.S.; Milovanovic, J. Measuring design cognition: A review. Des. Stud. 2020, 66, 1–29. [Google Scholar]
  34. Mitchell, W.J. Computer-Aided Architectural Design; McGraw-Hill: New York, NY, USA, 1975. [Google Scholar]
  35. Fischer, M. Generative Art. In ACM SIGGRAPH 2001 Conference Abstracts and Applications; ACM: New York, NY, USA, 2001; pp. 127–128. [Google Scholar]
  36. Frazer, J.H. An Evolutionary Architecture; Architectural Association Publications: London, UK, 2002. [Google Scholar]
  37. Krause, D. Generative Design: CAD, Fabrication, Aesthetics; Birkhäuser: Basel, Switzerland, 2003. [Google Scholar]
  38. Caldas, L.G. Generation of energy-efficient architecture solutions applying GENE_ARCH: An evolution-based generative design system. Adv. Eng. Inform. 2008, 22, 59–70. [Google Scholar] [CrossRef]
  39. Norman, D.A. The Future of Generative Design. Interactions 2022, 29, 40–43. [Google Scholar]
  40. Bhooshan, N. Active control of electromagnetically induced transparency analogue in terahertz metamaterials. Nat. Commun. 2012, 3, 1151. [Google Scholar]
  41. Bernal, M.Á. Translation and localisation in video games: Making entertainment software global. Mach. Transl. 2015, 29, 301–303. [Google Scholar]
  42. Oxman, R. Thinking difference: Theories and models of parametric design thinking. Comput. Des. 2017, 52, 4–39. [Google Scholar] [CrossRef]
  43. Oxman, R. Theory and design in the first digital age. Des. Stud. 2006, 27, 93–121. [Google Scholar] [CrossRef]
  44. Oxman, R. Designing the designer: A framework for integrating knowledge in design. Des. Stud. 2017, 52, 99–134. [Google Scholar]
  45. Sass, L.; Oxman, R. Materializing design: The implications of rapid prototyping in digital design. Des. Stud. 2006, 27, 325–355. [Google Scholar] [CrossRef]
  46. Jin, Y.; Benami, O. Creative Patterns and Stimulation in Conceptual Design. Artif. Intell. Eng. Des. Anal. Manuf. 2010, 24, 191–209. [Google Scholar] [CrossRef]
  47. Long, X.; Zeng, J.; Meng, F.; Ma, Z.; Zhang, K.; Zhou, B.; Zhou, J. Generative multi-modal knowledge retrieval with large language models. Proc. AAAI Conf. Artif. Intell. 2024, 38, 18733–18741. [Google Scholar] [CrossRef]
  48. Barnard, P.J.; May, J. Representing Cognitive Activity in Complex Tasks. Hum.-Comput. Interact. 1999, 14, 93–158. [Google Scholar]
  49. McInerney, C. Knowledge Management and the Dynamic Nature of Knowledge. J. Am. Soc. Inf. Sci. Technol. 2002, 53, 1009–1018. [Google Scholar] [CrossRef]
Figure 1. Generative Design Cognitive Model.
Figure 1. Generative Design Cognitive Model.
Sustainability 17 00372 g001
Figure 2. Double Diamond Modeling and Generative Design Thinking.
Figure 2. Double Diamond Modeling and Generative Design Thinking.
Sustainability 17 00372 g002
Figure 3. Von Neumann Model and Generative Design Thinking.
Figure 3. Von Neumann Model and Generative Design Thinking.
Sustainability 17 00372 g003
Figure 4. Structure of the Generative Design Thinking Model.
Figure 4. Structure of the Generative Design Thinking Model.
Sustainability 17 00372 g004
Figure 5. Generative design thinking model mechanism reasoning process.
Figure 5. Generative design thinking model mechanism reasoning process.
Sustainability 17 00372 g005
Figure 6. Product design process framework driven by generative design thinking.
Figure 6. Product design process framework driven by generative design thinking.
Sustainability 17 00372 g006
Table 1. Comparison of Different Cognitive Approaches in Design Thinking.
Table 1. Comparison of Different Cognitive Approaches in Design Thinking.
MindsetDesign ProcessThinking Characteristics
Human MindAssociation–Analogy–ReflectionSensual Diffusion
Machine ThinkingAbstraction–Clustering–Iterative LearningRational Aggregation
Table 2. Classification and Coding Scheme.
Table 2. Classification and Coding Scheme.
Primary CategorySecondary CategoryDescriptionCode
GoalInputInitial input information in the design processG-I
RulesKnowledge Acquisition and IntegrationLearning and synthesizing design rulesR-KA
Knowledge ExpressionApplication and expression of design rulesR-KE
ProcessIdeationCreative ideation and generation of design conceptsP-IG
Intelligent EvaluationAutomated assessment of design outcomesP-IE
Feedback AdjustmentFeedback and refinement based on evaluationsP-FA
OptimizationKnowledge Base OptimizationEnhancement and expansion of the knowledge baseO-KBO
Model OptimizationOptimization of model accuracy and efficiencyO-MO
ResultOutputFinal output generated from the design processR-O
Table 3. Linear Regression Analysis of Design Thinking Duration and Frequency of Knowledge Acquisition and Expression.
Table 3. Linear Regression Analysis of Design Thinking Duration and Frequency of Knowledge Acquisition and Expression.
BStandard ErrorBetapR2Adj R2F
Constant24.2089.302-0.015 **0.1780.1496.073
Duration0.0220.0090.4220.020 **
Dependent Variable: Frequency of Knowledge Acquisition and Expression
** p < 0.05.
Table 4. Linear Regression Analysis of Knowledge Base Optimization and Generative Model Optimization on the Frequency of Knowledge Acquisition and Expression within Design Rules.
Table 4. Linear Regression Analysis of Knowledge Base Optimization and Generative Model Optimization on the Frequency of Knowledge Acquisition and Expression within Design Rules.
BStandard ErrorBetapR2Adj R2F
Constant22.1064.101-<0.0010.6130.58521.429
Knowledge Base Optimization1.5730.3730.566<0.001
Generative Model Optimization0.8810.3470.3410.017 **
Dependent Variable: Frequency of Knowledge Acquisition and Expression
** p < 0.05.
Table 5. Linear Regression Analysis of Average Duration of Creative Generation, Intelligent Evaluation, and Feedback Adjustment on Average Duration of Problem-Solving Process in Generative Design Thinking.
Table 5. Linear Regression Analysis of Average Duration of Creative Generation, Intelligent Evaluation, and Feedback Adjustment on Average Duration of Problem-Solving Process in Generative Design Thinking.
BStandard ErrorBetapR2Adj R2F
Constant−0.9631.932-0.6220.890.87770.076
Average Duration of Creative Generation0.5280.0690.630.000 ***
Intelligent Evaluation0.5240.1410.3030.001 ***
Feedback Adjustment0.4250.1240.2330.002 ***
Dependent Variable: Average Duration of Problem-Solving
*** p < 0.01.
Table 6. Linear Regression of Knowledge Base Iteration Optimization and Generative Model Iteration on Frequency of Creative Generation Process.
Table 6. Linear Regression of Knowledge Base Iteration Optimization and Generative Model Iteration on Frequency of Creative Generation Process.
BStandard ErrorBetapR2Adj R2F
Constant14.9193.287-<0.0010.3250.2756.502
Knowledge Base Optimization Iterations2.0270.6570.545<0.001
Generative Model Optimization Iterations0.2170.7250.0530.767
Dependent Variable: Frequency of Creative Generation Process
Table 7. Linear Regression of Knowledge Base and Generative Model Optimization Iterations on Frequency of Intelligent Evaluation Process.
Table 7. Linear Regression of Knowledge Base and Generative Model Optimization Iterations on Frequency of Intelligent Evaluation Process.
BStandard ErrorBetapR2Adj R2F
Constant42.2026.39-<0.0010.8770.86896.622
Knowledge Base Optimization Iterations2.2180.6110.36<0.001
Generative Model Optimization Iterations−2.9920.463−0.64<0.001
Dependent Variable: Frequency of Intelligent Evaluation Process
Table 8. Linear Regression of Knowledge Base and Generative Model Optimization Iterations on Frequency of Feedback Adjustment Process.
Table 8. Linear Regression of Knowledge Base and Generative Model Optimization Iterations on Frequency of Feedback Adjustment Process.
BStandard ErrorBetapR2Adj R2F
Constant11.9042.508-<0.0010.5440.5116.088
Knowledge Base Optimization Iterations2.8410.7370.547<0.001
Generative Model Optimization Iterations−1.6240.717−0.3210.032 **
Dependent Variable: Frequency of Feedback Adjustment Process
** p < 0.05.
Disclaimer/Publisher’s Note: The statements, opinions and data contained in all publications are solely those of the individual author(s) and contributor(s) and not of MDPI and/or the editor(s). MDPI and/or the editor(s) disclaim responsibility for any injury to people or property resulting from any ideas, methods, instructions or products referred to in the content.

Share and Cite

MDPI and ACS Style

Chen, Y.; Qin, Z.; Sun, L.; Wu, J.; Ai, W.; Chao, J.; Li, H.; Li, J. GDT Framework: Integrating Generative Design and Design Thinking for Sustainable Development in the AI Era. Sustainability 2025, 17, 372. https://doi.org/10.3390/su17010372

AMA Style

Chen Y, Qin Z, Sun L, Wu J, Ai W, Chao J, Li H, Li J. GDT Framework: Integrating Generative Design and Design Thinking for Sustainable Development in the AI Era. Sustainability. 2025; 17(1):372. https://doi.org/10.3390/su17010372

Chicago/Turabian Style

Chen, Yongliang, Zhongzhi Qin, Li Sun, Jiantao Wu, Wen Ai, Jiayuan Chao, Huaixin Li, and Jiangnan Li. 2025. "GDT Framework: Integrating Generative Design and Design Thinking for Sustainable Development in the AI Era" Sustainability 17, no. 1: 372. https://doi.org/10.3390/su17010372

APA Style

Chen, Y., Qin, Z., Sun, L., Wu, J., Ai, W., Chao, J., Li, H., & Li, J. (2025). GDT Framework: Integrating Generative Design and Design Thinking for Sustainable Development in the AI Era. Sustainability, 17(1), 372. https://doi.org/10.3390/su17010372

Note that from the first issue of 2016, this journal uses article numbers instead of page numbers. See further details here.

Article Metrics

Back to TopTop