Abstract
This study emphasizes the role of Prosopis cineraria (Druce) in promoting sustainability through its contribution to carbon sequestration and climate change mitigation. The accurate quantification of the aboveground biomass (AGB) of Druce trees is essential for assessing their potential in reducing carbon emissions, yet remains a significant challenge. To address this, the study aimed to (1) estimate the AGB using destructive sampling; (2) analyze variability in existing allometric biomass equations; (3) evaluate remote sensing and machine learning techniques for estimating AGB and carbon sequestration; and (4) develop and validate new allometric equations based on field and remote sensing data. The Druce trees, with diameters at breast height ranging from 20.7 to 28.97 cm, exhibited an AGB of 208.3 kg per tree, which corresponds with a carbon sequestration stock of 97.89 kg C/tree. This translates to an annual carbon dioxide sequestration potential of 0.36 t C/tree. The newly developed allometric model (Model-2) was found to demonstrate superior accuracy, with performance metrics including a mean absolute percentage error (MAPE) of 2.6%, relative bias of 5.3%, R2 of 0.906, mean absolute error (MAE) of 0.151, and root mean square error (RMSE) of 0.189. These improvements highlight the significant role of remote sensing technologies in advancing sustainable carbon monitoring and offer a more precise tool for enhancing global carbon sequestration models. By integrating field-based measurements and advanced technologies, this study strengthens our ability to assess the carbon sequestration potential of trees, contributing to more sustainable management and climate resilience strategies.
1. Introduction
Prosopis species grow in the arid and semi-arid regions of Asia in Oman, India, Afghanistan, Pakistan, Iran, and in Arabian countries [1,2]. They are common in desert thorn forests, secondary dry deciduous forests, and desert dune scrub [3]. Due to its adaptation to conditions of relatively low soil fertility and moisture availability [4], Prosopis cineraria (L.) Druce plays an important role in the biodiversity of the desert ecosystem.
Given their nitrogen-fixing and soil-organic-matter-recycling abilities, these trees are highly compatible with agricultural crops [3]. Urbanization, overgrazing, climate change, species invasion, and excessive groundwater extraction are the most common threats to this wild species [5,6,7]. Hence, several regulations have been implemented to preserve Prosopis cineraria (L.) Druce. Adaptations have also been made by planting these tree saplings en masse [3,8].
On the Arabian Peninsula, “Ghaf” is the most common name for these trees [9,10]. It is thought that this plant has lived there for 200 years. Its bark is dark and cracked, and its flowers grow in 5 to 12.5 cm-long pedunculate spikes (or “balls”) that are yellow racemes [11,12]. Ten million blooms can be produced by a single tree each year, although not all of them will mature into pods [13]. The taproot can extend 35 m deep, and the roots contain nodules for fixing nitrogen [7,14,15,16].
Studies have shown that Prosopis cineraria has high potential for carbon sequestration [17,18,19,20] and afforestation. Carbon sequestration is the process of capturing and storing carbon dioxide from the atmosphere. Trees such as Prosopis cineraria absorb carbon dioxide during photosynthesis, storing it in their biomass and soil. Therefore, afforestation and reforestation are important tools in mitigating climate change. This tree primarily inhabits sandy deserts and coastal plains in the northern region of Oman. It differs morphologically from Prosopis juliflora, which has been introduced for landscaping and highway projects. Prosopis cineraria (Ghaf) forms isolated woodlands with low tree diversity, often appearing as natural monocultures [13].
Apart from carbon sequestration, Prosopis cineraria has other environmental benefits, such as improving the soil quality, preventing soil erosion, and providing habitats for wildlife. It also has economic benefits, as its wood and pods can be used for fuel, fodder, and other purposes. Despite its potential benefits, proper planning, planting, and management are necessary to ensure that the benefits of afforestation outweigh any potential negative impacts. Most Prosopis species in arid regions possess deep taproots and shallow lateral roots for gathering water from both underground and surface humidity.
In environmental management, biomass is a key parameter for assessing carbon sequestration and storage [21,22]. The aboveground biomass (AGB) is particularly key for carbon storage insights. Through the process of photosynthesis, plants assimilate carbon dioxide from the atmosphere, storing the carbon within their wood and various plant tissues [23,24].
Allometric equations are the most predominant and reliable method among various techniques for assessing tree biomass [25] and carbon storage and sequestration [26,27]. Numerous allometric biomass equations have been developed for various tree species globally. Among growth factors, diameter and height are commonly used due to their ease of measurement in forest inventories. In particular, the diameter at breast height provides more precise measurements and, thus, is often more dependable when employing a single independent variable to formulate biomass equations [28]. Nevertheless, other growth factors, like tree height [29], basal diameter, or even wood specific gravity, are also utilized [30].
Although early-stage biomass prediction models have been developed for Prosopis species, they are primarily intended for localized applications, such as Prosopis juliflora plantation trials [31,32]. Consequently, their utility in naturally established Prosopis stands is constrained by factors like species composition variability, site differences, the absence of specific management practices in natural stands, and reliance on allometric equations derived from actual dry biomass measurements.
The main objective of this research is to quantify the amount of carbon sequestration in Druce trees located within the Sultanate of Oman, with the following specific goals: (1) to calculate the aboveground biomass of the targeted plants using a destructive sampling approach; (2) to evaluate variations in existing allometric biomass equations and apply them to these plants; (3) to assess remote sensing and machine learning techniques for calculating the targeted trees’ aboveground biomass and carbon sequestration for a reliable and cost-effective approach; and (4) to develop and validate two new aboveground biomass allometric equations, one based on field measurement and the other one based on remote sensing techniques.
2. Materials and Methods
2.1. Experimental Setup and Study Site
A Prosopis cineraria-Druce (Ghaf) tree reserve was studied in Falaj Al-Mashaikh village in the Wilayat of Jalan Bani Bu Hassan in the southern part of Oman (22°09′27.3″ N, 59°10′42.3″ E), approximately 268 km from the capital Muscat. Oman is usually arid, with annual rainfall ranging from 50 to 250 mm. Its predominant climate features extended, dry, and hot summers, contrasted with brief, gentle, wet winters [33]. The primary moisture source in Oman is typically dew, which is most prevalent during winter and particularly at night [34].
Mirroring our study site, Prosopis cineraria flourishes in coarse, sandy, alkaline soils and demonstrates vigorous growth in dune depressions [8,35]. It is the only indigenous species representative of its genus among Prosopis species in the Sultanate of Oman [13].
A stratified random sampling technique was employed to estimate the aboveground biomass of these trees within afforestation/reforestation initiatives. This method, categorized as a destructive technique, is part of the Clean Development Mechanism (CDM) methodologies group governed by the United Nations Framework Convention on Climate Change (UN-FCCC).
The study area underwent extensive surveys using random selection to collect tree measurements for destructive sampling. A total of 606 Prosopis cineraria (Druce) trees spanning different age classes were sampled, with their diameter, height, canopy, and coordinates recorded. These trees were randomly distributed across the study area, and precise GPS coordinates were obtained along with local network mapping stations to ensure positional accuracy. Detailed measurements of the trunk diameter, tree height, and canopy size of each tree were meticulously recorded. A visual depiction of this ecosystem’s location can be found in Figure 1.
Figure 1.
Study area location (22°09′27.3″ N, 59°10′42.3″ E) for destructive sampling of Prosopis cineraria.
2.2. Sample Processing and Laboratory Measurements
Figure 2 outlines the systematic process of the destructive sampling method for the specified trees. Starting with pre-measurements in operation 1, the diagram outlines subsequent steps until operation 7, when freshly collected tree samples were transferred to the Sultan Qaboos University (SQU) laboratory for drying. The process began with the required approvals to conduct the sampling and measurement selection of the plants (operations 1 and 2), followed by separation of the tree trunks, branches, and leaves via the destructive method (operations 3 and 4). The total tree weight was then determined using a crane (operation 5), and the subsamples were weighed, labeled, and taken to the lab for drying (operations 6 and 7).
Figure 2.
Illustration of the field measurements and operational procedures.
The field data were collected on 19 January 2023 in three distinct phases:
First, we undertook the measurement of key biometric variables in standing trees. This involved measuring the total height (m), crown height (m), stem height (m), diameter at breast height (cm), and smallest and largest crown diameters (m). The diameter at the base was recorded around 30 cm above ground level, along with the breast-height diameter.
Second, we determined the fresh biomass. After the tree was felled, the fresh aboveground biomass estimations were divided into three parts (boles, branches, and foliage). These parts were weighed separately using a balance with a capacity of less than 1 kg and another balance calibrated for weights exceeding 1 kg.
Third, we undertook a sample collection for dry biomass determination. A sample of the woody portion (from 200 to 500 g) from each tree was selected to estimate its moisture content. These samples were prepared directly on site and passed to the university lab on the same day to be dried in an oven at 60–80 °C until a constant weight was achieved [36]. The samples were stored in sealed plastic bags and weighed on the same day of cutting using a Pitney Bowes scale with a capacity of 0–2.5 kg. The scale is made in the US and is a DM160i model.
The entire process followed the established protocols for SOP wood density established in [37] and SOP destructive sampling established in [38,39], ensuring the accuracy and reliability of the biomass estimation process.
The destructive sampling procedure at the site is illustrated in Figure 3, offering a visual depiction outlining the step-by-step process, from site collection to the drying room stages in the lab.
Figure 3.
Destructive sampling of Prosopis cineraria (Druce). (a) Pre-measurements of trees for destructive sampling. (b–d) Cutting process for targeted tree parts (boles, branches, and leaves). (e,f) Taking the fresh weight on site. (g–i) Collecting samples of each tree part for the lab drying process. (j) Collecting drying weight average twice a week.
The sampling strategy included collecting samples from various parts of the Druce tree (boles, branches, and foliage), with three replicates for each part and five replicates overall from five destructive Druce tree samples. This approach aligns with the Intergovernmental Panel on Climate Change (IPCC)’s methodological guidelines [39,40] and involves systematically randomizing sampling plots for Druce trees across accessible zones using GPS coordinates obtained with an LT700H 8” Android RTK Tablet and a GNSS Antenna AT312. Tree trunk diameters were measured aboveground with diameter tape.
All samples were carefully stored in plastic bags to maintain integrity and prevent moisture loss. Then, they were transported to the SQU laboratory for further processing and analysis, as discussed below.
Upon arrival at the laboratory, samples were weighed to determine fresh weight. Following initial weighing, samples underwent air-drying in paper bags to remove excess moisture before being oven-dried at 80 °C for 72–96 h, following the methodology outlined in [36]. Daily weighing during drying determined a stable dry weight, allowing for the calculation of the dry weight percentage relative to the original fresh weight using the dry-to-fresh factor. This determined the ratio between the dry weight and original fresh weight for each sample.
The wood density determination followed established protocols outlined in the standard operating procedure (SOP) for wood density [37] and the SOP for the destructive sampling process [38,41]), using the following Equation (1):
where WD is the wood density (g/cm3); DW (wood) is the dry weight of the wood sample (g); and FV (wood) is the fresh volume of the wood sample (cm3).
The process involved taking multiple samples, with each sample’s disk volume calculated separately, and then averaging the density across all samples.
To estimate branch and foliage (leaf) biomass, full-weight calculations and subsamples were employed. Two samples from the branches and leaves were dried and weighed to estimate the dry weight of the entire buttress. Branches with diameters of 10 to 20 cm were weighed, and mixed-branch-size subsamples were dried to determine their dry weight.
The dry weights of branches and leaves were calculated using the following equations:
where DW (branches) is the dry weight of the branches (kg); DWR (branches) is the dry-to-wet ratio of the branches; and FW is the full branch weight (kg).
where DW (leaves) is the dry weight of branches (kg); DWR (leaves) is the dry-to-wet ratio of branches; and FW is the full leaf weight (kg).
The dry-to-wet ratio was calculated using Equation (4):
where DWR is the dry-to-wet ratio, DW is the sample dry weight (kg), and WW is the sample wet weight (kg).
This process involved taking multiple samples and then averaging the dry-to-wet ratio of all leaves and branches.
Bole biomass estimation involved volume measurements and wood density assessments. Volume estimation included measuring total length and diameter at approximately 5 m intervals along the bole to the first branch, calculated using Equation (5) [41]. The necessary information for the analysis included measurements of the samples’ disk diameter and width (Figure 4); however, the volume can also be calculated based on the bole’s shape as a cube, cylinder, or frustum, as detailed in [41].
Figure 4.
Measurement of wood disk dimensions.
Here, DV is the disk volume (cm3); L1 and L2 are the first and second diameters of the samples (cm), respectively; and T1 and T2 are the first and second width thicknesses of the disk samples (cm), respectively.
The top and bottom diameters of the bole measured after the destructive process were needed to calculate the bole volume using the following equation [41]:
where BV is the bole volume (cm3); h is the height of the bole (cm); and d1 and d2 are the diameters of the bole at the base and top of the tree, respectively (cm).
The dry weight of the bole was calculated using the following equation:
where DW (bole) is the dry weight of the bole (kg); BV is the bole volume (cm3); WD is the wood density (g/cm3); and 0.001 is the factor used to convert DW into kg.
Then, the actual aboveground biomass (ActualAGB) was calculated as follows [37,41,42]:
2.3. Carbon Storage and Sequestration
Calculating the aboveground tree biomass involved assessing the entire aerial part, encompassing shoots, branches, leaves, and flowers. Because all plant tissues typically contain 45–50% carbon, this estimation is appropriate for various categories, including dead, live, and non-wood samples [41]. On a global scale, carbon contents in plant organs vary from 45.0% in reproductive organs to 47.9% in stems [43]. While there is no standard conversion value for biomass-to-carbon content, the United Nations Framework Convention on Climate Change [44] suggests a range of 45% to 50%, commonly used as the default value for many trees.
Tree carbon stocks (CSs) were estimated using the following equation [45]:
where CS is the carbon stock storage (kg); AGB is the computed (actual) destructive or estimated dry AGB; and CF1 is a conversion factor: 0.7316 g/cm3.
The CO2 equivalent (CO2eq) was obtained using Equation (10):
where COceq is CO2 equivalent (ton); CF2 is the ratio of carbon dioxide’s molecular weight to the atomic weight of carbon (3.667) [46]; and CF3 is a factor for converting COceq from kg to tons (0.001).
2.4. Aboveground Biomass
Prosopis cineraria-Druce individuals were selected for destructive sampling from 606 trees to measure various parameters, including the tree height (H), trunk diameter at breast height (DBH) for larger trees at 1.3 m, and crown diameter (CD). These measurements were conducted using a 10 m tape for diameters and an electronic clinometer for heights. Subsequently, all selected trees were harvested to determine their respective fresh weights, constituting the total AGB.
These data offer diverse approaches for accurately estimating the AGB of individual plants. Our study suggests that these combined metrics provide more precise estimations of AGB than established global and locally developed techniques. Hence, this research offers an approach for enhancing the accuracy of biomass estimation, a frequently overlooked crucial aspect of quantifying potential biomass, carbon sequestration, and carbon stocks. Additionally, we introduce various models incorporating plant factors (DBH, CD, and H) to standardize the methodological approach for quantifying individual biomass in Prosopis cineraria-Druce trees.
2.5. Developing a Local Prosopis cineraria-Druce AGB Model
The process used to develop allometric models for AGB involved regressing the ActualAGB obtained from the destructive method against independent variables, including DBH, CD, and H, with Ln(AGB) as the dependent variable. Separate log–log models were fitted for each allometric variable to determine the most effective predictor of AGB. The mathematical assessment of these log–log models included several key indicators—namely, the regression factor (R2), mean absolute error (MAE), root mean squared error (RMSE), mean absolute percentage error (MAPE), and relative bias in percent (RE)—determined using the following equations [42]:
where xi is the true observed value, yi is the prediction forecast, and n is the total number of data points.
The best biomass regression model selection and evaluation methods were tested based on their statistical performance, including their R2 values and p-values within their main input parameters: DBH, CD, and H. Furthermore, the models were validated and compared using R2, MAE, RMSE, MAPE, and RE to indicate the spread around the line of best fit. R-squared measures how well the regression model explains the variability in the observed harvested data. MAE quantifies the average magnitude of errors between predicted and actual values. RMSE evaluates the degree of divergence between predicted values and actual observations from the harvested trees. MAPE provides a percentage-based evaluation of the model’s predictive accuracy in machine learning applications. Lastly, RE assesses the difference between the estimated model and the actual-driven model, accounting for bias introduced by under coverage.
2.6. Testing Existing Allometric Model Equations
The AGB models developed in this study were tested and validated against the in situ destructive estimation method and several equation models from all over the world. The considered models, listed in Table 1, are as follows: allometric equations used in global estimates on carbon stocks in India created in [36]; AGB estimates used in [29]; AGB estimates used in Oman in [47]; and allometric equations used to predict individual AGB in Argentina created in [48]. These four models were selected due to their origins in similar climates to that of Oman. The assessment involved 606 Prosopis cineraria (Druce) trees and incorporated five destructive samples from five different studies. The focus here was solely on the fitting dataset used to evaluate the performance of our established models and compare them with the other models. The comparison analysis was conducted using an ANOVA test.
Table 1.
Existing aboveground biomass allometric equation models used in the study to test the ActualAGB obtained.
2.7. Developing a Local Remote Sensing-Based AGB Model
The remote sensing (RS)-based estimation of AGB in the Prosopis cineraria area of interest was conducted using Pléiades Neo Sensor satellite images, obtained before the destructive sampling. The acquisition date for these images was 21 August 2023, with a spatial resolution of 30 cm and six spectral bands: Deep Blue (400–450 nm), Blue (450–520 nm), Green (530–590 nm), Red (620–690 nm), Red Edge (700–750 nm), and Near Infrared (770–880 nm). To mitigate interference from soil, roads, water bodies, and weeds in the raster layers, binary masks were generated using orthorectified images, employing the support vector machine (SVM) as a classifier. Zonal statistical techniques were then applied to determine the average pixel values for each sampling location across these raster layers, establishing correlations with ground-based biomass measurements. ArcGISPro and a machine-learning-driven programming language were utilized as an RS-based platform for the related analysis in this study.
The RS analysis began by delineating the Druce trees in the study area. Nineteen spectral indices, listed in Table 2, were calculated to investigate their usefulness for this purpose. Only six indices were selected for further investigation, as they showed better results than the others after being examined against the ground truthing data. These six indices were the Green–Red Vegetation Index, the Red–Blue Ratio Index, the Red-Edge Simple Ratio, the Red-Edge Index, the Normalized Difference Vegetation Index, and the Normalized Difference Red-Edge Index. None of these showed a good match with the ground truthing data. Hence, we developed a new approach for determining the best model to delineate Druce trees. This approach involved running a composite analysis of the six indices along with the individual spectral bands of the satellite image. We also conducted a supervised classification using the support vector machine algorithm.
Table 2.
List of spectral indices investigated to determine their usefulness in delineating Druce trees.
The results from delineating the Druce trees were utilized to develop remote sensing-based aboveground biomass and carbon sequestration models. The GPS coordinate data were added to the point vector data, which were then used to extract the corresponding band reflectance values, index values, and in situ AGB values to estimate and validate the AGB values of the relevant plant. A multiple linear regression analysis was conducted to estimate the AGB values for each location using different combinations of reflectance values and vegetation indices. Multiple linear regression is a type of linear regression in which multiple independent parameters are used to predict the dependent variable. For each possible combination and plant species, the AGB values were modeled and validated against the in situ AGB values.
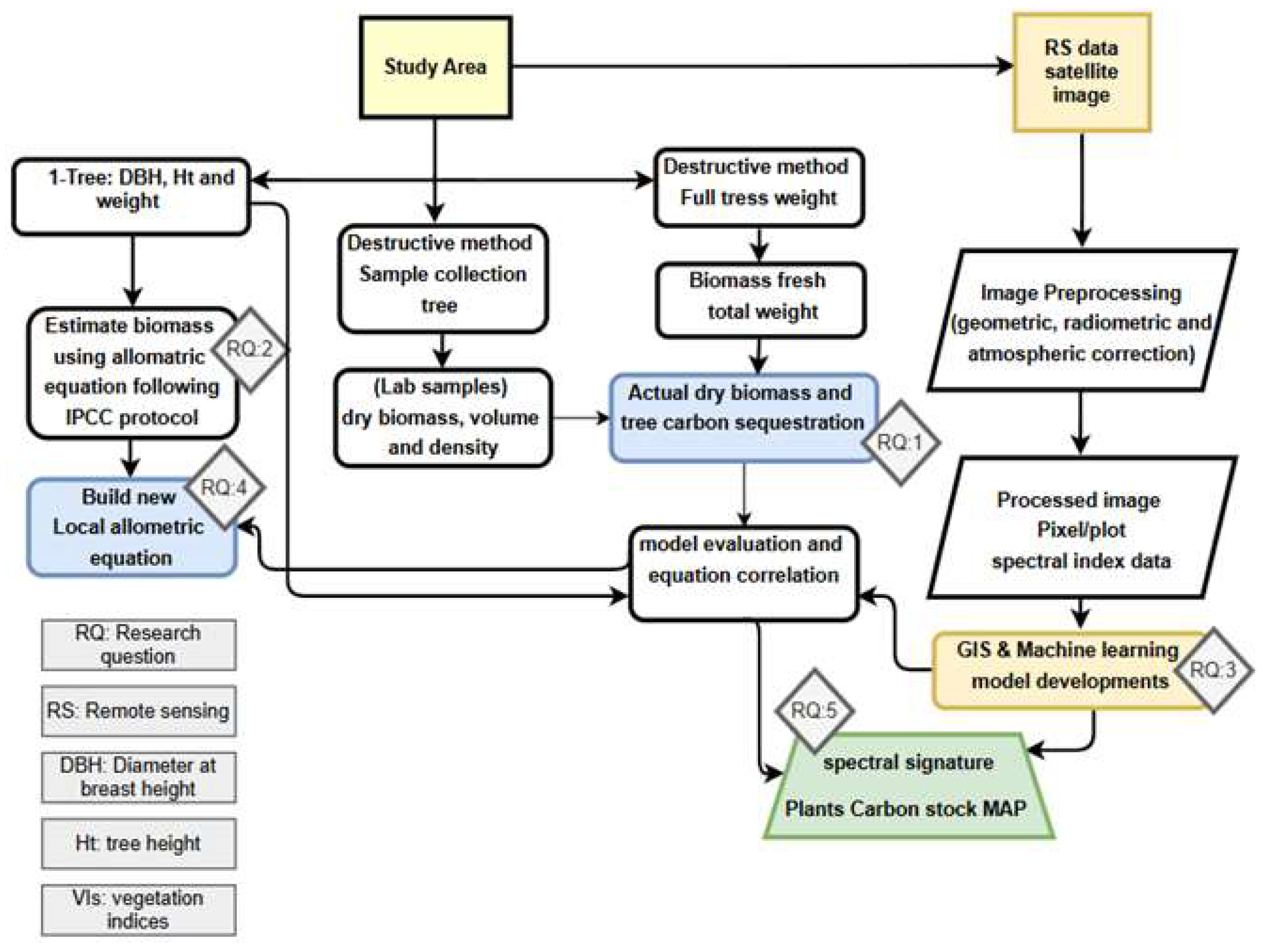
An outline of the methodology and analysis steps undertaken in this study is depicted in Figure 5 and Figure 6.
Figure 5.
Summary of the approach and analysis steps followed in this study.
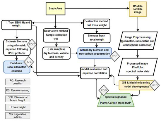
Figure 6.
Summary of the correlation models’ development and validation.
3. Results
3.1. Destructive AGB Measurements
Figure 7, Figure 8, Figure 9, Figure 10 and Figure 11 depict a very good correlation from the analysis of actual aboveground biomass (ActualAGB) in relation to the measured characteristics of the Druce trees (tree height, diameter, canopy and bole diameter and volume). However, to validate and strengthen these findings, it was imperative to supplement them with additional measurements of tree characteristics collected from the site. This comprehensive approach facilitated a thorough comparison and correlation of the results within the broader context of the entire study area.
Figure 7.
Destructively sampled Prosopis cineraria (Druce) height (m) versus ActualAGB (Kg).
Figure 8.
Destructively sampled Prosopis cineraria (Druce) diameter (cm) versus ActualAGB (Kg).
Figure 9.
Destructively sampled Prosopis cineraria bole diameter (cm) versus ActualAGB (Kg).
Figure 10.
Destructively sampled Prosopis cineraria bole volume (cm3) versus ActualAGB (Kg).
Figure 11.
Destructively sampled Prosopis cineraria tree canopy (m) versus ActualAGB (Kg).
The average calculated wood density resulting from the destructive sampling of Prosopis cineraria in our study was approximately 0.732 g/cm3. This value aligns with the wood density measurements reported in International Centre for Research in Agroforestry (ICRAF) references (worldagroforestry.org) for India and Africa. The consistency between our findings and the established references indicates the accuracy of the study methodology in calculating the samples’ volumes and determining their drying weights in the selected trees.
3.2. New In Situ Aboveground Biomass Models
To determine the most accurate approach for developing new allometric equation models, a set of regression models was utilized. These models incorporated three variable predictors: the tree diameter at breast height (DBH), tree height (H), and canopy diameter (CD). We began by fitting a linear regression of existing global models to the raw data from the real destructive harvesting samples after log-transformation. Subsequently, linear log–log models were applied to categorize data using least-squares regression.
Log–log models were employed to independently assess the association between AGB and each allometric variable to identify the most reliable AGB predictor. The dataset used for fitting was then utilized to evaluate the effectiveness of the chosen models—derived from the existing global models and real destructive harvesting samples—in predicting the new allometric AGB.
To gauge the accuracy of the finalized models in predicting individual AGB, the fitting dataset was employed for assessment.
Among the models, AGB4 exhibited the closest results, while AGB3 showed higher AGB values than the ActualAGB. Both AGB1 and AGB2 showed lower AGB values than the ActualAGB (Figure 12).
Figure 12.
Comparison of LnAGB values of ActualAGB with the four selected models (n = 5).
Table 3 summarizes the correlation indicators between the linear relationships and their respective parameters (a, b, and R2), aiding in identifying the model that best approximates the actual aboveground biomass (ActualAGB). The linear relationships demonstrated strong R2 values for the four selected models and the ActualAGB of the destructive tree samples when correlated with specific tree predictors. The analysis revealed a robust association between the ActualAGB and tree height, with an impressive R2 value of 0.94. By contrast, the relationships with diameter at breast height and canopy diameter were comparatively weak, with R2 values of 0.55 and 0.39, respectively. However, AGB4 exhibited a strong correlation (R2) with diameter at breast height, despite variations in the slope (a) and intercept (b) values leading to higher results.
Table 3.
List of Prosopis cineraria (Druce) AGB logarithms from other studies measuring tree predictors (diameter, height, and canopy) among actual and destructive samples.
Figure 13 compares the performance of the four models in predicting AGB for five destructive tree samples. AGB1 performed best, with the lowest errors (MAPE: 3.00%, MAE: 0.154, and RMSE: 0.198) and a good correlation (R2: 0.684). AGB3 ranked second, showing slightly higher errors (MAPE: 4.40%, MAE: 0.241, and RMSE: 0.296) but a better correlation (R2: 0.697). AGB2 had the strongest correlation (R2: 0.753) but higher errors (MAPE: 7.20%, MAE: 0.386, and RMSE: 0.417). AGB4 showed the weakest performance, with high errors and the lowest correlation.
Figure 13.
Goodness of fit of ActualAGB compared with the four selected models for predicting the aboveground biomass of Druce trees (n = 5). The red line corresponds with a 1:1 relationship. Each dot represents an individual LnAGB (kg). (a) Predicted (AGB1) and observed aboveground biomass (ActualAGB) values. (b) Predicted (AGB2) and observed aboveground biomass (ActualAGB) values. (c) Predicted (AGB3) and observed aboveground biomass (ActualAGB) values. (d) Predicted (AGB4) and observed aboveground biomass (ActualAGB) values.
After evaluating the optimal statistical models using the five destructive tree samples, the models were reparametrized to incorporate the complete in situ tree parameters (DBH, CD, and H) derived from an analysis of 606 independent trees. This process ensured the inclusion of all available data points for each model, maintaining consistency in the sample sizes of the allometric variables.
To develop our novel models, the Minitab stepwise regression fitness model was applied to a dataset consisting of the DBH, CD, and H measurements obtained from the 606 trees and employing prominent indicators such as R2 and the p-value, which are integral to constructing models and enhancing the analytical framework. The results of this analytical framework were formulated in five new allometric equation models, as listed in Table 4.
Table 4.
List of developed novel models for estimations of aboveground biomass using statistical correlation regression modeling analysis.
Upon re-evaluating the newly developed models using destructive values and regression performance metrics (MAPE, MAE, R2, RMSE, and RE), Model-2 demonstrated the strongest agreement with the observed AGB, followed by Model-3 and Model-1. By contrast, Model-4 exhibited the poorest fit to the ActualAGB, showing the lowest performance among all of the developed models (Figure 14 and Figure 15).
Figure 14.
Goodness of fit of build-observed actual AGB using the four driven regression models for predicting the aboveground biomass of Druce trees (n = 606). The red line corresponds to a 1:1 relationship. Each dot represents an individual LnAGB(kg). (a) Predicted (Model-1) and observed aboveground biomass (build-observed actual) values. (b) Predicted (Model-2) and observed aboveground biomass (build-observed actual) values. (c) Predicted (Model-3) and observed aboveground biomass (build-observed actual) values. (d) Predicted (Model-4) and observed aboveground biomass (build-observed actual) values.
Figure 15.
Correlation of Prosopis cineraria (Druce)-developed novel models of AGB versus the corresponding build-observed actual tree AGB (n = 606).
An average calculated AGB value of 208.27 kg/tree and a corresponding carbon dioxide sequestration value of 0.36 t C/tree were derived using the actual destructive sampling method. These results were compared with values reported in other studies, summarized in Table 5. Although ABG-2 and ABG-3 did not closely align with the average values from the destructive sampling, this discrepancy may be due to the small sample size (n) of the destructively sampled trees and the weak correlation between destructive sampling results and diameter at breast height (DBH), the primary predictor of AGB.
Table 5.
Performance of Prosopis cineraria (Druce) AGB studies and model fitness.
Additionally, the average AGB and carbon dioxide sequestration values from the actual-driven models were compared against the five developed models, incorporating performance metrics such as MAPE, MAE, R2, RMSE, and RE. Table 5 shows that Model-2 exhibited the closest alignment with the results of the destructive sampling method, followed by Model-3 and Model-1, respectively. This demonstrates that Model-2 is the most reliable predictor of AGB among the developed models.
Model-2 emerges as the most reliable among the four for accurately estimating AGB in kg/tree and aboveground carbon dioxide sequestration in t C/tree for Prosopis cineraria-Druce (Ghaf) trees in hyper-arid regions, including the Sultanate of Oman.
3.3. Remote Sensing-Based New Aboveground Biomass Models
As mentioned above, out of nineteen spectral indices used in this study, only six were selected for further investigation, as they showed better results than the others after being examined against the ground truthing data [64]. These six spectral indices were the Green–Red Vegetation Index, the Red–Blue Ratio Index, the Red-Edge Simple Ratio, the Red-Edge Index, the Normalized Difference Vegetation Index, and the Normalized Difference Red-Edge Index. After running a composite analysis of the six indices and individual spectral bands of the satellite image and running a supervised classification using the support vector machine algorithm, Druce trees were successfully delineated (Figure 16) with accuracy and Kappa values of 0.85 and 0.76, respectively.
Figure 16.
Delineated Druce trees by spectral analysis.
To estimate and validate the AGB values of the Druce trees, GPS coordinates were recorded to geotag each tree location, which were then added to the point vector data. The data included the corresponding band reflectance values of the Pléiades Neo satellite imagery, the corresponding spectral index values, and the in situ ActualAGB. The constructed remote sensing-based model resulted in a good correlation (R2 = 0.552) in the estimation of AGB for Druce trees compared with the actual-driven AGB model (Model-5) (Figure 17).
Figure 17.
A 1:1 graph of RS-based AGB vs. actual-driven AGB (model-5).
Intricate maps showing remote sensing aboveground biomass for Prosopis cineraria-Druce vegetation were systematically generated using satellite imagery. These maps played a crucial role in visualizing and analyzing the distribution patterns of the Druce trees. Figure 18 shows that an overlay technique was employed to showcase the RS-based AGB data overlaid on the identified locations of the detected trees, providing a detailed pixel-by-pixel representation. This visual overlay offers a comprehensive illustration of the spatial relationship between RS-based AGB distribution and the specific spatial arrangement of identified Druce trees within the satellite imagery. This mapping method facilitated a nuanced exploration of the correlation between RS-based AGB patterns and the distribution dynamics of Druce trees.
Figure 18.
RS—based AGB (Kg/tree) estimated using satellite imagery for Prosopis cineraria trees.
Using the RS-based AGB, carbon sequestrations of the Druce trees were calculated, and accordingly, a map was generated. Figure 19 shows an overlay of the RS-based carbon sequestration of the detected Druce tree locations. This visual representation enables a thorough examination of the relationship between areas identified for carbon sequestration using remote sensing-based carbon sequestrations and the specific spatial arrangement of detected Druce trees within the satellite imagery. Such mapping efforts significantly contribute to understanding the correlation between carbon sequestration zones and the presence of Druce trees in the studied area.
Figure 19.
RS—based carbon sequestration (ton/tree) estimated using satellite imagery of Druce trees.
4. Discussion
This study aimed to develop accurate models for estimating the above-ground biomass (AGB) and carbon sequestration of Prosopis cineraria (Druce) trees in hyper-arid regions, utilizing both destructive sampling methods and remote sensing technologies. The findings present important insights into the relationships between tree characteristics and biomass, as well as the potential applications of remote sensing for large-scale biomass estimation in such regions, where information is often scarce [29,48].
The destructive sampling approach employed in this study yielded highly valuable insights into the AGB of Prosopis cineraria. The strong correlation observed between the ActualAGB and the measured tree characteristics, such as height, diameter, and canopy dimension, reinforces the reliability of these tree parameters as important predictors of AGB. The calculated average wood density of 0.732 g/cm3 aligns with values reported in previous studies [65], validating the robustness of the study’s methodology. The consistency of wood density across different geographic regions, such as India and Africa, underscores the ecological similarity of Prosopis cineraria across diverse environments, which supports the application of these results in similar ecological zones.
A critical finding from this analysis was the strong correlation between AGB and tree height (R2 = 0.94), suggesting that height is a key variable in estimating biomass for Prosopis cineraria in this hyper-arid region. However, the relatively weaker correlations with DBH (R2 = 0.55) and canopy diameter (R2 = 0.39) indicate that these variables alone may not fully capture the complexity of biomass accumulation. This highlights the importance of considering multiple tree characteristics when developing allometric models, as a single predictor (like DBH) may not suffice for accurate biomass estimation, especially in species with variable growth forms.
Additionally, the variability in the results of the existing allometric models (AGB1, AGB2, AGB3, and AGB4) further emphasizes the need for recalibration of these models based on regional data. For instance, while AGB4 showed the closest correlation with DBH, it still resulted in higher AGB values compared with actual destructive measurements. Conversely, AGB1 exhibited the lowest error rates and a good correlation with ActualAGB, making it the most accurate model among the existing ones, as demonstrated by the low mean absolute percentage error (MAPE) of 3.00% and low RMSE.
The application of stepwise regression to develop new allometric equations using data from 606 trees significantly improved the accuracy of the biomass models. Model-2 emerged as the most reliable predictor of AGB, followed by Model-3 and Model-1. The strong performance of Model-2 (R2 = 0.906) suggests that incorporating a broader range of tree characteristics, such as DBH, height, and canopy diameter, offers a more robust approach to biomass estimation than models based on single predictors. The performance of Model-4, which showed the lowest correlation with ActualAGB, underscores the importance of model refinement and validation using comprehensive datasets.
The results from the new models are promising, particularly in terms of their potential for carbon sequestration estimations. The average AGB of 208.27 kg/tree and the corresponding carbon dioxide sequestration of 0.36 t C/tree derived from destructive sampling are comparable with those found in other studies on Prosopis cineraria that report that carbon comprises 45–50% of plant biomass [39,44], suggesting that the newly developed models provide reliable biomass estimates for this species. However, the discrepancies observed in the AGB values predicted by Model-2 and Model-3 relative to the destructive sampling method highlight the need for further refinement and validation, especially in regions where tree characteristics may vary due to environmental stressors.
The integration of remote sensing techniques for estimating AGB offers several advantages, particularly for large-scale monitoring of tree biomass in regions that are difficult to access on the ground. This study utilized satellite imagery from Pleiades neo and a range of spectral indices to estimate the AGB of Druce trees. The selection of indices—Green–Red Vegetation Index, Red-Blue Ratio Index, Red-Edge Simple Ratio, among others—was based on their strong correlation with field measurements, ensuring that only the most relevant variables were considered. The results of the supervised classification using the support vector machine algorithm were highly promising, with an overall classification accuracy of 85% and a Kappa value of 0.76, suggesting that remote sensing is a reliable tool for detecting Druce trees and estimating their AGB.
The remote-sensing-based AGB model (R2 = 0.552) demonstrated a moderate correlation with the ActualAGB values obtained through destructive sampling. This moderate correlation could be attributed to several factors, including the spatial resolution of the satellite imagery and the complex relationship between the spectral reflectance values and actual biomass. Nonetheless, the remote sensing model’s ability to produce spatially explicit maps of AGB distribution and carbon sequestration in the study area is a significant step forward in understanding biomass dynamics at a landscape scale.
The carbon sequestration maps derived from the remote-sensing-based AGB model provide a valuable tool for decision-makers to identify regions with high carbon storage potential. These maps can be integrated into environmental management plans aimed at maximizing carbon sequestration, particularly in the context of global climate change mitigation strategies. Furthermore, the combination of field-based and remote-sensing-based models allows for a more comprehensive understanding of the spatial distribution of biomass and carbon stocks, which is critical for effective conservation and land management practices in hyper-arid regions.
The findings from this study have important implications for both the management of Prosopis cineraria populations and the assessment of their role in carbon sequestration. The ability to accurately estimate AGB and carbon sequestration on a large scale can assist in developing strategies for afforestation and reforestation programs aimed at increasing carbon stocks in arid and semi-arid landscapes. The integration of remote sensing with ground-based measurements allows for more efficient and cost-effective monitoring, which is crucial for large-scale environmental management.
The development of accurate allometric models for estimating AGB and carbon sequestration in Prosopis cineraria also highlights the need for region-specific models. Biomass equations that work well in one region may not be applicable in another due to differences in tree growth patterns, soil conditions, and climate factors. Therefore, further validation and refinement of these models are essential to ensure their applicability across different ecological zones.
5. Conclusions
This research adopted a meticulous destructive sampling method to systematically evaluate a significant number of Prosopis cineraria-Druce (Ghaf) trees within a planted vegetation area, cataloging their species, diameters, heights, and canopy characteristics to ascertain their carbon storage and sequestration potentials. A strong correlation was observed between aboveground carbon and the diameters of both destructively sampled and measured trees. We employed destructive and in situ field measurements to estimate aboveground biomass (AGB) and carbon sequestration in Druce plantations. As a result, new allometric equations were developed using regression analysis from destructive sampling, field measurements, and existing global allometric equations. The statistical analysis, incorporating relationships between destructive trees, field measurements, and the developed models, demonstrated moderate to high correlations, especially for Model-2, with R2 at 0.906, the lowest MAPE at 2.6%, RMSE at 0.189, and bias at 5.3%. We showed an average AGB value with destructive sampling (208.27 kg/tree) and an average AGB carbon dioxide sequestration value (0.36 t C/tree). The high R2 values between the measured and estimated biomass and carbon sequestration in vegetation index modeling underscore a significant positive relationship, emphasizing the utility of remote sensing modeling in calculating aboveground biomass. Thus, this study suggests that integrating remote sensing technology with field inventory is valuable for aboveground biomass estimation and carbon sequestration, contributing to vegetation monitoring and management over large spatial regions. While carbon sequestration is one functional attribute emphasized in this study, these findings underscore its significance in species selection for plantation projects to maximize benefits. The carbon sequestration service provided by the small nature reserve is impactful evidence for decision-makers, supporting the sustainable conservation of this unique habitat amid future competing developmental needs.
Author Contributions
Conceptualization and methodology, Y.A.-M. and K.A.-J.; writing—original draft preparation, K.A.-J. and Y.A.-M.; writing—review and editing, K.A.-J., Y.A.-M., A.A.-A., F.A.-B., M.A.-S., A.T., S.A.-R., H.S., N.A.-S. and T.A.-S. All authors have read and agreed to the published version of the manuscript.
Funding
This research work was funded by Petroleum Development Oman; logistics support and in-kind contributions were provided by SQU under grant code number CR/DVC/GISC/22/03.
Institutional Review Board Statement
Not applicable.
Informed Consent Statement
Not applicable.
Data Availability Statement
The corresponding author can provide the materials and datasets used/analyzed in this study upon reasonable request.
Acknowledgments
The authors thank B.K. Al-Jabri, Y.K. Al-Jabri, A.E. Al-Muqbali, Z.A. Al-Jardani, M.Y. Al-Wahidi, D. A. Al-Shihi, M.I. Al-Belushi, A.A. Basra, and T.M. Al-Jabri for their support during this experiment.
Conflicts of Interest
The authors declare no conflicts of interest.
References
- Jinu, U.; Gomathi, M.; Saiqa, I.; Geetha, N.; Benelli, G.; Venkatachalam, P. Green engineered biomolecule-capped silver and copper nanohybrids using Prosopis cineraria leaf extract: Enhanced antibacterial activity against microbial pathogens of public health relevance and cytotoxicity on human breast cancer cells (MCF-7). Microb. Pathog. 2017, 105, 86–95. [Google Scholar] [CrossRef] [PubMed]
- El-Keblawy, A.; Abdelfatah, M.A. Impacts of native and invasive exotic Prosopis congeners on soil properties and associated flora in the arid United Arab Emirates. J. Arid. Environ. 2014, 100, 1–8. [Google Scholar] [CrossRef]
- Baibout, M.; Corcket, E.; Kothari, S.L.; Fievet, V. Ecosystem services provided by Prosopis cineraria (L.) Druce in the drylands of Southern and Western Asia. Bot. Lett. 2022, 169, 30–42. [Google Scholar] [CrossRef]
- Gupta, A.; Sharma, G.; Pandey, S.N.; Verma, B.; Pal, V.; Agrawal, S.S. Prosopis cineraria and its various therapeutic effects with special reference to diabetes: A novel approach. Int. J. Pharm. Sci. Rev. Res. 2014, 27, 328–333. [Google Scholar]
- Khatri, A.; Rathore, A.; Patil, U.K. Prosopis cineraria (L.) druce: A boon plant of desert—An overview. Int. J. Biomed. Adv. Res. 2010, 1, 141–149. [Google Scholar] [CrossRef]
- Howari, F.M.; Sharma, M.; Nazzal, Y.; El-Keblawy, A.; Mir, S.; Xavier, C.M.; Salem, I.B.; Al-Taani, A.A.; Alaydaroos, F. Changes in the invasion rate of Prosopis juliflora and its impact on depletion of groundwater in the northern part of the United Arab Emirates. Plants 2022, 11, 682. [Google Scholar] [CrossRef]
- Rani, B.; Singh, U.; Sharma, R.; Gupta, A.; Dhawan, N.G.; Sharma, A.K.; Sharma, S.; Maheshwari, R.K. Prosopis cineraria (L.) Druce: A desert tree to brace livelihood in Rajasthan. Asian J. Pharm. Res. Health Care 2013, 5, 58–64. [Google Scholar]
- Aspinall, S. Environmental Development and Protection in the UAE. United Arab. Emir. A New Perspect. 2001, 277–304. [Google Scholar]
- Hegazy, A.K.; Doust, J.L. Plant Ecology in the Middle East; Oxford University Press: Oxford, UK, 2016. [Google Scholar]
- Girase, M.V.; Jadhav, M.L.; Jain, A.S. Prosopis Spicigera: A nature’s gift. Int. J. Pharm. Chem. Anal. 2016, 3, 49–52. [Google Scholar] [CrossRef]
- Bolin, J.F.; Lupton, D.; Musselman, L.J. Hydnora arabica (Aristolochiaceae), a new species from the Arabian Peninsula and a key to Hydnora. Phytotaxa 2018, 338, 99–108. [Google Scholar] [CrossRef]
- Arora, J.; Goyal, S.; Ramawat, K.G. Biodiversity, biology and conservation of medicinal plants of the Thar Desert. Desert Plants Biol. Biotechnol. 2010, 3–36. [Google Scholar]
- Salem, I.B.; El Gamal, M.; Sharma, M.; Howari, F.M.; Nazzal, Y.; Xavier, C.; Almenhali, F.M. Characterization of biochar produced from Al Ghaf Tree for CO2 Capture. Energy Rep. 2022, 8, 525–532. [Google Scholar] [CrossRef]
- Morton, S. Australian Deserts: Ecology and Landscapes; CSIRO PUBLISHING: Clayton, VIC, Australia, 2022. [Google Scholar]
- Saxena, S.K. Taxonomy, Morphology, Growth and Reproduction of Khejri and Its Succession in N.W. India. In Khejri (Prosopis cineraria) in the Indian Desert; Mann, H.S., Saxena, S.K., Eds.; CAZRI Monograph: Jodhpur, India, 2022; Volume 11, pp. 5–13. [Google Scholar]
- Roshetko, J.M.; Gutteridge, R.C. (Eds.) Nitrogen fixing fodder trees (Appendix D: Special FACT sheets). In Nitrogen Fixing Trees for Fodder Production—A Field Manual; Winrock International: Morrilton, AR, USA, 1996; pp. 81–125. [Google Scholar]
- Tanwar, S.P.S.; Kumar, P.; Verma, A.; Bhatt, R.K.; Singh, A.; Lal, K.; Patidar, M.; Mathur, B.K. Carbon sequestration potential of agroforestry systems in the Indian arid zone. Curr. Sci. 2019, 117, 2014–2022. [Google Scholar] [CrossRef]
- Grünzweig, J.M.; Lin, T.; Rotenberg, E.; Schwartz, A.; Yakir, D. Carbon sequestration in arid-land forest. Glob. Change Biol. 2003, 9, 791–799. [Google Scholar] [CrossRef]
- Murthy, I.K.; Gupta, M.; Tomar, S.; Munsi, M.; Tiwari, R.; Hegde, G.T.; Ravindranath, N.H. Carbon sequestration potential of agroforestry systems in India. J. Earth Sci. Clim. Change 2013, 4, 1–7. [Google Scholar] [CrossRef]
- Jaiswal, D.G.; Maheta, V.R.; Patel, Y.B.; Pandya, H.A. Carbon stock estimation major tree species in Attarsumba range, Gandhinagar forest division, India. Ann. Biol. Res. 2014, 5, 46–49. [Google Scholar]
- Giri RK, K.V.; Madla, V.R. Study and Evaluation of Carbon Sequestration using Remote Sending and GIS: A Review on Various Techniques. Int. J. Civ. Eng. Technol. 2017, 8, 287–300. [Google Scholar]
- Vashum, K.T.; Jayakumar, S. Methods to estimate above-ground biomass and carbon stock in natural forests—A review. J. Ecosyst. Ecography 2012, 2, 1–7. [Google Scholar] [CrossRef]
- Khan, P.; Ullah, K.; Hung, B.M.; Ahmad, A.; Lee, S.Y.; Hai, L.D.; Ahmad, S.; Khan, F.; Ullah, R.; Ullah, S.; et al. Assessing the Biomass and Carbon Productivity of Pure Pinus willachiana Forest in Kumrat Valley, Pakistan. Biol. Bull. 2024, 51, 1863–1876. [Google Scholar] [CrossRef]
- Dilling, L.; King, A.W.; Fairman, D.M.; Houghton, R.A.; Marland, G.; Rose, A.Z.; Wilbanks, T.J.; Zimmerman, G.P. What Is the Carbon Cycle and Why Do We Care. Draft by SOCCR 2006, CCSP Product, 2. U.S. Climate Change Science Program, Synthesis and Assessment Product 2.2. Available online: https://sciencepolicy.colorado.edu/admin/publication_files/2006.26.pdf (accessed on 20 December 2024).
- Latifah, S.; Purwoko, A.; Hartini, K.S.; Fachrudin, K.A. Allometric models to estimate the aboveground biomass of forest: A literature review. In IOP Conference Series: Materials Science and Engineering; IOP Publishing: Bristol, UK, 2021; Volume 1122, p. 012047. [Google Scholar]
- Chave, J.; Andalo, C.; Brown, S.; Cairns, M.A.; Chambers, J.; Eamus, D.; Kira, T. Tree allometry and improved estimation of carbon stocks and balance in tropical forests. Oecologia 2005, 145, 87–99. [Google Scholar] [CrossRef]
- Gahagan, A.; Giardina, C.P.; King, J.S.; Binkley, D.; Pregitzer, K.S.; Burton, A.J. Carbon fluxes, storage and harvest removals through 60years of stand development in red pine plantations and mixed hardwood stands in Northern Michigan, USA. For. Ecol. Manag. 2015, 337, 88–97. [Google Scholar] [CrossRef]
- Mosseler, A.; Major, J.; Labrecque, M.; Larocque, G. Allometric relationships in coppice biomass production for two North American willows (Salix sp.) across three different sites. For. Ecol. Manag. 2014, 20, 190–196. [Google Scholar] [CrossRef]
- Hunter, M.O.; Keller, M.; Victoria, D.; Morton, D.C. Tree height and tropical forest biomass estimation. Biogeosciences 2013, 10, 8385–8399. [Google Scholar] [CrossRef]
- Cai, S.; Kang, X.; Zhang, L. Allometric models for aboveground biomass of ten tree species in northeast China. Ann. For. Res. 2013, 56, 105–122. [Google Scholar]
- Zarzosa, P.S.; Navarro-Cerrillo, R.M.; Mc Cubbin, E.P.; Cruz, G.; Lopez, M. Biomass estimation models for four priority Prosopis species: Tools required for forestry management in overexploited arid ecosystems. J. Arid. Environ. 2023, 209, 104904. [Google Scholar] [CrossRef]
- Muturi, G.M.; Kariuki, J.G.; Poorter, L.; Mohren, G.M. Allometric equations for estimating biomass in naturally established Prosopis stands in Kenya. J. Hortic. For. 2011, 4, 69–77. [Google Scholar]
- Batanouny, K.H. Plants in the Deserts of the Middle East; Springer Science & Business Media: Berlin/Heidelberg, Germany, 2000. [Google Scholar]
- Searle, M. Geology of the Oman Mountains, Eastern Arabia; Springer Nature: Dordrecht, The Netherlands, 2019; pp. 379–410. [Google Scholar]
- Whitford, W.G.; Duval, B.D. Ecology of Desert Systems; Academic Press: Cambridge, MA, USA, 2019. [Google Scholar]
- Asari, N.; Suratman, M.N.; Jaafar, J.; Khalid, M.M. Estimation of aboveground biomass for oil palm plantations using allometric equations. In Proceedings of the 4th International Conference on Biology, Environment and Chemistry, Phuket, Thailand, 23–24 November 2013. [Google Scholar]
- King, D.A.; Davies, S.J.; Tan, S.; Noor NS, M. The role of wood density and stem support costs in the growth and mortality of tropical trees. J. Ecol. 2006, 94, 670–680. [Google Scholar] [CrossRef]
- Walker, S.M.; Murray, L.; Tepe, T. Allometric Equation Evaluation Guidance Document; Winrock International: Little Rock, AR, USA, 2016. [Google Scholar]
- Fu, W.; Wu, Y. Estimation of aboveground biomass of different mangrove trees based on canopy diameter and tree height. Procedia Environ. Sci. 2011, 10, 2189–2194. [Google Scholar] [CrossRef]
- IPCC. Climate Change 2016, I.C. Mitigation of Climate Change. Contribution of Working Group III to the Fifth Assessment Report of the Intergovernmental Panel on Climate Change. 2014, 1454, 147. Available online: https://www.ipcc.ch/report/ar5/wg3/ (accessed on 20 December 2024).
- Goslee, K.; Walker, S.M.; Grais, A.; Murray, L.; Casarim, F.; Brown, S. Module C-CS: Calculations for estimating carbon stocks. In Leaf Technical Guidance Series for the Development of a Forest Carbon Monitoring System for REDD; 2016; Available online: https://winrock.org/wp-content/uploads/2018/08/Winrock-Guidance-on-calculating-carbon-stocks-1.pdf (accessed on 20 December 2024).
- Wang, G.; Zhang, M.; Gertner, G.Z.; Oyana, T.; McRoberts, R.E.; Ge, H. Uncertainties of mapping aboveground forest carbon due to plot locations using national forest inventory plot and remotely sensed data. Scand. J. For. Res. 2011, 26, 360–373. [Google Scholar] [CrossRef]
- Ma, S.; He, F.; Tian, D.; Zou, D.; Yan, Z.; Yang, Y.; Zhou, T.; Huang, K.; Shen, H.; Fang, J. Variations and determinants of carbon content in plants: A global synthesis. Biogeosciences 2018, 15, 693–702. [Google Scholar] [CrossRef]
- United Nations Framework Convention on Climate Change, IPCC. 2006 IPCC Guidelines for National Greenhouse Gas Inventories; Institute for Global Environmental Strategies: Hayama, Japan, 2006. [Google Scholar]
- Howard, J.; Hoyt, S.; Isensee, K.; Telszewski, M.; Pidgeon, E. Coastal Blue Carbon: Methods for Assessing Carbon Stocks and Emissions Factors in Mangroves, Tidal Salt Marshes, and SeagrassesCIFOR publications, Bogor, Indonesia. 2014. Available online: https://www.cifor.org/knowledge/publication/5095 (accessed on 20 December 2024).
- Amiri, A.; Ottelin, J.; Sorvari, J.; Junnila, S. Cities as Carbon Sinks—Classification of Wooden Buildings. Environ. Res. Lett. 2020, 15, 094076. [Google Scholar] [CrossRef]
- Al-Nadabi, A.S.; Sulaiman, H. Screening Tree Species for Carbon Storage Potential through Urban Tree Inventory in Planted Vegetation. Open J. For. 2022, 13, 61–74. [Google Scholar] [CrossRef]
- Conti, G.; Gorne, L.D.; Zeballos, S.R.; Lipoma, M.L.; Gatica, G.; Kowaljow, E.; Whitworth-Hulse, J.I.; Cuchietti, A.; Poca, M.; Pestoni, S.; et al. Developing allometric models to predict the individual aboveground biomass of shrubs worldwide. Glob. Ecol. Biogeogr. 2019, 28, 961–975. [Google Scholar] [CrossRef]
- Wang, Y.; Wang, D.; Zhang, G.; Wang, J. Estimating nitrogen status of rice using the image segmentation of GR thresholding method. Field Crops Res. 2013, 149, 33–39. [Google Scholar] [CrossRef]
- Petach, A.R.; Toomey, M.; Aubrecht, D.M.; Richardson, A.D. Monitoring vegetation phenology using an infrared-enabled security camera. Agric. For. Meteorol. 2014, 195, 143–151. [Google Scholar] [CrossRef]
- Gitelson, A.A.; Kaufman, Y.J.; Stark, R.; Rundquist, D. Novel algorithms for remote estimation of vegetation fraction. Remote Sens. Environ. 2002, 80, 76–87. [Google Scholar] [CrossRef]
- Hague, T.; Tillett, N.D.; Wheeler, H. Automated crop and weed monitoring in widely spaced cereals. Precis. Agric. 2006, 7, 21–32. [Google Scholar] [CrossRef]
- Putra, B.T.W.; Soni, P. Evaluating NIR-Red and NIR-Red edge external filters with digital cameras for assessing vegetation indices under different illumination. Infrared Phys. Technol. 2017, 81, 148–156. [Google Scholar] [CrossRef]
- Barnes, E.M.; Clarke, T.R.; Richards, S.E.; Colaizzi, P.D.; Haberl, J.; Kostrzewski, M.; Waller, P.; Choi, C.; Riley, E.; Thompson, T.; et al. Coincident Detection of Crop Water Stress, Nitrogen Status and Canopy Density Using Ground Based Multispectral Data. In Proceedings of the Fifth International Conference on Precision Agriculture, Bloomington, MN, USA, 16–19 July 2000. [Google Scholar]
- Ju, C.-H.; Tian, Y.-C.; Yao, X.; Cao, W.-X.; Zhu, Y.; Hannaway, D. Estimating leaf chlorophyll content using red edge parameters. Pedosphere 2010, 20, 633–644. [Google Scholar] [CrossRef]
- Pettorelli, N. The Normalized Difference Vegetation Index; Oxford University Press: New York, NY, USA, 2013. [Google Scholar]
- Wiman, B.L.; Gaydarova, P.N. Spectral composition of shade light in coastal-zone oak forests in SE Bulgaria, and relationships with leaf area index: A first overview. Trees 2008, 22, 63–76. [Google Scholar] [CrossRef]
- Sripada, R.P.; Heiniger, R.W.; White, J.G.; Meijer, A.D. Aerial color infrared photography for determining early in-season nitrogen requirements in corn. Agron. J. 2006, 98, 968–977. [Google Scholar] [CrossRef]
- Gitelson, A.A.; Viña, A.; Ciganda, V.; Rundquist, D.C.; Arkebauer, T.J. Remote estimation of canopy chlorophyll content in crops. Geophys. Res. Lett. 2005, 32, L08403. [Google Scholar] [CrossRef]
- Zhen, Z.; Chen, S.; Qin, W.; Li, J.; Mike, M.; Yang, B. A Modified Transformed Soil Adjusted Vegetation Index for Cropland in Jilin Province, China. Acta Geol. Sin.-Engl. Ed. 2019, 93, 173–176. [Google Scholar] [CrossRef]
- Gilabert, M.A.; González-Piqueras, J.; Garcıía-Haro, F.J.; Meliá, J. A generalized soil-adjusted vegetation index. Remote Sens. Environ. 2002, 82, 303–310. [Google Scholar] [CrossRef]
- Belhadj, A.; Boulghobra, N.; Demnati Allache, F. Multi-temporal Landsat imagery and MSAVI index for monitoring rangeland degradation in arid ecosystem, case study of Biskra (southeast Algeria). Environ. Monit. Assess. 2023, 195, 656. [Google Scholar] [CrossRef]
- Escobar, D.E.; Everitt, J.H.; Davis, M.R.; Fletcher, R.S.; Yang, C. Relationship between plant spectral reflectances and their image tonal responses on aerial photographs. Geocarto Int. 2002, 17, 65–76. [Google Scholar] [CrossRef]
- Poorazimy, M.; Shataee, S.; McRoberts, R.E.; Mohammadi, J. Integrating airborne laser scanning data, space-borne radar data and digital aerial imagery to estimate aboveground carbon stock in Hyrcanian forests, Iran. Remote Sens. Environ. 2020, 240, 111669. [Google Scholar] [CrossRef]
- Dhupper, R. Growth response of three important differentially water stress tolerant species during early stage of growth. Int. J. Environ. Sci. 2012, 3, 550–561. [Google Scholar]
Disclaimer/Publisher’s Note: The statements, opinions and data contained in all publications are solely those of the individual author(s) and contributor(s) and not of MDPI and/or the editor(s). MDPI and/or the editor(s) disclaim responsibility for any injury to people or property resulting from any ideas, methods, instructions or products referred to in the content. |
© 2024 by the authors. Licensee MDPI, Basel, Switzerland. This article is an open access article distributed under the terms and conditions of the Creative Commons Attribution (CC BY) license (https://creativecommons.org/licenses/by/4.0/).


















