Multi-Criteria Decision Analysis of an Innovative Additive Manufacturing Technique for Onboard Maintenance
Abstract
1. Introduction
2. Methodology
3. Solution Proposition
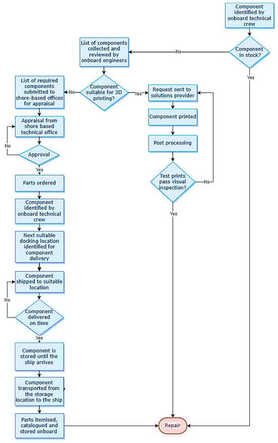
3.1. Selection of Components
- Are they suitable for 3D-printing?
- Are they currently stored onboard or regularly procured?
- It may have high criticality in the event of failure.
3.2. Additive Manufacturing Technology
3.2.1. Hardware
- The system has a low volume and mass.
- The process leads itself to more accessible third-party certification.
- There is capacity for future technological developments such as component remanufacturing with little adaptation.
- Net or near-net shapes can be printed, requiring little post-processing.
3.2.2. Filaments
Polymer Filaments
Metallic Filaments
3.2.3. Onboard Operation
3.2.4. Intellectual Property
4. Multi-Criteria Decision Analysis via TOPSIS
5. Results and Discussion
6. Challenges, Opportunities, and Pathway to Onboard Additive Maintenance
7. Summary
Author Contributions
Funding
Institutional Review Board Statement
Informed Consent Statement
Data Availability Statement
Conflicts of Interest
Abbreviations
| 3D | Three-dimensional |
| ABS | American Bureau of Shipping |
| ABS | Acrylonitrile butadiene styrene |
| AGCS | Allianz Global Corporate and Specialty |
| AM | Advanced Manufacturing |
| ARIADNE | Aid based on dominance structural information elicitation |
| CAD | Computer-aided design |
| CNC | Computer numerical control |
| COMET | Characteristic Objects Method |
| DED | Directed energy deposition |
| DNV | Det Norske Veritas |
| ELECTRE | Elimination and choice expressing reality |
| FDM | Fused deposition modelling |
| HIPS | High Impact polystyrene |
| MCDA | Multi-criteria Decision Analysis |
| PEEK | Polyether ether ketone |
| PEI | Polyetherimide |
| PET | Polyethylene terephthalate |
| PETG | Polyethylene terephthalate glycol |
| PLA | Polylactide |
| PPSU | Polyphenylsulfone |
| SPOTIS | Stable Preference Ordering Towards Ideal Solution |
| STL | Stereolithography |
| SWOT | Strengths, weaknesses, opportunities, and targets |
| TE-MCDA | Techno-Economic Multi-Criteria Decision Analysis |
| TOPSIS | Technique for order of preference by similarity to the ideal solution |
| TPE | Thermoplastic elastomers |
| TPU | Thermoplastic polyurethane |
| US | United States (of America) |
| WPD | Whole Process Design |
Appendix A
| Grouping | Group Weight | Criteria | Subgroup Weight | Weight Product |
|---|---|---|---|---|
| Investment magnitude | 0.3 | Machine cost | 0.6 | 0.18 |
| Software development | 0.15 | 0.045 | ||
| Part library | 0.15 | 0.045 | ||
| Training | 0.1 | 0.03 | ||
| Component availability | 0.3 | Lead time | 0.55 | 0.165 |
| Range of components | 0.35 | 0.105 | ||
| Remanufacturing capacity | 0.1 | 0.03 | ||
| Inventory Management intensity | 0.15 | Supply chain reliability | 0.6 | 0.09 |
| Inventory management | 0.25 | 0.0375 | ||
| Onboard stores reduction | 0.15 | 0.0225 | ||
| Cost performance | 0.15 | Component expenditure | 0.55 | 0.0825 |
| Variable transportation expenditure | 0.3 | 0.045 | ||
| Maintenance | 0.15 | 0.0225 | ||
| Ethical factors | 0.1 | Carbon emission reduction | 0.4 | 0.04 |
| Waste reduction | 0.2 | 0.02 | ||
| Safety | 0.4 | 0.04 |
References
- AGCS (AGCS). Safety and Shipping Review 2023; AGCS: West Grove, PA, USA, 2023. [Google Scholar]
- Venton, A.O.F.; Davidson, A.T.G.; Fraser, G.G. The Effects of Limited Spares and Scheduled Downtime upon the Dependability of a Simple System. IEEE Trans. Reliab. 1976; R-25, 319–323. [Google Scholar]
- Mouschoutzi, M.; Ponis, S.T. A comprehensive literature review on spare parts logistics management in the maritime industry. Asian J. Shipp. Logist. 2022, 38, 71–83. [Google Scholar] [CrossRef]
- Spiegler, V.L.M.; Naim, M.M.; Wikner, J. A control engineering approach to the assessment of supply chain resilience. Int. J. Prod. Res. 2012, 50, 6162–6187. [Google Scholar] [CrossRef]
- Shukla, V.; Naim, M.M.; Yaseen, E.A. ‘Bullwhip’ and ‘backlash’ in supply pipelines. Int. J. Prod. Res. 2009, 47, 6477–6497. [Google Scholar] [CrossRef]
- Kostidi, E.; Nikitakos, N. Is It Time for the Maritime Industry to Embrace 3D Printed Spare Parts? Int. J. Mar. Navig. Saf. Sea Transp. TransNav. 2018, 12, 557–564. [Google Scholar] [CrossRef]
- Guarda, T.; Augusto, M.F. The Competitive Advantage of Additive Manufacturing in the Naval Sector. In Developments and Advances in Defense and Security; Rocha, Á., Paredes-Calderón, M., Guarda, T., Eds.; Springer: Singapore, 2020; Volume 181. [Google Scholar]
- Garcia, G., Jr.; Edenfield, B.L.; Yoshida, K. Establishing an Additive Manufacturing (AM) Navy Enlisted Classification for the Machinery Repairman to Enable Efficient Use of AM and Mass Adoption of the Technology. Master’s Thesis, Naval Postgraduate School, Monterey, CA, USA, 2019. [Google Scholar]
- Anderson, P.; Babcock International. Babcock Engineers First 3D Metal Parts for British Army to Tackle Obsolescence; Babcock International: London, UK, 2023. [Google Scholar]
- Biron, M. Chapter 3—Basic Criteria for the Selection of Thermoplastics. In Thermoplastics and Thermoplastic Composites, 3rd ed.; Biron, M., Ed.; William Andrew Publishing: Norwich, NY, USA, 2018; pp. 133–202. [Google Scholar]
- Biron, M. Chapter 7—Plastics Solutions for Practical Problems. In Thermoplastics and Thermoplastic Composites, 3rd ed.; Biron, M., Ed.; William Andrew Publishing: Norwich, NY, USA, 2018; pp. 883–1038. [Google Scholar]
- Gadagi, B.; Lekurwale, R. A review on advances in 3D metal printing. Mater. Today Proc. 2021, 45, 277–283. [Google Scholar] [CrossRef]
- Shamir, M.; Igwemezie, V.; Lotfian, S.; Jones, R.; Asif, H.; Ganguly, S.; Mehmanparast, A. Assessment of mechanical and fatigue crack growth properties of wire + arc additively manufactured mild steel components. Fatigue Fract. Eng. Mater. Struct. 2022, 45, 2978–2989. [Google Scholar] [CrossRef]
- Lotfian, S.; Rolink, G.; Weisheit, A.; Palm, M. Chemically graded Fe–Al/steel samples fabricated by laser metal deposition. MRS Adv. 2017, 2, 1393–1398. [Google Scholar] [CrossRef][Green Version]
- Ramírez-Revilla, S.; Camacho-Valencia, D.; Gonzales-Condori, E.G.; Márquez, G. Evaluation and comparison of the degradability and compressive and tensile properties of 3D printing polymeric materials: PLA, PETG, PC, and ASA. MRS Commun. 2023, 13, 55–62. [Google Scholar] [CrossRef]
- Svetlizky, D.; Zheng, B.; Vyatskikh, A.; Das, M.; Bose, S.; Bandyopadhyay, A.; Schoenung, J.M.; Lavernia, E.J.; Eliaz, N. Laser-based directed energy deposition (DED-LB) of advanced materials. Mater. Sci. Eng. A 2022, 840, 142967. [Google Scholar] [CrossRef]
- Wohlers, T.T. Wohlers Report 2021: 3D Printing and Additive Manufacturing Global State of the Industry; Wohlers Associates: Fort Collins, CO, USA, 2021. [Google Scholar]
- Georgiev, P. 3D Printing and Naval Architecture: A Literature Review; Technical University of Varna: Varna, Bulgaria, 2016; Volume 1, pp. 26–35. [Google Scholar]
- Kostidi, E.; Nikitakos, N.; Progoulakis, I. Additive Manufacturing and Maritime Spare Parts: Benefits and Obstacles for the End-Users. J. Mar. Sci. Eng. 2021, 9, 895. [Google Scholar] [CrossRef]
- Li, Y.; Cheng, Y.; Hu, Q.; Zhou, S.; Ma, L.; Lim, M.K. The influence of additive manufacturing on the configuration of make-to-order spare parts supply chain under heterogeneous demand. Int. J. Prod. Res. 2019, 57, 3622–3641. [Google Scholar] [CrossRef]
- Schardijn, J. Final Report Rotterdam 25 January 2016—Free Download PDF. Silo.Tips 2016. Available online: https://www.projectmates.eu/wp-content/uploads/2022/03/3D-Printing-of-Maritime-Spare-Parts.pdf (accessed on 25 February 2023).
- Soltani Motlagh, H.R.; Issa Zadeh, S.B.; Garay-Rondero, C.L. Towards International Maritime Organization Carbon Targets: A Multi-Criteria Decision-Making Analysis for Sustainable Container Shipping. Sustainability 2023, 15, 16834. [Google Scholar] [CrossRef]
- Carlisle, D.P.; Feetham, P.M.; Wright, M.J.; Teagle, D.A.H. Public response to decarbonisation through alternative shipping fuels. Environ. Dev. Sustain. 2023, 1–20. [Google Scholar] [CrossRef]
- Li, Y.; Jia, G.; Cheng, Y.; Hu, Y. Additive manufacturing technology in spare parts supply chain: A comparative study. Int. J. Prod. Res. 2016, 55, 1498–1515. [Google Scholar] [CrossRef]
- Rupp, M.; Buck, M.; Klink, R.; Merkel, M.; Harrison, D.K. Additive manufacturing of steel for digital spare parts—A perspective on carbon emissions for decentral production. Clean. Environ. Syst. 2022, 4, 100069. [Google Scholar] [CrossRef]
- Weber, R. Technology-3D CAD, 3D scanning, 3D printing-is reducing costs, saving time, eliminating waste, and speeding up production. Trailer/Body Build. 2017, 146, 405. [Google Scholar]
- Reddy, K.N.; Kumar, A. Capacity investment and inventory planning for a hybrid manufacturing-remanufacturing system in the circular economy. Int. J. Prod. Res. 2020, 59, 2450–2478. [Google Scholar] [CrossRef]
- Okumuş, F.; Kanberoğlu, B.; Gonca, G.; Kökkülünk, G.; Aydın, Z.; Kaya, C. The effects of ammonia addition on the emission and performance characteristics of a diesel engine with variable compression ratio and injection timing. Int. J. Hydrogen Energy 2024, 64, 186–195. [Google Scholar] [CrossRef]
- Behzadian, M.; Khanmohammadi Otaghsara, S.; Yazdani, M.; Ignatius, J. A state-of the-art survey of TOPSIS applications. Expert Syst. Appl. 2012, 39, 13051–13069. [Google Scholar] [CrossRef]
- Çelikbilek, Y.; Tüysüz, F. An in-depth review of theory of the TOPSIS method: An experimental analysis. J. Manag. Anal. 2020, 7, 281–300. [Google Scholar] [CrossRef]
- Holmström, J.; Partanen, J.; Tuomi, J.; Walter, M. Rapid manufacturing in the spare parts supply chain. J. Manuf. Technol. Manag. 2010, 21, 687–697. [Google Scholar] [CrossRef]
- Khajavi, S.H.; Partanen, J.; Holmström, J. Additive manufacturing in the spare parts supply chain. Comput. Ind. 2014, 65, 50–63. [Google Scholar] [CrossRef]
- Liu, P.; Huang, S.H.; Mokasdar, A.; Zhou, H.; Hou, L. The impact of additive manufacturing in the aircraft spare parts supply chain: Supply chain operation reference (scor) model based analysis. Prod. Plan. Control 2014, 25, 1169–1181. [Google Scholar] [CrossRef]
- Weller, C.; Kleer, R.; Piller, F.T. Economic implications of 3D printing: Market structure models in light of additive manufacturing revisited. Int. J. Prod. Econ. 2015, 164, 43–56. [Google Scholar] [CrossRef]
- Balistreri, G. Potential of Additive Manufacturing in the After-Sales Service Supply Chains of Ground Based Military Systems. Bachelor’s Thesis, University of Twente, Enschede, The Netherlands, 2015. [Google Scholar]
- Ratnayake, R.M.C. Making Sense of 3D Printing/Additive Layer Manufacturing in Offshore Petroleum Industry: State of the Art. In International Conference on Offshore Mechanics and Arctic Engineering; American Society of Mechanical Engineers: New York City, NY, USA, 2016; Volume 49958, p. V004T03A032. [Google Scholar]
- Kostidi, E.E.; Nikitakos, N. Exploring the Potential of 3D Printing of the Spare Parts Supply Chain in the Maritime Industry: Marine Navigation and Safety of Sea Transportation; CRC Press: Boca Raton, FL, USA, 2017; pp. 171–178. [Google Scholar]
- Queguineur, A.; Rückert, G.; Cortial, F.; Hascoët, J.Y. Evaluation of wire arc additive manufacturing for large-sized components in naval applications. Weld. World 2017, 62, 259–266. [Google Scholar] [CrossRef]
- Ghadge, A.; Karantoni, G.; Chaudhuri, A.; Srinivasan, A. Impact of additive manufacturing on aircraft supply chain performance. J. Manuf. Technol. Manag. 2018, 29, 846–865. [Google Scholar] [CrossRef]
- Khajavi, S.H.; Holmström, J.; Partanen, J. Additive manufacturing in the spare parts supply chain: Hub configuration and technology maturity. Rapid Prototyp. J. 2018, 24, 1178–1192. [Google Scholar] [CrossRef]
- Delic, M.; Eyers, D.R. The effect of additive manufacturing adoption on supply chain flexibility and performance: An empirical analysis from the automotive industry. Int. J. Prod. Econ. 2020, 228, 107689. [Google Scholar] [CrossRef]
- Ziółkowski, M.; Dyl, T. Possible Applications of Additive Manufacturing Technologies in Shipbuilding: A Review. Machines 2020, 8, 84. [Google Scholar] [CrossRef]
- Westerweel, B.; Basten, R.; Boer, J.; Houtum, G.J. Printing Spare Parts at Remote Locations: Fulfilling the Promise of Additive Manufacturing. Prod. Oper. Manag. 2020, 30, 1615–1632. [Google Scholar] [CrossRef]
- Rauch, M.; Pechet, G.; Hascoet, J.Y.; Ruckert, G. Extending High Value Components Performances with Additive Manufacturing: Application to Naval Applications. Solid State Phenom. 2021, 319, 58–62. [Google Scholar] [CrossRef]
- Gibson, I.; Rosen, D.; Stucker, B.; Khorasani, M. Hybrid Additive Manufacturing; Springer International Publishing: Berlin/Heidelberg, Germany, 2021; pp. 347–366. [Google Scholar]
- DebRoy, T.; Wei, H.L.; Zuback, J.S.; Mukherjee, T.; Elmer, J.W.; Milewski, J.O.; Beese, A.M.; Wilson-Heid, A.; De, A.; Zhang, W. Additive manufacturing of metallic components-Process, structure and properties. Prog. Mater. Sci. 2018, 92, 112–224. [Google Scholar] [CrossRef]
- Park, S.; Shou, W.; Makatura, L.; Matusik, W.; Fu, K. 3D printing of polymer composites: Materials, processes, and applications. Matter 2022, 5, 43–76. [Google Scholar] [CrossRef]
- Kim, J.H.; Pinhata-Baptista, O.H.; Ayres, A.P.; da Silva, R.L.B.; Lima, J.F.; Urbano, G.S.; No-Cortes, J.; Vasques, M.T.; Gonzalez Cortes, A.R. Accuracy Comparison among 3D-Printing Technologies to Produce Dental Models. Appl. Sci. 2022, 12, 8425. [Google Scholar] [CrossRef]
- Johnson, G.A.; French, J.J. Evaluation of Infill Effect on Mechanical Properties of Consumer 3D Printing Materials. Adv. Technol. Innov. 2018, 3, 179–184. [Google Scholar]
- Bhardwaj, N.; Henein, H.; Wolfe, T. Mechanical properties of thermoplastic polymers in fused filament fabrication (FFF). Can. J. Chem. Eng. 2022, 100, 3174–3183. [Google Scholar] [CrossRef]
- Hager, I.; Golonka, A.; Putanowicz, R. 3D Printing of Buildings and Building Components as the Future of Sustainable Construction? Procedia Eng. 2016, 151, 292–299. [Google Scholar] [CrossRef]
- Ratcliffe, S. 3D-Printed Spare Parts Revolutionize Maritime Supply Chain. Available online: https://www.dnv.com/expert-story/maritime-impact/3D-printed-spare-parts-revolutionize-maritime-supply-chain/ (accessed on 25 February 2023).
- Basílio, M.P.; Pereira, V.; Costa, H.G.; Santos, M.; Ghosh, A. A Systematic Review of the Applications of Multi-Criteria Decision Aid Methods (1977–2022). Electronics 2022, 11, 1720. [Google Scholar] [CrossRef]
- Cinelli, M.; Spada, M.; Kim, W.; Zhang, Y.; Burgherr, P. MCDA Index Tool: An interactive software to develop indices and rankings. Environ. Syst. Decis. 2021, 41, 82–109. [Google Scholar] [CrossRef]
- Cinelli, M.; Kadziński, M.; Miebs, G.; Gonzalez, M.; Słowiński, R. Recommending multiple criteria decision analysis methods with a new taxonomy-based decision support system. Eur. J. Oper. Res. 2022, 302, 633–651. [Google Scholar] [CrossRef]
- Paradowski, B.; Sałabun, W. Are the results of MCDA methods reliable? Selection of materials for Thermal Energy Storage. Procedia Comput. Sci. 2021, 192, 1313–1322. [Google Scholar] [CrossRef]
- Govindan, K.; Jepsen, M.B. ELECTRE: A comprehensive literature review on methodologies and applications. Eur. J. Oper. Res. 2016, 250, 1–29. [Google Scholar] [CrossRef]
- Sage, A.P.; White, C.C. ARIADNE: A knowledge-based interactive system for planning and decision support. IEEE Trans. Syst. Man Cybern. 1984, SMC-14, 35–47. [Google Scholar] [CrossRef]
- Hwang, C.-L.; Lai, Y.-J.; Liu, T.-Y. A new approach for multiple objective decision making. Comput. Oper. Res. 1993, 20, 889–899. [Google Scholar] [CrossRef]
- Kulkarni, A.J. Why Does the Choice of Normalization Technique Matter in Decision-Making; Springer Singapore Pte. Limited: Singapore, 2022; Volume 407, pp. 107–120. [Google Scholar]
- Chakraborty, S.; Yeh, C.-H. A simulation comparison of normalization procedures for TOPSIS. In Proceedings of the 2009 International Conference on Computers & Industrial Engineering, Troyes, France, 6–9 July 2009; pp. 1815–1820. [Google Scholar]
- Jeong, B.; Oguz, E.; Wang, H.; Zhou, P. Multi-criteria decision-making for marine propulsion: Hybrid, diesel electric and diesel mechanical systems from cost-environment-risk perspectives. Appl. Energy 2018, 230, 1065–1081. [Google Scholar] [CrossRef]









| Variables | Studies | Holmström et al. [31] | Khajavi et al. [32] | Liu et al. [33] | Weller et al. [34] | Balistreri [35] | Ratnayake [36] | Li, Jia, Cheng and Hu [24] | Schardijn [21] | Kostidi and Nikitakos [37] | Queguineur et al. [38] | Ghadge et al. [39] | H. Khajavi et al. [40] | Garcia, Edenfield and Yoshida [8] | Delic and Eyers [41] | Ziółkowski and Dyl [42] | Westerweel et al. [43] | Rauch et al. [44] | Mouschoutzi and Ponis [3] |
|---|---|---|---|---|---|---|---|---|---|---|---|---|---|---|---|---|---|---|---|
| Economic Efficiency | ![]() | ![]() | ![]() | ![]() | ![]() | ![]() | ![]() | ||||||||||||
| Environmental | ![]() | ![]() | |||||||||||||||||
| Reduced Storage | ![]() | ![]() | ![]() | ![]() | |||||||||||||||
| Lead Time | ![]() | ![]() | ![]() | ![]() | ![]() | ![]() | ![]() | ![]() | ![]() | ||||||||||
| Supply Chain Performance | ![]() | ![]() | ![]() | ![]() | ![]() | ![]() | ![]() | ![]() | ![]() | ![]() | |||||||||
| Reliability | ![]() | ![]() | ![]() | ![]() | |||||||||||||||
| Industry | Aerospace | Aerospace | Aerospace | General | Army | Offshore O&G | General | Maritime | Maritime | Maritime | Aerospace | General | Navy | Automotive | Ship Building | Army | Maritime | Maritime | |
| Filament | Strength | Durability | Flexibility | Water Resistance | Chemical Resistance | Thermal Resistance | Bed Temp. °C | Nozzle Temp. °C | Price $ per kg |
|---|---|---|---|---|---|---|---|---|---|
| PEI | 5 | 5 | 1 | 4 | 5 | 5 | 110–130 | 300–340 | 100–200 |
| PPSU | 4 | 4 | 1 | 5 | 5 | 4 | 110–130 | 300–340 | 100–200 |
| PEEK | 5 | 5 | 1 | 5 | 5 | 5 | 150–170 | 360–420 | 200–500 |
| PET | 3 | 2 | 1 | 2 | 2 | 2 | 40–60 | 220–250 | 20–30 |
| Polycarbonate | 5 | 4 | 1 | 4 | 4 | 4 | 90–120 | 240–260 | 30–60 |
| Polyurethane | 3 | 4 | 3 | 3 | 4 | 4 | 60–90 | 120–180 | 40–70 |
| PLA | 2 | 1 | 1 | 1 | 1 | 1 | 50–60 | 180–220 | 20–30 |
| ABS | 3 | 3 | 2 | 2 | 2 | 2 | 90–120 | 220–240 | 25–40 |
| Nylon | 4 | 3 | 2 | 3 | 3 | 3 | 60–90 | 220–240 | 35–60 |
| TPE | 2 | 2 | 4 | 1 | 1 | 1 | 50–70 | 190–210 | 35–50 |
| HIPS | 1 | 2 | 1 | 1 | 1 | 1 | 90–100 | 240–260 | 20–30 |
| PETG | 4 | 3 | 2 | 2 | 3 | 2 | 60–80 | 220–240 | 30–50 |
| TPU | 2 | 2 | 5 | 2 | 2 | 2 | 60–70 | 190–210 | 35–60 |
| Ratings: 1—Very poor, 2—Poor, 3—Moderate, 4—Good, 5—Excellent | |||||||||
| Criteria | Weights | Alternatives | |||
|---|---|---|---|---|---|
| DED&CNC Metal & Pol. | DED&CNC Metal | DED&CNC Polymer | No Onboard AM | ||
| Machine cost | 0.1800 | 500,000 | 450,000 | 425,000 | 0 |
| Software development | 0.0450 | 3 | 3 | 3 | 1 |
| Part library | 0.0450 | 10 | 7 | 6 | 1 |
| Training | 0.0300 | 3 | 3 | 2 | 1 |
| Lead time | 0.1650 | 1 | 1 | 0.5 | 4 |
| Range of components | 0.1050 | 10 | 5 | 7 | 1 |
| Remanufacturing capacity | 0.0300 | 3 | 3 | 1 | 0 |
| Supply chain reliability | 0.0900 | 9 | 6 | 7 | 4 |
| Inventory management | 0.0375 | 7 | 5 | 6 | 3 |
| Onboard stores reduction | 0.0225 | 0.25 | 0.15 | 0.2 | 0 |
| Component expenditure | 0.0825 | 1.1 | 1.2 | 0.9 | 1 |
| Variable transportation expenditure | 0.0450 | 0.7 | 0.85 | 0.8 | 1 |
| Maintenance | 0.0225 | 3 | 3 | 3 | 1 |
| Carbon emission reduction | 0.0400 | 0.55 | 0.4 | 0.45 | 0 |
| Waste reduction | 0.0200 | 0.25 | 0.2 | 0.1 | 0 |
| Safety | 0.04 | 10 | 5 | 6 | 4 |
| TOPSIS Score | 0.60 | 0.41 | 0.57 | 0.39 | |
| Ranking | 1 | 3 | 2 | 4 | |
| Drivers | Barriers | Solutions | |
|---|---|---|---|
| Policy | Carbon emission reduction Acceptance of onshore additive manufacturing for component production Circular economy The trend towards autonomous onboard systems | Lack of framework for certification from OEMs and classification societies | Research is needed to inform policy on the effects of environmental onboard ships on the quality of produced parts. Framework for remote quality assurance |
| Price | High cost of storage and transportation of spares and consumables High downtime costs Downwards trend in 3D-printer prices | Machine purchase and installation costs Operator training Development of software and digital files | Lease of machinery Outsourcing software and component database development to third-party solutions providers |
| Providers | Advancements in 3D-printing technology, faster printing, better material properties, less post-processing | Remote printer operation. Component 3D-printer file database. Onboard technological support | FCMEA analysis on components to prioritise. Multi-stakeholder projects |
| People | Engineers already onboard with some manufacturing capability | Training Risk management Restructuring supply chain | Reducing onboard human input Access to internet |
| Perception | Ship owners are already considering 3D-printing. US and UK Navy, MAERSK, Babcock, and Port of Rotterdam projects met positively. | Hard to use Unreliable Expensive | Demonstrating the systems’ capabilities with transparency Further research into implications on supply chain performance |
Disclaimer/Publisher’s Note: The statements, opinions and data contained in all publications are solely those of the individual author(s) and contributor(s) and not of MDPI and/or the editor(s). MDPI and/or the editor(s) disclaim responsibility for any injury to people or property resulting from any ideas, methods, instructions or products referred to in the content. |
© 2024 by the authors. Licensee MDPI, Basel, Switzerland. This article is an open access article distributed under the terms and conditions of the Creative Commons Attribution (CC BY) license (https://creativecommons.org/licenses/by/4.0/).
Share and Cite
Falkonakis, I.; Lotfian, S.; Yeter, B. Multi-Criteria Decision Analysis of an Innovative Additive Manufacturing Technique for Onboard Maintenance. Sustainability 2024, 16, 3763. https://doi.org/10.3390/su16093763
Falkonakis I, Lotfian S, Yeter B. Multi-Criteria Decision Analysis of an Innovative Additive Manufacturing Technique for Onboard Maintenance. Sustainability. 2024; 16(9):3763. https://doi.org/10.3390/su16093763
Chicago/Turabian StyleFalkonakis, Ioannis, Saeid Lotfian, and Baran Yeter. 2024. "Multi-Criteria Decision Analysis of an Innovative Additive Manufacturing Technique for Onboard Maintenance" Sustainability 16, no. 9: 3763. https://doi.org/10.3390/su16093763
APA StyleFalkonakis, I., Lotfian, S., & Yeter, B. (2024). Multi-Criteria Decision Analysis of an Innovative Additive Manufacturing Technique for Onboard Maintenance. Sustainability, 16(9), 3763. https://doi.org/10.3390/su16093763


