Determining Sustainable Purchase Behavior for Green Products from Name-Brand Shops: A Gen Z Perspective in a Developing Country
Abstract
1. Introduction
2. Conceptual Framework
3. Methodology
3.1. Participants
3.2. Questionnaire
3.3. Structural Equation Modelling (SEM)
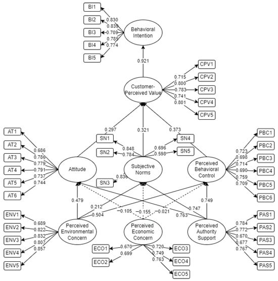
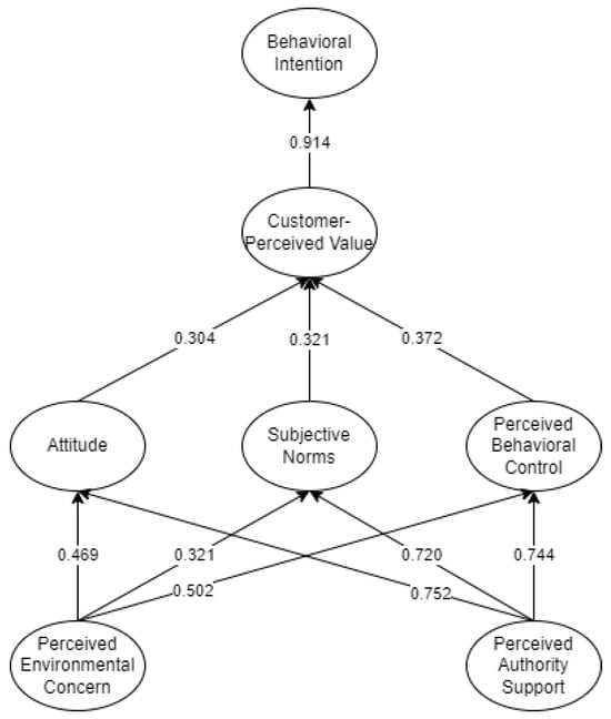
4. Results
5. Discussions
6. Conclusions
6.1. Theoretical Implications
6.2. Practical and Managerial Implications
6.3. Limitations and Recommendations for Future Research
Author Contributions
Funding
Institutional Review Board Statement
Informed Consent Statement
Data Availability Statement
Acknowledgments
Conflicts of Interest
Appendix A
| Variable | Code | Description | References |
|---|---|---|---|
| Behavioral Intention | BI1 | Among name-brand goods, I want to buy and use eco-friendly and sustainable products. | [41,42,43,44] |
| BI2 | My goal is to persuade people to buy and utilize eco-friendly and sustainable products from well-known retailers. | ||
| BI3 | I believe that the consumption and purchasing of environmentally friendly and sustainably produced goods from reputable retailers will be largely supported by our society. | ||
| BI4 | I want to discuss the advantages of utilizing and buying eco-friendly products from reputable stores. | ||
| BI5 | I advise others to utilize and acquire eco-friendly and sustainable goods from well-known retailers. | ||
| Customer-Perceived Value | CPV1 | The green products sold by reputable stores are of excellent quality. | [18,45] |
| CPV2 | I feel at ease when I use and buy environmentally friendly products from reputable stores. | ||
| CPV3 | Purchasing and utilizing eco-friendly products from well-known retailers makes me happy. | ||
| CPV4 | Buying and using eco-friendly products from reputable stores gives me a sense of confidence and trust. | ||
| CPV5 | The value perceived when purchasing and using green products meets my expectations. | ||
| Subjective Norms | SN1 | Important people in my life believe that I should use eco-friendly products from reputable retailers. | [46,47,48,49,50] |
| SN2 | Important people in my life agree with my use of and purchase of eco-friendly goods from well-known retailers. | ||
| SN3 | Important people in my life want me to utilize eco-friendly products from well-known retailers. | ||
| SN4 | The opinions of people I respect influence my choice to use and buy eco-friendly products from well-known retailers. | ||
| SN5 | I see societal pressure to utilize and buy eco-friendly products from well-known retailers. | ||
| Attitude | AT1 | To have a positive impact on the environment, I usually consider buying green products instead of name-brand goods. | [50,51,52,53] |
| AT2 | I feel satisfied when using and purchasing green products from name-brand shops. | ||
| AT3 | I feel contented purchasing and using green products from name-brand items. | ||
| AT4 | Among name-brand products, I believe there is value in utilizing and buying green products. | ||
| AT5 | Buying and using eco-friendly, name-brand products is totally acceptable. | ||
| AT6 | I think purchasing and using green products from name-brand shops is of great significance. | ||
| Perceived Behavioral Control | PBC1 | I can use and purchase green products from name-brand shops to meet my needs. | [50,51,52] |
| PBC2 | Whether or not I choose to buy and use eco-friendly products from well-known stores depends on me. | ||
| PBC3 | Using and buying eco-friendly products from reputable stores is completely up to me. | ||
| PBC4 | I possess the tools, information, and abilities necessary to use and buy eco-friendly products from name-brand stores. | ||
| PBC5 | I intend to purchase and use green products from name-brand shops in my next purchase. | ||
| PBC6 | I believe that purchasing and using green products from name-brand shops improves our society and country. | ||
| Perceived Environmental Concern | PENC1 | To protect the environment, I am willing to spend money on and utilize eco-friendly products from well-known stores. | [18,53,54] |
| PENC2 | I bought green products from reputable stores as soon as I could to ensure that sustainable practices will be followed since I am really concerned about the state of the environment and what it would imply for my future. | ||
| PENC3 | I should utilize and buy eco-friendly products from reputable stores in order to adopt sustainable practices because there is serious environmental abuse being committed by humans. | ||
| PENC4 | It is crucial that I buy and use green items from reputable stores to prevent repercussions and practice sustainable processes because when humans tamper with nature, it often results in severe consequences. | ||
| PENC5 | I should buy and use eco-friendly products from reputable stores since significant societal changes are required to protect the environment. | ||
| Perceived Economic Concern | PECC1 | I will switch from purchasing and using green products from name-brand shops if it costs the same as my preferred products from name-brand shops. | [55,56] |
| PECC2 | I usually consider the price when purchasing and using green products from name-brand shops. | ||
| PECC3 | I am willing to purchase and use green products from name-brand shops if their price is more reasonable than regular/non-recycled products. | ||
| PECC4 | I consider the economic value of purchasing and using green products from name-brand shops. | ||
| PECC5 | I consider the efficacy of purchasing and using green products from name-brand shops. | ||
| Perceived Authority Support | PAS1 | In my opinion, eco-friendly products from well-known retailers have the option to apply the government’s suggested tactics for adopting sustainable practices. | [18,57,58,59] |
| PAS2 | I believe that eco-friendly products from well-known retailers have an option to take part in a government-established environmental program. | ||
| PAS3 | The government supports the law allowing people to buy and utilize environmentally friendly products in order to adopt sustainable practices. | ||
| PAS4 | The adoption of pro-environmental policies by environmentally conscious businesses has given me the opportunity to buy and use green items. | ||
| PAS5 | Name-brand companies selling and adding green products to their merchandise affords me autonomy to choose whether to buy and utilize environmentally friendly products. |
References
- Nekmahmud, M.; Naz, F.; Ramkissoon, H.; Fekete-Farkas, M. Transforming consumers’ intention to purchase green products: Role of Social Media. Technol. Forecast. Soc. Chang. 2022, 185, 122067. [Google Scholar] [CrossRef]
- Wang, H.; Ma, B.; Bai, R. How does green product knowledge effectively promote green purchase intention? Sustainability 2019, 11, 1193. [Google Scholar] [CrossRef]
- Smith, P. Consumers More Concerned about Sustainability. 2023. Available online: https://www.statista.com/statistics/1312314/increase-care-for-sustainability/ (accessed on 28 January 2024).
- Daryanto, Y.; Wee, H.M.; Astanti, R.D. Three-echelon supply chain model considering carbon emission and item deterioration. Transp. Res. Part E Logist. Transp. Rev. 2019, 122, 368–383. [Google Scholar] [CrossRef]
- IBM Sustainability Consumer Research: Sustainability and Profitability. Available online: https://www.ibm.com/thought-leadership/institute-business-value/en-us/report/2022-sustainability-consumer-research (accessed on 28 January 2024).
- Deloitte Sustainable Consumer Behaviour and Lifestyle. 2023. Available online: https://www2.deloitte.com/uk/en/pages/consumer-business/articles/sustainable-consumer.html (accessed on 28 January 2024).
- Primer Beyond Going Green: An Overview of the Need to Become a Sustainable Business in the Philippines. Available online: https://primer.com.ph/blog/2022/07/11/beyond-going-green-an-overview-of-the-need-to-become-a-sustainable-business-in-the-philippines/ (accessed on 28 January 2024).
- Statista Philippines: Sustainable Habits in the Past Year 2022. Available online: https://www.statista.com/statistics/1320680/philippines-sustainable-actions-in-the-past-year/ (accessed on 28 January 2024).
- Kantar 75% of Filipino Consumers Seek Eco-Friendly Brands. Available online: https://www.kantarworldpanel.com/ph/news/sustainability-matters (accessed on 28 January 2024).
- Aboitiz Sustainability in the Philippines. Available online: https://sustainability.aboitiz.com/sustainability-in-the-philippines/ (accessed on 28 January 2024).
- Cubio, K. 10 Eco-Friendly Business in the Philippines: Franchise Market Philippines. Available online: https://www.franchisemarket.ph/blog/10-eco-friendly-business-philippines (accessed on 28 January 2024).
- Juan, A. 49 Sustainable Lifestyle Stores in the Philippines (Updated 2023). Available online: https://www.diverbliss.com/sustainable-lifestyle-stores-in-the-philippines/ (accessed on 28 January 2024).
- Vitangcol, F. Circular Economy Revolution: Paving the Way to Sustainable Business Practices in ph. Available online: https://www.philstar.com/news-commentary/2023/03/18/2252619/circular-economy-revolution-paving-way-sustainable-business-practices-ph (accessed on 12 March 2024).
- De Paes, V.; Pessoa, C.H.; Pagliusi, R.P.; Barbosa, C.E.; Argôlo, M.; de Lima, Y.O.; Salazar, H.; Lyra, A.; de Souza, J.M. Analyzing the challenges for future smart and Sustainable Cities. Sustainability 2023, 15, 7996. [Google Scholar] [CrossRef]
- Gumasing, M.J.; Bayola, A.; Bugayong, S.L.; Cantona, K.R. Determining the factors affecting Filipinos’ acceptance of the use of renewable energies: A pro-environmental planned behavior model. Sustainability 2023, 15, 7702. [Google Scholar] [CrossRef]
- Ong, A.K.; Cordova, L.N.; Longanilla, F.A.; Caprecho, N.L.; Javier, R.A.; Borres, R.D.; German, J.D. Purchasing intentions analysis of hybrid cars using random forest classifier and deep learning. World Electr. Veh. J. 2023, 14, 227. [Google Scholar] [CrossRef]
- German, J.D.; Redi, A.A.; Prasetyo, Y.T.; Persada, S.F.; Ong, A.K.; Young, M.N.; Nadlifatin, R. Choosing a package carrier during COVID-19 pandemic: An integration of pro-environmental planned behavior (PEPB) theory and Service Quality (SERVQUAL). J. Clean. Prod. 2022, 346, 131123. [Google Scholar] [CrossRef] [PubMed]
- German, J.D.; Ong, A.K.; Perwira Redi, A.A.; Robas, K.P. Predicting factors affecting the intention to use a 3PL during the COVID-19 pandemic: A machine learning ensemble approach. Heliyon 2022, 8, e11382. [Google Scholar] [CrossRef] [PubMed]
- Soomro, R.B.; Mirani, I.A.; Sajid Ali, M.; Marvi, S. Exploring the green purchasing behavior of young generation in Pakistan: Opportunities for Green Entrepreneurship. Asia Pac. J. Innov. Entrep. 2020, 14, 289–302. [Google Scholar] [CrossRef]
- Majhi, R. Behavior and perception of younger generation towards Green Products. J. Public Aff. 2020, 22, e2288. [Google Scholar] [CrossRef]
- Ling, P.-S.; Chin, C.-H.; Yi, J.; Wong, W.P. Green consumption behaviour among generation Z college students in China: The moderating role of government support. Young Consum. 2023. [Google Scholar] [CrossRef]
- Dangelico, R.M.; Pujari, D. Mainstreaming green product innovation: Why and how companies Integrate Environmental Sustainability. J. Bus. Ethics 2010, 95, 471–486. [Google Scholar] [CrossRef]
- Cyprus, J. What Makes a Product Sustainable? Available online: https://earth911.com/business-policy/what-makes-a-product-sustainable/ (accessed on 28 January 2024).
- Okafor, J. Why Buy Sustainable Products? 5 Compelling Reasons. Available online: https://www.trvst.world/sustainable-living/eco-friendly/reasons-to-buy-sustainably/ (accessed on 28 January 2024).
- Adidas More Sustainable Materials and Circular Services. Available online: https://www.adidas-group.com/en/sustainability/environmental-impacts/more-sustainable-materials-and-circular-services/ (accessed on 28 January 2024).
- H&M Our More Sustainable Materials. Available online: https://www2.hm.com/en_my/sustainability-at-hm/our-work/innovate/all-stars.html#:~:text=We%20mainly%20use%20Tencel%E2%84%A2,%2C%20or%20very%20little%2C%20pesticides (accessed on 28 January 2024).
- L’Oreal Groupe L’Oréal Paris Unveils Its Sustainable Initiatives to Preserve Our Planet. Available online: https://www.loreal.com/en/news/brands/because-our-planet-is-worth-it-loreal-paris/ (accessed on 28 January 2024).
- Alves, B. Major Global Sustainability Actions by Companies. 2021. Available online: https://www.statista.com/statistics/1323546/major-global-sustainability-actions-by-companies/ (accessed on 28 January 2024).
- Tighe, D. Brands’ Planned Sustainability Initiatives Worldwide. 2022. Available online: https://www.statista.com/statistics/1305916/main-sustainability-initiatives-by-brands-worldwide/ (accessed on 28 January 2024).
- Lee, O. Comparing Major Fashion Brands: GAP, H&M, Ralph Lauren, Nike, and Adidas—A Look at Sustainability and Eco-friendly Practices. Available online: https://www.linkedin.com/pulse/comparing-major-fashion-brands-gap-hm-ralph-lauren-nike-oliver-lee/ (accessed on 28 January 2024).
- Paul, J.; Modi, A.; Patel, J. Predicting green product consumption using theory of planned behavior and reasoned action. J. Retail. Consum. Serv. 2016, 29, 123–134. [Google Scholar] [CrossRef]
- Persaud, A.; Schillo, S.R. Purchasing organic products: Role of social context and consumer innovativeness. Mark. Intell. Plan. 2017, 35, 130–146. [Google Scholar] [CrossRef]
- Kyle, V.A.; White, K.M.; Hyde, M.K.; Occhipinti, S. The Role of Goal Importance in Predicting University Students’ High Academic Performance. Aust. J. Educ. Dev. Psychol. 2014, 14, 17–28. [Google Scholar]
- Lin, S.-C.; Nadlifatin, R.; Amna, A.; Persada, S.; Razif, M. Investigating citizen behavior intention on mandatory and voluntary Pro-Environmental programs through a pro-environmental planned behavior model. Sustainability 2017, 9, 1289. [Google Scholar] [CrossRef]
- Wu, C.; He, X. Environmental aesthetic value influences the intention for moral behavior: Changes in behavioral moral judgment. Int. J. Environ. Res. Public Health 2021, 18, 6477. [Google Scholar] [CrossRef]
- Dwivedi, A.; Agrawal, D.; Jha, A.; Gastaldi, M.; Paul, S.K.; D’Adamo, I. Addressing the challenges to sustainable initiatives in value chain flexibility: Implications for Sustainable Development Goals. Glob. J. Flex. Syst. Manag. 2021, 22, 179–197. [Google Scholar] [CrossRef]
- Ajzen, I. The theory of planned behavior: Frequently asked questions. Hum. Behav. Emerg. Technol. 2020, 2, 314–324. [Google Scholar] [CrossRef]
- Alam, S.S.; Ahmad, M.; Ho, Y.-H.; Omar, N.A.; Lin, C.-Y. Applying an extended theory of planned behavior to sustainable food consumption. Sustainability 2020, 12, 8394. [Google Scholar] [CrossRef]
- Ruangkanjanases, A.; You, J.-J.; Chien, S.-W.; Ma, Y.; Chen, S.-C.; Chao, L.-C. Elucidating the effect of antecedents on consumers’ green purchase intention: An extension of the theory of planned behavior. Front. Psychol. 2020, 11, 1433. [Google Scholar] [CrossRef]
- Nezakati, H.; Hosseinpour, M.; Sidin, S.M.; Yee, W.F. Consumer’s Intention of Purchase Sustainable Products: The Moderating Role of Attitude and Trust. J. Mark. Manag. 2015, 7, 40–49. [Google Scholar]
- Maichum, K.; Parichatnon, S.; Peng, K.-C. Application of the extended theory of planned behavior model to investigate purchase intention of green products among Thai consumers. Sustainability 2016, 8, 1077. [Google Scholar] [CrossRef]
- Nekmahmud, M.; Fekete-Farkas, M. Why not green marketing? Determinates of consumers’ intention to green purchase decision in a new developing nation. Sustainability 2020, 12, 7880. [Google Scholar] [CrossRef]
- Tompa, O.; Lakner, Z.; Oláh, J.; Popp, J.; Kiss, A. Is the sustainable choice A healthy choice?—Water footprint consequence of changing dietary patterns. Nutrients 2020, 12, 2578. [Google Scholar] [CrossRef]
- Cheung, M.F.Y.; To, W.M. An extended model of value-attitude-behavior to explain Chinese consumers’ green purchase behavior. J. Retail. Consum. Serv. 2019, 50, 145–153. [Google Scholar] [CrossRef]
- Hamzah, M.I.; Tanwir, N.S. Do pro-environmental factors lead to purchase intention of hybrid vehicles? the moderating effects of environmental knowledge. J. Clean. Prod. 2021, 279, 123643. [Google Scholar] [CrossRef]
- Jan, I.U.; Ji, S.; Yeo, C. Values and green product purchase behavior: The moderating effects of the role of government and Media Exposure. Sustainability 2019, 11, 6642. [Google Scholar] [CrossRef]
- Ansu-Mensah, P. Green product awareness effect on green purchase intentions of University Students’: An emerging market’s perspective. Future Bus. J. 2021, 7, 48. [Google Scholar] [CrossRef]
- Lin, P.-C.; Huang, Y.-H. The influence factors on choice behavior regarding green products based on the theory of consumption values. J. Clean. Prod. 2012, 22, 11–18. [Google Scholar] [CrossRef]
- Awuni, J.; Du, J.; Yiranbon, E. Factors influencing green purchasing behaviors: Some insights from Tamale, Ghana. Br. J. Econ. Manag. Trade 2016, 14, 1–12. [Google Scholar] [CrossRef] [PubMed]
- Mohd Suki, N.; Mohd Suki, N. Consumption values and consumer environmental concern regarding green products. Int. J. Sustain. Dev. World Ecol. 2015, 22, 269–278. [Google Scholar] [CrossRef]
- Tang, Y.; Wang, X.; Lu, P. Chinese consumer attitude and purchase intent towards Green Products. Asia-Pac. J. Bus. Adm. 2014, 6, 84–96. [Google Scholar] [CrossRef]
- Dong, X.; Yuan, P.; Xu, J.; Lin, X. How government regulations and consumer behavior influence manufacturers’ product green degree decision-making: An agent-based model. Wirel. Commun. Mob. Comput. 2021, 2021, 5582140. [Google Scholar]
- Chin, J.; Jiang, B.; Mufidah, I.; Persada, S.; Noer, B. The investigation of consumers’ behavior intention in using green skincare products: A Pro-Environmental Behavior Model Approach. Sustainability 2018, 10, 3922. [Google Scholar] [CrossRef]
- Razif, M.; Nadlifatin, R.; Lin, S.-C.; Persada, S.F.; Belgiawan, P.F. An assessment model of Indonesian citizens’ intention to participate on Environmental Impact Assessment (EIA): A behavioral perspective. Procedia Environ. Sci. 2015, 28, 3–10. [Google Scholar]
- Pourmand, G.; Doshmangir, L.; Ahmadi, A.; Noori, M.; Rezaeifar, A.; Mashhadi, R.; Aziminia, R.; Pourmand, A.; Gordeev, V.S. An application of the theory of planned behavior to self-care in patients with hypertension. BMC Public Health 2020, 20, 1290. [Google Scholar] [CrossRef]
- Devika, R.; Harikrishna, M.; Anjaneyulu, M.V. Influence of psychological factors in mode choice decision making: A structural equation modeling approach. Transp. Res. Procedia 2020, 48, 2821–2830. [Google Scholar] [CrossRef]
- Qi, X.; Ploeger, A. Explaining consumers’ intentions towards purchasing Green Food in Qingdao, China: The Amendment and extension of the theory of planned behavior. Appetite 2019, 133, 414–422. [Google Scholar] [CrossRef]
- Carfora, V.; Cavallo, C.; Catellani, P.; Del Giudice, T.; Cicia, G. Why do consumers intend to purchase natural food? Integrating theory of planned behavior, value-belief-norm theory, and trust. Nutrients 2021, 13, 1904. [Google Scholar] [CrossRef]
- Patma, T.S.; Kusumawati, A.; Mauludin, H.; Zaini, A. Mediating effect of customer perceive value on experience quality and loyalty relationship. Utopía Prax. Latinoam. 2020, 6, 524–536. [Google Scholar]
- Al-Debei, M.M.; Al-Lozi, E.; Papazafeiropoulou, A. Why people keep coming back to Facebook: Explaining and predicting continuance participation from an extended theory of planned behaviour perspective. Decis. Support Syst. 2013, 55, 43–54. [Google Scholar] [CrossRef]
- Villagomez, Y.S.; Chacón, S.J. Perceived value as a mediating variable in the theory of planned behavior: Application to the intention of completing an master of business administration. Int. Rev. Manag. Mark. 2020, 10, 140–151. [Google Scholar] [CrossRef]
- Liu, H. Perceived value dimension, product involvement and purchase intention for Intangible Cultural Heritage Souvenir. Am. J. Ind. Bus. Manag. 2021, 11, 76–91. [Google Scholar] [CrossRef]
- Zhang, Y.; Xiao, C.; Zhou, G. Willingness to pay a price premium for energy-saving appliances: Role of perceived value and energy efficiency labeling. J. Clean. Prod. 2020, 242, 118555. [Google Scholar] [CrossRef]
- Şener, T.; Bişkin, F.; Kılınç, N. Sustainable dressing: Consumers’ value perceptions towards slow fashion. Bus. Strategy Environ. 2019, 28, 1548–1557. [Google Scholar] [CrossRef]
- Stratton, S.J. Population research: Convenience sampling strategies. Prehosp. Disaster Med. 2021, 36, 373–374. [Google Scholar] [CrossRef] [PubMed]
- Altes, G.C.; Ong, A.K.; German, J.D. Determining factors affecting Filipino consumers’ behavioral intention to use cloud storage services: An extended technology acceptance model integrating Valence Framework. Heliyon 2024, 10, e26447. [Google Scholar] [CrossRef]
- Andrade, C. The inconvenient truth about convenience and purposive samples. Indian J. Psychol. Med. 2020, 43, 86–88. [Google Scholar] [CrossRef]
- Jager, J.; Putnick, D.L.; Bornstein, M.H. More than just convenient: The scientific merits of homogeneous convenience samples. Monogr. Soc. Res. Child Dev. 2017, 82, 13–30. [Google Scholar] [CrossRef]
- Podsakoff, P.M.; MacKenzie, S.B.; Lee, J.-Y.; Podsakoff, N.P. Common method biases in behavioral research: A critical review of the literature and recommended remedies. J. Appl. Psychol. 2003, 88, 879–903. [Google Scholar] [CrossRef] [PubMed]
- Ribeiro, M.A.; Seyfi, S.; Elhoushy, S.; Woosnam, K.M.; Patwardhan, V. Determinants of generation Z pro-environmental travel behaviour: The moderating role of green consumption values. J. Sustain. Tour. 2023; ahead of print. [Google Scholar]
- Prasetyo, Y.T.; Ong, A.K.; Concepcion, G.K.; Navata, F.M.; Robles, R.A.; Tomagos, I.J.; Young, M.N.; Diaz, J.F.; Nadlifatin, R.; Redi, A.A. Determining factors affecting acceptance of e-learning platforms during the COVID-19 pandemic: Integrating Extended Technology Acceptance Model and Delone & McLean is success model. Sustainability 2021, 13, 8365. [Google Scholar] [CrossRef]
- Al-Gahtani, S.S. Empirical investigation of e-learning acceptance and assimilation: A structural equation model. Appl. Comput. Inform. 2016, 12, 27–50. [Google Scholar] [CrossRef]
- Hair, J.F.; Gabriel, M.; Patel, V. AMOS Covariance-Based Structural Equation Modeling (CB-SEM): Guidelines on Its Application as a Marketing Research Tool. Braz. J. Mark. 2014, 13, 44–55. [Google Scholar]
- Dash, G.; Paul, J. CB-SEM vs PLS-SEM methods for research in Social Sciences and Technology forecasting. Technol. Forecast. Soc. Chang. 2021, 173, 121092. [Google Scholar] [CrossRef]
- Yu, T.-Y.; Yu, T.-K.; Chao, C.-M. Understanding Taiwanese undergraduate students’ pro-environmental behavioral intention towards green products in the fight against climate change. J. Clean. Prod. 2017, 161, 390–402. [Google Scholar] [CrossRef]
- Cheah, J.; Memon, M.; Richard, J.; Ting, H.; Cham, T. CB-Sem latent interaction: Unconstrained and orthogonalized approaches. Australas. Mark. J. 2020, 28, 218–234. [Google Scholar] [CrossRef]
- Kang, H.; Ahn, J.-W. Model setting and interpretation of results in research using structural equation modeling: A checklist with Guiding Questions for Reporting. Asian Nurs. Res. 2021, 15, 157–162. [Google Scholar] [CrossRef]
- Akinyode, B.F. The Use of Structural Equation Modeling (SEM) in Built Environment Disciplines. Res. Humanit. Soc. Sci. 2016, 6, 109–120. [Google Scholar]
- Kim, H.; Ku, B.; Kim, J.Y.; Park, Y.-J.; Park, Y.-B. Confirmatory and exploratory factor analysis for validating the Phlegm Pattern Questionnaire for Healthy Subjects. Evid.-Based Complement. Altern. Med. 2016, 2016, 2696019. [Google Scholar] [CrossRef]
- Rahardja, U.; Hongsuchon, T.; Hariguna, T.; Ruangkanjanases, A. Understanding impact sustainable intention of S-Commerce Activities: The role of customer experiences, perceived value, and mediation of Relationship Quality. Sustainability 2021, 13, 11492. [Google Scholar] [CrossRef]
- Liu, P.; Li, M.; Dai, D.; Guo, L. The effects of social commerce environmental characteristics on customers’ purchase intentions: The chain mediating effect of customer-to-customer interaction and customer-perceived value. Electron. Commer. Res. Appl. 2021, 48, 101073. [Google Scholar] [CrossRef]
- Tian, Y.; Wang, Y.; Xie, X.; Jiao, J.; Jiao, H. The impact of business-government relations on firms’ innovation: Evidence from Chinese Manufacturing Industry. Technol. Forecast. Soc. Chang. 2019, 143, 1–8. [Google Scholar] [CrossRef]
- Gibson, K.E.; Lamm, A.J.; Woosnam, K.M.; Croom, D.B. Predicting intent to conserve freshwater resources using the theory of planned behavior (TPB). Water 2021, 13, 2581. [Google Scholar] [CrossRef]
- Duong, C.D.; Doan, X.H.; Dam, K.V. The Role of Perceived Environmental Responsibility and Environmental Concern on Shaping Green Purchase Intention. Vision 2022. [Google Scholar] [CrossRef]
- Tung, C.M.; Ho, S.-H. The influence of environmental awareness on intent to use electric scooters: Perspectives based on the theory of planned behavior. J. Bus. Manag. Sci. 2021, 9, 156–164. [Google Scholar]
- Wong, S.-L.; Hsu, C.-C.; Chen, H.-S. To buy or not to buy? consumer attitudes and purchase intentions for Suboptimal Food. Int. J. Environ. Res. Public Health 2018, 15, 1431. [Google Scholar] [CrossRef]
- Lu, K.; Wang, X. Analysis of perceived value and travelers’ behavioral intention to adopt ride-hailing services: Case of Nanjing, China. J. Adv. Transp. 2020, 2020, 4380610. [Google Scholar] [CrossRef]
- Gounaris, S.P.; Tzempelikos, N.A.; Chatzipanagiotou, K. The relationships of customer-perceived value, satisfaction, loyalty and behavioral intentions. J. Relatsh. Mark. 2007, 6, 63–87. [Google Scholar] [CrossRef]
- Alshibly, H.H. Customer perceived value in social commerce: An exploration of its antecedents and consequences. J. Manag. Res. 2014, 7, 17. [Google Scholar] [CrossRef]
- Salehzadeh, R.; Pool, J.K. Brand attitude and perceived value and purchase intention toward Global Luxury Brands. J. Int. Consum. Mark. 2016, 29, 74–82. [Google Scholar] [CrossRef]
- Ondang, J.P. Influence of Perceived Value and Attitude Toward Consumer Purchase Intention to Billy Coffe House Customer at Mega Smart Area Manado. J. Berk. Ilm. Efisiensi 2015, 15, 777–952. [Google Scholar]
- Yue, B.; Sheng, G.; She, S.; Xu, J. Impact of consumer environmental responsibility on green consumption behavior in China: The role of environmental concern and price sensitivity. Sustainability 2020, 12, 2074. [Google Scholar] [CrossRef]



| Characteristics | Category | N | % |
|---|---|---|---|
| Gender | Male | 145 | 48.3% |
| Female | 155 | 51.7% | |
| Total | 300 | 100% | |
| Age | Below 18 years old | 19 | 6.3% |
| 18–25 years old | 217 | 72.3% | |
| 26–35 years old | 29 | 9.7% | |
| 36–45 years old | 15 | 5% | |
| 46–55 years old | 18 | 6% | |
| 56–65 years old | 2 | 0.7% | |
| 66 years old and above | 0 | 0% | |
| Total | 300 | 100% | |
| Status | Single | 271 | 90.3% |
| Married | 28 | 9.3% | |
| Separated | 1 | 0.4% | |
| Widowed | 0 | 0% | |
| Total | 300 | 100% | |
| Area of Residence | Urban | 259 | 86.3% |
| Rural | 41 | 13.7% | |
| Total | 300 | 100% | |
| Employment | Student | 215 | 71.7% |
| Unemployed | 6 | 2% | |
| Employed | 60 | 20% | |
| Self-Employed | 19 | 6.3% | |
| Total | 300 | 100% | |
| Education Level | Finished college or graduate degree | 85 | 28.3% |
| Attended college | 183 | 61% | |
| Attended high school/senior high school | 31 | 10.3% | |
| Attended grade school | 1 | 0.3% | |
| Total | 300 | 100% | |
| Household size | 1–2 people | 25 | 8.3% |
| 3–4 people | 116 | 38.7% | |
| 5–6 people | 109 | 36.3% | |
| Above 6 people | 50 | 16.7% | |
| Total | 300 | 100% | |
| Total Monthly Income/Allowance | Less than 10,000 | 95 | 31.7% |
| 10,001–20,000 | 64 | 21.3% | |
| 20,001–30,000 | 44 | 14.7% | |
| 30,001–40,000 | 28 | 9.3% | |
| 40,001–50,000 | 21 | 7% | |
| Above 50,000 | 48 | 16% | |
| Total | 300 | 100% | |
| Frequency of Buying Green Products Made from Name-Brand Shops | At least every 1–3 months | 164 | 54.7% |
| 3–5 months | 62 | 20.7% | |
| 6–9 months | 34 | 11.3% | |
| 10–12 months | 40 | 13.3% | |
| Total | 300 | 100% |
| Variable | Item | Mean | StD | Factor Loading | |
|---|---|---|---|---|---|
| Initial | Final | ||||
| Behavioral Intentions | BI1 | 4.2100 | 0.73555 | 0.830 | 0.820 |
| BI2 | 4.1800 | 0.75907 | 0.839 | 0.829 | |
| BI3 | 4.0900 | 0.82715 | 0.709 | 0.695 | |
| BI4 | 4.1500 | 0.73664 | 0.785 | 0.773 | |
| BI5 | 4.1733 | 0.79922 | 0.774 | 0.762 | |
| Customer-Perceived Value | CPV1 | 4.0800 | 0.82616 | 0.715 | 0.699 |
| CPV2 | 4.1200 | 0.77087 | 0.800 | 0.787 | |
| CPV3 | 4.1433 | 0.79891 | 0.783 | 0.769 | |
| CPV4 | 4.2000 | 0.75403 | 0.741 | 0.726 | |
| CPV5 | 4.2400 | 0.74223 | 0.801 | 0.788 | |
| Subjective Norms | SN1 | 3.8100 | 0.88497 | 0.848 | 0.830 |
| SN2 | 4.0300 | 0.75121 | 0.784 | 0.763 | |
| SN3 | 3.8667 | 0.81513 | 0.836 | 0.818 | |
| SN4 | 3.8633 | 0.94213 | 0.696 | 0.675 | |
| SN5 | 3.4267 | 0.87012 | 0.598 | 0.594 | |
| Attitude | A1 | 4.2533 | 0.71941 | 0.686 | 0.666 |
| A2 | 4.2533 | 0.76448 | 0.786 | 0.770 | |
| A3 | 4.2067 | 0.79964 | 0.779 | 0.762 | |
| A4 | 4.2767 | 0.71308 | 0.791 | 0.775 | |
| A5 | 4.2100 | 0.77540 | 0.737 | 0.717 | |
| A6 | 4.1700 | 0.77660 | 0.744 | 0.727 | |
| Perceived Behavioral Control | PBC1 | 4.1300 | 0.78432 | 0.723 | 0.719 |
| PBC2 | 4.2633 | 0.70875 | 0.698 | 0.695 | |
| PBC3 | 4.2467 | 0.72173 | 0.714 | 0.712 | |
| PBC4 | 4.1633 | 0.77373 | 0.690 | 0.684 | |
| PBC5 | 4.1067 | 0.80672 | 0.759 | 0.755 | |
| PBC6 | 4.2500 | 0.77211 | 0.709 | 0.705 | |
| Perceived Environmental Concern | ENV1 | 4.4133 | 0.69577 | 0.689 | 0.689 |
| ENV2 | 4.3233 | 0.73069 | 0.822 | 0.822 | |
| ENV3 | 4.3633 | 0.71626 | 0.832 | 0.832 | |
| ENV4 | 4.3400 | 0.77873 | 0.807 | 0.808 | |
| ENV5 | 4.3233 | 0.73978 | 0.857 | 0.857 | |
| Perceived Economic Concern | ECO1 | 4.2433 | 0.82039 | 0.670 | - |
| ECO2 | 4.3833 | 0.70097 | 0.699 | - | |
| ECO3 | 4.4000 | 0.70829 | 0.720 | - | |
| ECO4 | 4.3167 | 0.76922 | 0.749 | - | |
| ECO5 | 4.3867 | 0.73868 | 0.763 | - | |
| Perceived Authority Support | PAS1 | 4.2267 | 0.70967 | 0.784 | 0.784 |
| PAS2 | 4.2267 | 0.75533 | 0.772 | 0.772 | |
| PAS3 | 4.0400 | 0.90247 | 0.670 | 0.669 | |
| PAS4 | 4.1167 | 0.81564 | 0.677 | 0.677 | |
| PAS5 | 4.2467 | 0.71240 | 0.767 | 0.768 | |
| Factor | Cronbach’s α | Average Variance Extracted (AVE) | Composite Reliability (CR) |
|---|---|---|---|
| Behavioral Intentions | 0.905 | 0.604 | 0.884 |
| Customer-Perceived Value | 0.902 | 0.569 | 0.868 |
| Subjective Norms | 0.856 | 0.550 | 0.857 |
| Attitude | 0.908 | 0.543 | 0.877 |
| Perceived Behavioral Control | 0.878 | 0.507 | 0.861 |
| Perceived Environmental Concern | 0.901 | 0.646 | 0.901 |
| Perceived Authority Support | 0.860 | 0.541 | 0.854 |
| Goodness of Fit Measures | Parameter Estimates | Minimum Cutoff | Suggested by |
|---|---|---|---|
| Incremental Fit Index (IFI) | 0.930 | >0.80 | Akinyode [78] |
| Tucker–Lewis Index (TLI) | 0.929 | >0.80 | Akinyode [78] |
| Comparative Fit Index (CFI) | 0.940 | >0.80 | Akinyode [78] |
| Goodness of Fit Index (GFI) | 0.846 | >0.80 | Akinyode [78] |
| Adjusted Goodness of Fit Index (AGFI) | 0.811 | >0.80 | Akinyode [78] |
| Root Mean Square Error of Approximation (RMSEA) | 0.051 | <0.07 | Kim et al. [79] |
Disclaimer/Publisher’s Note: The statements, opinions and data contained in all publications are solely those of the individual author(s) and contributor(s) and not of MDPI and/or the editor(s). MDPI and/or the editor(s) disclaim responsibility for any injury to people or property resulting from any ideas, methods, instructions or products referred to in the content. |
© 2024 by the authors. Licensee MDPI, Basel, Switzerland. This article is an open access article distributed under the terms and conditions of the Creative Commons Attribution (CC BY) license (https://creativecommons.org/licenses/by/4.0/).
Share and Cite
Bajar, R.G.C.A.; Ong, A.K.S.; German, J.D. Determining Sustainable Purchase Behavior for Green Products from Name-Brand Shops: A Gen Z Perspective in a Developing Country. Sustainability 2024, 16, 3747. https://doi.org/10.3390/su16093747
Bajar RGCA, Ong AKS, German JD. Determining Sustainable Purchase Behavior for Green Products from Name-Brand Shops: A Gen Z Perspective in a Developing Country. Sustainability. 2024; 16(9):3747. https://doi.org/10.3390/su16093747
Chicago/Turabian StyleBajar, Raven Gio Charles A., Ardvin Kester S. Ong, and Josephine D. German. 2024. "Determining Sustainable Purchase Behavior for Green Products from Name-Brand Shops: A Gen Z Perspective in a Developing Country" Sustainability 16, no. 9: 3747. https://doi.org/10.3390/su16093747
APA StyleBajar, R. G. C. A., Ong, A. K. S., & German, J. D. (2024). Determining Sustainable Purchase Behavior for Green Products from Name-Brand Shops: A Gen Z Perspective in a Developing Country. Sustainability, 16(9), 3747. https://doi.org/10.3390/su16093747

