Exploring the Nexus of Perceived Organizational CSR Engagement, Job Satisfaction, Organizational Pride, and Involvement in CSR Activities: Evidence from an Emerging Economy
Abstract
1. Introduction
2. Review of Literature and Formulation of Hypothesis
2.1. Employees’ Evaluation of Perceived Organizational CSR Engagement
2.2. Job Satisfaction Due to CSR
2.3. Organizational Pride
2.4. Employees’ Involvement with CSR Activities
3. Methods
4. Results
4.1. Measurement Model Analysis
4.2. Structural Model Assessment
5. Discussion
6. Conclusions
Author Contributions
Funding
Institutional Review Board Statement
Informed Consent Statement
Data Availability Statement
Conflicts of Interest
Appendix A
| CSR Engagement | |
| EVAL1 | I like corporate advertisements that promote social responsibility activities. |
| EVAL2 * | I recognize the company’s social responsibility engagement that is presented in the media. |
| EVAL3 | I am informed about the company’s social responsibility activities and hold them in high regard. |
| EVAL4 | Social responsibility initiatives fully comply with the company’s overarching operations and actions in the market. |
| EVAL5 | I endorse my company’s exposure in the media on its corporate social responsibility initiatives. |
| Job satisfaction due to CSR | |
| SAT1 * | I am satisfied with working for a company that is engaged in corporate social responsibility practices. |
| SAT2 * | I enjoy being a part of a company that creates a respectable image by engaging in corporate social responsibility activities. |
| SAT3 | I enjoy working for a company that consistently carries out its activities through corporate social responsibility engagement. |
| SAT4 | I hold a favorable view of the corporate social responsibility initiatives undertaken by my company, and I am delighted to be a part of them. |
| SAT5 * | It makes me happy to be a part of a team that applies the highest ethical standards and best business practice through corporate social responsibility engagement. |
| Organizational pride | |
| ORGPR1 * | I am proud to be a part of a company that carries out social responsibility activities. |
| ORGPR2 | I frequently express my utmost praise for the company’s social responsibility engagement. |
| ORGPR3 * | There is an intense sense of connection with the company’s social responsibility activities. |
| ORGPR4 | I am devoted to the company that consistently carries out activities through corporate social responsibility engagement. |
| ORGPR5 | It gives me great pride and satisfaction to belong to a socially responsible company. |
| Involvement with the company’s CSR activities | |
| INV1 | I would be happy to take part in one of the social responsibility activities regularly carried out by the company. |
| INV2 * | The company’s social responsibility activities have a direct influence on my personal beliefs and attitudes. |
| INV3 | I am willing to provide my advice and share my experience to help the company expand its social responsibility initiatives. |
| INV4 | I am ready to invest an additional effort to engage in the company’s social responsibility initiatives. |
| INV5 | I am willing to devote a portion of my time to contributing to some of the company’s social responsibility activities. |
References
- Yilmaz, A.K.; Ali, I.; Flouris, T. The effect of Corporate Social Responsibility on pride in membership, job satisfaction and employee engagement. Br. J. Econ. Manag. Trade 2015, 9, 1–12. [Google Scholar] [CrossRef]
- Asrar-ul-Haq, M.; Kuchinke, K.P.; Iqbal, A. The relationship between corporate social responsibility, job satisfaction, and organizational commitment: Case of Pakistani higher education. J. Clean. Prod. 2017, 142, 2352–2363. [Google Scholar] [CrossRef]
- Hahn, T.; Sharma, G.; Glavas, A. Employee-CSR tensions: Drivers of employee (dis)engagement with contested CSR initiatives. J. Manag. Stud. 2023. [Google Scholar] [CrossRef]
- Du, S.; Bhattacharya, C.B.; Sen, S. Maximizing business returns to corporate social responsibility (CSR): The role of CSR communication. Int. J. Manag. Rev. 2010, 12, 8–19. [Google Scholar] [CrossRef]
- Farooq, O.; Payaud, M.; Merunka, D.; Valette-Florence, P. The impact of corporate social responsibility on organizational commitment: Exploring multiple mediation mechanisms. J. Bus. Ethics 2014, 125, 563–5801. [Google Scholar] [CrossRef]
- De Roeck, K.; Maon, F. Building the theoretical puzzle of employees’ reactions to corporate social responsibility: An integrative conceptual framework and research agenda. J. Bus. Ethics 2018, 149, 609–625. [Google Scholar] [CrossRef]
- Bauman, C.W.; Skitka, L. Corporate social responsibility as a source of employee satisfaction. Res. Organ. Behav. 2012, 32, 63–86. [Google Scholar] [CrossRef]
- Vlachos, P.A.; Panagopoulos, N.G.; Rapp, A.A. Feeling good by doing good: Employee CSR-induced attribution, job satisfaction, and charismatic leadership. J. Bus. Ethics 2013, 118, 577–588. [Google Scholar] [CrossRef]
- Lee, E.M.; Park, S.Y.; Lee, H.J. Employee perception of CSR activities: Its antecedents and consequences. J. Bus. Res. 2013, 66, 1716–1724. [Google Scholar] [CrossRef]
- De Roeck, K.; Marique, G.; Stinglhamber, F.; Swaen, V. Understanding employees’ responses to CSR: Mediating roles of overall justice and organizational identification. Int. J. Hum. Resour. Manag. 2014, 25, 91–112. [Google Scholar] [CrossRef]
- Glavas, A. Corporate social responsibility, and organizational psychology: An integrative review. Front. Psychol. 2016, 7, 144. [Google Scholar] [CrossRef]
- Opoku-Dakwa, A.; Chen, C.C.; Rupp, D.E. CSR initiative characteristics and employee engagement: An impact-based perspective. J. Organ. Behav. 2018, 39, 580–593. [Google Scholar] [CrossRef]
- Bhattacharya, C.B.; Korschun, D.; Sen, S. Strengthening stakeholder–company relationships through mutually beneficial corporate social responsibility initiatives. J. Bus. Ethics 2009, 85, 257–272. [Google Scholar] [CrossRef]
- Khuong, M.N.; Truong An, N.K.; Hang, T.T.T. Stakeholders and Corporate Social Responsibility (CSR) programme as key sustainable development strategies to promote corporate reputation—Evidence from Vietnam. Cogent Bus. Manag. 2021, 8, 1917333. [Google Scholar] [CrossRef]
- Du, S.; Bhattacharya, C.B.; Sen, S. CSR, multi-faceted job-products, and employee outcomes. J. Bus. Ethics 2015, 131, 319–335. [Google Scholar] [CrossRef]
- Kunz, J. Corporate social responsibility and employees motivation—Broadening the perspective. Schmalenbach Bus. Rev. 2020, 72, 159–191. [Google Scholar] [CrossRef]
- Schaefer, S.D.; Terlutter, R.; Diehl, S. Talking about CSR matters: Employees’ perception of and reaction to their company’s CSR communication in four different CSR domains. Int. J. Advert. 2020, 39, 191–212. [Google Scholar] [CrossRef]
- Rupp, D.E.; Ganapathi, J.; Aguilera, R.V.; Williams, C.A. Employee reactions to corporate social responsibility: An organizational justice framework. J. Organ. Behav. 2006, 27, 537–543. [Google Scholar] [CrossRef]
- Paruzel, A.; Klug, H.J.P.; Maier, G.W. The relationship between perceived corporate social responsibility and employee-related outcomes: A meta-analysis. Front. Psychol. 2021, 12, 607108. [Google Scholar] [CrossRef] [PubMed]
- Glavas, A.; Kelley, K. The effects of perceived corporate social responsibility on employee attitudes. Bus. Ethics Q. 2014, 24, 165–202. [Google Scholar] [CrossRef]
- Mueller, K.; Hattrup, K.; Spiess, S.-O.; Lin-Hi, N. The effects of corporate social responsibility on employees’ affective commitment: A cross cultural investigation. J. Appl. Psychol. 2012, 97, 1186–1200. [Google Scholar] [CrossRef] [PubMed]
- El Akremi, A.; Gond, J.P.; Swaen, V.; De Roeck, K.; Igalens, J. How do employees perceive corporate responsibility? Development and validation of a multidimensional corporate stakeholder responsibility scale. J. Manag. 2018, 44, 619–657. [Google Scholar] [CrossRef]
- Suh, Y.J. The role of relational social capital and communication in the relationship between CSR and employee attitudes: A multilevel analysis. J. Leadersh. Organ. Stud. 2016, 23, 410–423. [Google Scholar] [CrossRef]
- Wang, W.; Fu, Y.; Qiu, H.; Moore, J.H.; Wang, Z. Corporate social responsibility and employee outcomes: A moderated mediation model of organizational identification and moral identity. Front. Psychol. 2017, 8, 1906. [Google Scholar] [CrossRef] [PubMed]
- Murshed, F.; Sen, S.; Savitskie, K.; Xu, H. CSR and job satisfaction: Role of CSR importance to employee and procedural justice. J. Mark. Theory Pract. 2021, 29, 518–533. [Google Scholar] [CrossRef]
- Panagopoulos, N.G.; Rapp, A.A.; Vlachos, P.A. I think they think we are good citizens: Meta-perceptions as antecedents of employees’ reactions to CSR. J. Bus. Res. 2016, 69, 2781–2790. [Google Scholar] [CrossRef]
- Turker, D. Measuring CSR: A scale development study. J. Bus. Ethics 2009, 85, 411–427. [Google Scholar] [CrossRef]
- Rupp, D.E.; Shao, R.; Thornton, M.A.; Skarlicki, D.P. Applicants’ and employees’ reactions to corporate social responsibility: The moderating effects of first-party justice perceptions and moral identity. Pers. Psychol. 2013, 66, 895–933. [Google Scholar] [CrossRef]
- McNamara, T.K.; Carapinha, R.; Pitt-Catsouphes, M.; Valcour, M.; Lobel, S. Corporate social responsibility and employee outcomes: The role of country context. Bus. Ethics A Eur. Rev. 2017, 26, 413–427. [Google Scholar] [CrossRef]
- Memon, K.R.; Zada, M.; Ghani, B.; Ullah, R.; Azim, M.T.; Mubarik, M.S.; Vega-Muñoz, A.; Castillo, D. Linking corporate social responsibility to workplace deviant behaviors: Mediating role of job satisfaction. Front. Psychol. 2021, 12, 803481. [Google Scholar] [CrossRef] [PubMed]
- Dziuba, S.T.; Ingaldi, M.; Zhuravskaya, M. Employees’ job satisfaction and their work performance as elements influencing work safety. Syst. Saf. Hum. Tech. Facil. Environ. 2020, 2, 18–25. [Google Scholar] [CrossRef]
- Pikl, L. The relationship between organizational pride, job characteristics and job satisfaction: A literature review. In Proceedings of the 7th FEB International Scientific Conference: Strengthening Resilience by Sustainable Economy and Business—Towards the SDGs, Maribor, Slovenia, 16 May 2023; Nedelko, Z., Korez Vide, R., Eds.; University Publishing House of the University of Maribor: Maribor, Slovenia, 2023; pp. 329–336. [Google Scholar]
- Curado, C.; Henriques, P.L.; Jerónimo, H.M.; Azevedo, J. The contribution of communication to employee satisfaction in service firms: A causal configurational analysis. Vision J. Bus. Perspect. 2022, 1–14. [Google Scholar] [CrossRef]
- Story, J.S.P.; Castanheira, F. Corporate social responsibility and employee performance: Mediation role of job satisfaction and affective commitment. Corp. Soc. Responsib. Environ. Manag. 2019, 26, 1361–1370. [Google Scholar] [CrossRef]
- Zhu, Q.; Yin, H.; Liu, J.; Lai, K.H. How is employee perception of organizational efforts in corporate social responsibility related to their satisfaction and loyalty towards developing harmonious society in Chinese enterprises? Corp. Soc. Responsib. Environ. Manag. 2014, 21, 28–40. [Google Scholar] [CrossRef]
- Korschun, D.; Bhattacharya, C.B.; Swain, S.D. Corporate social responsibility, customer orientation, and the job performance of frontline employees. J. Mark. 2014, 78, 20–37. [Google Scholar] [CrossRef]
- Wisse, B.; van Eijbergen, R.; Rietzschel, E.F.; Scheibe, S. Catering to the needs of an aging workforce: The role of employee age in the relationship between CSR and employee satisfaction. J. Bus. Ethics 2018, 147, 875–888. [Google Scholar] [CrossRef]
- Zhou, Z.; Luo, B.N.; Tang, T.L. Corporate social responsibility excites “exponential” positive engagement: The Matthew effect in CSR and sustainability policy. Corp. Soc. Responsib. Environ. Manag. 2017, 25, 339–354. [Google Scholar] [CrossRef]
- Miethlich, B.; Beliakova, M.; Voropaeva, L.; Ustyuzhina, O.; Yurieva, T. Internal corporate policy: CSR and employee satisfaction. Empl. Responsib. Rights J. 2023, 35, 127–141. [Google Scholar] [CrossRef]
- Cheah, J.S.S.; Lim, K.-H. Effects of internal and external corporate social responsibility on employee job satisfaction during a pandemic: A medical device industry perspective. Eur. Manag. J. 2023, in press. [Google Scholar] [CrossRef] [PubMed]
- Barakat, S.R.; Isabella, G.; Boaventura, J.M.G.; Mazzon, J.A. The influence of corporate social responsibility on employee satisfaction. Manag. Decis. 2016, 54, 2325–2339. [Google Scholar] [CrossRef]
- González-Morales, O.; Galván-Sánchez, I.; Román-Cervantes, C. Social responsibility as a source of satisfaction for worker-members in a social economy transport company. Res. Transp. Bus. Manag. 2023, 51, 101070. [Google Scholar] [CrossRef]
- Valentine, S.; Fleischman, G. Ethics programs, perceived corporate social responsibility and job satisfaction. J. Bus. Ethics 2008, 77, 159–172. [Google Scholar] [CrossRef]
- Rosengren, S.; Bondesson, N. Consumer advertising as a signal of employer attractiveness. Int. J. Advert. 2014, 33, 253–269. [Google Scholar] [CrossRef]
- Popović Šević, N.; Slijepčević, M.; Ilić, M. The effects of company CSR on Generation Z—Example of an insurance company. In Sustainable Economic Development and Advancing Education Excellence in the Era of Global Pandemic, Proceedings of the 36th Ibima Conference, Granada, Spain, 4–5 November 2020; International Business Information Management Association (IBIMA): Madrid, Spain, 2020; pp. 10502–10514. [Google Scholar]
- Jones, D.A. Does serving the community also serve the company? J. Occup. Organ. Psychol. 2010, 83, 857–878. [Google Scholar] [CrossRef]
- Arnett, D.B.; Laverie, D.A.; McLane, C. Using job satisfaction and pride as internal-marketing tools. Cornell Hotel. Restaur. Adm. Q. 2002, 43, 87–96. [Google Scholar] [CrossRef]
- Doh, J.P.; Smith, R.R.; Stumpf, S.A.; Tymon, W.G. Pride and professionals: Retaining talent in emerging economies. J. Bus. Strategy 2011, 32, 35–42. [Google Scholar] [CrossRef]
- Tracy, J.L.; Robins, R.V. The psychological structure of pride: A tale of two facets. J. Pers. Soc. Psychol. 2007, 92, 506–525. [Google Scholar] [CrossRef] [PubMed]
- Mas-Machuca, M.; Berbegal-Mirabent, J.; Alegre, I. Work-life balance and its relationship with organizational pride and job satisfaction. J. Manag. Psychol. 2016, 31, 586–602. [Google Scholar] [CrossRef]
- Kraemer, T.; Gouthier, M.H.J. How organizational pride and emotional exhaustion explain turnover intention in call centers. J. Serv. Manag. 2014, 25, 125–148. [Google Scholar] [CrossRef]
- Masterson, C.; Liden, R.C.; Kluemper, D. Peeling back the layers: A multi-method investigation of organizational pride. In Proceedings of the 77th Annual Meeting of the Academy of Management—AOM, Atlanta, GA, USA, 4–8 August 2017. [Google Scholar]
- Nilawati, F.; Umar, N.; Kusdi, R.; Zainul, A. The influence of work life balance and organizational pride on job satisfaction and its impact on organizational citizenship behavior in five- and four-star hotels employee. Russ. J. Agric. Soc. Econ. Sci. 2019, 7, 191–196. [Google Scholar]
- Butler, T.D.; Armstrong, C.; Ellinger, A.; Franke, G. Employer trustworthiness, worker pride, and camaraderie as a source of competitive advantage: Evidence from great places to work. J. Strategy Manag. 2016, 9, 322–343. [Google Scholar] [CrossRef]
- Pereira, L.; Patrício, V.; Sempiterno, M.; Lopes da Costa, R.; Dias, A.; Antonio, N. How to Build Pride in the Workplace? Soc. Sci. 2021, 10, 104. [Google Scholar] [CrossRef]
- Sturm, R.; Jolly, P.; Williams, S. It’s a matter of organizational pride: How perceptions of organizational virtuousness and competence affect employee behaviors. J. Bus. Psychol. 2022, 37, 1079–1097. [Google Scholar] [CrossRef]
- Seyedpour, S.M.; Safari, A.; Isfahani, A.N. Formulating an organizational pride model for the National Iranian Oil Company. Cogent. Bus. Manag. 2020, 7, 1794679. [Google Scholar] [CrossRef]
- Jones, D.A.; Willness, C.R.; Madey, S. Why are job seekers attracted by corporate social performance? Experimental and field tests of three signal-based mechanisms. Acad. Manag. J. 2014, 57, 383–404. [Google Scholar] [CrossRef]
- Onkila, T. Pride or embarrassment? Employees’ emotions and corporate social responsibility. Corp. Soc. Responsib. Environ. Manag. 2015, 22, 222–236. [Google Scholar] [CrossRef]
- Collier, J.; Estebann, R. Corporate social responsibility and employee commitment. Bus. Ethics A Eur. Rev. 2007, 16, 19–33. [Google Scholar] [CrossRef]
- Ellemers, N.; Kingma, L.; van de Burgt, J.; Barreto, M. Corporate social responsibility as a source of employee morality, employee commitment and satisfaction. J. Organ. Moral Psychol. 2011, 1, 97–124. [Google Scholar]
- Widyanti, R.; Irhamni, G.; Silvia Ratna, B. Organizational justice and organizational pride to achieve job satisfaction and job performance. J. Southwest Jiaotong Univ. 2020, 55, 1–13. [Google Scholar] [CrossRef]
- Anh, N.T.H.; Tri, C.M.; Tu, L.T.N. The impact of work-life balance on JS, OP and commitment: A study in the service industry. HCMCOUJS-Econ. Bus. Adm. 2022, 12, 139–152. [Google Scholar]
- Wrzesniewski, A. Finding positive meaning in work. In Positive Organizational Scholarship: Foundations of a New Discipline; Carmeron, K.S., Dutton, J.E., Quinn, R.E., Eds.; Berrett-Koehler: San Francisco, CA, USA, 2003. [Google Scholar]
- Abraham, S. Job satisfaction as an antecedent to employee engagement. SIES J. Manag. 2012, 8, 27–36. [Google Scholar]
- Christian, M.S.; Garza, A.S.; Slaughter, J.E. Work engagement: A quantitative review and test of its relations with task and contextual performance. Pers. Psychol. 2011, 64, 89–136. [Google Scholar] [CrossRef]
- Kirkman, B.L.; Shapiro, D.L. The impact of cultural values on job satisfaction and organizational commitment in self-managing work teams: The mediating role of employee resistance. Acad. Manag. J. 2001, 44, 557–569. [Google Scholar] [CrossRef]
- Vlachos, P.A.; Epitropaki, O.; Panagopoulos, N.G.; Rapp, A.A. Causal attributions and employee reactions to corporate social responsibility. Ind. Organ. Psychol. 2013, 6, 334–337. [Google Scholar] [CrossRef]
- Rupp, D.E.; Mallory, D.B. Corporate social responsibility: Psychological, person-centric, and progressing. Annu. Rev. Organ. Psychol. Organ. Behav. 2015, 2, 211–236. [Google Scholar] [CrossRef]
- Glavas, A. Corporate social responsibility and employee engagement: Enabling employees to employ more of their whole selves at work. Front. Psychol. 2016, 7, 796. [Google Scholar] [CrossRef] [PubMed]
- Gupta, M. Corporate social responsibility, employee–company identification, and organizational commitment. Mediation by employee engagement. Curr. Psychol. 2017, 36, 101–109. [Google Scholar] [CrossRef]
- Gao, Y.; Zhang, D.; Huo, Y. Corporate social responsibility and work engagement: Testing a moderated mediation model. J. Bus. Psychol. 2018, 33, 661–673. [Google Scholar] [CrossRef]
- Rupp, D.E.; Shao, R.; Skarlicki, D.P.; Paddock, E.L.; Kim, T.; Nadisic, T. Corporate social responsibility and employee engagement: The moderating role of CSR-specific relative autonomy and individualism. J. Organ. Behav. 2018, 39, 559–579. [Google Scholar] [CrossRef]
- Turker, D. How corporate social responsibility influences organizational commitment. J. Bus. Ethics 2009, 89, 189–204. [Google Scholar] [CrossRef]
- Stites, J.P.; Michael, J.H. Organizational commitment in manufacturing employees: Relationships with corporate social performance. Bus. Soc. 2011, 50, 50. [Google Scholar] [CrossRef]
- Shaikh, E.; Brahmi, M.; Thang, P.C.; Watto, W.A.; Trang, T.T.N.; Loan, N.T. Should I stay or should I go? Explaining the turnover intentions with corporate social responsibility (CSR), organizational identification and organizational commitment. Sustainability 2022, 14, 6030. [Google Scholar] [CrossRef]
- Wang, Y.; Xu, S.; Wang, Y. The consequences of employees’ perceived corporate social responsibility: A meta-analysis. Bus. Ethics A Eur. Rev. 2020, 29, 471–496. [Google Scholar] [CrossRef]
- Rodrigo, P.; Aqueveque, C.; Duran, I.J. Do employees value strategic CSR? A tale of affective organizational commitment and its underlying mechanisms. Bus. Ethics A Eur. Rev. 2019, 28, 459–475. [Google Scholar] [CrossRef]
- Aguinis, H.; Glavas, A. On corporate social responsibility, sensemaking, and the search for meaningfulness through work. J. Manag. 2019, 45, 1057–1086. [Google Scholar] [CrossRef]
- Vlachos, P.A.; Panagopoulos, N.G.; Rapp, A. Employee judgments of and behaviors towards corporate social responsibility: A multi-study investigation of direct, cascading, and moderating effects. J. Organ. Behav. 2014, 35, 990–1017. [Google Scholar] [CrossRef]
- Raza, A.; Farrukh, M.; Iqbal, M.K.; Farhan, M.; Wu, Y. Corporate social responsibility and employees’ voluntary pro-environmental behavior: The role of organizational pride and employee engagement. Corp. Soc. Responsib. Environ. Manag. 2021, 28, 1104–1116. [Google Scholar] [CrossRef]
- Chatzopoulou, E.-C.; Manolopoulos, D.; Agapitou, V. Corporate social responsibility and employee outcomes: Interrelations of external and internal orientations with job satisfaction and organizational commitment. J. Bus. Ethics 2022, 179, 795–817. [Google Scholar] [CrossRef]
- Kim, H.R.; Lee, M.; Lee, H.T.; Kim, N.M. Corporate social responsibility and employee-company identification. J. Bus. Ethics 2010, 95, 557–569. [Google Scholar] [CrossRef]
- Carmeli, A.; Gilat, G.; Waldman, D.A. The role of perceived organizational performance in organizational identification, adjustment and job performance. J. Manag. Stud. 2007, 44, 972–992. [Google Scholar] [CrossRef]
- Gouthier, M.; Rhein, M. Organizational pride and its positive effects on employee behavior. J. Serv. Manag. 2011, 22, 633–649. [Google Scholar] [CrossRef]
- Bouckaert, G. Pride and performance in public service: Some patterns of analysis. Int. Rev. Adm. Sci. 2001, 67, 15–27. [Google Scholar] [CrossRef]
- Fatima, T.; Badar, K.; Waqas, M.; Ayub, A.; Haris, M. CSR Communication matters! An examination of CSR, organisational pride, and task-related pro-environmental behaviour nexus. Sustainability 2023, 15, 9665. [Google Scholar] [CrossRef]
- Pérez, A.; Del Bosque, I.R. The formation of customer CSR perceptions in the banking sector. Int. J. Bus. Soc. 2015, 16, 75–94. [Google Scholar]
- Kim, K.; Cheong, Y.; Lim, J.S. Choosing the right message for the right cause in social cause advertising. Int. J. Advert. 2015, 34, 473–494. [Google Scholar] [CrossRef]
- Dhanesh, G.S. CSR as organization-employee relationship management strategy: A case study of socially responsible information technology companies in India. Manag. Commun. Q. 2014, 28, 130–149. [Google Scholar] [CrossRef]
- Zafar, J.; Ali, I. The influence of corporate social responsibility on employee commitment: The mediating role of employee company identification. Asian Soc. Sci. 2016, 12, 262–280. [Google Scholar] [CrossRef]
- van Knippenberg, D.; van Schie, E.C.M. Foci and correlates of organizational identification. J. Occup. Organ. Psychol. 2000, 73, 137–147. [Google Scholar] [CrossRef]
- May, D.R.; Gilson, R.L.; Harter, L.M. The psychological conditions of meaningfulness, safety and availability and the engagement of the human spirit at work. J. Occup. Organ. Psychol. 2004, 77, 11–37. [Google Scholar] [CrossRef]
- Edwards, J.R.; Cable, D.M. The value of value congruence. J. Appl. Psychol. 2009, 94, 654. [Google Scholar] [CrossRef] [PubMed]
- Ringle, C.M.; Wende, S.; Becker, J.-M. SmartPLS 4. Oststeinbek: SmartPLS. 2022. Available online: https://www.smartpls.com (accessed on 22 November 2023).
- Hair, J.F.; Risher, J.J.; Sarstedt, M.; Ringle, C.M. When to use and how to report the results of PLS-SEM. Eur. Bus. Rev. 2019, 31, 2–24. [Google Scholar] [CrossRef]
- Zeng, N.; Liu, Y.; Gong, P.; Hertogh, M.; Konig, M. Do right PLS and do PLS right: A critical review of the application of PLS-SEM in construction management research. Front. Eng. Manag. 2021, 8, 356–369. [Google Scholar] [CrossRef]
- Fornell, C.; Larcker, D.F. Evaluating structural equation models with unobservable variables and measurement error. J. Mark. Res. 1981, 18, 39–50. [Google Scholar] [CrossRef]
- Henseler, J.; Ringle, C.M.; Sarstedt, M. A new criterion for assessing discriminant validity in variance-based structural equation modeling. J. Acad. Mark. Sci. 2015, 43, 115–135. [Google Scholar] [CrossRef]
- Hair, J.; Hult, G.; Ringle, C.; Sarstedt, M. A Primer on Partial Least Squares Structural Equation Modeling (PLS-SEM), 2nd ed.; Sage Publications: Thousand Oaks, CA, USA, 2017; pp. 128–156. [Google Scholar]
- Jha, A.; Dash, S.B. Does doing good help employees perform well? Understanding the consequences of CSR on industrial sales employees. J. Clean. Prod. 2023, 383, 135337. [Google Scholar] [CrossRef]
- Castaldo, S.; Ciacci, A.; Penco, L. Perceived corporate social responsibility and job satisfaction in grocery retail: A comparison between low- and high-productivity stores. J. Retail. Consum. Serv. 2023, 74, 103444. [Google Scholar] [CrossRef]
- Hayat, A.; Afshari, L. CSR and employee well-being in hospitality industry: A mediation model of job satisfaction and affective commitment. J. Hosp. Tour. Manag. 2022, 51, 387–396. [Google Scholar] [CrossRef]


| Constructs | Items 1 | Indicator Loadings | t-Values | Cronbach’s Alpha | CR | AVE |
|---|---|---|---|---|---|---|
| CSR engagement | EVAL1 | 0.747 | 10.818 | 0.815 | 0.879 | 0.645 |
| EVAL3 | 0.865 | 35.492 | ||||
| EVAL4 | 0.822 | 24.748 | ||||
| EVAL5 | 0.773 | 15.027 | ||||
| Job satisfaction due to CSR | SAT3 | 0.909 | 31.379 | 0.800 | 0.909 | 0.833 |
| SAT4 | 0.917 | 56.467 | ||||
| Organizational pride | ORGPR2 | 0.855 | 20.342 | 0.812 | 0.888 | 0.726 |
| ORGPR4 | 0.812 | 10.593 | ||||
| ORGPR5 | 0.889 | 34.180 | ||||
| Involvement with the company’s CSR activities | INV1 | 0.894 | 39.566 | 0.907 | 0.935 | 0.783 |
| INV3 | 0.857 | 25.119 | ||||
| INV4 | 0.865 | 30.263 | ||||
| INV5 | 0.923 | 57.622 |
| CSR Engagement | Job Satisfaction | Organizational Pride | Involvement with CSR | |
|---|---|---|---|---|
| CSR engagement | 0.803 | 0.872 | 0.900 | 0.707 |
| Job Satisfaction | 0.708 | 0.913 | 0.778 | 0.867 |
| Organizational Pride | 0.733 | 0.713 | 0.852 | 0.695 |
| Involvement with CSR | 0.612 | 0.666 | 0.606 | 0.885 |
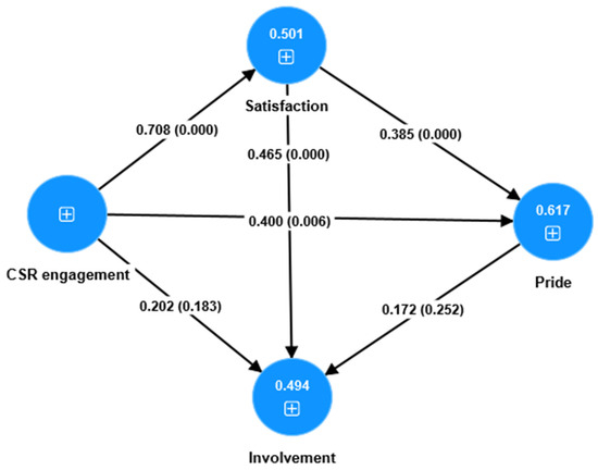
| Hypotheses and Relationships | Path Coefficient | t-Statistics | LBCI | UBCI | Hypothesis Testing Results | f2 | VIF | Q2 | |
|---|---|---|---|---|---|---|---|---|---|
| (2.50%) | (97.50%) * | ||||||||
| H1: | CSR engagement → job satisfaction | 0.708 | 10.166 | 0.542 | 0.820 | supported | 0.867 | 1.000 | 0.463 |
| H2: | CSR engagement → organizational pride | 0.465 | 5.677 | 0.309 | 0.635 | supported | 0.281 | 2.004 | 0.528 |
| H3: | job satisfaction → organizational pride | 0.385 | 4.200 | 0.174 | 0.537 | supported | 0.192 | 2.004 | |
| H4: | CSR engagement → job satisfaction → organizational pride | 0.272 | 3.904 | 0.130 | 0.405 | supported | |||
| H5: | job satisfaction → involvement | 0.400 | 2.768 | 0.096 | 0.657 | supported | 0.133 | 2.389 | |
| H6: | CSR engagement → involvement | 0.202 | 1.333 | −0.123 | 0.476 | not supported | 0.031 | 2.567 | |
| H7: | CSR engagement → job satisfaction → involvement | 0.283 | 2.835 | 0.079 | 0.473 | supported | |||
| H8: | organizational pride → involvement | 0.172 | 1.146 | −0.155 | 0.441 | not supported | 0.023 | 2.608 | 0.340 |
| H9: | CSR engagement → organizational pride → involvement | 0.080 | 1.075 | −0.055 | 0.246 | not supported | |||
Disclaimer/Publisher’s Note: The statements, opinions and data contained in all publications are solely those of the individual author(s) and contributor(s) and not of MDPI and/or the editor(s). MDPI and/or the editor(s) disclaim responsibility for any injury to people or property resulting from any ideas, methods, instructions or products referred to in the content. |
© 2024 by the authors. Licensee MDPI, Basel, Switzerland. This article is an open access article distributed under the terms and conditions of the Creative Commons Attribution (CC BY) license (https://creativecommons.org/licenses/by/4.0/).
Share and Cite
Slijepčević, M.; Popović Šević, N.; Krstić, J.; Rajić, T.; Ranković, M. Exploring the Nexus of Perceived Organizational CSR Engagement, Job Satisfaction, Organizational Pride, and Involvement in CSR Activities: Evidence from an Emerging Economy. Sustainability 2024, 16, 3403. https://doi.org/10.3390/su16083403
Slijepčević M, Popović Šević N, Krstić J, Rajić T, Ranković M. Exploring the Nexus of Perceived Organizational CSR Engagement, Job Satisfaction, Organizational Pride, and Involvement in CSR Activities: Evidence from an Emerging Economy. Sustainability. 2024; 16(8):3403. https://doi.org/10.3390/su16083403
Chicago/Turabian StyleSlijepčević, Milica, Nevenka Popović Šević, Jelena Krstić, Tamara Rajić, and Milan Ranković. 2024. "Exploring the Nexus of Perceived Organizational CSR Engagement, Job Satisfaction, Organizational Pride, and Involvement in CSR Activities: Evidence from an Emerging Economy" Sustainability 16, no. 8: 3403. https://doi.org/10.3390/su16083403
APA StyleSlijepčević, M., Popović Šević, N., Krstić, J., Rajić, T., & Ranković, M. (2024). Exploring the Nexus of Perceived Organizational CSR Engagement, Job Satisfaction, Organizational Pride, and Involvement in CSR Activities: Evidence from an Emerging Economy. Sustainability, 16(8), 3403. https://doi.org/10.3390/su16083403

