Next Article in Journal
Challenges for Sustainable Urban Planning: A Spatiotemporal Analysis of Complex Landslide Risk in a Latin American Megacity
Next Article in Special Issue
Online Review Analysis from a Customer Behavior Observation Perspective for Product Development
Previous Article in Journal
Green Roofs: Nature-Based Solution or Forced Substitute for Biologically Active Areas? A Case Study of Lublin City, Poland
Previous Article in Special Issue
User Interface Characteristics Influencing Medical Self-Service Terminals Behavioral Intention and Acceptance by Chinese Elderly: An Empirical Examination Based on an Extended UTAUT Model
 
 
Font Type:
Arial Georgia Verdana
Font Size:
Aa Aa Aa
Line Spacing:
Column Width:
Background:
Article

Construction of Product Appearance Kansei Evaluation Model Based on Online Reviews and FAHP: A Case Study of Household Portable Air Conditioners

1
Department of Industrial Design, Hanyang University, ERICA Campus, Ansan 15588, Republic of Korea
2
Department of Engineering Science, University of Oxford, Oxford OX1 3BH, UK
*
Author to whom correspondence should be addressed.
Sustainability 2024, 16(8), 3132; https://doi.org/10.3390/su16083132
Submission received: 18 February 2024 / Revised: 21 March 2024 / Accepted: 8 April 2024 / Published: 9 April 2024
(This article belongs to the Special Issue Smart Product-Service Design for Sustainability)

Abstract

Meeting the personalized needs of users is the key to achieving the sustainable success of a product. It depends not only on the product’s functionality but also on satisfying users’ emotional needs for the product’s appearance. Therefore, researchers have been conducting research focusing on Kansei engineering theory to determine users’ emotional needs effectively. The initial process involves accurately extracting and filtering emotional data and Kansei words from consumers. Thus, we propose an evaluation model to efficiently obtain, screen, and sort these Kansei words based on Kansei engineering, using household portable air conditioners as research subjects. By integrating techniques for online user comment mining methods, users’ Kansei terms related to the product’s appearance can be gathered efficiently. These terms are then combined with image samples and filtered to determine a final set of 16 Kansei word pairs. Subsequently, the fuzzy analytic hierarchy process (FAHP) is utilized to prioritize these terms, and the fuzzy comprehensive evaluation (FCE) method is used to validate the results and determine the applicability of the evaluation model. The results showed that Kansei words could be quickly and objectively acquired using existing text mining techniques on online reviews. Moreover, the weights of different Kansei terms of the product’s appearance in the consumer’s perception are accurately produced through the FAHP. This evaluation model marks a significant advancement in accurately obtaining users’ emotional data in Kansei engineering. It offers valuable guidance for designing products that meet users’ personalized needs, enhancing design efficiency and reducing resource wastage at the early stages of designing, and improving the sustainability development of Kansei engineering.

1. Introduction

With the continuous advancement of production technology and the rapid growth of the economy, the focus on sustainability in product design is changing. Although the environmental dimension is considered a priority [1], it is equally important to improve the product innovation level, optimize the design process, and enhance the Emotionally Durable Design (EDD) [2]. To design products that meet users’ personalized needs in the context of Industry 4.0, raising consumer purchasing power is the key to sustainable competitiveness [3]. The success of a personalized product is not only reflected in the daily needs brought by the product’s basic functions but also in the fact that users demonstrate a greater focus on aesthetics nowadays. Studies have shown that a product’s appearance significantly influences consumer preferences and purchasing decisions [4]. Consequently, product design and research should not only focus on enhancing functionality but also on addressing the emotional needs of consumers regarding the product’s style [5]. In the past, designers often assumed they understood consumer preferences, thus making subjective design choices that may not align with actual consumer preference [6]. Successful products are those that consider user preferences and cater to their psychological needs, thereby attracting the relevant consumer base [7,8]. Users’ satisfaction with the product largely depends on the product’s appearance characteristics, including elements like shape, color, and material [9]. By transforming these design elements into emotional needs, emotional satisfaction can be improved, which influences purchasing decisions and provides companies with a competitive edge.
To analyze users’ emotional needs and translate them into tangible product features, researchers have adopted Kansei engineering as a critical research method. As a prominent method in this field, Kansei engineering has been extensively applied across various domains [10]. It transforms users’ vague emotional needs and perceptions into concrete design factors, aiding designers in their creative tasks [11]. Throughout the standard process of Kansei engineering, obtaining emotional data accurately and efficiently is the first and most crucial step after selecting the research subject. The first step involves gathering emotional data relevant to the design objectives. These data are usually called Kansei words and are expressed as adjectives reflecting users’ feelings and perceptions about a product [12,13]. In traditional methods, Kansei words are collected through a mass of surveys, interviews, focus groups, and meetings to measure and evaluate emotional responses, which is time-consuming, and limitations like small sample sizes and subjective biases will be encountered [14,15].
However, text mining technology has emerged as a powerful tool for rapidly and broadly acquiring user opinions and experiences from the web. Compared to traditional methods of obtaining Kansei words, methods based on text mining are advantageous and are gradually being adopted. For example, LIU et al. used web crawling technology to perform text mining and processing on user online reviews, innovating the traditional design process of Kansei engineering [16]. Lai et al. developed a new text mining framework using web crawling technology to obtain and analyze data from car reviews of different brands, proposing a new model of product features and emotional images [17]. Wang et al. obtained user comments from the web based on text mining and classified emotional attributes [18]. Kim et al. extracted emotional variables from user comments on lounges using text mining combined with self-organizing maps (SOMs) for classification [8]. Several studies have demonstrated that these methods based on online user comment text mining can quickly gather large datasets, facilitating in-depth analysis of user emotions.
Currently, most research focuses on developing and improving the methods and processes for obtaining Kansei words using text-mining techniques or categorizing Kansei words obtained through text-mining techniques in different ways. However, it is worth noting that different Kansei words have different levels of importance for consumers, which means that determining the priority among Kansei words is crucial for maximizing the satisfaction of consumers’ emotional needs.
Multi-criteria decision-making (MCDM), a decision-making tool consisting of quantitative and qualitative factors, is essential for researchers to capture the emotional needs of users towards product aesthetics [19]. The FAHP is one of the techniques used in MCDM. To address the ambiguity and uncertainty issues that cannot be resolved in the traditional analytic hierarchy process, scholars (Laarhoven and Pedrycz) have applied fuzzy theory to develop the fuzzy analytic hierarchy process [20]. For ambiguous factors such as Kansei words, which cannot be precisely defined, fuzzy theory can be combined to conduct the fuzzy evaluation.
This study introduces an evaluation model based on Kansei engineering using text mining and FAHP to efficiently collect, screen, prioritize, and evaluate different Kansei words and their weights in the users’ perspectives. Focusing on the appearance of portable household air conditioners, the study employs text mining to extract Kansei words from user comments on China’s two major shopping websites (www.taobao.con and www.jd.com accessed on 18 August 2023). The FAHP is then used to classify and assess these emotional vocabularies, establishing their relative weight in users’ perceptions. The results are validated through the fuzzy comprehensive evaluation (FCE).
The main contributions of this research are as follows: (1) proposing an innovative evaluation method based on the fundamental theories of Kansei engineering, in which users’ Kansei terms are sorted by weights, and online reviews and text mining are combined with fuzzy logic to accurately obtain the emotional data of products from users; (2) improving the first stage, or the method of mining users’ Kansei data, of traditional Kansei engineering, providing sustainable support for the future comprehensive development of the whole process of Kansei engineering; (3) optimizing the early stages of product design, offering guidelines on creating products that meet users’ personalized needs, increasing design efficiency, and strengthening products’ sustainable competitiveness.

2. Methodology

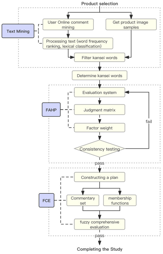
This study applies Kansei engineering and FAHP to extract, assess, and analyze the visual features of portable household air conditioners. The initial step involves selecting an appropriate product for investigation. This is followed by utilizing existing online tools to extract user comments about the product and processing them to obtain adjectives related to its appearance. Using pictorial samples, these adjectives are filtered with a questionnaire, and the final phrases are constructed using the semantic differential method. Subsequently, evaluation systems are developed for each factor through FAHP, and the factors are sorted according to their relative weights. The results are organized into different plans that are evaluated and validated using FCE. The research process is depicted in Figure 1.

2.1. Kansei Engineering

The concept of Kansei engineering, first introduced by Japanese scholars in 1986, is an ergonomic methodology for consumer-centric product development [12]. It aims to translate people’s unclear emotional responses into definitive design variables by delving into psychological perception levels [21,22]. Typically, Kansei engineering is applied in product design to enhance design efficiency and guide the design process. Its application has been extensively researched and validated across the design field. For example, Chang and Chen combined Kansei engineering and Morphological Analysis of product features to prioritize the design elements of a car steering wheel [23]. Razza, B. similarly discusses the relationship between users’ emotional responses to disposable razors and design features in the context of Kansei engineering and Morphological Analysis of product features [24]. Gan, Y. et al. combined Kansei engineering and a deep convolutional generative adversarial network (DCGAN) to analyze the design of social robot designs [25]. There are many other applications for analyzing or redesigning user-centered products by discussing the user’s feelings through a combination of Kansei engineering and various other analytical methods, such as train seat image design, web page optimization, kitchen faucets, and mobile phone design [26,27,28,29]. Moreover, Kansei engineering has been widely used in service design research, such as sustainable service design based on Kansei engineering for airports, logistics services, hospitality services [30,31,32,33], and so on, to attract customers and increase their satisfaction. Through research in many areas, Kansei engineering has become the key to meeting user perceptions and needs [34].
The research framework of Kansei engineering was proposed by Schütte [35], as shown in Figure 2. It is based on the selected research area in two directions: the semantic space and the product properties.
Establishing the semantic space starts with collecting emotional words related to the product, screening these words, and finally compiling them [35]. Although methods like literature reviews and focus interviews are commonly used for collecting Kansei words, words collected from literature, being professionally edited, may sometimes miss out on everyday language and favor more specialized words. This method might not effectively capture words in time for new products through literature searches. Although more realistic words can be gathered through focus interviews, the limited number of participants and interviewer bias can lead to inaccuracies.

2.2. Text Mining Based on User Online Reviews

Online Customer Reviews (OCRs) are user-generated content on company or third-party websites [36]. With the internet’s rapid development, users have extensively shared their views, experiences, and suggestions on various societies. These reviews have offered a rich data source for designers and companies to analyze user needs deeply and have supported product development and marketing strategies [37]. Thus, employing machine learning algorithms to mine online user reviews presents a time- and cost-efficient method to gather large datasets objectively. For example, Guo et al. identified key factors of hotel customer service by integrating text mining of online reviews [38]. Liu discussed the impact of reviews on consumer perceptions by analyzing online reviews of travel products [39]. Filieri, R. discussed the impact of online reviews on consumers using dual-process theory [40]. Park, S. discusses the impact of different levels of reviews by analyzing online reviews of London and New York restaurants [41]. It can be seen that by mining the online reviews of users, we can effectively grasp the needs of users and the impact brought.

Online Review Acquisition Tools

Existing software tools for online use comment collection are very mature, such as Bazhuayu v8.6.4 (www.bazhuayu.com, accessed on 9 August 2023), a professional web crawler software that meets the data collection requirements of most web pages. Its user-friendly nature has led to its widespread adoption by researchers for data mining purposes. For instance, Huang et al. used Bazhuayu to gather users’ mental health queries [42]. Li et al. collected data such as Beijing hotels’ names, addresses, and operating hours with this tool [43]. Similarly, Wu et al. extracted user reviews for Lanzhou hotels using Bazhuayu and conducted a sentiment analysis on the data [44]. Typically, it is necessary to perform preprocessing steps after acquiring Chinese text data, like removing irrelevant symbols and stop words, as well as segmenting Chinese text. Weiciyun (www.weiciyun.com, accessed on 19 August 2023), a Chinese online text processing tool, helps users process large volumes of text data. It offers features such as online word segmentation, word frequency statistics, and word cloud generation, and it is increasingly being utilized in academia. For example, Han and Zhang employed text processing tools, including Weiciyun, to analyze official documents on industrial heritage and identify research themes [45]. Shi and Cheng conducted a word frequency analysis on user comments about men’s wool sweaters on JD.com using Weiciyun, identified 55 high-frequency words, and categorized them [46]. Research indicates that the current data acquisition and processing tools meet most research needs.

2.3. Fuzzy Analytic Hierarchy Process

Saaty created the Analytic Hierarchy Process, which is now used as a multi-criteria decision-making tool in various fields such as engineering, economics, design, and politics [47,48]. The concept of fuzzy theory was first proposed by Professor Zadeh, L. A. of the University of California, USA, in 1965. This method is used to handle imprecise data and to calculate and solve decision problems with fuzzy attributes [49]. The main reason for combining fuzzy set theory and the Analytic Hierarchy Process (AHP) is that human perception of particular things is not certain, so precise numbers cannot accurately represent human judgment and preference. The decision-making process needs to consider the uncertainty and fuzziness of human behavior; otherwise, errors may occur [19]. Nowadays, the fuzzy AHP has been widely used in the field of product design. For example, Hsiao evaluated the color schemes of cars based on this method. He also conducted a weight analysis of the elements in bicycle exterior design, where different design schemes were then subjected to fuzzy evaluation to determine the optimal design elements [5,50]. Additionally, Yadav, H. C. et al. used this method to rank the priority of aesthetic attributes in car exterior design [51]. Olabanji, O.M. combined the fuzzy analytic hierarchy process and fuzzy weighted average method to evaluate four design concepts for the Royal Air Force [52]. Lin combined the fuzzy analytic hierarchy process and fuzzy Delphi method to evaluate fashion design solutions to arrive at the criteria for solution selection [53]. Scholars also employed this method to study and evaluate user preferences and perceptions of Thai ceramic images [4].
This paper constructs a pairwise comparison matrix using the FAHP on triangular fuzzy numbers, transforming survey data into reciprocal fuzzy matrices. While more complex than traditional AHP, this method translates explicit values into fuzzy numbers and membership functions, effectively resolving uncertainties unaddressed by traditional AHP.
The membership function of triangular fuzzy numbers is shown in Figure 3, and the corresponding importance degree and the endpoint values of the fuzzy numbers are shown in Table 1.
The general steps of the FAHP are as follows:
Step 1: construct the fuzzy pairwise comparison matrix. The fuzzy pairwise comparison matrix R ~ is obtained by comparing the factors of the criteria pairwise, as shown in Formula (1), r ~ i j = ( l i j , m i j , u i j ) , and when i is not equal to 1, r ~ i j = r ~ i j 1 . Conversely, when r ~ i j = r ~ i j 1 = 1 , it indicates that these two elements are equally important.
R ~ = r ~ i j n × n ; ( i = 1,2 , . . . , n . j = 1,2 , . . . , n )
Step 2: calculate the fuzzy weight vector W ~ . The method used in this study is the geometric mean method, as shown in Formula (2).
Z ~ i = ( a ~ i 1 a ~ i 2 . . . a ~ i n ) 1 / n ; ( i = 1,2 , . . . , n ) W ~ i = Z ~ i ( Z ~ 1 Z ~ 2 . . . Z ~ n ) 1 ; ( i = 1,2 , . . . , n )
Step 3: calculate the fuzzy maximum eigenvalue λ ~ m a x as shown in Formula (3).
λ ~ max = A ~ W ~ n ; ( n = m a t r i x   o r d e r )
Step 4: defuzz the weight values W ~ as shown in Formula (4).
W i = W ~ i i = 1 n W ~ i ; W ~ i = ( W l , W m , W n )
Step 5: carry out a consistency check. To judge whether the results of the comparison matrix are reasonable, it is necessary to conduct a consistency check on the weights. The consistency check value is denoted as CI as shown in Formula (5).
C I = λ max n n 1 , ( n = m a t r i x   o r d e r , λ ~ m a x = m a x i m u m   e i g e n v a l u e   o f   t h e   m a t r i x )
Step 6: judge the test results of the matrix by the value of the consistency ratio CR (consistency ratio). If CR < 0.1, the test results pass; otherwise, the researchers must modify the original values in the judgment matrix. The calculation of the CR value is shown in Formula (6).
C R = C I R I
where RI (Random Index) is the value corresponding to the order n of the evaluation matrix in the random index table, as shown in Table 2.

2.4. Fuzzy Comprehensive Evaluation

Finally, the fuzzy comprehensive evaluation (FCE) is also an evaluation method grounded in fuzzy theory. It is designed to reduce uncertainty and fuzziness in the results by constructing membership functions based on the principle of maximum membership [54]. FCE involves setting evaluation sets and defining membership functions that represent the degree to which each factor in the evaluation set belongs to a specific category. The higher the membership value, the greater the relevance of the factor to that category. Various types of membership functions exist, such as triangular, trapezoidal, and Gaussian. The choice of membership function typically depends on the evaluation set. In this study, the triangular membership function was used for comprehensive evaluations. The functions are depicted in Figure 4, and its formula is described in Formula (7).
μ A x = 1 b x b a 0     x < a a x b x b , μ A x = 0 x a b a c x c b o       x < a a x b b x c x > c , μ A x = 1 b x b a 0     x < b b x c x c

3. Results

3.1. Selection of Research Objects

Along with the diversification in people’s lifestyles, their living space has also been constantly changing. With their innovative features, portable air conditioners have begun to enter people’s lives. In contrast with traditional fixed air conditioners, they are more user-friendly, more flexible, and come with lower installation costs [55,56,57]. This means that products that are more easily repaired and upgraded help extend their life, while extended life means less negative impact on the environment. Meanwhile, most research on portable air conditioners focuses on their functionality and efficiency improvements, like Yoon Ji’s study on condensate in condensers to increase overall efficiency [58] and Jang’s research on reducing energy consumption through pipeline improvements [59]. These discoveries help improve the working efficiency of a product while reducing the harm to the environment.
It is worth noticing that there has been a lack of relevant design and research on the appearance of household portable air conditioners. As an intelligent product with potential for sustained future development, considering the importance of product appearance factors for the overall product, studying the appearance of household portable air conditioners can complement research in other areas of product functionality.

3.2. Mining Kansei Words Based on User Online Reviews

This study was based on the general process of Kansei engineering, first obtaining the users’ Kansei words for household portable air conditioners. The study used web crawling and text processing software to extract and filter the Kansei words based on user comments on related products on shopping websites, which was more objective, efficient, and had a larger sample size.
The data mining tool “Bazhuayu v8.6.4” (www.bazhuayu.com) was used to collect user comments on household portable air conditioners from the major Chinese shopping websites Taobao (www.taobao.com) and JD (www.jd.com) accessed on 18 August 2023. These two major shopping websites allow customers who have purchased products to share their opinions as comments, which are retained on the web page and can be viewed by other users. First, a search was conducted using “portable air conditioner” as the keyword, and the top 100 products with the highest comprehensive scores on each shopping website were selected, resulting in 200 products from the two websites. In addition, each product’s first five pages of user comments were extracted, and the obtained text data were further processed using Bazhuayu. After filtering out other products that appeared when searching for a product (such as platform automatic recommendations or product advertisements), 2374 user comments (155,635 words) related to 200 household portable air conditioners were obtained.
Subsequently, all the text data obtained from the two shopping websites were integrated. The comments were segmented, deduplicated, and annotated according to parts of speech using the online text processing software “Weiciyun” (www.weiciyun.com, accessed on 19 August 2023). Words with less than two characters were removed, and words with the part of speech as an adjective were selected. In total, 451 adjectives related to portable air conditioners were extracted, along with 11 non-adjective words related to product appearance. These were then arranged in descending order based on their frequency of occurrence, as shown in Table 3.
After group discussions, adjectives unsuitable for describing the product’s appearance, such as ‘convenient’ and ‘cool and comfortable’, which pertain to functionality, were eliminated. Adjectives describing the product’s size, shape, color, and material were preserved, as well as words that are directly related to its appearance such as “unique” and “clear”. At the end, a set of 23 representative Kansei words specifically describing the appearance of the portable air conditioner was selected and organized. These words were then further categorized into 23 groups using the semantic differential method, as illustrated in Table 4.

3.3. Access to Kansei Words

To reduce subjectivity in obtaining Kansei words, a questionnaire for selecting Kansei words describing household portable air conditioners was developed. By asking users and experts, we could determine whether the previously obtained adjectives are suitable to describe home portable air conditioner appearance.

3.3.1. Selection of Image Samples

To more reasonably select relevant Kansei words about the appearance attributes of the product, the subjects must have a clear understanding of the appearance of the household portable air conditioner. Therefore, typical picture samples of household portable air conditioners need to be selected and shown to the subjects. Firstly, through the main channels, such as design sites, shopping websites, and literature magazines, 84 picture samples of household portable air conditioners were collected. After comparing the style, color, and material of the product samples in these pictures, products with the same appearance attributes were integrated, and representative picture samples were selected to retain unique products with different appearance attributes. The final 25 typical picture samples were selected after screening, as shown in Figure 5. To prevent subjective influence caused by brands, the brand logos in the pictures were all concealed.

3.3.2. Screening Kansei Words

Combining the 25 representative samples selected from Figure 3, a Likert 5-point scale was used to rate the organized Kansei words and whether they were suitable to describe the product’s appearance. The scale ranged from 1 (not suitable at all) to 5 (extremely suitable). A total of 156 questionnaires were distributed, and 154 valid questionnaires were collected (including 41 students and teachers in the design profession, 22 designers, and 91 users who have heard of or used household portable air conditioners). The statistical software SPSS V26.0.0 (Statistical Product and Service Solutions) was used to analyze the questionnaire results (Table 5). The higher the commonality of the Kansei words in the results, the more suitable the words were for describing the product. A higher average value indicated greater importance of the word. Based on the principle of a commonality greater than 0.5, the final 16 sets of Kansei word pairs can be selected after literature reviews and discussions (Table 6).

3.4. Construction of Evaluation Index System

The general steps of the Analytic Hierarchy Process (AHP) require the construction of evaluation indicators. This article focuses on the study of the appearance of household portable air conditioners. To construct the entire evaluation system, the evaluation of the product’s appearance was selected as the target layer, and the three main factors (form, color, and material) contained in the appearance were the secondary evaluation indicators in the evaluation system, namely criteria layer A1~A3. The final 16 Kansei word pairs selected from Table 5 were used as the third-level evaluation indicators, i.e., indicator layers B1~B16. Firstly, experts categorized the 16 sets of Kansei word pairs, including 5 experts related to home appliance design, and 10 postgraduate students majoring in product design who were invited to vote and discuss. The 16 sets of Kansei word pairs were matched with the three factors in the second-level indicators. The specific content of the discussion was the affiliation of the Kansei words and the three factors in the secondary indicators (modeling, color, and material). When encountering Kansei words with ambiguous affiliations, such as B12 Light–Heavy, it was determined that it belonged to the material factor in the second-level indicator through the experience and discussions of the designers. The reason is that most design professionals believe that the material of the product determines the weight of the product to some extent. B11 Advanced–Vulgar usually affects whether the product appears more advanced through the visual impact of the product’s color scheme, while words such as B2 Grand–Restrained and B3 Small–Large, which have their own attributes of product shape and size, are easier to judge and classify. In the last column of the evaluation index system, two evaluation schemes were added. The evaluation indicator system for household portable air conditioners was thereby established, as shown in Figure 6.

3.5. Construction of Judgment Matrix and Calculation of Weights

3.5.1. Questionnaire Design and Distribution

The construction of the judgment matrix is a crucial step in obtaining the weights of various factors. We calculated the weights between the factors using the FAHP. Therefore, precise numerical values in the traditional analytical hierarchy process were replaced with the triangular fuzzy numbers in Table 1 to distribute and organize questionnaires. Based on the evaluation indicator system constructed in Figure 2, Saaty’s nine-point evaluation method was employed to let the respondents make pairwise comparisons and ratings of the relative importance of each factor. Ultimately, the data of pairwise comparisons between various factors in different levels and attributes could be obtained. There were 40 respondents to this questionnaire, comprising 4 relevant designers, 6 experts, 16 design graduate students, and 14 consumers who had used or were familiar with household portable air conditioners. A portion of the evaluation questionnaire using six Kansei words B1~B6 in the product form is shown in Table 7 as an example.

3.5.2. Construction of Judgment Matrix and Calculation

Based on the collected questionnaire data, a judgment matrix was constructed to calculate the weight of the factors. The relative weights of each factor could be obtained by combining Formulas (1)–(3) in the calculation process of the FAHP. Then, by using Formulas (5) and (6) for consistency testing of the evaluation matrix, we found that the CR values of each evaluation matrix were all less than 0.1, proving that the construction and results of each evaluation matrix were reasonable. As shown in Table 8, Table 9, Table 10 and Table 11, the data were rounded to three decimal places.

3.5.3. Calculation of Final Weights of Factors

In order to obtain the most appropriate weights for each factor, it was necessary to further organize the weights obtained from different fuzzy numbers using Formula (4) of weight defuzzification in the FAHP, through which we obtained the most appropriate weights for the factors and ranked them. From the results of the fuzzy analytical hierarchy process, in the study of the appearance attributes of portable air conditioners used at home, the overall modeling of the product (0.616) was the most important factor to consider, followed by the color (0.235) and the material (0.149) of the product, as shown in Figure 7.
Within the overall modeling, the emphasis on the attribute of small to large (0.426) was the highest, which means that the overall volume of the product was significant in influencing consumer purchase intentions. This was followed by simple–complicated (0.223) > grand–restrained (0.155) > future–outdated (0.081) > coordinated–disordered (0.074), and finally, round–sharp (0.043). Regarding the product’s color, the attribute of clean to dirty (0.522) was relatively important, indicating that the selection and coordination of colors were crucial to avoid visual clutter. This was followed by advanced–vulgar (0.236) > quiet–rowdy (0.145) > warm–cold (0.058), and finally, lively–stiff (0.040). In the material attributes, safe to dangerous (0.442) was the most critical, which was understandable as the safety of the material not only determines the product’s service life but also has a certain impact on human health. This was followed by environmental–polluted (0.311) > sturdy–fragile (0.159) > light–heavy (0.051), and finally, smooth to rough (0.036). As this attribute depended on the personal preferences of different users, it had a relatively low weight in the overall evaluation, as shown in Figure 8.

3.6. Fuzzy Synthetic Evaluation

The evaluation results of the appearance of household portable air conditioners obtained using the FAHP showed that in the modeling factors, the weight value of the word-pairs B3 “small–large” was the highest (0.426), and the weight value of the word-pairs B4 “round–sharp” was the lowest (0.043). In the color factors, the weight value of the word-pairs B11, “clean–dirty”, was the highest (0.522), and the weight value of the word-pairs B8, “lively–stiff”, was the lowest (0.040). In the material factors, the weight value of the word-pairs B14, “safe–dangerous”, was the highest (0.442), and the weight value of the word-pairs B13, “smooth–rough”, was the lowest (0.036).
To validate the results, the three groups of words with the highest priority in the secondary indicators of the appearance evaluations comprised Scheme 1, the three groups of words with the lowest priority comprised Scheme 2, and then the FCE method was used for verification. The composition of the scheme is shown in Table 12 (yellow for scheme1 factors, blue for scheme2 factors).

3.6.1. Calculation Method of Fuzzy Synthetic Evaluation

Firstly, the required comment set for fuzzy assessment == and the semantic and corresponding values of the comments are shown in Table 13.
Based on the comments in Table 13, combined with the triangular membership function and formula in the FCE method, a degree function consistent with this study can be established, as shown in Formulas (A1)–(A5) in Appendix A.
By grading the three factors of each scheme using expert opinions and combining them with the membership function, the evaluation matrix could be obtained, as shown in Formula (A6) in Appendix A.
The result of the matrix was obtained from the weights of the three main factors derived from the FAHP and the evaluation matrix, as shown in Formula (A7) in Appendix A.

3.6.2. Evaluation Results

In the process of FCE, 60 experts were invited to score the evaluation factors of Scheme 1 and Scheme 2 separately. The evaluation matrices of Scheme 1 and Scheme 2 were obtained through the membership function Formulas (A1)–(A5). The results of the evaluation matrices of each scheme, or the membership degree (rounded to two decimals), were obtained through Formula (A7), as shown in Table 14 and Table 15. The results indicated that when the appearance design of household portable air conditioners mainly featured a small and clean shape and safe materials, 6% of the experts considered it poor, 6% considered it fair, 11% considered it preferable, 31% considered it good, and 46% considered it very good. When the main features were a rounded shape, lively colors, and smooth materials, 23% of the experts considered it poor, 17% considered it fair, 18% considered it preferable, 24% considered it good, and 18% considered it very good. Overall, the scheme composed of the three factors with relatively high weight values was superior to those with relatively low weight values.
Therefore, the conclusions drawn from the weight ranking obtained through the FAHP combined with the FCE verified the rationality and objectivity of the entire experimental process.

4. Discussion

Satisfying users’ personalized needs is crucial to increasing consumer purchasing power and improving the product’s sustainability competitiveness. The success of a personalized product is not solely dependent on its functional elements. An appearance that satisfies users’ emotional needs is critical, encompassing the product’s modeling, color, and material. To precisely identify users’ emotional needs for product appearance, expand the source of Kansei words, and determine their priority sequence by filtering and classifying, this article focuses on the appearance of household portable air conditioners. It proposes an evaluation model based on Kansei engineering, which integrates online user review data mining with the FAHP, as illustrated in Figure 9.
Firstly, in the first half of this evaluation model, improving the process of traditional mining of Kansei words in Kansei engineering by means of text mining was proposed. Traditional methods of acquiring Kansei words, such as questionnaires, interviews, and focus groups, often face limitations like subjectivity, high time costs, and small sample sizes. Although many studies have proposed methods for rapidly obtaining extensive data through mining user online reviews and categorizing results based on different attributes, only some have considered the priority of Kansei words. Due to the varying importance of different Kansei words in users’ minds, it is essential to determine the priority of the words.
Existing text mining software can already satisfy most data mining and processing demands. Thus, in the first phase of the experiment, the text-mining software Bazhuayu was used for collecting and analyzing user comments on household portable air conditioners. After analyzing the organized text data using Weiciyun, an online text processing tool, 283 adjectives were extracted from the text. Through discussion, questionnaire surveys, and statistical analysis, 16 sets of Kansei words related to the appearance of these air conditioners were identified.
Secondly, in the second half of this evaluation model, a way of ranking the weight priorities among these Kansie words using fuzzy hierarchical analysis was proposed. The FAHP was utilized to prioritize these Kansei words, providing a reasonable decision-making method for evaluating uncertain factors like Kansei words. In the last phase, the results from the FAHP confirmed that to validate the results from the process, it is reasonable to perform the FCE again to construct membership functions to score different projects.
Through this study, we discovered that the reasonable use of existing text mining techniques can assist scholars from various data mining and processing fields. It made it more efficient and objective to obtain Kansei words, thus offering advantages to expanding the quantity of Kansei words. For the extracted Kansei words, the results of the FAHP and FCE in the study indicated that although these Kansei words all suitably described the appearance of domestic portable air conditioners, their importance to users varied. For example, in the product’s modeling, users were most concerned about the small-large (0.426) attribute rather than roundness–sharpness (0.043). This shows that considering the appearance of household portable air conditioners and other medium-sized home appliances, the overall size of the product is often more noteworthy than the details such as roundness and sharpness; in terms of color, the attribute of clean–dirty (0.522) was relatively important, while lively–stiff (0.040) was the opposite. This shows that the choice of colors and their combinations are important, in addition to whether the properties of the color itself are a good match with the product. For the materials, safe–dangerous (0.442) is of highest importance, while smooth–rough (0.036) was relatively low. It is not difficult to understand that home appliance users are often more concerned about the safety attributes of the product material itself. Therefore, for this product, it is more important to choose a material that meets the standards and can be used safely than to pay attention to the impact of the texture of the material. By classifying the product appearance attributes into three major categories (model, color and material) and subdividing them into Kansei words, the final analysis and evaluation of the attention between each attribute and the user show that not every Kansei word is equally important to the users, and that only by grasping the focus of the users can the product be better designed to satisfy the user’s emotional needs. On the other hand, the results obtained through the evaluation model have an important reference value for Kansei engineering in how to convert the acquired Kansei data into specific product design features, which not only improves the efficiency and accuracy of Kansei engineering in the early stage but also provides new ways and ideas for the next process, offering good guidance for the further improvement of Kansei engineering and its comprehensive and sustainable development in the future.
The study’s limitations and directions for further research include (1) its focus on user comments from Chinese e-commerce websites Taobao and Jingdong. Similar sites exist globally, and differences in regional, linguistic, and cultural contexts might lead to varying user focus on products. Therefore, further research and comparisons involving users from diverse backgrounds are necessary. (2) Moreover, transforming selected textual data into Kansei words merits further exploration to reduce subjectivity and increase rationality. (3) In this paper, expert discussions were used in the construction of the hierarchical indicator system to categorize sensual words. Although expert discussion and literature reviews are considered to be effective means of constructing a hierarchical indicator system and are being used [60,61], it is difficult to accurately define the categories of factors with vague attributes such as Kansei words, so the impact of possible errors needs to be considered, and how to eliminate subjective differentiation as much as possible is the next concern.
This study enhances the acquisition and classification of Kansei words in the first phase of Kansei engineering. It proposes a research framework based on sorting and validating the importance of these words to the users, setting the stage for future research on transforming emotional data obtained at the first stage into product design features and designing complete products, enhancing the future sustainable development of Kansei engineering and focusing on users’ other personalized needs, which are directions for future research.

5. Conclusions

This paper merges the theories of Kansei engineering and fuzzy logic, proposing an innovative evaluation model for the aesthetic elements of product appearance. This model, derived from mining online user reviews and employing the FAHP, not only addresses the limitations of traditional methods in obtaining Kansei words, which is of great importance in assisting the sustainability of Kansei engineering, but also it is adaptable to broader research applications using existing text mining technology. Furthermore, the FAHP and FCE can accurately determine the significance of these Kansei words in the users’ opinions, therefore precisely capturing users’ emotional needs and providing new perspectives for the future transformation of emotional data into product design features.
Selecting household portable air conditioners as the research subject is pertinent, given the current focus on the functional attributes of such products. With changing environments and urbanization, portable air conditioners with lower installation costs and higher convenience hold significant potential for sustainable future development. Therefore, studying their appearance attributes is necessary. The difficulty of obtaining Kansei words using traditional methods underscores the advantages of this research approach for emerging products.
Hence, the evaluation model proposed in this article, taking the aesthetic attributes of household portable air conditioners as an example, offers practical guidance in improving designing efficiency, reducing unnecessary wastage, grasping users’ emotional needs, and designing products that fulfill these needs to boost consumer purchasing power and elevate the sustainability competitive advantage of a product.

Author Contributions

Conceptualization, Y.D. and K.P.; methodology, Y.D.; software, Y.D.; validation, Y.D., M.Z. and M.C.; formal analysis, Y.D.; investigation, Y.D.; resources, Y.D.; data curation, Y.D.; writing—original draft preparation, Y.D.; writing—review and editing, Y.D., M.Z., M.C. and K.P.; visualization, Y.D.; supervision, Y.D., M.Z., M.C. and K.P.; project administration, Y.D.; funding acquisition, Y.D. All authors have read and agreed to the published version of the manuscript.

Funding

This research received no external funding.

Institutional Review Board Statement

Not applicable.

Informed Consent Statement

Informed consent was obtained from all subjects involved in the study.

Data Availability Statement

The datasets used during the current study are available from the corresponding author upon reasonable request.

Conflicts of Interest

The authors declare no conflicts of interest.

Appendix A

A x = 1 60 x 60 50 0     x 50 50 < x < 60 x > 50
A x = x 50 60 50 1 70 x 70 60 0     50 < x < 60 x = 60 60 < x < 70 x < 50   o r   x > 70  
A x = x 60 70 60 1 80 x 80 70 0     60 < x < 70 x = 70 70 < x < 80 x < 60   o r   x > 80  
A x = x 70 80 70 1 90 x 90 80 0     70 < x < 80 x = 80 80 < x < 90 x < 70   o r   x > 90  
A x = 0 x 80 90 80 1     x < 80 80 < x < 90 x 90
R = r 11 r 1 n r m 1 r m n ; n = 1,2 , , 5 ; m = 1,2 , , 5
B = W R

References

  1. Fargnoli, M.; De Minicis, M.; Tronci, M. Design Management for Sustainability: An integrated approach for the development of sustainable products. J. Eng. Technol. Manag. 2014, 34, 29–45. [Google Scholar] [CrossRef]
  2. Ceschin, F.; Gaziulusoy, I. Evolution of design for sustainability: From product design to design for system innovations and transitions. Des. Stud. 2016, 47, 118–163. [Google Scholar] [CrossRef]
  3. Saniuk, S.; Grabowska, S.; Gajdzik, B. Personalization of products in the Industry 4.0 concept and its impact on achieving a higher level of sustainable consumption. Energies 2020, 13, 5895. [Google Scholar] [CrossRef]
  4. Kittidecha, C.; Marasinghe, A.C.; Yamada, K. Application of affective engineering and fuzzy analytical hierarchy process in thai ceramic manufacturing. Int. J. Affect. Eng. 2016, 15, 325–334. [Google Scholar] [CrossRef]
  5. Hsiao, S.W.; Ko, Y.C. A study on bicycle appearance preference by using FCE and FAHP. Int. J. Ind. Ergon. 2013, 43, 264–273. [Google Scholar] [CrossRef]
  6. Chuang, M.C.; Ma, Y.C. Expressing the expected product images in product design of micro-electronic products. Int. J. Ind. Ergon. 2001, 27, 233–245. [Google Scholar] [CrossRef]
  7. Qu, Q.X.; Guo, F. Can eye movements be effectively measured to assess product design?: Gender differences should be considered. Int. J. Ind. Ergon. 2019, 72, 281–289. [Google Scholar] [CrossRef]
  8. Kim, W.; Ko, T.; Rhiu, I.; Yun, M.H. Mining affective experience for a kansei design study on a recliner. Appl. Ergon. 2019, 74, 145–153. [Google Scholar] [CrossRef] [PubMed]
  9. Guo, F.; Qu, Q.X.; Nagamachi, M.; Duffy, V.G. A proposal of the event-related potential method to effectively identify kansei words for assessing product design features in kansei engineering research. Int. J. Ind. Ergon. 2020, 76, 102940. [Google Scholar] [CrossRef]
  10. Lévy, P.D. Beyond kansei engineering: The emancipation of kansei design. Int. J. Des. 2013, 7, 83–94. [Google Scholar]
  11. Rajasekera, J.; Karunasena, H. Apparel design optimization for global market: Kansei engineering preference model. Int. J. Affect. Eng. 2015, 14, 119–126. [Google Scholar] [CrossRef]
  12. Nagamachi, M. Kansei engineering: A new ergonomic consumer-oriented technology for product development. Int. J. Ind. Ergon. 1995, 15, 3–11. [Google Scholar] [CrossRef]
  13. Nagamachi, M. Kansei engineering as a powerful consumer-oriented technology for product development. Appl. Ergon. 2002, 33, 289–294. [Google Scholar] [CrossRef] [PubMed]
  14. Guo, F.; Liu, W.L.; Liu, F.T.; Wang, H.; Wang, T.B. Emotional design method of product presented in multi-dimensional variables based on Kansei Engineering. J. Eng. Des. 2014, 25, 194–212. [Google Scholar] [CrossRef]
  15. Li, Z.; Tian, Z.G.; Wang, J.W.; Wang, W.M.; Huang, G.Q. Dynamic mapping of design elements and affective responses: A machine learning based method for affective design. J. Eng. Des. 2018, 29, 358–380. [Google Scholar] [CrossRef]
  16. Liu, Z.; Wu, J.; Chen, Q.; Hu, T. An improved Kansei engineering method based on the mining of online product reviews. Alex. Eng. J. 2023, 65, 797–808. [Google Scholar] [CrossRef]
  17. Lai, X.; Zhang, S.; Mao, N.; Liu, J.; Chen, Q. Kansei engineering for new energy vehicle exterior design: An internet big data mining approach. Comput. Ind. Eng. 2022, 165, 107913. [Google Scholar] [CrossRef]
  18. Wang, W.M.; Wang, J.W.; Li, Z.; Tian, Z.G.; Tsui, E. Multiple affective attribute classification of online customer product reviews: A heuristic deep learning method for supporting Kansei engineering. Eng. Appl. Artif. Intell. 2019, 85, 33–45. [Google Scholar] [CrossRef]
  19. Mardani, A.; Jusoh, A.; Nor, K.; Khalifah, Z.; Zakwan, N.; Valipour, A. Multiple criteria decision-making techniques and their applications–a review of the literature from 2000 to 2014. Econ. Res.-Ekon. Istraživanja 2015, 28, 516–571. [Google Scholar] [CrossRef]
  20. Van Laarhoven, P.J.; Pedrycz, W. A fuzzy extension of Saaty’s priority theory. Fuzzy Sets Syst. 1983, 11, 229–241. [Google Scholar] [CrossRef]
  21. Li, Y.; Shieh, M.D.; Yang, C.C. A posterior preference articulation approach to Kansei engineering system for product form design. Res. Eng. Des. 2019, 30, 3–19. [Google Scholar] [CrossRef]
  22. Nagamachi, M. Methods of Kansei/Affective engineering and specific cases of kansei products. Kansei/Affect. Eng. 2010, 20101242, 13–30. [Google Scholar]
  23. Chang, Y.M.; Chen, C.W. Kansei assessment of the constituent elements and the overall interrelations in car steering wheel design. Int. J. Ind. Ergon. 2016, 56, 97–105. [Google Scholar] [CrossRef]
  24. Razza, B.; Paschoarelli, L.C. Affective perception of disposable razors: A kansei engineering approach. Procedia Manuf. 2015, 3, 6228–6236. [Google Scholar] [CrossRef][Green Version]
  25. Gan, Y.; Ji, Y.; Jiang, S.; Liu, X.; Feng, Z.; Li, Y.; Liu, Y. Integrating aesthetic and emotional preferences in social robot design: An affective design approach with Kansei Engineering and Deep Convolutional Generative Adversarial Network. Int. J. Ind. Ergon. 2021, 83, 103128. [Google Scholar] [CrossRef]
  26. Xue, L.; Yi, X.; Zhang, Y. Research on optimized product image design integrated decision system based on Kansei engineering. Appl. Sci. 2020, 10, 1198. [Google Scholar] [CrossRef]
  27. Demirtas, E.A.; Anagun, A.S.; Koksal, G. Determination of optimal product styles by ordinal logistic regression versus conjoint analysis for kitchen faucets. Int. J. Ind. Ergon. 2009, 39, 866–875. [Google Scholar] [CrossRef]
  28. Guo, F.; Liu, W.L.; Cao, Y.; Liu, F.T.; Li, M.L. Optimization design of a webpage based on Kansei engineering. Hum. Factors Ergon. Manuf. Serv. Ind. 2016, 26, 110–126. [Google Scholar] [CrossRef]
  29. Guo, F.; Qu, Q.X.; Chen, P.; Ding, Y.; Liu, W.L. Application of evolutionary neural networks on optimization design of mobile phone based on user’s emotional needs. Hum. Factors Ergon. Manuf. Serv. Ind. 2016, 26, 301–315. [Google Scholar] [CrossRef]
  30. Hartono, M. The modified Kansei Engineering-based application for sustainable service design. Int. J. Ind. Ergon. 2020, 79, 102985. [Google Scholar] [CrossRef]
  31. Chen, M.C.; Hsu, C.L.; Chang, K.C.; Chou, M.C. Applying Kansei engineering to design logistics services—A case of home delivery service. Int. J. Ind. Ergon. 2015, 48, 46–59. [Google Scholar] [CrossRef]
  32. Yeh, C.T.; Chen, M.C. Applying Kansei Engineering and data mining to design door-to-door delivery service. Comput. Ind. Eng. 2018, 120, 401–417. [Google Scholar] [CrossRef]
  33. Hartono, M.; Chuan, T.K. How the Kano model contributes to Kansei engineering in services. Ergonomics 2011, 54, 987–1004. [Google Scholar] [CrossRef] [PubMed]
  34. Lin, S.; Shen, T.; Guo, W. Evolution and emerging trends of kansei engineering: A visual analysis based on citespace. IEEE Access 2021, 9, 111181–111202. [Google Scholar] [CrossRef]
  35. Schütte, S.T.; Eklund, J.; Axelsson, J.R.; Nagamachi, M. Concepts, methods and tools in Kansei engineering. Theor. Issues Ergon. Sci. 2004, 5, 214–231. [Google Scholar] [CrossRef]
  36. Elwalda, A.; Lü, K.; Ali, M. Perceived derived attributes of online customer reviews. Comput. Hum. Behav. 2016, 56, 306–319. [Google Scholar] [CrossRef]
  37. Dellarocas, C.; Zhang, X.; Awad, N.F. Exploring the value of online product reviews in forecasting sales: The case of motion pictures. J. Interact. Mark. 2007, 21, 23–45. [Google Scholar] [CrossRef]
  38. Guo, Y.; Barnes, S.J.; Jia, Q. Mining meaning from online ratings and reviews: Tourist satisfaction analysis using latent dirichlet allocation. Tour. Manag. 2017, 59, 467–483. [Google Scholar] [CrossRef]
  39. Liu, Z.; Park, S. What makes a useful online review? Implication for travel product websites. Tour. Manag. 2015, 47, 140–151. [Google Scholar] [CrossRef]
  40. Filieri, R. What makes online reviews helpful? A diagnosticity-adoption framework to explain informational and normative influences in e-WOM. J. Bus. Res. 2015, 68, 1261–1270. [Google Scholar] [CrossRef]
  41. Park, S.; Nicolau, J.L. Asymmetric effects of online consumer reviews. Ann. Tour. Res. 2015, 50, 67–83. [Google Scholar] [CrossRef]
  42. Huang, Y.; Liu, H.; Zhang, L.; Li, S.; Wang, W.; Ren, Z.; Ma, X. The psychological and behavioral patterns of online psychological help-seekers before and during COVID-19 pandemic: A text mining-based longitudinal ecological study. Int. J. Environ. Res. Public Health 2021, 18, 11525. [Google Scholar] [CrossRef] [PubMed]
  43. Li, L.; Lu, L.; Xu, Y.; Sun, X. The spatiotemporal evolution and influencing factors of hotel industry in the metropolitan area: An empirical study based on China. PLoS ONE 2020, 15, e0231438. [Google Scholar] [CrossRef] [PubMed]
  44. Wu, B.; Feng, B.; Du, J.; Huang, X.; Gao, L. Analysis and Application of Tourists’ Sentiment Based on Hotel Comment Data. In Proceedings of the 2022 International Conference on Culture-Oriented Science and Technology (CoST), Lanzhou, China, 18–21 August 2022; pp. 359–363. [Google Scholar]
  45. Han, S.H.; Zhang, H. Progress and Prospects in Industrial Heritage Reconstruction and Reuse Research during the Past Five Years: Review and Outlook. Land 2022, 11, 2119. [Google Scholar] [CrossRef]
  46. Shi, W.; Cheng, F. Analysis Influencing Factors of Consumer Satisfaction of Men’s Sweaters Based on Online Reviews. In Proceedings of the 2022 4th International Conference on Applied Machine Learning (ICAML), Changsha, China, 23–25 July 2022; pp. 49–53. [Google Scholar]
  47. Saaty, T.L. How to make a decision: The analytic hierarchy process. Eur. J. Oper. Res. 1990, 48, 9–26. [Google Scholar] [CrossRef]
  48. Leal, J.E. AHP-express: A simplified version of the analytical hierarchy process method. MethodsX 2020, 7, 100748. [Google Scholar] [CrossRef] [PubMed]
  49. Zadeh, L.A. Fuzzy sets. Inf. Control 1965, 8, 338–353. [Google Scholar] [CrossRef]
  50. Hsiao, S.W. A systematic method for color planning in product design. Color Res. Appl. 1995, 20, 191–205. [Google Scholar] [CrossRef]
  51. Yadav, H.C.; Jain, R.; Shukla, S.; Mishra, P.K. Prioritized aesthetic attributes of product: A fuzzy-AHP approach. Int. J. Eng. Sci. Technol. 2012, 4, 1281–1291. [Google Scholar]
  52. Olabanji, O.M.; Mpofu, K. Hybridized fuzzy analytic hierarchy process and fuzzy weighted average for identifying optimal design concept. Heliyon 2020, 6, e03182. [Google Scholar] [CrossRef]
  53. Lin, C. Application of fuzzy Delphi method (FDM) and fuzzy analytic hierarchy process (FAHP) to criteria weights for fashion design scheme evaluation. Int. J. Cloth. Sci. Technol. 2013, 25, 171–183. [Google Scholar] [CrossRef]
  54. Feng, S.; Xu, L.D. Decision support for fuzzy comprehensive evaluation of urban development. Fuzzy Sets Syst. 1999, 105, 1–12. [Google Scholar] [CrossRef]
  55. Kasuba Sainath, G. Design for Manufacturing of a Portable Air Conditioner. Int. J. Res. Eng. Sci. Manag. 2018, 1, 35–38. [Google Scholar]
  56. Naveen, G.; Akella, S.; Sainath, K. Design & Testing of Portable Air Conditioner for Trail Production. Available online: https://www.researchgate.net/publication/337974847_Design_Testing_of_Portable_Air_Conditioner_for_Trail_Production (accessed on 19 February 2024).
  57. Rajesh, J.; Akella, S.; Sainath, K. Portable Air Conditioner Design for Fabrication. Int. J. Res. Eng. Sci. Manag. 2018, 1, 39–42. [Google Scholar]
  58. Yoon, J.I.; Son, C.H.; Moon, C.G.; Kong, J.Y.; Yoon, J.H. Performance characteristics of portable air conditioner with condensate-water spray. In IOP Conference Series: Materials Science and Engineering; IOP Publishing: Bristol, UK, 2019; Volume 675, p. 012043. [Google Scholar]
  59. Seungmin, J.; Beungyong, P.; Jinkyun, C. An Experimental Study on Improving the Cooling Performance of a Mobile Air Conditioner’s Outdoor Unit by Enhancing Airflow Pathways. Korean J. Air-Cond. Refrig. Eng. 2023, 35, 299–305. [Google Scholar]
  60. Chakraborty, K.; Mondal, S.; Mukherjee, K. Analysis of product design characteristics for remanufacturing using Fuzzy AHP and Axiomatic Design. J. Eng. Des. 2017, 28, 338–368. [Google Scholar] [CrossRef]
  61. Zuo, Y.; Wang, Z. Subjective product evaluation system based on Kansei Engineering and analytic hierarchy process. Symmetry 2020, 12, 1340. [Google Scholar] [CrossRef]
Figure 1. Research process.
Figure 1. Research process.
Sustainability 16 03132 g001
Figure 2. Framework of Kansei Engineering.
Figure 2. Framework of Kansei Engineering.
Sustainability 16 03132 g002
Figure 3. Membership functions of triangular fuzzy numbers.
Figure 3. Membership functions of triangular fuzzy numbers.
Sustainability 16 03132 g003
Figure 4. Membership function graph of triangular fuzzy numbers.
Figure 4. Membership function graph of triangular fuzzy numbers.
Sustainability 16 03132 g004
Figure 5. Twenty-five typical picture samples.
Figure 5. Twenty-five typical picture samples.
Sustainability 16 03132 g005
Figure 6. Evaluation index system.
Figure 6. Evaluation index system.
Sustainability 16 03132 g006
Figure 7. Final weights of factors in the secondary index.
Figure 7. Final weights of factors in the secondary index.
Sustainability 16 03132 g007
Figure 8. Ranking the weights of various factors in the third-level indicator.
Figure 8. Ranking the weights of various factors in the third-level indicator.
Sustainability 16 03132 g008
Figure 9. Kansei evaluation model of product appearance.
Figure 9. Kansei evaluation model of product appearance.
Sustainability 16 03132 g009
Table 1. Importance and end-point values corresponding to triangular fuzzy numbers.
Table 1. Importance and end-point values corresponding to triangular fuzzy numbers.
Importance LevelFuzzy NumberMembership Function
Equally important 1 ~ (1,1,2)
Intermediate value 2 ~ (1,2,3)
Slightly important 3 ~ (2,3,4)
Intermediate value 4 ~ (3,4,5)
Strongly important 5 ~ (4,5,6)
Intermediate value 6 ~ (5,6,7)
Very strongly important 7 ~ (6,7,8)
Intermediate value 8 ~ (7,8,9)
Extremely important 9 ~ (8,9,9)
Table 2. Random Index.
Table 2. Random Index.
Random Index Table
n234567891011
RI00.581.091.121.241.321.411.451.491.52
Table 3. Some of the words used to describe the product.
Table 3. Some of the words used to describe the product.
Serial NumberWordPart of SpeechFrequency
1ExcellentAdjective559
2BeautifulAdjective523
3Easy to useAdjective478
4ComfortableAdjective374
5BigAdjective247
6SimpleAdjective190
7Not bigAdjective167
… …
456GentleAdjective1
457UniqueAdjective1
458TightAdjective1
459Relatively heavyAdjective1
460Down to EarthAdjective1
461HappyAdjective1
462ClearAdjective1
Table 4. Set of 23 representative Kansei words.
Table 4. Set of 23 representative Kansei words.
23 Representative Kansei Words
1 Light–heavy7 Advanced–vulgar13 Expensive–low-cost19 Environmental–polluted
2 Simple–complicated8 Future–outdated14 Quiet–rowdy20 Soft–hard
3 Bright–dim9 Stylish–traditional15 Grand–restrained21 Smooth–rough
4 Clear–blurry10 Unique–conventional16 Small–large22 Clean–dirty
5 Warm–cold11 Lively–stiff17 Safe–dangerous23 Coordinated–disordered
6 Round–sharp12 Exquisite–ugly18 Sturdy–fragile
Table 5. Statistical results.
Table 5. Statistical results.
Kansei WordsCommon Factor VarianceMean
1 Light–heavy0.5453.734
2 Simple–complicated0.5883.792
3 Bright–dim0.4923.636
4 Clear–blurry0.4883.578
5 Warm–cold0.6543.734
6 Round–sharp0.6013.617
7 Advanced–vulgar0.5733.727
8 Future–outdated0.5543.636
9 Stylish–traditional0.4733.799
10 Unique–conventional0.4543.377
11 Lively–stiff0.5673.558
12 Exquisite–ugly0.4603.675
13 Expensive–low-cost0.4073.552
14 Quiet–rowdy0.5443.535
15 Grand–restrained0.5733.481
16 Small–large0.6914.065
17 Safe–dangerous0.6244.078
18 Sturdy–fragile0.6824.052
19 Environmental–polluted0.5363.870
20 Soft–hard0.4644.214
21 Smooth–rough0.6914.253
22 Clean–dirty0.6523.974
23 Coordinated–disordered0.5814.318
Table 6. Final Kansei word-pairs.
Table 6. Final Kansei word-pairs.
Kansei Word-Pairs
1. Light–Heavy5. Advanced–Vulgar9. Grand–Restrained13. Environmental–Polluted
2. Simple–Complicated6. Future–Outdated10. Small–Large14. Smooth–Rough
3. Warm–Cold7. Lively–Stiff11. Safe–Dangerous15. Clean–Dirty
4. Round–Sharp8. Quiet–Rowdy12. Sturdy–Fragile16. Coordinated–Disordered
Table 7. Partial questionnaire of six Kansei words in modeling.
Table 7. Partial questionnaire of six Kansei words in modeling.
Below are Kansai word-pairs (adjectives) related to the appearance of household portable air conditioners. Please compare and score the pairs of words according to the content prompts. Thank you very much. (For example, in the first question, “Which is more important to you when comparing the simple-complicated attributes in the design of this product to other attributes?”, choose 1 to represent equal importance and the closer the score to each word represents the importance of the word compared to the other word.)
Importance LevelExtremely Important←            →Extremely ImportantMean
Kansei words98765432123456789Kansei words
Simple–complicated Grand–restrained
Small–large
Round–sharp
Future–outdated
Coordinated–disordered
Grand–
restrained
Small–large
Round–sharp
Future–outdated
Coordinated–disordered
Small–large Round–sharp
Future–outdated
Coordinated–disordered
Round–sharp Future–outdated
Coordinated–disordered
Future–outdated Coordinated–disordered
Table 8. Evaluation matrix of secondary index factors.
Table 8. Evaluation matrix of secondary index factors.
AA1A2A3 Weight   W ~
A1 1 ~ 3 ~ 4 ~ 0.625
A2 1 / 3 ~ 1 ~ 2 ~ 0.238
A3 1 / 4 ~ 1 / 2 ~ 1 ~ 0.136
λmax = 3.018  CI = 0.009   CR = 0.018
Table 9. Evaluation matrix of factors in modeling attributes.
Table 9. Evaluation matrix of factors in modeling attributes.
A1B1B2B3B4B5B6 Weight   W ~
B1 1 ~ 2 ~ 1 / 3 ~ 5 ~ 4 ~ 3 ~ 0.226
B2 1 / 2 ~ 1 ~ 1 / 3 ~ 4 ~ 3 ~ 2 ~ 0.154
B3 3 ~ 3 ~ 1 ~ 7 ~ 6 ~ 5 ~ 0.430
B4 1 / 5 ~ 1 / 4 ~ 1 / 7 ~ 1 ~ 1 / 3 ~ 1 / 2 ~ 0.040
B5 1 / 4 ~ 1 / 3 ~ 1 / 6 ~ 3 ~ 1 ~ 2 ~ 0.081
B6 11 / 3 ~ 1 / 2 ~ 1 / 5 ~ 2 ~ 1 / 2 ~ 1 ~ 0.069
λmax = 6.235  CI = 0.047  CR = 0.038
Table 10. Evaluation matrix of factors in color attributes.
Table 10. Evaluation matrix of factors in color attributes.
A1B1B2B3B4B5B6 Weight   W ~
B1 1 ~ 2 ~ 1 / 3 ~ 5 ~ 4 ~ 3 ~ 0.226
B2 1 / 2 ~ 1 ~ 1 / 3 ~ 4 ~ 3 ~ 2 ~ 0.154
B3 3 ~ 3 ~ 1 ~ 7 ~ 6 ~ 5 ~ 0.430
B4 1 / 5 ~ 1 / 4 ~ 1 / 7 ~ 1 ~ 1 / 3 ~ 1 / 2 ~ 0.040
B5 1 / 4 ~ 1 / 3 ~ 1 / 6 ~ 3 ~ 1 ~ 2 ~ 0.081
B6 11 / 3 ~ 1 / 2 ~ 1 / 5 ~ 2 ~ 1 / 2 ~ 1 ~ 0.069
λmax = 6.235  CI = 0.047  CR = 0.038
Table 11. Evaluation matrix of factors in material attributes.
Table 11. Evaluation matrix of factors in material attributes.
A3B12B13B14B15B16 Weight   W ~
B12 1 ~ 2 ~ 1 / 7 ~ 1 / 5 ~ 1 / 6 ~ 0.051
B13 1 / 2 ~ 1 ~ 1 / 9 ~ 1 / 6 ~ 1 / 8 ~ 0.034
B14 7 ~ 9 ~ 1 ~ 4 ~ 2 ~ 0.452
B15 5 ~ 6 ~ 1 / 4 ~ 1 ~ 1 / 3 ~ 0.156
B16 6 ~ 8 ~ 1 / 2 ~ 3 ~ 1 ~ 0.306
λmax = 5.201  CI = 0.050  CR = 0.045
Table 12. Composition of the scheme.
Table 12. Composition of the scheme.
ModelingColorMaterial
B1  0.223B7  0.058B12  0.051
B2  0.155B8  0.040B13  0.036Scheme 1
B3  0.426B9  0.145B14  0.442Scheme 2
B4  0.043B10  0.236B15  0.159
B5  0.081B11  0.522B16  0.311
B6  0.074
Table 13. Evaluation set and corresponding values.
Table 13. Evaluation set and corresponding values.
V 1 V 2 V 3 V 4 V 5
SemanticPoorFairPreferableGoodVery Good
Value5060708090
Table 14. Evaluation matrix results for option 1.
Table 14. Evaluation matrix results for option 1.
R 1 V 1 V 2 V 3 V 4 V 5
B30.060.070.140.400.34
B110.070.090.060.220.57
B140.050.010.040.120.79
Membership Degree0.060.060.110.310.46
Table 15. Evaluation matrix results for option 2.
Table 15. Evaluation matrix results for option 2.
R 2 V 1 V 2 V 3 V 4 V 5
B40.260.160.180.260.14
B80.240.180.180.230.17
B130.110.190.160.210.34
Membership Degree0.230.170.180.240.18
Disclaimer/Publisher’s Note: The statements, opinions and data contained in all publications are solely those of the individual author(s) and contributor(s) and not of MDPI and/or the editor(s). MDPI and/or the editor(s) disclaim responsibility for any injury to people or property resulting from any ideas, methods, instructions or products referred to in the content.

Share and Cite

MDPI and ACS Style

Du, Y.; Zhang, M.; Cai, M.; Park, K. Construction of Product Appearance Kansei Evaluation Model Based on Online Reviews and FAHP: A Case Study of Household Portable Air Conditioners. Sustainability 2024, 16, 3132. https://doi.org/10.3390/su16083132

AMA Style

Du Y, Zhang M, Cai M, Park K. Construction of Product Appearance Kansei Evaluation Model Based on Online Reviews and FAHP: A Case Study of Household Portable Air Conditioners. Sustainability. 2024; 16(8):3132. https://doi.org/10.3390/su16083132

Chicago/Turabian Style

Du, Yuanjian, Meng Zhang, Mobing Cai, and Kyungjin Park. 2024. "Construction of Product Appearance Kansei Evaluation Model Based on Online Reviews and FAHP: A Case Study of Household Portable Air Conditioners" Sustainability 16, no. 8: 3132. https://doi.org/10.3390/su16083132

APA Style

Du, Y., Zhang, M., Cai, M., & Park, K. (2024). Construction of Product Appearance Kansei Evaluation Model Based on Online Reviews and FAHP: A Case Study of Household Portable Air Conditioners. Sustainability, 16(8), 3132. https://doi.org/10.3390/su16083132

Note that from the first issue of 2016, this journal uses article numbers instead of page numbers. See further details here.

Article Metrics

Back to TopTop