Applications of Kepler Algorithm-Based Controller for DC Chopper: Towards Stabilizing Wind Driven PMSGs under Nonstandard Voltages
Abstract
1. Introduction
2. Materials and Methods
2.1. PMSWG Description & Modeling
2.1.1. Control Scheme of MSC
2.1.2. Control Scheme of GSC
2.2. Review of BC Control Methods
2.3. Proposed BC Control System
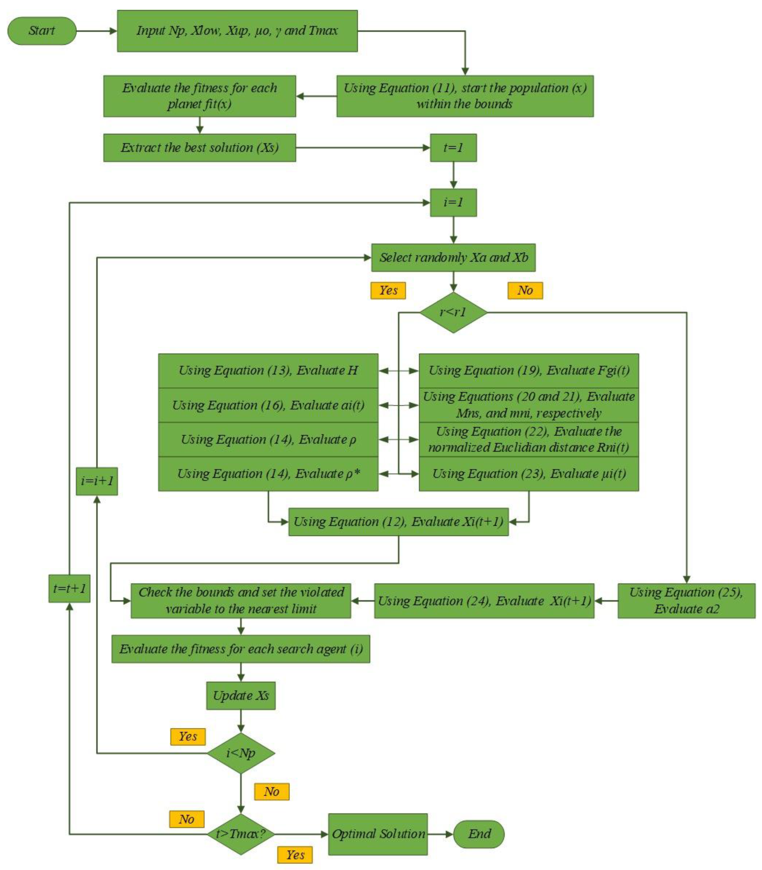
2.3.1. Applied Kepler Optimization Algorithm (KOA)
2.3.2. Proposed BC Controller Design
3. Simulations and Comparative Performance Assessment of BC Controllers
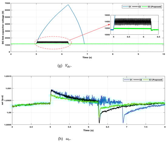
3.1. Scenario 1: 100% VD
3.2. Scenario 2: 70% VD
3.3. Scenario 3: 30% VD
3.4. Scenario 4: 20% VS
4. Conclusions
Author Contributions
Funding
Institutional Review Board Statement
Informed Consent Statement
Data Availability Statement
Acknowledgments
Conflicts of Interest
Abbreviations
| AFD | adjustable frequency drives | SDGs | sustainable development goals |
| BC | braking chopper | SS | sustainable sources |
| BR | braking resistance | WF | wind farm |
| BTBC | back-to-back converter | PMSWG | permanent magnet synchronous wind generator |
| PI | proportional-integral | SMC | sliding mode control |
| ERL | exponential reaching low | SPWM | sinusoidal pulse width modulation |
| ESS | energy storage system | SRF | synchronous reference frame |
| GC | grid-code | PLL | phase-locked loop |
| GSC | grid-side converter | VD | voltage dip |
| KCL | Kirchhoff’s current law | MSC | machine-side converter |
| FRTC | fault ride-through capability | OTC | optimal torque control |
| MPPT | maximum power point tracking | PCC | point of common coupling |
References
- Rahman, M.M.; Khan, I.; Field, D.L.; Techato, K.; Alameh, K. Powering agriculture: Present status, future potential, and challenges of renewable energy applications. Renew. Energy 2022, 188, 731–749. [Google Scholar] [CrossRef]
- Awad, M.; Said, A.; Saad, M.H.; Farouk, A.; Mahmoud, M.M.; Alshammari, M.S.; Alghaythi, M.L.; Aleem, S.H.A.; Abdelaziz, A.Y.; Omar, A.I. A review of water electrolysis for green hydrogen generation considering PV/wind/hybrid/hydropower/geothermal/tidal and wave/biogas energy systems, economic analysis, and its application. Alex. Eng. J. 2024, 87, 213–239. [Google Scholar] [CrossRef]
- Filho, W.L.; Balogun, A.-L.; Olayide, O.E.; Azeiteiro, U.M.; Ayal, D.Y.; Muñoz, P.D.C.; Nagy, G.J.; Bynoe, P.; Oguge, O.; Toamukum, N.Y.; et al. Assessing the impacts of climate change in cities and their adaptive capacity: Towards transformative approaches to climate change adaptation and poverty reduction in urban areas in a set of developing countries. Sci. Total. Environ. 2019, 692, 1175–1190. [Google Scholar] [CrossRef] [PubMed]
- He, X.; Khan, S.; Ozturk, I.; Murshed, M. The role of renewable energy investment in tackling climate change concerns: Environmental policies for achieving SDG-13. Sustain. Dev. 2023, 31, 1888–1901. [Google Scholar] [CrossRef]
- Querejeta, N.; Gil, M.V.; Rubiera, F.; Pevida, C. Prospects of low-temperature solid sorbents in industrial CO2 capture: A focus on biomass residues as precursor material. Greenh. Gases Sci. Technol. 2023, 13, 245–284. [Google Scholar] [CrossRef]
- Abbas, M.; Chafouk, H.; Ardjoun, S.A.E.M. Fault Diagnosis in Wind Turbine Current Sensors: Detecting Single and Multiple Faults with the Extended Kalman Filter Bank Approach. Sensors 2024, 24, 728. [Google Scholar] [CrossRef] [PubMed]
- Olabi, A.G.; Obaideen, K.; Abdelkareem, M.A.; AlMallahi, M.N.; Shehata, N.; Alami, A.H.; Mdallal, A.; Hassan, A.A.M.; Sayed, E.T. Wind Energy Contribution to the Sustainable Development Goals: Case Study on London Array. Sustainability 2023, 15, 4641. [Google Scholar] [CrossRef]
- Kumar, S.; Kumar, N.; Vivekadhish, S. Millennium development goals (MDGS) to sustainable development goals (SDGS): Addressing unfinished agenda and strengthening sustainable development and partnership. Indian J. Community Med. 2016, 41, 1–4. [Google Scholar] [CrossRef] [PubMed]
- Walsh, P.; Murphy, E.; Horan, D. The role of science, technology and innovation in the UN 2030 agenda. Technol. Forecast. Soc. Chang. 2020, 154, 119957. [Google Scholar] [CrossRef]
- Fei, W.; Opoku, A.; Agyekum, K.; Oppon, J.A.; Ahmed, V.; Chen, C.; Lok, K.L. The Critical Role of the Construction Industry in Achieving the Sustainable Development Goals (SDGs): Delivering Projects for the Common Good. Sustainability 2021, 13, 9112. [Google Scholar] [CrossRef]
- Subiela-Ortín, V.J.; Peñate-Suárez, B.; de la Fuente-Bencomo, J.A. Main Technical and Economic Guidelines to Implement Wind/Solar-Powered Reverse-Osmosis Desalination Systems. Processes 2022, 10, 653. [Google Scholar] [CrossRef]
- Kassem, R.; Mahmoud, M.M.; Ibrahim, N.F.; Alkuhayli, A.; Khaled, U.; Beroual, A.; Saleeb, H. A Techno-Economic-Environmental Feasibility Study of Residential Solar Photovoltaic/Biomass Power Generation for Rural Electrification: A Real Case Study. Sustainability 2024, 16, 2036. [Google Scholar] [CrossRef]
- Barra, P.H.A.; de Carvalho, W.C.; Menezes, T.S.; Fernandes, R.A.S.; Coury, D.V. A review on wind power smoothing using high-power energy storage systems. Renew. Sustain. Energy Rev. 2021, 137, 110455. [Google Scholar] [CrossRef]
- Mahmoud, M.M.; Ratib, M.K.; Aly, M.M.; Abdel-Rahim, A.-M.M. Wind-driven permanent magnet synchronous generators connected to a power grid: Existing perspective and future aspects. Wind. Eng. 2022, 46, 189–199. [Google Scholar] [CrossRef]
- Mohseni, M.; Islam, S.M. Review of international grid codes for wind power integration: Diversity, technology and a case for global standard. Renew. Sustain. Energy Rev. 2012, 16, 3876–3890. [Google Scholar] [CrossRef]
- Ardjoun, S.A.E.M.; Denai, M.; Abid, M. A robust power control strategy to enhance LVRT capability of grid-connected DFIG-based wind energy systems. Wind. Energy 2019, 22, 834–847. [Google Scholar] [CrossRef]
- Saqib, M.A.; Saleem, A.Z. Power-quality issues and the need for reactive-power compensation in the grid integration of wind power. Renew. Sustain. Energy Rev. 2015, 43, 51–64. [Google Scholar] [CrossRef]
- Mahmoud, M.M.; Atia, B.S.; Esmail, Y.M.; Bajaj, M.; Wapet, D.E.M.; Ratib, M.K.; Hossain, B.; AboRas, K.M.; Abdel-Rahim, A.-M.M. Evaluation and Comparison of Different Methods for Improving Fault Ride-Through Capability in Grid-Tied Permanent Magnet Synchronous Wind Generators. Int. Trans. Electr. Energy Syst. 2023, 2023, 7717070. [Google Scholar] [CrossRef]
- Tsili, M.; Papathanassiou, S. A review of grid code technical requirements for wind farms. IET Renew. Power Gener. 2009, 3, 308. [Google Scholar] [CrossRef]
- Nasiri, M.; Mohammadi, R. Peak Current Limitation for Grid Side Inverter by Limited Active Power in PMSG-Based Wind Turbines During Different Grid Faults. IEEE Trans. Sustain. Energy 2017, 8, 3–12. [Google Scholar] [CrossRef]
- Nasiri, M.; Arzani, A.; Savaghebi, M. Current limitation for the machine side converter of permanent magnet synchronous generator wind turbines during grid faults. IET Renew. Power Gener. 2020, 14, 3448–3456. [Google Scholar] [CrossRef]
- El Myasse, I.; El Magri, A.; Mansouri, A.; Watil, A.; Kissaoui, M. Enhancement of fault ride-through capability of three-level NPC converter-based HVDC system through robust nonlinear control strategy. e-Prime Adv. Electr. Eng. Electron. Energy 2024, 7, 100455. [Google Scholar] [CrossRef]
- Nasiri, M.; Mobayen, S.; Faridpak, B.; Fekih, A.; Chang, A. Small-Signal Modeling of PMSG-Based Wind Turbine for Low Voltage Ride-Through and Artificial Intelligent Studies. Energies 2020, 13, 6685. [Google Scholar] [CrossRef]
- Mostafa, M.A.; El-Hay, E.A.; Elkholy, M.M. Recent Trends in Wind Energy Conversion System with Grid Integration Based on Soft Computing Methods: Comprehensive Review, Comparisons and Insights. Arch. Comput. Methods Eng. 2022, 30, 1439–1478. [Google Scholar] [CrossRef]
- Jin, J.X.; Yang, R.H.; Zhang, R.T.; Fan, Y.J.; Xie, Q.; Chen, X.Y. Combined low voltage ride through and power smoothing control for DFIG/PMSG hybrid wind energy conversion system employing a SMES-based AC-DC unified power quality conditioner. Int. J. Electr. Power Energy Syst. 2021, 128, 106733. [Google Scholar] [CrossRef]
- Gholizadeh, M.; Tohidi, S.; Oraee, A.; Oraee, H. Appropriate crowbar protection for improvement of brushless DFIG LVRT during asymmetrical voltage dips. Int. J. Electr. Power Energy Syst. 2018, 95, 1–10. [Google Scholar] [CrossRef]
- Naderi, S.B.; Negnevitsky, M.; Muttaqi, K.M. A Modified DC Chopper for Limiting the Fault Current and Controlling the DC-Link Voltage to Enhance Fault Ride-Through Capability of Doubly-Fed Induction-Generator-Based Wind Turbine. IEEE Trans. Ind. Appl. 2019, 55, 2021–2032. [Google Scholar] [CrossRef]
- Mahmoud, M.M. Improved current control loops in wind side converter with the support of wild horse optimizer for enhancing the dynamic performance of PMSG-based wind generation system. Int. J. Model. Simul. 2023, 43, 952–966. [Google Scholar] [CrossRef]
- Alrumayh, O.; Sayed, K.; Almutairi, A. LVRT and Reactive Power/Voltage Support of Utility-Scale PV Power Plants during Disturbance Conditions. Energies 2023, 16, 3245. [Google Scholar] [CrossRef]
- VanderMeulen, A.H.; Durocher, D.B. The Case for Arc-Resistant Medium-Voltage Adjustable Frequency Drive Systems. In Proceedings of the AISTech—Iron and Steel Technology Conference, Philadelphia, PA, USA, 7–10 May 2018; pp. 2929–2938. [Google Scholar]
- Nasiri, M.; Arzani, A. Robust control scheme for the braking chopper of PMSG-based wind turbines—A comparative assessment. Int. J. Electr. Power Energy Syst. 2022, 134, 107322. [Google Scholar] [CrossRef]
- Babaghorbani, B.; Beheshti, M.T.; Talebi, H.A. A Lyapunov-based model predictive control strategy in a permanent magnet synchronous generator wind turbine. Int. J. Electr. Power Energy Syst. 2021, 130, 106972. [Google Scholar] [CrossRef]
- Tahir, K.; Belfedal, C.; Allaoui, T.; Champenois, G. A new control strategy of WFSG-based wind turbine to enhance the LVRT capability. Int. J. Electr. Power Energy Syst. 2016, 79, 172–187. [Google Scholar] [CrossRef]
- Dursun, E.H.; Kulaksiz, A.A. Second-order sliding mode voltage-regulator for improving MPPT efficiency of PMSG-based WECS. Int. J. Electr. Power Energy Syst. 2020, 121, 106149. [Google Scholar] [CrossRef]
- Errami, Y.; Ouassaid, M.; Maaroufi, M. A performance comparison of a nonlinear and a linear control for grid connected PMSG wind energy conversion system. Int. J. Electr. Power Energy Syst. 2015, 68, 180–194. [Google Scholar] [CrossRef]
- Nasiri, M.; Mobayen, S.; Zhu, Q.M. Super-Twisting Sliding Mode Control for Gearless PMSG-Based Wind Turbine. Complexity 2019, 2019, 6141607. [Google Scholar] [CrossRef]
- Mozayan, S.M.; Saad, M.; Vahedi, H.; Fortin-Blanchette, H.; Soltani, M. Sliding Mode Control of PMSG Wind Turbine Based on Enhanced Exponential Reaching Law. IEEE Trans. Ind. Electron. 2016, 63, 6148–6159. [Google Scholar] [CrossRef]
- Nasiri, M.; Milimonfared, J.; Fathi, S.H. Efficient Low-Voltage Ride-Through Nonlinear Backstepping Control Strategy for PMSG-Based Wind Turbine During the Grid Faults. J. Oper. Autom. Power Eng. 2018, 6, 218–228. [Google Scholar]
- Kim, K.-H.; Jeung, Y.-C.; Lee, D.-C.; Kim, H.-G. LVRT Scheme of PMSG Wind Power Systems Based on Feedback Linearization. IEEE Trans. Power Electron. 2012, 27, 2376–2384. [Google Scholar] [CrossRef]
- Orlando, N.A.; Liserre, M.; Mastromauro, R.A.; Dell’Aquila, A. A Survey of Control Issues in PMSG-Based Small Wind-Turbine Systems. IEEE Trans. Ind. Inform. 2013, 9, 1211–1221. [Google Scholar] [CrossRef]
- Nasiri, M.; Milimonfared, J.; Fathi, S. A review of low-voltage ride-through enhancement methods for permanent magnet synchronous generator based wind turbines. Renew. Sustain. Energy Rev. 2015, 47, 399–415. [Google Scholar] [CrossRef]
- Xing, P.; Fu, L.; Wang, G.; Wang, Y.; Zhang, Y. A compositive control method of low-voltage ride through for PMSG-based wind turbine generator system. IET Gener. Transm. Distrib. 2018, 12, 117–125. [Google Scholar] [CrossRef]
- Barros, L.; Barros, C. An internal model control for enhanced grid-connection of direct-driven PMSG-based wind generators. Electr. Power Syst. Res. 2017, 151, 440–450. [Google Scholar] [CrossRef]
- Babaghorbani, B.; Beheshti, M.T.H.; Talebi, H.A. An improved model predictive control of low voltage ride through in a permanent magnet synchronous generator in wind turbine systems. Asian J. Control. 2019, 21, 1991–2003. [Google Scholar] [CrossRef]
- Nguyen, T.H.; Lee, D.-C. Advanced Fault Ride-Through Technique for PMSG Wind Turbine Systems Using Line-Side Converter as STATCOM. IEEE Trans. Ind. Electron. 2013, 60, 2842–2850. [Google Scholar] [CrossRef]
- Mendes, V.F.; Matos, F.F.; Liu, S.Y.; Cupertino, A.F.; Pereira, H.A.; De Sousa, C.V. Low Voltage Ride-Through Capability Solutions for Permanent Magnet Synchronous Wind Generators. Energies 2016, 9, 59. [Google Scholar] [CrossRef]
- Wang, M.; Tian, Y.; Feng, X.; Chen, G. A Hybrid LVRT Control Scheme for PMSG wind Power System. In Proceedings of the 2012 7th International Power Electronics and Motion Control Conference (IPEMC 2012), Harbin, China, 2–5 June 2012; pp. 1173–1177. [Google Scholar]
- Qais, M.H.; Hasanien, H.M.; Alghuwainem, S. Low voltage ride-through capability enhancement of grid-connected permanent magnet synchronous generator driven directly by variable speed wind turbine: A review. J. Eng. 2017, 2017, 1750–1754. [Google Scholar] [CrossRef]
- Marmouh, S.; Boutoubat, M.; Mokrani, L.; Machmoum, M. A coordinated control and management strategy of a wind energy conversion system for a universal low-voltage ride-through capability. Int. Trans. Electr. Energy Syst. 2019, 29, e12035. [Google Scholar] [CrossRef]
- Prince, M.K.K.; Arif, M.T.; Gargoom, A.; Altaf, M.W.; Muttaqi, K.M.; Haque, E. Coordinated Control of Grid-Connected PMSG Based Wind Energy System with STATCOM and Supercapacitor Energy Storage. IEEE Trans. Ind. Appl. 2022; early access. [Google Scholar] [CrossRef]
- Dey, P.; Datta, M.; Fernando, N.; Senjyu, T. Fault-Ride-Through Performance Improvement of a PMSG Based Wind Energy Systems via Coordinated Control of STATCOM. In Proceedings of the 2018 IEEE International Conference on Industrial Technology (ICIT), Lyon, France, 20–22 February 2018; pp. 1236–1241. [Google Scholar] [CrossRef]
- Mahmoud, M.M.; Salama, H.S.; Aly, M.M.; Abdel-Rahim, A.-M.M. Design and implementation of FLC system for fault ride-through capability enhancement in PMSG-wind systems. Wind. Eng. 2020, 45, 1361–1373. [Google Scholar] [CrossRef]
- Abdel-Basset, M.; Mohamed, R.; Jameel, M.; Abouhawwash, M. Nutcracker optimizer: A novel nature-inspired metaheuristic algorithm for global optimization and engineering design problems. Knowl. -Based Syst. 2023, 262, 110248. [Google Scholar] [CrossRef]
- Abdel-Basset, M.; Mohamed, R.; Azeem, S.A.A.; Jameel, M.; Abouhawwash, M. Kepler optimization algorithm: A new metaheuristic algorithm inspired by Kepler’s laws of planetary motion. Knowl. -Based Syst. 2023, 268, 110454. [Google Scholar] [CrossRef]
- Lee, H.-J.; Kim, J.-S.; Kim, J.-C. Parameter Estimation of Chopper Resistor in Medium-Voltage-Direct-Current during Grid Fault Ride through. Energies 2018, 11, 3480. [Google Scholar] [CrossRef]
- Shehata, E. A comparative study of current control schemes for a direct-driven PMSG wind energy generation system. Electr. Power Syst. Res. 2017, 143, 197–205. [Google Scholar] [CrossRef]
- Mahmoud, M.M.; Aly, M.M.; Abdel-Rahim, A.-M.M. Enhancing the dynamic performance of a wind-driven PMSG implementing different optimization techniques. SN Appl. Sci. 2020, 2, 684. [Google Scholar] [CrossRef]
- Ghany, A.A.; Shehata, E.G.; Elsayed, A.-H.M.; Mohamed, Y.S.; Haes Alhelou, H.; Siano, P.; Diab, A.A.Z. Novel Switching Frequency FCS-MPC of PMSG for Grid-Connected Wind Energy Conversion System with Coordinated Low Voltage Ride Through. Electronics 2021, 10, 492. [Google Scholar] [CrossRef]
- Haridy, A.L.; Abdelbasset, A.-A.A.M.; Hemeida, A.M.; Elhalwany, Z.M.A. Optimum Controller Design Using the Ant Lion Optimizer for PMSG Driven by Wind Energy. J. Electr. Eng. Technol. 2021, 16, 367–380. [Google Scholar] [CrossRef]
- Kang, Z.; Li, J. Zero-Voltage Ride-Through Scheme of PMSG Wind Power System Based on NLESO and GFTSMC. Electronics 2023, 12, 4348. [Google Scholar] [CrossRef]
- Ibrahim, R.A.; Zakzouk, N.E. A PMSG Wind Energy System Featuring Low-Voltage Ride-through via Mode-Shift Control. Appl. Sci. 2022, 12, 964. [Google Scholar] [CrossRef]
- Nguyen, T.H.; Nawaz, A.; Sreekumar, P.; Natsheh, A.; Akre, V.; Van, T.L. Implementation and Validation for Multitasks of a Cost-Effective Scheme Based on ESS and Braking Resistors in PMSG Wind Turbine Systems. Energies 2022, 15, 8282. [Google Scholar] [CrossRef]
- Ali, S.W.; Su, C.-L.; Verma, A.K.; Mellado, C.B.; Gonzalez-Castano, C. Enhancing Single-Phase Grid Integration Capability of PMSG-Based Wind Turbines to Support Grid Operation under Adverse Conditions. Sustainability 2023, 15, 10662. [Google Scholar] [CrossRef]
- Mahmoud, M.M.; Atia, B.S.; Abdelaziz, A.Y.; Aldin, N.A.N. Dynamic Performance Assessment of PMSG and DFIG-Based WECS with the Support of Manta Ray Foraging Optimizer Considering MPPT, Pitch Control, and FRT Capability Issues. Processes 2022, 12, 2723. [Google Scholar] [CrossRef]
- Wang, Z.; Gao, X.; Liu, L.; Ren, Z.; Zhang, D.; Zhu, G.; Jia, C.; Terzija, V.; Ding, L. Enhanced DC-link voltage control of PMSG-based wind turbine generators by machine-side converter during asymmetrical grid faults. Int. J. Electr. Power Energy Syst. 2024, 155, 109638. [Google Scholar] [CrossRef]



















| The Ability of a Combination of Control Systems | Control System Mutual with BC | |||
|---|---|---|---|---|
| Pitch Regulator | ESS Regulator | STATCOM Regulator | BTBC Regulator | |
| DCLV control | [47,48] | [48,49] | [50,51] | [45,48] |
| Q injection | [47] | [49] | [50,51] | [45,48] |
| Components | Parameter | Symbol | Value |
|---|---|---|---|
| WT | Blade radius | R | 33.05 m |
| Rated wind speed | 12 m/s | ||
| Optimal power coefficient | Cpopt | 0.44 | |
| Optimal tip speed ratio | λopt | 10.5 | |
| Wind density | ρ | 1.225 Kg/m3 | |
| PMSWG | Rated power | P | 1. 5 MW |
| Rated stator voltage | V | 575 V | |
| Pole pairs | p | 40 | |
| Stator resistance | Rs | 0.01 pu | |
| Inductance in the d frame | Ld | 0.7 pu | |
| Inductance in the q frame | Lq | 0.7 pu | |
| A flux of the permanent magnets | 0.9 pu | ||
| BTBC | MSC frequency switching | Fsw-MSC | 1650 Hz |
| GSC frequency switching | Fsw-GSC | 1650 Hz | |
| DCLV | V | 1150 V | |
| DCL capacitor | Cdc | F | |
| Grid frequency | F | 60 Hz | |
| LC filter | GS inductance | Li | 0.3 pu |
| GS resistance | Ri | 0.003 pu | |
| Filter capacitor | Cf | 0.0267 pu | |
| Damping resistance | Rd | 0.03 pu |
| Resistance Value | 1.5 Ω |
|---|---|
| Rated power | 12 kW |
| Maximum temperature | 150 °C |
| Thermal time constant | 4 min |
| Weight | 30 kg |
| Dimensions | (750 × 330 ×150) mm |
| Studied Cases at 100% VD | |||
|---|---|---|---|
| Parameters | C1 | C2 | C3 (Proposed) |
| 5.8 pu | 1.3 pu | 1.05 pu | |
| change | 0.59 pu → 1.109 pu | 0.59 pu → 0.954 pu | 0.59 pu → 0.957 pu |
| ripple | 0.318 pu | 0.2653 pu | 0.2652 pu |
| ripple | ±0.06 pu | ±0.037 pu | ±0.03 pu |
| 1.091 pu | 1.091 pu | 1.091 pu | |
| 0.8975 pu | 0.8962 pu | 0.8956 pu | |
| Studied Cases at 70% VD | |||
| Parameters | C1 | C2 | C3 (proposed) |
| 9.15 pu | 1.3 pu | 1.035 pu | |
| change | 0.45 pu → 1.19 pu | 0.45 pu → 0.9571 pu | 0.44 pu → 0.957 pu |
| ripple | 0.3302 pu | 0.2731 pu | 0.269 pu |
| ripple | ±0.06 pu | ±0.022 pu | ±0.02 pu |
| 1.091 pu | 1.091 pu | 1.091 pu | |
| Tem | 0.8976 pu | 0.8975 pu | 0.8955 pu |
| Studied Cases at 30% VD | |||
| Parameters | C1 | C2 | C3 (proposed) |
| 5.9 pu | 1.3 pu | 1.043 | |
| change | 0.82 pu → 1.149 pu | 0.85 pu → 0.9516 pu | 0.84 pu → 0.957 pu |
| ripple | 0.2824 pu | 0.2677 pu | 0.2608 pu |
| ripple | ±0.04067 pu | ±0.01 pu | ±0.015 pu |
| 1.091 pu | 1.091 pu | 1.091 pu | |
| 0.8974 pu | 0.8976 pu | 0.8963 pu | |
| Studied Cases at 20% VS | |||
| Parameters | C1 | C2 | C3 (proposed) |
| 1.022 pu | 1.022 pu | 1.022 pu | |
| change | 0.9566 pu → 0.9581 pu | 0.9565 pu → 0.9581 pu | 0.9566 pu → 0.9583 pu |
| ripple | −0.1532 pu | −0.1532 pu | −0.1731 pu |
| ripple | 0 pu | 0 pu | 0 pu |
| 1.091 pu | 1.091 pu | 1.091 pu | |
| 0.8941 pu | 0.8942 pu | 0.8942 pu | |
| Ref. | Publisher | Year | Technique | Smooth Operation | Transient Response | Complexity | DCLV during Faults | |||
|---|---|---|---|---|---|---|---|---|---|---|
| DCLV (pu) | VD (pu) | DCLV (pu) | VS (pu) | |||||||
| [56] | Elsevier | 2017 | ZN-PI | X | Low (L) | L | 1.347 | 0.9 | X | X |
| [57] | Springer | 2020 | WOA-PI | √ | High (H) | H | 1.304 | 0.85 | X | X |
| [56] | Elsevier | 2017 | ISMC | √ | H | H | 1.347 | 0.9 | X | X |
| [58] | MDPI | 2021 | Modified MPC | X | Very High (VH) | VH | 1.091 | 0.9 | X | X |
| [59] | Springer | 2021 | ALO-PI | X | H | L | 1.372 | 0.9 | X | X |
| [56] | Elsevier | 2017 | FCS-MPC | X | VH | VH | 1.347 | 0.9 | X | X |
| [60] | MDPI | 2023 | NLESO and GFTSMC | √ | VH | H | 1.154 | 1 | X | X |
| [28] | Taylor&Francis | 2023 | WHO-PI | √ | VH | L | 1.043 | 0.9 | X | X |
| [61] | MDPI | 2022 | Mode-shift control | √ | H | 1.2 | 0.7 | X | X | |
| [62] | MDPI | 2022 | ESS and BC | √ | VH | VH | 1.01 | 0.4 | X | X |
| [63] | MDPI | 2023 | ILP-PLL | √ | VH | VH | 1.004 | 0.35 | X | X |
| [64] | MDPI | 2022 | MRFO-PI | √ | VH | L | 1.059 | 0.85 | X | X |
| [52] | SAGE | 2021 | FLC | X | H | H | 1.047 | 0.9 | X | X |
| [65] | Elsevier | 2024 | Modified MSC | √ | H | L | 1.4 | asymmetrical grid faults | X | X |
| KO-PI (proposed) | √ | VH | L | 1.05, 1.043, 1.035 | 1, 0.7, 0.3 | 1.022 | 0.2 | |||
Disclaimer/Publisher’s Note: The statements, opinions and data contained in all publications are solely those of the individual author(s) and contributor(s) and not of MDPI and/or the editor(s). MDPI and/or the editor(s) disclaim responsibility for any injury to people or property resulting from any ideas, methods, instructions or products referred to in the content. |
© 2024 by the authors. Licensee MDPI, Basel, Switzerland. This article is an open access article distributed under the terms and conditions of the Creative Commons Attribution (CC BY) license (https://creativecommons.org/licenses/by/4.0/).
Share and Cite
Atia, B.S.; Mahmoud, M.M.; Elzein, I.M.; Mohamed Abdel-Rahim, A.-M.; Alkuhayli, A.; Khaled, U.; Beroual, A.; Shaaban, S.A. Applications of Kepler Algorithm-Based Controller for DC Chopper: Towards Stabilizing Wind Driven PMSGs under Nonstandard Voltages. Sustainability 2024, 16, 2952. https://doi.org/10.3390/su16072952
Atia BS, Mahmoud MM, Elzein IM, Mohamed Abdel-Rahim A-M, Alkuhayli A, Khaled U, Beroual A, Shaaban SA. Applications of Kepler Algorithm-Based Controller for DC Chopper: Towards Stabilizing Wind Driven PMSGs under Nonstandard Voltages. Sustainability. 2024; 16(7):2952. https://doi.org/10.3390/su16072952
Chicago/Turabian StyleAtia, Basiony Shehata, Mohamed Metwally Mahmoud, I. M. Elzein, Abdel-Moamen Mohamed Abdel-Rahim, Abdulaziz Alkuhayli, Usama Khaled, Abderrahmane Beroual, and Salma Abdelaal Shaaban. 2024. "Applications of Kepler Algorithm-Based Controller for DC Chopper: Towards Stabilizing Wind Driven PMSGs under Nonstandard Voltages" Sustainability 16, no. 7: 2952. https://doi.org/10.3390/su16072952
APA StyleAtia, B. S., Mahmoud, M. M., Elzein, I. M., Mohamed Abdel-Rahim, A.-M., Alkuhayli, A., Khaled, U., Beroual, A., & Shaaban, S. A. (2024). Applications of Kepler Algorithm-Based Controller for DC Chopper: Towards Stabilizing Wind Driven PMSGs under Nonstandard Voltages. Sustainability, 16(7), 2952. https://doi.org/10.3390/su16072952

