A Novel Machine Learning-Based Approach for Fault Detection and Location in Low-Voltage DC Microgrids
Abstract
1. Introduction
2. Problem Formulation
2.1. DC Microgrid Used for New Method Implementation
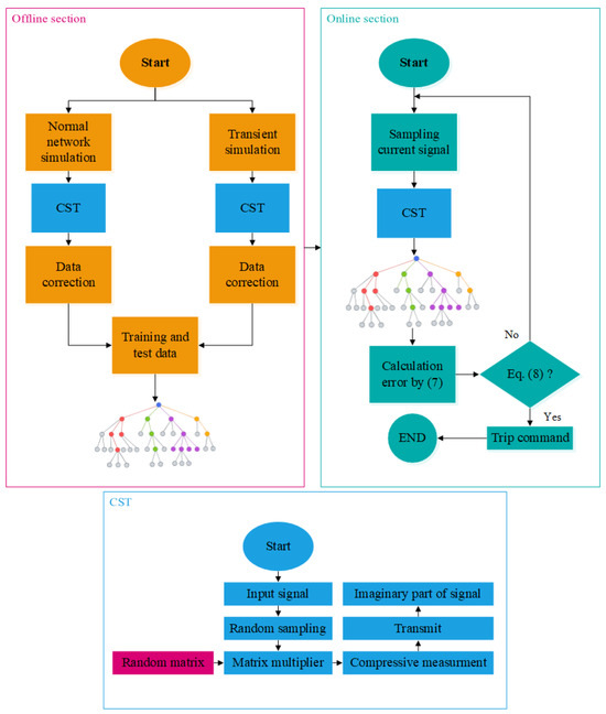
2.2. Fault Detection Method
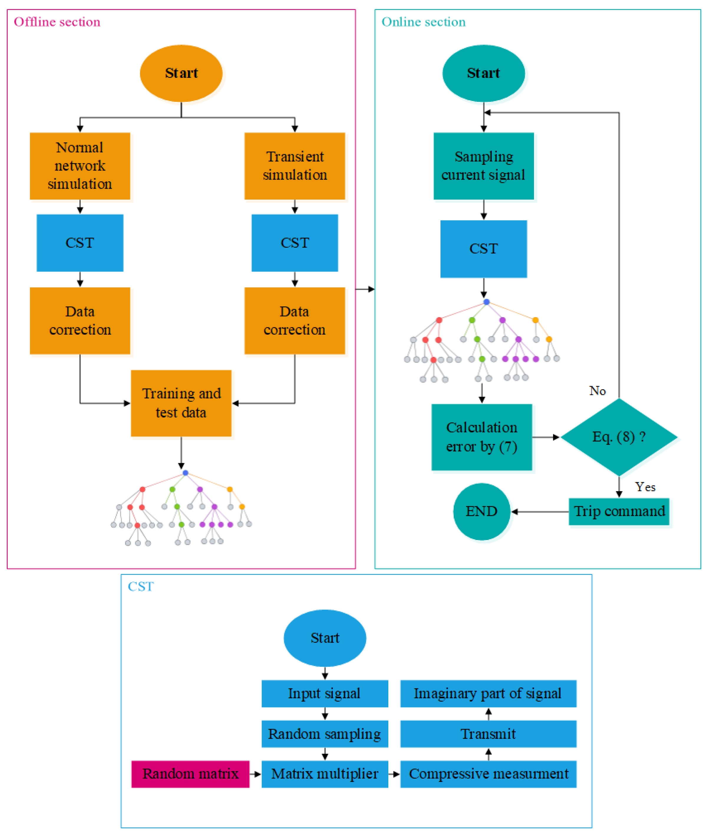
2.2.1. Compressed Sensing Theory
2.2.2. Regression Tree
2.2.3. Proposed Fault Detection Algorithm
2.3. Fault Location
2.3.1. Feature Matrix
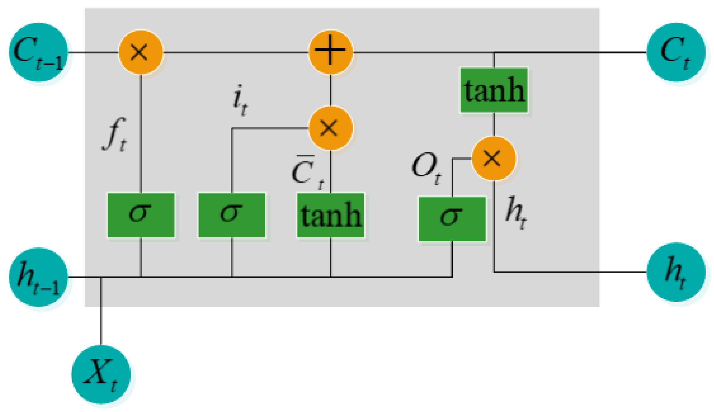
2.3.2. LSTM Model
2.3.3. Proposed Fault Location Algorithm
3. Simulation Results
3.1. Fault Detection Results
3.1.1. Case 1: Fault in the Main DC Line
3.1.2. Case 2: Fault in PV
3.1.3. Case 3: Fault in EV
3.2. Fault Location Results
3.2.1. Fault Location for Faults with Resistance of
3.2.2. Fault Location for Faults with Resistance of
3.2.3. Fault Location for Faults with Resistance of
4. Comparison of the Proposed Fault Detection Method with Other Existing Methods
5. Conclusions
Author Contributions
Funding
Institutional Review Board Statement
Informed Consent Statement
Data Availability Statement
Conflicts of Interest
Appendix A

References
- Brenna, M.; Foiadelli, F.; Longo, M.; Zaninelli, D. E-Mobility forecast for the transnational e-corridor planning. IEEE Trans. Intell. Transp. Syst. 2015, 17, 680–689. [Google Scholar] [CrossRef]
- Dhar, S.; Patnaik, R.K.; Dash, P. Fault detection and location of photovoltaic based DC microgrid using differential protection strategy. IEEE Trans. Smart Grid 2017, 9, 4303–4312. [Google Scholar] [CrossRef]
- Chandra, A.; Singh, G.K.; Pant, V. Protection techniques for DC microgrid-A review. Electr. Power Syst. Res. 2020, 187, 106439. [Google Scholar] [CrossRef]
- Justo, J.J.; Mwasilu, F.; Lee, J.; Jung, J.W. AC-microgrids versus DC-microgrids with distributed energy resources: A review. Renew. Sustain. Energy Rev. 2013, 24, 387–405. [Google Scholar] [CrossRef]
- Park, J.D.; Candelaria, J.; Ma, L.; Dunn, K. DC ring-bus microgrid fault protection and identification of fault location. IEEE Trans. Power Deliv. 2013, 28, 2574–2584. [Google Scholar] [CrossRef]
- Shenai, K.; Shah, K. Smart DC micro-grid for efficient utilization of distributed renewable energy. In Proceedings of the IEEE 2011 EnergyTech, Cleveland, OH, USA, 25–26 May 2011; pp. 1–6. [Google Scholar]
- Dragičević, T.; Lu, X.; Vasquez, J.C.; Guerrero, J.M. DC microgrids—Part II: A review of power architectures, applications, and standardization issues. IEEE Trans. Power Electron. 2015, 31, 3528–3549. [Google Scholar] [CrossRef]
- Hosseini, S.A.; Abyaneh, H.A.; Sadeghi, S.H.H.; Razavi, F.; Nasiri, A. An overview of microgrid protection methods and the factors involved. Renew. Sustain. Energy Rev. 2016, 64, 174–186. [Google Scholar] [CrossRef]
- Beheshtaein, S.; Cuzner, R.M.; Forouzesh, M.; Savaghebi, M.; Guerrero, J.M. DC microgrid protection: A comprehensive review. IEEE J. Emerg. Sel. Top. Power Electron. 2019. [Google Scholar] [CrossRef]
- Marroqui, D.; Blanes, J.M.; Garrigos, A.; Gutierrez, R. Self-powered 380 V DC SiC solid-state circuit breaker and fault current limiter. IEEE Trans. Power Electron. 2019, 34, 9600–9608. [Google Scholar] [CrossRef]
- Mohanty, R.; Pradhan, A.K. Protection of smart DC microgrid with ring configuration using parameter estimation approach. IEEE Trans. Smart Grid 2017, 9, 6328–6337. [Google Scholar] [CrossRef]
- Jayamaha, D.; Lidula, N.; Rajapakse, A. Protection and grounding methods in DC microgrids: Comprehensive review and analysis. Renew. Sustain. Energy Rev. 2020, 120, 109631. [Google Scholar] [CrossRef]
- Shabani, A.; Mazlumi, K. Evaluation of a communication-assisted overcurrent protection scheme for photovoltaic-based DC microgrid. IEEE Trans. Smart Grid 2019, 11, 429–439. [Google Scholar] [CrossRef]
- Amamra, S.A.; Ahmed, H.; El-Sehiemy, R.A. Firefly algorithm optimized robust protection scheme for DC microgrid. Electr. Power Compon. Syst. 2017, 45, 1141–1151. [Google Scholar] [CrossRef]
- Kim, S.; Dujic, D.; Kim, S.N. Protection schemes in low-voltage DC shipboard power systems. In Proceedings of the PCIM Europe 2018; International Exhibition and Conference for Power Electronics, Intelligent Motion, Renewable Energy and Energy Management, Nuremberg, Germany, 5–7 June 2018; pp. 1–7. [Google Scholar]
- Javed, W.; Chen, D.; Farrag, M.E.; Xu, Y. System configuration, fault detection, location, isolation and restoration: A review on LVDC microgrid protections. Energies 2019, 12, 1001. [Google Scholar] [CrossRef]
- Farhadi, M.; Mohammed, O.A. A new protection scheme for multi-bus DC power systems using an event classification approach. IEEE Trans. Ind. Appl. 2016, 52, 2834–2842. [Google Scholar] [CrossRef]
- Srivastava, C.; Tripathy, M.; Wang, L. Fault Detection and Classification of DC Microgrid Utilizing Differential Protection Scheme. In Proceedings of the 2022 IEEE IAS Global Conference on Emerging Technologies (GlobConET), Arad, Romania, 20–22 May 2022; pp. 96–101. [Google Scholar]
- Dhar, S.; Dash, P.K. Differential current-based fault protection with adaptive threshold for multiple PV-based DC microgrid. IET Renew. Power Gener. 2017, 11, 778–790. [Google Scholar] [CrossRef]
- Hosseini, S.A.; Taheri, B.; Sadeghi, S.H.H.; Nasiri, A. An Overview of DC Microgrid Protection Schemes and the Factors Involved. Electr. Power Compon. Syst. 2023, 1–31. [Google Scholar] [CrossRef]
- Brenna, M.; Foiadelli, F.; Longo, M. Fault detection HVDC systems applied to renewable sources. In Proceedings of the 2016 17th International Conference on Harmonics and Quality of Power (ICHQP), Belo Horizonte, Brazil, 6–19 October 2016; pp. 691–696. [Google Scholar]
- Jayamaha, D.; Lidula, N.; Rajapakse, A.D. Wavelet-multi resolution analysis based ANN architecture for fault detection and localization in DC microgrids. IEEE Access 2019, 7, 145371–145384. [Google Scholar] [CrossRef]
- Montoya, R.; Poudel, B.P.; Bidram, A.; Reno, M.J. DC microgrid fault detection using multiresolution analysis of traveling waves. Int. J. Electr. Power Energy Syst. 2022, 135, 107590. [Google Scholar] [CrossRef]
- Sharma, S.; Tripathy, M. Differential Reactor Voltage Based Fault Detection and Classification for Smart DC Microgrid. IEEE Trans. Ind. Inform. 2023, 19, 11730–11741. [Google Scholar] [CrossRef]
- Mohanty, R.; Pradhan, A.K. DC ring bus microgrid protection using the oscillation frequency and transient power. IEEE Syst. J. 2018, 13, 875–884. [Google Scholar] [CrossRef]
- Emhemed, A.A.; Fong, K.; Fletcher, S.; Burt, G.M. Validation of fast and selective protection scheme for an LVDC distribution network. IEEE Trans. Power Deliv. 2016, 32, 1432–1440. [Google Scholar] [CrossRef]
- Mohanty, R.; Balaji, U.S.M.; Pradhan, A.K. An accurate noniterative fault-location technique for low-voltage DC microgrid. IEEE Trans. Power Deliv. 2015, 31, 475–481. [Google Scholar] [CrossRef]
- Yang, X.P.; Feng, T.H.; Zhao, N.B. Fault Transient Analysis of Flexible Medium Voltage DC Distribution. In Proceedings of the 2nd International Conference on Electrical and Electronic Engineering (EEE 2019), Hangzhou, China, 26–27 May 2019; pp. 85–89. [Google Scholar]
- Dashti, R.; Daisy, M.; Mirshekali, H.; Shaker, H.R.; Aliabadi, M.H. A survey of fault prediction and location methods in electrical energy distribution networks. Measurement 2021, 184, 109947. [Google Scholar] [CrossRef]
- Dashti, R.; Tahavori, M.; Daisy, M.; Shaker, H.R. A new matching algorithm for fault section estimation in power distribution networks. In Proceedings of the 2018 International Symposium on Advanced Electrical and Communication Technologies (ISAECT), Rabat, Morocco, 21–23 November 2018; pp. 1–4. [Google Scholar]
- Zhang, S.; Wang, Y.; Liu, M.; Bao, Z. Data-based line trip fault prediction in power systems using LSTM networks and SVM. IEEE Access 2017, 6, 7675–7686. [Google Scholar] [CrossRef]
- Skydt, M.R.; Bang, M.; Shaker, H.R. A probabilistic sequence classification approach for early fault prediction in distribution grids using long short-term memory neural networks. Measurement 2021, 170, 108691. [Google Scholar] [CrossRef]
- Haque, M.; Shaheed, M.N.; Choi, S. Deep learning based micro-grid fault detection and classification in future smart vehicle. In Proceedings of the 2018 IEEE Transportation Electrification Conference and Expo (ITEC), Long Beach, CA, USA, 13–15 June 2018; pp. 1082–1107. [Google Scholar]
- Sharif, A.A.; Karegar, H.K.; Esmaeilbeigi, S. Fault detection and location in dc microgrids by recurrent neural networks and decision tree classifier. In Proceedings of the 2020 10th Smart Grid Conference (SGC), Kashan, Iran, 16–17 December 2020; pp. 1–6. [Google Scholar]
- Kar, S.; Samantaray, S.; Zadeh, M.D. Data-mining model based intelligent differential microgrid protection scheme. IEEE Syst. J. 2015, 11, 1161–1169. [Google Scholar] [CrossRef]
- Mishra, D.P.; Samantaray, S.R.; Joos, G. A combined wavelet and data-mining based intelligent protection scheme for microgrid. IEEE Trans. Smart Grid 2015, 7, 2295–2304. [Google Scholar] [CrossRef]
- Mishra, M.; Rout, P.K. Detection and classification of micro-grid faults based on HHT and machine learning techniques. IET Gener. Transm. Distrib. 2018, 12, 388–397. [Google Scholar] [CrossRef]
- Miraftabzadeh, S.M.; Longo, M.; Foiadelli, F.; Bracco, S. Anomaly Detection in Photovoltaic Systems via Deep Learning Autoencoder. In Proceedings of the 2023 International Conference on Smart Energy Systems and Technologies (SEST), Mugla, Turkiye, 4–6 September 2023; pp. 1–6. [Google Scholar]
- Manohar, M.; Koley, E.; Ghosh, S. Microgrid protection under wind speed intermittency using extreme learning machine. Comput. Electr. Eng. 2018, 72, 369–382. [Google Scholar] [CrossRef]
- Abdelgayed, T.S.; Morsi, W.G.; Sidhu, T.S. Fault detection and classification based on co-training of semisupervised machine learning. IEEE Trans. Ind. Electron. 2017, 65, 1595–1605. [Google Scholar] [CrossRef]
- James, J.; Hou, Y.; Lam, A.Y.; Li, V.O. Intelligent fault detection scheme for microgrids with wavelet-based deep neural networks. IEEE Trans. Smart Grid 2017, 10, 1694–1703. [Google Scholar]
- Telford, R.D.; Galloway, S.; Stephen, B.; Elders, I. Diagnosis of series DC arc faults—A machine learning approach. IEEE Trans. Ind. Inform. 2016, 13, 1598–1609. [Google Scholar] [CrossRef]
- Wang, Z.; Balog, R.S. Arc fault and flash detection in photovoltaic systems using wavelet transform and support vector machines. In Proceedings of the 2016 IEEE 43rd Photovoltaic Specialists Conference (PVSC), Portland, OR, USA, 5–10 June 2016; pp. 3275–3280. [Google Scholar]
- Roy, S.; Nayar, S.; Kumar, S.; Alam, A.; Ghose, T. Bidirectional power flow in dc microgrid and its islanding detection using support vector machine. In Proceedings of the 2019 International Conference on Intelligent Computing and Control Systems (ICCS), Madurai, India, 15–17 May 2019; pp. 42–47. [Google Scholar]
- Li, M.; Zhang, H.; Ji, T.; Wu, Q. Fault identification in power network based on deep reinforcement learning. CSEE J. Power Energy Syst. 2021, 8, 721–731. [Google Scholar]
- Liu, Y.; Zhang, S.; Li, L.; Wang, S.; Lu, T.; Yu, H.; Liu, W. A machine learning-based fault identification method for microgrids with distributed generations. J. Phys. Conf. Ser. 2022, 2360, 012019. [Google Scholar] [CrossRef]
- Miraftabzadeh, S.M.; Foiadelli, F.; Longo, M.; Pasetti, M. A survey of machine learning applications for power system analytics. In Proceedings of the 2019 IEEE International Conference on Environment and Electrical Engineering and 2019 IEEE Industrial and Commercial Power Systems Europe (EEEIC/I&CPS Europe), Genoa, Italy, 11–14 June 2019; pp. 1–5. [Google Scholar]
- Duarte, M.F.; Eldar, Y.C. Structured compressed sensing: From theory to applications. IEEE Trans. Signal Process. 2011, 9, 4053–4085. [Google Scholar] [CrossRef]
- Loh, W.Y. Classification and regression trees. Wiley Interdiscip. Rev. Data Min. Knowl. Discov. 2011, 1, 14–23. [Google Scholar] [CrossRef]
- Shen, L.; Cheng, Q.; Cheng, Y.; Wei, L.; Wang, Y. Hierarchical control of DC micro-grid for photovoltaic EV charging station based on flywheel and battery energy storage system. Electr. Power Syst. Res. 2020, 179, 106079. [Google Scholar] [CrossRef]
- Sistani, A.; Hosseini, S.A.; Sadeghi, V.S.; Taheri, B. Fault Detection in a Single-Bus DC Microgrid Connected to EV/PV Systems and Hybrid Energy Storage Using the DMD-IF Method. Sustainability 2023, 15, 16269. [Google Scholar] [CrossRef]
- Candès, E.J.; Romberg, J.; Tao, T. Robust uncertainty principles: Exact signal reconstruction from highly incomplete frequency information. IEEE Trans. Inf. Theory 2006, 52, 489–509. [Google Scholar] [CrossRef]
- Donoho, D.L. Compressed sensing. IEEE Trans. Inf. Theory 2006, 52, 1289–1306. [Google Scholar] [CrossRef]
- Grcić, I.; Pandžić, H.; Novosel, D. Fault detection in dc microgrids using short-time fourier transform. Energies 2021, 14, 277. [Google Scholar] [CrossRef]
- Miraftabzadeh, S.M.; Colombo, C.G.; Longo, M.; Foiadelli, F. K-Means and Alternative Clustering Methods in Modern Power Systems. IEEE Access 2023, 11, 119596–119633. [Google Scholar] [CrossRef]
- Cover, T.; Hart, P. Nearest neighbor pattern classification. IEEE Trans. Inf. Theory 1967, 13, 21–27. [Google Scholar] [CrossRef]
- Morgan, J.N.; Sonquist, J.A. Problems in the analysis of survey data, and a proposal. J. Am. Stat. Assoc. 1963, 58, 415–434. [Google Scholar] [CrossRef]
- Yang, J.; Stenzel, J. Short-term load forecasting with increment regression tree. Electr. Power Syst. Res. 2006, 76, 880–888. [Google Scholar] [CrossRef]
- Taheri, B.; Sedighizadeh, M.; Nasiri, M.R.; Sheikhi Fini, A. Proposing a Novel Approach Non-Intrusive Load Monitoring Based on Feature Extraction Matrix and KNN Machine Learning Model. Technovations Electr. Eng. Green Energy Syst. 2024, 2, 108–127. [Google Scholar]
- Taheri, B.; Salehimehr, S.; Sedighizadeh, M. A fault-location algorithm for parallel line based on the long short-term memory model using the distributed parameter line model. Int. Trans. Electr. Energy Syst. 2021, 31, e13032. [Google Scholar] [CrossRef]
- Bareth, R.; Yadav, A.; Gupta, S.; Pazoki, M. Daily average load demand forecasting using LSTM model based on historical load trends. IET Gener. Transm. Distrib. 2024, 18, 952–962. [Google Scholar] [CrossRef]
- Moradzadeh, A.; Zakeri, S.; Shoaran, M.; Mohammadi-Ivatloo, B.; Mohammadi, F. Short-term load forecasting of microgrid via hybrid support vector regression and long short-term memory algorithms. Sustainability 2020, 12, 7076. [Google Scholar] [CrossRef]
- Kong, L.; Nian, H. Fault detection and location method for mesh-type DC microgrid using pearson correlation coefficient. IEEE Trans. Power Deliv. 2020, 36, 1428–1439. [Google Scholar] [CrossRef]
- Mohanty, R.; Sahoo, S.; Pradhan, A.K.; Blaabjerg, F. A cosine similarity-based centralized protection scheme for DC microgrids. IEEE J. Emerg. Sel. Top. Power Electron. 2021, 9, 5646–5656. [Google Scholar] [CrossRef]
- Sharma, N.K.; Samantaray, S.R.; Bhende, C.N. VMD-enabled current-based fast fault detection scheme for DC microgrid. IEEE Syst. J. 2021, 16, 933–944. [Google Scholar] [CrossRef]
- Mola, M.; Afshar, A.; Meskin, N.; Karrari, M. Distributed fast fault detection in DC microgrids. IEEE Syst. J. 2020, 16, 440–451. [Google Scholar] [CrossRef]


















| Parameter | Value | |
|---|---|---|
| 1 | DC bus voltage | 600 V |
| 2 | AC voltage | 380 V |
| 3 | Bat. | LifePO4, 360 V, 100 Ah |
| 4 | PV Power | 20 kW |
| 5 | Charg & disch. of EV | 15 A & 10 A |
| 6 | AC loads | 5 kW |
| 7 | DC load | 5 kW |
| 8 | Flywheel | 10 kW, 10,000/5000 r/min |
| 9 | Cables diameter | 240 mm2 |
| 10 | Cables resistance | 0.125 /km |
| 11 | Cables Inductance | 0.232 /km |
| 12 | Cables lengths | 1 km |
| Parameter | Value | |
|---|---|---|
| 1 | 0.0522 | |
| 2 | 0.0027 | |
| 3 | 0.0372 |
| Parameter | Value | |
|---|---|---|
| 1 | 0.0665 | |
| 2 | 0.0044 | |
| 3 | 0.0465 |
| Parameter | Value | |
|---|---|---|
| 1 | 0.0609 | |
| 2 | 0.0037 | |
| 3 | 0.0378 |
| Ref. | Method | SR | Detection Time | ESS | EV/PV | Comm. Links | Threshold |
|---|---|---|---|---|---|---|---|
| [63] | Pearson correlation coefficient | 10 kHz | 5 ms | × | PV | × | ✓ |
| [64] | Centralized protection | 4 kHz | 1 ms | Battery | PV | ✓ | ✓ |
| [65] | VMD assisted current | 10 kHz | 3.95 ms | Fuel cell & Battery | PV | ✓ | ✓ |
| [66] | pole | - | 290 ms | × | × | ✓ | ✓ |
| New method | CST & RT | 10 kHz | 1 ms | Battery and flywheel | EV & PV | × | × |
Disclaimer/Publisher’s Note: The statements, opinions and data contained in all publications are solely those of the individual author(s) and contributor(s) and not of MDPI and/or the editor(s). MDPI and/or the editor(s) disclaim responsibility for any injury to people or property resulting from any ideas, methods, instructions or products referred to in the content. |
© 2024 by the authors. Licensee MDPI, Basel, Switzerland. This article is an open access article distributed under the terms and conditions of the Creative Commons Attribution (CC BY) license (https://creativecommons.org/licenses/by/4.0/).
Share and Cite
Salehimehr, S.; Miraftabzadeh, S.M.; Brenna, M. A Novel Machine Learning-Based Approach for Fault Detection and Location in Low-Voltage DC Microgrids. Sustainability 2024, 16, 2821. https://doi.org/10.3390/su16072821
Salehimehr S, Miraftabzadeh SM, Brenna M. A Novel Machine Learning-Based Approach for Fault Detection and Location in Low-Voltage DC Microgrids. Sustainability. 2024; 16(7):2821. https://doi.org/10.3390/su16072821
Chicago/Turabian StyleSalehimehr, Sirus, Seyed Mahdi Miraftabzadeh, and Morris Brenna. 2024. "A Novel Machine Learning-Based Approach for Fault Detection and Location in Low-Voltage DC Microgrids" Sustainability 16, no. 7: 2821. https://doi.org/10.3390/su16072821
APA StyleSalehimehr, S., Miraftabzadeh, S. M., & Brenna, M. (2024). A Novel Machine Learning-Based Approach for Fault Detection and Location in Low-Voltage DC Microgrids. Sustainability, 16(7), 2821. https://doi.org/10.3390/su16072821

