The Role of Digital Transformation, Corporate Culture, and Leadership in Enhancing Corporate Sustainable Performance in the Manufacturing Sector of China
Abstract
1. Introduction
- What is the impact of digital transformation, corporate culture, and transformational leadership on the sustainability performance of Chinese manufacturing companies?
- How does the ability to innovate affect the connection between digital transformation, corporate culture, transformational leadership, and sustainable performance in China’s manufacturing sector?
- Does the level of environmental dynamism have a moderating impact on the relationship between a company’s ability to innovate and its sustainable performance in China’s manufacturing sector?
2. Literature Review
2.1. Corporate Sustainable Performance and Corporate Culture
2.2. Corporate Sustainable Performance and Digital Transformation
2.3. Corporate Sustainable Performance and Transformational Leadership
2.4. Mediating Role of Innovation Capabilities
2.4.1. Corporate Culture and Innovation Capabilities
2.4.2. Digital Transformation and Innovation Capabilities
2.4.3. Transformational Leadership and Innovation Capabilities
2.4.4. Corporate Sustainable Performance and Innovation Capabilities
2.5. Moderating Role of Environmental Dynamism
3. Research Methodology
3.1. Research Approach
3.2. Questionnaire Development
3.3. Sampling and Data Collection
3.4. Data Analysis and Interpretation
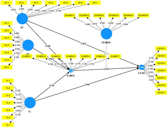
3.5. Conceptual Framework
4. Data Analysis
4.1. Demographic Data
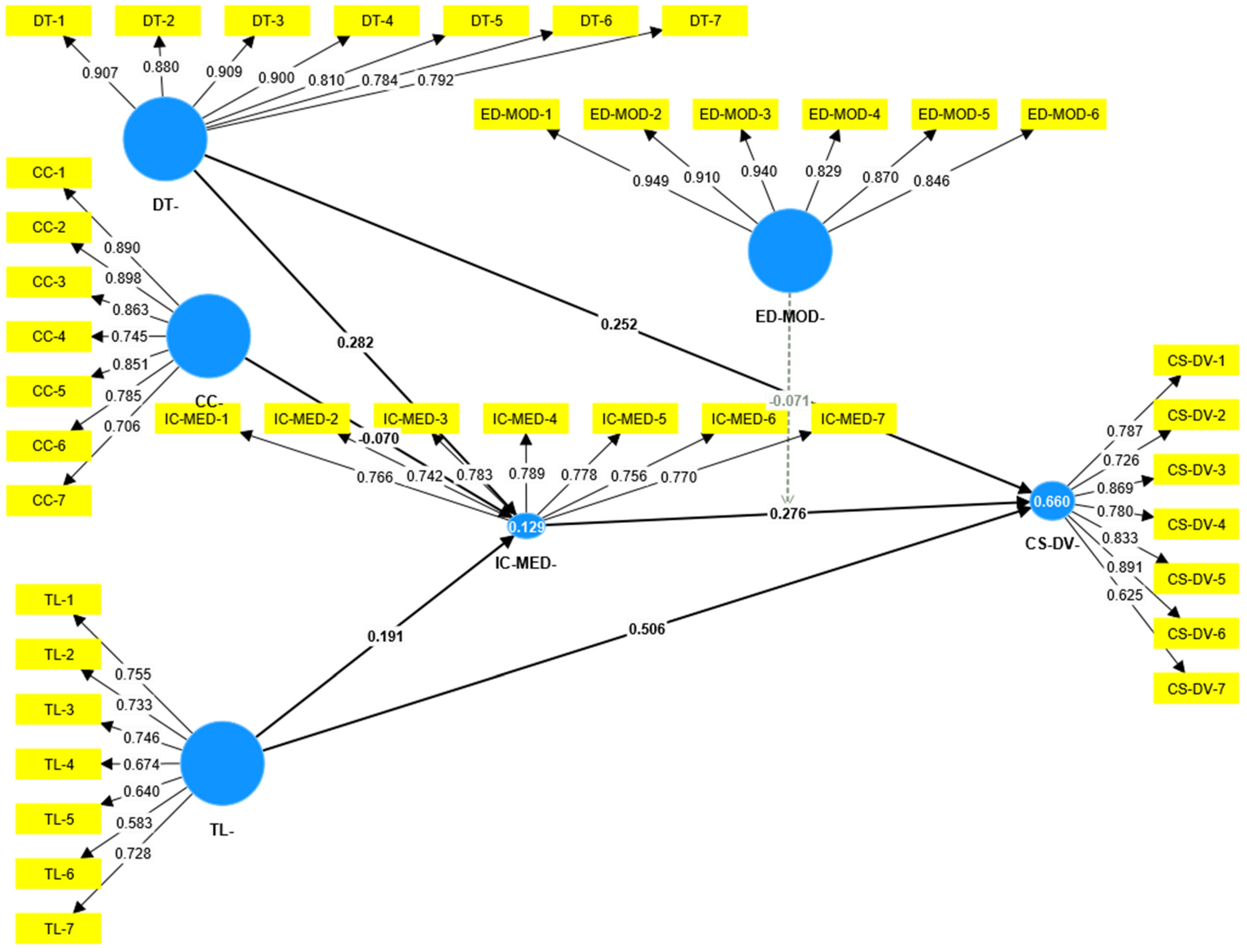
4.2. Convergent Validity
- Cronbach’s Alpha: This internal consistency measure shows the relationship of the set of items as a whole. It varies from 0to 1, with higher values representing stronger internal consistency. Values over 0.7 are usually regarded as acceptable [177].
- Composite Reliability (rho_a and rho_c): This is the measurement of the validity of a latent variable. LikeCronbach’s Alpha, it varies from 0 to 1, with higher scores reflecting greater consistency. A value above 0.7 is commonly considered satisfactory [178].
- Average Variance Extracted (AVE): AVE determines how much variance captured by a latent variable from its indicators is due to measurements, as opposed to that due to measurement error. A positive value (0.5 or greater) signifies that the construct accounts for over 50% of the variability observed in its indicators, on average [179].
- Cronbach’s Alpha: 0.919, indicating excellent internal consistency.
- Composite Reliability: Both rho_a (0.929) and rho_c (0.936) are well above the 0.7 threshold, indicating a high reliability.
- AVE: 0.677, exceeding the 0.5 threshold, showing that the corporate culture construct accounts for most of the variance in the indicators.
- Cronbach’s Alpha: 0.898, showing a high internal consistency.
- Composite Reliability: Both rho_a (0.902) and rho_c (0.921) are high, indicating reliable measurements.
- AVE: 0.627, above the 0.5 threshold, suggests a good convergent validity.
- Cronbach’s Alpha: 0.939, indicating an excellent internal consistency.
- Composite Reliability: Both rho_a (0.949) and rho_c (0.950) are very high.
- AVE: 0.733, well above the threshold, indicating a strong convergent validity.
- Cronbach’s Alpha: 0.948, showing a very high internal consistency.
- Composite Reliability: rho_a (0.962) and rho_c (0.959) are exceptionally high.
- AVE: 0.795, indicating that the construct explains a large portion of the variance in the indicators.
- Cronbach’s Alpha: 0.904, indicating a high internal consistency.
- Composite Reliability: rho_a (0.953) is high, but rho_c (0.910) is slightly lower, yet still acceptable.
- AVE: 0.591, above the threshold, shows good convergent validity.
- Cronbach’s Alpha: 0.823, indicating a good internal consistency.
- Composite Reliability: rho_a (0.829) and rho_c (0.868) are both above the threshold, suggesting reliability.
- AVE: 0.485, slightly below the desired threshold of 0.5, indicating that this construct might not explain as much variance in its indicators as desired.
4.3. Discriminant Validity
4.3.1. Fornel and Lacker
4.3.2. HTMT
4.4. Model Fitness
4.5. Hypothesis Testing
4.5.1. Direct Relationship
4.5.2. Mediation
4.5.3. Moderation
5. Discussion, Conclusions, and Limitations
5.1. Discussion
5.2. Conclusions
5.3. Implications
5.4. Limitations and Future Research
Author Contributions
Funding
Institutional Review Board Statement
Informed Consent Statement
Data Availability Statement
Conflicts of Interest
References
- Guo, L.; Xu, L. The effects of digital transformation on firm performance: Evidence from China’s manufacturing sector. Sustainability 2021, 13, 12844. [Google Scholar] [CrossRef]
- Liang, S.; Li, T. Can Digital Transformation Promote Innovation Performance in Manufacturing Enterprises? The Mediating Role of R&D Capability. Sustainability 2022, 14, 10939. [Google Scholar] [CrossRef]
- Chen, S.; Zhang, H. Does digital finance promote manufacturing servitization: Micro evidence from China. Int. Rev. Econ. Financ. 2021, 76, 856–869. [Google Scholar] [CrossRef]
- Zhang, W.; Zhou, H.; Chen, J.; Fan, Z. An Empirical Analysis of the Impact of Digital Economy on Manufacturing Green and Low-Carbon Transformation under the Dual-Carbon Background in China. Int. J. Environ. Res. Public Health 2022, 19, 13192. [Google Scholar] [CrossRef]
- Yan, M.; Liu, J.; Dou, S.; Sun, Y.; Dai, Y.; Dong, X. The status quo of digital transformation in China: A pilot study. Hum. Syst. Manag. 2021, 40, 169–183. [Google Scholar] [CrossRef]
- Sun, W.; Fang, J. Does environmental governance matter to the relationship between digital transformation and high-quality development? Evidence from manufacturing sector in China. Environ. Sci. Pollut. Res. 2023, 30, 97005–97024. [Google Scholar] [CrossRef]
- Lan, J.; Wen, H. Industrial Digitalization and Energy Intensity: Evidence From China’s Manufacturing Sector. Energy Res. Lett. 2021, 2, 25733. [Google Scholar] [CrossRef]
- Guo, X.; Chen, X. The Impact of Digital Transformation on Manufacturing-Enterprise Innovation: Empirical Evidence from China. Sustainability 2023, 15, 3124. [Google Scholar] [CrossRef]
- Zheng, J.H.; Zhang, R.; Chen, Y.W. Digital transformation: Reshaping Chinas development landscape. China Econ. 2021, 16, 2–23. [Google Scholar] [CrossRef]
- Wu, B.; Yang, W. Empirical test of the impact of the digital economy on China’s employment structure. Financ. Res. Lett. 2022, 49, 103047. [Google Scholar] [CrossRef]
- Wen, H.; Zhong, Q.; Lee, C.C. Digitalization, competition strategy and corporate innovation: Evidence from Chinese manufacturing listed companies. Int. Rev. Financ. Anal. 2022, 82, 102166. [Google Scholar] [CrossRef]
- Liu, C.; Ji, H.; Ji, J. Mobile information technology’s impacts on service innovation performance of manufacturing enterprises. Technol. Forecast. Soc. Change 2022, 184, 121996. [Google Scholar] [CrossRef]
- Zhu, J.; Wang, X. Research on enabling technologies and development pathof intelligent manufacturing of wooden furniture. J. For. Eng. 2021, 6, 177–183. [Google Scholar] [CrossRef]
- Guan, Y.; Lv, J.; Wang, X. Measurement of the Digital Level of Chinese Producer Services and its Development and Evolution Law. Front. Bus. Econ. Manag. 2022, 3, 59–63. [Google Scholar] [CrossRef]
- Mickiewicz, B.; Volkava, K. Current trends, assessment and directions of digital economy development. VUZF Rev. 2022, 7, 78–87. [Google Scholar] [CrossRef]
- Deng, H.; Bai, G.; Shen, Z.; Xia, L. Digital economy and its spatial effect on green productivity gains in manufacturing: Evidence from China. J. Clean. Prod. 2022, 378, 134539. [Google Scholar] [CrossRef]
- Nureen, N.; Sun, H.; Irfan, M.; Nuta, A.C.; Malik, M. Digital transformation: Fresh insights to implement green supply chain management, eco-technological innovation, and collaborative capability in manufacturing sector of an emerging economy. Environ. Sci. Pollut. Res. 2023, 30, 78168–78181. [Google Scholar] [CrossRef] [PubMed]
- Akimov, A.V.; Tsvetkova, N.N. Asian center of development of the fourth industrial revolution technologies. Vostok 2020, 3, 108–121. [Google Scholar] [CrossRef]
- Lüthje, B. Going digital, going green: Changing production networks in the automotive industry in China. Int. J. Automot. Technol. Manag. 2021, 21, 121–126. [Google Scholar] [CrossRef]
- Chen, C.; Wang, S.; Yao, S.; Lin, Y. Does digital transformation increase the labor income share? From a perspective of resources reallocation. Econ. Model. 2023, 128, 106474. [Google Scholar] [CrossRef]
- Maretto, L.; Faccio, M.; Battini, D. A Framework for Technology Selection and Impact Evaluation of Digitalisation in the Industrial Sector. In Proceedings of the Summer School Francesco Turco, Virtual, 8–10 September 2021. [Google Scholar]
- Hanh, P.T.H. Vietnam’s Digital Economy: In a Good Position to Spur the Digital Economy but Challenges Ahead. In The ASEAN Digital Economy: Towards an Integrated Regional Framework; Routledge: London, UK, 2023. [Google Scholar] [CrossRef]
- Saha, R.; Shashi; Cerchione, R.; Singh, R.; Dahiya, R. Effect of ethical leadership and corporate social responsibility on firm performance: A systematic review. Corp. Soc. Responsib. Environ. Manag. 2020, 27, 409–429. [Google Scholar] [CrossRef]
- Bouichou, S.I.; Wang, L.; Zulfiqar, S. How Corporate Social Responsibility Boosts Corporate Financial and Non-financial Performance: The Moderating Role of Ethical Leadership. Front. Psychol. 2022, 13, 871334. [Google Scholar] [CrossRef]
- Lu, J.; Wang, J. Corporate governance, law, culture, environmental performance and CSR disclosure: A global perspective. J. Int. Financ. Mark. Institutions Money 2021, 70, 101264. [Google Scholar] [CrossRef]
- Wan, P.; Chen, X.; Ke, Y. Does corporate integrity culture matter to corporate social responsibility? Evidence from China. J. Clean. Prod. 2020, 259, 120877. [Google Scholar] [CrossRef]
- Wu, J.; Chen, Z. Corruption culture and corporate social responsibility: Evidence from China. Asia-Pacific, J. Account. Econ. 2023, 30, 1286–1304. [Google Scholar] [CrossRef]
- Roveda, T.S.; Brizolla, M.M.B.; Lopes, L.F.D. Corporate Social Responsibility and the National Culture in Automotive Dealerships. Rev. Gest. Soc. e Ambient. 2022, 16, e02808. [Google Scholar] [CrossRef]
- Hamdani, N.A.; Maulani, G.A.F.; Nugraha, S.; Mubarok, T.M.S.; Herlianti, A.O. Corporate culture and digital transformation strategy in universities in Indonesia. Estud. Econ. Apl. 2021, 39, 5352. [Google Scholar] [CrossRef]
- Liu, Q.; Wan, H.; Yu, H. Digital Transformation and Corporate Performance: The Moderating Role of Corporate Culture. Acad. J. Manag. Soc. Sci. 2023, 3, 90–93. [Google Scholar] [CrossRef]
- Van, L.H.; Tuyet, N.T.A. Determining the Priority Levels of Criteria for Evaluating the Digital Transformation Level of Businesses in Vietnam. Int. J. Manag. Entrep. Res. 2023, 5, 410–417. [Google Scholar] [CrossRef]
- Nadkarni, S.; Prügl, R. Digital transformation: A review, synthesis and opportunities for future research. Manag. Rev. Q. 2021, 71, 233–341. [Google Scholar] [CrossRef]
- Sastre, D.M.; Morillas, A.S.; Cansado, M.N. Corporate culture: Keys to the lever for true digital transformation. Prism. Soc. 2019, 25, 439–463. [Google Scholar]
- Leal-Rodríguez, A.L.; Sanchís-Pedregosa, C.; Moreno-Moreno, A.M.; Leal-Millán, A.G. Digitalization beyond technology: Proposing an explanatory and predictive model for digital culture in organizations. J. Innov. Knowl. 2023, 8, 100409. [Google Scholar] [CrossRef]
- Manh Quan, N.; Thi Kim Chi, N.; Hoang Giang, P. Sustainable Development under the Impacts of the Fourth Industrial Revolution and the Role of Corporate Culture Renovation. VNU J. Sci. Policy Manag. Stud. 2022, 38, 4412. [Google Scholar] [CrossRef]
- Saarikko, T.; Westergren, U.H.; Blomquist, T. Digital transformation: Five recommendations for the digitally conscious firm. Bus. Horiz. 2020, 63, 825–839. [Google Scholar] [CrossRef]
- Ünlü, S.B.; Çalişkan, T.N. Agile Organisations as Part of Digital Transformation: The Relationship Between Corporate Culture And Agility in Turkish Context. Pamukkale Üniversitesi Sos. Bilim. Enstitüsü Derg. 2022, 53, 315–324. [Google Scholar]
- Lan, P.Y. Corporate Culture’s Role on Digital Transformation, Lesson Learnt for Vietnam Businesses. In Proceedings of the International Conference on Emerging Challenges: Business Transformation and Circular Economy (ICECH 2021), Thanh Pho Ninh Binh, Vietnam, 5–6 November 2021. [Google Scholar]
- Gorjian Khanzad, Z.; Gooyabadi, A.A. Digital Strategizing: The Role of the Corporate Culture. Open J. Bus. Manag. 2022, 10, 2974–2995. [Google Scholar] [CrossRef]
- Cheng, Z.; Masron, T.A. Economic policy uncertainty and corporate digital transformation: Evidence from China. Appl. Econ. 2023, 55, 4625–4641. [Google Scholar] [CrossRef]
- Stoianova, O.; Lezina, T.; Ivanova, V. Corporate Culture: Impact on Companies’ Readiness for Digital Transformation. In Lecture Notes in Business Information Processing; Springer: Berlin/Heidelberg, Germany, 2020. [Google Scholar] [CrossRef]
- Philippart, M.H. Success Factors to Deliver Organizational Digital Transformation. J. Glob. Inf. Manag. 2022, 30, 1–17. [Google Scholar] [CrossRef]
- Fahmi, T.A.; Tjakraatmadja, J.H.; Ginting, H. An Empirical Study of Emerging Digital Culture and Digital Attitudes in an Established Company. J. Ind. Eng. Manag. 2023, 16, 342–362. [Google Scholar] [CrossRef]
- Nurhas, I.; Aditya, B.R.; Jacob, D.W.; Pawlowski, J.M. Understanding the challenges of rapid digital transformation: The case of COVID-19 pandemic in higher education. Behav. Inf. Technol. 2022, 41, 2924–2940. [Google Scholar] [CrossRef]
- Yavuz, M.; Kayalı, B.; Karaman, S. An Investigation of Digital Transformation Activities of Higher Education in Türkiye. Particip. Educ. Res. 2023, 10, 237–255. [Google Scholar] [CrossRef]
- Mugge, P.; Abbu, H.; Michaelis, T.L.; Kwiatkowski, A.; Gudergan, G. Patterns of Digitization: A Practical Guide to Digital Transformation. Res. Technol. Manag. 2020, 63, 27–35. [Google Scholar] [CrossRef]
- de Moraes, C.R.; Cunha, P.R. Enterprise Servitization: Practical Guidelines for Culture Transformation Management. Sustainability 2023, 15, 705. [Google Scholar] [CrossRef]
- Li, K.; Liu, X.; Mai, F.; Zhang, T. The Role of Corporate Culture in Bad Times: Evidence from the COVID-19 Pandemic. J. Financ. Quant. Anal. 2021, 56, 2545–2583. [Google Scholar] [CrossRef]
- Bilgiç, D.; Camgöz Akdağ, H. Digital Transformation Readiness Factors in Healthcare. Hosp. Top. 2023, 101, 199–207. [Google Scholar] [CrossRef]
- Schuh, G.; Frank, J. Maturity-based design of corporate culture in the context of Industrie 4.0. In Proceedings of the 2020 International Conference on Technology and Entrepreneurship—Virtual, ICTE-V 2020, San Jose, CA, USA, 20–21 April 2020. [Google Scholar] [CrossRef]
- McGahan, A.M. Integrating Insights from the Resource-Based View of the Firm Into the New Stakeholder Theory. J. Manage. 2021, 47, 1734–1756. [Google Scholar] [CrossRef]
- Gibson, C.B.; Gibson, S.C.; Webster, Q. Expanding Our Resources: Including Community in the Resource-Based View of the Firm. J. Manage. 2021, 47, 1878–1898. [Google Scholar] [CrossRef]
- Helfat, C.E.; Kaul, A.; Ketchen, D.J.; Barney, J.B.; Chatain, O.; Singh, H. Renewing the resource-based view: New contexts, new concepts, and new methods. Strateg. Manag. J. 2023, 44, 1357–1390. [Google Scholar] [CrossRef]
- Gerhart, B.; Feng, J. The Resource-Based View of the Firm, Human Resources, and Human Capital: Progress and Prospects. J. Manage. 2021, 47, 1796–1819. [Google Scholar] [CrossRef]
- Davis, G.F.; DeWitt, T. Organization Theory and the Resource-Based View of the Firm: The Great Divide. J. Manage. 2021, 47, 1684–1697. [Google Scholar] [CrossRef]
- Collins, C.J. Expanding the resource based view model of strategic human resource management. Int. J. Hum. Resour. Manag. 2021, 32, 331–358. [Google Scholar] [CrossRef]
- Barney, J.B.; Ketchen, D.J.; Wright, M. Bold Voices and New Opportunities: An Expanded Research Agenda for the Resource-Based View. J. Manage. 2021, 47, 1677–1683. [Google Scholar] [CrossRef]
- Wang, S.; Huang, L. A Study of the Relationship between Corporate Culture and Corporate Sustainable Performance: Evidence from Chinese SMEs. Sustainablity 2022, 14, 7527. [Google Scholar] [CrossRef]
- Al-Hakimi, M.A.; Al-Swidi, A.K.; Gelaidan, H.M.; Mohammed, A. The influence of green manufacturing practices on the corporate sustainable performance of SMEs under the effect of green organizational culture: A moderated mediation analysis. J. Clean. Prod. 2022, 376, 134346. [Google Scholar] [CrossRef]
- Linnenluecke, M.; Griffiths, A. Beyond adaptation: Resilience for business in light of climate change and weather extremes. Bus. Soc. 2010, 49, 477–511. [Google Scholar] [CrossRef]
- Fietz, B.; Günther, E. Changing Organizational Culture to Establish Sustainability. Control. Manag. Rev. 2021, 65, 32–40. [Google Scholar] [CrossRef]
- Moslehpour, M.; Chau, K.Y.; Tu, Y.T.; Nguyen, K.L.; Barry, M.; Reddy, K.D. Impact of corporate sustainable practices, government initiative, technology usage, and organizational culture on automobile industry sustainable performance. Environ. Sci. Pollut. Res. 2022, 29, 83907–83920. [Google Scholar] [CrossRef]
- Hossain, M.B.; Nassar, S.; Rahman, M.U.; Dunay, A.; Illés, C.B. Exploring the mediating role of knowledge management practices to corporate sustainability. J. Clean. Prod. 2022, 374, 133869. [Google Scholar] [CrossRef]
- Shaukat, F.; Ming, J. Green marketing orientation impact on business performance: Case of pharmaceutical industry of Pakistan. Front. Psychol. 2022, 13, 940278. [Google Scholar] [CrossRef]
- Cheng, S.; Hua, X.; Wang, Q. Corporate culture and firm resilience in China: Evidence from the Sino-US trade war. Pacific Basin Financ. J. 2023, 79, 102039. [Google Scholar] [CrossRef]
- Doni, F.; Corvino, A.; Bianchi Martini, S. Corporate governance model, stakeholder engagement and social issues evidence from European oil and gas industry. Soc. Responsib. J. 2022, 18, 636–662. [Google Scholar] [CrossRef]
- Bhatta, D.D.; Sarfraz, M.; Ivascu, L.; Pislaru, M. The Nexus of Corporate Affinity for Technology and Firm Sustainable Performance in the Era of Digitalization: A Mediated Model. Sustainablity 2023, 15, 9765. [Google Scholar] [CrossRef]
- Li, Y.; Al-Sulaiti, K.; Dongling, W.; Abbas, J.; Al-Sulaiti, I. Tax Avoidance Culture and Employees’ Behavior Affect Sustainable Business Performance: The Moderating Role of Corporate Social Responsibility. Front. Environ. Sci. 2022, 10, 964410. [Google Scholar] [CrossRef]
- Baah, C.; Agyabeng-Mensah, Y.; Afum, E.; Lascano Armas, J.A. Exploring corporate environmental ethics and green creativity as antecedents of green competitive advantage, sustainable production and financial performance: Empirical evidence from manufacturing firms. Benchmarking 2023, 38, 1–19. [Google Scholar] [CrossRef]
- Do Nascimento Duda, E.; Da Silva, D.J.C.; Lagioia, U.C.T.; Santos, M.A. Sustainable culture rings with good performance? A study of companies listed in the Business Sustainability Index (ISE). Rev. Gest. Soc. e Ambient. 2022, 16, e02987. [Google Scholar] [CrossRef]
- Shayegan, S.; Bazrkar, A.; Yadegari, R. Realization of Sustainable Organizational Performance Using New Technologies and Green Human Resource Management Practices. Foresight STI Gov. 2023, 17, 95–105. [Google Scholar] [CrossRef]
- Islam, R.; French, E.; Ali, M. Evaluating board diversity and its importance in the environmental and social performance of organizations. Corp. Soc. Responsib. Environ. Manag. 2022, 29, 1134–1145. [Google Scholar] [CrossRef]
- Xu, P.; Chen, L.; Dai, H. Pathways to Sustainable Development: Corporate Digital Transformation and Environmental Performance in China. Sustainablity 2023, 15, 256. [Google Scholar] [CrossRef]
- Chen, P.; Kim, S.K. The impact of digital transformation on innovation performance—The mediating role of innovation factors. Heliyon 2023, 9, e13916. [Google Scholar] [CrossRef]
- Long, H.; Feng, G.F.; Chang, C.P. How does ESG performance promote corporate green innovation? Econ. Chang. Restruct. 2023, 56, 2889–2913. [Google Scholar] [CrossRef]
- Zhao, S.; Zhang, L.; An, H.; Peng, L.; Zhou, H.; Hu, F. Has China’s low-carbon strategy pushed forward the digital transformation of manufacturing enterprises? Evidence from the low-carbon city pilot policy. Environ. Impact Assess. Rev. 2023, 102, 107084. [Google Scholar] [CrossRef]
- Jiang, Z.; Xu, C. Disrupting the Technology Innovation Efficiency of Manufacturing Enterprises Through Digital Technology Promotion: An Evidence of 5G Technology Construction in China. IEEE Trans. Eng. Manag. 2023; in press. [Google Scholar] [CrossRef]
- Yang, Y.; Han, J. Digital transformation, financing constraints, and corporate environmental, social, and governance performance. Corp. Soc. Responsib. Environ. Manag. 2023, 30, 3189–3202. [Google Scholar] [CrossRef]
- Mehedintu, A.; Soava, G. Approach to the Impact of Digital Technologies on Sustainability Reporting through Structural Equation Modeling and Artificial Neural Networks. Electronics 2023, 12, 2048. [Google Scholar] [CrossRef]
- Widisatria, D.; Nawangsari, L.C. The Influence of Green Transformational Leadership and Motivation to Sustainable Corporate Performance with Organizational Citizenship Behavior for the Environment as a Mediating: Case Study at PT Karya Mandiri Sukses Sentosa. Eur. J. Bus. Manag. Res. 2021, 6, 118–123. [Google Scholar] [CrossRef]
- Purwaningsih, N.; Tarto, T.; Candraningsih, E.O. Pengaruh Green Training, Green Recruitment Dan Green Transformational Leadership Terhadap Sustainable Corporate Performance. Dyn. Manag. J. 2023, 7, 114–128. [Google Scholar] [CrossRef]
- Dai, Y.; Abdul-Samad, Z.; Chupradit, S.; Nassani, A.A.; Haffar, M.; Michel, M. Influence of CSR and leadership style on sustainable performance: Moderating impact of sustainable entrepreneurship and mediating role of organizational commitment. Econ. Res. Istraz. 2022, 35, 3917–3939. [Google Scholar] [CrossRef]
- Zhu, J.; Huang, F. Transformational Leadership, Organizational Innovation, and ESG Performance: Evidence from SMEs in China. Sustainability 2023, 15, 5756. [Google Scholar] [CrossRef]
- Novita, D.; Hidayatulloh, A.N.; Renwarin, J.M.J.; Santoso, R.; Mardikaningsih, R. Relationship Between Eco Transformational Leadership, Eco Training, and Employee Eco Behavior on Sustainable Corporate Performance of SMEs. Front. Psychol. 2022, 13, 900787. [Google Scholar] [CrossRef] [PubMed]
- Al Taweel, I.R.; Al-Hawary, S.I. The mediating role of innovation capability on the relationship between strategic agility and organizational performance. Sustainability 2021, 13, 7564. [Google Scholar] [CrossRef]
- Shahriari, M.; Mahmoudi-Mesineh, M.; Hamadani, A.Z. The effects of high-performance work systems and competitiveness in Iranian start-ups: The mediating role of innovation capability maturity. Int. J. Innov. Manag. 2022, 26, 2250005. [Google Scholar] [CrossRef]
- Yousefi, N.; Ahmady, R.; Mehralian, G. Intellectual resource and new product performance: Mediating role of innovation capability. Int. J. Learn. Intellect. Cap. 2022, 19, 169–188. [Google Scholar] [CrossRef]
- Husban, D.; Almarshad, M.; Altahrawi, M. Digital Leadership and Organization’s Performance: The Mediating Role of Innovation Capability. Int. J. Entrep. 2021, 25, 1–6. [Google Scholar]
- Dixit, A.; Jakhar, S.K.; Kumar, P. Does lean and sustainable manufacturing lead to Industry 4.0 adoption: The mediating role of ambidextrous innovation capabilities. Technol. Forecast. Soc. Chang. 2021, 175, 121328. [Google Scholar] [CrossRef]
- Hwang, W.S.; Choi, H.; Shin, J. A mediating role of innovation capability between entrepreneurial competencies and competitive advantage. Technol. Anal. Strateg. Manag. 2020, 32, 1–14. [Google Scholar] [CrossRef]
- Bazrkar, A.; Aramoon, E.; Hajimohammadi, M.; Aramoon, V. Improve organizational performance by implementing the dimensions of total quality management with respect to the mediating role of organizational innovation capability. Stud. Univ. Vasile Goldis Arad Econ. Ser. 2022, 32, 38–57. [Google Scholar] [CrossRef]
- Yodchai, N.; Ly, P.T.M.; Tran, L.T.T. How the creative mindset affects entrepreneurial success in the tourism sector: The mediating role of innovation capability. Int. J. Contemp. Hosp. Manag. 2022, 34, 279–298. [Google Scholar] [CrossRef]
- Tian, H.; Otchere, S.K.; Coffie, C.P.K.; Mensah, I.A.; Baku, R.K. Supply chain integration, interfirm value co-creation and firm performance nexus in ghanaian smes: Mediating roles of stakeholder pressure and innovation capability. Sustainability 2021, 13, 2351. [Google Scholar] [CrossRef]
- Priambodo, I.T.; Sasmoko, S.; Abdinagoro, S.B.; Bandur, A. Mediating Role of Innovation Capabilities between Maturity and Performance of E-Commerce. Corp. Bus. Strateg. Rev. 2022, 3, 349–356. [Google Scholar] [CrossRef]
- Ferreira, J.; Cardim, S.; Coelho, A. Dynamic Capabilities and Mediating Effects of Innovation on the Competitive Advantage and Firm’s Performance: The Moderating Role of Organizational Learning Capability. J. Knowl. Econ. 2021, 12, 620–644. [Google Scholar] [CrossRef]
- Liu, C.H.; Chang, A.Y.P.; Fang, Y.P. Network activities as critical sources of creating capability and competitive advantage: The mediating role of innovation capability and human capital. Manag. Decis. 2020, 58, 544–568. [Google Scholar] [CrossRef]
- Molden, L.H.; Clausen, T.H. Playing 3D chess, or how firms can thrive under complexity: The mediating role of innovation capabilities in the use of innovation input. J. Bus. Res. 2021, 125, 1–13. [Google Scholar] [CrossRef]
- Sutanto, L.; Tjahjadi, B.; Nadia, F.N.D. The Impact of Human Capital Readiness on Business Performance: The Mediating Role of Innovation Capability. J. Account. Sci. 2023, 7, 130–145. [Google Scholar] [CrossRef]
- Aydin, H. Market orientation and product innovation: The mediating role of technological capability. Eur. J. Innov. Manag. 2020, 24, 1233–1267. [Google Scholar] [CrossRef]
- Al-Juoori, Z.M.A.; Singh, H.; Abu Mansor, N.N.; Kakar, A.S.; Zulfiqar, U.; Pitchy, A.L.B.A. The Impact of Organizational Learning, on Firm Performance in The Context of Manufacturing SMES in Malaysia, Mediating Role of Innovation Capability. Int. J. Acad. Res. Bus. Soc. Sci. 2021, 11, 796–813. [Google Scholar] [CrossRef]
- Pundziene, A.; Nikou, S.; Bouwman, H. The nexus between dynamic capabilities and competitive firm performance: The mediating role of open innovation. Eur. J. Innov. Manag. 2021, 25, 152–177. [Google Scholar] [CrossRef]
- Sarfraz, M.; Ivascu, L.; Abdullah, M.I.; Ozturk, I.; Tariq, J. Exploring a Pathway to Sustainable Performance in Manufacturing Firms: The Interplay between Innovation Capabilities, Green Process and Product Innovations and Digital Leadership. Sustainability 2022, 14, 5945. [Google Scholar] [CrossRef]
- Yang, H.; Wang, L. Influence of Enterprise Culture Construction on Technological Innovation Ability Based on Deep Learning. Mob. Inf. Syst. 2022, 2022, 7533230. [Google Scholar] [CrossRef]
- Fan, Y.J.; Liu, S.F.; Luh, D.B.; Teng, P.S. Corporate sustainability: Impact factors on organizational innovation in the industrial area. Sustainability 2021, 13, 1979. [Google Scholar] [CrossRef]
- Wang, S.; Abbas, J.; Sial, M.S.; Álvarez-Otero, S.; Cioca, L.I. Achieving green innovation and sustainable development goals through green knowledge management: Moderating role of organizational green culture. J. Innov. Knowl. 2022, 7, 100272. [Google Scholar] [CrossRef]
- Wang, T.; Lin, X.; Sheng, F. Digital leadership and exploratory innovation: From the dual perspectives of strategic orientation and organizational culture. Front. Psychol. 2022, 13, 902693. [Google Scholar] [CrossRef] [PubMed]
- Soewarno, N.; Tjahjadi, B. Eco-oriented culture and financial performance: Roles of innovation strategy and eco-oriented continuous improvement in manufacturing state-owned enterprises, Indonesia. Entrep. Sustain. Issues 2020, 8, 341–359. [Google Scholar] [CrossRef] [PubMed]
- Ruiz, L.E.; Amorós, J.E.; Guerrero, M. Does gender matter for corporate entrepreneurship? A cross-countries study. Small Bus. Econ. 2023, 60, 929–946. [Google Scholar] [CrossRef]
- Yuwono, I.A.; Suroso, A.I.; Hubeis, A.V. The Effect of Talent Management on Employee Performance with Corporate Culture as a Mediating Variable. J. Apl. Bisnis dan Manaj. 2021, 7, 212. [Google Scholar] [CrossRef]
- Park, S.; Kim, H.K.; Lee, H.J.; Choi, M.; Lee, M.; Jakovljevic, M. Strategic management and organizational culture of medical device companies in relation to corporate performance. J. Med. Econ. 2023, 26, 781–792. [Google Scholar] [CrossRef] [PubMed]
- Kartika, E.W.; Ellitan, L. The Role of Reward System as Performance Control System: Empirical Evidence from Strategic Business Unit in Indonesia. Qual.—Access to Success 2022, 23, 124–132. [Google Scholar] [CrossRef]
- Hudnurkar, M.; Ambekar, S.; Bhattacharya, S.; Sheorey, P.A. Relationship of total quality management with corporate sustainability in the MSME sector: Does innovation capability play a mediating role? TQM J. 2023, 35, 1860–1886. [Google Scholar] [CrossRef]
- González-Tejero, C.B.; Molina, C.M. Training, corporate culture and organizational work models for the development of corporate entrepreneurship in SMEs. J. Enterprising Communities 2022, 16, 168–188. [Google Scholar] [CrossRef]
- Fang, W.; Ma, C.; Lei, Z. Research on Sustainable Development of Transport Infrastructure Based on Corporate Culture and Low-Carbon Perspective. J. Environ. Public Health 2022, 2022, 4629422. [Google Scholar] [CrossRef]
- Lee, V.H.; Dwivedi, Y.K.; Tan, G.W.H.; Ooi, K.B.; Wong, L.W. How does information technology capabilities affect business sustainability? The roles of ambidextrous innovation and data-driven culture. R D Manag. 2023; in press. [Google Scholar] [CrossRef]
- Fan, X.; Wang, Y.; Lu, X. Digital Transformation Drives Sustainable Innovation Capability Improvement in Manufacturing Enterprises: Based on FsQCA and NCA Approaches. Sustainability 2023, 15, 542. [Google Scholar] [CrossRef]
- Hong, T.; Nguyen, T.; Pham, S.T.; Phan, T.M.; Kim, T.; Nguyen, C.; Hoang, N.G.; Do, T.D. Impact of digital transformation on SMEs’ innovation capability and business performance: The case of Vietnam. Int. J. Bus. Manag. Technol. 2023, 7, 416–426. [Google Scholar]
- Calen, C.; Tarigan, S.A.; Rosita, R.; Susanto, S.; Alimin, E. The role of transformational leadership, leader member exchange, digital transformation on organizational citizenship behaviour and work innovation capabilities in during Covid-19 pandemic. JPPI (Jurnal Penelit. Pendidik. Indones.) 2021, 7, 203–216. [Google Scholar] [CrossRef]
- Bansal, A.; Panchal, T.; Jabeen, F.; Mangla, S.K.; Singh, G. A study of human resource digital transformation (HRDT): A phenomenon of innovation capability led by digital and individual factors. J. Bus. Res. 2023, 157, 113611. [Google Scholar] [CrossRef]
- Theng, B.P.; Wijaya, E.; Juliana, J.; Eddy, E.; Putra, A.S. The role of transformational leadership, servant leadership, digital transformation on organizational performance and work innovation capabilities in digital era. JPPI (Jurnal Penelit. Pendidik. Indones.) 2021, 7, 225. [Google Scholar] [CrossRef]
- Nousopoulou, E.; Kamariotou, M.; Kitsios, F. Digital Transformation Strategy in Post-COVID Era: Innovation Performance Determinants and Digital Capabilities in Driving Schools. Information 2022, 13, 323. [Google Scholar] [CrossRef]
- Shehadeh, M.; Almohtaseb, A.; Aldehayyat, J.; Abu-AlSondos, I.A. Digital Transformation and Competitive Advantage in the Service Sector: A Moderated-Mediation Model. Sustainability 2023, 15, 2077. [Google Scholar] [CrossRef]
- Lei, H.; Leaungkhamma, L.; Le, P.B. How transformational leadership facilitates innovation capability: The mediating role of employees’ psychological capital. Leadersh. Organ. Dev. J. 2020, 41, 481–499. [Google Scholar] [CrossRef]
- Fatmawati, E.; Nurhidayati, N. Model of improving the business performance through innovation capability based on transformational leadership. Rev. Manag. ACCOUNTING, Bus. Stud. 2022, 1, 1–16. [Google Scholar] [CrossRef]
- Gui, L.; Lei, H.; Le, P.B. Fostering product and process innovation through transformational leadership and knowledge management capability: The moderating role of innovation culture. Eur. J. Innov. Manag. 2024, 27, 214–232. [Google Scholar] [CrossRef]
- Nabi, M.N.; Zhiqiang, L.; Akter, M. Transformational leadership and radical innovation for sustainability: Mediating role of knowledge management capability and moderating role of competitive intensity. Innov. Manag. Rev. 2023, 20, 298–310. [Google Scholar] [CrossRef]
- Supriadi, O.; Musthan, Z.; Sa’odah; Nurjehan, R.; Haryanti, Y.D.; Rafid Marwal, M.; Purwanto, A.; Mufid, A.; Yulianto, R.A.; Farhan, M.; et al. Did transformational, transactional leadership style and organizational learning influence innovation capabilities of school teachers during covid-19 pandemic? Syst. Rev. Pharm. 2020, 11, 299–311. [Google Scholar]
- Laily, N.; Oetomo, H.W.; Djawoto, D. Development of Transformational Leadership for Women Entrepreneurs in Indonesia. Eur. J. Hum. Resour. Manag. Stud. 2022, 6, 1374. [Google Scholar] [CrossRef]
- Zhang, C.; Jin, S. What Drives Sustainable Development of Enterprises? Focusing on ESG Management and Green Technology Innovation. Sustainability 2022, 14, 11695. [Google Scholar] [CrossRef]
- Ruan, R.; Chen, W.; Zhu, Z. Linking Environmental Corporate Social Responsibility with Green Innovation Performance: The Mediating Role of Shared Vision Capability and the Moderating Role of Resource Slack. Sustainability 2022, 14, 16943. [Google Scholar] [CrossRef]
- Morioka, S.N.; Holgado, M.; Evans, S.; Carvalho, M.M.; Rotella Junior, P.; Bolis, I. Two-Lenses Model to Unfold Sustainability Innovations: A Tool Proposal from Sustainable Business Model and Performance Constructs. Sustainability 2022, 14, 556. [Google Scholar] [CrossRef]
- Ali, M.H.; Abd, M.; Abdulnabi, S.M.; Basheer, Z.M.; Wafqan, H.M.; Al_lami, G.K.; Alwan, A.N.; Mohammad, T.A. Mediating Impact of Supply Chain Management Capabilities among the Relationship of Digital Innovation, Technology Innovation and Corporate Sustainable Performance of Manufacturing Firms in Iraq. Int. J. Oper. Quant. Manag. 2022, 28, 316–334. [Google Scholar]
- Yang, F.; Li, X. Corporate Financialization, ESG Performance and Sustainability Development: Evidence from Chinese-Listed Companies. Sustainability 2023, 15, 2978. [Google Scholar] [CrossRef]
- Gouda, G.K.; Tiwari, B. Talent agility, innovation adoption and sustainable business performance: Empirical evidences from Indian automobile industry. Int. J. Product. Perform. Manag. 2022, 71, 2582–2604. [Google Scholar] [CrossRef]
- Waqas, M.; Tan, L. Big data analytics capabilities for reinforcing green production and sustainable firm performance: The moderating role of corporate reputation and supply chain innovativeness. Environ. Sci. Pollut. Res. 2023, 30, 14318–14336. [Google Scholar] [CrossRef]
- Zheng, J.; Khurram, M.U.; Chen, L. Can Green Innovation Affect ESG Ratings and Financial Performance? Evidence from Chinese GEM Listed Companies. Sustainability 2022, 14, 8677. [Google Scholar] [CrossRef]
- Shang, H.; Chen, R.; Li, Z. Dynamic sustainability capabilities and corporate sustainability performance: The mediating effect of resource management capabilities. Sustain. Dev. 2020, 28, 595–612. [Google Scholar] [CrossRef]
- Dong, R.; Shao, C.; Xin, S.; Lu, Z. A Sustainable Development Evaluation Framework for Chinese Electricity Enterprises Based on SDG and ESG Coupling. Sustainability 2023, 15, 8960. [Google Scholar] [CrossRef]
- Bonsu, M.O.A.; Guo, Y.; Zhu, X. Does green innovation mediate corporate social responsibility and environmental performance? Empirical evidence from emerging markets. J. Appl. Account. Res. 2023, 25, 221–239. [Google Scholar] [CrossRef]
- Ahmed, A.; Bhatti, S.H.; Gölgeci, I.; Arslan, A. Digital platform capability and organizational agility of emerging market manufacturing SMEs: The mediating role of intellectual capital and the moderating role of environmental dynamism. Technol. Forecast. Soc. Chang. 2022, 177, 121513. [Google Scholar] [CrossRef]
- Yu, D.; Tao, S.; Hanan, A.; Ong, T.S.; Latif, B.; Ali, M. Fostering Green Innovation Adoption through Green Dynamic Capability: The Moderating Role of Environmental Dynamism and Big Data Analytic Capability. Int. J. Environ. Res. Public Health 2022, 19, 10336. [Google Scholar] [CrossRef] [PubMed]
- Andrade, J.; Franco, M.; Mendes, L. Technological capacity and organisational ambidexterity: The moderating role of environmental dynamism on Portuguese technological SMEs. Rev. Manag. Sci. 2021, 15, 2111–2136. [Google Scholar] [CrossRef]
- Chatterjee, S.; Chaudhuri, R.; Vrontis, D.; Thrassou, A. Impact of organizational dynamic capability on international expansion and the moderating role of environmental dynamism. Int. J. Organ. Anal. 2023, 31, 1935–1956. [Google Scholar] [CrossRef]
- Aftab, J.; Veneziani, M.; Sarwar, H.; Ishaq, M.I. Entrepreneurial orientation and firm performance in SMEs: The mediating role of entrepreneurial competencies and moderating role of environmental dynamism. Int. J. Emerg. Mark. 2022; in press. [Google Scholar] [CrossRef]
- Purwanti, I.; Lailyningsih, D.R.N.; Suyanto, U.Y. Digital Marketing Capability and MSMEs Performance: Understanding the Moderating Role of Environmental Dynamism. J. Manaj. Teor. dan Terap. | J. Theory Appl. Manag. 2022, 15, 433–448. [Google Scholar] [CrossRef]
- Harun, M.D.; Hogset, H.; Mwesiumo, D. Dynamic capabilities and sustainability performance: Exploring the moderating role of environmental dynamism in the Norwegian fishing industry. Sustain. Dev. 2023, 31, 2636–2655. [Google Scholar] [CrossRef]
- Ogaga, I.A.; Ezenwakwelu, C.A.; Isichei, E.E.; Olabosinde, T.S. Ethical leadership and sustainability of agro-allied firms: Moderating role of environmental dynamism. Int. J. Ethics Syst. 2023, 39, 36–53. [Google Scholar] [CrossRef]
- Taghizadeh, S.K.; Nikbin, D.; Alam, M.M.D.; Rahman, S.A.; Nadarajah, G. Technological capabilities, open innovation and perceived operational performance in SMEs: The moderating role of environmental dynamism. J. Knowl. Manag. 2020, 25, 1486–1507. [Google Scholar] [CrossRef]
- Tindika, O.K.N.; Wanjau, K.L.; Kariuki, G.M.; Muchiri, J. Moderating Role of Environmental Dynamism on the Relationship between Opportunity Evaluation and Growth of NGOs in Kenya. Expert J. Bus. Manag. 2020, 8, 98–109. [Google Scholar]
- Ye, F.; Yang, Y.; Xia, H.; Shao, Y.; Gu, X.; Shen, J. Green entrepreneurial orientation, boundary-spanning search and enterprise sustainable performance: The moderating role of environmental dynamism. Front. Psychol. 2022, 13, 978274. [Google Scholar] [CrossRef] [PubMed]
- Mulisa, F. When Does a Researcher Choose a Quantitative, Qualitative, or Mixed Research Approach? Interchange 2022, 53, 113–131. [Google Scholar] [CrossRef]
- Jansen, S.; Knippels, M.C.P.J.; van Joolingen, W.R. Lesson study as a research approach: A case study. Int. J. Lesson Learn. Stud. 2021, 10, 286–301. [Google Scholar] [CrossRef]
- Tribaldos, T.; Oberlack, C.; Schneider, F. Impact through participatory research approaches: An archetype analysis. Ecol. Soc. 2020, 25, 15. [Google Scholar] [CrossRef]
- Bouraqia, K.; Sabir, E.; Sadik, M.; Ladid, L. Quality of Experience for Streaming Services: Measurements, Challenges and Insights. IEEE Access 2020, 8, 13341–13361. [Google Scholar] [CrossRef]
- Bougie, R.; Sekaran, U. Research Methods For Business A Skill Building Approach, 8th ed.; Wiley: New York, NY, USA, 2020. [Google Scholar]
- Yusoff, M.S.B.; Arifin, W.N.; Hadie, S.N.H. ABC of questionnaire development and validation for survey research. Educ. Med. J. 2021, 13, 97–108. [Google Scholar] [CrossRef]
- Buschle, C.; Reiter, H.; Bethmann, A. The qualitative pretest interview for questionnaire development: Outline of programme and practice. Qual. Quant. 2022, 56, 823–842. [Google Scholar] [CrossRef]
- Wuensch, A.; Boden, M.J.; Pärschke, P.P.; Peltzer, S.; de Figueiredo, M.N.; Bylund, C.L.; Zimmer, H.; Vitinius, F. Com-On Questionnaire: Development and validation of a questionnaire for evaluating communication skills of oncologists. Eur. J. Cancer Care 2022, 31, e13684. [Google Scholar] [CrossRef] [PubMed]
- Egholm, C.L.; Packness, A.; Stokholm, J.; Rasmussen, K.; Ellervik, C.; Simonsen, E.; Christensen, A.I.; Jepsen, R. Questionnaire development for the Lolland-Falster Health Study, Denmark: An iterative and incremental process. BMC Med. Res. Methodol. 2020, 20, 52. [Google Scholar] [CrossRef] [PubMed]
- Sekhon, M.; Cartwright, M.; Francis, J.J. Development of a theory-informed questionnaire to assess the acceptability of healthcare interventions. BMC Health Serv. Res. 2022, 22, 279. [Google Scholar] [CrossRef] [PubMed]
- Miller-Young, J.; Marin, L.F.; Poth, C.; Vargas-Madriz, L.F.; Xiao, J. The development and psychometric properties of an educational development impact questionnaire. Stud. Educ. Eval. 2021, 70, 101058. [Google Scholar] [CrossRef]
- Verhelst, D.; Vanhoof, J.; Van Petegem, P. Development and validation of the education for sustainable development school organisation questionnaire. Environ. Educ. Res. 2022, 28, 241–259. [Google Scholar] [CrossRef]
- Kishore, K.; Jaswal, V.; Kulkarni, V.; De, D. Practical Guidelines to Develop and Evaluate a Questionnaire. Indian Dermatol. Online J. 2021, 12, 266–275. [Google Scholar] [CrossRef]
- Ballouk, R.; Mansour, V.; Dalziel, B.; Hegazi, I. The development and validation of a questionnaire to explore medical students’ learning in a blended learning environment. BMC Med. Educ. 2022, 22, 4. [Google Scholar] [CrossRef]
- Wahbeh, A.; Sarnikar, S.; El-Gayar, O. A socio-technical-based process for questionnaire development in requirements elicitation via interviews. Requir. Eng. 2020, 25, 295–315. [Google Scholar] [CrossRef]
- Bogaert, R.; Merchie, E.; Rosseel, Y.; Van Keer, H. Development of the Reading Comprehension Strategies Questionnaire (RCSQ) for late elementary school students. Front. Psychol. 2023, 13, 1016761. [Google Scholar] [CrossRef]
- González-Mesa, E.; Rengel-Díaz, C.; Riklikiene, O.; Thomson, G.; Cazorla-Granados, O.; Abreu, W.; Morgado-Neves, D.; Gökçe Isbir, G.; Jonsdottir, S.S.; Karlsdóttir, S.I.; et al. Assessment of the attitude towards childbirth in health sciences students—Development and validation of the questionnaire Cave-St. Curr. Psychol. 2023, 42, 6086–6095. [Google Scholar] [CrossRef]
- Suich, H.; Yap, M.; Pham, T. Coverage bias: The impact of eligibility constraints on mobile phone-based sampling and data collection. Int. J. Soc. Res. Methodol. 2022, 25, 849–860. [Google Scholar] [CrossRef]
- Leech, N.L.; Donovan, C. Mixed methods sampling and data collection. In International Encyclopedia of Education, 4th ed.; Elsevier: Amsterdam, The Netherlands, 2022. [Google Scholar] [CrossRef]
- Alsouki, L.; Duval, L.; Marteau, C.; El Haddad, R.; Wahl, F. Dual-sPLS: A family of Dual Sparse Partial Least Squares regressions for feature selection and prediction with tunable sparsity; evaluation on simulated and near-infrared (NIR) data. Chemom. Intell. Lab. Syst. 2023, 237, 104813. [Google Scholar] [CrossRef]
- Lauzon-Gauthier, J.; Manolescu, P.; Duchesne, C. The Sequential Multi-block PLS algorithm (SMB-PLS): Comparison of performance and interpretability. Chemom. Intell. Lab. Syst. 2018, 180, 72–83. [Google Scholar] [CrossRef]
- Lorenzo, H.; Cloarec, O.; Thiébaut, R.; Saracco, J. Data-driven sparse partial least squares. Stat. Anal. Data Min. 2022, 15, 264–282. [Google Scholar] [CrossRef]
- Campos, M.P.; Sousa, R.; Reis, M.S. Establishing the optimal blocks’ order in SO-PLS: Stepwise SO-PLS and alternative formulations. J. Chemom. 2018, 32, e3032. [Google Scholar] [CrossRef]
- Hair, J.F.; Howard, M.C.; Nitzl, C. Assessing measurement model quality in PLS-SEM using confirmatory composite analysis. J. Bus. Res. 2020, 109, 101–110. [Google Scholar] [CrossRef]
- Lowry, P.B.; Gaskin, J. Partial least squares (PLS) structural equation modeling (SEM) for building and testing behavioral causal theory: When to choose it and how to use it. IEEE Trans. Prof. Commun. 2014, 57, 123–146. [Google Scholar] [CrossRef]
- Ringle, C.M.; Da Silva, D.; Bido, D.D.S. Structural Equation Modeling with the Smartpls. Rev. Bras. Mark. 2014, 13, 56–73. [Google Scholar] [CrossRef]
- Becker, J.M.; Ringle, C.M.; Sarstedt, M. Estimating moderating effects in pls-sem and plsc-sem: Interaction term generation*Data treatment. J. Appl. Struct. Equ. Model. 2018, 2, 1–21. [Google Scholar] [CrossRef]
- Sarstedt, M.; Hair, J.F.; Nitzl, C.; Ringle, C.M.; Howard, M.C. Beyond a tandem analysis of SEM and PROCESS: Use of PLS-SEM for mediation analyses! Int. J. Mark. Res. 2020, 62, 288–299. [Google Scholar] [CrossRef]
- Sarstedt, M.; Cheah, J.H. Partial least squares structural equation modeling using SmartPLS: A software review. J. Mark. Anal. 2019, 7, 196–202. [Google Scholar] [CrossRef]
- Ramayah, T.; Cheah, J.; Chuah, F.; Ting, H.; Menon, M.A. Partial Least Squares Structural Equation Modeling (PLS-SEM) using SmartPLS 3.0. Pearson Malaysia Sdn Bhd 2017, 3, 587–632. [Google Scholar]
- Henseler, J.; Sarstedt, M. Goodness-of-fit indices for partial least squares path modeling. Comput. Stat. 2013, 28, 565–580. [Google Scholar] [CrossRef]
- Hair, J.F. Next-generation prediction metrics for composite-based PLS-SEM. Ind. Manag. Data Syst. 2021, 121, 5–11. [Google Scholar] [CrossRef]
- Aburumman, O.J.; Omar, K.; Al Shbail, M.; Aldoghan, M. How to Deal with the Results of PLS-SEM? Lect. Notes Networks Syst. 2023, 495, 1196–1206. [Google Scholar] [CrossRef]
- Ringle, C.M.; Sarstedt, M.; Straub, D. A new criterion for assessing discriminant validity in variance-based structural equation modeling. J. Acad. Mark. Sci. 2012, 36, iii–xiv. [Google Scholar]
- Lăzăroiu, G.; Ionescu, L.; Andronie, M.; Dijmărescu, I. Sustainability management and performance in the urban corporate economy: A systematic literature review. Sustainablity 2020, 12, 7705. [Google Scholar] [CrossRef]
- Sarfraz, M.; Ye, Z.; Banciu, D.; Dragan, F.; Ivascu, L. Intertwining Digitalization and Sustainable Performance via the Mediating Role of Digital Transformation and the Moderating Role of FinTech Behavior Adoption. Stud. Informatics Control 2022, 31, 35–44. [Google Scholar] [CrossRef]
- Khaskhely, M.K.; Qazi, S.W. Contribution of Employee Green Values in Improv Ing Corporate Sustainable Environmental Performance via Organizational Green Culture and Employee Green Behaviors—A Conceptual Nexus. J. Tianjin Univ. Sci. Technol. 2021, 54, 11–20. [Google Scholar] [CrossRef]
- García-Granero, E.M.; Piedra-Muñoz, L.; Galdeano-Gómez, E. Measuring eco-innovation dimensions: The role of environmental corporate culture and commercial orientation. Res. Policy 2020, 49, 104028. [Google Scholar] [CrossRef]
- Costa, A.; Tafuro, A.; Benvenuto, M.; Viola, C. Corporate social responsibility through sdgs: Preliminary results from a pilot study in italian universities. Adm. Sci. 2021, 11, 117. [Google Scholar] [CrossRef]
- Ji, Z.; Zhou, T.; Zhang, Q. The Impact of Digital Transformation on Corporate Sustainability: Evidence from Listed Companies in China. Sustainability 2023, 15, 2117. [Google Scholar] [CrossRef]
- Zhang, Y.; Jin, S. How Does Digital Transformation Increase Corporate Sustainability? The Moderating Role of Top Management Teams. Systems 2023, 11, 355. [Google Scholar] [CrossRef]
- Zhang, C.; Chen, P.; Hao, Y. The impact of digital transformation on corporate sustainability- new evidence from Chinese listed companies. Front. Environ. Sci. 2022, 10, 1047418. [Google Scholar] [CrossRef]
- Colabi, A.M.; Sharaei, F.; Alipour, S. The relationship between Gamification and Sustainability of small and medium enterprise: Explaining the role of digital transformation in open innovation and value co-creation. J. Inf. Technol. Manag. 2022, 14, 118–137. [Google Scholar] [CrossRef]
- Li, W.; Pang, W. The impact of digital inclusive finance on corporate ESG performance: Based on the perspective of corporate green technology innovation. Environ. Sci. Pollut. Res. 2023, 30, 65314–65327. [Google Scholar] [CrossRef]
- Saputra, I.; Murwaningsari, E.; Augustine, Y. The Role Of Enterprise Risk Management And Digital Transformation On Sustainable Banking In Indonesia. Neo J. Econ. Soc. Humanit. 2023, 2, 17–30. [Google Scholar] [CrossRef]
- Wang, W.; Zhang, H.; Sun, Z.; Wang, L.; Zhao, J.; Wu, F. Can digital policy improve corporate sustainability? Empirical evidence from China’s national comprehensive big data pilot zones. Telecomm. Policy 2023, 47, 102617. [Google Scholar] [CrossRef]
- Okorie, O.; Russell, J.; Cherrington, R.; Fisher, O.; Charnley, F. Digital transformation and the circular economy: Creating a competitive advantage from the transition towards Net Zero Manufacturing. Resour. Conserv. Recycl. 2023, 189, 106756. [Google Scholar] [CrossRef]
- Niu, S.J.; Park, B.I.; Jung, J.S. The Effects of Digital Leadership and ESG Management on Organizational Innovation and Sustainability. Sustainability 2022, 14, 15639. [Google Scholar] [CrossRef]






| Respondents Description | Frequency | Percentage |
|---|---|---|
| Gender | ||
| Male | 212 | 60.6% |
| Female | 138 | 39.4% |
| Age of the Respondents | ||
| 20–30 | 27 | 7.7% |
| 30–35 | 137 | 39.1% |
| 35–40 | 140 | 40% |
| 40 and above | 46 | 13.1% |
| Qualification | ||
| Bachelor | 102 | 29.1% |
| Master | 202 | 57.7% |
| PhD | 46 | 13.1% |
| Position | ||
| Manager | 97 | 27.7% |
| Leader | 45 | 12.9% |
| Employee | 208 | 59.4% |
| Cronbach’s Alpha | Composite Reliability (rho_a) | Composite Reliability (rho_c) | Average Variance Extracted (AVE) | |
|---|---|---|---|---|
| CC- | 0.919 | 0.929 | 0.936 | 0.677 |
| CS-DV- | 0.898 | 0.902 | 0.921 | 0.627 |
| DT- | 0.939 | 0.949 | 0.950 | 0.733 |
| ED-MOD- | 0.948 | 0.962 | 0.959 | 0.795 |
| IC-MED- | 0.904 | 0.953 | 0.910 | 0.591 |
| TL- | 0.823 | 0.829 | 0.868 | 0.485 |
| Fornell and Lacker Criteria | CC- | CS-DV- | DT- | ED-MOD- | IC-MED | TL- |
|---|---|---|---|---|---|---|
| CC- | 0.823 | |||||
| CS-DV- | 0.574 | 0.792 | ||||
| DT- | 0.866 | 0.613 | 0.856 | |||
| ED-MOD- | 0.110 | 0.235 | 0.146 | 0.892 | ||
| IC-MED- | 0.285 | 0.501 | 0.325 | 0.512 | 0.769 | |
| TL- | 0.583 | 0.725 | 0.542 | 0.169 | 0.303 | 0.697 |
| HTMT Criteria | CC- | CS-DV- | DT- | ED-MOD- | IC-MED | TL- |
|---|---|---|---|---|---|---|
| CS-DV- | 0.627 | |||||
| DT- | 0.928 | 0.652 | ||||
| ED-MOD- | 0.115 | 0.250 | 0.151 | |||
| IC-MED- | 0.239 | 0.443 | 0.274 | 0.605 | ||
| TL- | 0.735 | 0.817 | 0.634 | 0.181 | 0.268 | |
| ED-MOD- × IC-MED- | 0.022 | 0.148 | 0.044 | 0.097 | 0.098 | 0.098 |
| Model Fit Summary | Saturated Model | Estimated Model |
|---|---|---|
| SRMR | 0.118 | 0.143 |
| d_ULS | 11.994 | 17.572 |
| d_G | 5.520 | 5.596 |
| Chi-square | 9067.137 | 9217.817 |
| NFI | 0.560 | 0.552 |
| Relationship | Original Sample (O) | Standard Deviation | T Statistics | p Values |
|---|---|---|---|---|
| H1: CC- -> CS-DV- | 0.019 | 0.031 | 4.635 | 0.000 |
| H2: DT- -> CS-DV- | 0.330 | 0.054 | 6.139 | 0.000 |
| H3: TL- -> IC-MED- | 0.191 | 0.065 | 2.943 | 0.003 |
| H7: CC- -> IC-MED- | 0.070 | 0.110 | 4.635 | 0.007 |
| H8: DT- -> IC-MED- | 0.282 | 0.105 | 2.685 | 0.007 |
| H9: TL- -> CS-DV- | 0.559 | 0.049 | 11.508 | 0.000 |
| H10: IC-MED- -> CS-DV- | 0.276 | 0.042 | 6.529 | 0.000 |
| Relationship | Original Sample (O) | Sample Mean (M) | STDEV | T Statistics | p Values |
|---|---|---|---|---|---|
| H4: TL- -> IC-MED- -> CS-DV- | 0.053 | 0.053 | 0.020 | 2.685 | 0.007 |
| H5: DT- -> IC-MED- -> CS-DV- | 0.078 | 0.077 | 0.030 | 2.553 | 0.011 |
| H6: CC- -> IC-MED- -> CS-DV- | -0.019 | -0.018 | 0.031 | 0.635 | 0.525 |
| Relationship | Original Sample (O) | Sample Mean (M) | STDEV | T Statistics | p Values |
|---|---|---|---|---|---|
| H11: ED-MOD- × IC-MED- -> CS-DV- | 0.071 | 0.070 | 0.037 | 2.934 | 0.000 |
Disclaimer/Publisher’s Note: The statements, opinions and data contained in all publications are solely those of the individual author(s) and contributor(s) and not of MDPI and/or the editor(s). MDPI and/or the editor(s) disclaim responsibility for any injury to people or property resulting from any ideas, methods, instructions or products referred to in the content. |
© 2024 by the authors. Licensee MDPI, Basel, Switzerland. This article is an open access article distributed under the terms and conditions of the Creative Commons Attribution (CC BY) license (https://creativecommons.org/licenses/by/4.0/).
Share and Cite
Asif, M.; Yang, L.; Hashim, M. The Role of Digital Transformation, Corporate Culture, and Leadership in Enhancing Corporate Sustainable Performance in the Manufacturing Sector of China. Sustainability 2024, 16, 2651. https://doi.org/10.3390/su16072651
Asif M, Yang L, Hashim M. The Role of Digital Transformation, Corporate Culture, and Leadership in Enhancing Corporate Sustainable Performance in the Manufacturing Sector of China. Sustainability. 2024; 16(7):2651. https://doi.org/10.3390/su16072651
Chicago/Turabian StyleAsif, Muhammad, Liu Yang, and Muhammad Hashim. 2024. "The Role of Digital Transformation, Corporate Culture, and Leadership in Enhancing Corporate Sustainable Performance in the Manufacturing Sector of China" Sustainability 16, no. 7: 2651. https://doi.org/10.3390/su16072651
APA StyleAsif, M., Yang, L., & Hashim, M. (2024). The Role of Digital Transformation, Corporate Culture, and Leadership in Enhancing Corporate Sustainable Performance in the Manufacturing Sector of China. Sustainability, 16(7), 2651. https://doi.org/10.3390/su16072651

