Quantifying Resource Nexus: Virtual Water Flows, Water Stress Indices, and Unsustainable Import Fraction in South Korea’s Grain Trade Landscape
Abstract
1. Introduction
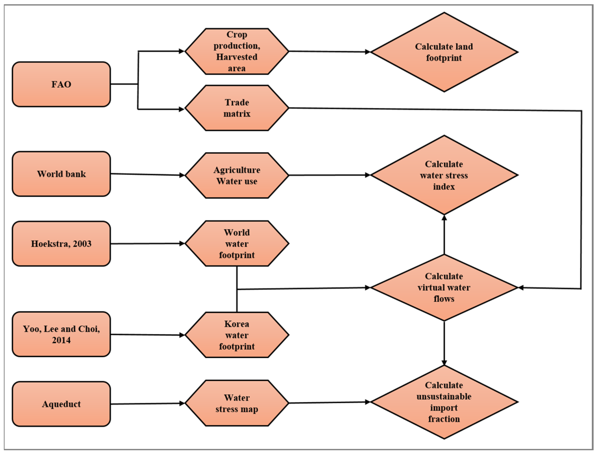
2. Materials and Methods
2.1. Virtual Water Flows within Grain Trade
2.2. Conservation of Water and Land Resources through Virtual Water Importation
2.3. Water Stress Index and Assumed Water Stress Index
2.4. Evaluation of Virtual Water Import Sustainability
3. Results
3.1. Local Production Water Footprint and Virtual Water Import Change Characteristics
3.2. Water and Land Savings Due to Grain Imports
3.3. Environmental Impact of Grain Imports
3.3.1. Impact of Domestic Water Consumption and Virtual Water Flows
3.3.2. Import Sustainability of Grain Trade
4. Discussion
5. Limitations of the Study
6. Conclusions
Author Contributions
Funding
Institutional Review Board Statement
Informed Consent Statement
Data Availability Statement
Conflicts of Interest
Appendix A
| Water Savings (m3) | ||||
|---|---|---|---|---|
| Year | Maize | Soybeans | Wheat | Total |
| 1991 | 5,693,922,248.50 | 3,521,990,105.90 | 5,077,995,411.60 | 14,293,907,766.00 |
| 1992 | 6,874,746,967.70 | 4,315,372,194.70 | 3,759,791,500.80 | 14,949,910,663.20 |
| 1993 | 6,453,510,433.30 | 3,641,192,866.50 | 5,236,154,987.40 | 15,330,858,287.20 |
| 1994 | 5,976,925,469.40 | 4,111,039,426.20 | 6,421,126,744.80 | 16,509,091,640.40 |
| 1995 | 9,393,865,209.30 | 4,911,971,670.20 | 2,482,754,095.80 | 16,788,590,975.30 |
| 1996 | 9,023,318,208.70 | 4,918,370,560.60 | 2,356,800,215.40 | 16,298,488,984.70 |
| 1997 | 8,642,637,252.20 | 5,248,027,204.00 | 3,525,662,233.80 | 17,416,326,690.00 |
| 1998 | 7,393,798,478.10 | 4,728,923,913.70 | 4,977,769,404.60 | 17,100,491,796.40 |
| 1999 | 8,437,396,313.40 | 4,822,992,957.30 | 4,440,726,154.80 | 17,701,115,425.50 |
| 2000 | 9,060,471,888.20 | 4,994,038,979.06 | 3,529,742,943.60 | 17,584,253,810.86 |
| 2001 | 8,818,559,690.70 | 4,535,494,693.80 | 3,847,184,847.00 | 17,201,239,231.50 |
| 2002 | 9,474,269,369.10 | 4,936,258,672.10 | 4,093,802,209.80 | 18,504,330,251.00 |
| 2003 | 9,131,021,771.40 | 5,047,938,051.10 | 3,990,204,766.80 | 18,169,164,589.30 |
| 2004 | 8,703,341,176.40 | 4,295,459,329.70 | 3,571,420,465.80 | 16,570,220,971.90 |
| 2005 | 8,872,024,183.80 | 4,451,783,686.70 | 3,864,010,221.00 | 17,187,818,091.50 |
| 2006 | 9,013,839,263.80 | 3,771,325,949.30 | 3,736,225,375.20 | 16,521,390,588.30 |
| 2007 | 8,919,616,451.30 | 3,966,398,398.90 | 3,370,074,703.20 | 16,256,089,553.40 |
| 2008 | 9,379,128,501.50 | 4,432,707,496.70 | 2,843,780,821.20 | 16,655,616,819.40 |
| 2009 | 7,625,491,464.30 | 3,650,413,025.00 | 4,034,142,635.40 | 15,310,047,124.70 |
| 2010 | 8,880,043,389.90 | 4,102,672,676.20 | 4,648,326,037.20 | 17,631,042,103.30 |
| 2011 | 8,066,676,722.60 | 3,840,535,705.30 | 4,952,550,427.20 | 16,859,762,855.10 |
| 2012 | 8,546,525,304.80 | 3,814,582,046.80 | 5,995,595,331.00 | 18,356,702,682.60 |
| 2013 | 9,068,973,515.10 | 3,736,861,632.70 | 4,962,629,748.60 | 17,768,464,896.40 |
| 2014 | 10,626,995,863.10 | 4,226,489,063.55 | 3,977,044,154.33 | 18,830,529,080.98 |
| 2015 | 10,760,506,339.35 | 4,404,990,595.84 | 4,263,952,181.11 | 19,429,449,116.30 |
| 2016 | 10,178,566,578.22 | 4,441,529,766.04 | 4,702,417,112.54 | 19,322,513,456.80 |
| 2017 | 9,690,478,207.17 | 4,304,931,528.18 | 4,475,275,666.15 | 18,470,685,401.49 |
| 2018 | 10,569,941,233.91 | 4,149,225,172.80 | 4,096,561,274.28 | 18,815,727,680.99 |
| 2019 | 11,818,142,463.97 | 4,229,892,155.45 | 3,971,461,862.07 | 20,019,496,481.49 |
| 2020 | 12,127,034,973.85 | 4,444,905,917.00 | 3,932,354,232.86 | 20,504,295,123.71 |
| 2021 | 12,116,193,533.29 | 4,239,179,984.22 | 4,688,302,245.86 | 21,043,675,763.37 |
| 2022 | 12,278,795,179.44 | 4,360,002,212.95 | 4,671,078,194.25 | 21,309,875,586.64 |
| Land Use (ha) | Land Savings (ha) | |||||
|---|---|---|---|---|---|---|
| Year | Maize | Soybeans | Wheat | Maize | Soybeans | Wheat |
| 1991 | 21,874.00 | 119,066.00 | 178.00 | 1,259,596.15 | 673,521.28 | 1,436,897.40 |
| 1992 | 20,937.00 | 104,647.00 | 164.00 | 1,520,815.43 | 825,242.24 | 1,063,891.20 |
| 1993 | 19,622.00 | 116,825.00 | 547.00 | 1,427,630.47 | 696,316.80 | 1,481,651.10 |
| 1994 | 21,667.00 | 121,729.00 | 582.00 | 1,322,201.46 | 786,167.04 | 1,816,957.20 |
| 1995 | 17,541.00 | 105,035.00 | 2,312.00 | 2,078,088.87 | 939,331.84 | 702,533.70 |
| 1996 | 17,908.00 | 97,989.00 | 2,787.00 | 1,996,117.33 | 940,555.52 | 666,893.10 |
| 1997 | 21,097.00 | 99,862.00 | 1,838.00 | 1,911,903.98 | 1,003,596.80 | 997,640.70 |
| 1998 | 20,140.00 | 97,682.00 | 1,372.00 | 1,635,638.79 | 904,327.04 | 1,408,536.90 |
| 1999 | 20,134.00 | 87,026.00 | 1,533.00 | 1,866,501.06 | 922,316.16 | 1,256,572.20 |
| 2000 | 15,808.00 | 86,176.00 | 919.00 | 2,004,336.38 | 955,025.83 | 998,795.40 |
| 2001 | 14,208.00 | 78,415.00 | 915.00 | 1,950,821.13 | 867,336.96 | 1,088,620.50 |
| 2002 | 17,344.00 | 80,804.00 | 1,808.00 | 2,095,875.69 | 943,976.32 | 1,158,404.70 |
| 2003 | 16,966.00 | 80,447.00 | 3,281.00 | 2,019,943.26 | 965,333.12 | 1,129,090.20 |
| 2004 | 18,218.00 | 85,270.00 | 3,792.00 | 1,925,332.76 | 821,434.24 | 1,010,588.70 |
| 2005 | 15,176.00 | 105,421.00 | 2,395.00 | 1,962,648.42 | 851,328.64 | 1,093,381.50 |
| 2006 | 13,661.00 | 90,248.00 | 1,738.00 | 1,994,020.42 | 721,202.56 | 1,057,222.80 |
| 2007 | 16,981.00 | 76,267.00 | 1,928.00 | 1,973,176.67 | 758,506.88 | 953,614.80 |
| 2008 | 18,366.00 | 75,242.00 | 2,549.00 | 2,074,828.85 | 847,680.64 | 804,691.80 |
| 2009 | 15,326.00 | 70,265.00 | 5,067.00 | 1,686,893.37 | 698,080.00 | 1,141,523.10 |
| 2010 | 15,528.00 | 71,422.00 | 12,548.00 | 1,964,422.41 | 784,567.04 | 1,315,315.80 |
| 2011 | 15,823.00 | 77,849.00 | 13,044.00 | 1,784,491.34 | 734,437.76 | 1,401,400.80 |
| 2012 | 17,001.00 | 80,842.00 | 9,467.00 | 1,890,642.32 | 729,474.56 | 1,696,546.50 |
| 2013 | 15,905.00 | 80,031.00 | 7,373.00 | 2,006,217.09 | 714,611.84 | 1,404,252.90 |
| 2014 | 15,839.00 | 74,652.00 | 7,180.00 | 2,350,879.15 | 808,244.84 | 1,125,366.20 |
| 2015 | 15,356.00 | 56,666.00 | 10,076.00 | 2,380,414.02 | 842,380.25 | 1,206,551.27 |
| 2016 | 15,183.00 | 49,014.00 | 10,440.00 | 2,251,678.67 | 849,367.75 | 1,330,621.71 |
| 2017 | 15,074.00 | 45,556.00 | 9,283.00 | 2,143,704.90 | 823,245.64 | 1,266,348.52 |
| 2018 | 15,472.00 | 50,638.00 | 6,600.00 | 2,338,257.65 | 793,469.42 | 1,159,185.42 |
| 2019 | 14,840.00 | 58,537.00 | 3,736.00 | 2,614,381.81 | 808,895.62 | 1,123,786.61 |
| 2020 | 15,633.00 | 55,008.00 | 5,224.00 | 2,682,714.29 | 850,013.38 | 1,112,720.50 |
| 2021 | 16,145.00 | 54,444.00 | 6,224.00 | 2,680,315.97 | 810,671.76 | 1,326,627.69 |
| 2022 | 15,296.00 | 63,956.00 | 8,118.00 | 2,716,286.32 | 833,776.98 | 1,321,753.88 |
| Year | WSI | Assumed WSI | Stress Reduction through Trade (%) |
|---|---|---|---|
| 1991 | 0.05 | 0.79 | 88.49 |
| 1992 | 0.05 | 0.99 | 90.86 |
| 1993 | 0.04 | 1.09 | 92.09 |
| 1994 | 0.04 | 1.15 | 93.06 |
| 1995 | 0.04 | 0.87 | 90.87 |
| 1996 | 0.04 | 0.83 | 90.53 |
| 1997 | 0.04 | 0.99 | 92.09 |
| 1998 | 0.03 | 1.01 | 93.35 |
| 1999 | 0.03 | 0.70 | 92.14 |
| 2000 | 0.03 | 0.93 | 94.54 |
| 2001 | 0.03 | 1.03 | 94.79 |
| 2002 | 0.03 | 1.17 | 95.14 |
| 2003 | 0.03 | 1.09 | 95.25 |
| 2004 | 0.03 | 1.00 | 93.53 |
| 2005 | 0.04 | 1.05 | 91.98 |
| 2006 | 0.04 | 0.92 | 92.64 |
| 2007 | 0.03 | 0.89 | 93.92 |
| 2008 | 0.03 | 0.84 | 92.58 |
| 2009 | 0.03 | 0.89 | 92.79 |
| 2010 | 0.03 | 0.96 | 94.38 |
| 2011 | 0.03 | 1.01 | 93.68 |
| 2012 | 0.03 | 1.33 | 95.32 |
| 2013 | 0.04 | 1.36 | 94.73 |
| 2014 | 0.03 | 1.17 | 94.31 |
| 2015 | 0.03 | 1.23 | 95.80 |
| 2016 | 0.02 | 1.26 | 96.64 |
| 2017 | 0.02 | 1.18 | 96.11 |
| 2018 | 0.02 | 1.12 | 95.87 |
| 2019 | 0.03 | 1.19 | 95.72 |
| 2020 | 0.02 | 1.20 | 96.33 |
References
- Ortiz, A.M.D.; Outhwaite, C.L.; Dalin, C.; Newbold, T. A review of the interactions between biodiversity, agriculture, climate change, and international trade: Research and policy priorities. One Earth 2021, 4, 88–101. [Google Scholar] [CrossRef]
- Zhou, M.; Wang, J.; Ji, H. Virtual Land and Water Flows and Driving Factors Related to Livestock Products Trade in China. Land 2023, 12, 1493. [Google Scholar] [CrossRef]
- Hoekstra, A.Y.; Hung, P.Q. Virtual water trade. In Proceedings of the International Expert Meeting on Virtual Water Trade, Delft, The Netherlands, 12 December 2003; pp. 1–244. [Google Scholar]
- Qiang, W.; Niu, S.; Liu, A.; Kastner, T.; Bie, Q.; Wang, X.; Cheng, S. Trends in global virtual land trade in relation to agricultural products. Land Use Policy 2020, 92, 104439. [Google Scholar] [CrossRef]
- Carr, J.A.; D’Odorico, P.; Laio, F.; Ridolfi, L. Recent history and geography of virtual water trade. PLoS ONE 2013, 8, e55825. [Google Scholar] [CrossRef]
- Mubako, S.T.; Lant, C.L. Agricultural virtual water trade and water footprint of US states. Ann. Assoc. Am. Geogr. 2013, 103, 385–396. [Google Scholar] [CrossRef]
- Graham, N.T.; Iyer, G.; Wise, M.; Hejazi, M.; Wild, T.B. Future evolution of virtual water trading in the United States electricity sector. Environ. Res. Lett. 2021, 16, 124010. [Google Scholar] [CrossRef]
- Dalin, C.; Konar, M.; Hanasaki, N.; Rinaldo, A.; Rodriguez-Iturbe, I. Evolution of the global virtual water trade network. Proc. Natl. Acad. Sci. USA 2012, 109, 5989–5994. [Google Scholar] [CrossRef]
- Odey, G.; Adelodun, B.; Lee, S.; Adeyemi, K.A.; Choi, K.S. Assessing the impact of food trade centric on land, water, and food security in South Korea. J. Environ. Manag. 2023, 332, 117319. [Google Scholar] [CrossRef] [PubMed]
- Antonelli, M.; Tamea, S. Food-water security and virtual water trade in the Middle East and North Africa. Int. J. Water Resour. Dev. 2015, 31, 326–342. [Google Scholar] [CrossRef]
- Hoekstra, A.Y.; Mekonnen, M.M. The water footprint of humanity. Proc. Natl. Acad. Sci. USA 2012, 109, 3232–3237. [Google Scholar] [CrossRef]
- Islam, M.S.; Oki, T.; Kanae, S.; Hanasaki, N.; Agata, Y.; Yoshimura, K. A grid-based assessment of global water scarcity including virtual water trading. Water Resour. Manag. 2007, 21, 19–33. [Google Scholar] [CrossRef]
- Qu, S.; Liang, S.; Konar, M.; Zhu, Z.; Chiu, A.S.; Jia, X.; Xu, M. Virtual water scarcity risk to the global trade system. Environ. Sci. Technol. 2018, 52, 673–683. [Google Scholar] [CrossRef] [PubMed]
- Rathore, L.S.; Aziz, D.; Demeke, B.W.; Mekonnen, M.M. Sustainability assessment of virtual water flows through cereal and milled grain trade among US counties. Environ. Res. Infrastruct. Sustain. 2023, 3, 25001. [Google Scholar] [CrossRef]
- Mekonnen, M.M.; Hoekstra, A.Y. Blue water footprint linked to national consumption and international trade is unsustainable. Nat. Food 2020, 1, 792–800. [Google Scholar] [CrossRef] [PubMed]
- Lee, S.H.; Yoo, S.H.; Choi, J.Y.; Shin, A. Evaluation of the dependency and intensity of the virtual water trade in Korea. Irrig. Drain. 2016, 65, 48–56. [Google Scholar] [CrossRef]
- FAO. Crops and Livestock Products. Available online: http://www.fao.org/faostat/en/#data/QCL (accessed on 7 December 2023).
- World-Bank. Renewable Internal Freshwater Resources, Total (Billion Cubic Meters)—Korea, Rep. Available online: https://data.worldbank.org/indicator/ (accessed on 12 December 2023).
- Hoekstra, A.Y. Virtual water trade: A quantification of virtual water flows between nations in relation to international crop trade. In Proceedings of the International Expert Meeting on Virtual Water Trade 12, Delft, The Netherlands, 12 December 2003; pp. 25–47. [Google Scholar]
- Yoo, S.-H.; Lee, S.-H.; Choi, J.-Y. Estimation of water footprint for upland crop production in Korea. J. Korean Soc. Agric. Eng. 2014, 56, 65–74. [Google Scholar]
- Lee, S.-H.; Mohtar, R.H.; Yoo, S.-H. Assessment of food trade impacts on water, food, and land security in the MENA region. J Hydrol. Earth Syst. Sci. 2019, 23, 557–572. [Google Scholar] [CrossRef]
- Hoekstra, A.Y.; Hung, P.Q. Globalisation of water resources: International virtual water flows in relation to crop trade. Glob. Environ. Chang. 2005, 15, 45–56. [Google Scholar] [CrossRef]
- Hanafiah, M.M.; Ghazali, N.F.; Harun, S.N.; Abdulaali, H.S.; AbdulHasan, M.J.; Kamarudin, M.K.A. Assessing water scarcity in Malaysia: A case study of rice production. Desalination Water Treat. 2019, 149, 274–287. [Google Scholar] [CrossRef]
- Huang, H.; Jiang, S.; Gao, X.; Zhao, Y.; Lin, L.; Wang, J.; Han, X. The Temporal Evolution of Physical Water Consumption and Virtual Water Flow in Beijing, China. Sustainability 2022, 14, 9596. [Google Scholar] [CrossRef]
- Deng, J.; Li, C.; Wang, L.; Yu, S.; Zhang, X.; Wang, Z. The impact of water scarcity on Chinese inter-provincial virtual water trade. Sustain. Prod. Consum. 2021, 28, 1699–1707. [Google Scholar] [CrossRef]
- WRI. Baseline Water Stress. Available online: https://www.wri.org/applications/aqueduct/country-rankings/ (accessed on 22 December 2023).
- Xu, Y.; Tian, Q.; Yu, Y.; Li, M.; Li, C. Water-saving efficiency and inequality of virtual water trade in China. Water 2021, 13, 2994. [Google Scholar] [CrossRef]
- Wu, H.; Jin, R.; Liu, A.; Jiang, S.; Chai, L. Savings and losses of scarce virtual water in the international trade of wheat, maize, and rice. Int. J. Environ. Res. Public Health 2022, 19, 4119. [Google Scholar] [CrossRef] [PubMed]
- Kim, H.-J. The Improvements of Land Suitability Assessment for Sustainable Land Use Management through Multi-Criteria Analysis in Korea: Focused on Assessment System 2. Int. J. Urban Sci. 2010, 14, 16–32. [Google Scholar] [CrossRef]
- Odey, G.; Adelodun, B.; Lee, S.; Adeyemi, K.A.; Cho, G.; Choi, K.S. Environmental and Socioeconomic Determinants of Virtual Water Trade of Grain Products: An Empirical Analysis of South Korea Using Decomposition and Decoupling Model. Agronomy 2022, 12, 3105. [Google Scholar] [CrossRef]
- Eun-Mee, J. The development and characteristics of the environment-friendly agricultural policy in Korea. Korean J. Org. Agric. 2006, 14, 117–137. [Google Scholar]
- Hopkinson, J. Overview of US-South Korea Agricultural Trade; Congressional Research Service: Washington, DC, USA, 2018. [Google Scholar]
- USDA. South Korea: Grain and Feed Update. Available online: https://fas.usda.gov/data/south-korea-grain-and-feed-update-23 (accessed on 5 March 2024).
- Konar, M.; Hussein, Z.; Hanasaki, N.; Mauzerall, D.L.; Rodriguez-Iturbe, I. Virtual water trade flows and savings under climate change. Hydrol. Earth Syst. Sci. 2013, 17, 3219–3234. [Google Scholar] [CrossRef]
- Olesen, J.E.; Bindi, M. Consequences of climate change for European agricultural productivity, land use and policy. Eur. J. Agron. 2002, 16, 239–262. [Google Scholar] [CrossRef]
- Choi, Y.-J.; Oh, B.-C.; Acquah, M.A.; Kim, D.-M.; Kim, S.-Y. Optimal operation of a hybrid power system as an island microgrid in south-korea. Sustainability 2021, 13, 5022. [Google Scholar] [CrossRef]
- Dellink, R. The consequences of a more resource efficient and circular economy for international trade patterns: A modelling assessment. 2020. Available online: https://www.oecd-ilibrary.org/environment/the-consequences-of-a-more-resource-efficient-and-circular-economy-for-international-trade-patterns_fa01b672-en (accessed on 5 February 2024).
- Zhao, D.; Hubacek, K.; Feng, K.; Sun, L.; Liu, J. Explaining virtual water trade: A spatial-temporal analysis of the comparative advantage of land, labor and water in China. Water Res. 2019, 153, 304–314. [Google Scholar] [CrossRef]
- Statista. Area of Farmland in South Korea in 2021, by Type (in 1000 Hectares). Available online: https://www.statista.com/statistics/1249737/south-korea-farmland-area-by-type/ (accessed on 12 December 2023).









| Unsustainable Import Fraction (UIF) | ||||||
|---|---|---|---|---|---|---|
| Maize | Soybeans | Wheat | ||||
| Year | % of Exporters Facing Water Stress | UIF | % of Exporters Facing Water Stress | UIF | % of Exporters Facing Water Stress | UIF |
| 1991 | 44 | 0.99 | 67 | 1 | 45 | 0.96 |
| 1992 | 83 | 0.99 | 25 | 0.99 | 40 | 0.98 |
| 1993 | 71 | 0.99 | 40 | 0.99 | 60 | 0.95 |
| 1994 | 50 | 0.99 | 40 | 0.99 | 36 | 0.93 |
| 1995 | 50 | 0.99 | 43 | 0.99 | 75 | 0.99 |
| 1996 | 63 | 0.98 | 33 | 0.99 | 57 | 0.99 |
| 1997 | 51 | 0.98 | 37 | 0.99 | 41 | 0.89 |
| 1998 | 38 | 0.98 | 40 | 0.99 | 25 | 0.80 |
| 1999 | 55 | 0.98 | 40 | 0.99 | 35 | 0.64 |
| 2000 | 63 | 0.99 | 29 | 0.99 | 50 | 0.98 |
| 2001 | 36 | 0.97 | 29 | 0.99 | 57 | 0.99 |
| 2002 | 43 | 0.97 | 40 | 0.99 | 57 | 0.98 |
| 2003 | 57 | 0.99 | 40 | 0.99 | 50 | 0.99 |
| 2004 | 58 | 0.99 | 43 | 0.99 | 71 | 0.99 |
| 2005 | 50 | 0.99 | 29 | 0.99 | 67 | 0.94 |
| 2006 | 50 | 0.99 | 40 | 0.99 | 40 | 0.96 |
| 2007 | 40 | 0.99 | 40 | 0.99 | 67 | 0.99 |
| 2008 | 64 | 0.99 | 29 | 0.99 | 57 | 0.95 |
| 2009 | 33 | 0.96 | 29 | 0.99 | 50 | 0.75 |
| 2010 | 44 | 0.98 | 40 | 0.99 | 21 | 0.83 |
| 2011 | 44 | 0.99 | 29 | 0.99 | 17 | 0.95 |
| 2012 | 40 | 0.68 | 22 | 0.99 | 56 | 0.99 |
| 2013 | 47 | 0.21 | 27 | 0.98 | 42 | 0.98 |
| 2014 | 47 | 0.41 | 29 | 0.99 | 42 | 0.96 |
| 2015 | 33 | 0.32 | 29 | 0.98 | 31 | 0.87 |
| 2016 | 38 | 0.32 | 22 | 0.98 | 33 | 0.76 |
| 2017 | 41 | 0.35 | 29 | 0.99 | 42 | 0.86 |
| 2018 | 33 | 0.48 | 29 | 0.99 | 57 | 0.83 |
| 2019 | 38 | 0.38 | 28 | 0.99 | 41 | 0.86 |
| 2020 | 37 | 0.37 | 27 | 0.99 | 41 | 0.84 |
| 2021 | 39 | 0.36 | 27 | 0.99 | 34 | 0.91 |
| 2022 | 41 | 0.35 | 27 | 0.99 | 27 | 0.99 |
Disclaimer/Publisher’s Note: The statements, opinions and data contained in all publications are solely those of the individual author(s) and contributor(s) and not of MDPI and/or the editor(s). MDPI and/or the editor(s) disclaim responsibility for any injury to people or property resulting from any ideas, methods, instructions or products referred to in the content. |
© 2024 by the authors. Licensee MDPI, Basel, Switzerland. This article is an open access article distributed under the terms and conditions of the Creative Commons Attribution (CC BY) license (https://creativecommons.org/licenses/by/4.0/).
Share and Cite
Odey, G.; Adelodun, B.; Adeyi, Q.; Hammed, A.A.; Abiodun, S.R.; Choi, K.S. Quantifying Resource Nexus: Virtual Water Flows, Water Stress Indices, and Unsustainable Import Fraction in South Korea’s Grain Trade Landscape. Sustainability 2024, 16, 2419. https://doi.org/10.3390/su16062419
Odey G, Adelodun B, Adeyi Q, Hammed AA, Abiodun SR, Choi KS. Quantifying Resource Nexus: Virtual Water Flows, Water Stress Indices, and Unsustainable Import Fraction in South Korea’s Grain Trade Landscape. Sustainability. 2024; 16(6):2419. https://doi.org/10.3390/su16062419
Chicago/Turabian StyleOdey, Golden, Bashir Adelodun, Qudus Adeyi, Akinsoji Adisa Hammed, Salau Rahmon Abiodun, and Kyung Sook Choi. 2024. "Quantifying Resource Nexus: Virtual Water Flows, Water Stress Indices, and Unsustainable Import Fraction in South Korea’s Grain Trade Landscape" Sustainability 16, no. 6: 2419. https://doi.org/10.3390/su16062419
APA StyleOdey, G., Adelodun, B., Adeyi, Q., Hammed, A. A., Abiodun, S. R., & Choi, K. S. (2024). Quantifying Resource Nexus: Virtual Water Flows, Water Stress Indices, and Unsustainable Import Fraction in South Korea’s Grain Trade Landscape. Sustainability, 16(6), 2419. https://doi.org/10.3390/su16062419

