Optimal Sizing and Placement of Distributed Generation under N-1 Contingency Using Hybrid Crow Search–Particle Swarm Algorithm
Abstract
1. Introduction
- (a)
- Optimal power flow under stochastic N-1 disruptions: there is a need for research focusing on the optimal power flow in distribution networks under stochastic N-1 disruptions, considering the failure of a single component such as a distribution line or a distributed generator [29].
- (b)
- Contingency selection and spatial patterns: research is required to explore the spatial patterns in power transmission networks that can improve contingency selection, particularly in the context of the most critical or frequent N-K line outages [30].
- (c)
- Reliability studies on composite power systems: a systematic review of reliability studies on composite power systems has identified the need for further research on N-1 contingency analysis in the planning phase and reliability studies on power systems to ensure the reliability of the system under any single credible contingency [31].
- ▪
- Explore the integration of renewable energy sources as a proactive measure to mitigate the impact of N-1 contingencies, offering a sustainable approach to enhance system robustness. These studies collectively contribute to the growing body of knowledge aimed at addressing N-1 contingency challenges in IEEE standard power systems and advancing the field toward more resilient and reliable power networks.
- ▪
- Study, investigate, analyze, and evaluate all possible N-1 line outage conditions with/without optimal DG allocation and sizing regarding the power system reliability and quality. In the presence of various N-1 line outage scenarios, specifically under the critical conditions of lines 19–20, 10–20, 27–29, and 27–30, overloading occurs on at least one line.
- ▪
- This study proposes an efficient and appropriate solution for all possible N-1 line outage conditions using the optimal allocation and sizing of multiple DGs. For all N-1 line outage conditions, the loading of all branches is within limits except four N-1 line outage conditions that caused overloading on some transmission lines. The sectionalization concept is applied in this study where the IEEE 30-bus system has been sectionalized into three main sections to deal with the four N-1 line outage conditions easily. The sectionalization concept benefits for the OPF include dealing with the four N-1 line outage conditions easily, reduced computational complexity, decreased computational time, and enhanced accuracy in optimizing power system operations.
- ▪
- To address these critical scenarios, the OPF problem with and without RDGs is tackled using the crow search integrated with the particle swarm optimizer (CSPSO) for each section under the critical N-l line outage contingency for the IEEE 30-bus benchmark power system.
- ▪
- In the scenario of the most critical N-1 line outage, specifically the line 10–20 outage, the investigation discloses that strategically placing five renewable distributed generators (RDGs) at optimal busbars—namely, buses 14, 15, 17, 20, and 30—effectively mitigates the line loading, ensuring it remains below the designated maximum limits. Furthermore, this allocation strategy exhibits an enhancement in the voltage profile across the IEEE 30-bus benchmark system under each of the three remaining N-1 line outage scenarios. Consequently, this solution proves to be viable and effective for all four N-1 line outage conditions, contributing to an overall improvement in the power system reliability and quality.
2. Overview of the IEEE 30-Bus Power System during N-1 Fault Scenarios/Contingencies
3. Methodology and Logical Procedures for N-1 Line Outage Contingencies with and without RDGs
- The outage of lines is executed one by one (N-1 contingency) except the lines interconnected directly to the generators or loads or that have a transformer tap changer.
- The overloaded lines due to the N-1 line outage provide an initial indication about the severity of this line outage and unreliability of the power system.
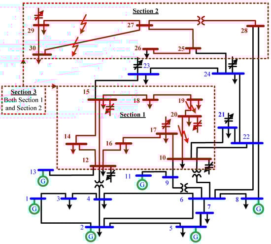
- For all N-1 line outage conditions, the loading of all branches was within limits except the four N-1 line outage conditions. The four line outage conditions that have at least one overloaded line are F19–20, F10–20, F27–29, and F27–30, as shown previously in Figure 1.
- Sectionalize the system into three sections based on the regions of the four most critical N-1 lines. The sectionalized concept is used to deal with each section separately and to search for a suitable solution to all N-1 line outage contingencies.
- ▪
- Section 1 has two critical line outages, which are 19–20 and 10–20, so the internal ring shown in Figure 1 was selected for this section. This section includes nine buses, which are 10, 12, 14, 15, 16, 17, 18, 19, and 20.
- ▪
- Section 2 has two critical line outages, which are 27–29 and 27–30, so the last six buses are selected for this section, as shown in Figure 1. This section includes six buses, which are 25, 26, 27, 28, 29, and 30.
- ▪
- Section 3 is the summation of both Section 1 and Section 2. Therefore, Section 3 includes 15 buses—9 buses of Section 1 and 6 buses of Section 2—which are 10, 12, 14, 15, 16, 17, 18, 19, 20, 25, 26, 27, 28, 29, and 30. It has four critical line outages, which are 19–20, 10–20, 27–29, and 27–30, as shown in Figure 1.
- 5.
- Assessing the severity of the most critical four N-1 line outage conditions involves utilizing the Severity Performance Index (SPI). This index evaluates the power system’s reliability through the Overloading Index (OLI) and assesses its quality using the Voltage Deviation Index (VDI), formulated as follows [16]:
- 6.
- (Post-N-1 line outage contingency):
- ▪
- Analyze and address each section individually, focusing on the most critical line outage. This entails resolving the Optimal Power Flow (OPF) under the most critical line outage condition, with renewable distributed generators (RDGs) strategically allocated at the designated buses within each section. The OPF resolution under the N-1 line outage contingency is carried out using a hybrid optimizer that integrates a particle swarm optimizer (PSO) with the crow search algorithm (CSA). Figure 2 illustrates the pseudo code of the PSO integrated with the CSA optimizer implemented for achieving the optimal siting and sizing of RDGs under N-1 line outage conditions.
- ▪
- The PSO integrated with the CSA eliminates the unfeasible buses/solutions and remains the feasible solution. Therefore, the optimal size and allocation of RDGs using the PSO integrated with the CSA algorithm are attained. This optimizer addressed the two sub-optimization issues (optimal RDG sizing and siting) concurrently based on a technical and economical multi-objective formula that includes the total costs (, transmission line power losses (, and voltage deviation () as formulated in the following:
- 7.
- Check the availability of this solution with the other N-1 line outage contingencies of this section in terms of the TLL% and voltage profile.
- 8.
- Find the suitable solution for all N-1 line outage contingencies.

4. Simulation Results and Discussions
- Section 1:
- Section 2:
- Section 3:
5. Conclusions and Recommendations
Author Contributions
Funding
Institutional Review Board Statement
Informed Consent Statement
Data Availability Statement
Conflicts of Interest
References
- Angalaeswari, S.; Subbulekshmi, D.; Deepa, T. Optimization Techniques for Minimizing Power Loss in Radial Distribution Systems by Placing Wind and Solar Systems. In Power Converters, Drives and Controls for Sustainable Operations; Wiley: Hoboken, NJ, USA, 2023; pp. 659–680. [Google Scholar]
- Tudose, A.M.; Sidea, D.O.; Picioroaga, I.I.; Anton, N.; Bulac, C. Increasing Distributed Generation Hosting Capacity Based on a Sequential Optimization Approach Using an Improved Salp Swarm Algorithm. Mathematics 2023, 12, 48. [Google Scholar] [CrossRef]
- Rao, R.S.; Ravindra, K.; Satish, K.; Narasimham, S.V.L. Power loss minimization in distribution system using network reconfiguration in the presence of distributed generation. IEEE Trans. Power Syst. 2012, 28, 317–325. [Google Scholar] [CrossRef]
- Viral, R.; Khatod, D.K. Optimal planning of distributed generation systems in distribution system: A review. Renew. Sustain. Energy Rev. 2012, 16, 5146–5165. [Google Scholar] [CrossRef]
- Hung, D.Q.; Mithulananthan, N. Multiple distributed generator placement in primary distribution networks for loss reduction. IEEE Trans. Ind. Electron. 2011, 60, 1700–1708. [Google Scholar] [CrossRef]
- Farh, H.M.; Eltamaly, A.M.; Al-Shaalan, A.M.; Al-Shamma’a, A.A. A novel sizing inherits allocation strategy of renewable distributed generations using crow search combined with particle swarm optimization algorithm. IET Renew. Power Gener. 2021, 15, 1436–1450. [Google Scholar] [CrossRef]
- Kayal, P.; Chanda, C.K. Placement of wind and solar based DGs in distribution system for power loss minimization and voltage stability improvement. Int. J. Electr. Power Energy Syst. 2013, 53, 795–809. [Google Scholar] [CrossRef]
- Moradi, M.H.; Abedini, M. A combination of genetic algorithm and particle swarm optimization for optimal DG location and sizing in distribution systems. Int. J. Electr. Power Energy Syst. 2012, 34, 66–74. [Google Scholar] [CrossRef]
- Hung, D.Q.; Mithulananthan, N.; Bansal, R.C. Analytical expressions for DG allocation in primary distribution networks. IEEE Trans. Energy Convers. 2010, 25, 814–820. [Google Scholar] [CrossRef]
- Manafi, H.; Ghadimi, N.; Ojaroudi, M.; Farhadi, P. Optimal placement of distributed generations in radial distribution systems using various PSO and DE algorithms. Elektron. Ir Elektrotechnika 2013, 19, 53–57. [Google Scholar] [CrossRef]
- Prakash, P.; Khatod, D.K. Optimal sizing and siting techniques for distributed generation in distribution systems: A review. Renew. Sustain. Energy Rev. 2016, 57, 111–130. [Google Scholar] [CrossRef]
- Elattar, E.E. Optimal power flow of a power system incorporating stochastic wind power based on modified moth swarm algorithm. IEEE Access 2019, 7, 89581–89593. [Google Scholar] [CrossRef]
- Farh, H.M.; Al-Shamma’a, A.A.; Al-Shaalan, A.M.; Alkuhayli, A.; Noman, A.M.; Kandil, T. Technical and economic evaluation for off-grid hybrid renewable energy system using novel bonobo optimizer. Sustainability 2022, 14, 1533. [Google Scholar] [CrossRef]
- Esmaili, M.; Firozjaee, E.C.; Shayanfar, H.A. Optimal placement of distributed generations considering voltage stability and power losses with observing voltage-related constraints. Appl. Energy 2014, 113, 1252–1260. [Google Scholar] [CrossRef]
- Farh, H.M.; Al-Shaalan, A.M.; Eltamaly, A.M.; Al-Shamma’A, A.A. A novel crow search algorithm auto-drive PSO for optimal allocation and sizing of renewable distributed generation. IEEE Access 2020, 8, 27807–27820. [Google Scholar] [CrossRef]
- Farh, H.M.; Al-Shaalan, A.M.; Eltamaly, A.M.; Al-Shamma’a, A.A. A novel severity performance index for optimal allocation and sizing of photovoltaic distributed generations. Energy Rep. 2020, 6, 2180–2190. [Google Scholar] [CrossRef]
- Kowsalya, M. Optimal size and siting of multiple distributed generators in distribution system using bacterial foraging optimization. Swarm Evol. Comput. 2014, 15, 58–65. [Google Scholar]
- Aman, M.M.; Jasmon, G.B.; Bakar, A.H.A.; Mokhlis, H. A new approach for optimum simultaneous multi-DG distributed generation Units placement and sizing based on maximization of system loadability using HPSO (hybrid particle swarm optimization) algorithm. Energy 2014, 66, 202–215. [Google Scholar] [CrossRef]
- Gampa, S.R.; Das, D. Optimum placement and sizing of DGs considering average hourly variations of load. Int. J. Electr. Power Energy Syst. 2015, 66, 25–40. [Google Scholar] [CrossRef]
- Imran, A.M.; Kowsalya, M.; Kothari, D.P. A novel integration technique for optimal network reconfiguration and distributed generation placement in power distribution networks. Int. J. Electr. Power Energy Syst. 2014, 63, 461–472. [Google Scholar] [CrossRef]
- Abdelaziz, A.Y.; Hegazy, Y.G.; El-Khattam, W.; Othman, M.M. A multi-objective optimization for sizing and placement of voltage-controlled distributed generation using supervised big bang–big crunch method. Electr. Power Compon. Syst. 2015, 43, 105–117. [Google Scholar] [CrossRef]
- Sultana, U.; Khairuddin, A.B.; Mokhtar, A.S.; Zareen, N.; Sultana, B. Grey wolf optimizer-based placement and sizing of multiple distributed generation in the distribution system. Energy 2016, 111, 525–536. [Google Scholar] [CrossRef]
- Margaris, I.D.; Mantzaris, J.C.; Karystianos, M.E.; Tsouchnikas, A.I.; Vournas, C.D.; Hatziargyriou, N.D.; Vitellas, I.C. Methods for evaluating penetration levels of wind generation in autonomous systems. In Proceedings of the 2009 IEEE Bucharest PowerTech, Bucharest, Romania, 28 June–2 July 2009; pp. 1–7. [Google Scholar]
- Chowdhury, R.; Mukherjee, B.K. A novel apparent power loss based distributed generator siting and sizing method considering dependent loads. Electr. Power Syst. Res. 2024, 228, 110075. [Google Scholar] [CrossRef]
- Hemdan, N.; Kurrat, M. Influence of distributed generation on different loadability aspects of electric distribution systems. In Proceedings of the CIRED 2009-20th International Conference and Exhibition on Electricity Distribution-Part, Prague, Czech Republic, 8–11 June 2009; pp. 1–4. [Google Scholar]
- Mentesidi, K.; Aguado, M. Dynamic behavior analysis of distributed generation in an off-grid network with power system simulator for engineering (PSS/E). In Proceedings of the 2014 IEEE International Energy Conference (ENERGYCON), Cavtat, Croatia, 13–16 May 2014; pp. 1042–1049. [Google Scholar]
- Peesapati, R.; Yadav, V.K.; Kumar, N. Transmission congestion management considering multiple and optimal capacity DGs. J. Mod. Power Syst. Clean Energy 2017, 5, 713–724. [Google Scholar] [CrossRef]
- Peesapati, R.; Yadav, V.K.; Kumar, N. Flower pollination algorithm based multi-objective congestion management considering optimal capacities of distributed generations. Energy 2018, 147, 980–994. [Google Scholar] [CrossRef]
- Yang, H.; Nagarajan, H. Optimal power flow in distribution networks under stochastic n − 1 disruptions. Electr. Power Syst. Res. 2020, 189, 106689. [Google Scholar] [CrossRef]
- Zhou, K.; Dobson, I.; Wang, Z. The most frequent Nk line outages occur in motifs that can improve contingency selection. IEEE Trans. Power Syst. 2023, 39, 1785–1796. [Google Scholar] [CrossRef]
- Abunima, H.; Teh, J.; Lai, C.M.; Jabir, H.J. A systematic review of reliability studies on composite power systems: A coherent taxonomy motivations, open challenges, recommendations, and new research directions. Energies 2018, 11, 2417. [Google Scholar] [CrossRef]
- El-Zonkoly, A.M. Optimal placement of multi-distributed generation units including different load models using particle swarm optimization. IET Gener. Transm. Distrib. 2011, 5, 760–771. [Google Scholar] [CrossRef]
- Banu, R.N.; Devaraj, D. Multi-objective GA with fuzzy decision making for security enhancement in power system. Appl. Soft Comput. 2012, 12, 2756–2764. [Google Scholar] [CrossRef]
- Ullah, Z.; Wang, S.; Radosavljević, J.; Lai, J. A solution to the optimal power flow problem considering WT and PV generation. IEEE Access 2019, 7, 46763–46772. [Google Scholar] [CrossRef]














| N-l Line Outage | Line Overloaded | Overloading % | Fuel Costs | Power Losses (MW) | VDI | OLI | SPI |
|---|---|---|---|---|---|---|---|
| F19–20 | L15–18 | 105.1 | 1220.6 | 12.2596 | 0.71104 | 0.5009 | 0.606 |
| F10–20 | L15–18 | 118.4 | 2830.6 | 13.1810 | 0.90271 | 0.5264 | 0.715 |
| F27–29 | L27–30 | 104.5 | 1225 | 13.9662 | 0.43164 | 0.5209 | 0.476 |
| F27–30 | L27–29 | 105.9 | 1291.2 | 13.4092 | 0.83697 | 0.5292 | 0.683 |
| Cases (with 25% Load Increase) | Normal Condition (without RDGs) | Section 1 Line 10–20 Outage (with RDGs) | Section 2 Line 27–30 Outage (with RDGs) | Section 3 Line 10–20 Outage (with RDGs) | |
|---|---|---|---|---|---|
| Active power generators (MW) | PGen1 | 192.887 | 164.4639 | 160.2759 | 111.4212 |
| PGen2 | 52.669 | 46.3664 | 48.0828 | 32.9901 | |
| PGen5 | 22.337 | 19.4081 | 26.2451 | 18.9720 | |
| PGen8 | 31.144 | 14.2356 | 20.8979 | 11.0540 | |
| PGen11 | 15.363 | 10.0027 | 23.7048 | 28.5177 | |
| PGen13 | 14.307 | 12.0041 | 18.1744 | 13.1408 | |
| PDG14 | -- | -- | -- | 26.8127 | |
| PDG15 | -- | 22.9152 | -- | 38.8986 | |
| PDG16 | -- | 26.0571 | -- | -- | |
| PDG17 | -- | 23.3492 | -- | 27.9600 | |
| PDG20 | -- | 26.1528 | -- | 21.6300 | |
| PDG28 | -- | -- | 36.0341 | -- | |
| PDG29 | -- | -- | 14.3040 | -- | |
| PDG30 | -- | -- | 17.9288 | 27.0184 | |
| VGen1 | 1.1 | 1.1 | 1.1 | 1.1 | |
| VGen2 | 1.0649 | 1.0741 | 1.0571 | 1.0853 | |
| Generator voltages (p.u) | VGen5 | 1.0306 | 1.0445 | 0.9840 | 1.0593 |
| VGen8 | 1.0340 | 1.0611 | 1.0464 | 1.0806 | |
| VGen11 | 1.1000 | 1.0873 | 0.9902 | 1.0909 | |
| VGen13 | 1.1000 | 1.0678 | 1.0868 | 1.0891 | |
| Tr6-9 | 0.9001 | 0.9150 | 0.9885 | 1.0097 | |
| Tr6-10 | 1.0154 | 1.0950 | 1.0767 | 1.0811 | |
| Transformer tap setting (p.u) | Tr4-12 | 0.9725 | 0.9616 | 0.9683 | 1.0275 |
| Tr28-27 | 0.9012 | 1.0360 | 1.0548 | 0.9697 | |
| QC10 | 5 | 0.4206 | 4.1373 | 3.4928 | |
| QC12 | 0 | 4.5071 | 3.8678 | 4.1083 | |
| Shunt VAR compensators (MVAr) | QC15 | 3.7330 | 4.7817 | 3.9390 | 2.2107 |
| QC17 | 1.2804 × 10−6 | 2.0881 | 0.8419 | 0.4212 | |
| QC20 | 4.9943 | 2.2073 | 1.6367 | 0.9469 | |
| QC21 | 4.9993 | 3.6629 | 2.0447 | 0.9079 | |
| QC23 | 0 | 0.3532 | 0.6403 | 1.2114 | |
| QC24 | 4.4843 | 4.7381 | 2.3656 | 4.7759 | |
| QC29 | 0.7067 | 4.9982 | 2.5607 | 0.8417 | |
| 928.87 | 849.72 | 830.29 | 699.62 | ||
| 10.9317 | 6.8768 | 7.8224 | 6.147 | ||
| Total cost ($/h) | 1.51610 | 0.5763 | 1.0256 | 0.5217 | |
| Power losses (MW) | 1445.26 | 1099.08 | 1187.95 | 923.83 | |
| Normal Condition (No-Load Increase and without DG Units) | |||
|---|---|---|---|
| Techniques | PPSOGSA [34] | CS-PSO | |
| Parameters | |||
| Active power generators (MW) | PGen1 | 177.1 | 177.2 |
| PGen2 | 48.6 | 48.9 | |
| PGen5 | 21.4 | 21.7 | |
| PGen8 | 21.3 | 19.6 | |
| PGen11 | 12 | 12.8 | |
| PGen13 | 12 | 12.2 | |
| Generator voltages (p.u) | VGen1 | 1.1 | 1.1 |
| VGen2 | 1.06 | 1.07 | |
| VGen5 | 1.03 | 1.05 | |
| VGen8 | 1.04 | 1.06 | |
| VGen11 | 1.08 | 1.00 | |
| VGen13 | 1.03 | 1.04 | |
| Transformer tap setting (p.u) | Tr6-9 | 0.99 | 0.98 |
| Tr6-10 | 1.07 | 1.06 | |
| Tr4-12 | 0.9779 | 1.1 | |
| Tr28-27 | 0.9847 | 1.02 | |
| Shunt VAR compensators (MVAr) | QC-10 | 5 | 0 |
| QC-12 | 5 | 4.88 | |
| QC-15 | 4.8 | 2.03 | |
| QC-17 | 5 | 1.10 | |
| QC-20 | 5 | 1.61 | |
| QC-21 | 5 | 0.361 | |
| QC-23 | 2.6 | 2.07 | |
| QC-24 | 5 | 2.22 | |
| QC-29 | 2.4 | 4.99 | |
| Total cost ($/h) | 800.6 | 800.4 | |
| Power losses (MW) | 9.053 | 8.991 | |
Disclaimer/Publisher’s Note: The statements, opinions and data contained in all publications are solely those of the individual author(s) and contributor(s) and not of MDPI and/or the editor(s). MDPI and/or the editor(s) disclaim responsibility for any injury to people or property resulting from any ideas, methods, instructions or products referred to in the content. |
© 2024 by the authors. Licensee MDPI, Basel, Switzerland. This article is an open access article distributed under the terms and conditions of the Creative Commons Attribution (CC BY) license (https://creativecommons.org/licenses/by/4.0/).
Share and Cite
Hussein Farh, H.M.; Al-Shamma’a, A.A.; Qamar, A.; Saeed, F.; Al-Shaalan, A.M. Optimal Sizing and Placement of Distributed Generation under N-1 Contingency Using Hybrid Crow Search–Particle Swarm Algorithm. Sustainability 2024, 16, 2380. https://doi.org/10.3390/su16062380
Hussein Farh HM, Al-Shamma’a AA, Qamar A, Saeed F, Al-Shaalan AM. Optimal Sizing and Placement of Distributed Generation under N-1 Contingency Using Hybrid Crow Search–Particle Swarm Algorithm. Sustainability. 2024; 16(6):2380. https://doi.org/10.3390/su16062380
Chicago/Turabian StyleHussein Farh, Hassan M., Abdullrahman A. Al-Shamma’a, Affaq Qamar, Fahman Saeed, and Abdullah M. Al-Shaalan. 2024. "Optimal Sizing and Placement of Distributed Generation under N-1 Contingency Using Hybrid Crow Search–Particle Swarm Algorithm" Sustainability 16, no. 6: 2380. https://doi.org/10.3390/su16062380
APA StyleHussein Farh, H. M., Al-Shamma’a, A. A., Qamar, A., Saeed, F., & Al-Shaalan, A. M. (2024). Optimal Sizing and Placement of Distributed Generation under N-1 Contingency Using Hybrid Crow Search–Particle Swarm Algorithm. Sustainability, 16(6), 2380. https://doi.org/10.3390/su16062380

