Next Article in Journal
Impact of Internet of Things Adoption on Organizational Performance: A Mediating Analysis of Supply Chain Integration, Performance, and Competitive Advantage
Previous Article in Journal
Are New Campus Mobility Trends Causing Health Concerns?
 
 
Font Type:
Arial Georgia Verdana
Font Size:
Aa Aa Aa
Line Spacing:
Column Width:
Background:
Article

Coordinated Configuration of SOPs and DESSs in an Active Distribution Network Considering Social Welfare Maximization

1
School of Mechanical Engineering, University of Shanghai for Science and Technology, Shanghai 200093, China
2
Key Laboratory of Control of Power Transmission and Conversion, Shanghai Jiao Tong University, Shanghai 200240, China
*
Author to whom correspondence should be addressed.
Sustainability 2024, 16(6), 2247; https://doi.org/10.3390/su16062247
Submission received: 1 February 2024 / Revised: 29 February 2024 / Accepted: 1 March 2024 / Published: 7 March 2024

Abstract

In recent years, the penetration rate of intermittent distributed generation (DG) in active distribution networks has been steadily increasing, leading to prominent issues such as voltage violations and network congestion. Coordinated operation of soft open points (SOPs) and distributed energy storage systems (DESSs) enable flexible resource management in both spatial and temporal dimensions, allowing real-time voltage regulation and flow control. This enhances the controllability, sustainability, and economic efficiency of the distribution network, ultimately improving user satisfaction. The optimization of this coordinated configuration has become a central challenge in research. Taking the different characteristics of DESSs and SOPs into account, this paper proposes a coordinated configuration method by introducing local marginal price (LMP) under the configuration scheme. The framework is modeled as a three-level problem, including planning and operation levels. Initially, typical scenarios are generated to address the uncertainty of distributed generation operation. At the upper level, the DESS configuration is optimized to minimize annual operational costs, while at the middle level, SOPs are planned based on the annual comprehensive operational cost of the distribution network. At the lower level, the objective is set as social welfare maximization to reflect user satisfaction by incorporating LMP as a planning indicator. It is then transformed and solved as a mixed-integer second-order programming model with a hybrid optimization algorithm. The model is established with the modified IEEE 33-node distribution system as a case study to validate the feasibility of the proposed configuration method. The case study results demonstrate the effectiveness of the proposed approach in optimally configuring SOPs with DESSs to reduce overall annual operating costs and enhance the economic efficiency of the system.

1. Introduction

In recent years, to achieve carbon peak and neutrality targets, distributed energy resources (DERs), like wind turbines and photovoltaic panels, have been significantly integrated with distribution networks. Various DERs contribute to meeting the increasing need for electric power, reducing users’ dependency on fossil fuels, as well as enhancing the security of energy supply [1]. However, the integration of DERs also results in issues such as voltage fluctuations, over-limit situations, feeder congestion, load imbalance, and bidirectional power flow, making operation, planning, flexibility, and safety relatively challenging. The traditional AC distribution network structure is a radial type, where the power can only flow in one direction, and the feeders cannot be interconnected due to the existence of electromagnetic loop problems [2]. In addition, the limited regulation capacity of traditional distribution grids has also led to widespread concerns about operational challenges arising from the high penetration of distributed generation (DG). Thus, greater flexibility is needed in terms of power system operation to reduce undesirable effects brought by the uncertainties of DG. An active distribution network equipped with flexible interconnection devices (FIDs) has resilience to operation challenges arising from uncertainties associated with the growing penetration of DERs.
The high integration of DERs into the distribution network could result in several lines lacking sufficient capacity to transmit the contracted electricity in the day-ahead electricity market. This phenomenon is referred to as network congestion [3]. Network congestion occurs when network lines are overloaded. The occurrence of congestion and surplus in power system operation alters locational marginal prices (LMPs) and leads to user dissatisfaction. The LMP not only provides price signals to producers, consumers, and regulators but also investment signals for investors. Problems such as network congestion brought about by high DG penetration in the system can lead to unbalanced distribution of LMPs, rising LMPs in some regions, and higher electricity costs for users. One of the solutions is to use a distributed energy storage system (DESS) as a flexible source. To build a reasonable connection, price plays a crucial role in ensuring that individuals with lower incomes have access to the same power services as those with higher incomes, thereby promoting an equitable distribution of power resources. The connection between LMPs can impact both the electricity consumption patterns of users and the revenue of grid enterprises, thereby influencing overall social welfare. Thus, FIDs, like DESSs and SOPs, play a significant role in maximizing social welfare and enhancing the flexibility of an ADN.
The ADN flexible interconnection scheme utilizes FIDs, predominantly composed of intelligent soft open points (SOPs), replacing conventional tie switches, to achieve flexible closed-loop operation, effectively addressing issues such as feeder load imbalance and voltage over-limit resulting from high integration of DERs [4]. Meanwhile, due to the isolation on the DC side and power control provided by SOPs, it can independently and continuously regulate real and reactive power on both ends of the feeder in real time, dynamically balancing line loads and optimizing voltage distribution. This not only enhances the active regulation capability of the distribution network but also contributes to enhancing the operational flexibility of the network, achieving load balancing within connected network feeders, and optimizing the available configuration.
The application of SOPs enhance the controllability and flexibility of the traditional distribution network. Coupled with DESSs, SOPs can work as a reserve source to decrease the fluctuation of distributed generation power, reduce the over-limit situation and price gap between different nodes, maximize social welfare, and enhance user satisfaction. The combined utilization of DESSs and SOPs not only enhances the spatial-scale capability for power flow distribution but also addresses the issue of energy supply-demand imbalance at a temporal scale [5]. Since SOP functionality relies on fully controllable power electronic devices, its configuration and maintenance costs are relatively high. To resolve the large-scale integration challenges posed by high-penetration DG, it is crucial to strategically coordinate the planning of DESSs and SOPs. This entails designing a coordinated plan that maximizes the advantages of multiple resources while balancing the economic and flexible aspects of the distribution network.
Several studies have investigated the benefits of integrating SOPs and energy storage systems (DESSs) to improve the performance of distribution networks in steady-state conditions [6]. Through diverse optimization approaches, these publications have showcased enhancements in voltage management, decreased network losses, and elevated penetration of distributed generation. References [6,7] focused on optimizing SOP deployment at different levels of renewable penetration, achieving multi-objective improvements in voltage profile and power loss reduction. Additionally, reference [8] proposed a model for the optimal configuration of ESSs, incorporating coordinated scheduling of flexible resources, which has been developed based on the conditional value at risk theory. Reference [9] considered the supplementary effect of building thermal storage, the objective of which is to minimize the investment and operating costs of SOPs and intermittent DG, employing robust optimization methods for solving the problem. Other works, like [10], proposed an optimization method for the operation of a distribution network based on the joint integration of ESSs and SOPs. Other studies [11], based on the flexibility of the distribution network, propose a flexible assessment model to quantify the benefits of integrating SOPs into ADNs.
Further investigations [12,13,14] addressed SOPs’ role in network reconfiguration, introduced robust optimization models for minimizing voltage violations and power losses, and network topology change strategies for determining optimal DG placement in ADNs while regulating SOP operation. Many previous studies assumed a fixed number and predetermined installation sites for DESSs and SOPs, potentially limiting optimal network operation. Additionally, a bi-level model in [15] coordinated DGs, capacitor banks, and SOPs while simultaneously allocating SOPs and distributed generations for optimal distribution network operation. It is crucial to note various methods for solving siting and sizing optimization problems, including analytical techniques, artificial intelligence algorithms, and classical optimization techniques.
The LMP of each node is determined by the equilibrium between supply and demand. Several studies considered maximizing social welfare in decentralized market trading strategies. Investigations like [16] demonstrate the maximization of social welfare for residential households through peer-to-peer trading, facilitated by accepted negotiations between buyers and sellers. In reference [17], a two-stage centralized model based on LMP aims to maximize social welfare. This model is compared across two market clearing categories, taking into account wind farms, elastic loads, and conventional power units.
However, there is limited research on integrating the maximization of social welfare within the constraints of distribution network operations to construct optimization planning models for power systems. For the typical scenarios generated, this paper proposes a hierarchical model to evaluate the cost-effectiveness of the overall distribution network. This model determines the coordinated configuration of DESSs and SOPs based on economic indicators. Integrating social welfare maximization under network constraints, the flexible interconnection ability, and the high investment cost of SOPs compared to TSs and DESSs are determinant factors. Considering the temporal and spatial regulation characteristics of SOPs with DESSs, the upper and middle levels were set for the minimization of the comprehensive investment cost with DESS configuration and the minimization of the annual comprehensive operation cost of ADNs with SOP configurations, respectively. The lower level aims to optimize the operation scenario with social welfare maximization. This study has been conducted annually, taking into account various wind–solar joint generation scenarios. The problem has been addressed with a hybrid optimization algorithm of simulated annealing second-order programming (SA-SOCP) for the modified IEEE 33-bus system. The contributions of this paper can be summarized as follows:
  • A proposal for a configuration model integrating the complementary characteristics of different kinds of DGs with DESSs and SOPs and applying them to optimal operation management of ADNs. Integrating the simultaneous regulation characteristics of DESSs and SOPs, this paper proposes a three-level model to find a flexible resource planning solution that maximizes overall social welfare while meeting the requirement of minimizing the comprehensive costs and reducing disparities in LMPs.
  • Introducing social welfare as a planning indicator to reflect the effectiveness of the proposed model. Thus, to address the increased model size and computational time of the coordinated configuration problem, the scenario generation method is employed to resolve the uncertainties of DGs. By using the second-order cone programming (SOCP) approach, the mixed-integer nonlinear programming (MINLP) model is converted into a mixed-integer second-order cone programming (MISOCP) model, with the SA-SOCP applied for planning solutions.
The remaining sections of this paper are organized as follows: Section 2 analyzes the characteristics of DGs and generates typical scenarios for the planning model. Section 3 introduces the locational marginal price concept. Section 4 establishes a three-level configuration model for SOPs and DESSs. Section 5 introduces the SOCP method and the structure of the hybrid optimization method. Section 6 demonstrates the effectiveness and validity of the model.

2. Typical Scenario Generation Considering DG Uncertainty and Correlation

In ADNs, a large number of wind turbines and photovoltaic panels are integrated, exhibiting stochastic, intermittent, and uncertain operational characteristics. Additionally, there is a correlation among DG outputs in the distribution network region. Apart from affecting the marginal electricity prices at different time nodes in the region, this also significantly impacts distribution network planning and operating issues. To ensure the feasibility of the flexible interconnection device optimal configuration method, which considers social welfare and equivalent annual cost, it is imperative to take into account the randomness and correlation of distributed generation output during both the planning and operational phases. The objective of this section is to calculate the LMP and annual cost of the planning model based on typical daily wind and solar output curves. The time scale of wind speed and sunlight intensity sequences is considered using a scenario generation approach that combines kernel density estimation and copula functions.
The power flow problem’s decision variables are impacted by the diverse power injection values originating from DGs. According to statistical experience, wind speed follows a Weibull distribution, while sunlight intensity follows a Beta distribution [18]. Then, the power generation values of DG can be obtained by Formulas (1) and (2) as P w and   P P , respectively:
P w = 0 v < v w c , i n   or   v > v w c , o u t ( v v w c , i n ) P w r / v w r v w c , i n v w c , i n v < v w r P w r v w r v < v w c , o u t
P P = S A η
where P is the injected power of DGs, v w r and v w c , o u t denote the cut-in, rated, and cut-out wind speed, respectively. S is the actual solar intensity, A and η are the effective area and photoelectric conversion rate of photovoltaic panels, respectively.
When using kernel density estimation, the calculation involves analyzing the distances of each point within the x neighborhood to x . This analysis helps determine the proximity of each point to x , thereby establishing the contribution of these points to the estimated value of the probability density function f ^ ( x ) .
f ^ ( x ) = 1 n h i = 1 n K x X i h
where n is the sample size, h represents the bandwidth, and K x represents the kernel function. X i represents independently and identically distributed samples from X .
Utilizing historical wind and solar output data (hourly data) as a foundation, the initial step involves employing kernel density estimation with commonly used Gaussian kernel functions to generate probability density functions for the wind and solar outputs during each period within 24 h. Subsequently, accounting for the correlation between wind and solar, a joint probability distribution function for the wind and solar outputs during each period is established based on copula theory [19].
F x 1 , x 2 , , x n = C F X 1 x 1 , F X 2 x 2 , , F X n x n
where n is the variable number and F X i x i ( i = 1 , 2 , , n ) denotes the marginal distribution function of a single variable. C is the copula linking function. F x 1 , x 2 , , x n is the joint distribution function of variables.
U and V represent the output of correlated wind power and photovoltaic power stations, respectively. ( u 1 , v 1 ) and ( u 2 , v 2 ) are any two observed output sample values of their joint output ( U , V ) , and these two values are mutually independent. If ( u 1 , v 1 ) ( u 2 , v 2 ) > 0 , it is termed that ( u 1 , v 1 ) and ( u 2 , v 2 ) exhibit consistency.
The Frank copula, as noted in [19], accommodates both non-negative and negatively correlated relationships between variables. Given the observed negative complementary relationship between wind and solar, the Frank copula function is introduced to depict the correlation between wind and solar.
Utilizing the maximum likelihood estimation method for the parameter θ , the expression for the joint distribution function is as follows:
C ( u , v ) = 3.51 ln 1 4.03 e 0.28 u 1 e 0.28 v 1
Finally, sampling is performed on the joint probability distribution functions for each period. The results of the sampling, along with the inverse transformation of the joint probability distribution functions for wind and solar, yield the sampled outputs for wind turbines and photovoltaics for each period. This process ultimately generates typical daily curves that consider both the correlation and randomness of wind and solar outputs. The scenario generation steps are illustrated in Figure 1.
The traditional clustering methods, such as K-means, have the advantages of being simple and efficient, but the initial clustering centers and the number of clustering centers can significantly influence the clustering results [20]. In the realm of scenario generation, the optimal method based on the enhanced kernel K-means algorithm for scenario reduction has been applied to identify the power distribution points and their corresponding probabilities for wind and photovoltaic power generation [21]. The optimal joint scenarios for wind–solar generation are thus obtained. To balance the relevance and similarity in scenario data, the reduction objective function is formulated by considering both spatial properties and random features in a bidirectional manner,
min { C l o s s ( Ω , Ω ˜ ) + Δ C ( Ω , Ω ˜ ) C d i s ( Ω ˜ ) }
where C l o s s and C d i s denote the correlation loss metric, probability similarity metric, and distance metric of the scenario sets, respectively.

3. Locational Marginal Price Concept

Scenario generation for typical daily DG output based on the aforementioned method serves not only for calculating the annualized costs in the system planning model but also facilitates the computation of marginal electricity prices at system nodes. This, in turn, allows the setting of the objective of maximizing social welfare at the operational layer of the model.
Locational marginal price, as the Lagrangian multiplier, depends on the active power of the transmission lines, represented as LMP s , i , t for the energy consumption of node i at time t of scenario s , and can be determined by employing the Karush–Kuhn–Tucker (KKT) condition [22]. It is determined based on the actual value of active power on the transmission line. LMP is described as the following equations:
LMP s , i , t = LMP s , i , t Energy   + LMP s , i , t Loss + LMP s , i , t Congestion   LMP s , i , t = λ + λ p Loss   p Net + l = 1 N L μ p l Flow   p Net  
The LMP serves as an indicator reflecting the spatiotemporal characteristics of electricity supply and demand. It seamlessly integrates generators, DGs, various types of loads, and network parameters across different locations. LMP differences and unused transmission capacity between nodes may prompt entities serving areas with oversupply to export excess production to other nodes, and vice versa. Power scheduling in this model reflects both the DG capacity and the constraints of transmission lines in the grid. The LMP is more effective than uniform pricing in limiting the exercise of local market power. When meeting the balance of LMPs in the distribution network, the cost of electricity consumption is minimized within the constraints of network transmission. From the perspective of social welfare equilibrium, a coordinated configuration model is conducted.

4. Problem Formulation

A DESS, as a nodal flexibility resource, dynamically adjusts power magnitude and direction, providing temporal flexibility for the operation of ADNs within a certain area. As the scale of the distribution network expands, the impact of network losses on energy transmission becomes significant. Therefore, the influence of energy storage configuration at individual nodes on the operating costs of distribution networks for different user zones is limited. Hence, the configuration of node-based energy storage resources is considered the upper-level model to minimize the comprehensive investment cost of the ESS. This aims to determine the location and capacity of the DESS to meet the flexibility requirements arising from local DGs. The outcomes regarding the DESS’s location and capacity are then communicated to the middle and lower levels.
An SOP, as a network-based resource, can serve as a transmission bridge, enabling the flexible power transfer between feeders by coordinating various types of DERs. It facilitates cross-zone energy mutual assistance, further amplifying the role of node-based resources. Thus, the middle- and lower-level models serve as optimization sub-problems focused on enhancing the social welfare of the distribution network’s operation. They are designed to obtain the position and capacity of SOPs, along with the optimal operational strategies for the distribution network under different scenarios. In particular, the middle-level model, based on the DESS configuration provided by the upper level, optimally configures SOPs to minimize the annual comprehensive operating cost of the distribution network for each scenario. The lower level seeks the optimal operational approach for each scenario given a predetermined network structure, considering distribution network power losses, injection power from the higher-level grid, and SOP transmission power. The optimized results are then communicated to the upper level, completing the feedback loop in the overall system.
The joint introduction of DESSs and SOPs effectively addresses the flexibility of the supply–demand balance, ensuring the achievement of goals such as renewable energy integration and optimal power flow operation. This, in turn, maximizes social welfare.

4.1. Modelling of SOPs

SOPs facilitate the normalization of flexible connections between feeders, replacing the traditional bus-tie switch for feeder interconnection. They provide reactive power support and flexible control over the active power transfer between feeders, enabling power sharing. This paper focuses on optimizing the siting and sizing of SOPs using a back-to-back voltage source converter (BTB-VSC) as an example, as illustrated in Figure 2.

4.2. Optimal Three-Level Coordinated Planning Model for a DESS and SOPs in an ADN

4.2.1. Upper-Level Objective Function

The upper-level model minimizes the comprehensive investment cost of DESS as its objective. The objective function C U P primarily encompasses the annualized investment cost C i n v DESS and annual operation cost C o p e DESS for the ESS devices to be planned in the ADN.
min   C U P = C i n v DESS + C o p e DESS
C i n v DESS = λ ( 1 + λ ) y DESS ( 1 + λ ) y DESS 1 i Ω DESS c e E i DESS + c p P i DESS
C o p e DESS = t = 1 T s = 1 S i Ω DESS η DESS P i , t DESS
where C i n v DESS represents the annual investment cost of a DESS; C o p e DESS is the operational maintenance cost of a DESS; λ is the discount rate; y DESS is the useful life of an ESS; Ω DESS is set of nodes where DESSs are installed; c e and c p denote the unit capacity and unit power investment costs of a DESS, respectively; S is the number of scenarios; P i , min DESS , P i , max DESS are the lower and upper bounds of the planned rated power of a DESS, respectively; E i , max DESS is the upper limit of the planned rated capacity of the DESSs; η DESS is the annual operational maintenance cost of a DESS; P i , t DESS represents the charging/discharging power of a DESS at node i during the period t .
The DESS operation process is subject to the following constraints that describe the physical limits of a DESS [23]. Considering the incoming power direction as the positive direction, this model describes the energy transition and charging/discharging state of the DESS:
S i , t + 1 DESS = S i , t DESS η c P i , t , c DESS Δ t E i DS P i , t , d DESS Δ t η d E i DS
P i , c , max DESS P i , t , c DESS 0   ,   0 P i ,   t , d DESS P i ,   d , max DESS
P i , t , c DESS P i , t ,   d DESS = 0   ,   S i , min DS S t , i DS S i , max DS
P i , min DESS P i DESS P i , max DESS E i , min DESS E i DESS E i , max DESS
where i is the node number where the DESS is installed in the and; representing the duration of each interval, Δ t is an hour; E i DESS and S i , t DESS represent the rated capacity and state of charge for the DESS at node i and time t , respectively; P i , t , c DESS , P i , t , d DESS , P i , c , max DESS , and P i ,   d , max DESS denote the charging, discharging, maximum charging, and maximum discharging power of the DESS, respectively. η c and η d represent the charging and discharging efficiency of the DESS. S t , i DS represents the limits of the DESS state of charge.

4.2.2. Middle-Level Objective Function

The upper-level model transmits the location and capacity of the ESS to the middle-level model. The middle-level model minimizes the annual comprehensive operating cost of the distribution network, containing the investment cost C i n v SOP and operation cost C o p e SOP , plus the loss cost C l o s s n e t and electricity purchasing cost C b u y n e t , and performs site selection and capacity planning problems for SOPs.
min   C m i d d l e = C i n v SOP + C o p e SOP + C b u y n e t + C l o s s n e t
C i n v SOP = λ ( 1 + λ ) y SOP ( 1 + λ ) y SOP 1 i = 1 N j Ω ( i ) c m C A P i j SOP
C o p e SOP = η SOP i = 1 N j Ω ( i ) c m C A P i j SOP
C l o s s n e t = c t s = 1 S i = 1 N j = 1 N r i j I s , i j 2 + A i , SOP P i , t SOP
C b u y n e t = 365 t = 1 T s = 1 S i = 1 N L M P s , i , t P n e t
where Ω ( i ) represents the set of all nodes adjacent to node i . c m and C A P i j SOP denote the unit capacity cost of the SOP and installed capacity of the SOP; η SOP is the annual operation and maintenance cost coefficient of the SOP. r i j I s , i j 2 represents the network loss power of branch i j in scenario s . P i , t SOP is the power transmission of the SOP. A i , SOP is the loss coefficient of the SOP. L M P s , i , t is the LMP of node i in scenario s .
The decision variables contain the active and reactive power transmission through a SOP, considering its converters. The aggregate of active powers delivered by the converters, along with their internal power losses, must balance to zero across diverse scenarios of renewable generation and loading conditions [24]. The constraints of the middle-level model are organized as follows:
P i , t SOP + P j , t SOP + μ i l o s s P i , t SOP + μ j l o s s P j , t SOP = 0
P l o s s , i j SOP = A i , SOP ( ( P i , t SOP ) 2 + ( Q i , t SOP ) 2 + ( P j , t SOP ) 2 + ( Q j , t SOP ) 2 )
( P i , t SOP ) 2 + ( Q i , t SOP ) 2 S i j SOP
( P j , t SOP ) 2 + ( Q j , t SOP ) 2 S i j SOP
where S i j SOP represents the SOP capacity connected between nodes i and j ; P i , t SOP , P j , t SOP , Q i , t SOP , and Q j , t SOP are the active and reactive power outputs of the SOP, with positive values indicating injection into the grid; P l o s s , i j SOP represents the device losses of the SOP, A i , SOP is the loss coefficient for the SOP.

4.2.3. Lower-Level Objective Function

The flexible interconnection within the ADN, facilitated by a DESS and SOPs plays a significant role in social welfare maximization by efficiently managing electricity consumption. It is beneficial for both distribution network operators and community users. The main purpose of this stage is to maximize the social welfare of the whole system in the presence of DG, DESS, and SOPs. The relevant objective function is composed of the producer’s net profit and the net benefit to consumers [25]. The mathematical framework for social welfare is constructed as
max C l o w e r = s = 1 S i = 1 N t = 1 T i = 1 N G P s , i , t Gen × LMP s , i , t + i = 1 N D G P s , i , t DG   × LMP s , i , t + i = 1 N S P s , i , t SOP   × LMP s , i , t P s , i , t L o a d × LMP s , i , t i = 1 N D ( P s , i , t DESS   × LMP s , i , t )
where p s , i , t L o a d , p s , i , t SOP   , and p s , i , t DESS   denote the power demand of load and power injected by the SOP and DESS at node i in scenario s at time t .
Besides the constraints of the operation of the DESS and SOP shown in Equations (11)–(14) and (20)–(23), the branch flow model is used to describe power flow between connected feeders [26]. Specifically, the lower-level model must also meet the power flow constraints in Equations (25) and (26), power balance constraints in Equations (27) and (28), and operational safety constraints in Equation (29),
P i , t = j Ω ( i ) V i , t V j , t G i j cos θ i j , t + B i j sin θ i j , t + G i i V i , t 2 = P i , t DG + P i , t SOP P i , t L o a d + P i , t DESS
Q i , t = j ψ ( i ) V i , t V j , t G i j sin θ i j , t B i j cos θ i j , t B i i V i , t 2 = Q i , t DG + Q i , t SOP + Q i , t L o a d + Q i , t DESS
V s , i 2 + r i j 2 + x i j 2 I s , i j 2 = V s , j 2 + 2 r i j P s , i j + x i j Q s , i j
V s , i 2 I s , i j 2 = P s , i j 2 + Q s , i j 2
i = 1 N V s , i min i = 1 N V s , i i = 1 N V s , i max
where Ω ( i ) denotes the set of nodes connected to node i ; P i , t and Q i , t represent the active and reactive power injections of node i , respectively; θ i j , t is the phase angle difference in scene s , node i ; V j ( s ) is the voltage amplitude difference in scene s , node i . P i , t L o a d is the active power of load at node i ; P i , t DG , P i , t SOP , and P i , t DESS denote the active power transmitted by the DG, SOP, and DESS at node i ; V s , i is the current amplitude of scene s , node i ; I s , i j is the maximum limit of the current.
Locational marginal price, denoted as LMP s , i , t for each node i consuming energy in scenario s , time t , is determined using the Karush–Kuhn–Tucker condition. The active power balance of the model is organized as follows to calculate the LMP:
P t GEN + i Ω DG P i , t DG + i Ω DESS P i , t DESS + i Ω sop P i , t SOP = i Ω lad P i , t load + i Ω b P i , j , t loss
In detail, g i ( ) represents the linear constraints (30) and l i ( ) represents the inequality constraints of (14), (22), and (23). They are utilized to calculate the Lagrange coefficients associated with electricity price.
L α * , β * = t = 1 T c t P i , t + i m α * g i ( ) + i n β * l i ( )
where c t denotes the electricity price of generator at time period t .
Then, taking the first-order derivation of (30) as zero, coefficient parameters α * and β * are obtained, confirming the existence of an optimal solution for the proposed problem. Following the locational marginal price principle, LMP is then obtained by applying the first-order derivative of the cost objective function to the energy consumption at equilibrium. More mathematical descriptions can be found in [22].

5. Hybrid Algorithm Based on SA-SOCP

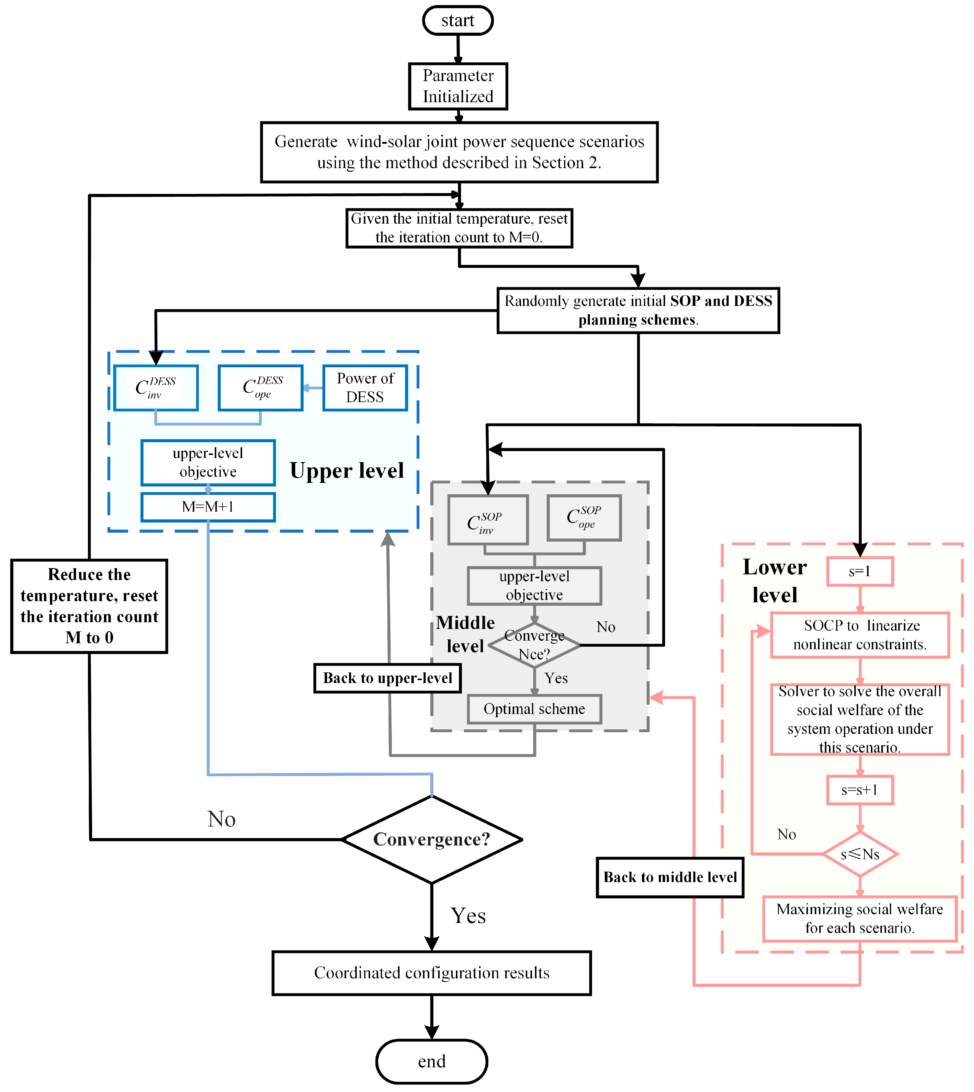
The coordinated optimal siting and sizing of SOPs with distributed energy storage systems (DESSs) pose a large-scale mixed-integer nonlinear programming (MINLP) problem [26]. Due to the stochastic operation scenarios of renewable generation and power flow constraints, the optimization model becomes intricate, making it challenging to obtain the optimal global solution using a single artificial intelligence algorithm or optimization algorithm.
To decouple the integer variables in the upper- and middle-level models from the continuous variables in the lower-level model, a simulated annealing second-order cone programming (SA-SOCP) hybrid optimization algorithm is used. Specifically, the simulated annealing algorithm is utilized to obtain the optimal sites and sizes for the DESSs and SOPs in the upper and middle layers. In each iteration of the simulated annealing algorithm, a mixed-integer second-order cone programming (MISOCP) approach is employed to solve the optimization of the social welfare problem for ADNs under different scenarios.
SOCP is a convex optimization method designed to address minimum linear objective functions within a feasible region. The standard form is shown as follows [27]:
min   c T x A x = B , x K
where x denotes the dimension decision variables, c T and B denote constant vectors, while A is the matrix, The convex cone K is the Cartesian product of a limited nonempty pointed convex cone, commonly expressed using either a quadratic cone (33) or a rotated quadratic cone (34).
K = x R n : x 1 j = 2 n x j 2 ,   x 1 0
K = x R n : 2 x 1 x 2 j = 3 n x j 2 , x 1 , x 2 0
In the lower-layer model, due to the nonlinearity of the power flow Equations (27) and (28), the physical constraints of SOPs in Equations (22) and (23), as well as the absolute variables P i , t SOP and P j , t SOP in Equations (18) and (20), substitution and convex relaxation methods are employed to transform them into a form that satisfies the second-order cone structure, as shown below.
For the absolute value P i , t SOP , P j , t SOP in Equation (20), auxiliary variables M i , t SOP   , M j , t SOP   are introduced to linearize them, as shown in Equations (35)–(37). The absolute value P i , t DESS in Equation (10), which pertains to power transmission through a DESS, is relaxed by introducing auxiliary variables M i , t DESS   in a similar manner.
M i , t SOP   0 , M j , t SOP   0
M j , t SOP   P j , t SOP   , M j , t SOP   P j , t SOP  
M i , t SOP   P i , t SOP   , M i , t SOP   P i , t SOP  
Nonlinear constraints (27) can be relaxed into quadratic cones (38) after linearizing. By transforming the equality constraint (27) to the inequality constraint (38), G A P is introduced to assess the accuracy of the convex relaxation, as shown (39). When the gap value is sufficiently small, the convex cone relaxation can be considered accurate for model conversion. More mathematical proofs can be found in [26].
2 P s , i j , t 2 Q s , i j , t I s , i j , t V s , i , t 2 T 2   I s , i j , t + V s , i , t
G A P = I s , i j , t P s , i j , t 2 + Q s , i j , t 2 V s , i , t
The capacity constraints of SOPs in (22) and (23) are transformed into rotated quadratic cone constraints, as shown
P i , t SOP 2 + Q i , t SOP 2 2 s i j SOP 2 S i j SOP 2   ,   ( i j ) Ω SOP
P j , t SOP 2 + Q j , t SOP 2 2 S i j SOP 2 s i j SOP 2 ( i j ) Ω SOP
After conic transformation, the MISOCP model to determine the joint planning model for DESSs and SOPs is formulated, considering social welfare maximization and annual operation cost. The model can be solved by using SA-SOCP, and the flow is shown in Figure 3. The upper-level model minimizes the DESS investment costs through DESS planning, communicating results to the middle and lower levels. The middle level optimizes SOPs for social welfare, considering the DESS configuration. The lower level maximizes social welfare, optimizing operational plans and sharing results with the upper level. The joint introduction of DESSs and SOPs maximizes social welfare by balancing flexibility in supply–demand for optimal power flow and renewable energy integration. The structure of the SA-SOCP algorithm is shown in Figure 3.

6. Case Study

This study validates the effectiveness of the proposed coordinated planning model of SOPs and DESSs using the modified IEEE 33-node test case. The system structure is illustrated in Figure 4, with a rated voltage of 12.66 kV. The details of the branch impedance parameters are in reference [28]. The optimization model derived is implemented in the YALMIP optimization toolbox using MATLAB R2016a and solved with the GUROBI optimizer.

6.1. Modified IEEE 33-Node System

To validate the improvement in voltage violations and the enhancement of social welfare brought about by the coordinated planning model of DESSs and SOPs in the context of high DG penetration in the distribution network, three wind turbines (WT) and two photovoltaic (PV) sources are integrated into the distribution system. The installation locations for the wind turbines are nodes 7, 27, and 32, with capacities of 1200 kW, 800 kW, and 600 kW, respectively. The PV sources are installed at nodes 13 and 22, with capacities of 400 kW and 800 kW. The parameters of the studied SOP and DESS model are shown in Table A1. The user load data and their distribution are presented in reference [29]. The distribution network is divided into four clusters using the cluster division method in reference [29], so that the installation areas for DESSs and SOPs can be preselected suitably. This ensures that a single SOP is installed between clusters, and there are five candidate tie switches for SOP installation. One DESS device is configured within one cluster.
The study evaluates the optimal coordinated planning of SOPs and DESSs in the modified IEEE 33-node systems illustrated in Figure 4. The candidate user clusters in all schemes are shown in Figure 4. The evaluation considers various schemes, including renewable generation scenarios depicted in Figure 5.

6.2. Results and Analysis

6.2.1. Typical Scenario Generation

Based on the annual wind speed and solar historical hourly distribution data for a specific location [19], and applying the methodology outlined in Section 2, the scene number was set to S = 500 to consider both scene accuracy and computational efficiency. The resulting representative scene of DG output (normalized) for 24 time periods is presented in Figure 5.
Employing the enhanced kernel K-means algorithm for scene reduction based on the joint distribution scenarios for each period, five typical scenarios for wind turbine (WT) and photovoltaic (PV) output were generated. The moment distribution of the output (normalized) for a unit capacity distributed generation (DG) unit is illustrated in Figure 6 and Figure 7, combining to form a set of uncertain operating scenarios. Wind and solar power generation trends are characterized by their intermittent and fluctuating nature.
This study has been conducted annually, taking into account various wind–solar joint generation scenarios. The possibility of each scenario is as follows: scene 1 (0.21), scene 2 (0.18), scene 3 (0.16), scene 4 (0.23), and scene 5 (0.22).

6.2.2. Comparison of the Economic Benefits of Different Planning Schemes

The schemes evaluated in this study are listed below, with the renewable generation scenarios given in Figure 6 and Figure 7. The configuration planning results are shown in Table 1 and Table 2.
  • Scheme 1: Without network topology changing, without installing SOPs and DESSs;
  • Scheme 2: Only considering the configuration of SOPs in an ADN;
  • Scheme 3: Only considering the configuration of DESSs in an ADN;
  • Scheme 4: Using the coordinated configuration method of SOPs with DESSs.
These planning schemes are designed to evaluate the economic feasibility, operational efficiency, and social welfare impact of integrating SOPs and DESSs into a distribution network. The joint introduction of these elements is expected to provide flexibility, optimize power flow operations, and maximize overall social welfare.
In Schemes 2 and 4, all sectionalized areas and tie switches are considered candidate locations for the configuration of SOPs and DESSs, and power injection from DERs into the node is in the positive direction.
Comparing Scheme 1 with the other three configurations in Table 1 reveals that combining flexible resources in the distribution network significantly enhances its economic viability. In Scheme 3, where DESSs serve as a foundational node-based network resource, it boosts DG utilization and demonstrates good economic efficiency. In contrast, Scheme 2 features SOPs as a network-based flexible resource, establishing transmission channels between nodes for more flexible bidirectional power transfer. With a smaller annualized cost (USD 14,978) compared to that of a DESS (USD 70,412), Scheme 2 exhibits superior economic benefits (USD 288,511), which is 21.54% higher than Scheme 3. Scheme 4 validates that the coordinated deployment of DESSs and SOPs in ADNs effectively improves economic efficiency, highlighting the economic advantages of their coordinated planning (USD 315,757). According to Table 2, while the standalone installation cost of a DESS is high, its coordinated planning with SOPs significantly reduces network loss costs, enhancing overall economic viability.

6.2.3. Analysis of the Economic Factors of a Coordinated Configuration Plan

The social welfare under the four optimization schemes is illustrated in Table 2. The average social welfare under the joint optimization of SOPs and DESSs is USD 1275, representing a significant improvement over the original distribution network structure at USD 864 (47.5%). While a single energy storage configuration scheme can enhance social welfare to some extent at USD 975 (12.8%), the characteristics of node-based flexible resources limit their impact on the partitioned distribution network zones. In contrast, SOPs’ ability to establish flexible interconnections between ADN clusters allows for the integration of social welfare resources across zones, resulting in a substantial improvement in social welfare.
LMP distribution across three planning schemes in a common scenario is analyzed in Figure 8. Nighttime periods, characterized by low DG unit output and peak user loads, result in elevated LMP at 53.3 USD/MWh. The comparison of LMP distribution under different schemes highlights the positive influence of flexible resource allocation on mitigating distribution disparities and improving user satisfaction. In Scheme 3, the inclusion of a DESS diversifies the system’s price distribution, lowering peak electricity prices. However, its impact is limited as it can only affect specific user areas without establishing flexible connections between network clusters. Scheme 4, incorporating multiple flexible resources, significantly enhances LMP management capabilities. The coordinated planning in this scheme has demonstrated favorable outcomes in system management, affecting electricity prices during low-demand periods. This contributes to the overall economic efficiency of the system, maximizing social welfare and further reducing peak-to-off-peak differentials from 53.3 USD/MWh to 41.2 USD/MWh.

6.2.4. Analysis of Benefits from Coordinated Configuration of Flexible Resources

Comparing Scheme 1 and Scheme 4 in terms of the global voltage distribution under the same scenario, the results in Figure 9 indicate that in (a), there are instances of voltage exceedances, with voltage levels falling below the safety limit (normalized value of 0.95) in some periods. Scheme 4, which combines both network-based and node-based flexible resources, exhibits a more favorable global voltage distribution, all within safe limits. DESSs, as a node-based flexible resource, have limited capacity to regulate voltage distribution. SOPs, on the other hand, can independently control real and reactive power at both ends of the feeder in real-time, dynamic, and continuous ways, further balancing line loads and optimizing voltage distribution, contributing to the enhanced active regulation capability of the whole distribution network.

6.3. Analysis of Solution Methods

The comparison of solution methods for planning models is outlined below in Table 3. The proposed model in this paper was implemented in the Yalmip toolbox 2023 [30] with MATLAB R2016a with Gurobi optimizer 10.0, which is widely used to solve second-order cone problems and nonlinear programming problems. The computation was performed on a PC equipped with an AMD Ryzen 7 4800H @2.90 GHz processor and 16 GB RAM.
Considering the MINLP problem introduced by the configuration of SOPs, and comparing Schemes 1 and 2, it is evident that the SOCP method exhibits superiority in solving MINLP problems. Additionally, comparing Schemes 2 and 4, the SA-SOCP hybrid algorithm, while ensuring global optimality, shows limitations in significantly improving computational speed. Introducing SA-SOCP to transform MINLP to the MISCOP model has superiority on large-scale MINLP problems like coordinate siting and sizing planning problems of flexible interconnection devices.

7. Conclusions

Given voltage fluctuations, over-limit situations, and load imbalance caused by high penetration of DGs into a distribution network, this paper takes advantage of nodal flexible resource DESSs and network flexible resource SOPs as planning objects in a three-level configuration model, which takes the uncertainty of DG output into account. Adopting a hybrid algorithm based on SA-SOCP to transform constraints and obtain a globally optimized result, the cost-effectiveness and system operation benefits are evaluated.
After linearization and verification, the MISOCP model is constructed to moderate the computation time. The results show that a coordinated configuration approach involving DESSs and SOPs could not only optimize the distribution network currents and improve the global voltage profile but also significantly reduce the annual energy loss of distribution networks. Optimal installation of SOPs as network flexible objects simultaneously with the optimal presence of DESSs led to an additional reduction in the ADN. The presence of a DESS with SOPs in the network alone will reduce energy losses by 49.3% annually, while individually planning the DESS reduces energy losses in networks by 34.9%. Thus, the coordinated configuration method increases the controllability and flexibility, both spatial and temporal, of the whole ADN.
From a social welfare perspective, the proposed economic indicators better reflect the planning schemes’ energy management capabilities, facilitating the development of more rational, flexible device configurations. The coordinated presence of SOPs with a DESS can increase the social welfare of the whole system by up to 47.5%. The scenario generation method efficiently captures uncertainties in wind–solar joint output.
The coordinated configuration method addresses energy supply–demand imbalances in space and time as well as increases user satisfaction. The results presented in this paper not only offer a novel approach to configuring flexible devices but also hold practical significance for the future planning and operation of distribution networks.Next, research efforts will consider the introduction of a demand response model and a configuration plan for DG investors to achieve social welfare maximization.

Author Contributions

Conceptualization, G.L.; methodology, W.S. and G.S.; writing—original draft preparation, G.L. and H.H.; supervision, W.S.; project administration, W.S. All authors have read and agreed to the published version of the manuscript.

Funding

This research was funded by the National Natural Science Foundation of China (51777126).

Institutional Review Board Statement

Not applicable.

Informed Consent Statement

Not applicable.

Data Availability Statement

The data supporting reported results are available from the corresponding author upon reasonable request.

Conflicts of Interest

The authors declare no conflicts of interest.

Appendix A

The parameters of the studied SOP and DESS model are shown in Table A1.
Table A1. Parameters of SOP and DESS used in configuration model.
Table A1. Parameters of SOP and DESS used in configuration model.
Parameters of SOPValueParameters of DESSValue
Discount rate0.08DESS-rated capacity, kWh[1000, 4000]
SOP economical service life, year20.00DESS unit capital cost, USD/kWh70
SOP minimum optimum capacity, kVA50.00DESS-rated power range, kW[200, 600]
SOP unit capital cost, USD/kVA200DESS unit power cost, USD/kW140
SOP loss coefficient0.02DESS minimum optimum capacity, kWh100
Coefficient of annual operational cost0.01Charge and discharge efficiency0.95
Economical service life, year15

References

  1. Das, T.; Roy, R.; Mandal, K.K. Impact of the penetration of distributed generation on optimal reactive power dispatch. Prot. Control Mod. Power Syst. 2020, 5, 31. [Google Scholar] [CrossRef]
  2. Rupa, J.A.M.; Ganesh, S. Power flow analysis for radial distribution system using backward/forward sweep method. Int. J. Electr. Comput. Electron. Commun. Eng. 2014, 8, 1540–1544. [Google Scholar]
  3. Zhao, J.; Wang, Y.; Song, G.; Li, P.; Wang, C.; Wu, J. Congestion management method of low-voltage active distribution networks based on distribution locational marginal price. IEEE Access 2019, 7, 32240–32255. [Google Scholar] [CrossRef]
  4. Uma, U.U.; Nmadu, D.; Ugwuanyi, N.; Ogah, O.E.; Eli-Chukwu, N.; Eheduru, M.; Ekwue, A. Adaptive overcurrent protection scheme coordination in the presence of distributed generation using radial basis neural network. Prot. Control Mod. Power Syst. 2023, 8, 63. [Google Scholar] [CrossRef]
  5. Jia, Y.; Li, Q.; Liao, X.; Liu, L.; Wu, J. Research on the Access Planning of SOP and ESS in Distribution Network Based on SOCP-SSGA. Processes 2023, 11, 1844. [Google Scholar] [CrossRef]
  6. Li, P.; Ji, J.; Chen, S.; Ji, H.; Xu, J.; Song, G.; Zhao, J.; Wu, J.; Wang, C. Multi-stage expansion planning of energy storage integrated soft open points considering tie-line reconstruction. Prot. Control Mod. Power Syst. 2022, 7, 45. [Google Scholar] [CrossRef]
  7. Wang, C.; Sun, J.; Huang, M.; Zha, X.; Hu, W. Two-stage Optimization for Active Distribution Systems Based on Operating Ranges of Soft Open Points and Energy Storage System. J. Mod. Power Syst. Clean Energy 2022, 11, 66–79. [Google Scholar] [CrossRef]
  8. Lee, H.C.; Kim, H.; Yoon, Y.T. Optimal ESS investment strategies for energy arbitrage by market structures and participants. J. Electr. Eng. Technol. 2018, 13, 51–59. [Google Scholar]
  9. Lv, C.; Qu, K.; Liang, R.; Song, G. Multi-resource spatio-temporal coordinated voltage regulation for active distribution network with multiple integrated energy stations under uncertainties. Sustain. Energy Grids Netw. 2024, 37, 101253. [Google Scholar] [CrossRef]
  10. Yao, C.; Zhou, C.; Yu, J.; Xu, K.; Li, P.; Song, G. A sequential optimization method for soft open point integrated with energy storage in active distribution networks. Energy Procedia 2018, 145, 528–533. [Google Scholar] [CrossRef]
  11. Ji, H.; Jian, J.; Yu, H.; Ji, J.; Wei, M.; Zhang, X.; Li, P.; Yan, J.; Wang, C. Peer-to-peer electricity trading of interconnected flexible distribution networks based on distributed ledger. IEEE Trans. Ind. Inform. 2021, 18, 5949–5960. [Google Scholar] [CrossRef]
  12. Khan, M.O.; Wadood, A.; Abid, M.I.; Khurshaid, T.; Rhee, S.B. Minimization of network power losses in the ac-dc hybrid distribution network through network reconfiguration using soft open point. Electronics 2021, 10, 326. [Google Scholar] [CrossRef]
  13. Janamala, V.; Rani, K.R.; Rani, P.S.; Venkateswarlu, A.N.; Inkollu, S.R. Optimal Switching Operations of Soft Open Points in Active Distribution Network for Handling Variable Penetration of Photovoltaic and Electric Vehicles Using Artificial Rabbits Optimization. Process Integr. Optim. Sustain. 2023, 7, 419–437. [Google Scholar] [CrossRef]
  14. Hu, R.; Wang, W.; Chen, Z.; Wu, X.; Jing, L.; Ma, W.; Zeng, G. Coordinated voltage regulation methods in active distribution networks with soft open points. Sustainability 2020, 12, 9453. [Google Scholar] [CrossRef]
  15. Zhang, L.; Shen, C.; Chen, Y.; Huang, S.; Tang, W. Coordinated optimal allocation of DGs, capacitor banks and SOPs in active distribution network considering dispatching results through bi-level programming. Energy Procedia 2017, 142, 2065–2071. [Google Scholar] [CrossRef]
  16. Hussain, J.; Huang, Q.; Li, J.; Zhang, Z.; Hussain, F.; Ahmed, S.A.; Manzoor, K. Optimization of social welfare in P2P community microgrid with efficient decentralized energy management and communication-efficient power trading. J. Energy Storage 2024, 81, 110458. [Google Scholar] [CrossRef]
  17. Najafi-Ghalelou, A.; Khorasany, M.; Razzaghi, R. Maximizing social welfare of prosumers in neighborhood battery-enabled distribution networks. Appl. Energy 2024, 359, 122622. [Google Scholar] [CrossRef]
  18. Abdulkarim, A.; Abdelkader, S.M.; John Morrow, D. Statistical analyses of wind and solar energy resources for the development of hybrid microgrid. In Proceedings of the 2nd International Congress on Energy Efficiency and Energy Related Materials (ENEFM2014), Fethiye/Mugla, Turkey, 16–19 October 2014; pp. 9–14. [Google Scholar]
  19. Lin, S.; Liu, C.; Shen, Y.; Li, F.; Li, D.; Fu, Y. Stochastic planning of integrated energy system via Frank-Copula function and scenario reduction. IEEE Trans. Smart Grid 2021, 13, 202–212. [Google Scholar] [CrossRef]
  20. Bai, K.; Gu, J.; Peng, H.; Zhu, B. Optimal Allocation for Multi-energy Complementary Microgrid Based on Scenario Generation of Wind Power and Photovoltaic Output. Autom. Electr. Power Syst. 2018, 42, 133–141. [Google Scholar]
  21. Lin, Y.; Zhang, J.; Ying, Q.; Li, Y.; Liu, J.; Zhou, J. Scenarios analysis method based on wind and photovoltaic power output correlation. In Proceedings of the 2021 IEEE Sustainable Power and Energy Conference (iSPEC), Nanjing, China, 23–25 December 2021; pp. 19–24. [Google Scholar]
  22. Cheng, X.; Zheng, Y.; Lin, Y.; Chen, L.; Wang, Y.; Qiu, J. Hierarchical operation planning based on carbon-constrained locational marginal price for integrated energy system. Int. J. Electr. Power Energy Syst. 2021, 128, 106714. [Google Scholar] [CrossRef]
  23. Bai, L.; Jiang, T.; Li, F.; Chen, H.; Li, X. Distributed energy storage planning in soft open point based active distribution networks incorporating network reconfiguration and DG reactive power capability. Appl. Energy 2018, 210, 1082–1091. [Google Scholar] [CrossRef]
  24. Ji, H.; Wang, C.; Li, P.; Ding, F.; Wu, J. Robust operation of soft open points in active distribution networks with high penetration of photovoltaic integration. IEEE Trans. Sustain. Energy 2018, 10, 280–289. [Google Scholar] [CrossRef]
  25. Abdolahi, A.; Gazijahani, F.S.; Alizadeh, A.A.; Kalantari, N.T. Chance-constrained CAES and DRP scheduling to maximize wind power harvesting in congested transmission systems considering operational flexibility. Sustain. Cities Soc. 2019, 51, 101792. [Google Scholar] [CrossRef]
  26. Ehsanbakhsh, M.; Sepasian, M.S. Simultaneous siting and sizing of Soft Open Points and the allocation of tie switches in active distribution network considering network reconfiguration. IET Gener. Transm. Distrib. 2023, 17, 263–280. [Google Scholar] [CrossRef]
  27. Huang, C.; Li, F.; Ding, T.; Jin, Z.; Ma, X. Second-order cone programming-based optimal control strategy for wind energy conversion systems over complete operating regions. IEEE Trans. Sustain. Energy 2014, 6, 263–271. [Google Scholar] [CrossRef]
  28. Baran, M.E.; Wu, F.F. Network reconfiguration in distribution systems for loss reduction and load balancing. IEEE Trans. Power Deliv. 1989, 4, 1401–1407. [Google Scholar] [CrossRef]
  29. Ding, M.; Liu, X.; Bi, R.; Hu, D.; Ye, B. Method for cluster partition of high-penetration distributed generators based on the comprehensive performance index. Autom. Electr. Power Syst. 2018, 42, 47–52. [Google Scholar]
  30. Lofberg, J. YALMIP: A toolbox for modeling and optimization in MATLAB. In Proceedings of the 2004 IEEE International Conference on Robotics and Automation, Taipei, Taiwan, 2–4 September 2004; pp. 284–289. [Google Scholar]
Figure 1. Scenario generation steps of wind and solar power.
Figure 1. Scenario generation steps of wind and solar power.
Sustainability 16 02247 g001
Figure 2. Installation of a SOP in a medium-voltage distribution system.
Figure 2. Installation of a SOP in a medium-voltage distribution system.
Sustainability 16 02247 g002
Figure 3. Flowchart of three-level SA-SOCP method.
Figure 3. Flowchart of three-level SA-SOCP method.
Sustainability 16 02247 g003
Figure 4. The network topology of the 33-bus system.
Figure 4. The network topology of the 33-bus system.
Sustainability 16 02247 g004
Figure 5. (a) Generation of WT output scenarios; (b) generation of WT output scenarios.
Figure 5. (a) Generation of WT output scenarios; (b) generation of WT output scenarios.
Sustainability 16 02247 g005
Figure 6. Typical power output of WT per unit.
Figure 6. Typical power output of WT per unit.
Sustainability 16 02247 g006
Figure 7. The typical power output of PV per unit.
Figure 7. The typical power output of PV per unit.
Sustainability 16 02247 g007
Figure 8. Typical power output of PV per unit.
Figure 8. Typical power output of PV per unit.
Sustainability 16 02247 g008
Figure 9. (a) Comparison of voltage levels under Scheme 1; (b) comparison of voltage levels under Scheme 4.
Figure 9. (a) Comparison of voltage levels under Scheme 1; (b) comparison of voltage levels under Scheme 4.
Sustainability 16 02247 g009
Table 1. Cost comparison of different contents.
Table 1. Cost comparison of different contents.
SchemePlanning of SOP/Node (cap/kVA)Planning of DESS/Node (Power/kW, cap/kWh)Annual Cost of SOP/USDAnnual Cost of DESS/USDADN Operation Cost/USDTotal Economic Benefits/USD
1————————1,375,836——
28–21 (550),
18–33 (350),
25–29 (300)
——14,978——1,087,325288,511
3——10 (300, 2000),
15 (200, 1400)
21 (200, 1400),
24 (300, 1600)
——70,4191,138,465237,371
48–21 (350),
18–33 (300),
25–29 (200)
10 (200, 1100),
15 (200, 1200)
21 (100, 800),
24 (300, 1400)
915346,2541,060,077315,759
Table 2. Cost comparison of different contents.
Table 2. Cost comparison of different contents.
Scheme C i n v SOP   /USD C o p e SOP   /USD C i n v DESS /USD C o p e DESS /USD C l o s s n e t /USDSocial Welfare/USD
1————————38,492864
293575621————14,8571095
3————64,812542624,756975
46211294243,025322919,5141275
Table 3. Parameters of battery energy storage unit.
Table 3. Parameters of battery energy storage unit.
Planning SchemeSolution MethodTime/s
1Gurobi48.1
2SOCP with Gurobi210.4
4SA-SOCP with Gurobi870.9
SOCP with Gurobi1340.6
Disclaimer/Publisher’s Note: The statements, opinions and data contained in all publications are solely those of the individual author(s) and contributor(s) and not of MDPI and/or the editor(s). MDPI and/or the editor(s) disclaim responsibility for any injury to people or property resulting from any ideas, methods, instructions or products referred to in the content.

Share and Cite

MDPI and ACS Style

Liu, G.; Sun, W.; Hong, H.; Shi, G. Coordinated Configuration of SOPs and DESSs in an Active Distribution Network Considering Social Welfare Maximization. Sustainability 2024, 16, 2247. https://doi.org/10.3390/su16062247

AMA Style

Liu G, Sun W, Hong H, Shi G. Coordinated Configuration of SOPs and DESSs in an Active Distribution Network Considering Social Welfare Maximization. Sustainability. 2024; 16(6):2247. https://doi.org/10.3390/su16062247

Chicago/Turabian Style

Liu, Guocheng, Weiqing Sun, Haoyun Hong, and Gang Shi. 2024. "Coordinated Configuration of SOPs and DESSs in an Active Distribution Network Considering Social Welfare Maximization" Sustainability 16, no. 6: 2247. https://doi.org/10.3390/su16062247

APA Style

Liu, G., Sun, W., Hong, H., & Shi, G. (2024). Coordinated Configuration of SOPs and DESSs in an Active Distribution Network Considering Social Welfare Maximization. Sustainability, 16(6), 2247. https://doi.org/10.3390/su16062247

Note that from the first issue of 2016, this journal uses article numbers instead of page numbers. See further details here.

Article Metrics

Back to TopTop