Unraveling the Fallacy of Expertise: Exploring the Influence of Product-Related Experience on Consumer Perception of Product Knowledge
Abstract
1. Introduction
2. Theoretical Framework
2.1. Objective Knowledge (OK)
2.2. Subjective Knowledge (SK)
2.3. Stored Product-Class Information (SPCI)
2.4. General Self-Confidence (GENSC)
2.5. Willingness to Pay (WTP)
2.6. Product-Related Experience (PRE)
3. Methodology
3.1. Product Class
3.2. Sample and Procedure
- -
- 19 valid responses from participants owning a company car, as the research only accounts for privately used cars.
- -
- 8 incomplete responses where at least 1 answer was skipped.
- -
- 7 valid responses of participants stated that they do not know if they own an extended warranty for their current automobile. This information as “yes” or “no” is needed for the group comparison.
- -
- 3 valid responses of participants that stated their willingness to pay for an extended warranty to exceed EUR 10,000. Based on all the other answers given, amounts above this value seem to be typed in randomly.
3.3. Measures
4. Results and Analysis
4.1. Overview
4.2. Descriptive Statistics
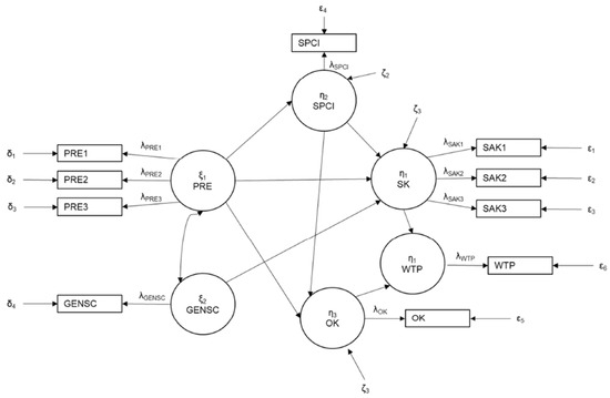
4.3. Measurement Model
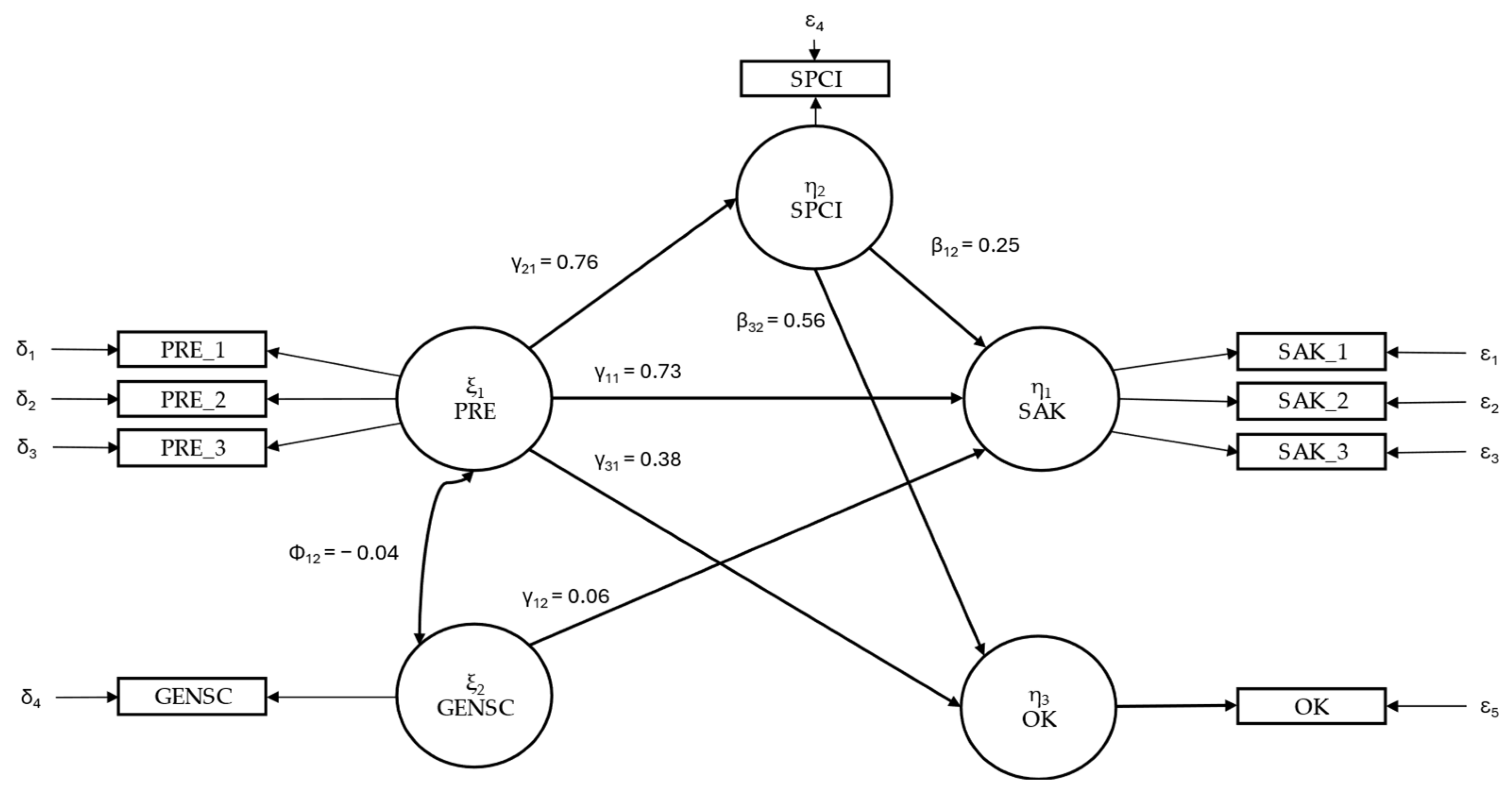
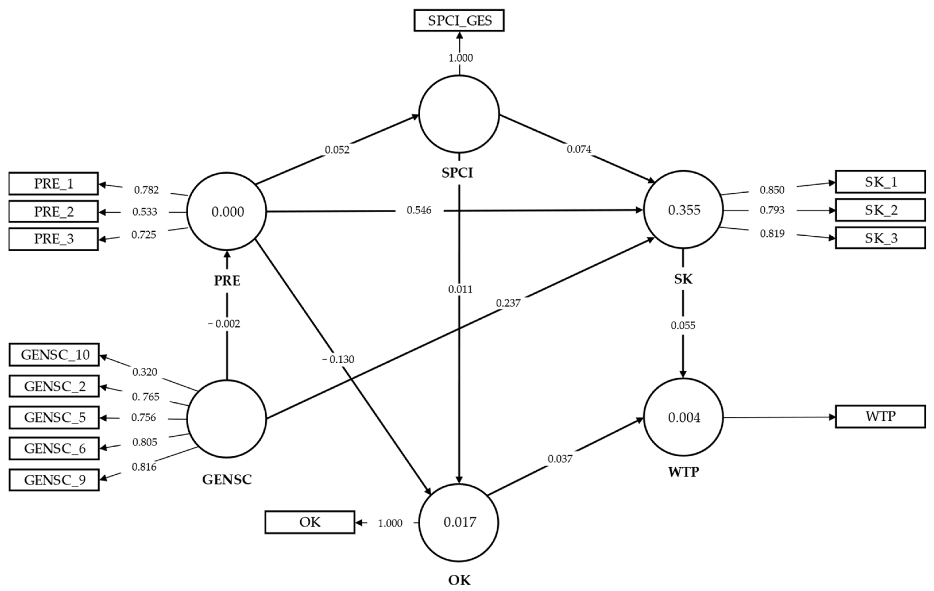
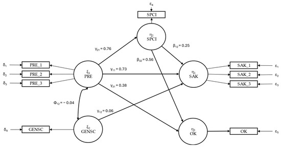
4.4. Testing Hypotheses H1 and H2
4.5. Testing Hypotheses H4 and H5
5. Summary and Discussion
5.1. Discussion
5.2. Conclusions
Author Contributions
Funding
Institutional Review Board Statement
Informed Consent Statement
Data Availability Statement
Acknowledgments
Conflicts of Interest
References
- Blackwell, R.D.; Miniard, P.W.; Engel, J.F. Consumer Behavior, 10th ed.; Thomson/South-Western: Mason, OH, USA, 2007; pp. 20–29. [Google Scholar]
- Kroeber-Riel, W.; Weinberg, P.; Gröppel-Klein, A. Konsumentenverhalten, 9th ed.; Vahlens Handbücher; Verlag Franz Vahlen: Munchen, Germany, 2011; pp. 3–9. [Google Scholar]
- Davis, J.B. The Homo Economicus Conception of the Individual: An Ontological Approach. In Philosophy of Economics: Handbook of the Philosophy of Science; Mäki, U., Ed.; North-Holland: Amsterdam, The Netherlands, 2012; pp. 459–482. [Google Scholar]
- Skagerlund, K.; Forsblad, M.; Tinghög, G.; Västfjäll, D. Decision-making competence and cognitive abilities: Which abilities matter? J. Behav. Decis. Making 2022, 35, 1–18. [Google Scholar] [CrossRef]
- Olschewski, S.; Newell, B.R.; Oberholzer, Y.; Scheibehenne, B. Valuation and estimation from experience. J. Behav. Decis. Making 2021, 34, 741. [Google Scholar] [CrossRef]
- Sekciska, K.; Rudzinska Wojciechowska, J.; Jaworska, D. Selfcontrol and investment choices. J. Behav. Decis. Making 2021, 34, 705. [Google Scholar]
- Lane, T. How does happiness relate to economic behaviour? A review of the literature. J. Behav. Exp. Econ. 2017, 68, 62–78. [Google Scholar] [CrossRef]
- Fleischhut, N.; Artinger, F.M.; Olschewski, S.; Hertwig, R. Not all uncertainty is treated equally: Information search under social and nonsocial uncertainty. J. Behav. Decis. Making 2022, 35, 1–14. [Google Scholar] [CrossRef]
- Chinen, K.; Matsumoto, M.; Chinen, A. A Synergy Effect of Consumer Orientation and Disruptive Information on Choice in Remanufactured Products. Sustainability 2023, 15, 15831. [Google Scholar] [CrossRef]
- Taylor, M.; White, K.M.; Caughey, L.; Nutter, A.; Primus, A. Unique and Cheap or Damaged and Dirty? Young Women’s Attitudes and Image Perceptions about Purchasing Secondhand Clothing. Sustainability 2023, 15, 16470. [Google Scholar]
- Corry, R.; Holt, J.; Lamm, A.J.; Borron, A. Do You Really Want to Know? Exploring Desired Information Transparency for Local Food Products. Sustainability 2023, 15, 16752. [Google Scholar] [CrossRef]
- Kim, J.; Malkoc, S.A.; Goodman, J.K. Threshold-Crossing Effect: Just-Below Pricing Discourages Consumers to Upgrade. J. Consum. Res. 2022, 48, 1113. [Google Scholar] [CrossRef]
- Oberrauch, L.; Kaiser, T. Cognitive ability, financial literacy, and narrow bracketing in time-preference elicitation. J. Behav. Exp. Econ. 2022, 98, 101844. [Google Scholar] [CrossRef]
- Mooradian, T.; Matzler, K.; Strobl, A.; Teichmann, K. Tell me where you come from and I know what makes you tick: Managing the consumer personality–satisfaction link in diverse cultures. J. Consum. Behav. 2022, 22, 253–271. [Google Scholar] [CrossRef]
- Geiger-Oneto, S.; Nguyen, H.P.; Munch, J. An empirical investigation of regional differences in consumption behaviors in an emerging economy. J. Consum. Behav. 2022, 22, 27–42. [Google Scholar] [CrossRef]
- Kamleitner, B.; Dickert, S. The two faces of ownership: Introduction to the special section on ownership and economic decisions. J. Behav. Exp. Econ. 2015, 58, 159–161. [Google Scholar] [CrossRef][Green Version]
- Wang, X.T.; Ong, L.S.; Tan, J.H. Sense and sensibility of ownership: Type of ownership experience and valuation of goods. J. Behav. Exp. Econ. 2015, 58, 171–177. [Google Scholar] [CrossRef]
- Kahneman, D.; Knetsch, J.L. The Endowment Effect, Loss Aversion, and Status Quo Bias. J. Econ. Perspect. 1991, 5, 193–207. [Google Scholar] [CrossRef]
- Wolf, M.; Ritz, W.; McQuitty, S. The role of affinity for prosumption experiences and values. J. Consum. Behav. 2022, 22, 43–55. [Google Scholar] [CrossRef]
- Hadar, L.; Sood, S.; Fox, C.R. Subjective Knowledge in Consumer Financial Decisions. J. Market. Res. (JMR) 2013, 50, 303–316. [Google Scholar] [CrossRef]
- Cui, X.; Zhou, C.; Yu, J.; Khan, A.N. Interaction between manufacturer’s recycling strategy and e-commerce platform’s extended warranty service. J. Clean. Prod. 2023, 399, 136659. [Google Scholar] [CrossRef]
- Carlson, J.P.; Vincent, L.H.; Hardesty, D.M.; Bearden, W.O. Objective and Subjective Knowledge Relationships: A Quantitative Analysis of Consumer Research Findings. J. Consum. Res. 2008, 35, 864–876. [Google Scholar] [CrossRef]
- Brucks, M. The Effects of Product Class Knowledge on Information Search Behavior. J. Consum. Res. 1985, 12, 17. [Google Scholar] [CrossRef]
- Newman, J.W.; Staelin, R. Information sources of durable goods. J. Advert. Res. 1973, 13, 19–29. [Google Scholar]
- Alba, J.W.; Hutchinson, W.J. Dimensions of Consumer Expertise. J. Consum. Res. 1987, 13, 411–454. [Google Scholar] [CrossRef]
- Rocklage, M.D.; Rucker, D.D.; Nordgren, L.F. Emotionally Numb: Expertise Dulls Consumer Experience. J. Consum. Res. 2021, 48, 374. [Google Scholar] [CrossRef]
- Llewellyn, N. The Embodiment of Consumer Knowledge. J. Consum. Res. 2021, 48, 235. [Google Scholar] [CrossRef]
- Beck, H. Behavioral Economics: Eine Einführung; Springer Gabler: Wiesbaden, Germany, 2014; pp. 358–359. [Google Scholar]
- Kahneman, D. Schnelles Denken, Langsames Denken; Siedler: Munchen, Germany, 2012; pp. 83–118. [Google Scholar]
- Moorman, C.; Diehl, K.; Brinberg, D.; Kidwell, B. Subjective Knowledge, Search Locations, and Consumer Choice. J. Consum. Res. 2004, 31, 680. [Google Scholar] [CrossRef]
- Fernandes, D.; Lynch, J.G.; Netemeyer, R.G. Financial Literacy, Financial Education, and Downstream Financial Behaviors. Manag. Sci. 2014, 60, 1883. [Google Scholar] [CrossRef]
- Alba, J.W.; Hutchinson, J.W. Knowledge Calibration: What Consumers Know and What They Think They Know. J. Consum. Res. 2000, 27, 157. [Google Scholar] [CrossRef]
- Essiz, O.; Yurteri, S.; Mandrik, C.; Senyuz, A. Exploring the Value-Action Gap in Green Consumption: Roles of Risk Aversion, Subjective Knowledge, and Gender Differences. J. Glob. Market. 2022, 36, 67–92. [Google Scholar] [CrossRef]
- Berki-Kiss, D.; Menrad, K. Ethical consumption: Influencing factors of consumer’s intention to purchase Fairtrade roses. Clean. Circ. Bioecon. 2022, 2, 100008. [Google Scholar] [CrossRef]
- Park, C.W.; Lessig, V.P. Familiarity and Its Impact on Consumer Decision Biases and Heuristics. J. Consum. Res. 1981, 8, 231. [Google Scholar] [CrossRef]
- Park, C.W.; Mothersbaugh, D.L.; Feick, L. Consumer Knowledge Assessment. J. Consum. Res. 1994, 21, 83. [Google Scholar] [CrossRef]
- Chaouali, W.; Souiden, N.; Ladhari, R. Explaining adoption of mobile banking with the theory of trying, general self-confidence, and cynicism. J. Retail. Consum. Serv. 2017, 35, 67. [Google Scholar] [CrossRef]
- Chuang, S.-C.; Cheng, Y.-H.; Chang, C.-J.; Chiang, Y.-T. The impact of self-confidence on the compromise effect. Int. J. Psychol. 2013, 48, 675. [Google Scholar] [CrossRef]
- Shtudiner, Z. The value of souvenirs: Endowment effect and religion. Ann. Tour. Res. 2019, 74, 17–33. [Google Scholar] [CrossRef]
- Apicella, C.L.; Azevedo, E.M.; Christakis, N.A.; Fowler, J.H. Evolutionary Origins of the Endowment Effect: Evidence from Hunter-Gatherers. Am. Econ. Rev. 2014, 104, 1793–1805. [Google Scholar] [CrossRef]
- Lefever, S.; Dal, M.; Matthiasdottir, A. Online data collection in academic research: Advantages and limitations. Brit. J. Educ. Technol. 2007, 38, 582. [Google Scholar] [CrossRef]
- Prisse, B.; Jorrat, D. Lab vs. online experiments: No differences. J. Behav. Exp. Econ. 2022, 100, 101910. [Google Scholar] [CrossRef]
- Thorgersen, K.A.; Mars, A. A pandemic as the mother of invention? Collegial online collaboration to cope with the COVID-19 pandemic. Music Educ. Res. 2021, 23, 240. [Google Scholar] [CrossRef]
- Filej, B.; Žvanut, B.; Kaučič, B.M. The connection between chronic diseases and self-image and self-esteem. J. Health Sci. 2018, 8, 62. [Google Scholar] [CrossRef]
- Gillani, B.S.; Haider, S.K.F.; Qazi, Z. The Relationship of Clothing with Self-Image: A Study of Working Women in Peshawar. Putaj Human. Soc. Sci. 2015, 22, 181. [Google Scholar]
- Hair, J.F.; Ringle, C.M.; Sarstedt, M. PLS-SEM. Indeed a Silver Bullet. J. Market. Theory Prac. 2011, 19, 152. [Google Scholar] [CrossRef]
- Reinartz, W.J.; Haenlein, M.; Henseler, J. An Empirical Comparison of the Efficacy of Covariance-based and Variance-based SEM. Int. J. Res. Market. 2009, 26, 332–344. [Google Scholar] [CrossRef]
- Rouse, A.C.; Corbitt, B. There’s SEM and “SEM”: A Critique of the Use of PLS Regression in Information Systems Research. In Proceedings of the 19th Australasian Conference on Information Systems, Christchurch, New Zealand, 3–5 December 2008. [Google Scholar]
- Chin, W.; Marcoulides, G. The Partial Least Squares Approach to Structural Equation Modeling. Mod. Methods Bus. Res. 1998, 8, 295–336. [Google Scholar]
- Cronbach, L.J. Coefficient alpha and the internal structure of tests. Psychometrika 1951, 16, 297–334. [Google Scholar] [CrossRef]
- Lohmöller, J.-B. Latent Variable Path Modeling with Partial Least Squares; Physica-Verlag: Berlin, Germany, 1989; pp. 227–240. [Google Scholar]
- Hair, J.F. A Primer on Partial Least Squares Structural Equation Modeling (PLS-SEM); Sage Publ.: New York, NY, USA, 2014; pp. 167–205. [Google Scholar]
- Rahi, S. Structural Equation Modeling Using SmartPLS; Amazon Fulfillment: Wroclaw, Poland, 2012; p. 51. [Google Scholar]
- Gigerenzer, G., Selten, R., Eds.; Bounded Rationality: The Adaptive Toolbox. In Proceedings of the 84th Dahlem Workshop on Bounded Rationality: The Adaptive Toolbox, Berlin, Germany, 14–19 March 1999; MIT Press: Cambridge, MA, USA, 2001. [Google Scholar]




| Construct | Indicator | Question | Source |
|---|---|---|---|
| PRE | PRE_1 | How much time did you spend so far to search for information about the extended warranty offered by Audi? | Alba, Hutchinson [25] |
| PRE_2 | Do you own an extended warranty for your current automobile? | ||
| PRE_3 | How many times have you made use of the extended warranty so far? | ||
| GENSC | GENSC_1 | On the whole, I am satisfied with myself. | Filej et al. [44] |
| GENSC_2 | At times, I think I am no good at all. | ||
| GENSC_3 | I feel that I have several good qualities. | ||
| GENSC_4 | I am able to do things as well as most other people. | ||
| GENSC_5 | I feel I do not have much to be proud of | ||
| GENSC_6 | I certainly feel useless at times. | ||
| GENSC_7 | I feel that I am a person of worth, at least on an equal plane with others. | ||
| GENSC_8 | I wish I could have more respect for myself. | ||
| GENSC_8 | All in all, I am inclined to feel that I am a failure. | ||
| GENSC_9 | I take a positive attitude toward myself. | ||
| SK | SK_1 | How much do you feel you know about extended warranties in general? | Hadar et al. [20] |
| SK_2 | How much do you feel you know about extended warranties compared to your friends? | ||
| SK_3 | How much do you feel you know about extended warranties compared to a warranty expert? | ||
| SPCI | SPCI_1 | Please name as many car manufacturers as possible that offer an extended warranty for their automobiles. | Park et al. [36] |
| SPCI_2 | Please name as many attributes of an extended warranty as possible. | ||
| OK | OK_1 | The extended warranty starts immediately after the manufacturer’s warranty ends. | Developed by the authors, drawing on Hadar et al.’s work [20]. |
| OK_2 | The extended warranty automatically ends after the contracted period. | ||
| OK_3 | The extended warranty is not limited by the mileage of the car. | ||
| OK_4 | To keep the validity of the extended warranty, servicing must be carried out in accordance with vehicle manufacturer recommendations. | ||
| OK_5 | There are nine different variants of the extended warranty available for purchase. | ||
| OK_6 | It is possible to switch between these variants at any time during the contracted period. | ||
| OK_7 | The extended warranty meets the same conditions as the manufacturer’s warranty. | ||
| OK_8 | Bodywork components, like glass and paintwork, are covered by the extended warranty. | ||
| OK_9 | Parts that are subject to natural wear and tear are not covered by the extended warranty. | ||
| OK_10 | During the repair of your vehicle, the extended warranty covers the costs for a replacement vehicle. | ||
| OK_11 | You can only claim the extended warranty at a dealership or service partner approved by Audi in Germany. | ||
| OK_12 | You cannot claim the extended warranty for automobiles that have been imported to Germany from neighboring countries. | ||
| OK_13 | The warranty for parts replaced within the terms of the extended warranty ends with the end of the extended warranty. | ||
| WTP | WTP | What amount of money would you be willing to pay for an extended warranty (2 years or 100,000 km extension) for your next Audi brand automobile? | Developed by the authors |
| Variable | Mean | SD | 1 | 2 | 3 | 4 | 5 | 6 | 7 | 8 | 9 | 10 | 11 | 12 | 13 | 14 | 15 | 16 | 17 | 18 | |
|---|---|---|---|---|---|---|---|---|---|---|---|---|---|---|---|---|---|---|---|---|---|
| 1 | PRE_1 | 3.61 | 0.84 | - | |||||||||||||||||
| 2 | PRE_2 (yes/no) | 1.75 | 0.43 | 0.25 *** | - | ||||||||||||||||
| 3 | PRE_3 | 3.65 | 0.83 | 0.22 *** | 0.16 * | - | |||||||||||||||
| 4 | GENSC_1 | 1.62 | 0.80 | −0.10 | 0.00 | −0.03 | - | ||||||||||||||
| 5 | GENSC_2 | 3.14 | 1.22 | 0.01 | 0.20 ** | −0.02 | 0.18 ** | - | |||||||||||||
| 6 | GENSC_3 | 1.77 | 0.85 | −0.05 | 0.06 | −0.06 | 0.44 *** | 0.17 * | - | ||||||||||||
| 7 | GENSC_4 | 1.95 | 0.89 | −0.07 | 0.04 | 0.03 | 0.43 *** | 0.07 | 0.31 *** | - | |||||||||||
| 8 | GENSC_5 | 2.89 | 1.25 | 0.01 | 0.21 *** | 0.06 | 0.17 * | 0.51 *** | 0.10 | 0.08 | - | ||||||||||
| 9 | GENSC_6 | 2.39 | 1.24 | −0.02 | 0.08 | 0.09 | 0.26 *** | 0.52 *** | 0.26 *** | 0.26 *** | 0.52 *** | - | |||||||||
| 10 | GENSC_7 | 1.89 | 0.84 | −0.06 | 0.04 | −0.09 | 0.42 *** | 0.15 | 0.52 *** | 0.36 *** | 0.10 | 0.20 ** | - | ||||||||
| 11 | GENSC_8 | 4.11 | 0.81 | 0.04 | 0.06 | 0.04 | −0.36 *** | −0.09 | −0.31 *** | −0.30 *** | −0.08 | −0.19 ** | −0.36 *** | - | |||||||
| 12 | GENSC_9 | 2.48 | 1.24 | −0.01 | 0.09 | 0.14 | 0.26 *** | 0.44 *** | 0.15 | 0.12 | 0.44 *** | 0.62 *** | 0.10 | −0.21 *** | - | ||||||
| 13 | GENSC_10 | 1.77 | 0.83 | 0.02 | 0.18 | 0.08 | 0.45 *** | 0.08 | 0.43 ** | 0.35 *** | 0.11 | 0.22 *** | 0.39 *** | −0.27 *** | 0.19 ** | - | |||||
| 14 | SK_1 | 3.61 | 0.81 | 0.48 *** | 0.34 *** | 0.32 *** | 0.00 | 0.15 | −0.02 | −0.02 | 0.12 | 0.08 | −0.01 | 0.01 | 0.14 | 0.07 | - | ||||
| 15 | SK_2 | 3.52 | 0.90 | 0.34 *** | 0.29 *** | 0.30 *** | −0.11 | 0.15 | −0.07 | −0.06 | 0.10 | 0.05 | −0.10 | 0.10 | 0.13 | −0.07 | 0.51 | - | |||
| 16 | SK_3 | 3.41 | 1.16 | 0.32 *** | 0.25 *** | 0.36 *** | 0.11 | 0.13 | 0.10 | 0.13 | 0.17 * | 0.17 * | 0.09 | −0.07 | 0.24 *** | 0.19 ** | 0.55 *** | 0.48 *** | - | ||
| 17 | SPCI_GES | 2.48 | 1.63 | 0.06 | 0.28 *** | −0.02 | −0.23 *** | −0.10 | −0.17 * | −0.04 | −0.08 | −0.21 *** | −0.08 | 0.11 | −0.31 *** | −0.16 | 0.03 | 0.08 | 0.01 | - | |
| 18 | OK | 53.63 | 12.22 | −0.06 | −0.02 | −0.19 ** | −0.11 | −0.11 | −0.05 | −0.03 | −0.11 | −0.10 | −0.06 | 0.06 | −0.10 | −0.10 | −0.19 ** | −0.05 | −0.17 * | 0.00 | - |
| 19 | WTP | 800 | 1880 | 0.01 | −0.06 | −0.07 | 0.36 *** | −0.11 | 0.28 *** | 0.20 ** | −0.01 | 0.09 | 0.24 *** | −0.07 | 0.05 | 0.19 ** | −0.02 | 0.002 | 0.14 | −0.13 | 0.03 |
| Value | Threshold | Source |
|---|---|---|
| Path coefficient β | β > 0.10 | [51] |
| t-value (two-tailed) | t > 2.58 | [52] |
| p-value | p < 0.05 | [53] |
| Underlying Path Links for H1, H2 and H3 | Path Coefficient (β), t-Value, p-Value |
|---|---|
| Product-related experience (PRE) to subjective knowledge (SK) | β = 0.546 |
| t = 13.338 | |
| p = 0.000 | |
| General self-confidence (GENSC) to subjective knowledge (SK) | β = 0.237 |
| t = 4.977 | |
| p = 0.000 | |
| Stored product-class information (SPCI) to subjective knowledge (SK) | β = 0.074 |
| t = 2.044 | |
| p = 0.000 | |
| Subjective knowledge (SK) to Willingness to pay (WTP) | β = 0.055 |
| t = 1.400 | |
| p = 0.162 | |
| Objective knowledge (OK) to Willingness to pay (WTP) | β = 0.037 |
| t = 0.888 | |
| p = 0.375 |
Disclaimer/Publisher’s Note: The statements, opinions and data contained in all publications are solely those of the individual author(s) and contributor(s) and not of MDPI and/or the editor(s). MDPI and/or the editor(s) disclaim responsibility for any injury to people or property resulting from any ideas, methods, instructions or products referred to in the content. |
© 2024 by the authors. Licensee MDPI, Basel, Switzerland. This article is an open access article distributed under the terms and conditions of the Creative Commons Attribution (CC BY) license (https://creativecommons.org/licenses/by/4.0/).
Share and Cite
Lichtenstern, M.E.; Anwar, S.; Siddiqi, H. Unraveling the Fallacy of Expertise: Exploring the Influence of Product-Related Experience on Consumer Perception of Product Knowledge. Sustainability 2024, 16, 2072. https://doi.org/10.3390/su16052072
Lichtenstern ME, Anwar S, Siddiqi H. Unraveling the Fallacy of Expertise: Exploring the Influence of Product-Related Experience on Consumer Perception of Product Knowledge. Sustainability. 2024; 16(5):2072. https://doi.org/10.3390/su16052072
Chicago/Turabian StyleLichtenstern, Martin E., Sajid Anwar, and Hammad Siddiqi. 2024. "Unraveling the Fallacy of Expertise: Exploring the Influence of Product-Related Experience on Consumer Perception of Product Knowledge" Sustainability 16, no. 5: 2072. https://doi.org/10.3390/su16052072
APA StyleLichtenstern, M. E., Anwar, S., & Siddiqi, H. (2024). Unraveling the Fallacy of Expertise: Exploring the Influence of Product-Related Experience on Consumer Perception of Product Knowledge. Sustainability, 16(5), 2072. https://doi.org/10.3390/su16052072

