An Integrated Model for Risk Assessment of Urban Road Collapse Based on China Accident Data
Abstract
1. Introduction
2. Methodology
2.1. Interpretative Structural Modeling
- 1.
- The adjacency matrix
- 2.
- The reachability matrix
- 3.
- The reachable set and the antecedent set
- 4.
- The hierarchical decomposition of the reachable matrix
- 5.
- The hierarchical diagram of the risk factors
2.2. Bayesian Network
2.3. Expectation–Maximization Algorithm
- (1)
- Parameters are initialized and iteration starts.
- (2)
- Solve the expectation: is the estimated value of at iteration step . The expectation is calculated as follows:
- (3)
- Expectation maximization: is obtained by maximizing . The value of the next iteration at step is calculated from Equation (5).
- (4)
- Repeat the expectation-solving step and the expectation-maximization step until convergence.
2.4. Construction of Risk Assessment Model
2.4.1. Identification of Risk Factors
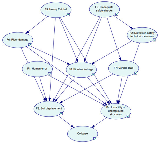
2.4.2. Hierarchical Structure of Road Collapse
2.4.3. Construction of BN Model
- a.
- BN structure
- b.
- Parameter learning
3. Results and Discussion
3.1. Action Mechanism of Risk Factors
3.2. Influence Intensity of Individual Risk Factor
3.3. Case Study
3.3.1. Case Introduction
3.3.2. Risk Prediction of Road Collapse
4. Conclusions
- Based on risk factor identification and coupling relationship analysis, this research deepens our understanding of risk management for urban road collapse accidents. In response to some of the problems that exist in the qualitative study of road collapse accidents, this paper detects, through a limited number of case studies, that management factors and human factors are important causes of road collapse accidents in China. Thus, safety systems engineering theory (people, machines, environment, and management) is selected as the framework for risk factor composition. The process of determining the risk factors for road collapse accidents paid more attention to human and management factors from a safety management perspective (two human factors and three management factors are included in the nine risk factors).
- The risk assessment model for urban road collapse is constructed based on BN, and the road collapse probability is quantitatively analyzed through real accident cases. The hierarchical network structure of road collapse incidents is mapped to BN using GeNIe 4.1. Ninety-two cases of Chinese urban road collapse accidents are collected from various online sources, and their accident reports are compiled into an accident dataset. After normalizing and organizing the accident data, the EM algorithm is used to determine the parameters of each node of the accident. The model can be used to quantify the influence intensity of each risk factor on road collapse accidents and to predict the probability of urban road collapse. Risk prediction results based on datasets constructed from real accidents can provide valuable references for safety decision-making in relevant departments.
- The proposed risk assessment model for road collapse can be used to support safety management decisions in relevant departments. Scenario deduction based on real accident scenarios verifies the reasonableness of the established risk assessment models for road collapse. Substituting the accident scenarios into the established risk assessment model, the deduced occurrence probability of road collapse is high and consistent with real accident cases. Furthermore, the deduction process of the risk assessment model can intuitively obtain the probability change of each node, which helps the relevant departments to make corresponding safety decisions more efficiently and accurately.
Author Contributions
Funding
Data Availability Statement
Conflicts of Interest
References
- Chen, Y.A.; Tang, R.; Fang, J.; Kong, F. Analysis on spatio-temporal law and causation of urban road collapse in China from 2014 to 2018. Water Resour. Hydropower Eng. 2020, 51, 108–116. [Google Scholar]
- Shi, Q.H.; Wei, H.L.; Tan, F.; Zhou, J.W.; Zhu, J.H. Analyzing the characteristics and reason for the ground collapse hazard in Shenzhen. Bull. Geol. Sci. Technol. 2022, 41, 123–129. [Google Scholar]
- Wang, X.W.; Xu, Y.S. Investigation on the phenomena and influence factors of urban ground collapse in China. Nat. Hazards 2022, 113, 1–33. [Google Scholar] [CrossRef]
- Papadopoulou-Vrynioti, K.; Bathrellos, G.D.; Skilodimou, H.D.; Kaviris, G.; Makropoulos, K. Karst collapse susceptibility mapping considering peak ground acceleration in a rapidly growing urban area. Eng. Geol. 2013, 158, 77–88. [Google Scholar] [CrossRef]
- Li, Y.Y.; Sheng, Y.F.; Chai, B.; Zhang, W.; Zhang, T.L.; Wang, J.J. Collapse susceptibility assessment using a support vector machine compared with back-propagation and radial basis function neural networks. Geomat. Nat. Hazards Risk 2020, 11, 510–534. [Google Scholar] [CrossRef]
- Cui, L.Y.; Huang, J.J.; Wu, X.; Chen, J.H.; Jiang, G.Q.; Xu, S.Y. The control of the formation of karst collapse through the ancient Yellow River Fault zone in Xuzhou, China. Carbonates Evaporites 2019, 34, 1–10. [Google Scholar] [CrossRef]
- Yan, J.L.; Cheng, Y.; Zhang, A.H.; Zhao, Y.G. The evaluation of highway collapse hazard based on the fuzzy comprehensive evaluation method. Appl. Mech. Mater. 2013, 253, 1593–1597. [Google Scholar]
- Liu, Y.J.; Tan, F.; Jiao, Y.Y.; Wang, J.; Wang, W.Y. Risk assessment of ground collapse based on finite interval cloud mode. Saf. Environ. Eng. 2021, 28, 115–120+138. [Google Scholar]
- Baylot, E.A.; Mason, G.L.; Green, J.G.; Berney, E.S. Predicting the stability of low volume road embankments in contingency areas. J. Terramech. 2012, 49, 95–101. [Google Scholar] [CrossRef]
- Wang, Y.X.; Shi, G.; Tian, X.W.; Li, C.Y.; Cheng, H.Y. Experimental study on city road collapse under vibrating load. Shock. Vib. 2020, 2020, 6074658. [Google Scholar] [CrossRef]
- Yao, Q.; Di, H.; Ji, C.; Zhou, S. Ground collapse caused by shield tunneling in sandy cobble stratum and its control measures. Bull. Eng. Geol. Environ. 2020, 79, 5599–5614. [Google Scholar] [CrossRef]
- Wang, K.; Zhang, J.W.; Gao, G.Q.; Qiu, J.L.; Zhong, Y.J.; Guo, C.X.; Zhao, W.C.; Tang, K.J.; Su, X.L. Causes, risk analysis, and countermeasures of urban road collapse in China from 2019 to 2020. J. Perform. Constr. Facil. 2022, 36, 04022054. [Google Scholar] [CrossRef]
- Zhang, C.; Yue, Y.; Wang, M. Influence of pipeline leakage on ground collapse and its control during adjacent tunnelling. China Civ. Eng. J. 2015, 48, 351–356. [Google Scholar]
- Lee, O.S.; Choi, S.S. Effect of circular cavity on maximum equivalent stress and stress intensity factor at a crack in buried pipeline. KSME Int. J. 1999, 13, 350–357. [Google Scholar] [CrossRef]
- Yu, K. Research on comprehensive assessment and prevention strategy of drainage system operation risk in a district of Shanghai. Water Wastewater Eng. 2023, 59, 138–144. [Google Scholar]
- De Giorgi, L.; Leucci, G. Detection of hazardous cavities below a road using combined geophysical methods. Surv. Geophys. 2014, 35, 1003–1021. [Google Scholar] [CrossRef]
- Xiao, W.; Tian, W.P. Hazard assessment and zoning of collapse along highways in China based on backward cloud algorithm. Geomat. Nat. Hazards Risk 2019, 10, 1227–1241. [Google Scholar] [CrossRef]
- Zhang, C.P.; Zhang, D.L.; Wang, M.S.; Li, Q.Q.; Liu, S.C. Catastrophe mechanism and control technology of ground collapse induced by urban tunneling. Rock Soil Mech. 2010, 31, 303–309. [Google Scholar]
- He, K.Q.; Jia, Y.Y.; Chen, W.G.; Wang, R.L.; Luo, H.L. Evaluation of karst collapse risks induced by over-pumping and karst groundwater resource protection in Zaozhuang region, China. Environ. Earth Sci. 2014, 71, 3443–3454. [Google Scholar] [CrossRef]
- Zhang, K.; Zheng, W.B.; Liao, Z.Y.; Xie, H.P.; Zhou, C.T.; Chen, S.G.; Zhu, J.B. Risk assessment of ground collapse along tunnels in karst terrain by using an improved extension evaluation method. Tunn. Undergr. Space Technol. 2022, 129, 104669. [Google Scholar] [CrossRef]
- Zhang, B.; Zhang, L.Z.; Yang, H.L.; Zhang, Z.J.; Tao, J.L. Subsidence prediction and susceptibility zonation for collapse above goaf with thick alluvial cover: A case study of the Yongcheng coalfield, Henan Province, China. Bull. Eng. Geol. Environ. 2016, 75, 1117–1132. [Google Scholar] [CrossRef]
- Xiang, L.Z.; Yang, W.M.; Shi, J.S.; Zhang, C.S. Fuzzy comprehensive evaluation of land collapse risk in the Xishan mining area, Beijing, China. Geol. Bull. China 2008, 27, 1862–1869. [Google Scholar]
- Ruan, Y.F.; Zhang, Q.; Yan, M.; Guo, Y.H.; Cai, L. Karst collapse risk assessment base on AHP-EWM-FT. Saf. Environ. Eng. 2022, 22, 2986–2993. [Google Scholar]
- Wu, C.; Guo, Y.; Su, L. Risk assessment of geological disasters in Nyingchi, Tibet. Open Geosci. 2021, 13, 219–232. [Google Scholar] [CrossRef]
- Ding, H.H.; Wu, Q.; Zhao, D.K.; Mu, W.P.; Yu, S. Risk assessment of karst collapse using an integrated fuzzy analytic hierarchy process and grey relational analysis model. Geomech. Eng. 2019, 18, 515. [Google Scholar]
- Guo, L.F.; Chai, S.Q.; Dong, J.Y.; Xiao, Z.T.; Yu, Q.Z. A statistical analysis of urban road collapse accidents in China. J. Eng. Manag. 2020, 34, 49–54. [Google Scholar]
- Wei, A.H.; Li, D.; Zhou, Y.H.; Deng, Q.H.; Yan, L.D. A novel combination approach for karst collapse susceptibility assessment using the analytic hierarchy process, catastrophe, and entropy model. Nat. Hazards 2021, 105, 405–430. [Google Scholar] [CrossRef]
- Zeng, B.; Yang, M.Y.; Shao, C.J.; Chen, Z.H.; Peng, D.M. Susceptibility assessment of karst collapse of Hangchang expressway projects based on analytic hierarchy process. Saf. Environ. Eng. 2018, 25, 29–38. [Google Scholar]
- Chen, J.Y.; Zhu, B.; Peng, S.X.; Shan, H.M. Assessment of susceptibility to karst collapse in mining area based on AHP and GIS: A case study in Lindai karst mining area in Guizhou. J. Nat. Disasters 2021, 30, 226–236. [Google Scholar]
- Zhou, Z.Y.; Shi, H.Y.; Dong, Y.L.; Fan, W.W. Research on road collapse risk evaluation based on cloud model and AHP-EWM. J. Saf. Environ. 2023, 23, 1752–1761. [Google Scholar]
- Pan, J.; Zhou, S.; Lin, P.Y.; Ma, Y. Preliminary study of risks of karst collapse in Guangzhou Baiyun district. Rock Soil Mech. 2013, 34, 2589–2600. [Google Scholar]
- Kuliczkowska, E. The interaction between road traffic safety and the condition of sewers laid under roads. Transp. Res. Part D Transp. Environ. 2016, 48, 203–213. [Google Scholar] [CrossRef]
- Zhou, W.; Beck, B.F. Roadway construction in karst areas: Management of stormwater runoff and sinkhole risk assessment. Environ. Geol. 2005, 47, 1138–1149. [Google Scholar] [CrossRef]
- Zhou, Z.L.; Zhang, K.; Zhang, H.; Chen, S.G.; Gan, H.L. Risk assessment of surface subsidence in karst tunnels under attribute recognition theory. China Saf. Sci. J. 2022, 32, 105–112. [Google Scholar]
- Cui, Y.; Wang, G.; Li, Z. Risk assessment of karst collapse areas based on the improved fish bone model: An example of the Liuzhou area in Guangxi Province. Carsologica Sin. 2015, 34, 64–71. [Google Scholar]
- Chang, M.; Dou, X.Y.; Tang, L.L.; Xu, H.Z. Risk assessment of multi-disaster in Mining Area of Guizhou, China. Int. J. Disaster Risk Reduct. 2022, 78, 103128. [Google Scholar] [CrossRef]
- Bijelić, N.; Lin, T.; Deierlein, G.G. Efficient intensity measures and machine learning algorithms for collapse prediction of tall buildings informed by SCEC CyberShake ground motion simulations. Earthq. Spectra 2020, 36, 1188–1207. [Google Scholar] [CrossRef]
- Kourehpaz, P.; Molina Hutt, C. Machine learning for enhanced regional seismic risk assessments. J. Struct. Eng. 2022, 148, 04022126. [Google Scholar] [CrossRef]
- Jena, R.; Pradhan, B.; Beydoun, G.; Alamri, A.M.; Ardiansyah; Nizamuddin; Sofyan, H. Earthquake hazard and risk assessment using machine learning approaches at Palu, Indonesia. Sci. Total Environ. 2020, 749, 141582. [Google Scholar] [CrossRef]
- Kotaridis, I.; Lazaridou, M. Integration of convolutional neural networks for flood risk mapping in Tuscany, Italy. Nat. Hazards 2022, 114, 3409–3424. [Google Scholar] [CrossRef]
- Yariyan, P.; Zabihi, H.; Wolf, I.D.; Karami, M.; Amiriyan, S. Earthquake risk assessment using an integrated Fuzzy Analytic Hierarchy Process with Artificial Neural Networks based on GIS: A case study of Sanandaj in Iran. Int. J. Disaster Risk Reduct. 2020, 50, 101705. [Google Scholar] [CrossRef]
- Chen, N.C.; Yao, S.; Wang, C.; Du, W.Y. A method for urban flood risk assessment and zoning considering road environments and terrain. Sustainability 2019, 11, 2734. [Google Scholar] [CrossRef]
- Liu, Y.H.; Zhang, X.Y.; Liu, W.Y.; Lin, Y.; Su, F.; Cui, J.; Wei, B.Y.; Cheng, H.; Gross, L. Seismic vulnerability and risk assessment at the urban scale using support vector machine and GIScience technology: A case study of the Lixia District in Jinan City, China. Geomat. Nat. Hazards Risk 2023, 14, 2173663. [Google Scholar] [CrossRef]
- Thanh Son, N.; Thi Thu Trang, N.; Bui, X.T.; Chau, T.D. Remote sensing and GIS for urbanization and flood risk assessment in Phnom Penh, Cambodia. Geocarto Int. 2022, 37, 6625–6642. [Google Scholar] [CrossRef]
- Malone, D.W. An introduction to the application of interpretive structural modeling. Proc. IEEE 1975, 63, 397–404. [Google Scholar] [CrossRef]
- Friedman, N.; Koller, D. Being Bayesian about network structure. A Bayesian approach to structure discovery in Bayesian networks. Mach. Learn. 2003, 50, 95–125. [Google Scholar] [CrossRef]
- Mimović, P.; Stanković, J.; Janković Milić, V. Decision-making under uncertainty–the integrated approach of the AHP and Bayesian analysis. Econ. Res. Ekon. Istraživanja 2015, 28, 868–877. [Google Scholar] [CrossRef][Green Version]
- Dempster, A.P.; Laird, N.M.; Rubin, D.B. Maximum likelihood from incomplete data via the EM algorithm. J. R. Stat. Soc. Ser. B Methodol. 1977, 39, 1–22. [Google Scholar] [CrossRef]




| Accident Cases | The Immediate Causes | The Indirect Causes |
|---|---|---|
| “1·13” major road collapse accident in Xining, Qinghai | Soil displacement of loess foundation | Instability of underground structures (shelter) Pipeline leakage Inadequate safety checks Vehicle load |
| “10·7” road collapse accident in Dazhou, Sichuan | Instability of underground structures (Collapse of stone culverts below the road) | Heavy rainfall Inadequate safety checks Defects in safety technical measures |
| “2·7” major road collapse accident in Foshan, Guangzhou | Instability of underground structures (tunnels) | River damage Inadequate safety checks Defects in safety technical measures Soil displacement Human error |
| Category | Risk Factors | Detailed Description |
|---|---|---|
| Human factors | F1: Human error | Incomplete backfilling after open excavation of pipelines |
| F2: Defects in safety technical measures | Improper construction of underground excavation of pipelines and subway tunnels | |
| Physical factors | F3: Soil displacement | Weakening of soft soil leads to soil displacement |
| F4: Instability of underground structures | Instability of underground structures in extremely shallow buried layers, such as civil air defense construction | |
| Environmental factors | F5: Heavy rainfall | Rainwater erosion of soil |
| F6: River damage | Damage to river course and closed conduit | |
| Management factors | F7: Vehicle load | Excessive road vehicle load |
| F8: Pipeline leakage | Damage of rainwater, sewage, water supply, and other pipelines in extremely shallow buried layers | |
| F9: Inadequate safety checks | Failure to implement regular inspections, improper inspection cycles |
| F1 | F2 | F3 | F4 | F5 | F6 | F7 | F8 | F9 | |
| F1 | 0 | 0 | 1 | 1 | 0 | 0 | 0 | 0 | 0 |
| F2 | 0 | 0 | 1 | 1 | 0 | 0 | 0 | 1 | 0 |
| F3 | 0 | 0 | 0 | 0 | 0 | 0 | 0 | 0 | 0 |
| F4 | 0 | 0 | 0 | 0 | 0 | 0 | 0 | 0 | 0 |
| F5 | 0 | 0 | 1 | 1 | 0 | 1 | 0 | 1 | 0 |
| F6 | 0 | 0 | 1 | 1 | 0 | 0 | 0 | 1 | 0 |
| F7 | 0 | 0 | 1 | 1 | 0 | 0 | 0 | 0 | 0 |
| F8 | 0 | 0 | 1 | 1 | 0 | 0 | 0 | 0 | 0 |
| F9 | 0 | 0 | 1 | 1 | 0 | 0 | 1 | 1 | 0 |
| F1 | F2 | F3 | F4 | F5 | F6 | F7 | F8 | F9 | |
| F1 | 1 | 0 | 1 | 1 | 0 | 0 | 0 | 0 | 0 |
| F2 | 0 | 1 | 1 | 1 | 0 | 0 | 0 | 1 | 0 |
| F3 | 0 | 0 | 1 | 0 | 0 | 0 | 0 | 0 | 0 |
| F4 | 0 | 0 | 0 | 1 | 0 | 0 | 0 | 0 | 0 |
| F5 | 0 | 0 | 1 | 1 | 1 | 1 | 0 | 1 | 0 |
| F6 | 0 | 0 | 1 | 1 | 0 | 1 | 0 | 1 | 0 |
| F7 | 0 | 0 | 1 | 1 | 0 | 0 | 1 | 0 | 0 |
| F8 | 0 | 0 | 1 | 1 | 0 | 0 | 0 | 1 | 0 |
| F9 | 0 | 1 | 0 | 1 | 0 | 0 | 1 | 1 | 1 |
| Reachable Sets | Antecedent Sets | The Intersection | |
|---|---|---|---|
| F1 | 1, 3, 4 | 1 | 1 |
| F2 | 2, 3, 4, 8 | 2 | 2 |
| F3 | 3 | 1, 2, 3, 5, 6, 7, 8, 9 | 3 |
| F4 | 4 | 1, 2, 4, 5, 6, 7, 8, 9 | 4 |
| F5 | 3, 4, 5, 6, 8 | 5 | 5 |
| F6 | 3, 4, 6, 8 | 6,7 | 6 |
| F7 | 3, 4, 7 | 7,9 | 7 |
| F8 | 3, 4, 8 | 2, 5, 6, 8, 9 | 8 |
| F9 | 2, 4, 7, 8, 9 | 9 | 9 |
| Hierarchical | Risk Factors |
|---|---|
| Level 1 (top level) | F3, F4 |
| Level 2 | F1, F7, F8 |
| Level 3 | F2, F6 |
| Level 4 (bottom level) | F5, F9 |
| Instability of underground structures | Yes | No | ||||||
| Pipeline leakage | Yes | No | Yes | No | ||||
| Inadequate safety checks | Yes | No | Yes | No | Yes | No | Yes | No |
| Yes | 0.9677 | 0.6104 | 0.7865 | 0.4674 | 0.4553 | 0.1208 | 0.3487 | 0.0749 |
| No | 0.0323 | 0.3896 | 0.2135 | 0.5326 | 0.5447 | 0.8792 | 0.6513 | 0.9251 |
| Node | Node Status | The Statement Corresponding to the Accident Investigation Reports |
|---|---|---|
| Human error | Yes | illegal construction unprofessional operation dangerous operation adventure homework illegal command illegal operation violation of labor discipline |
| No | none—description of “Yes” |
| No. | F1 | F2 | F3 | F4 | F5 | F6 | F7 | F8 | F9 | Collapse |
|---|---|---|---|---|---|---|---|---|---|---|
| 20230825 | Yes | No | Yes | No | No | No | Yes | No | Yes | Yes |
| 20230822 | No | No | Yes | No | No | No | Yes | Yes | Yes | Yes |
| 20230806 | No | No | Yes | No | No | No | Yes | Yes | Yes | Yes |
| 20230730 | No | No | Yes | Yes | Yes | No | No | No | No | Yes |
| 20230728 | No | No | Yes | No | Yes | Yes | Yes | No | No | Yes |
| 20230321 | Yes | No | Yes | No | No | No | No | No | No | Yes |
| 20210902 | Yes | No | No | No | No | No | Yes | No | No | Yes |
| 20210829 | Yes | No | No | No | No | No | Yes | Yes | Yes | Yes |
| 20210825 | No | No | Yes | No | No | No | Yes | Yes | Yes | Yes |
| 20230825 | Yes | No | Yes | No | No | No | Yes | No | Yes | Yes |
| Risk Factors | Node Status | Probability of Road Collapse (%) | Change Value (%) |
|---|---|---|---|
| F1: Human error | Yes | 57 | 16 |
| No | 41 | ||
| F2: Defects in safety technical measures | Yes | 56 | 7 |
| No | 49 | ||
| F3: Soil displacement | Yes | 66 | 39 |
| No | 27 | ||
| F4: Instability of underground structures | Yes | 67 | 44 |
| No | 23 | ||
| F5: Heavy rainfall | Yes | 53 | 9 |
| No | 44 | ||
| F6: River damage | Yes | 58 | 11 |
| No | 47 | ||
| F7: Vehicle load | Yes | 52 | 6 |
| No | 46 | ||
| F8: Pipeline leakage | Yes | 59 | 8 |
| No | 51 | ||
| F9: Inadequate safety checks | Yes | 61 | 13 |
| No | 48 |
Disclaimer/Publisher’s Note: The statements, opinions and data contained in all publications are solely those of the individual author(s) and contributor(s) and not of MDPI and/or the editor(s). MDPI and/or the editor(s) disclaim responsibility for any injury to people or property resulting from any ideas, methods, instructions or products referred to in the content. |
© 2024 by the authors. Licensee MDPI, Basel, Switzerland. This article is an open access article distributed under the terms and conditions of the Creative Commons Attribution (CC BY) license (https://creativecommons.org/licenses/by/4.0/).
Share and Cite
Zhang, Z.; Qi, Q.; Cheng, Y.; Cui, D.; Yang, J. An Integrated Model for Risk Assessment of Urban Road Collapse Based on China Accident Data. Sustainability 2024, 16, 2055. https://doi.org/10.3390/su16052055
Zhang Z, Qi Q, Cheng Y, Cui D, Yang J. An Integrated Model for Risk Assessment of Urban Road Collapse Based on China Accident Data. Sustainability. 2024; 16(5):2055. https://doi.org/10.3390/su16052055
Chicago/Turabian StyleZhang, Zewei, Qingjie Qi, Ye Cheng, Dawei Cui, and Jinghu Yang. 2024. "An Integrated Model for Risk Assessment of Urban Road Collapse Based on China Accident Data" Sustainability 16, no. 5: 2055. https://doi.org/10.3390/su16052055
APA StyleZhang, Z., Qi, Q., Cheng, Y., Cui, D., & Yang, J. (2024). An Integrated Model for Risk Assessment of Urban Road Collapse Based on China Accident Data. Sustainability, 16(5), 2055. https://doi.org/10.3390/su16052055
