A Synergetic Effect of the Integration of Lean, Sustainable Construction Practices and Alliance Contract on Operation Performance in the Indian Construction Industry
Abstract
1. Introduction
| Lean Construction Practices | References |
|---|---|
| 5S | [1,2,3,4,5,6,7,8] |
| Kanban | [9,10,11,17,18,19,20] |
| Just in Time | [21,22,23,24,25,26,27,28,29,30,31] |
| Pareto Analysis | [32,33,34] |
| Value Stream Analysis | [14,15,35,36,37,38,39,40] |
| Six Sigma | [41,42,43,44] |
| PDCA | [9,45,46] |
| Root Cause Analysis | [47,48,49] |
| Poka Yoka | [3,50,51,52] |
| Kaizen | [53,54,55,56,57] |
| Last Planner System | [12,13,58,59] |
| Statistical Process Control | [60,61] |
2. Contextual Background
2.1. Lean Construction Practices
2.2. Sustainable Construction Paradigm
2.3. Alliance Contract
2.4. Integration of Lean, Sustainable Construction Practices and Alliance Contract
2.5. Structure Equation Modelling (SEM)
3. Research Methodology
3.1. General Information about Respondents
3.2. Research Gap
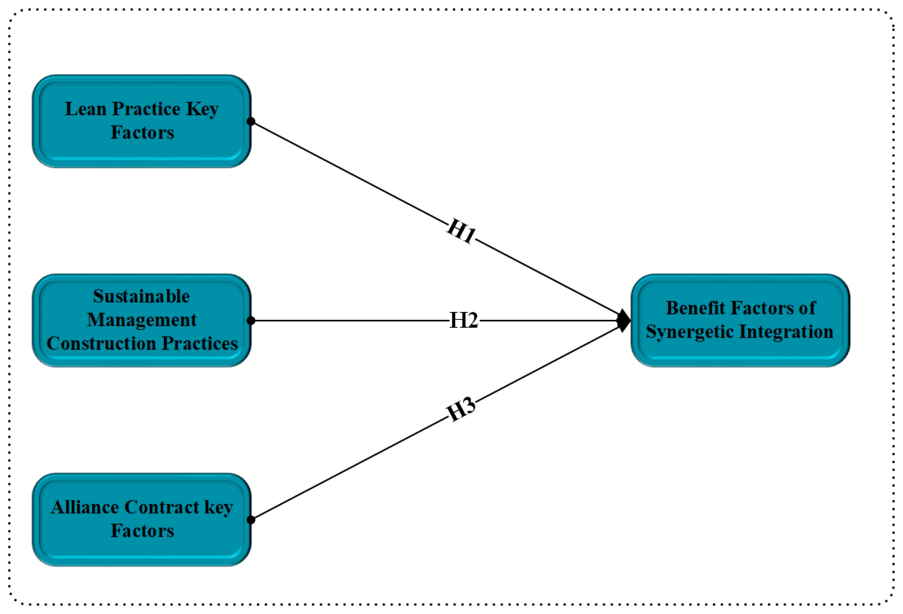
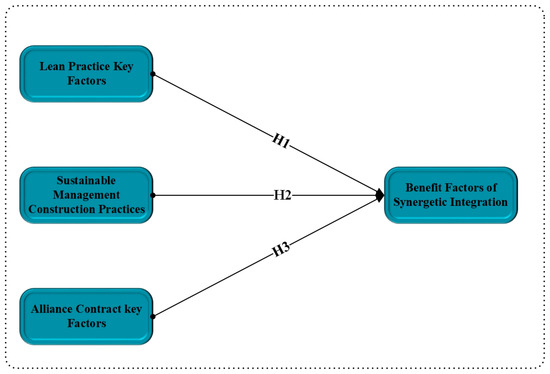
3.3. Siginificant Factors Identified for Integrated Approach
4. Results and Discussion
4.1. Structure Equation Modelling (SEM) Approach
4.2. Discussion of Integration of Lean, Sustainable Construction Practices and Alliance Contract
- ⮚
- Improved efficiency: the integration of lean, sustainable construction practices and the alliance contract in the construction site improves the efficiency of the projects. By means of integration, a construction company reduce the costs and construction waste, improves the productivity, optimises the construction project, and shortens the project schedule.
- ⮚
- Reduced environmental impact: sustainable construction management practices can reduce the environmental impact of construction activities by minimising resource consumption and promoting environmentally responsible design and construction. Implementing those practices reduces the construction waste and carbon emissions, along with improved air and water quality.
- ⮚
- Improved collaboration and communication: alliance contracts promote collaboration and communication between the client, designer, and contractor. Improved collaboration between the parties reduces the likelihood of construction delays and disputes and, improves construction project outcomes, along with improvement in construction quality.
- ⮚
- Shared risk and reward: alliance contracts promote shared risk and reward among the project team. When risks and rewards are shared, each party effectively contributes to the success of the project. Sharing risks can help distribute the potential negative impacts across multiple parties. If one party faces difficulties or setbacks, the others can provide support, reducing the overall impact. The project goals and objectives can be achieved effectively by collaboration between the parties, which brings different perspectives and skills, leading to better solutions.
- ⮚
- Improved project outcomes: integrating lean, sustainable construction management practices and alliance contracts can lead to improved project outcomes, including cost savings, improved quality, and reduced risk. By means of integration, improved customer satisfaction and an increase in reputation of the construction company can be achieved.
- ⮚
- Competitive advantage: integrating these practices can provide a competitive advantage for construction companies by differentiating them from their competitors and demonstrating their commitment to sustainability, efficiency, and collaboration.
4.3. Factors Affecting Synergetic Implementation of Lean, Sustainable Construction Practices and Alliance Contract in Indian Construction Industry
4.4. Suggestions for Promoting Integration of Lean, Sustainable Construction Practices and Alliance Contract Implementation
- ⮚
- Develop training programs: In order to develop the employees regarding the synergetic integration and application of lean, sustainable construction management practices, and alliance contracts in construction contracts, training programmes are found to be effective. Conducting training programmes helps the employees to identify the waste, optimizes the construction process, and promotes sustainable practices on the construction site.
- ⮚
- Promote collaboration: The likelihood of construction delays and disputes can be minimised by promoting the collaboration among the project members, along with improved communication and building trust. This can be achieved by the conduction of regular meetings and workshops to discuss and achieve the project objectives and goals. By means of successful collaboration, team members generate better ideas and solutions, which the project needs. Collaboration also generates new perspectives in achieving the project objectives, which resolves the project challenges efficiently.
- ⮚
- Develop guidelines and standards: the standards and guidelines need to be prepared by construction companies for synergetic integration of lean, sustainable construction management practices and alliance contracts in their projects. Proper guidelines and standards promote internal consistency and a clear framework, so that project members can follow them, and can ensure the best practices in the construction project.
- ⮚
- Provide incentives: the major advantage of providing incentives is to encourage the project team members and to obtain a better performance to achieve the company’s goals. It enables the employees to put extra effort into the project and accomplish things in an efficient manner. Construction companies can provide incentives for project teams to integrate lean, sustainable construction management practices and alliance contracts. In addition, incentives can also improve the quality of work and improve the morale of the employee.
- ⮚
- Utilise technology: the utilisation of software tools like Primavera P6 for project planning, scheduling and monitoring, along with the use of Building Information Modelling (BIM) can be implemented in the construction project to achieve the project goals and objectives. Construction firms have the ability to encourage the incorporation of alliance contracts and lean, sustainable construction management practices into their projects through the use of efficient software tools and technologies.
- ⮚
- Engage with stakeholders: construction companies can engage with stakeholders, clients, and suppliers to promote the integration of lean, sustainable construction management practices and alliance contracts into their projects. Engaging the stakeholders can minimise the risks in the project. A comprehensive assessment of the project’s risks can be attained through active stakeholder involvement; furthermore, stakeholder engagement promotes confidence, which in turn influences the project outcomes.
5. Conclusions
6. Limitations and Recommendations
Author Contributions
Funding
Data Availability Statement
Acknowledgments
Conflicts of Interest
References
- Gehlot, M.; Shrivastava, S. Sustainable construction Practices: A perspective view of Indian construction industry professionals. Mater. Today Proc. 2022, 61, 315–319. [Google Scholar] [CrossRef]
- Singh, S.; Kumar, K. A study of lean construction and visual management tools through cluster analysis. Ain Shams Eng. J. 2021, 12, 1153–1162. [Google Scholar] [CrossRef]
- Bajjou, M.S.; Chafi, A.; Ennadi, A.; El Hammoumi, M. The Practical Relationships between Lean Construction Tools and Sustainable Development: A literature review. J. Eng. Sci. Technol. Rev. 2017, 10, 170–177. [Google Scholar] [CrossRef]
- Salem, O.; Solomon, J.; Genaidy, A.; Luegring, M. Site implementation and assessment of lean construction techniques. Lean Constr. J. 2005, 2, 1–21. [Google Scholar] [CrossRef]
- Berroir, F.; Harbouche, L.; Boton, C. Top down vs. Bottom up approaches regarding the implementation of lean construction through a French case study. In Proceedings of the 23rd Annual Conference of the International Group for Lean Construction, Perth, Australia, 29 July 2015; pp. 73–82. [Google Scholar]
- Hiwale, A.; Wagh, A.; Waghmare, V.; Khairnar, D.; Champanerkar, S.; Mane, P. Effectiveness of 5s implementation in lean construction (commercial building construction project). Int. J. Res. Appl. Sci. Eng. Technol. 2018, 6, 62–65. [Google Scholar] [CrossRef]
- Singh, S.; Dixit, S.; Sahai, S.; Sao, A.; Kalonia, Y.; Kumar, R.S. Key benefits of adopting lean manufacturing principles in Indian construction industry. MATEC Web Conf. 2018, 172, 05002. [Google Scholar] [CrossRef]
- Bashir, A.M.; Suresh, S.; Proverbs, D.; Gameson, R. A critical, theoretical, review of the impacts of lean construction tools in reducing accidents on construction sites. In Proceedings of the 27th Annual ARCOM Conference, Bristol, UK, 5–7 September 2011; Association of Researchers in Construction Management: Edinburgh, UK, 2011; pp. 5–7. [Google Scholar]
- Zhang, L.; Chen, X. Role of lean tools in supporting knowledge creation and performance in lean construction. Procedia Eng. 2016, 145, 1267–1274. [Google Scholar] [CrossRef]
- Jang, J.W.; Kim, Y.W. Using the kanban for construction production and safety control. In Proceedings of the 15th Annual Conference of the International Group for Lean Construction (IGLC), East Lansing, MI, USA, 18–20 July 2007. [Google Scholar]
- Zeng, N.; Ye, X.; Liu, Y.; König, M. BIM-enabled Kanban system in construction logistics for real-time demand reporting and pull replenishment. Eng. Constr. Archit. Manag. 2023; ahead-of-print. [Google Scholar] [CrossRef]
- Aslam, M.; Gao, Z.; Smith, G. Development of innovative integrated last planner system (ILPS). Int. J. Civil Eng. 2020, 18, 701–715. [Google Scholar] [CrossRef]
- Gao, S.; Low, S.P. The Last Planner System in China’s construction industry—A SWOT analysis on implementation. Int. J. Proj. Manag. 2014, 32, 1260–1272. [Google Scholar] [CrossRef]
- Rosenbaum, S.; Toledo, M.; González, V. Improving environmental and production performance in construction projects using value-stream mapping: Case study. J. Constr. Eng. Manag. 2014, 140, 04013045. [Google Scholar] [CrossRef]
- Zahraee, S.M.; Esrafilian, R.; Kardan, R.; Shiwakoti, N.; Stasinopoulos, P. Lean construction analysis of concrete pouring process using value stream mapping and Arena based simulation model. Mater. Today Proc. 2021, 42, 1279–1286. [Google Scholar] [CrossRef]
- Aravindh, M.D.; Sriram, N.S.; Nakkeeran, G.; Jayakeerti, M.; Velan, C.; Krishnaraj, L. Synergistic effect of alliance contract and lean methodology on project performance measures in the construction industry: SEM analysis. Technol. Forecast. Soc. Change 2023, 192, 122545. [Google Scholar] [CrossRef]
- Sacks, R.; Treckmann, M.; Rozenfeld, O. Visualization of work flow to support lean construction. J. Constr. Eng. Manag. 2009, 135, 1307–1315. [Google Scholar] [CrossRef]
- Yücenur, G.N.; Şenol, K. Sequential SWARA and fuzzy VIKOR methods in elimination of waste and creation of lean construction processes. J. Build. Eng. 2021, 44, 103196. [Google Scholar] [CrossRef]
- Ramnath, B.V.; Elanchezhian, C.; Kesavan, R. Application of Kanban system for implementing lean manufacturing (a case study). J. Eng. Res. Stud. I 2010, 13, 138–151. [Google Scholar]
- Lerche, J.; Enevoldsen, P.; Seppänen, O. Application of Takt and Kanban to modular wind turbine construction. J. Constr. Eng. Manag. 2022, 148, 05021015. [Google Scholar] [CrossRef]
- Bamana, F.; Lehoux, N.; Cloutier, C. Simulation of a construction project: Assessing impact of just-in-time and lean principles. J. Constr. Eng. Manag. 2019, 145, 05019005. [Google Scholar] [CrossRef]
- Jeong, W.; Chang, S.; Son, J.; Yi, J.S. BIM-integrated construction operation simulation for just-in-time production management. Sustainability 2016, 8, 1106. [Google Scholar] [CrossRef]
- Bajjou, M.S.; Chafi, A.; En-Nadi, A. A comparative study between lean construction and the traditional production system. Int. J. Eng. Res. Afr. 2017, 29, 118–132. [Google Scholar] [CrossRef]
- Pheng, L.S.; Chuan, C.J. Just-in-time management in precast concrete construction: A survey of the readiness of main contractors in Singapore. Integr. Manuf. Syst. 2001, 12, 416–429. [Google Scholar] [CrossRef]
- Abbasi, S.; Taghizade, K.; Noorzai, E. BIM-based combination of takt time and discrete event simulation for implementing just in time in construction scheduling under constraints. J. Constr. Eng. Manag. 2020, 146, 04020143. [Google Scholar] [CrossRef]
- Salem, O.; Solomon, J.; Genaidy, A.; Minkarah, I. Lean construction: From theory to implementation. J. Manag. Eng. 2006, 22, 168–175. [Google Scholar] [CrossRef]
- Babalola, O.; Ibem, E.O.; Ezema, I.C. Implementation of lean practices in the construction industry: A systematic review. Build. Environ. 2019, 148, 34–43. [Google Scholar] [CrossRef]
- Pheng, L.S.; Chuan, C.J. Just-in-time management of precast concrete components. J. Constr. Eng. Manag. 2001, 127, 494–501. [Google Scholar] [CrossRef]
- Dallasega, P.; Rauch, E. Sustainable construction supply chains through synchronized production planning and control in engineer-to-order enterprises. Sustainability 2017, 9, 1888. [Google Scholar] [CrossRef]
- Rahman, A.H.; Wang, C.; Lim, I.Y.W. Waste processing framework for non-value-adding activities using lean construction. J. Constr. Manag. 2012, 1, 8–13. [Google Scholar]
- Aziz, F.R.; Hafez, M.S. Applying lean thinking in construction and performance improvement. Alex. Eng. J. 2013, 52, 679–695. [Google Scholar] [CrossRef]
- Ariyanti, F.D.; Putri, A.C.; Ningtyas, D.A. Implementation of lean construction and critical chain project management (CCPM) for waste management and work estimation on the Ciawi dam construction project. IOP Conf. Ser. Earth Environ. Sci. 2021, 794, 012074. [Google Scholar] [CrossRef]
- Ahmed, S.; Hossain, M.M.; Haq, I. Implementation of lean construction in the construction industry in Bangladesh: Awareness, benefits and challenges. Int. J. Build. Pathol. Adapt. 2021, 39, 368–406. [Google Scholar] [CrossRef]
- Radhika, R.; Sukumar, S. An overview of the concept of lean construction and the barriers in its implementation. Int. J. Eng. Technol. Manag. Res. 2017, 4, 13–26. [Google Scholar]
- Yu, H.; Tweed, T.; Al-Hussein, M.; Nasseri, R. Development of lean model for house construction using value stream mapping. J. Constr. Eng. Manag. 2009, 135, 782–790. [Google Scholar] [CrossRef]
- Ramani, P.V.; KSD, L.K. Application of lean in construction using value stream mapping. Eng. Constr. Archit. Manag. 2021, 28, 216–228. [Google Scholar] [CrossRef]
- Gunduz, M.; Naser, A. Value stream mapping as a lean tool for construction projects. Int. J. Struct. Civ. Eng. Res. Issue 2019, 8, 69–78. [Google Scholar] [CrossRef]
- Vilventhan, A.; Ram, V.G.; Sugumaran, S. Value stream mapping for identification and assessment of material waste in construction: A case study. Waste Manag. Res. 2019, 37, 815–825. [Google Scholar] [CrossRef]
- Pasqualini, F.; Zawislak, P.A. Value stream mapping in construction: A case study in a Brazilian construction company. In Proceedings of the 13th International Group for Lean Construction Conference, Sydney, Australia, 19–21 July 2005; International Group on Lean Construction: Sydney, Australia, 2005; pp. 117–125. [Google Scholar]
- Gunduz, M.; Fahmi Naser, A. Cost based Value Stream Mapping as a sustainable construction tool for underground pipeline construction projects. Sustainability 2017, 9, 2184. [Google Scholar] [CrossRef]
- Banawi, A.; Bilec, M.M. A framework to improve construction processes: Integrating Lean, Green and Six Sigma. Int. J. Constr. Manag. 2014, 14, 45–55. [Google Scholar] [CrossRef]
- Al-Aomar, R. A lean construction framework with Six Sigma rating. Int. J. Lean Six Sigma 2012, 3, 299–314. [Google Scholar] [CrossRef]
- Beary, T.M.; Abdelhamid, T.S. Production planning process in residential construction using lean construction and six sigma principles. In Proceedings of the Construction Research Congress 2005: Broadening Perspectives, San Diego, CA, USA, 5–7 April 2005; pp. 1–10. [Google Scholar]
- van den Bos, A.; Kemper, B.; de Waal, V. A study on how to improve the throughput time of Lean Six Sigma projects in a construction company. Int. J. Lean Six Sigma 2014, 5, 212–226. [Google Scholar] [CrossRef]
- Demirkesen, S.; Sadikoglu, E.; Jayamanne, E. Investigating effectiveness of time studies in lean construction projects: Case of Transbay Block 8. Prod. Plan. Control 2022, 33, 1283–1303. [Google Scholar] [CrossRef]
- Wang, Y.; Thangasamy, V.K.; Tiong, R.L.; Zhang, L. Improved Workflow for Precast Element Design Based on BIM and Lean Construction. J. Constr. Eng. Manag. 2022, 148, 04022065. [Google Scholar] [CrossRef]
- Laika, M.; Heravi, G.; Rostami, M.; Ahmadi, S. Improving the Performance of Precast Concrete Production Processes by Simultaneous Implementation of Lean Techniques and Root Cause Analysis. Iran. J. Sci. Technol. Trans. Civ. Eng. 2022, 46, 2649–2666. [Google Scholar] [CrossRef]
- Enshassi, A.; Saleh, N.; Mohamed, S. Application level of lean construction techniques in reducing accidents in construction projects. J. Financ. Manag. Prop. Constr. 2019, 24, 274–293. [Google Scholar] [CrossRef]
- Doggett, A.M. Root cause analysis: A framework for tool selection. Qual. Manag. J. 2005, 12, 34–45. [Google Scholar] [CrossRef]
- Locatelli, G.; Mancini, M.; Gastaldo, G.; Mazza, F. Improving projects performance with lean construction: State of the art, applicability and impacts. Organ. Technol. Manag. Constr. Int. J. 2013, 5, 775–783. [Google Scholar] [CrossRef]
- Widjajanto, S.; Purba, H.H.; Jaqin, S.C. Novel POKA-YOKE approaching toward industry-4.0: A literature review. Oper. Res. Eng. Sci. Theory Appl. 2020, 3, 65–83. [Google Scholar] [CrossRef]
- Bajjou, M.S.; Chafi, A.; En-Nadi, A. The potential effectiveness of lean construction tools in promoting safety on construction sites. Int. J. Eng. Res. Afr. 2017, 33, 179–193. [Google Scholar] [CrossRef]
- Ikuma, L.H.; Nahmens, I.; James, J. Use of safety and lean integrated kaizen to improve performance in modular homebuilding. J. Constr. Eng. Manag. 2011, 137, 551–560. [Google Scholar] [CrossRef]
- Vivan, A.L.; Ortiz, F.A.; Paliari, J.C. Model for kaizen project development for the construction industry. Gestão Produção 2016, 23, 333–349. [Google Scholar] [CrossRef]
- Nahmens, I.; Ikuma, L.H. Effects of lean construction on sustainability of modular homebuilding. J. Archit. Eng. 2012, 18, 155–163. [Google Scholar] [CrossRef]
- Shang, G.; Sui Pheng, L. Understanding the application of Kaizen methods in construction firms in China. J. Technol. Manag. China 2013, 8, 18–33. [Google Scholar] [CrossRef]
- Omotayo, T.; Awuzie, B.; Egbelakin, T.; Obi, L.; Ogunnusi, M. AHP-systems thinking analyses for Kaizen costing implementation in the construction industry. Buildings 2020, 10, 230. [Google Scholar] [CrossRef]
- Heigermoser, D.; de Soto, B.G.; Abbott, E.L.; Chua, D.K. BIM-based Last Planner System tool for improving construction project management. Autom. Constr. 2019, 104, 246–254. [Google Scholar] [CrossRef]
- AlSehaimi, A.O.; Tzortzopoulos Fazenda, P.; Koskela, L. Improving construction management practice with the Last Planner System: A case study. Eng. Constr. Archit. Manag. 2014, 21, 51–64. [Google Scholar] [CrossRef]
- Kim, Y.W.; Han, S.H. Implementing Lean Six Sigma: A case study in concrete panel production. In Proceedings of the 20th Annual Conference of the International Group for Lean Construction, San Diego, CA, USA, 18–20 July 2012; pp. 18–20. [Google Scholar]
- Uddin, M.M. Lean construction quality assurance opportunities in highway construction. In Proceedings of the 28th Annual Conference of the International Group for Lean Construction, Berkeley, CA, USA, 6–12 July 2020. [Google Scholar]
- Nowotarski, P.; Pasławski, J.; Matyja, J. Improving construction processes using lean management methodologies–Cost case study. Procedia Eng. 2016, 161, 1037–1042. [Google Scholar] [CrossRef]
- Dave, B.; Kubler, S.; Främling, K.; Koskela, L. Opportunities for enhanced lean construction management using Internet of Things standards. Autom. Constr. 2016, 61, 86–97. [Google Scholar] [CrossRef]
- Drevland, F.; Tillmann, P.A. Value for whom? In Proceedings of the 26th Annual Conference of the International Group for Lean Construction, Chennai, India, 16–22 July 2018; pp. 261–270. [Google Scholar]
- Xu, G.; Li, M.; Chen, C.H.; Wei, Y. Cloud asset-enabled integrated IoT platform for lean prefabricated construction. Autom. Constr. 2018, 93, 123–134. [Google Scholar] [CrossRef]
- Kahvandi, Z.; Saghatforoush, E.; Ravasan, A.Z.; Mansouri, T. An FCM-based dynamic modeling of integrated project delivery implementation challenges in construction projects. Lean Constr. J 2018, 87, 6. [Google Scholar]
- Ding, Y.; Huang, Y.; Li, Y. Energy Efficiency in Buildings: A Review of Sustainable Management Practices in Construction. J. Clean. Prod. 2020, 257, 120501. [Google Scholar]
- Du, J.; Li, R. Sustainable Management Practices for Construction Waste Reduction in China. Sustainability 2021, 13, 3177. [Google Scholar]
- Araujo, A.G.; Carneiro, A.M.; Palha, R.P. Sustainable construction management: A systematic review of the literature with meta-analysis. J. Clean. Prod. 2020, 256, 120350. [Google Scholar] [CrossRef]
- Matar, M.M.; Georgy, M.E.; Ibrahim, M.E. Sustainable construction management: Introduction of the operational context space (OCS). Constr. Manag. Econ. 2008, 26, 261–275. [Google Scholar] [CrossRef]
- Butera, S.; Christensen, T.H.; Astrup, T.F. Life cycle assessment of construction and demolition waste management. Waste Manag. 2015, 44, 196–205. [Google Scholar] [CrossRef] [PubMed]
- Bakker, H.; Koenders, M.; Boons, F. Creating Value through Alliance Contracting: Lessons from Sydney Water’s Infrastructure Program. J. Constr. Eng. Manag. 2011, 137, 1113–1122. [Google Scholar]
- Hinze, J.W.; Thurman, P.W.; Weigel, D.R. Construction management at risk (CMAR): Lessons learned. J. Constr. Eng. Manag. 2011, 137, 224–232. [Google Scholar]
- Laan, A.; Voordijk, H.; Dewulf, G. Reducing opportunistic behaviour through a project alliance. Int. J. Manag. Proj. Bus. 2011, 4, 660–679. [Google Scholar] [CrossRef]
- Davis, P.; Love, P. Alliance contracting: Adding value through relationship development. Eng. Constr. Archit. Manag. 2011, 18, 444–461. [Google Scholar] [CrossRef]



| Lean Practice Key Factors (LPKFs) | Sustainable Management Construction Practices (SMCPs) | Alliance Contract Key Factors (ACKFs) |
|---|---|---|
| Waste reduction in construction (LPKF_1) | Increase in construction profit (SMCP_1) | Shared accountability and co-ordination (ACKF_1) |
| Enhancement of safety and health conditions (LPKF_2) | Improvement in working conditions (SMCP_2) | Increased transparency (ACKF_2) |
| Improvement in productivity (LPKF_3) | Reduction of waste (SMCP_3) | Reduction of risks by enabling robust risk management practices (ACKF_3) |
| Increased labour productivity (LPKF_4) | Improvement in product responsibility (SMCP_4) | Quick dispute resolution (ACKF_4) |
| Reduction of maintenance and operational cost (LPKF_5) | Effective communication among labourers (SMCP_5) | Efficient use of resources (ACKF_5) |
| Minimization of energy (LPKF_6) | Optimum use of resources (SMCP_6) | Enhancement of construction quality (ACKF_6) |
| Better inventory management (LPKF_7) | Decrease in construction cost (SMCP_7) | Ease of entry into new environment (ACKF_7) |
| Better control of project activities (LPKF_8) | Control of market uncertainty (ACKF_8) |
| Key | Integration Benefit Factors (BFSIs) |
|---|---|
| BFSI_1 | Improved efficiency |
| BFSI_2 | Reduced environmental impact |
| BFSI_3 | Improved collaboration and communication |
| BFSI_4 | Shared risk and reward |
| BFSI_5 | Improved project outcomes |
| BFSI_6 | Competitive advantage |
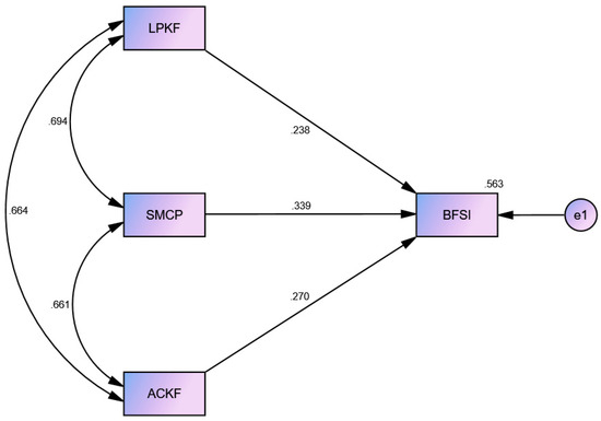
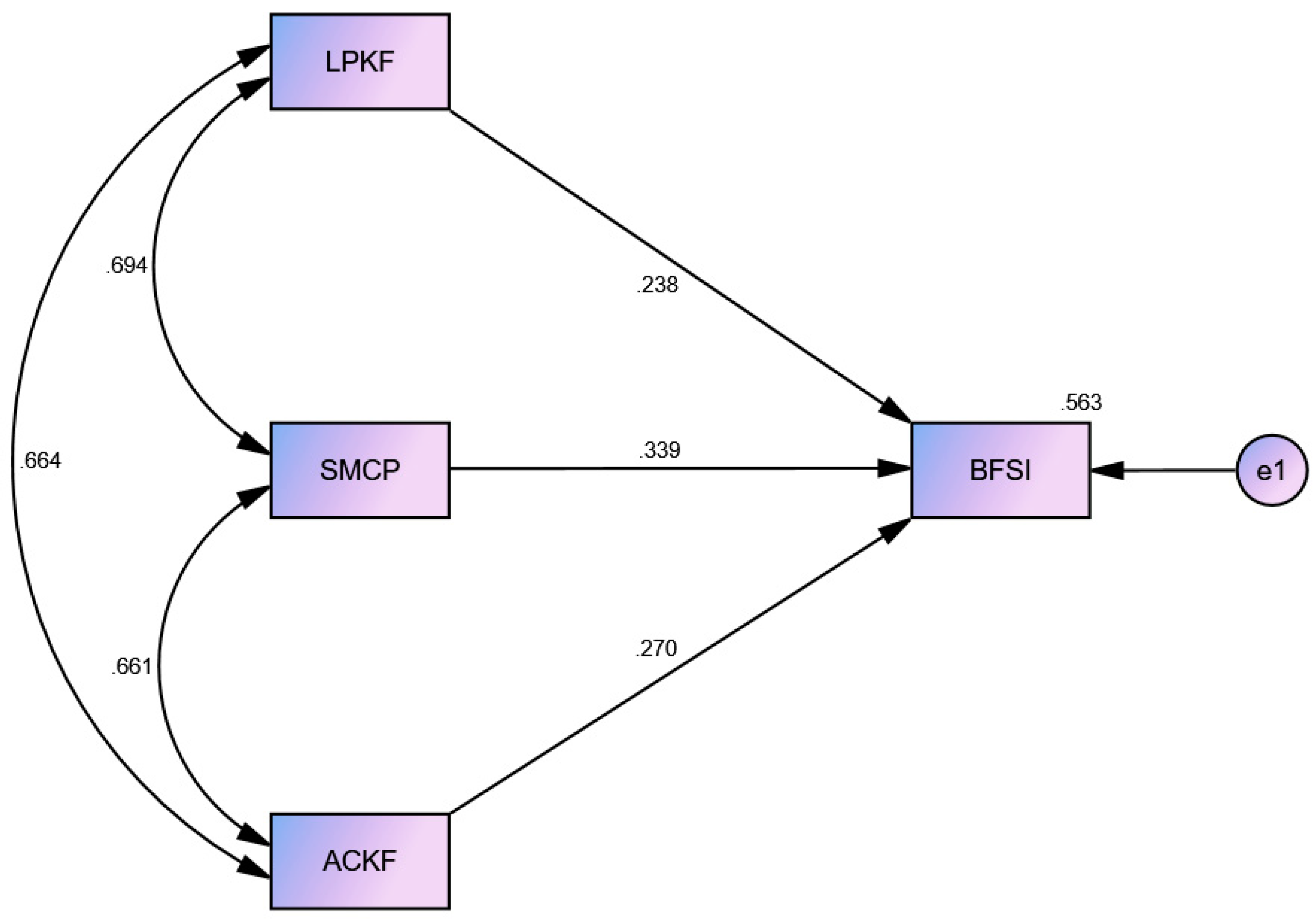
| Hypothesis | Direct | Std. | Std. | T | p |
|---|---|---|---|---|---|
| Relationships | Beta | Error | Values | Values | |
| H1 | LPKF → BFSIL | 0.238 | 0.059 | 4.034 | *** |
| H2 | SMCP → BFSIL | 0.339 | 0.057 | 5.947 | *** |
| H3 | ACKF → BFSIL | 0.270 | 0.060 | 4.500 | *** |
| Construct | Items | Loading | Alpha | CR | AVE |
|---|---|---|---|---|---|
| >0.7 | >0.7 | >0.5 | |||
| Lean practice key factors | LPKF_1 | 0.765 *** | 0.912 | 0.912 | 0.564 |
| LPKF_2 | 0.771 *** | ||||
| LPKF_3 | 0.753 *** | ||||
| LPKF_4 | 0.739 *** | ||||
| LPKF_5 | 0.703 *** | ||||
| LPKF_6 | 0.755 *** | ||||
| LPKF_7 | 0.784 *** | ||||
| LPKF_8 | 0.734 *** | ||||
| Sustainable management construction practices | SMCP_1 | 0.741 *** | 0.895 | 0.895 | 0.550 |
| SMCP_2 | 0.741 *** | ||||
| SMCP_3 | 0.758 *** | ||||
| SMCP_4 | 0.744 *** | ||||
| SMCP_5 | 0.754 *** | ||||
| SMCP_6 | 0.734 *** | ||||
| SMCP_7 | 0.718 *** | ||||
| Alliance contract key factors | ACKF_1 | 0.739 *** | 0.915 | 0.915 | 0.573 |
| ACKF_2 | 0.790 *** | ||||
| ACKF_3 | 0.747 *** | ||||
| ACKF_4 | 0.761 *** | ||||
| ACKF_5 | 0.741 *** | ||||
| ACKF_6 | 0.794 *** | ||||
| ACKF_7 | 0.742 *** | ||||
| ACKF_8 | 0.741 *** | ||||
| Beneficial factors of synergetic integration | BFSI_1 | 0.751 *** | 0.888 | 0.888 | 0.570 |
| BFSI_2 | 0.784 *** | ||||
| BFSI_3 | 0.756 *** | ||||
| BFSI_4 | 0.741 *** | ||||
| BFSI_5 | 0.762 *** | ||||
| BFSI_6 | 0.736 *** |
Disclaimer/Publisher’s Note: The statements, opinions and data contained in all publications are solely those of the individual author(s) and contributor(s) and not of MDPI and/or the editor(s). MDPI and/or the editor(s) disclaim responsibility for any injury to people or property resulting from any ideas, methods, instructions or products referred to in the content. |
© 2024 by the authors. Licensee MDPI, Basel, Switzerland. This article is an open access article distributed under the terms and conditions of the Creative Commons Attribution (CC BY) license (https://creativecommons.org/licenses/by/4.0/).
Share and Cite
Thaloor Ramesh, P.; Nattanmai Swaminathan, E. A Synergetic Effect of the Integration of Lean, Sustainable Construction Practices and Alliance Contract on Operation Performance in the Indian Construction Industry. Sustainability 2024, 16, 1857. https://doi.org/10.3390/su16051857
Thaloor Ramesh P, Nattanmai Swaminathan E. A Synergetic Effect of the Integration of Lean, Sustainable Construction Practices and Alliance Contract on Operation Performance in the Indian Construction Industry. Sustainability. 2024; 16(5):1857. https://doi.org/10.3390/su16051857
Chicago/Turabian StyleThaloor Ramesh, Praveenkumar, and Elangovan Nattanmai Swaminathan. 2024. "A Synergetic Effect of the Integration of Lean, Sustainable Construction Practices and Alliance Contract on Operation Performance in the Indian Construction Industry" Sustainability 16, no. 5: 1857. https://doi.org/10.3390/su16051857
APA StyleThaloor Ramesh, P., & Nattanmai Swaminathan, E. (2024). A Synergetic Effect of the Integration of Lean, Sustainable Construction Practices and Alliance Contract on Operation Performance in the Indian Construction Industry. Sustainability, 16(5), 1857. https://doi.org/10.3390/su16051857
