Intention to Transition: Natural Rubber Smallholders Navigating the Risks of Farming
Abstract
1. Introduction
- Hypotheses Formulation:
- (1)
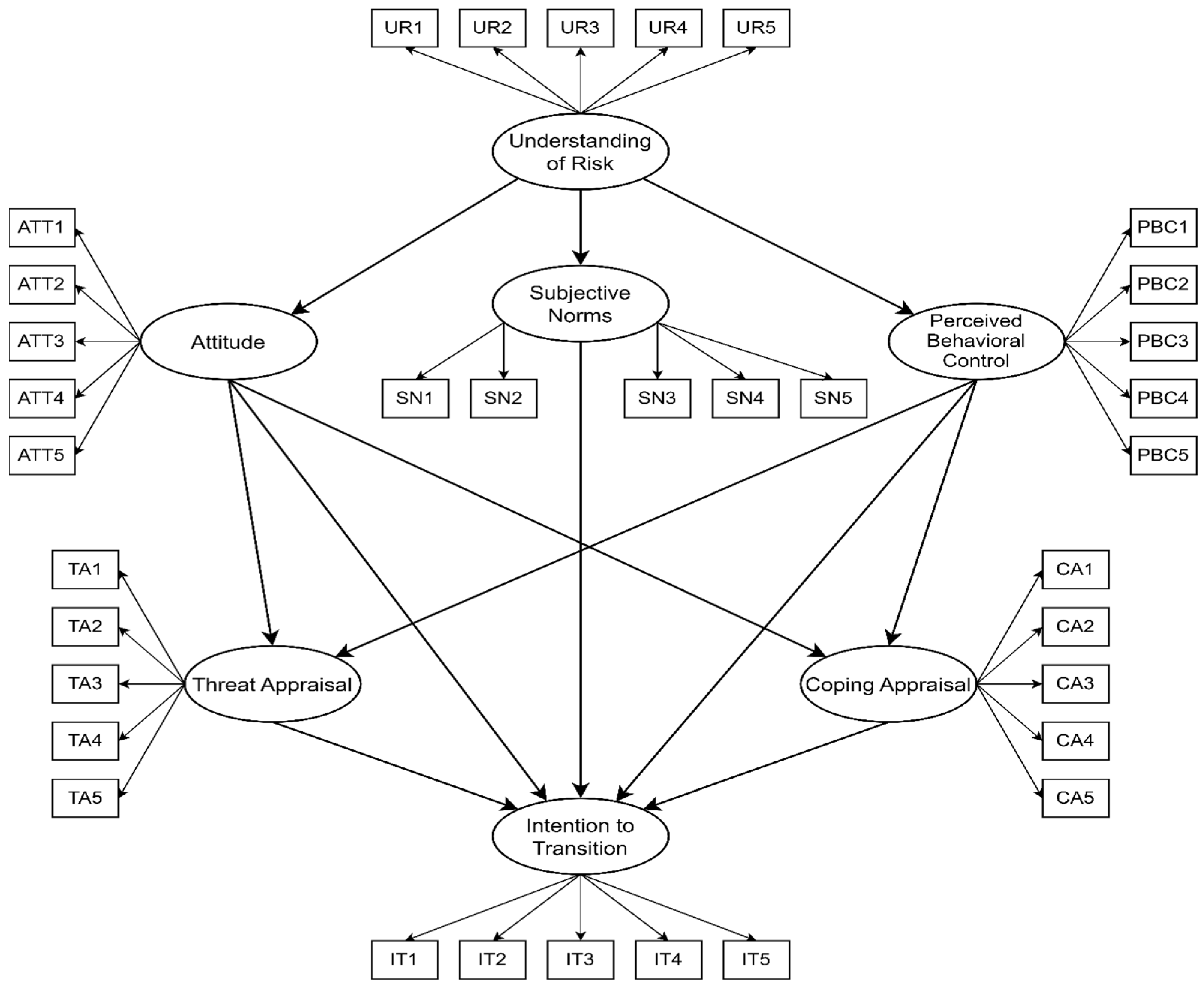
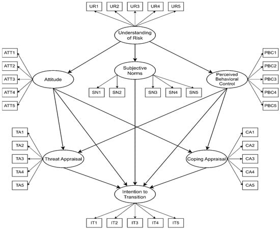
- H1: Understanding of RiskH1a: A higher Understanding of Risk (UR) is negatively related to Attitude (ATT).H1b: A higher Understanding of Risk (UR) is negatively related to Subjective Norm (SN).H1c: A higher Understanding of Risk (UR) is negatively related to Perceived Behavioral Control (PBC).
- (2)
- H2: AttitudeH2a: A better Attitude (ATT) is negatively related to Threat Appraisal (TA).H2b: A better Attitude (ATT) is negatively related to Coping Appraisal (CA).H2c: A better Attitude (ATT) is negatively related to Intention to Transition (IT).
- (3)
- H3: Subjective NormsH3: A higher Subjective Norm (SN) is negatively related to Intention to Transition (IT).
- (4)
- H4: Perceived Behavioral ControlH4a: A higher Perceived Behavioral Control (PBC) is negatively related to Threat Appraisal (TA).H4b: A higher Perceived Behavioral Control (PBC) is negatively related to Coping Appraisal (CA).H4c: A higher Perceived Behavioral Control (PBC) is negatively related to Intention to Transition (IT).
- (5)
- H5: Threat AppraisalH5: A higher Threat Appraisal (TA) is positively related to Intention to Transition (IT).
- (6)
- H6: Coping AppraisalH6: A higher Coping Appraisal (CA) is positively related to Intention to Transition (IT).
2. Materials and Methods
3. Results
4. Discussion
5. Conclusions
Author Contributions
Funding
Institutional Review Board Statement
Informed Consent Statement
Data Availability Statement
Conflicts of Interest
Appendix A
- Detailed Structured Interview Questionnaire
- Participant Information
| Name (optional) | : |
| Age | : |
| Years of Experience in Rubber Farming | : |
| Education | : |
| Location/Area of Farming | : |
| Primary Access of Information | : |
- Instructions
- Questions
- Section 1: Understanding of Risk (UR)
- 1.1.
- How do you perceive the overall risk in rubber farming?
- 1.2.
- How often do you encounter risks or threats in your rubber farming activities?
- 1.3.
- How severe do you think the consequences of the risks in rubber farming are?
- 1.4.
- How vulnerable do you feel to the risks associated with rubber farming?
- 1.5.
- How much do you think the risks in rubber farming can affect your livelihood?
- Section 2: Attitude towards Rubber Farming (ATT)
- 2.1.
- How satisfied are you with the current returns from rubber farming?
- 2.2.
- How optimistic are you about the future of rubber farming?
- 2.3.
- How likely are you to recommend rubber farming to others?
- 2.4.
- How beneficial do you find rubber farming for your financial stability?
- 2.5.
- How do you perceive the stability of the rubber market?
- Section 3: Subjective Norms (SN)
- 3.1.
- How supportive is your community towards rubber farming?
- 3.2.
- How much do you think people who are important to you would approve or disapprove of your transition from rubber farming?
- 3.3.
- How motivated are you to comply with these social expectations?
- 3.4.
- How much do your peers influence your decisions related to rubber farming?
- 3.5.
- How often do you discuss rubber farming challenges and transitions with your community or family?
- Section 4: Perceived Behavioral Control (PBC)
- 4.1.
- How confident are you in managing the challenges associated with rubber farming?
- 4.2.
- How much control do you believe you have over transitioning from rubber farming?
- 4.3.
- How confident are you in your ability to transition if you decided to do so?
- 4.4.
- How easy or difficult is it for you to adopt new farming practices?
- 4.5.
- How capable are you of learning and adapting to a new type of farming?
- Section 5: Threat Appraisal (TA)
- 5.1.
- How significant do you perceive the threats (e.g., market fluctuations, diseases, climate change impacts) to rubber farming?
- 5.2.
- How concerned are you about the impact of these threats on your farming?
- 5.3.
- How likely do you think these threats will affect your rubber farming in the future?
- 5.4.
- How prepared do you feel to manage these threats effectively?
- 5.5.
- How much do you think these threats can impact your overall livelihood?
- Section 6: Coping Appraisal (CA)
- 6.1.
- How incapable do you feel in managing and mitigating the threats to rubber farming?
- 6.2.
- How ineffective do you believe the coping strategies are in managing the threats to rubber farming?
- 6.3.
- How uncertain are you in your ability to implement these coping strategies effectively?
- 6.4.
- How much lack of support do you face (e.g., financial, social, informational) in managing these threats?
- 6.5.
- How often do you find yourself struggling to cope with threats in rubber farming?
- Section 7: Intention to Transition (IT)
- 7.1.
- How strongly are you considering transitioning from rubber farming to another type of farming or occupation?
- 7.2.
- How willing are you to invest in learning and transitioning to a new type of farming?
- 7.3.
- How prepared are you to face the challenges that might come with transitioning to a new type of farming?
- 7.4.
- How optimistic are you about finding success in a new farming venture or occupation?
- 7.5.
- How soon are you considering making a transition from rubber farming?
- Additional Comments:
References
- Kamaludin, R. Competitiveness and Exports Sustainability of the Indonesian Natural Rubber. Sriwij. Int. J. Dyn. Econ. Bus. 2018, 2, 85–98. [Google Scholar]
- Zuhdi, F. The Indonesian Natural Rubber Export Competitiveness in Global Market. Int. J. Agric. Syst. 2021, 8, 130–139. [Google Scholar] [CrossRef]
- Feintrenie, L.; Schwarze, S.; Levang, P. Are Local People Conservationists? Analysis of Transition Dynamics from Agroforests to Monoculture Plantations in Indonesia. Ecol. Soc. 2010, 15, 37. [Google Scholar] [CrossRef]
- van Noordwijk, M.; Tata, H.L.; Xu, J.; Dewi, S.; Minang, P.A. Segregate or Integrate for Multifunctionality and Sustained Change Through Rubber-Based Agroforestry in Indonesia and China. Agrofor.-Future Glob. Land Use 2012, 9, 69–104. [Google Scholar]
- Kubitza, C.; Krishna, V.V.; Alamsyah, Z.; Qaim, M. The Economics Behind an Ecological Crisis: Livelihood Effects of Oil Palm Expansion in Sumatra, Indonesia. Hum. Ecol. 2018, 46, 107–116. [Google Scholar] [CrossRef]
- Jafari, Y.; Othman, J.; Witzke, P.; Jusoh, S. Risks and Opportunities From Key Importers Pushing for Sustainability: The Case of Indonesian Palm Oil. Agric. Food Econ. 2017, 5, 13. [Google Scholar] [CrossRef]
- Putri, E.I.K.; Dharmawan, A.H.; Hospes, O.; Yulian, B.E.; Amalia, R.; Mardiyaningsih, D.I.; Kinseng, R.A.; Tonny, F.; Pramudya, E.P.; Rahmadian, F.; et al. The Oil Palm Governance: Challenges of Sustainability Policy in Indonesia. Sustainability 2022, 14, 1820. [Google Scholar] [CrossRef]
- Michon, G.; de Foresta, H. The Indonesian Agro-Forest Model. In Conserving Biodiversity Outside Protected Areas: The Role of Traditional Agro-Ecosystems; IUCN: Gland, Switzerland, 1995; pp. 90–106. [Google Scholar]
- Peluso, N.L. Rubber Erasures, Rubber Producing Rights: Making Racialized Territories in West Kalimantan, Indonesia. Dev. Chang. 2009, 40, 47–80. [Google Scholar] [CrossRef]
- Therville, C.; Feintrenie, L.; Levang, P. Farmers’ Perspectives About Agroforests Conversion to Plantations in Sumatra. Lessons Learnt From Bungo District (Jambi, Indonesia). For. Trees Livelihoods 2011, 20, 15–33. [Google Scholar] [CrossRef]
- Cornish, K. Alternative Natural Rubber Crops: Why Should We Care? Technol. Innov. 2017, 18, 244–255. [Google Scholar] [CrossRef]
- Mooibroek, H.; Cornish, K. Alternative Sources of Natural Rubber. Appl. Microbiol. Biotechnol. 2000, 53, 355–365. [Google Scholar] [CrossRef] [PubMed]
- Kurnia, D.; Marimin; Haris, U. Sudradjat Critical Issue Mapping of Indonesian Natural Rubber Industry Based on Innovation System Perspectives. IOP Conf. Ser. Earth Environ. Sci. 2020, 443, 012036. [Google Scholar] [CrossRef]
- Warren-Thomas, E.; Dolman, P.M.; Edwards, D.P. Increasing Demand for Natural Rubber Necessitates a Robust Sustainability Initiative to Mitigate Impacts on Tropical Biodiversity. Conserv. Lett. 2015, 8, 230–241. [Google Scholar] [CrossRef]
- Yoga Prasada, I.; Dhamira, A. The Competitiveness of Natural Rubber by Exporting Countries in the Global Market. E3S Web Conf. 2021, 305, 02006. [Google Scholar] [CrossRef]
- Venkatachalam, P.; Geetha, N.; Sangeetha, P.; Thulaseedharan, A. Natural Rubber Producing Plants: An Overview. Afr. J. Biotechnol. 2013, 12, 1297–1310. [Google Scholar] [CrossRef]
- Wildayana, E. Challenging Constraints of Livelihoods for Farmers in the South Sumatra Peatlands, Indonesia. Bulg. J. Agric. Sci. 2017, 23, 894–905. [Google Scholar]
- Varkkey, H.; Tyson, A.; Choiruzzad, S.A.B. Palm Oil Intensification and Expansion in Indonesia and Malaysia: Environmental and Socio-Political Factors Influencing Policy. For. Policy Econ. 2018, 92, 148–159. [Google Scholar] [CrossRef]
- Penot, E. From Shifting Cultivation to Sustainable Jungle Rubber: A History of Innovations in Indonesia. In Voices from the Forest; Routledge: Abingdon, UK, 2010; pp. 577–599. [Google Scholar]
- Ajzen, I. The Theory of Planned Behavior. Organ. Behav. Hum. Decis. Process 1991, 50, 179–211. [Google Scholar] [CrossRef]
- Borges, J.A.R.; Oude Lansink, A.G.J.M.; Marques Ribeiro, C.; Lutke, V. Understanding Farmers’ Intention to Adopt Improved Natural Grassland Using the Theory of Planned Behavior. Livest. Sci. 2014, 169, 163–174. [Google Scholar] [CrossRef]
- Daxini, A.; O’Donoghue, C.; Ryan, M.; Buckley, C.; Barnes, A.P.; Daly, K. Which Factors Influence Farmers’ Intentions to Adopt Nutrient Management Planning? J. Environ. Manag. 2018, 224, 350–360. [Google Scholar] [CrossRef]
- Rogers, R.W. Cognitive and Physiological Processes in Fear Appeals and Attitude Change: A Revised Theory of Protection Motivation. In Social Psychology: A Source Book; Social Psychophysiology, Guilford Press: New York, NY, USA, 1983; pp. 153–176. [Google Scholar]
- Aghdasi, M.; Omidi Najafabadi, M.; Mirdamadi, S.M.; Farajollah Hosseini, S.J. Analysis of Environmental Behaviors and Institutional Drought Management Mechanisms and Their Impact on the Development of Sustainable Livelihood of Borkhar Farmers: Application of Protection Motivation Theory (PMT). Village Dev. 2023, 26, 137–165. [Google Scholar] [CrossRef]
- Luu, T.A.; Nguyen, A.T.; Trinh, Q.A.; Pham, V.T.; Le, B.B.; Nguyen, D.T.; Hoang, Q.N.; Pham, H.T.T.; Nguyen, T.K.; Luu, V.N.; et al. Farmers’ Intention to Climate Change Adaptation in Agriculture in the Red River Delta Biosphere Reserve (Vietnam): A Combination of Structural Equation Modeling (SEM) and Protection Motivation Theory (PMT). Sustainability 2019, 11, 2993. [Google Scholar] [CrossRef]
- Denashurya, N.I.; Nurliza; Dolorosa, E.; Kurniati, D.; Suswati, D. Overcoming Barriers to ISPO Certification: Analyzing the Drivers of Sustainable Agricultural Adoption among Farmers. Sustainability 2023, 15, 16507. [Google Scholar] [CrossRef]
- Badsar, M.; Moghim, M.; Ghasemi, M. Analysis of Factors Influencing Farmers’ Sustainable Environmental Behavior in Agriculture Activities: Integration of the Planned Behavior and the Protection Motivation Theories. Environ. Dev. Sustain. 2023, 25, 9903–9934. [Google Scholar] [CrossRef]
- Ataei, P.; Gholamrezai, S.; Movahedi, R.; Aliabadi, V. An Analysis of Farmers’ Intention to Use Green Pesticides: The Application of the Extended Theory of Planned Behavior and Health Belief Model. J. Rural. Stud. 2021, 81, 374–384. [Google Scholar] [CrossRef]
- Laporte, P.D.S. Investigating Predictors of Perceptions and Behaviors of Members of the International Conservation Community: The Case of Palm Oil Sustainability. Master’s Thesis, Natural Resources and Environmental Management, University of Hawaiʻi at Mānoa, Mānoa, HI, USA, 2020. [Google Scholar]
- Eakin, H.; York, A.; Aggarwal, R.; Waters, S.; Welch, J.; Rubiños, C.; Smith-Heisters, S.; Bausch, C.; Anderies, J.M. Cognitive and Institutional Influences on Farmers’ Adaptive Capacity: Insights Into Barriers and Opportunities for Transformative Change in Central Arizona. Reg. Environ. Chang. 2016, 16, 801–814. [Google Scholar] [CrossRef]
- Magdoff, F.; Foster, J.B.; Buttel, F.H. Hungry for Profit: The Agribusiness Threat to Farmers, Food, and the Environment; NYU Press: New York, NY, USA, 2000; ISBN 1583673946. [Google Scholar]
- Kallio, H.; Pietilä, A.; Johnson, M.; Kangasniemi, M. Systematic Methodological Review: Developing a Framework for a Qualitative Semi-structured Interview Guide. J. Adv. Nurs. 2016, 72, 2954–2965. [Google Scholar] [CrossRef]
- Weller, S.C. Structured Interviewing and Questionnaire Construction. In Handbook of Methods in Cultural Anthropology; Altamira Press Walnut Creek: Walnut Creek, CA, USA, 1998; pp. 363–407. [Google Scholar]
- Ghanian, M.; Ghoochani, O.M.; Dehghanpour, M.; Taqipour, M.; Taheri, F.; Cotton, M. Understanding Farmers’ Climate Adaptation Intention in Iran: A Protection-Motivation Extended Model. Land Use Policy 2020, 94, 104553. [Google Scholar] [CrossRef]
- Wang, Y.; Liang, J.; Yang, J.; Ma, X.; Li, X.; Wu, J.; Yang, G.; Ren, G.; Feng, Y. Analysis of the Environmental Behavior of Farmers for Non-Point Source Pollution Control and Management: An Integration of the Theory of Planned Behavior and the Protection Motivation Theory. J. Environ. Manag. 2019, 237, 15–23. [Google Scholar] [CrossRef] [PubMed]
- Badsar, M.; Karami, R. Understanding Farmers’ Response to Renewable Energy: An Application of Protection Motivation Theory. J. Agric. Sci. Technol. 2021, 23, 987–1000. [Google Scholar]
- Keshavarz, M.; Karami, E. Farmers’ Pro-Environmental Behavior Under Drought: Application of Protection Motivation Theory. J. Arid. Environ. 2016, 127, 128–136. [Google Scholar] [CrossRef]
- Sarkar, A.; Wang, H.; Rahman, A.; Qian, L.; Memon, W.H. Evaluating the Roles of the Farmer’s Cooperative for Fostering Environmentally Friendly Production Technologies-a Case of Kiwi-Fruit Farmers in Meixian, China. J. Environ. Manag. 2022, 301, 113858. [Google Scholar] [CrossRef]
- Daxini, A.; Ryan, M.; O’Donoghue, C.; Barnes, A.P. Understanding Farmers’ Intentions to Follow a Nutrient Management Plan Using the Theory of Planned Behaviour. Land Use Policy 2019, 85, 428–437. [Google Scholar] [CrossRef]
- Heong, K.L.; Escalada, M.M. Quantifying Rice Farmers’ Pest Management Decisions: Beliefs and Subjective Norms in Stem Borer Control. Crop Prot. 1999, 18, 315–322. [Google Scholar] [CrossRef]
- Aghdasi, M.; Omidi Najafabadi, M.; Mirdamadi, S.M.; Farajollah Hoseini, S.J. Expanding Protection Motivation Theory: Investigating Farmers’ Pro-Environmental Behavior and Their Impact on a Sustainable Alternative Livelihood under Drought. J. Agric. Sci. Technol. 2022, 24, 305–320. [Google Scholar]
- Nguyen, N.; Drakou, E.G. Farmers Intention to Adopt Sustainable Agriculture Hinges on Climate Awareness: The Case of Vietnamese Coffee. J. Clean. Prod. 2021, 303, 126828. [Google Scholar] [CrossRef]
- Neisi, M.; Bijani, M.; Abbasi, E.; Mahmoudi, H.; Azadi, H. Analyzing Farmers’ Drought Risk Management Behavior: Evidence From Iran. J. Hydrol. 2020, 590, 125243. [Google Scholar] [CrossRef]
- Zobeidi, T.; Yaghoubi, J.; Yazdanpanah, M. Farmers’ Incremental Adaptation to Water Scarcity: An Application of the Model of Private Proactive Adaptation to Climate Change (MPPACC). Agric. Water Manag. 2022, 264, 107528. [Google Scholar] [CrossRef]
- Delfiyan, F.; Yazdanpanah, M.; Forouzani, M.; Yaghoubi, J. Farmers’ Adaptation to Drought Risk Through Farm–Level Decisions: The Case of Farmers in Dehloran County, Southwest of Iran. Clim. Dev. 2021, 13, 152–163. [Google Scholar] [CrossRef]
- Wens, M.L.K.; Mwangi, M.N.; van Loon, A.F.; Aerts, J.C.J.H. Complexities of Drought Adaptive Behaviour: Linking Theory to Data on Smallholder Farmer Adaptation Decisions. Int. J. Disaster Risk Reduct. 2021, 63, 102435. [Google Scholar] [CrossRef]
- Hunter, E.; Jenkins, A.; Mark-Herbert, C. When Fear of Failure Leads to Intentions to Act Entrepreneurially: Insights From Threat Appraisals and Coping Efficacy. Int. Small Bus. J. Res. Entrep. 2021, 39, 407–423. [Google Scholar] [CrossRef]
- Nabara, I.S.; Man, N.; Kamarulzaman, N.H.; Sulaiman, Z. Smallholder Oil Palm Farmers’ Pro-Adaptation Behaviour Under Climate Impact Scenario: Application of Protection Motivation Theory. Clim. Dev. 2021, 13, 475–483. [Google Scholar] [CrossRef]
- Puntsagdorj, B.; Orosoo, D.; Huo, X.; Xia, X. Farmer’s Perception, Agricultural Subsidies, and Adoption of Sustainable Agricultural Practices: A Case from Mongolia. Sustainability 2021, 13, 1524. [Google Scholar] [CrossRef]
- Mosavian, S.H.; Rostami, F.; Tatar, M. Modeling Farmers’ Intention to Water Protection Behavior: A New Extended Version of the Protection Motivation Theory. J. Environ. Psychol. 2023, 90, 102036. [Google Scholar] [CrossRef]
- Bazrafkan, K.; Valizadeh, N.; Khannejad, S.; Kianmehr, N.; Bijani, M.; Hayati, D. What Drives Farmers to Use Conservation Agriculture? Application of Mediated Protection Motivation Theory. Front. Psychol. 2022, 13, 991323. [Google Scholar] [CrossRef] [PubMed]
- Gebrehiwot, T.; van der Veen, A. Farmers Prone to Drought Risk: Why Some Farmers Undertake Farm-Level Risk-Reduction Measures While Others Not? Environ. Manag. 2015, 55, 588–602. [Google Scholar] [CrossRef] [PubMed]
- Sedgwick, P. Cluster Sampling. BMJ Br. Med. J. 2014, 348, g1215. [Google Scholar] [CrossRef]
- Dattalo, P. Determining Sample Size Using Fast and Slow Thinking. J. Soc. Serv. Res. 2018, 44, 180–190. [Google Scholar] [CrossRef]
- Siddiqui, K. Heuristics for Sample Size Determination in Multivariate Statistical Techniques. World Appl. Sci. J. 2013, 27, 285–287. [Google Scholar] [CrossRef]
- Mueller, R.O.; Hancock, G.R. Structural Equation Modeling. In The Reviewer’s Guide to Quantitative Methods in the Social Sciences; Hancock, G.R., Mueller, R.O., Stapleton, L.M., Eds.; Routledge: New York, NY, USA, 2018; Volume 2, ISBN 9781135172992. [Google Scholar]
- Kaur, A.; Kumar, V.; Kaushik, A.K. Vegetable and Fruit Growers’ Intention to Use Biopesticides in India: Application of TPB and HBM Models. J. Environ. Plan. Manag. 2023, 1–24. [Google Scholar] [CrossRef]
- Pakmehr, S.; Yazdanpanah, M.; Baradaran, M. Investigating the Behavior of Farmers in the Face of Water Scarcity. J. Appl. Sociol. 2021, 32, 135–154. [Google Scholar] [CrossRef]
- Maydeu-Olivares, A. Maximum Likelihood Estimation of Structural Equation Models for Continuous Data: Standard Errors and Goodness of Fit. Struct. Equ. Model. 2017, 24, 383–394. [Google Scholar] [CrossRef]
- Schermelleh-Engel, K.; Moosbrugger, H.; Müller, H. Evaluating the Fit of Structural Equation Models: Tests of Significance and Descriptive Goodness-of-Fit Measures. Methods Psychol. Res. Online 2003, 8, 23–74. [Google Scholar]
- Steinke, E.E. Research Ethics, Informed Consent, and Participant Recruitment. Clin. Nurse Spec. 2004, 18, 88–97. [Google Scholar] [CrossRef] [PubMed]
- Hair, J.F.; Black, W.C.; Babin, B.J. Multivariate Data Analysis: A Global Perspective, 7th ed.; Global Edition; Pearson Education: London, UK, 2010; ISBN 9780135153093. [Google Scholar]
- Hu, L.; Bentler, P.M. Cutoff Criteria for Fit Indexes in Covariance Structure Analysis: Conventional Criteria Versus New Alternatives. Struct. Equ. Model. 1999, 6, 1–55. [Google Scholar] [CrossRef]
- Gefen, D.; Straub, D.; Boudreau, M.-C. Structural Equation Modeling and Regression: Guidelines for Research Practice. Commun. Assoc. Inf. Syst. 2000, 4, 7. [Google Scholar] [CrossRef]
- Steiger, J.H. Understanding the Limitations of Global Fit Assessment in Structural Equation Modeling. Pers. Individ. Dif. 2007, 42, 893–898. [Google Scholar] [CrossRef]


| Constructs | Items | Measures | Supporting References |
|---|---|---|---|
| UR: Understanding of Risk | UR1 | How do you perceive the overall risk in rubber farming? | [27,34,35] |
| UR2 | How often do you encounter risks or threats in your rubber farming activities? | ||
| UR3 | How severe do you think the consequences of the risks in rubber farming are? | ||
| UR4 | How vulnerable do you feel to the risks associated with rubber farming? | ||
| UR5 | How much do you think the risks in rubber farming can affect your livelihood? | ||
| ATT: Attitude | ATT1 | How satisfied are you with the current returns from rubber farming? | [25,36,37] |
| ATT2 | How optimistic are you about the future of rubber farming? | ||
| ATT3 | How likely are you to recommend rubber farming to others? | ||
| ATT4 | How beneficial do you find rubber farming for your financial stability? | ||
| ATT5 | How do you perceive the stability of the rubber market? | ||
| SN: Subjective Norm | SN1 | How supportive is your community towards rubber farming? | [38,39,40] |
| SN2 | How much do you think people who are important to you would approve or disapprove of your transition from rubber farming? | ||
| SN3 | How motivated are you to comply with these social expectations? | ||
| SN4 | How much do your peers influence your decisions related to rubber farming? | ||
| SN5 | How often do you discuss rubber farming challenges and transitions with your community or family? | ||
| PBC: Perceived Behavioral Control | PBC1 | How confident are you in managing the challenges associated with rubber farming? | [41,42,43] |
| PBC2 | How much control do you believe you have over transitioning from rubber farming? | ||
| PBC3 | How confident are you in your ability to transition if you decided to do so? | ||
| PBC4 | How easy or difficult is it for you to adopt new farming practices? | ||
| PBC5 | How capable are you of learning and adapting to a new type of farming? | ||
| TA: Threat Appraisal | TA1 | How significant do you perceive the threats (e.g., market fluctuations, diseases, climate change impacts) to rubber farming? | [44,45,46] |
| TA2 | How concerned are you about the impact of these threats on your farming? | ||
| TA3 | How likely do you think these threats will affect your rubber farming in the future? | ||
| TA4 | How prepared do you feel to manage these threats effectively? | ||
| TA5 | How much do you think these threats can impact your overall livelihood? | ||
| CA: Coping Appraisal | CA1 | How incapable do you feel in managing and mitigating the threats to rubber farming? | [47,48,49] |
| CA2 | How ineffective do you believe the coping strategies are in managing the threats to rubber farming? | ||
| CA3 | How uncertain are you in your ability to implement these coping strategies effectively? | ||
| CA4 | How much lack of support do you face (e.g., financial, social, informational) in managing these threats? | ||
| CA5 | How often do you find yourself struggling to cope with threats in rubber farming? | ||
| IT: Intention to Transition | IT1 | How strongly are you considering transitioning from rubber farming to another type of farming or occupation? | [25,36,50,51,52] |
| IT2 | How willing are you to invest in learning and transitioning to a new type of farming? | ||
| IT3 | How prepared are you to face the challenges that might come with transitioning to a new type of farming? | ||
| IT4 | How optimistic are you about finding success in a new farming venture or occupation? | ||
| IT5 | How soon are you considering making a transition from rubber farming? |
| Variables | Sub-Variables | Factor Loading |
|---|---|---|
| Understanding of Risk | Perceived Overall Risk | 0.72 |
| Perceived Frequency of Risks | 0.51 | |
| Perceived Severity of Risks | 0.62 | |
| Perceived Vulnerability to Risks | 0.77 | |
| Perceived Impact of Risks on Livelihood | 0.44 | |
| Attitude | Satisfaction with Current Returns | 0.86 |
| Optimism about Future of Rubber Farming | 0.58 | |
| Likelihood to Recommend Rubber Farming | 0.48 | |
| Perceived Financial Benefits | 0.68 | |
| Perception of Market Stability | 0.83 | |
| Subjective Norm | Perception of Community Support | 0.45 |
| Perception of Approval from Significant Others | 0.71 | |
| Motivation to Comply with Social Expectations | 0.76 | |
| Peer Influence on Farming Decisions | 0.56 | |
| Frequency of Discussions about Farming Challenges | 0.49 | |
| Perceived Behavioral Control | Confidence in Managing Farming Challenges | 0.82 |
| Perceived Control over Transitioning | 0.67 | |
| Confidence in Ability to Transition | 0.81 | |
| Ease of Adopting New Practices | 0.72 | |
| Capability to Learn New Farming Types | 0.58 | |
| Threat Appraisal | Perception of Threat Significance | 0.57 |
| Concern about Impact of Threats | 0.53 | |
| Perceived Likelihood of Future Threats | 0.69 | |
| Preparedness to Manage Threats | 0.82 | |
| Perceived Impact of Threats on Livelihood | 0.54 | |
| Coping Appraisal | Perceived Capability to Manage Threats | 0.69 |
| Belief in Effectiveness of Coping Strategies | 0.65 | |
| Confidence in Implementing Coping Strategies | 0.78 | |
| Availability of Support to Manage Threats | 0.54 | |
| Frequency of Successful Coping Experiences | 0.61 | |
| Intention to Transition | Strength of Consideration to Transition | 0.62 |
| Willingness to Invest in Transition | 0.73 | |
| Preparedness for Transition Challenges | 0.81 | |
| Optimism about Success in New Venture | 0.51 | |
| Timeframe for Considering Transition | 0.63 |
| Goodness of Fit Measures of the SEM | Parameter Estimates | Minimum Cutoff | Suggested by |
|---|---|---|---|
| Incremental Fit Index (FIT) | 0.92 | >0.90 | [62] |
| Tucker–Lewis Index (TLI) | 0.93 | >0.90 | [63] |
| Comparative Fit Index (GFI) | 0.91 | >0.90 | [62] |
| Goodness of Fit Index (GFI) | 0.86 | >0.80 | [64] |
| Adjusted Goodness of Fit Index (AGFI) | 0.88 | >0.80 | [64] |
| Root Mean Square Error of Approximation (RMSEA) | 0.03 | <0.07 | [65] |
| No | Variables | Direct Effect | p-Value | Indirect Effect | p-Value | Total Effect | p-Value |
|---|---|---|---|---|---|---|---|
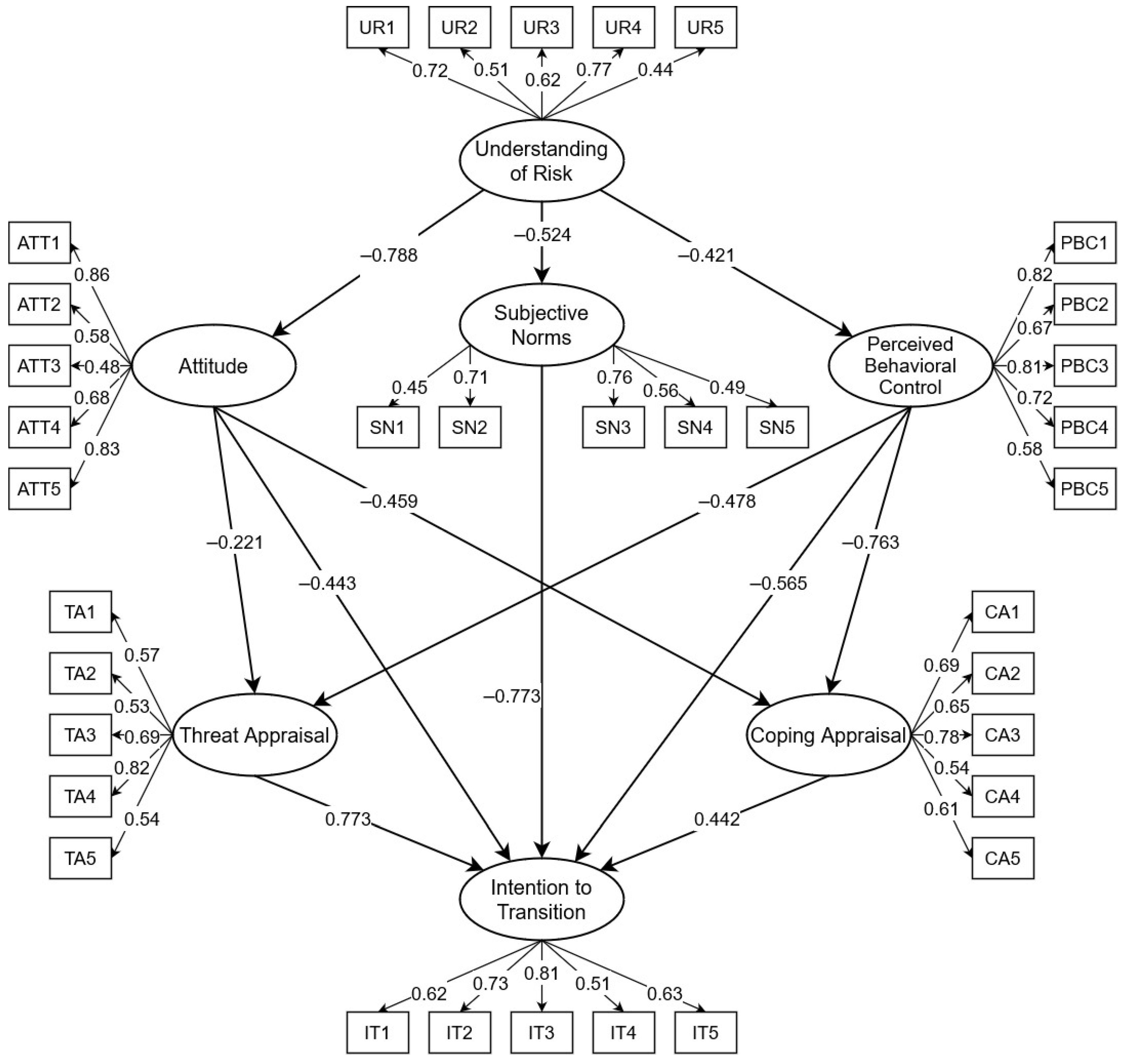
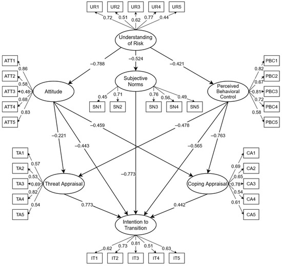
| 1 | UR → ATT | −0.788 | 0.001 | - | - | −0.788 | 0.001 |
| 2 | UR → SN | −0.524 | 0.032 | - | - | −0.524 | 0.032 |
| 3 | UR → PBC | −0.421 | 0.021 | - | - | −0.421 | 0.021 |
| 4 | UR → TA | - | - | 0.112 | 0.001 | 0.112 | 0.001 |
| 5 | UR → CA | - | - | 0.441 | 0.001 | 0.441 | 0.001 |
| 6 | UR → IT | - | - | 0.113 | 0.001 | 0.113 | 0.001 |
| 7 | ATT → TA | −0.221 | 0.001 | - | - | −0.221 | 0.001 |
| 8 | ATT → CA | −0.459 | 0.001 | - | - | −0.459 | 0.001 |
| 9 | ATT → IT | −0.443 | 0.001 | 0.772 | 0.001 | 0.329 | 0.001 |
| 10 | SN → IT | −0.773 | 0.001 | - | 0.001 | −0.773 | 0.001 |
| 11 | PBC → TA | −0.478 | 0.042 | - | 0.001 | −0.478 | 0.042 |
| 12 | PBC → CA | −0.763 | 0.001 | - | 0.001 | −0.763 | 0.001 |
| 13 | PBC → IT | −0.565 | 0.033 | 0.445 | 0.001 | −0.120 | 0.001 |
| 14 | TA → IT | 0.773 | 0.001 | - | 0.001 | 0.773 | 0.001 |
| 15 | CA → IT | 0.442 | 0.001 | - | 0.001 | 0.442 | 0.001 |
Disclaimer/Publisher’s Note: The statements, opinions and data contained in all publications are solely those of the individual author(s) and contributor(s) and not of MDPI and/or the editor(s). MDPI and/or the editor(s) disclaim responsibility for any injury to people or property resulting from any ideas, methods, instructions or products referred to in the content. |
© 2024 by the authors. Licensee MDPI, Basel, Switzerland. This article is an open access article distributed under the terms and conditions of the Creative Commons Attribution (CC BY) license (https://creativecommons.org/licenses/by/4.0/).
Share and Cite
Suriansyah; Nurliza; Dolorosa, E.; Rosyadi; Suswati, D. Intention to Transition: Natural Rubber Smallholders Navigating the Risks of Farming. Sustainability 2024, 16, 1765. https://doi.org/10.3390/su16051765
Suriansyah, Nurliza, Dolorosa E, Rosyadi, Suswati D. Intention to Transition: Natural Rubber Smallholders Navigating the Risks of Farming. Sustainability. 2024; 16(5):1765. https://doi.org/10.3390/su16051765
Chicago/Turabian StyleSuriansyah, Nurliza, Eva Dolorosa, Rosyadi, and Denah Suswati. 2024. "Intention to Transition: Natural Rubber Smallholders Navigating the Risks of Farming" Sustainability 16, no. 5: 1765. https://doi.org/10.3390/su16051765
APA StyleSuriansyah, Nurliza, Dolorosa, E., Rosyadi, & Suswati, D. (2024). Intention to Transition: Natural Rubber Smallholders Navigating the Risks of Farming. Sustainability, 16(5), 1765. https://doi.org/10.3390/su16051765

