Multi-Objective Profit-Based Unit Commitment with Renewable Energy and Energy Storage Units Using a Modified Optimization Method
Abstract
1. Introduction
1.1. Motivation
1.2. Literature Review
1.3. Contributions
- Formulating the PBUC problem to obtain the optimal scheduling for power generation units, including generating power and reserve, while considering total profit and emissions as objective functions.
- Evaluating the effect of integrating RESs and ES units with thermal units in order to solve the PBUC problem in a single- and multi-objective framework. Moreover, considering the effect of some uncertainty sources, including energy prices and electricity demand, in solving the PBUC problem in the actual space of the power system.
- Introducing a modified version of the SFLA based on a new mutation operator to tackle the defects of the conventional SFLA. Additionally, three new criteria—generation distance (GD), spacing parameter (SP), and diversity metric (DM)—are introduced to assess Pareto-optimal solutions.
- Evaluating the efficiency and robustness of the proposed method by comparing the results of MSFLA with those of other well-known optimization approaches.
1.4. Paper Organization
2. Mathematical Modeling of the PBUC Problem
2.1. Objective Function
- Total profit
- Emissions
2.2. Problem Constraints
- Balance of generation and consumption
- Spinning reserve
- Power generation unit limitation
- Ramp rate
- Minimum up and down times
- Output power function of the solar system
- Modeling energy storage system
2.3. Modeling Uncertainty Sources
- Scenario generation and reduction strategy
3. Optimization Strategy
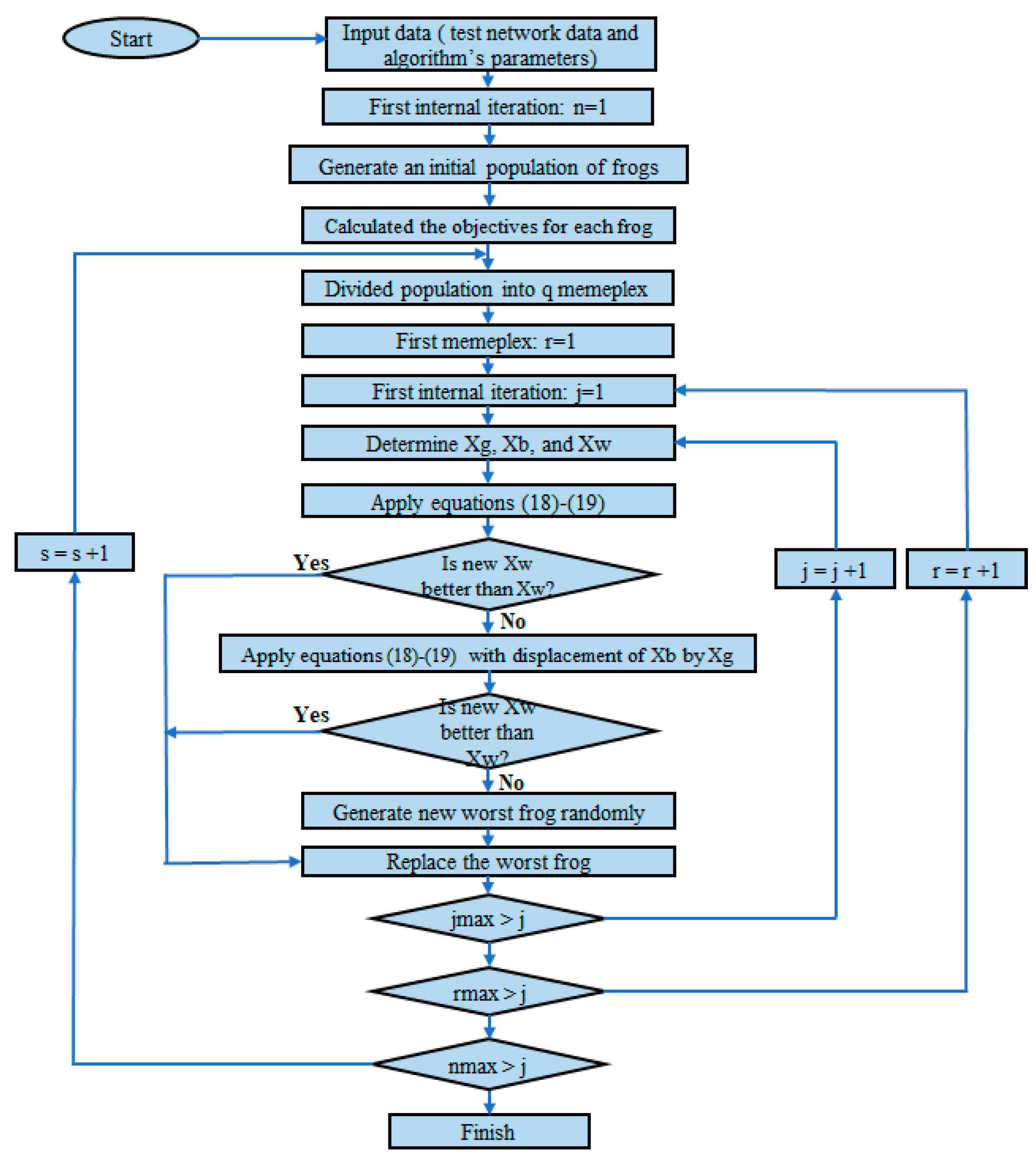
3.1. Shuffled Frog Leaping Algorithm
3.2. Modified Shuffled Frog Leaping Algorithm
3.3. Multi-Objective Optimization Strategy
3.4. Criteria for Evaluating Pareto Solutions
- Generation distance
- Spacing parameter
- Diversity metric
4. Simulation Results
4.1. Validation of Proposed Approach to Minimize the Benchmark Function
4.2. Validation of Proposed Approach to Solve the PBUC Problem
- Case 1
- Case 2
- Case 3
5. Conclusions
- By contrasting the results of the proposed MSFLA method with heuristic and mathematical methods in single- and multi-objective PBUC problems, it is demonstrated that the proposed MSFLA method has high accuracy and efficiency to handle single- and multi-objective problems without taking into account their complexities. For example, the total profit obtained from the proposed MSFLA is approximately 4% and 5.5% higher than that obtained from other algorithms, including the ICA and Muller methods, in the absence and presence of reserve allocation, respectively. Also, the emissions value obtained by MSFLA is approximately 2% and 8% lower than the optimum emissions obtained from the PSO and ICA methods, respectively.
- Examining the simulation results in three cases showed that considering emissions as an objective function caused the power generation of thermal units to be reduced to some extent due to the observance of environmental constraints. For instance, the amount of profit obtained from the proposed MSFLA in Case 2 (minimization of the emissions objective) was decreased by 3% compared to Case 1 (maximization of profit).
- The integration of energy storage systems and PV units with thermal units in Case 2 caused the thermal units to generate a little less power than in Case 1, which reduced the profit objective compared to Case 1.
- Comparing the results of Case 3 with the results of Cases 1 and 2 showed that, in the optimization of two objectives, the value of the objective functions of emissions and profit may deviate from their optimal values, but the compromise solution obtained for the simultaneous optimization of these two functions was the new working point for the power system. Therefore, power plants should plan their generation in such a way that both their profits and emissions are minimized.
Author Contributions
Funding
Data Availability Statement
Conflicts of Interest
Nomenclature
| Abbrivations | |
| UC | Unit commitment |
| PBUC | Profit based unit commitment |
| SFLA | Shuffled frog leaping algorithm |
| MSFLA | Modified shuffled frog leaping algorithm |
| ES | Energy storage |
| BES | Battery energy storage |
| GD | Generation distance |
| SP | Spacing parameter |
| DM | Diversity metric |
| Parameters | |
| T | Total planning period |
| N | Number of power generation units |
| NS | Total number of scenarios |
| Cstart up | Cold start-up cost |
| Hstart up | Hot start-up cost |
| Tcold | Amount of time that determines the economic efficiency of a power plant unit for hot or cold start-up |
| MDTi | Minimum time allowed for operation of the ith power generation unit |
| α, β, γ | Emission coefficients |
| Variables | |
| PD,t | Amount of demand load in the tth hour |
| PS,t | Power amount of solar system at hour t |
| PES,t | Power amount of the ES unit at hour t |
| SUi | Start-up cost of the ith unit |
| Ei | Emission generated by the ith unit |
| SRi,t | Amount of spinning reserve of the ith unit in the tth hour |
| Energy price per hour in scenario S | |
| Pi min | ith power generation unit’s minimum generation limit at the tth hour |
| Pi max | ith power generation unit’s maximum generation limit at the tth hour |
| DRi | Decreasing ramp rate of the ith unit |
| URi | Increasing ramp rate of the ith unit |
| On time period of the ith generation unit at hour t | |
| Off time period of the ith generation unit at hour t | |
| Amount of energy that is stored in the kth energy storage unit at hour h | |
| The permitted charge rate and permitted discharge rate for the kth energy storage unit at the hth hour | |
| The efficiency of the kth energy storage unit for the charging/discharging interval | |
| The maximum charging/discharging rate of the kth energy storage unit at the hth hour | |
| The maximum/minimum energy stored in the kth energy storage unit | |
| Total amount of load per hour in scenario S | |
| Energy price per hour in scenario S |
References
- Shahidehpour, M.; Yamin, H.; Li, Z. Market Operations in Electric Power Systems: Forecasting, Scheduling, and Risk Management; John Wiley & Sons: Hoboken, NJ, USA, 2003. [Google Scholar]
- Kumar, V.; Naresh, R.; Sharma, V. Stochastic profit-based unit commitment problem considering renewable energy sources with battery storage systems and plug-in hybrid electric vehicles. Int. J. Energy Res. 2022, 46, 16445–16460. [Google Scholar] [CrossRef]
- Nikzad, H.R.; Abdi, H. A robust unit commitment based on GA-PL strategy by applying TOAT and considering emission costs and energy storage systems. Electr. Power Syst. Res. 2020, 180, 106154. [Google Scholar] [CrossRef]
- Feng, X.; Liao, Y. A new Lagrangian multiplier update approach for Lagrangian relaxation based unit commitment. Electr. Power Compon. Syst. 2006, 34, 857–866. [Google Scholar] [CrossRef]
- Viana, A.; Pedroso, J.P. A new MILP-based approach for unit commitment in power production planning. Int. J. Electr. Power Energy Syst. 2013, 44, 997–1005. [Google Scholar] [CrossRef]
- Quan, R.; Jian, J.; Yang, L. An improved priority list and neighborhood search method for unit commitment. Int. J. Electr. Power Energy Syst. 2015, 67, 278–285. [Google Scholar] [CrossRef]
- Ting, T.; Rao, M.; Loo, C. A novel approach for unit commitment problem via an effective hybrid particle swarm optimization. IEEE Trans. Power Syst. 2006, 21, 411–418. [Google Scholar] [CrossRef]
- Anand, H.; Narang, N.; Dhillon, J. Unit commitment considering dual-mode combined heat and power generating units using integrated optimization technique. Energy Convers. Manag. 2018, 171, 984–1001. [Google Scholar] [CrossRef]
- Bhadoria, A.; Marwaha, S.; Kamboj, V.K. BMFO-SIG: A Novel Binary Moth Flame Optimizer Algorithm with Sigmoidal Transformation for Combinatorial Unit Commitment and Numerical Optimization Problems. Trans. Indian Natl. Acad. Eng. 2020, 5, 789–826. [Google Scholar] [CrossRef]
- Reddy, S.; Panwar, L.K.; Panigrahi, B.K.; Kumar, R. Solution to unit commitment in power system operation planning using binary coded modified moth flame optimization algorithm (BMMFOA): A flame selection based computational technique. J. Comput. Sci. 2018, 25, 298–317. [Google Scholar]
- Rezaee Jordehi, A. An improved particle swarm optimisation for unit commitment in microgrids with battery energy storage systems considering battery degradation and uncertainties. Int. J. Energy Res. 2021, 45, 727–744. [Google Scholar] [CrossRef]
- Narimani, H.; Azizivahed, A.; Naderi, E.; Fathi, M.; Narimani, M.R. A practical approach for reliability-oriented multi-objective unit commitment problem. Appl. Soft Comput. 2019, 85, 105786. [Google Scholar] [CrossRef]
- Zhu, X.; Zhao, S.; Yang, Z.; Zhang, N.; Xu, X. A parallel meta-heuristic method for solving large scale unit commitment considering the integration of new energy sectors. Energy 2022, 238, 121829. [Google Scholar] [CrossRef]
- Ali, E.; Elazim, S.A.; Balobaid, A. Implementation of coyote optimization algorithm for solving unit commitment problem in power systems. Energy 2023, 263, 125697. [Google Scholar] [CrossRef]
- Hadji, M.M.; Vahidi, B. A solution to the unit commitment problem using imperialistic competition algorithm. IEEE Trans. Power Syst. 2011, 27, 117–124. [Google Scholar] [CrossRef]
- Reddy, G.V.S.; Ganesh, V.; Rao, C.S. Implementation of clustering based unit commitment employing imperialistic competition algorithm. Int. J. Electr. Power Energy Syst. 2016, 82, 621–628. [Google Scholar] [CrossRef]
- Kumar, V.; Naresh, R.; Sharma, V. GAMS Environment Based Solution Methodologies for Ramp Rate Constrained Profit Based Unit Commitment Problem. Iran. J. Sci. Technol. Trans. Electr. Eng. 2021, 45, 1325–1342. [Google Scholar] [CrossRef]
- Dhaliwal, J.S.; Dhillon, J. A synergy of binary differential evolution and binary local search optimizer to solve multi-objective profit based unit commitment problem. Appl. Soft Comput. 2021, 107, 107387. [Google Scholar] [CrossRef]
- Ghadi, M.J.; Baghramian, A.; Imani, M.H. An ICA based approach for solving profit based unit commitment problem market. Appl. Soft Comput. 2016, 38, 487–500. [Google Scholar] [CrossRef]
- Sudhakar, A.; Karri, C.; Laxmi, A.J. Profit based unit commitment for GENCOs using Lagrange relaxation–differential evolution. Eng. Sci. Technol. Int. J. 2017, 20, 738–747. [Google Scholar] [CrossRef]
- Che, P.; Shi, G. An MILP approach for a profit-based unit commitment problem with emissions penalty. In Proceedings of the 26th Chinese Control and Decision Conference (2014 CCDC), Changsha, China, 31 May–2 June 2014; pp. 4474–4477. [Google Scholar]
- Venkatesan, T.; Sanavullah, M. SFLA approach to solve PBUC problem with emission limitation. Int. J. Electr. Power Energy Syst. 2013, 46, 1–9. [Google Scholar] [CrossRef]
- Dhaliwal, J.S.; Dhillon, J. Profit based unit commitment using memetic binary differential evolution algorithm. Appl. Soft Comput. 2019, 81, 105502. [Google Scholar] [CrossRef]
- Columbus, C.C.; Simon, S.P. Profit based unit commitment: A parallel ABC approach using a workstation cluster. Comput. Electr. Eng. 2012, 38, 724–745. [Google Scholar] [CrossRef]
- Xiaohui, Y.; Yanbin, Y.; Cheng, W.; Xiaopan, Z. An improved PSO approach for profit-based unit commitment in electricity market. In Proceedings of the 2005 IEEE/PES Transmission & Distribution Conference & Exposition: Asia and Pacific, Dalian, China, 18 August 2005; pp. 1–4. [Google Scholar]
- Columbus, C.C.; Chandrasekaran, K.; Simon, S.P. Nodal ant colony optimization for solving profit based unit commitment problem for GENCOs. Appl. Soft Comput. 2012, 12, 145–160. [Google Scholar] [CrossRef]
- Reddy, S.; Panwar, L.K.; Panigrahi, B.K.; Kumar, R.; Alsumaiti, A. Binary grey wolf optimizer models for profit based unit commitment of price-taking GENCO in electricity market. Swarm Evol. Comput. 2019, 44, 957–971. [Google Scholar] [CrossRef]
- Reddy K, S.; Panwar, L.; Panigrahi, B.; Kumar, R. Binary whale optimization algorithm: A new metaheuristic approach for profit-based unit commitment problems in competitive electricity markets. Eng. Optim. 2019, 51, 369–389. [Google Scholar] [CrossRef]
- Reddy, K.S.; Panwar, L.K.; Kumar, R.; Panigrahi, B. Binary fireworks algorithm for profit based unit commitment (PBUC) problem. Int. J. Electr. Power Energy Syst. 2016, 83, 270–282. [Google Scholar] [CrossRef]
- Krishna, P.R.; Sao, S. An improved TLBO algorithm to solve profit based unit commitment problem under deregulated environment. Procedia Technol. 2016, 25, 652–659. [Google Scholar] [CrossRef]
- Kumar, V.; Naresh, R.; Sharma, V. Profit based unit commitment problem solution using metaheuristic optimisation approach. Int. J. Syst. Sci. Oper. Logist. 2023, 10, 2037026. [Google Scholar] [CrossRef]
- Attaviriyanupap, P.; Kita, H.; Tanaka, E.; Hasegawa, J. A hybrid LR-EP for solving new profit-based UC problem under competitive environment. IEEE Trans. Power Syst. 2003, 18, 229–237. [Google Scholar] [CrossRef]
- Yamin, H.; Shahidehpour, S. Unit commitment using a hybrid model between Lagrangian relaxation and genetic algorithm in competitive electricity markets. Electr. Power Syst. Res. 2004, 68, 83–92. [Google Scholar] [CrossRef]
- Nahomi, D.J.; Yuvaraju, V. A new approach for profit-based unit commitment using Lagrangian relaxation combined with particle swarm optimization algorithm. Int. J. Commun. Eng. 2012, 4, 159–166. [Google Scholar]
- Anand, H.; Narang, N.; Dhillon, J. Profit based unit commitment using hybrid optimization technique. Energy 2018, 148, 701–715. [Google Scholar] [CrossRef]
- Hooda, M.; Awasthi, Y.; Thakur, N.; Siddiqui, A. Profit based unit commitment problem solving using hybrid CUCKOO-GWO algorithm. J. Phys. Conf. Ser. 2020, 1478, 012015. [Google Scholar] [CrossRef]
- Mori, H.; Okawa, K. A new meta-heuristic method for profit-based unit commitment under competitive environment. In Proceedings of the 2009 IEEE Bucharest PowerTech, Bucharest, Romania, 28 June–2 July 2009; pp. 1–6. [Google Scholar]
- Chandram, K.; Subrahmanyam, N.; Sydulu, M. Improved pre-prepared power demand table and Muller’s method to solve the profit based unit commitment problem. J. Electr. Eng. Technol. 2009, 4, 159–167. [Google Scholar] [CrossRef]
- Selvakumar, K.; Boopathi, C.; Venkatesan, T. Emission constraint profit based unit commitment problem using improved bacterial foraging algorithm. Indian J. Sci. Technol. 2016, 9, 1–7. [Google Scholar] [CrossRef]
- Ghadi, M.J.; Karin, A.I.; Baghramian, A.; Imani, M.H. Optimal power scheduling of thermal units considering emission constraint for GENCOs’ profit maximization. Int. J. Electr. Power Energy Syst. 2016, 82, 124–135. [Google Scholar] [CrossRef]
- Prabakaran, S.; SenthilKumar, V.; Kavaskar, S. Hybrid particle swarm optimization algorithm to solve profit based unit commitment problem with emission limitations in deregulated power market. Int. J. Comput. Appl 2017, 167, 37–49. [Google Scholar] [CrossRef]
- Sundaram, C.S.; Sudhakaran, M.; Raj, P.A.-D.-V. Tabu search-enhanced artificial bee colony algorithm to solve profit-based unit commitment problem with emission limitations in deregulated electricity market. Int. J. Metaheuristics 2017, 6, 107–132. [Google Scholar] [CrossRef]
- Anand, H.; Narang, N.; Dhillon, J. Multi-objective profit based commitment and dispatch of cogeneration system using decision making strategy approach. IETE Tech. Rev. 2022, 39, 642–653. [Google Scholar] [CrossRef]
- Sadeghian, H.; Ardehali, M. A novel approach for optimal economic dispatch scheduling of integrated combined heat and power systems for maximum economic profit and minimum environmental emissions based on Benders decomposition. Energy 2016, 102, 10–23. [Google Scholar] [CrossRef]
- Vasiyullah, S.; Bharathidasan, S. Profit based unit commitment of thermal units with renewable energy and electric vehicles in power market. J. Electr. Eng. Technol. 2021, 16, 115–129. [Google Scholar] [CrossRef]
- Aneke, M.; Wang, M. Energy storage technologies and real life applications–A state of the art review. Appl. Energy 2016, 179, 350–377. [Google Scholar] [CrossRef]
- Lotfi, H.; Ghazi, R. Optimal participation of demand response aggregators in reconfigurable distribution system considering photovoltaic and storage units. J. Ambient. Intell. Humaniz. Comput. 2022, 12, 2233–2255. [Google Scholar] [CrossRef]
- Habibi, M.; Vahidinasab, V.; Aghaei, J.; Mohammadi-Ivatloo, B. Assessment of energy storage systems as a reserve provider in stochastic network constrained unit commitment. IET Smart Grid 2021, 4, 139–150. [Google Scholar] [CrossRef]
- Reddy, K.S.; Panwar, L.K.; Kumar, R.; Panigrahi, B. Profit-based conventional resource scheduling with renewable energy penetration. Int. J. Sustain. Energy 2017, 36, 619–636. [Google Scholar] [CrossRef]
- Gilvaei, M.N.; Imani, M.H.; Ghadi, M.J.; Li, L.; Golrang, A. Profit-based unit commitment for a GENCO equipped with compressed air energy storage and concentrating solar power units. Energies 2021, 14, 576. [Google Scholar] [CrossRef]
- Li, T.; Shahidehpour, M. Price-based unit commitment: A case of Lagrangian relaxation versus mixed integer programming. IEEE Trans. Power Syst. 2005, 20, 2015–2025. [Google Scholar] [CrossRef]
- Eusuff, M.; Lansey, K.; Pasha, F. Shuffled frog-leaping algorithm: A memetic meta-heuristic for discrete optimization. Eng. Optim. 2006, 38, 129–154. [Google Scholar] [CrossRef]
- Lotfi, H. Optimal sizing of distributed generation units and shunt capacitors in the distribution system considering uncertainty resources by the modified evolutionary algorithm. J. Ambient. Intell. Humaniz. Comput. 2022, 13, 4739–4758. [Google Scholar] [CrossRef]
- Wong, K.P.; Dong, Z.Y. Differential evolution, an alternative approach to evolutionary algorithm. In Proceedings of the 13th International Conference on, Intelligent Systems Application to Power Systems, Arlington, VA, USA, 6–10 November 2005; pp. 73–83. [Google Scholar]
- Salehizadeh, M.R.; Koohbijari, M.A.; Nouri, H.; Taşcıkaraoğlu, A.; Erdinç, O.; Catalao, J.P. Bi-objective optimization model for optimal placement of thyristor-controlled series compensator devices. Energies 2019, 12, 2601. [Google Scholar] [CrossRef]
- Salehizadeh, M.R.; Rahimi-Kian, A.; Oloomi-Buygi, M. Security-based multi-objective congestion management for emission reduction in power system. Int. J. Electr. Power Energy Syst. 2015, 65, 124–135. [Google Scholar] [CrossRef]
- Salehizadeh, M.R.; Rahimi-Kian, A.; Oloomi-Buygi, M. A multi-attribute congestion-driven approach for evaluation of power generation plans. Int. Trans. Electr. Energy Syst. 2015, 25, 482–497. [Google Scholar] [CrossRef]
- Lotfi, H.; Azizivahed, A.; Shojaei, A.A.; Seyedi, S.; Othman, M.F.B. Multi-objective Distribution Feeder Reconfiguration Along with Optimal Sizing of Capacitors and Distributed Generators Regarding Network Voltage Security. Electr. Power Compon. Syst. 2022, 49, 652–668. [Google Scholar] [CrossRef]
- Lotfi, H.; Ghazi, R. Multi-objective dynamic distribution feeder reconfiguration along with capacitor allocation using a new hybrid evolutionary algorithm. Energy Syst. 2020, 11, 779–809. [Google Scholar] [CrossRef]
- Lotfi, H. Multi-objective energy management approach in distribution grid integrated with energy storage units considering the demand response program. Int. J. Energy Res. 2020, 44, 10662–10681. [Google Scholar] [CrossRef]
- Digalakis, J.G.; Margaritis, K.G. On benchmarking functions for genetic algorithms. Int. J. Comput. Math. 2001, 77, 481–506. [Google Scholar] [CrossRef]
- Columbus, C.C.; Simon, S.P. Profit based unit commitment for GENCOs using parallel NACO in a distributed cluster. Swarm Evol. Comput. 2013, 10, 41–58. [Google Scholar] [CrossRef]
- Sriyanyong, P. Application of particle swarm optimization technique to a profit-based unit commitment problem. In Proceedings of the 2010 2nd International Conference on Education Technology and Computer, Shanghai, China, 22–24 June 2010; pp. 160–166. [Google Scholar]
- Sharma, D.; Srinivasan, D.; Trivedi, A. Multi-agent approach for profit based unit commitment. In Proceedings of the 2011 IEEE Congress of Evolutionary Computation (CEC), New Orleans, LA, USA, 5–8 June 2011; pp. 2527–2533. [Google Scholar]
- Singhal, P.K.; Naresh, R.; Sharma, V. Binary fish swarm algorithm for profit-based unit commitment problem in competitive electricity market with ramp rate constraints. IET Gener. Transm. Distrib. 2015, 9, 1697–1707. [Google Scholar] [CrossRef]
- Sundaram, C.S.; Sudhakaran, M.; Selvakumar, R.; Natarajan, R. Solution to profit based unit commitment using swarm intelligence technique. In Proceedings of the 2014 International Conference on Computation of Power, Energy, Information and Communication (ICCPEIC), Chennai, India, 16–17 April 2014; pp. 353–358. [Google Scholar]












| Ref. | Year | Method | Reserve Allocation | Considering ESSs or EVs | Considering RESs | Considering Uncertainly | Objective Function | |
|---|---|---|---|---|---|---|---|---|
| Profit | Emissions | |||||||
| [2] | 2022 | MILP solvers in GAMS | ✗ | ✓ | ✓ | ✓ | ✓ | ✗ |
| [23] | 2019 | MBDE | ✗ | ✗ | ✗ | ✗ | ✓ | ✗ |
| [27] | 2019 | BGWO | ✗ | ✗ | ✗ | ✗ | ✓ | ✗ |
| [28] | 2019 | BWO | ✗ | ✗ | ✗ | ✗ | ✓ | ✗ |
| [29] | 2016 | BFO | ✗ | ✗ | ✗ | ✗ | ✓ | ✗ |
| [31] | 2023 | MBO | ✓ | ✗ | ✗ | ✗ | ✓ | ✗ |
| [34] | 2012 | LR-PSO | ✗ | ✗ | ✗ | ✗ | ✓ | ✗ |
| [36] | 2018 | BSA-CSO | ✗ | ✗ | ✗ | ✗ | ✓ | ✗ |
| [37] | 2020 | GWO-Cuckoo | ✗ | ✗ | ✗ | ✗ | ✓ | ✗ |
| [41] | 2017 | HPSO | ✗ | ✗ | ✗ | ✗ | ✓ | ✓ |
| [42] | 2017 | TSEABC | ✗ | ✗ | ✗ | ✗ | ✓ | ✓ |
| [43] | 2022 | CSO | ✗ | ✗ | ✗ | ✗ | ✓ | ✓ |
| [49] | 2017 | DSO | ✗ | ✗ | ✓ | ✓ | ✓ | ✗ |
| Our research | MSFLA | ✓ | ✓ | ✓ | ✓ | ✓ | ✓ | |
| Unimodal Benchmark Functions | Range | |
|---|---|---|
| 0 | ||
| 0 | ||
| 0 |
| f | ICA | PSO | SFLA | MSFLA | ||||
|---|---|---|---|---|---|---|---|---|
| Ave | STD | Ave | STD | Ave | STD | Ave | STD | |
| f1 | 9.85 × 10−16 | 6.69 × 10−16 | 5.36 × 10−14 | 1.01 × 10−14 | 7.70 × 10−15 | 5.90 × 10−15 | 5.08 × 10−25 | 1.25 × 10−25 |
| f2 | 2.67 × 101 | 3.90 × 100 | 5.12 × 10−3 | 1.28 × 10−3 | 4.06 × 100 | 4.78 × 100 | 2.68 × 10−3 | 2.12 × 10−3 |
| f3 | 4.88 × 10−17 | 4.29 × 10−17 | 5.12 × 10−16 | 2.28 × 10−16 | 1.02 × 10−5 | 8.28 × 10−5 | 1.35 × 10−26 | 8.35 × 10−26 |
| Parameters | MSFLA | SFLA | PSO | ICA |
|---|---|---|---|---|
| Population size | 400 | 400 | 400 | 400 |
| Maximum iteration | 100 | 100 | 100 | 100 |
| [0–1] | - | - | - | |
| r1, r2 | [0–1] | [0–1] | [0–1] | [0–1] |
| c1, c2 | - | - | 2 | - |
| 2 | - | - | - | |
| Number of memeplexes | 5 | 5 | - |
| Unit | Pmin(Mw) | Pmax(Mw) | ai ($) | bi | ci | URi | DRi |
|---|---|---|---|---|---|---|---|
| 1 | 150 | 455 | 0.000299 | 10.1 | 671 | 80 | 120 |
| 2 | 150 | 455 | 0.000183 | 10.2 | 574 | 80 | 120 |
| 3 | 20 | 130 | 0.001126 | 8.8 | 374 | 130 | 130 |
| 4 | 20 | 130 | 0.001126 | 8.8 | 374 | 130 | 130 |
| 5 | 25 | 162 | 0.000807 | 11.2 | 173 | 60 | 100 |
| 6 | 20 | 80 | 0.003586 | 10.2 | 186 | 80 | 80 |
| 7 | 20 | 80 | 0.005513 | 9.9 | 230 | 80 | 80 |
| 8 | 25 | 85 | 0.000371 | 13.1 | 225 | 80 | 80 |
| 9 | 15 | 55 | 0.001929 | 12.1 | 309 | 55 | 55 |
| 10 | 15 | 55 | 0.004447 | 12.4 | 323 | 55 | 55 |
| Hour (h) | Demand (Mw) | Price ($) | Hour (h) | Demand (Mw) | Price ($) |
|---|---|---|---|---|---|
| 1 | 700 | 22.15 | 13 | 1400 | 24.60 |
| 2 | 750 | 22 | 14 | 1300 | 24.5 |
| 3 | 850 | 23.10 | 15 | 1200 | 22.50 |
| 4 | 950 | 23.65 | 16 | 1050 | 22.30 |
| 5 | 1000 | 23.25 | 17 | 1000 | 22.25 |
| 6 | 1100 | 22.95 | 18 | 1100 | 22.05 |
| 7 | 1150 | 22.5 | 19 | 1200 | 22.20 |
| 8 | 1200 | 22.15 | 20 | 1400 | 22.65 |
| 9 | 1300 | 22.8 | 21 | 1300 | 23.10 |
| 10 | 1400 | 29.35 | 22 | 1100 | 22.95 |
| 11 | 1450 | 30.15 | 23 | 900 | 22.75 |
| 12 | 1500 | 31.65 | 24 | 800 | 22.55 |
| Methods | Profit ($) | CPU Time (s) | |||
|---|---|---|---|---|---|
| Best | Mean | Worst | Standard Deviation | ||
| BFWA [27] | 106,850 | - | - | - | 0.58 |
| PSO [62] | 104,365 | - | - | - | - |
| PPSO [62] | 104,555 | - | - | - | - |
| NACO [26] | 105,549 | - | - | - | 3.37 |
| SFLA [22] | 105,878 | - | - | - | - |
| PABCO [24] | 105,878 | - | - | - | 1.53 |
| IPSO [25] | 104,656 | - | - | - | - |
| ICA [40] | 104,356 | - | - | - | - |
| BSA-CSO [35] | 107,700 | - | - | - | 0.56 |
| ICA | 106,659.35 | 105,450.62 | 106,280.45 | 84.75 | 0.35 |
| PSO | 106,701.23 | 106,520.19 | 106,355.25 | 75.56 | 0.39 |
| SFLA | 107,702.19 | 107,535.23 | 107,400.29 | 65.61 | 0.29 |
| MSFLA | 107,715.65 | 107,715.65 | 107,715.65 | 0 | 0.14 |
| Hour | P1 (Mw) | P2 (Mw) | P3 (Mw) | P4 (Mw) | P5 (Mw) | P6 (Mw) | P7 (Mw) | P8 (Mw) | P9 (Mw) | P10 (Mw) | Revenue ($) | Startup Cost ($) | Fuel Cost ($) | Profit ($) |
|---|---|---|---|---|---|---|---|---|---|---|---|---|---|---|
| 1 | 455 | 245 | 0 | 0 | 0 | 0 | 0 | 0 | 0 | 0 | 15,500 | 0 | 13,683.13 | 1821.77 |
| 2 | 455 | 295 | 0 | 0 | 0 | 0 | 0 | 0 | 0 | 0 | 16,500 | 0 | 14,554.50 | 1945.50 |
| 3 | 455 | 395 | 0 | 0 | 0 | 0 | 0 | 0 | 0 | 0 | 19,635 | 0 | 16,301.86 | 3333.11 |
| 4 | 455 | 455 | 0 | 0 | 0 | 0 | 0 | 0 | 0 | 0 | 20,611.50 | 0 | 17,353.50 | 3258.20 |
| 5 | 455 | 415 | 0 | 130 | 0 | 0 | 0 | 0 | 0 | 0 | 23,250 | 560 | 19,512.77 | 3177.23 |
| 6 | 455 | 455 | 0 | 130 | 0 | 0 | 0 | 0 | 0 | 0 | 23,868 | 0 | 20,213.96 | 3654.04 |
| 7 | 455 | 455 | 0 | 130 | 0 | 0 | 0 | 0 | 0 | 0 | 23,400 | 0 | 20,213.96 | 3186.04 |
| 8 | 455 | 455 | 0 | 130 | 0 | 0 | 0 | 0 | 0 | 0 | 23,036 | 0 | 20,213.96 | 2822.04 |
| 9 | 455 | 455 | 130 | 130 | 0 | 0 | 0 | 0 | 0 | 0 | 26,676 | 1100 | 23,105.76 | 2470.24 |
| 10 | 455 | 455 | 130 | 130 | 162 | 68 | 0 | 0 | 0 | 0 | 41,090 | 2140 | 28,768.21 | 10,181.79 |
| 11 | 455 | 455 | 130 | 130 | 162 | 80 | 0 | 0 | 0 | 0 | 42,571.80 | 0 | 29,047.98 | 13,523.82 |
| 12 | 455 | 455 | 130 | 130 | 162 | 80 | 0 | 0 | 0 | 0 | 44,689.80 | 0 | 29,047.98 | 15,641.82 |
| 13 | 455 | 455 | 130 | 130 | 162 | 0 | 0 | 0 | 0 | 0 | 32,767.20 | 0 | 26,851.61 | 5915.59 |
| 14 | 455 | 455 | 130 | 130 | 130 | 0 | 0 | 0 | 0 | 0 | 31,850 | 0 | 26,184.02 | 5665.98 |
| 15 | 455 | 455 | 0 | 130 | 160 | 0 | 0 | 0 | 0 | 0 | 27,000 | 0 | 23,917.02 | 3082.15 |
| 16 | 455 | 455 | 0 | 130 | 0 | 0 | 0 | 0 | 0 | 0 | 23,192 | 0 | 20,213.96 | 2978.04 |
| 17 | 455 | 415 | 0 | 130 | 0 | 0 | 0 | 0 | 0 | 0 | 22,250 | 0 | 19,512.77 | 2737.23 |
| 18 | 455 | 455 | 0 | 130 | 0 | 0 | 0 | 0 | 0 | 0 | 22,932 | 0 | 20,213.96 | 2718.04 |
| 19 | 455 | 455 | 0 | 130 | 0 | 0 | 0 | 0 | 0 | 0 | 23,088 | 0 | 20,213.96 | 2874.04 |
| 20 | 455 | 455 | 0 | 130 | 0 | 0 | 0 | 0 | 0 | 0 | 23,556 | 0 | 20,213.96 | 3342.04 |
| 21 | 455 | 455 | 0 | 130 | 0 | 0 | 0 | 0 | 0 | 0 | 24,024 | 0 | 20,213.96 | 3810.04 |
| 22 | 455 | 455 | 0 | 130 | 0 | 0 | 0 | 0 | 0 | 0 | 23,868 | 0 | 20,213.96 | 3654.04 |
| 23 | 455 | 435 | 0 | 0 | 0 | 0 | 0 | 0 | 0 | 0 | 20,475 | 0 | 17,177.91 | 3297.09 |
| 24 | 455 | 345 | 0 | 0 | 0 | 0 | 0 | 0 | 0 | 0 | 18,040 | 0 | 15,427.42 | 2612.58 |
| Total | 613,875.30 | 3800 | 50,2374.74 | 107,702.25 |
| Hour | P1 (Mw) | P2 (Mw) | P3 (Mw) | P4 (Mw) | P5 (Mw) | P6 (Mw) | P7 (Mw) | P8 (Mw) | P9 (Mw) | P10 (Mw) | Revenue ($) | Startup Cost ($) | Fuel Cost ($) | Profit ($) |
|---|---|---|---|---|---|---|---|---|---|---|---|---|---|---|
| 1 | 455 | 245 | 0 | 0 | 0 | 0 | 0 | 0 | 0 | 0 | 15,505 | 0 | 13,683.13 | v1821.77 |
| 2 | 455 | 295 | 0 | 0 | 0 | 0 | 0 | 0 | 0 | 0 | 16,500 | 0 | 14,554.50 | 1945.50 |
| 3 | 455 | 395 | 0 | 0 | 0 | 0 | 0 | 0 | 0 | 0 | 19,635 | 0 | 16,301.86 | 3333.11 |
| 4 | 455 | 455 | 0 | 0 | 0 | 0 | 0 | 0 | 0 | 0 | 20,611.50 | 0 | 17,353.50 | 3258.20 |
| 5 | 455 | 415 | 0 | 130 | 0 | 0 | 0 | 0 | 0 | 0 | 23,250 | 560 | 19,512.77 | 3177.23 |
| 6 | 455 | 455 | 0 | 130 | 0 | 0 | 0 | 0 | 0 | 0 | 23,868 | 0 | 20,213.96 | 3654.04 |
| 7 | 455 | 455 | 0 | 130 | 0 | 0 | 0 | 0 | 0 | 0 | 23,400 | 0 | 20,213.96 | 3186.04 |
| 8 | 455 | 455 | 0 | 130 | 0 | 0 | 0 | 0 | 0 | 0 | 23,036 | 0 | 20,213.96 | 2822.04 |
| 9 | 455 | 455 | 0 | 130 | 162 | 0 | 0 | 0 | 0 | 0 | 27,405.5 | 1800 | 23,959.76 | 1645.24 |
| 10 | 455 | 455 | 130 | 130 | 162 | 68 | 0 | 0 | 0 | 0 | 41,090 | 1440 | 28,768.21 | 10,181.79 |
| 11 | 455 | 455 | 130 | 130 | 162 | 80 | 0 | 0 | 0 | 0 | 42,571.80 | 0 | 29,047.98 | 13,523.82 |
| 12 | 455 | 455 | 130 | 130 | 162 | 80 | 0 | 0 | 0 | 0 | 44,689.80 | 0 | 29,047.98 | 15,641.82 |
| 13 | 455 | 455 | 130 | 130 | 162 | 0 | 0 | 0 | 0 | 0 | 32,767.20 | 0 | 26,851.61 | 5915.59 |
| 14 | 455 | 455 | 130 | 130 | 130 | 0 | 0 | 0 | 0 | 0 | 31,850 | 0 | 26,184.02 | 5665.98 |
| 15 | 455 | 455 | 130 | 130 | 0 | 0 | 0 | 0 | 0 | 0 | 26,325 | 0 | 23,105.02 | 3219.15 |
| 16 | 455 | 455 | 0 | 130 | 0 | 0 | 0 | 0 | 0 | 0 | 23,192 | 0 | 20,213.96 | 2978.04 |
| 17 | 455 | 415 | 0 | 130 | 0 | 0 | 0 | 0 | 0 | 0 | 22,250 | 0 | 19,512.77 | 2737.23 |
| 18 | 455 | 455 | 0 | 130 | 0 | 0 | 0 | 0 | 0 | 0 | 22,932 | 0 | 20,213.96 | 2718.04 |
| 19 | 455 | 455 | 0 | 130 | 0 | 0 | 0 | 0 | 0 | 0 | 23,088 | 0 | 20,213.96 | 2874.04 |
| 20 | 455 | 455 | 0 | 130 | 0 | 0 | 0 | 0 | 0 | 0 | 23,556 | 0 | 20,213.96 | 3342.04 |
| 21 | 455 | 455 | 0 | 130 | 0 | 0 | 0 | 0 | 0 | 0 | 24,024 | 0 | 20,213.96 | 3810.04 |
| 22 | 455 | 455 | 0 | 130 | 0 | 0 | 0 | 0 | 0 | 0 | 23,868 | 0 | 20,213.96 | 3654.04 |
| 23 | 455 | 445 | 0 | 0 | 0 | 0 | 0 | 0 | 0 | 0 | 20,475 | 0 | 17,177.91 | 3297.09 |
| 24 | 455 | 345 | 0 | 0 | 0 | 0 | 0 | 0 | 0 | 0 | 18,040 | 0 | 15,427.42 | 2612.58 |
| Total | 613,929.30 | 3800 | 502,414.74 | 107,715.25 |
| Methods | Profit ($) |
|---|---|
| Hybrid LR-EP [32] | 107,838.5 |
| PSO [63] | 107,838.5 |
| LR-PSO [63] | 107,838.5 |
| MM [38] | 103,296.5 |
| Multi-agent [64] | 109,332.5 |
| LR [65] | 107,915.2 |
| ICA | 107,838.5 |
| PSO | 108,355.5 |
| SFLA | 108,835.5 |
| MSFLA | 109,359.5 |
| Methods | Deterministic | Stochastic | ||
|---|---|---|---|---|
| Profit ($) | Emissions (ton) | Profit ($) | Emissions (ton) | |
| Traditional UC [22] | 81,365 | - | - | - |
| SFLA [22] | 103,362 | - | - | - |
| ICA | 103,490.50 | 28,345.32 | 103,501.50 | 28,459.32 |
| PSO | 103,525.45 | 26,685.32 | 103,573.25 | 26,795.32 |
| SFLA | 103,859.25 | 26,284.26 | 103,885.45 | 26,376.26 |
| MSFLA | 104,328.23 | 26,055.19 | 104,265.23 | 26,149.19 |
| Hour | P1 (Mw) | P2 (Mw) | P3 (Mw) | P4 (Mw) | P5 (Mw) | P6 (Mw) | P7 (Mw) | P8 (Mw) | P9 (Mw) | P10 (Mw) | Revenue ($) | Startup Cost ($) | Fuel Cost ($) | Profit ($) | Emission (ton) |
|---|---|---|---|---|---|---|---|---|---|---|---|---|---|---|---|
| 1 | 455 | 245 | 0 | 0 | 0 | 0 | 0 | 0 | 0 | 0 | 15,505 | 0 | 13,683.13 | 1821.77 | 628.77 |
| 2 | 455 | 295 | 0 | 0 | 0 | 0 | 0 | 0 | 0 | 0 | 16,500 | 0 | 14,554.50 | 1945.50 | 754.78 |
| 3 | 455 | 395 | 0 | 0 | 0 | 0 | 0 | 0 | 0 | 0 | 19,635 | 0 | 16,301.86 | 3333.11 | 945.62 |
| 4 | 455 | 455 | 0 | 0 | 0 | 0 | 0 | 0 | 0 | 0 | 20,611.50 | 0 | 17,353.50 | 3258.20 | 1090.07 |
| 5 | 455 | 455 | 0 | 0 | 0 | 0 | 0 | 0 | 0 | 0 | 21,157.5 | 0 | 17,353.50 | 3804.20 | 1090.07 |
| 6 | 455 | 455 | 0 | 130 | 0 | 0 | 0 | 0 | 0 | 0 | 23,868 | 1120 | 20,213.96 | 2534.04 | 1153.23 |
| 7 | 455 | 455 | 0 | 130 | 0 | 0 | 0 | 0 | 0 | 0 | 23,400 | 0 | 20,213.96 | 3186.04 | 1153.23 |
| 8 | 455 | 455 | 0 | 130 | 0 | 0 | 0 | 0 | 0 | 0 | 23,036 | 0 | 20,213.96 | 2822.04 | 1153.23 |
| 9 | 455 | 455 | 130 | 130 | 130 | 0 | 0 | 0 | 0 | 0 | 29,640 | 2900 | 26,184.02 | 555.98 | 1256.95 |
| 10 | 455 | 455 | 130 | 130 | 162 | 68 | 0 | 0 | 0 | 0 | 41,090 | 340 | 28,768.21 | 11,981.79 | 1298.87 |
| 11 | 455 | 455 | 130 | 130 | 162 | 80 | 0 | 0 | 0 | 0 | 42,571.80 | 0 | 29,047.98 | 13,523.82 | 1300.40 |
| 12 | 455 | 455 | 130 | 130 | 162 | 80 | 0 | 0 | 0 | 0 | 44,689.80 | 0 | 29,047.98 | 15,641.82 | 1300.40 |
| 13 | 455 | 455 | 130 | 130 | 162 | 0 | 0 | 0 | 0 | 0 | 32,767.20 | 0 | 26,851.61 | 5915.59 | 1276.89 |
| 14 | 455 | 455 | 130 | 130 | 130 | 0 | 0 | 0 | 0 | 0 | 31,850 | 0 | 26,184.02 | 5665.98 | 1256.95 |
| 15 | 455 | 455 | 130 | 130 | 0 | 0 | 0 | 0 | 0 | 0 | 26,325 | 0 | 23,105.76 | 3219.24 | 1216.39 |
| 16 | 455 | 335 | 130 | 130 | 0 | 0 | 0 | 0 | 0 | 0 | 23,415 | 0 | 21,005.17 | 2409.83 | 949.94 |
| 17 | 455 | 285 | 130 | 130 | 0 | 0 | 0 | 0 | 0 | 0 | 22,250 | 0 | 20,132.56 | 2117.44 | 865.45 |
| 18 | 455 | 335 | 130 | 130 | 0 | 0 | 0 | 0 | 0 | 0 | 24,225 | 0 | 21,879.33 | 2375.67 | 1050.04 |
| 19 | 455 | 455 | 130 | 130 | 0 | 0 | 0 | 0 | 0 | 0 | 25,947 | 0 | 23,105.76 | 2868.24 | 1216.39 |
| 20 | 455 | 455 | 130 | 130 | 0 | 0 | 0 | 0 | 0 | 0 | 26,500.5 | 0 | 23,105.76 | 3394.74 | 1216.39 |
| 21 | 455 | 455 | 130 | 130 | 0 | 0 | 0 | 0 | 0 | 0 | 27,024 | 0 | 23,105.76 | 3921.24 | 1216.39 |
| 22 | 455 | 385 | 130 | 130 | 0 | 0 | 0 | 0 | 0 | 0 | 25,245 | 0 | 21,879.33 | 3365.67 | 1050.04 |
| 23 | 455 | 315 | 130 | 0 | 0 | 0 | 0 | 0 | 0 | 0 | 20,475 | 0 | 17,795.28 | 2679.72 | 851.12 |
| 24 | 455 | 215 | 130 | 0 | 0 | 0 | 0 | 0 | 0 | 0 | 18,040 | 0 | 16,052.85 | 1987.15 | 710.20 |
| Total | 625,8528.3 | 4360 | 517,139.3 | 104,328.9 | 26,055.8 |
| Methods | Profit ($) | ||
|---|---|---|---|
| Best ($) | Worst ($) | STD | |
| ICA | 103,619.50 | 106,315.78 | 64.75 |
| PSO | 103,668.45 | 103,375.14 | 58.26 |
| SFLA | 103,975.25 | 103,709.29 | 55.66 |
| MSFLA | 104,419.23 | 104,201.56 | 49.51 |
| Methods | Emissions (ton) | ||
|---|---|---|---|
| Best (ton) | Worst (ton) | STD | |
| ICA | 28,374.32 | 28,543.21 | 24.16 |
| PSO | 26,719.32 | 26,787.29 | 21.55 |
| SFLA | 26,312.26 | 26,409.45 | 18.56 |
| MSFLA | 26,095.19 | 26,100.19 | 16.54 |
| Methods | Objective Functions | CPU Time (s) × (102) | |
|---|---|---|---|
| Profit ($) | Emissions (ton) | ||
| SFLA [22] | 105,442.42 | 26,617.45 | 0.3 |
| ICA [44] | 105,182.18 | 26,867.12 | 0.24 |
| GSA [44] | 105,796.23 | 26,510.23 | 0.25 |
| IABC [66] | 104,634.5 | 26,650.68 | - |
| ICA [40] | 104,328.12 | 26,055.82 | 0.5 |
| IBFA [39] | 104,599.25 | 26,055.68 | - |
| ICA | 104,043.19 | 28,459.32 | 0.16 |
| PSO | 104,125.23 | 26,795.85 | 0.15 |
| SFLA | 104,471.12 | 26,376.21 | 0.15 |
| MSFLA | 104,825.45 | 26,149.22 | 0.16 |
| Dimension | Criterions | MSFLA | SFLA |
|---|---|---|---|
| Profit-Emissions | GD | 8.94222 × 104 | 3.1869 × 105 |
| SP | 4.4651 × 105 | 1.3611 × 106 | |
| DM | 6.0735 × 1015 | 1.6126 × 1015 |
Disclaimer/Publisher’s Note: The statements, opinions and data contained in all publications are solely those of the individual author(s) and contributor(s) and not of MDPI and/or the editor(s). MDPI and/or the editor(s) disclaim responsibility for any injury to people or property resulting from any ideas, methods, instructions or products referred to in the content. |
© 2024 by the authors. Licensee MDPI, Basel, Switzerland. This article is an open access article distributed under the terms and conditions of the Creative Commons Attribution (CC BY) license (https://creativecommons.org/licenses/by/4.0/).
Share and Cite
Lotfi, H.; Nikkhah, M.H. Multi-Objective Profit-Based Unit Commitment with Renewable Energy and Energy Storage Units Using a Modified Optimization Method. Sustainability 2024, 16, 1708. https://doi.org/10.3390/su16041708
Lotfi H, Nikkhah MH. Multi-Objective Profit-Based Unit Commitment with Renewable Energy and Energy Storage Units Using a Modified Optimization Method. Sustainability. 2024; 16(4):1708. https://doi.org/10.3390/su16041708
Chicago/Turabian StyleLotfi, Hossein, and Mohammad Hasan Nikkhah. 2024. "Multi-Objective Profit-Based Unit Commitment with Renewable Energy and Energy Storage Units Using a Modified Optimization Method" Sustainability 16, no. 4: 1708. https://doi.org/10.3390/su16041708
APA StyleLotfi, H., & Nikkhah, M. H. (2024). Multi-Objective Profit-Based Unit Commitment with Renewable Energy and Energy Storage Units Using a Modified Optimization Method. Sustainability, 16(4), 1708. https://doi.org/10.3390/su16041708

